Submitted:
26 February 2025
Posted:
27 February 2025
You are already at the latest version
Abstract
Keywords:
1. Introduction
-
Introducing the IVAM Framework for Agentic AI Workflows. This framework integrates multiple dimensions of analysis and action to optimize incident response through four core components:
- Investigation: Structures incident response into actionable steps based on tailored recommendations, aligning with threat-specific tactics, techniques, and procedures (TTPs) using the MITRE ATT&CK framework.
- Validation: Ensures the reliability and compliance of executed actions through Quantitative Risk Assessment (QRA).
- Active Monitoring: Maintains continuous oversight and dynamically refines real-time workflows to adapt to evolving threats.
-
Conducting LLM-Agentic Approach to SOAR Hyper-Automation. By integrating large language models (LLMs) with agentic AI processes, this research enhances SOAR capabilities through hyper-automation, enabling more efficient threat detection, response, and mitigation. This system dynamically generates workflows based on real-time threat intelligence, addressing the limitations of static playbooks by enabling:
- Context-aware automation: Tailored responses based on the unique characteristics of each security event.
- Enhanced scalability and operational efficiency: Optimized intelligent workflows that reduce manual intervention.
2. Background & Related Works
2.1. Types of Cybersecurity Automation
2.1.1. No-Code Automation
2.1.2. Low-Code Automation
2.1.3. Hyper-Automation
2.2. Frameworks for Constructing an Effective Incident Response
- Identify: Recognizing and assessing security risks.
- Protect: Implementing safeguards to mitigate potential threats.
- Detect: Continuously monitoring for security incidents.
- Respond: Taking immediate action upon detecting threats.
- Recover: Restoring affected systems and minimizing impact.
- Tactics: Represent the adversary’s overall objectives.
- Techniques: Describe the methods used to achieve those objectives.
- Procedures: Outline specific implementations of these techniques.
2.3. Risk Assessment in Cybersecurity Domain
2.3.1. Quantitative Risk Assessment
2.4. Next-Generation SOAR Frameworks: Bridging AI, Automation, and Cybersecurity
2.4.1. Large Language Models (LLMs) Agentic AI in Cybersecurity Domain

3. Methodology
3.1. The IVAM Framework
- MITRE ATT&CK Knowledge Base for mapping tactics, techniques, and procedures (TTPs),
- NIST Cybersecurity Framework (CSF) for prioritization and procedural standardization, and
- Quantitative Risk Assessment (QRA) for structured risk evaluation.
3.1.1. Investigation Phase
Identify the Attack Type
Analyze Affected Files and Systems
Determine the Scope of Infection
Assess Data and Business Impact
- Classify Data: begin by identifying whether sensitive or regulated data, such as Personally Identifiable Information (PII), financial records, or intellectual property, was accessed or exfiltrated during the breach. Understanding the type of data compromised is essential for assessing potential risks and determining necessary remediation steps.
- Assess Operational Impact: evaluate the extent of business disruption caused by the incident. This includes measuring downtime, loss of productivity, and the resources required for recovery efforts. Understanding the operational impact helps in prioritizing response actions and allocating resources effectively.
- Evaluate Compliance Risks: identify any legal obligations arising from the breach, such as those under the General Data Protection Regulation (GDPR), Health Insurance Portability and Accountability Act (HIPAA), or Payment Card Industry Data Security Standard (PCI-DSS). Determine if notifications to affected individuals or regulatory bodies are necessary, and ensure compliance with relevant laws to mitigate potential legal consequences.
Identify the Initial Infection Vector
- Review Access Logs: analyze logs from Remote Desktop Protocol (RDP), Virtual Private Network (VPN), and Secure Shell (SSH) services to detect unauthorized access or brute-force attempts. Unusual login times, failed login attempts, and access from unfamiliar IP addresses can indicate potential security breaches. Regularly reviewing these logs helps in the early detection of unauthorized activities.
- Investigate Web Applications: examine server logs for any signs of exploitation, such as abnormal requests or injection attacks. Web applications are common targets for attackers seeking vulnerabilities to exploit, necessitating regular monitoring and prompt patching of identified issues. Utilizing web application firewalls (WAFs) and conducting regular security assessments can enhance protection.
- Consider Physical Access: assess the potential for security breaches through physical means, including the use of removable media or insider threats. Unauthorized physical access to systems can lead to data theft or the introduction of malicious software, highlighting the need for strict access controls and monitoring. Implementing measures such as surveillance systems, access badges, and security personnel can mitigate these risks.
Conduct Advanced Forensic Analysis
- Perform Forensic Analysis: begin by conducting memory forensics and disk analysis to uncover the root causes of the incident. Memory forensics involves capturing and analyzing the contents of a computer’s volatile memory (RAM) to identify malicious processes, open network connections, and other artifacts that may not be present on the disk. Disk analysis complements this by examining the file system and storage media for malicious files, logs, and other persistent indicators of compromise. Tools such as The Sleuth Kit can assist in this analysis.
- Map to MITRE ATT&CK: utilize the MITRE ATT&CK framework to identify the Tactics, Techniques, and Procedures (TTPs) employed by the adversaries. This globally accessible knowledge base categorizes adversary behaviors observed in real-world attacks, aiding in understanding and anticipating potential threat actions.
- Correlate with Threat Intelligence: compare the findings from your forensic analysis against known attack groups or malware families. By correlating observed TTPs with threat intelligence reports, you can attribute the attack to specific adversaries and understand their motivations and capabilities. This correlation enhances your organization’s ability to defend against future attacks by informing proactive security measures.
Containment and Mitigation
- Isolate Affected Systems: promptly remove compromised endpoints from the network to prevent the spread of malicious activity. This containment strategy is essential to limit further damage and is a critical component of incident response frameworks.
- Block Malicious Entities: update security tools, such as firewalls and intrusion prevention systems, to block identified malicious IP addresses, domains, and file hashes. This proactive measure helps prevent further exploitation by known threats.
- Secure and Patch: apply the latest security updates to all systems to address vulnerabilities exploited during the incident. Reset compromised credentials to prevent unauthorized access, and enforce hardened configurations to enhance system defenses.
- Implement Best Practices: enforce the principle of least privilege by ensuring users have only the access necessary for their roles. Implement multi-factor authentication to add an extra layer of security, and establish network segmentation to contain potential threats and limit their movement within the network.
3.1.2. Validation Phase
Challenges of Asset Valuation
Focus on Relative Quantification
Addressing Information Constraints
- Intangible Risks: factors such as reputational damage and regulatory penalties often lack direct ties to specific assets, making their valuation complex.
- Supply Chain Vulnerabilities: involving external stakeholders complicates comprehensive asset valuation due to varying data availability and reliability across the supply chain.
- Dynamic Operational Environments: rapid changes in operations can lead to fluctuating asset values, rendering static estimates unreliable and necessitating continuous monitoring.
3.1.3. Active Monitoring
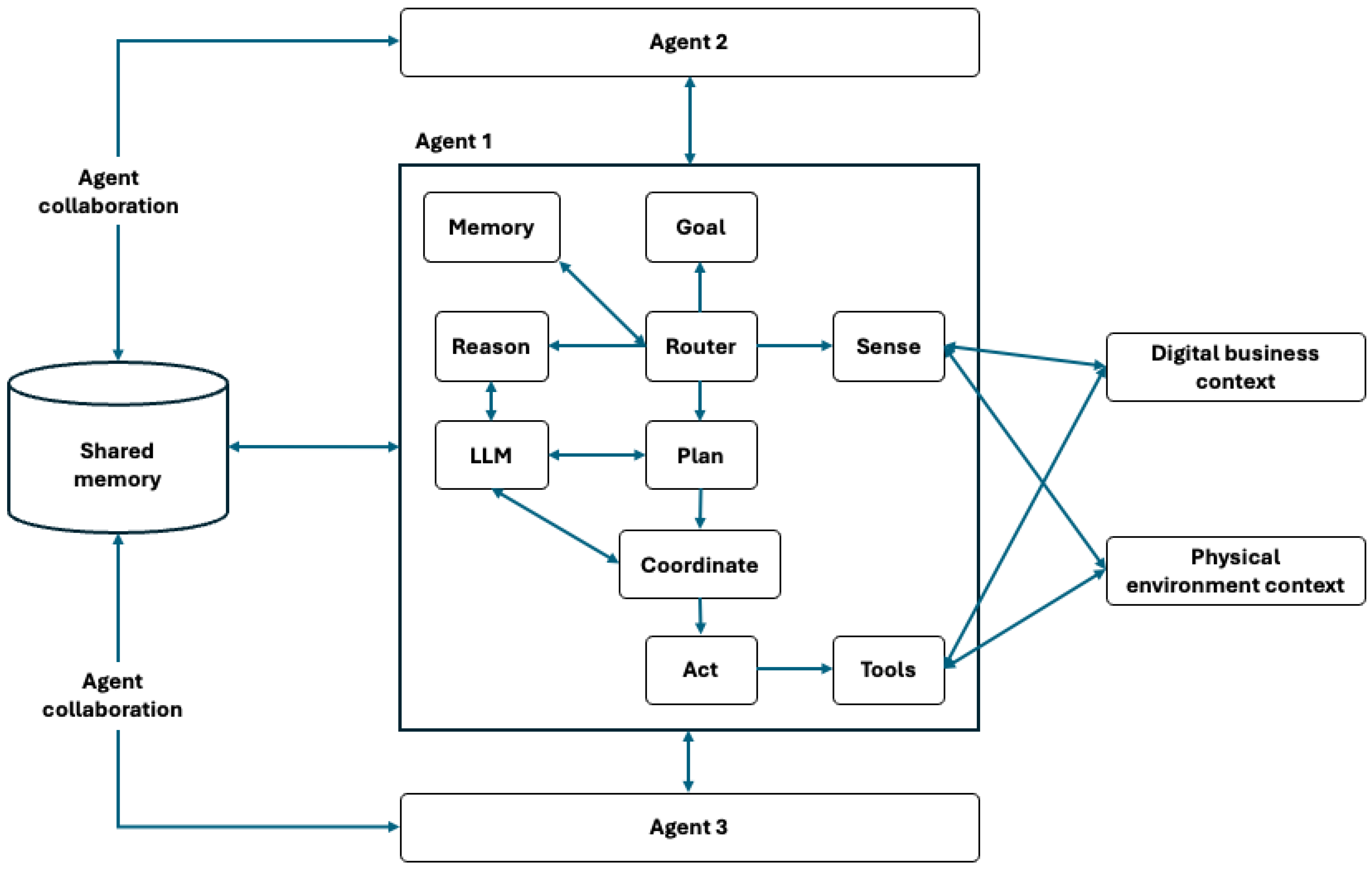
3.2. Agentic AI Security Response Construction
- Incident Response Analysis & Generation, analyzes log data and problem reports to detect security threats using industry-standard frameworks.
- Incident Mitigation & Resolution, provides mitigation strategies aligned with NIST CSF 2.0 and MITRE ATT&CK and generates remediation steps, including playbook automation.
- Automation & Technical Guidance, ensures security responses follow SOAR best practices and offers step-by-step technical procedures.
- Security Research & Advisory, utilizes vector databases and security repositories to provide evidence-based security recommendations.
- Conversational Efficiency & Memory, engages in professional, context-aware interactions while maintaining conversation history for enhanced accuracy.
3.2.1. End-to-end Mitigation Workflow Powered AI-agent
3.2.2. Agentic AI Building blocks and Function
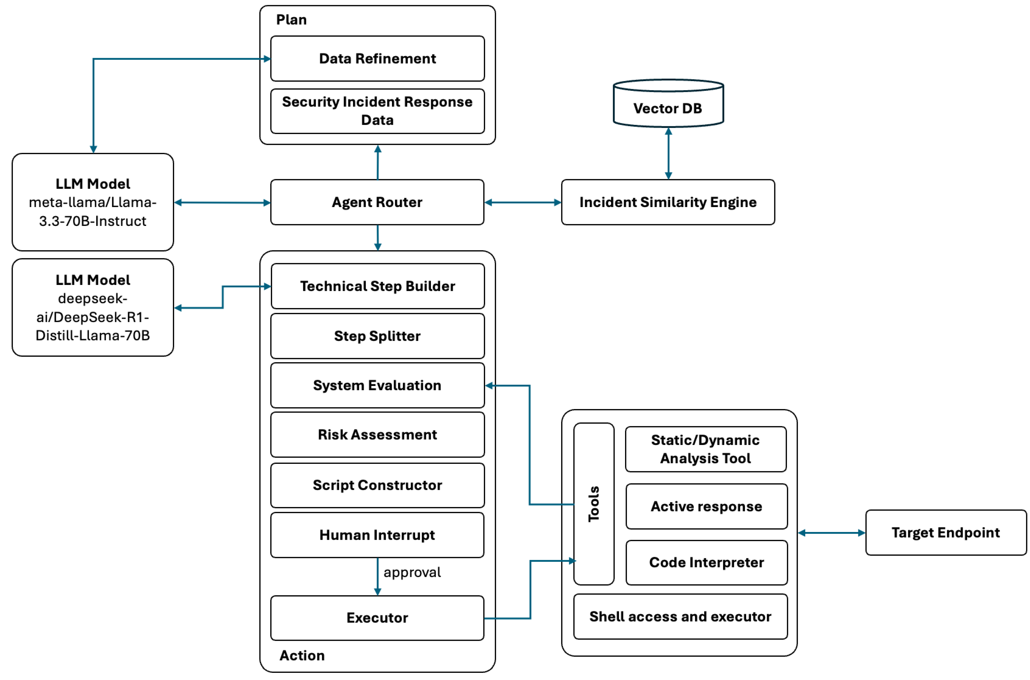
Leveraging LLMs for Agent-Powered Security Systems
Planning and Data Management
- Data Refinement: incoming event data is cleansed, labeled, and structured for efficient processing.
- Security Incident Response Data: historical logs, real-time event monitoring, and domain-specific threat intelligence inform analysis and decision-making.
- Vector Database (Vector DB): a specialized database storing embeddings of security incidents, enabling rapid retrieval of past events with similar characteristics. This capability aids in contextualizing new threats and supports proactive response measures.
Model Orchestration and Task Decomposition
- Agent Router: an agent component that routes queries and tasks to the appropriate large language model (LLM) based on predefined rules, model specialization, or real-time performance metrics. It also utilizes the incident similarity engine, retrieving relevant cases from the vector DB to enhance contextual understanding.
-
LLM Models: two specialized LLMs power the system:
- -
- LLM Model Llama-3.3-70B-Instruct: focuses on broad security policies, general text processing, and strategic threat mitigation.
- -
- LLM Model deepseek-ai/DeepSeek-R1-Distill-Llama-70B: designed for deep, domain-specific security analysis and advanced query resolution.
Tooling and Execution Component
Technical Step Builder
Agent Executor
3.3. System Automation Flow
4. Agent Validation Result
4.1. Data Enrichment
4.2. Agent-Based Mitigation Result
4.3. Brute-Force Quantitative Risk Assessment Result
4.4. AI-Driven Adaptive Error Resolution
5. Discussion & Future Works
Author Contributions
Data Availability Statement
Acknowledgments
Conflicts of Interest
References
- Crowley, C.; Pescatore, J. Common and Best Practices for Security Operations Centers: Results of the 2019 SOC Survey. SANS Institute Information Security Reading Room, 2019. Accessed: 2025-02-12.
- Team, T.I. Accelerate Incident Response with SOAR. Threat Intelligence Blog, 2025. Accessed: 2025-01-7.
- CREST. CREST launches comprehensive white paper on Maximising SOAR in the SOC - Global Security Mag Online. Global Security Magazine Online, 2023. Accessed: 2025-01-7.
- Logic, S. How SOAR can foster efficient SecOps in modern SOCs | Sumo Logic. Sumo Logic Blog, 2025. Accessed: 2025-01-7.
- Securaa. SOAR: Revolutionizing Security Operations Centers (SOC) Teams - Securaa. Securaa Blog, 2025. Accessed: 2025-01-7.
- Rapid7. Automating Threat Hunting with SOAR for Faster Response Times | Rapid7 Blog. Rapid7 Blog, 2019. Accessed: 2025-01-7.
- Security, D. How Smart SOAR Automates Threat Hunting | D3 Security. D3 Security Blog, 2025. Accessed: 2025-01-7.
- Saint-Hilaire, K.A.; Neal, C.; Cuppens, F.; Boulahia-Cuppens, N.; Hadji, M. Optimal Automated Generation of Playbooks. In Proceedings of the Data and Applications Security and Privacy XXXVIII; Ferrara, A.L.; Krishnan, R., Eds., Cham, 2024; pp. 191–199.
- Islam, C.; Babar, M.A.; Nepal, S. Architecture-Centric Support for Integrating Security Tools in a Security Orchestration Platform. In Proceedings of the Software Architecture; Jansen, A.; Malavolta, I.; Muccini, H.; Ozkaya, I.; Zimmermann, O., Eds., Cham, 2020; pp. 165–181.
- Playbook-Centric Scalable SOAR System Architecture Abstract 1 Introduction 2 Playbook-centric scalable SOAR system architecture and workflow 2.1 System architecture. Accessed: 2025-01-8.
- Tilbury, J.; Flowerday, S. Humans and Automation: Augmenting Security Operation Centers. Journal of Cybersecurity and Privacy 2024, 4, 388–409. [CrossRef]
- Kochale, K.; Boerakker, D.; Teutenberg, T.; Schmidt, T.C. Concept of flexible no-code automation for complex sample preparation procedures. Journal of Chromatography A 2024, 1736, 465343. [CrossRef]
- Lee, M.; Jang-Jaccard, J.; Kwak, J. Novel Architecture of Security Orchestration, Automation and Response in Internet of Blended Environment. Computers, Materials and Continua 2022, 73, 199–223. [CrossRef]
- Tyagi, A. Enterprise Risk Management: Benefits and Challenges 1 Enterprise Risk Management: Benefits and Challenges.
- Smith, D.; Fischbacher, M. The changing nature of risk and risk management: The challenge of borders, uncertainty and resilience, 200. [CrossRef]
- Luxoft. Transforming regulatory and GRC with low-code automation technologies | Luxoft Blog. Luxoft Blog, 2025. Accessed: 2025-01-13.
- Quantzig. Top benefits of low-code platforms that transforms your business in 2025. Quantzig Blog, 2025. Accessed: 2025-01-13.
- Technology, B. Low-Code Development: A Comprehensive Guide for 2025. Bacancy Technology Blog, 2025. Accessed: 2025-01-13.
- Intelliconnectq. Low-Code Platforms for Optimizing Operational Costs. Intelliconnectq Blog, 2025. Accessed: 2025-01-13.
- Sido, N.; Emon, E.A.; Ahmed, E.; Supervisor, E.; Falch, M. Low/No Code Development and Generative AI Thesis Report Title: Low/No Code Development & Generative AI.
- Desmond, M.; Duesterwald, E.; Isahagian, V.; Muthusamy, V. A No-Code Low-Code Paradigm for Authoring Business Automations Using Natural Language 2022.
- Rajput, A.S.; Professor, R.G.A. Hyper-automation-The next peripheral for automation in IT industries.
- Quargnali, G. Hyperautomation-intelligent Automation. Accessed: 2025-01-12.
- Engel, C.; Ebel, P.; Leimeister, J.M. Cognitive automation. Electronic Markets 2022, 32, 339–350. [CrossRef]
- Engel, C.; Elshan, E.; Ebel, P.; Leimeister, J.M. Stairway to heaven or highway to hell: A model for assessing cognitive automation use cases. Journal of Information Technology 2024, 39, 94–122. [CrossRef]
- Matthijs Bal, P.; Davids, J.; Garcia, E.; McKnight, C.; Nichele, E.; Orhan, M.A.; van Rossenberg, Y., The Psychology of Automation and Artificial Intelligence at Work: Exploring Four Fantasies and Their Leadership Implications. In Power, Politics and Influence: Exercising Followership, Leadership, and Practicing Politics; Akande, A., Ed.; Springer Nature Switzerland: Cham, 2024; pp. 575–592. [CrossRef]
- Kusiak, A. Hyper-automation in manufacturing industry, 2024. [CrossRef]
- Fedosovsky, M.E.; Uvarov, M.M.; Aleksanin, S.A.; Pyrkin, A.A.; Colombo, A.W.; Prattichizzo, D. Sustainable Hyperautomation in High-Tech Manufacturing Industries: A Case of Linear Electromechanical Actuators. IEEE Access 2022, 10, 98204–98219. [CrossRef]
- Agency, I.S. CISA | Defend Today, Secure Tomorrow. CISA Website, 2021. Accessed: 2025-01-8.
- Framework for Improving Critical Infrastructure Cybersecurity, Version 1.1, 2018. [CrossRef]
- Strom, B.E.; Applebaum, A.; Miller, D.P.; Nickels, K.C.; Pennington, A.G.; Thomas, C.B. MITRE ATT&CK®: Design and Philosophy. MITRE Technical Report, 2018. Accessed: 2025-01-8.
- Zadeh, A.; Lavine, B.; Zolbanin, H.; Hopkins, D. Cybersecurity risk quantification and classification framework for informed risk mitigation decisions. Decision Analytics Journal 2023, 9, 100328. Accessed: 2025-02-0. [CrossRef]
- Quinn, S.; Ivy, N.; Barrett, M.; Witte, G.; Gardner, R.K. NISTIR 8286B: Prioritizing Cybersecurity Risk for Enterprise Risk Management. Technical Report 8286B, National Institute of Standards and Technology (NIST), 2022. Accessed: 2025-02-06.
- Algarni, A.M.; Malaiya, Y.K. A consolidated approach for estimation of data security breach costs. 2016 2nd International Conference on Information Management (ICIM) 2016, pp. 26–39.
- Jouini, M.; Rabai, L.B.A.; Khedri, R. A Quantitative Assessment of Security Risks Based on a Multifaceted Classification Approach. Springer Journal of Information Security 2020.
- SANS Institute. SANS 2020 MITRE ATT&CK Whitepaper. Technical report, SANS Institute, 2020. Accessed: 2025-02-06.
- Bartwal, U.; Mukhopadhyay, S.; Negi, R.; Shukla, S. Security Orchestration, Automation and Response Engine for Deployment of Behavioural Honeypots. arXiv 2022. Accessed: 2025-02-06. arXiv:cs.CR/2201.05326.
- Kinyua, J.; Awuah, L. AI/ML in Security Orchestration, Automation and Response: Future Research Directions. Intelligent Automation Soft Computing 2021, 28, 528–543. Accessed: 2025-02-06. [CrossRef]
- Institute, S. Incident Response Cycle. SANS Resource, 2025. Accessed: 2025-02-21.
- Fysarakis, K.; Lekidis, A.; Mavroeidis, V.; Lampropoulos, K.; Lyberopoulos, G.; Vidal, I.G.M.; Terés i Casals, J.C.; Luna, E.R.; Moreno Sancho, A.A.; Mavrelos, A.; et al. PHOENI2X – A European Cyber Resilience Framework With Artificial-Intelligence-Assisted Orchestration, Automation & Response Capabilities for Business Continuity and Recovery, Incident Response, and Information Exchange. In Proceedings of the 2023 IEEE International Conference on Cyber Security and Resilience (CSR), July 2023, pp. 538–545. [CrossRef]
- Kremer, R.; Wudali, P.N.; Momiyama, S.; Araki, T.; Furukawa, J.; Elovici, Y.; Shabtai, A. IC-SECURE: Intelligent System for Assisting Security Experts in Generating Playbooks for Automated Incident Response. arXiv 2023. Accessed: 2025-02-06. arXiv:cs.CR/2311.03825.
- Sworna, Z.T.; Islam, C.; Babar, M.A. APIRO: A Framework for Automated Security Tools API Recommendation. arXiv 2022. Accessed: 2025-02-06. arXiv:cs.SE/2201.07959.
- OpenAI. GPT-4, 2023. Accessed: 2025-02-06.
- Google. Bard, 2023. Accessed: 2025-02-06.
- Anthropic. Claude, 2023. Accessed: 2025-02-06.
- Meta AI. LLaMA: Large Language Model Meta AI, 2023. Accessed: 2025-02-06.
- Cohere AI. Command R: Retrieval-Augmented Generation Model, 2023. Accessed: 2025-02-06.
- Hugging Face BigScience. BLOOM: BigScience Large Open-Science Open-Access Multilingual Language Model, 2023. Accessed: 2025-02-06.
- EleutherAI. GPT-NeoX: A Large-Scale Autoregressive Language Model, 2023. Accessed: 2025-02-06.
- DeepSeek AI. DeepSeek-R1, 2023. Accessed: 2025-02-06.
- Alibaba DAMO Academy. Qwen: Large Language Model by Alibaba, 2023. Accessed: 2025-02-06.
- Brown, T.; Mann, B.; Ryder, N.; et al.. Language Models are Few-Shot Learners. Advances in Neural Information Processing Systems 2020, 33, 1877–1901.
- Bommasani, R.; Hudson, D.; Adcock, A.; et al. On the Opportunities and Risks of Foundation Models. arXiv preprint arXiv:2108.07258 2021.
- Wei, J.; Wang, X.; Schuurmans, D.; Bosma, M.; Ichter, B.; Xia, F.; Chi, E.; Le, Q.; Zhou, D. Chain-of-Thought Prompting Elicits Reasoning in Large Language Models. arXiv 2022. Accessed: 2025-02-06. arXiv:cs.CL/2201.11903.
- Qin, Y.; Liang, S.; Ye, Y.; Zhu, K.; Yan, L.; Lu, Y.; Lin, Y.; Cong, X.; Tang, X.; Qian, B.; et al. ToolLLM: Facilitating Large Language Models to Master 16000+ Real-world APIs. arXiv 2023. Accessed: 2025-02-06. arXiv:cs.CL/2307.16789.
- Nair, V.; Schumacher, E.; Tso, G.; Kannan, A. DERA: Enhancing Large Language Model Completions with Dialog-Enabled Resolving Agents. arXiv 2023. Accessed: 2025-02-06. arXiv:cs.CL/2303.17071.
- Wang, H.; Zhao, L.; Chen, M. Ethical AI in Autonomous Cybersecurity: Challenges and Opportunities. ACM Transactions on Information and System Security 2023, 26, 1–18.
- Wang, G.; Lin, Z.; Peng, J.B.; Wu, Q.; Lu, S.; Gonzalez, J.E.; Abbeel, P.; Zhou, D.S. Voyager: An Open-Ended Embodied Agent with Large Language Models. arXiv preprint arXiv:2305.16291 2023.
- Ahn, M.; Brohan, A.; Chai, Y.H.H.; Canny, J.; Goldberg, K.; McGrew, B.; Ichter, B. Can Large Language Models Be an Alternative to Robot Motion Planning? arXiv 2022. arXiv:2206.05841.
- Singh, S.; Gupta, S.; Thakur, A.; Saran, A. ProgPrompt: Generating Situated Robot Task Plans using Large Language Models. arXiv 2023. arXiv:2304.05381.
- Arsanjani, M.S. The Anatomy of Agentic AI. Medium, 2023. Accessed: 2025-02-12.
- Mitchell, E.; Brynjolfsson, E. The AI cybersecurity revolution: Leveraging autonomous decision-making for proactive threat mitigation. Cybersecurity Journal 2022, 10, 45–67.
- Singh, R.; Patel, N.; Li, Z. AI-driven cybersecurity orchestration: From predictive analytics to automated defenses. Journal of Artificial Intelligence in Cybersecurity 2023, 8, 112–138.
- Lin, D.; Xu, Y.; Cheng, W. LLMs in Cybersecurity: Parsing and Interpreting Threat Intelligence Reports. Proceedings of the IEEE Cybersecurity Conference 2023.
- Zhou, K.; Wang, P.; Zhang, E. AI-driven Vulnerability Assessment: Automating Risk Identification and Mitigation. Journal of Machine Learning for Security 2022, 5, 189–210.
- Wang, L.; Chen, X.; Brown, A. Ethical Implications of Autonomous AI in Cybersecurity: Transparency, Accountability, and Governance. Artificial Intelligence Society 2023.
- Goodfellow, I.J.; Shlens, J.; Szegedy, C. Explaining and harnessing adversarial examples. arXiv preprint arXiv:1412.6572 2014.
- Johnson, R.; Kim, E.; Williams, D. LLM-driven Adversarial Defense: Real-Time Detection and Mitigation of Adversarial Attacks. Journal of AI Security Research 2023, 9, 155–178.
- Ismail.; Kurnia, R.; Widyatama, F.; Wibawa, I.M.; Brata, Z.A.; Ukasyah.; Nelistiani, G.A.; Kim, H. Enhancing Security Operations Center: Wazuh Security Event Response with Retrieval-Augmented-Generation-Driven Copilot. Sensors 2025, 25, 870. [CrossRef]
- Pupentsova, S.; Gromova, E. Risk Management in Business Valuation in the Context of Digital Transformation. Real Estate Management and Valuation 2021, 29, 97–106. Accessed: 2025-02-12. [CrossRef]
- Metin, B.; Duran, S.; Telli, E.; Mutlutürk, M.; Wynn, M. IT Risk Management: Towards a System for Enhancing Objectivity in Asset Valuation that Engenders a Security Culture. Information 2024, 15. Accessed: 2025-02-12. [CrossRef]
- AI, D. DeepSeek-R1-Distill-Llama-70B. Hugging Face, 2023. Accessed: 2025-02-12.
- AI, M. Llama-3.3-70B-Instruct. Hugging Face, 2023. Accessed: 2025-02-12.
- Documentation, G. DeepSeek-R1-Distill-Llama-70B. Groq Console Docs, 2023. Accessed: 2025-02-12.
- Wazuh. Wazuh: The Open Source Security Platform. Wazuh Official Website, 2025. Accessed: 2025-02-25.
- Wazuh. Detect Brute-Force Attack. Wazuh Documentation, 2025. Accessed: 2025-02-21.
- Networks, P.A. Brute Force Investigation — Generic. Cortex XSOAR Documentation, 2025. Accessed: 2025-02-24.








| System Prompt Format |
|---|
| 1. Incident Response Analysis & Generation: |
| - Analyze log data and problem reports. |
| - Identify security threats using industry-standard frameworks. |
| 2. Incident Mitigation & Resolution: |
| - Provide mitigation strategies aligned with NIST CSF 2.0 and MITRE ATT&CK. |
| - Generate remediation steps, including playbook automation. |
| 3. Automation & Technical Guidance: |
| - Offer step-by-step response procedures. |
| - Ensure technical flow follows SOAR best practices. |
| 4. Security Research & Advisory: |
| - Utilize vector databases and security repositories. |
| - Provide evidence-based guidance. |
| 5. Conversational Efficiency & Memory: |
| - Engage professionally and contextually with users. |
| - Maintain conversation history for improved accuracy. |
| # | XSOAR Brute Force Investigation – Generic | Proposed AI-agent | Notes |
|---|---|---|---|
| 1 | Initial Detection & Triage Identify abnormal login attempts and confirm brute force indicators. | Incident Summary – Attack Type: Brute Force – Severity: High – Source IP identified (192.168.1.130) – Failure patterns in logs | Both approaches emphasize quick identification of brute force attempts. Early triage ensures correct prioritization and immediate response. |
| 2 | Gather Evidence & Analyze Logs Review system logs to confirm scope, timeline, and potential impact. | Step 2: Analyze Log Files – Reviewed /var/log/auth.log for failed attempts – Checked for “authentication failure” patterns | The AI agent’s procedure mirrors XSOAR’s approach by collecting evidence from relevant logs. Identifying compromised accounts or unusual sources is a shared goal. |
| 3 | Contain & Mitigate Ongoing Attack Block malicious IP addresses or isolate infected hosts. | Step 1: Isolate the Affected System – Block source IP via iptables – Disconnect or isolate the system if necessary | Both methods prioritize swift containment to stop the attack in progress. Blocking the malicious IP is a common immediate action. |
| 4 | Implement Protective Measures Use account lockouts or IP blocking tools to thwart brute force. | Step 3: Monitor and Block Suspicious IPs – Installed and configured Fail2Ban Step 4: Change System and User Passwords – Reset root and user credentials | XSOAR’s generic playbook recommends threshold-based blocking and lockouts. The AI agent explicitly uses Fail2Ban. Password resets align with best practices for compromised accounts. |
| 5 | Strengthen Access Controls Enhance MFA and tighten SSH settings. | Step 5: Enable and Configure Two-Factor Authentication – Google Authenticator for SSH Step 6: Harden SSH Configuration – Disable root login, restrict users, reduce MaxAuthTries | Both highlight multi-factor authentication and SSH hardening as key defenses. |
| 6 | Forensic Analysis Investigate system integrity, checking for unauthorized changes or malware. | Step 7: Conduct a Forensic Analysis – AIDE for file integrity checks – auditd to monitor critical files | XSOAR’s deep-dive investigation is addressed by the AI agent’s emphasis on file integrity checks and audit logging. |
| 7 | Remediation & Restoration Return systems to secure baseline once threats are removed. | Steps 1, 3–7 Combined – Isolation, IP blocking, reconfiguring, password resets | While XSOAR treats remediation as a distinct phase, the AI agent’s steps collectively restore normal, secure operations. |
| 8 | Documentation Record all findings, actions, and lessons learned. | Step 8: Document the Incident – Created incident_report.log – Logged detection, actions, and outcomes | Proper recordkeeping is essential for audits, compliance, and post-incident reviews. Both emphasize thorough documentation. |
| 9 | Policy Review & Compliance Check Review and update security policies for regulatory alignment. | Step 9: Review and Update Security Policies – Ensured compliance with PCI DSS, HIPAA, TSC, NIST, GDPR, GPG13 | Both approaches highlight the importance of aligning policies with relevant standards. Continuous improvement is a central theme. |
| 10 | Post-Incident Analysis & Lessons Learned Conduct a debrief, and refine IR processes. | Step 10: Conduct a Post-Incident Analysis – Debrief session, update plans, review successes/failures | A structured after-action review is key in both XSOAR’s process and the AI agent’s approach. Lessons learned to drive future improvements. |
| Step | Action Taken | System Response | AI Agent Analysis | Next Steps |
|---|---|---|---|---|
| 1 | Run sudo apt-get install -y iptables | Error: sudo: a password is required | Requires sudo authentication. | User runs manually or provides password via -S. |
| 2 | Suggested authentication alternatives | User input required | Needs user interaction. | User manually enters a password. |
| 3 | Ran sudo iptables -A INPUT -s 192.168.1.130 -j DROP | Error: sudo: a password is required | Same issue: requires authentication. | Configure sudo to allow execution without password. |
| 4 | Issued a Human Intervention Request | Awaiting user action | Execution blocked by authentication. | User must execute manually or adjust sudo settings. |
| 5 | Standing by for further instructions | Ready for next attempt | Awaiting user input. | User feedback required. |
Disclaimer/Publisher’s Note: The statements, opinions and data contained in all publications are solely those of the individual author(s) and contributor(s) and not of MDPI and/or the editor(s). MDPI and/or the editor(s) disclaim responsibility for any injury to people or property resulting from any ideas, methods, instructions or products referred to in the content. |
© 2025 by the authors. Licensee MDPI, Basel, Switzerland. This article is an open access article distributed under the terms and conditions of the Creative Commons Attribution (CC BY) license (http://creativecommons.org/licenses/by/4.0/).
