Preprint
Article

This version is not peer-reviewed.

Bridging Science and Lifestyle: A Feasibility Study for Developing a Novel Functional Food to Support Well-being

A peer-reviewed article of this preprint also exists.

Submitted:

26 February 2025

Posted:

26 February 2025

You are already at the latest version

Abstract

This study explored the relationship between functional food consumption and mental health well-being, with a focus on predominantly natural functional foods that are well-known for their positive association with mental health. A total of 362 participants from Greece and Cyprus completed an online questionnaire assessing their consumption of functional foods, mental well-being, sleep quality, body composition, and Health-Related Quality of Life (HRQoL) using validated scales. The findings revealed a statistically significant association between the vast majority of functional foods and mental health well-being, as well as significant correlations with HRQoL, sleep quality, and Body Mass Index (BMI). Notably, these functional foods were primarily natural and included key components of the Mediterranean dietary pattern, such as fruits, vegetables, nuts, herbal infusions, and beekeeping products—particularly honey—which demonstrated consistent positive effects across multiple health parameters. The study also highlighted consumer preferences for functional foods that balance sensory appeal with well-being benefits, with milk-based and plant-based beverages, as well as protein and granola bars, identified as ideal delivery formats. Additionally, ingredients like St. John’s Wort and Greek Mountain Tea, known for their mental health benefits, were recognized as valuable additions to future formulations. The majority (66.9%) of participants expressed a willingness to engage in clinical trials, reinforcing the need for further research to validate the efficacy of these ingredients. The results underscore the growing consumer interest in functional foods that promote not only physical health but also psychological resilience and overall quality of life. These findings lay the groundwork for well-designed clinical trials to assess the impact of novel functional foods on mental and physical health.

Keywords: 
;  ;  ;  ;  ;  ;  ;  

1. Introduction

Modern life has profoundly influenced global health outcomes, dietary patterns, and overall well-being. Non-communicable diseases such as cardiovascular diseases, diabetes, and mental health disorders continue to be leading causes of morbidity and mortality worldwide, with diet playing a crucial role in both their prevention and management [1]. Functional foods, which provide health benefits beyond basic nutrition, are increasingly seen as a promising intervention to address these challenges [2,3].
Functional foods are typically enriched with bioactive compounds, such as omega-3 fatty acids, polyphenols, fiber, and probiotics, which have been shown to improve various health parameters, including cardiovascular function, gut health, and immune response [4,5]. For instance, omega-3 fatty acids are widely recognized for their anti-inflammatory properties and their role in reducing the risk of cardiovascular disease. Polyphenols, abundant in fruits, vegetables, and teas, offer antioxidative and anti-inflammatory effects, contributing to reduced risks of chronic diseases and improved cognitive health [6]. Probiotics, which influence the gut microbiota, have been associated with enhanced digestion, immune modulation, and even mental health benefits through the gut-brain axis [7,8].
Beyond their effects on physical health, functional foods play an emerging role in mental well-being. The concept of nutritional psychiatry has gained traction, emphasizing the link between diet quality and mental health outcomes. Diets rich in whole grains, fruits, vegetables, and healthy fats have been associated with reduced risks of depression, anxiety, and age-related cognitive decline [9]. Nutrients such as magnesium, zinc, B vitamins, and bioactives like polyphenols have shown promise in reducing neuroinflammation and improving mood regulation. This interplay between diet and mental health underscores the potential of functional foods as a tool for improving overall well-being [10].
Despite their potential, the widespread adoption of functional foods depends not only on their health benefits but also on their acceptability to consumers. Sensory characteristics, including taste, texture, and appearance, are key determinants of consumer preferences. Even the most nutrient-rich products risk rejection if they fail to meet sensory expectations [11]. Additionally, cultural and regional differences influence food choices, with consumers prioritizing familiarity and alignment with their dietary habits [12]. Modern consumers also demand convenience, favoring formats such as snack bars, ready-to-drink beverages, and other portable options that fit into busy lifestyles [13].
Sustainability has become an equally important consideration in functional food development. Consumers increasingly favor products that align with ethical and environmental values. This includes the use of sustainably sourced ingredients, environmentally friendly packaging, and production practices that minimize ecological footprints [14]. For functional foods to be truly impactful, they must address not only individual health but also broader sustainability concerns.
To effectively bridge the gap between health science and consumer needs, feasibility studies are essential. These studies examine the relationships between functional food consumption, health outcomes, and consumer preferences. By exploring factors such as ingredient efficacy, sensory appeal, and scalability, feasibility studies provide critical insights for successful product development [15,16]. They also identify potential challenges in ingredient stability, processing methods, and cost-effectiveness, helping to ensure that final products are both practical and commercially viable [17].
This study aims to contribute to the growing body of research on functional foods by exploring the feasibility of developing a novel product designed to support resilience and public health. Specifically, the research focuses on understanding consumer preferences for functional foods, identifying bioactive ingredients that promote physical and mental well-being, and ensuring that the product aligns with sustainability goals. By addressing these factors, the study seeks to create a product that not only enhances well-being but also integrates seamlessly into daily life.
The product envisioned as a result of this study will form part of a holistic approach to improving resilience and public health. This approach acknowledges the interconnectedness of physical and mental health and the role of diet in fostering overall well-being. By combining evidence-based nutrition with an understanding of consumer needs, the study aims to lay the groundwork for developing a functional food that is both effective and widely acceptable. Ultimately, the findings from this research will inform the design of a clinical study to test the product’s impact, ensuring that its development is rooted in both scientific rigor and practical relevance.

2. Materials and Methods

2.1. Design and Procedure

This study utilized a cross-sectional research design, employing an online survey available in both Greek and English via the Sogolytics platform [18]. The cross-sectional approach was selected for its efficiency in capturing data at a single point in time, making it particularly useful for examining relationships among variables such as functional food consumption, well-being indices, and food preferences within a specific population. However, a key limitation of this design is its inability to establish causality, as it does not account for temporal changes or longitudinal trends in the studied relationships.
Prior to the full implementation of the study, a pilot study was conducted with 48 participants to assess the validity and appropriateness of the survey tools within the specific study context. Feedback from this preliminary phase confirmed that all survey components functioned as intended, ensuring their suitability for the main study.
To ensure participant eligibility, the first two survey questions served as inclusion and exclusion criteria, confirming that respondents accepted the study’s terms and were between 18 and 65 years old. The survey was distributed through direct messaging on various social media platforms, with follow-up reminders to enhance engagement and provide support for any questions or concerns. While online surveys offer an effective means of reaching a broad audience, they may introduce selection bias, as individuals with greater internet access or technological proficiency are more likely to participate. To mitigate this, the survey was disseminated across diverse platforms, including those catering to less tech-savvy populations, and was accompanied by clear instructions to encourage widespread participation [19,20,21].
Before data collection, the study’s objectives and hypotheses were clearly defined, establishing a structured framework for analysis and interpretation. The sample primarily consisted of participants from Greece and Cyprus, representing a range of professional, academic and age backgrounds, providing some diversity. However, it is acknowledged that the findings may not be fully generalizable beyond these regions due to cultural and occupational differences. Future research should aim to include more geographically and culturally diverse populations to enhance generalizability. After applying the inclusion and exclusion criteria, a final sample of 362 adult participants was selected for analysis.

2.2. Scales

2.2.1. Functional Food Scale (FFscale)

The assessment of functional food consumption in this study was conducted using a validated Functional Food Frequency Questionnaire (FFFQ), adapted from previously established tools designed to measure the frequency of functional food intake within the Greek and Cypriot populations. The original FFFQ was developed and validated in a Greek sample to determine its reliability in assessing functional food consumption patterns. It included 76 food groups and was validated against three consecutive 24-hour dietary recalls, demonstrating an overall validation rate of 80.3%, with 61 out of 76 food subgroups showing no statistically significant difference in consumption frequency between the two assessment methods. These findings confirmed the robustness of the FFFQ as a reliable tool for dietary assessment within this population [22]. Based on these findings and a comprehensive review of the literature [23,24,25,26,27], the present study employed a modified version of the FFFQ (FFscale), focusing predominantly on natural functional food categories relevant to mental health. From the original 76 food groups, 30 functional foods were selected for inclusion (predominately natural), targeting foods with documented effects on cognitive function, mood regulation, and overall psychological well-being. This adaptation ensures that the questionnaire remains comprehensive while emphasizing dietary components most pertinent to the study's objectives. The FFscale was administered online and collected self-reported data on the frequency of functional food consumption over a specified period. Participants were instructed to indicate their typical intake of each functional food category, using a 5 Likert type answers ranging from daily to no consumption, to provide an accurate representation of dietary habits. The collected data were subsequently analyzed to assess potential associations between functional food consumption and mental health indices, in alignment with the study’s broader research objectives. The internal consistency of this scale, as measured by Cronbach’s α, was found to be 0.868 in our study, indicating a high level of reliability. The reliability analysis of the FFscale revealed that the Cronbach’s alpha would increase if coffee (0.873) and fortified foods (0.870) were deleted. This suggests that these two categories may not align as strongly with the overall pattern of functional food consumption observed in this study.

2.2.2. Single Item Food Choice Questionnaire (FCQ)

The Single-Item Food Choice Questionnaire (FCQ) used in this study is a streamlined adaptation of the multi-item FCQ originally developed by Steptoe et al. [28]. The single-item FCQ was designed to balance practicality and psychometric reliability while maintaining validity in assessing food choice motivations. Previous research has demonstrated that the single-item FCQ exhibits strong convergent and discriminant validity, with high correlations to the original multi-item dimensions (>0.40). Refinements to the scale have ensured that convenience, sensory appeal, and mood-related food choices are accurately represented. Studies have further confirmed that the single-item FCQ retains predictive validity, yielding association patterns between food motives and consumption behaviors comparable to the multi-item version. The questionnaire consisted of 11 questions, each assessing a different food choice motive. Seven of the responses followed a Likert-type scale, ranging from Not at all important to Extremely important. A typical question included: "It is important to me that the food I eat on a typical day is healthy." Additionally, the single-item FCQ has been validated across different contexts and international samples, demonstrating flexibility in its application. Context-specific adaptations of the scale have been shown to provide additional explanatory power beyond the general multi-item FCQ. Given these findings, the present study employs the single-item FCQ as a practical and efficient tool to assess food choice motives within the context of functional food consumption and mental health [29]. Participants completed the questionnaire online, reporting their primary motivation for food selection based on the single-item FCQ framework. The data collected were analyzed to explore associations between food choice drivers and functional food consumption patterns, contributing to the study’s broader investigation of dietary behaviors and mental well-being. The Cronbach’s α for this scale in our study was 0.784.

2.2.2. The Warwick-Edinburgh Mental Wellbeing Scales (WEMWBS)

The Warwick-Edinburgh Mental Wellbeing Scales (WEMWBS) were employed to assess participants' mental well-being. WEMWBS is a validated self-report instrument designed to measure positive mental health and well-being in the general population. It consists of 14 positively worded items that capture aspects of psychological functioning, including optimism, self-esteem, and interpersonal relationships. Participants rate each item on a five-point Likert scale, ranging from 1 ("none of the time") to 5 ("all of the time"), with total scores ranging from 14 to 70. Higher scores indicate greater levels of mental well-being [30]. The scale has demonstrated strong psychometric properties, including high internal consistency (Cronbach’s α > 0.90) and test-retest reliability across diverse populations [31,32]. Additionally, the scale has been validated in multiple languages (including Greek), further supporting its applicability in cross-cultural research [33]. In our study, the scale verified its high internal consistency, demonstrating a Cronbach’s α of 0.877.

2.2.3. The EuroQol 5-Dimension 5-Level Questionnaire (EQ-5D-5L)

The EQ-5D-5L scale serves as a pivotal instrument in assessing health-related quality of life (HRQoL), offering a comprehensive and multidimensional evaluation. Developed by the EuroQol Group, this standardized measure evaluates health status across five domains: mobility, self-care, usual activities, pain/discomfort, and anxiety/depression. What sets the EQ-5D-5L apart is its simplicity and ease of administration; respondents rate their health state on each dimension using a five-level scale, capturing a more nuanced and refined assessment compared to its predecessor, the EQ-5D-3L. Its improved granularity allows for a more precise quantification of health states, enhancing sensitivity to subtle changes in health conditions and treatment outcomes [34]. The score of the EQ-5D-5L scale (EQIndex) is calculated by converting responses on the five dimensions of health (mobility, self-care, usual activities, pain/discomfort, and anxiety/depression) into a single index using country-specific value sets, with a range typically between −0.594 and 1, where 1 represents full health and values less than 0 indicating health states worse than death [35]. Furthermore, the EQ-5D-5L is validated in Greek [36].

2.2.4. Single Item Sleep Quality Scale (SQS)

The Single Item Sleep Quality Scale (SQS) offers a straightforward and efficient method for assessing sleep quality. It requires respondents to rate their sleep quality over the past seven days on a scale from 0 to 10. The simplicity of the SQS facilitates rapid data collection while maintaining sensitivity, as its visual analog format enables accurate self-assessment [37]. Validated as a reliable measure in healthy adult populations, the SQS demonstrates strong correlations with more detailed multi-item sleep scales. This makes it a practical option for large-scale surveys where brevity is a priority [38].

2.3. Demographics, Lifestyle Parameters

To reduce survey dropout rates [39], demographic and anthropometric questions were positioned at the end of the questionnaire. The demographic section covered education, employment status, marital status, and gender. Participants provided their height and weight for BMI calculation, a method that, despite being self-reported, remains a reliable estimate across diverse populations [40]. BMI classifications—underweight, normal weight, overweight, and obesity—were determined according to established guidelines [41].
Additionally, lifestyle parameters were assessed through targeted questions. Participants reported their typical weekly working hours and their primary food choices during work hours. Dietary habits were further examined by inquiring about their preferred sweetener in foods and beverages, the frequency with which they read the nutritional information on packaged foods, and the number of meals they typically consume per day.
To explore engagement in health-related research, participants were asked about their primary motivation for joining a study on the health effects of a novel functional food. Finally, their willingness to undergo biochemical testing of blood and bodily fluids as part of a clinical study was assessed, providing insight into potential participation in future interventions.

2.4. Data Analysis

A thorough review of the dataset was conducted to identify any missing or incomplete responses. Data from participants who prematurely exited the questionnaire (classified as Missing Completely at Random) were excluded from the analysis [42]. In cases where responses were unintentionally omitted (classified as Missing at Random), missing values were imputed using the mean of the available responses. The dataset was then formatted for compatibility with SPSS v28 for statistical processing and visualization. Prior to conducting statistical analyses, data distribution was assessed to ensure adherence to normality assumptions. In line with best practices, both visual inspection and the Shapiro–Wilk test were used to evaluate distribution regularity [43]. Statistical analyses included Pearson’s correlation, independent samples t-tests, and one-way ANOVA for continuous variables that followed a normal distribution, as determined by the Kolmogorov–Smirnov test. Additionally, multinomial logistic regression was employed to examine the influence of Functional Foods consumption (FFscale) on mental well-being (WEMWBS) and health-related quality of life (EQ-5D-5L), adjusting for potential confounders. A significance threshold of p < 0.05 was applied to all statistical tests.

3. Results

3.1. Participant Charachteristics

A total of 362 participants provided data for this study. The sample consisted of individuals from various regions of Greece and Cyprus, with the majority residing in Central Greece/Attica (50.6%) and Central Macedonia (32.3%). In terms of gender, 238 participants (65.7%) were women, 120 (33.1%) were men, and 3 participants (0.8%) identified as "other." The age distribution of participants was as follows: 40.9% were aged 18-29 years, 29.6% were aged 30-39 years, 13.8% were aged 40-49 years, and 15.7% were aged 50-65 years. Regarding educational attainment, 15.7% of participants had completed secondary education (gymnasium/high school), 9.7% had vocational training, 42.3% held a bachelor's degree, and 32% had completed a master's or doctoral program.

3.2. Structural Eqaation Model

Pearson correlation analysis was performed to examine the relationships between functional food consumption (Ffscale), mental well-being (WEMBS), health-related quality of life (EQ-Index), sleep quality (SQS), and Body Mass Index (BMI) (Table 1).
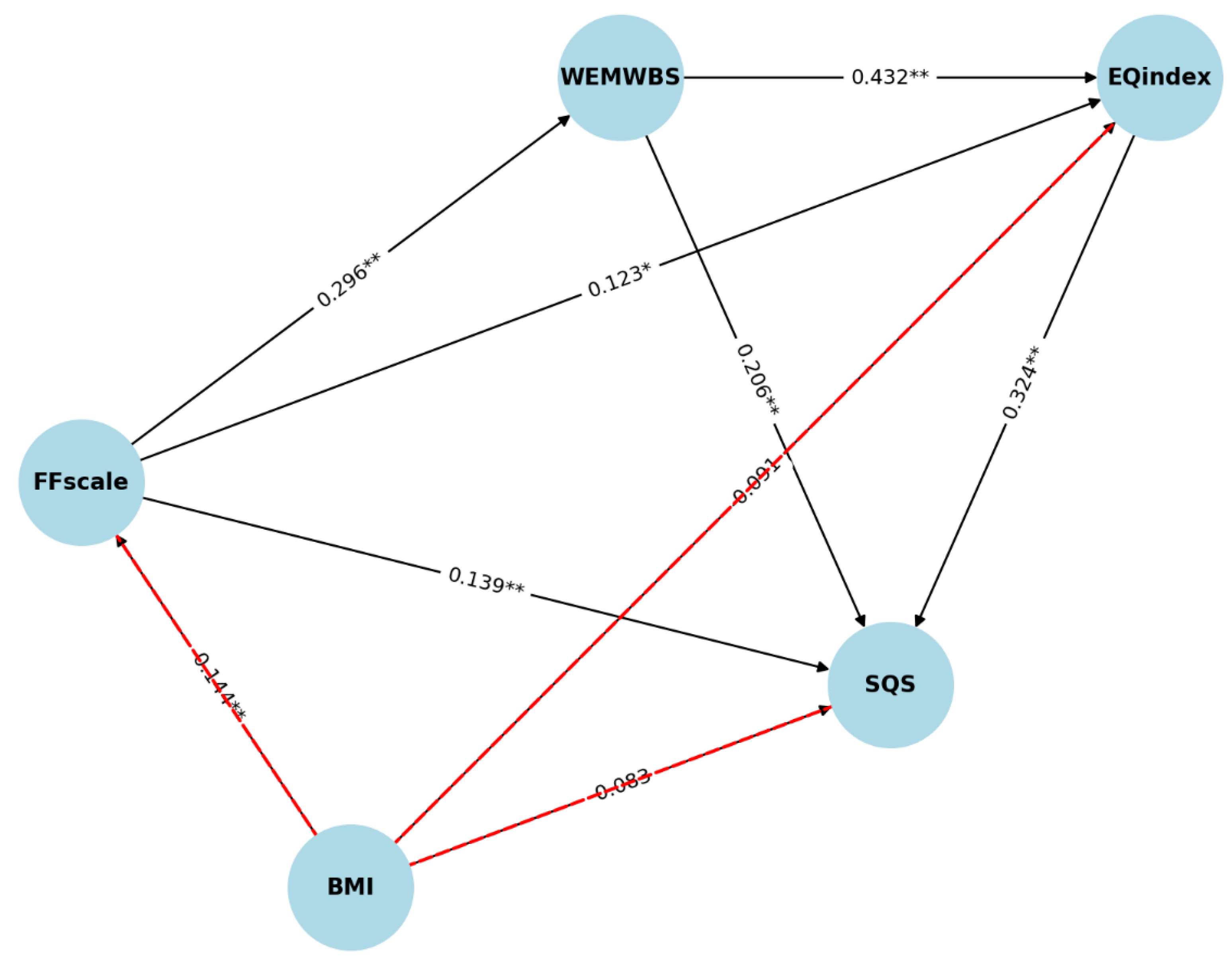
To further explore and visualise the interrelations between functional food consumption, mental well-being, health-related quality of life, sleep quality, and body mass index (BMI), we constructed a Structural Equation Model (SEM) based on Pearson correlation coefficients (Figure 1).
WEMWBS (Mental Well-being) and EQindex (Health-Related Quality of Life) emerged as central constructs in the model, with functional food consumption (FFscale) acting as a key predictor of both. Specifically, FFscale was positively associated with WEMWBS (r = 0.296, p < 0.01) and EQindex (r = 0.123, p < 0.05), suggesting that a higher consumption of functional foods corresponds with better mental well-being and improved health-related quality of life.
Moreover, WEMWBS was strongly associated with EQindex (r = 0.432, p < 0.01), reinforcing the link between mental and physical well-being. WEMWBS also positively associated with sleep quality (SQS) (r = 0.206, p < 0.01), while EQindex further correlated to SQS (r = 0.324, p < 0.01), highlighting the association between sleep regulation and well-being.
Although BMI played a secondary role in the model, it exhibited weak but statistically significant negative correlations with FFscale (r = -0.144, p < 0.01), suggesting a trend where individuals with higher functional food consumption tend to have lower BMI.
Overall, the model provides preliminary evidence supporting the role of functional food consumption in enhancing well-being, primarily through its influence on mental well-being and health-related quality of life, with downstream benefits for both sleep quality and body mass index. These findings lay the groundwork for the development of a novel functional food intervention aimed at improving both psychological and physiological health outcomes.

3.3. Functional Foods Comsumption Frequency

The analysis of functional food consumption frequency revealed significant variations across different food categories based on their mean consumption scores. The percentages in parentheses indicate the percentages of daily consumption among participants (Figure 2).
High Mean Consumption (≥4.0):
  • Olive oil (mean: 4.67, 72.4%)
  • Coffee (mean: 4.53, 79%)
  • Dairy products (mean: 4.29, 50%)
  • Red vegetables (mean: 4.04, 27.8%)
Fairly High Mean Consumption (3.0 - 3.99):
  • Eggs (mean: 3.91, 19.3%)
  • Thyme/oregano/basil (mean: 3.78, 22.1%)
  • Whole grains (mean: 3.70, 27.1%)
  • Nuts (mean: 3.65, 17.7%)
  • Honey and beekeeping products (mean: 3.56, 3.9%)
  • Yellow/orange vegetables (mean: 3.4, 5.5%)
  • Legumes (mean: 3.42, 1.9%)
  • Cruciferous vegetables (mean: 3.2, 4.4%)
  • Fish and seafood (mean: 3.27, 0.8%)
  • Yellow/orange fruits (mean: 3.10, 2.2%)
  • Red fruits (mean: 3.08, 2.2%)
Moderate Mean Consumption (2.0 - 2.99):
  • Tea (mean: 2.72, 8%)
  • Probiotics (mean: 2.72, 8.8%)
  • Cocoa (mean: 2.59, 21.3%)
  • Greek mountain tea (mean: 2.51, 2.8%)
  • Wild greens (mean: 2.46, 0.6%)
  • Raisins (mean: 2.34, 2.5%)
  • Turmeric (mean: 2.33, 2.8%)
  • Berries (mean: 2.28, 2.5%)
  • Pomegranates (mean: 2.28, 0.8%)
  • Fortified dairy products (mean: 2.22, 3.9%)
  • Pseudocereals (mean: 2.10, 1.4%)
  • Chia seeds (mean: 2.04, 3.9%)
Low Mean Consumption (<2.0):
  • Saffron (mean: 1.6, 0%)
  • St. John’s wort (mean: 1.46, 0%)
The results revealed a high mean consumption of coffee (mean: 4.53) and dairy products (mean: 4.29), a preference more aligned with modern lifestyle choices. However, the analysis also revealed a strong alignment with Mediterranean dietary principles, particularly in the high mean consumption of olive oil (mean: 4.67) and red vegetables, such as tomatoes (mean: 4.04). Other Mediterranean staples, like thyme/oregano/basil (mean: 3.78), whole grains (mean: 3.70), and honey (mean: 3,56) also show fairly high consumption. Despite the fairly high consumption of these components, other critical elements of the Mediterranean diet, such as fish and seafood (mean: 3.27), legumes (mean: 3.42), and yellow/orange vegetables (mean: 3.4), show lower consumption levels. This indicates areas where the diet could be further enriched for a more balanced and traditional Mediterranean approach. The analysis demonstrates the almost equal mean consumption of tea (Camellia sinensis, mean: 2.72) and Greek mountain tea (Sideritis, mean: 2.51). While both are moderately consumed, the presence of Greek mountain tea reflects the country’s herbal heritage, in contrast to the more internationally widespread consumption of Camellia sinensis. This suggests that while global tea-drinking habits are present, traditional Greek infusions still hold cultural significance.

3.4. Functional Food Consumption and Well-Being

The results of the one-way ANOVA analysis examining the relationship between specific functional food consumption and health indicators (WEMWBS, EQindex, SQS, BMI) revealed several significant differences across their means (Table 2).

3.4.1. Functional Foods Consumption and Mental Well-Being (WEMWBS)

Higher consumption of red fruits (p = 0.001), citrus fruits (p = 0.018), yellow/orange fruits (p = 0.002), raisins (p = 0.002), wild greens (p = 0.003), yellow/orange vegetables (p = 0.004), red vegetables (p = 0.014), and beekeeping products (p = 0.001) was positively associated with mental well-being. Additionally, consumption of Greek mountain tea (p = 0.044), St. John’s wort (p = 0.018), thyme/oregano/basil (p = 0.022), saffron (p = 0.049), cocoa (p = 0.016), nuts (p = 0.013), fish and seafood (p = 0.001), probiotics (p = 0.034), and fortified dairy (p = 0.010) also showed significant associations. These findings suggest that foods rich in antioxidants, polyphenols, and omega-3s may contribute to improved mental well-being.

3.4.2. Functional Foods Consumption and Health-Related Quality of Life (EQindex)

Fewer significant associations were found between functional food consumption and EQindex. However, notable relationships were observed for beekeeping products (p = 0.002), fish and seafood (p = 0.010), and whole grains (p = 0.028). These results highlight the potential role of nutrient-dense, unprocessed foods in supporting overall health and well-being.

3.4.3. Functional Foods Consumption Sleep Quality (SQS)

Higher SQS scores were significantly associated with the consumption of raisins (p = 0.045), beekeeping products (p = 0.004), chia seeds (p = 0.037), legumes (p = 0.018), whole grains (p = 0.003), and fish and seafood (p = 0.036). These foods are known for their high content of melatonin, tryptophan, and omega-3 fatty acids, which may play a role in sleep quality and regulation.

3.4.4. Functional Foods Consumption and Body Mass Index (BMI)

The association between BMI and functional food consumption was less pronounced. However, significant negative associations were observed with yellow/orange vegetables (p = 0.041), tea (p = 0.043), legumes (p = 0.042), and fish and seafood (p = 0.019). This suggests that adherence to a Mediterranean-style diet rich in these foods may contribute to better weight management.

3.5. Motivations Behind Food Choices: Insights from the Single-Item Food Choice Questionnaire

The analysis of participants' food choice motives, as illustrated in the Figure 4, reveals that the most important factors influencing food selection are pleasurable sensations (M = 5.61), healthiness (M = 5.37), and convenience (M = 5.22). Conversely, environmental and animal welfare concerns ranked lower in importance (M = 4.46 and M = 4.40, respectively). The importance of food choice motives varies depending on the number of meals consumed per day (Figure 6). Individuals who eat more frequently tend to prioritize health, weight control, mood monitoring, and natural food preferences to a greater extent than those who eat fewer meals. These motives show a steady increase as meal frequency rises, particularly for individuals consuming four to five meals per day.
This trend is consistent across all food choice motives, indicating that individuals who eat more meals per day generally consider multiple factors—including health, convenience, weight control, mood, natural food choices, and environmental impact—more important compared to those who eat fewer meals. This pattern suggests that individuals who consume more meals per day are generally more mindful of their dietary choices, considering multiple factors such as health, convenience, weight management, mood regulation, natural food quality, and environmental impact, which collectively reflect a more health-conscious consumer profile.
Figure 3. Means of participants’ food choice motives.
Figure 3. Means of participants’ food choice motives.
Preprints 150615 g003
Statistical analyses further explored the associations between food choice motives and key well-being indicators, including functional food consumption (FFscale), mental well-being (WEMWBS), health-related quality of life (EQindex), and BMI (Table 3). Notably, the preference for healthy foods was significantly related to higher functional food consumption (p = 0.001), mental well-being (p = 0.002), and lower BMI (p = 0.005). Similarly, choosing natural foods correlated with greater functional food consumption (p = 0.001) and better mental well-being (p = 0.007).
Mood regulation through food was significantly linked to functional food consumption (p = 0.001) and health-related quality of life (p = 0.012). Ethical concerns, including preference for fairly traded (p = 0.001) and environmentally friendly (p = 0.001) food, were also associated with higher functional food consumption and mental well-being (p = 0.012 and p = 0.041, respectively). However, affordability played a role, demonstrating significant associations with functional food consumption (p = 0.033) and mental well-being (p = 0.042). In contrast, familiarity with food was not significantly related to any well-being indicator, and neither environmental nor animal-friendly food preferences showed associations with health-related quality of life or BMI.
These findings suggest that while sensory pleasure and health benefits are the primary drivers of food choices, ethical and emotional considerations also play a role in shaping dietary decisions and well-being. Furthermore, the association of functional food consumption with healthy, natural, and ethical food choices, along with its lack of association with pleasure and convenience, appears to reflect a broader eudaimonic-centered lifestyle.

3.6. Motivations Behind Food Choices: Insights from Participants’ Demographics

The one-way ANOVA analysis highlighted certain demographic influences on food choice motives (Table 4). Age significantly affects preferences for natural, fairly traded, and environmentally friendly foods, with younger participants (18-29) placing less importance on natural foods, while individuals aged 40-49 and 50-65 value fairly traded and environmentally friendly options more. Gender plays a role in motivations related to pleasurable sensations, convenience, and animal welfare, with men considering these factors less important. Education influences food choices, as highly educated individuals place less importance on animal-friendly options. Regional differences within Greece or Cyprus are mostly non-significant, except for environmentally friendly food preferences, which are more important to people residing in large cities like Athens and Thessaloniki. In contrast, motivations related to health, mood, affordability, and familiarity appear largely unaffected by demographic factors.

3.7. Motivations Behind Food Choices: Insights from Participants’ Lifestyle

The one-way ANOVA analysis revealed key lifestyle influences on food choices (table 5). Health-conscious decisions are significantly associated with working hours, meal preferences at work (e.g., cooked meals vs. fast food), meal frequency, reading nutritional information, and preferred sweeteners (e.g., sugar, honey). Meal frequency plays a major role in various motives, including health, convenience, weight control, natural food preference, and mood regulation. Meal preferences at work notably affect mood-driven and health-oriented choices. Reading nutritional information strongly influences weight control, natural food selection, and mood considerations. Preferred sweeteners are linked to health, weight control, and preference for natural foods. In contrast, affordability, familiarity, fair trade, and animal welfare motivations show little to no significant association with these lifestyle factors.
Table 5. p-values of one-way ANOVA demonstrating the differences between the means of Food Choice Motives across groups of various lifestyle factors.
Table 5. p-values of one-way ANOVA demonstrating the differences between the means of Food Choice Motives across groups of various lifestyle factors.
Food Choice Motives Working hours Food at work Meals per day Nutritional info Sweeteners
Pleasurable Sensations 0.125 0.185 0.371 0.569 0.228
Healthy 0.022 0.001 0.001 0.001 0.001
Convenient 0.043 0.117 0.007 0.818 0.161
Weight Control 0.297 0.112 0.001 0.005 0.001
Natural 0.149 0.078 0.001 0.001 0.001
Mood Monitoring 0.225 0.003 0.001 0.041 0.024
Affordable 0.070 0.537 0.083 0.128 0.759
Fairly Traded 0.723 0.619 0.117 0.110 0.681
Familiar 0.513 0.782 0.973 0.573 0.888
Environmentally Friendly 0.638 0.051 0.008 0.107 0.013
Animal Friendly 0.760 0.132 0.065 0.217 0.474

3.7.1. Food Choice Motives and Working Hours per Week

As working hours increase, the importance of various food choice motives follows a distinct pattern (Figure 4). Health-related food choices peak among those working 30-40 hours per week but decline for individuals working more than 50 hours. Similarly, pleasurable sensations and affordability decrease significantly for those with the longest workweeks. Although one-way ANOVA did not find statistical significance for these motives (p = 0.125 for pleasurable sensations, p = 0.070 for affordability), LSD post-hoc analysis revealed that individuals working more than 50 hours per week place significantly less emphasis on these factors compared to those working fewer hours.
In contrast, convenience remains relatively high among those working more than 50 hours per week, suggesting that as work demands increase, individuals may prioritize ease and accessibility over other food-related concerns. This finding aligns with the idea that time constraints lead to more pragmatic food choices, with convenience taking precedence over health, pleasure, and cost considerations.
Figure 4. Means of Food Choice Motives Importance across various groups of Working Hours per Week.
Figure 4. Means of Food Choice Motives Importance across various groups of Working Hours per Week.
Preprints 150615 g004

3.7.2. Food Choice Motives and Prefered Meals at Work

Food choice motives differ based on the types of meals individuals prefer to consume at work (Figure 5). Meals perceived as healthier, such as milk/protein/plant based beverages, protein/granola bars, homemade salads or meals, and fruits and nuts, are associated with higher ratings for health, mood monitoring, weight control, and natural food preferences. Conversely, fast food and the decision not to eat during work hours are linked to lower ratings across most food choice motives, particularly for environmental concerns and natural food preferences.
Figure 5. Means of Food Choice Motives Importance across prefered meals at work.
Figure 5. Means of Food Choice Motives Importance across prefered meals at work.
Preprints 150615 g005
Among the different meal categories, cooked meals exhibit a more balanced profile, maintaining moderate levels of importance across all motives. In contrast, milk/protein/plant-based beverages and protein/granola bars appear more aligned with a health-conscious profile of consumers, as they score relatively high in motives related to health, weight control, and mood monitoring while also offering convenience.

3.7.3. Food Choice Motives and Number of Meals per Day

The importance of food choice motives varies depending on the number of meals consumed per day (Figure 6). Individuals who eat more frequently tend to prioritize health, weight control, mood monitoring, and natural food preferences to a greater extent than those who eat fewer meals. These motives show a steady increase as meal frequency rises, particularly for individuals consuming four to five meals per day.
Figure 6. Means of Food Choice Motives Importance across number of Meals per Day.
Figure 6. Means of Food Choice Motives Importance across number of Meals per Day.
Preprints 150615 g006
This trend is consistent across all food choice motives, indicating that individuals who eat more meals per day generally consider multiple factors—including health, convenience, weight control, mood, natural food choices, and environmental impact—more important compared to those who eat fewer meals. This pattern suggests that individuals who consume more meals per day are generally more mindful of their dietary choices, considering multiple factors such as health, convenience, weight management, mood regulation, natural food quality, and environmental impact, which collectively reflect a more health-conscious consumer profile.

3.7.4. Food Choice Motives and Reading Nutritional Info

The importance of food choice motives varies depending on the habit of reading nutritional information (Figure 7). Individuals who regularly read nutritional labels tend to place greater emphasis on health, weight control, natural food preferences, and mood monitoring when making food choices compared to those who do not. These motives show a steady increase with the frequency of nutritional label reading, particularly among individuals who habitually check food labels before purchasing or consuming products.
Figure 7. Means of Food Choice Motives Importance across different frequencies fo Reading Nutritional Information.
Figure 7. Means of Food Choice Motives Importance across different frequencies fo Reading Nutritional Information.
Preprints 150615 g007
This trend suggests that individuals who frequently read nutritional information adopt a more health-conscious lifestyle. They tend to prioritize factors such as health, natural food quality, weight management, and mood regulation more than those who do not engage in this habit. This pattern indicates that reading nutritional labels is not just a standalone behavior but part of a broader mindful approach to diet and well-being, reflecting a consumer profile that actively seeks to make informed and health-driven food choices.

3.7.5. Food Choice Motives and Sweetener Preference

The importance of food choice motives varies depending on sweetener preference (Figure 8). Among all sweeteners, honey has by far the highest mean scores for health, weight control, natural food preferences, mood monitoring, and environmental health motives. Individuals who prefer honey over other sweeteners tend to prioritize these factors significantly more than those who consume sugar, stevia, artificial sweeteners, or no sweeteners at all.
The preference for honey appears to be strongly tied to a well-being-oriented mindset, with individuals favoring it demonstrating greater awareness of their dietary choices and overall health. A one-way ANOVA analysis revealed significant differences (Figure 9) in the means of Functional Food Consumption (FFscale), health-related quality of life (EQindex100), and Body Mass Index (BMI) (p = 0.001, 0.001, 0.019, respectively). Additionally, post-hoc LSD analysis indicated a statistically significant difference in mental well-being (WEMWBS) between individuals who prefer honey and those who consume artificial sweeteners (p = 0.021). These findings align with the results on the consumption of beekeeping products in our research, which has been associated with enhanced mental well-being and health-related quality of life. The statistical significance between honey preference and higher means of these food choice motives further supports the idea that individuals selecting honey are likely engaging in broader health-promoting behaviors, reflecting a holistic approach to nutrition and well-being.

3.8. Motivations and Willingness to Participate in a Clinical Study Testing the Efficacy of a Novel Functional Food

The results from the survey revealed participants' motivations and willingness to engage in a clinical trial testing the efficacy of a novel functional food. Regarding motivations for participation, the most common reason selected was the curiosity to see how the new food might improve health and well-being, with 36.6% of respondents choosing this option. A smaller proportion, 17.7%, were motivated by the opportunity to try new health products before they become widely available. Additionally, 19.9% expressed interest in receiving personalized health insights during the study. Thirteen percent of participants indicated a desire to contribute to research that could benefit public health, while 12.7% stated that they were not willing to participate in the study.
In response to the question about willingness to undergo biochemical testing, 37.3% of participants reported being "very willing" to undergo testing on their blood and bodily fluids. A further 29.6% were "somewhat willing" to undergo such testing. 14.9% were neutral on the matter, while 5.2% were "somewhat unwilling," 3.9% were "very unwilling," and 9.1% were not willing to participate in the clinical study at all.

4. Discussion

This study explored the potential for developing functional foods that enhance well-being, with a particular focus on mental health, sleep quality, body composition, and overall health-related quality of life (HRQoL). Our findings underscore the significant role functional foods can play in supporting various aspects of health, suggesting that such foods are not only beneficial but increasingly preferred by consumers. This opens an exciting pathway for the development of novel functional foods that align with modern consumer priorities.
Consumers today prioritize both pleasurable sensations and health as the primary motives for food choice. This trend is reflected in the growing demand for foods that provide not only functional benefits but also a satisfying sensory experience. Our study suggests that functional foods must balance both of these aspects to effectively appeal to the modern consumer. Functional foods that are enjoyable to eat and align with the consumer’s desire for improved health, particularly in mental well-being and overall quality of life, stand the best chance of success in the market. Previous studies have similarly highlighted that food choice motives often prioritize both health benefits and sensory appeal. For example, a systematic review by fernqvist et al. (2024) found that consumers place a high value on both taste and healthfulness when selecting foods [44].
The study confirmed the positive effects of certain functional food ingredients on mental well-being, supporting previous research that highlights the importance of specific nutrients for emotional and cognitive health. Notably, beekeeping products, especially honey, stood out as exceptional candidates in our findings. Honey demonstrated consistent positive effects across all health parameters, making it a cornerstone ingredient in the development of functional foods aimed at improving mental well-being, sleep, body composition, and overall health-related quality of life. This aligns with existing knowledge of honey's antioxidant, anti-inflammatory, and mood-regulating properties, suggesting its inclusion in any novel functional food designed for holistic health benefits. Studies by Zamri et al. (2023) have also demonstrated the mental well-being benefits of honey, noting its role in reducing stress and improving mood [45].
In addition to honey, other ingredients like omega-3 fatty acids, polyphenols, and antioxidants were also found to be beneficial for mental health, cognitive function, and emotional stability. Functional foods incorporating ingredients such as flaxseed, chia seeds, walnuts, and oily fish could significantly contribute to the development of foods aimed at supporting mental well-being. A systematic review by Dighiriri et al. (2022) highlighted the positive effects of omega-3 fatty acids on depression and cognitive function, reinforcing the potential of such ingredients in functional food formulations [46].
Furthermore, the study revealed that functional foods can play an essential role in improving sleep quality. Nutrients known to aid in sleep regulation, such as melatonin, tryptophan, and magnesium, were found to positively affect sleep outcomes. For example, dairy-based ingredients like milk, which contains tryptophan and melatonin, could be key in promoting better sleep. Additionally, plant-based beverages enriched with similar sleep-regulating compounds could be a viable alternative for those seeking non-dairy options [47,48].
Our results also pointed to a positive relationship between functional food consumption and improved body composition. The study highlighted foods like legumes, vegetables, and lean protein as being associated with better body mass index (BMI) outcomes. The inclusion of protein-rich ingredients, such as whey protein or plant-based protein sources, could contribute to the body-regulating properties of the novel functional food. Previous research has demonstrated the role of protein in maintaining a healthy weight and improving body composition, particularly through its effects on satiety and fat metabolism [49].
In terms of Health-Related Quality of Life (HRQoL), as measured by the EQ-5D-5L index, the results further emphasize the wide-reaching benefits of functional foods. Participants who reported consuming foods rich in omega-3 fatty acids, antioxidants, and beekeeping products such as honey also demonstrated higher HRQoL scores. This suggests that the incorporation of these ingredients into functional foods could not only support specific health areas like mental well-being and sleep but also contribute to overall improvements in quality of life. The significant relationship between improved nutrition and HRQoL outcomes highlights the potential for functional foods to support both physical and emotional health, enhancing day-to-day functioning and overall life satisfaction. Previous studies, such as those by Suarez-Lopez et al. (2023), have similarly shown that better nutrition is positively correlated with improved HRQoL and reduced stress [50].
Another noteworthy finding of our study is the significant association between mental well-being and herbal ingredients, such as St. John’s Wort and Greek Mountain Tea. These herbs have been traditionally used to support mental health, with St. John’s Wort known for its mood-enhancing properties and Greek Mountain Tea praised for its antioxidant and calming effects. Previous research has corroborated these findings, confirming the role of these herbs in promoting mental well-being [51,52]. Notably, these herbs can be easily incorporated into functional foods either as dried herbs or infusions, which are suitable for use in beverages or bars. This opens up possibilities for functional food formulations that combine the health benefits of these herbs with other nourishing ingredients.
Considering consumer preferences for convenience, taste, and health benefits, our results suggest that functional foods in beverage and portable snack formats are highly favored. Specifically, milk-based or plant-based beverages, as well as protein and granola bars, emerged as excellent candidates for the form of a new functional food. These formats provide the ease of consumption that modern consumers prioritize, making them suitable for daily incorporation into busy lifestyles. Milk-based beverages, enriched with protein, honey, and sleep-enhancing compounds, could serve as a delicious and functional drink option. Similarly, protein and granola bars, incorporating ingredients like honey, nuts, seeds, and protein, offer a satisfying and convenient way to meet nutritional needs while promoting well-being. Several studies have identified the growing demand for convenient, portable functional foods, particularly in the form of beverages and bars, which are easy to consume on-the-go [53,54,55].
Our study also emphasized that consumers are drawn to foods that align with their health values, such as those focused on mental well-being, convenience, and sustainability. This trend reinforces the importance of developing a novel functional food that not only delivers on health benefits but is also easy to integrate into everyday life. Furthermore, as consumers increasingly expect food choices to contribute to their overall sense of pleasure and enjoyment, the inclusion of ingredients that enhance both taste and health is critical.
Based on these findings, a successful novel functional food should include the following characteristics:
  • Mental Health-boosting Ingredients: Incorporate ingredients known for their beneficial effects on mental health, such as omega-3 fatty acids, antioxidants, polyphenols, and honey, all of which can contribute to cognitive function and emotional stability. Herbs like St John’s wort and Greek mountain tea are well known for their mood-enhancing effects
  • Sleep Quality-Enhancing Components: Utilize ingredients like tryptophan, melatonin, and magnesium, commonly found in dairy and certain plant-based products, to improve sleep quality
  • Body-Composition Support: Integrate protein-rich ingredients, such as whey, plant-based proteins, and legumes, to promote healthy metabolism and body composition
  • HRQoL Improvements: Focus on ingredients that support overall well-being and day-to-day functioning, such as honey, omega-3 fatty acids, and polyphenols, all of which were associated with higher HRQoL scores
  • Pleasurable Sensory Experience: Prioritize taste and texture, ensuring the functional food is not only nutritious but also enjoyable to consume. Honey, with its natural sweetness, is an excellent example of an ingredient that can enhance the sensory appeal of the food
  • Convenient Forms: Given the demand for easy-to-consume products, milk-based or plant-based beverages, and protein/granola bars are excellent delivery formats for the functional food. These formats align well with consumer preferences for convenience while still providing essential nutrients
  • Sustainability and Ethics: Consumers are increasingly seeking sustainable and ethically sourced products, so the development of functional foods should prioritize environmental friendliness and the responsible sourcing of ingredients
The findings regarding motivation and willingness to participate in a clinical study provided valuable insights into consumer attitudes toward functional foods. The most prominent motivation for participation was the desire to see how the new food might improve health and well-being, indicating that consumers are increasingly focused on the tangible benefits that functional foods can offer. This is in line with the growing trend toward personalized health interventions [56]. The relatively high percentage of participants willing to undergo biochemical testing (37.3% "very willing" and 29.6% "somewhat willing") suggests that there is a significant level of trust and openness toward scientific research, particularly when it is associated with potential health improvements. These results highlight the importance of offering clear health benefits and research transparency to enhance participant engagement in future clinical trials.

4.1. Limitations

While the findings of this study provide valuable insights, it is important to note that several limitations exist due to the study's cross-sectional, online survey design. First, the study’s reliance on self-reported data may lead to biases, such as overreporting or underreporting of functional food consumption and its effects. Additionally, because the study used an online platform, the sample may not be fully representative of the broader population, particularly those who are less engaged with online surveys or those with different dietary habits. Furthermore, the cross-sectional nature of the study precludes the establishment of causal relationships between functional food consumption and improved well-being outcomes [57]. Longitudinal studies would be necessary to more definitively assess the long-term impact of functional foods on mental health, sleep, body composition, and HRQoL.

5. Conclusions

This study highlights the significant potential of, predominantly natural, functional foods in promoting mental well-being, sleep quality, body composition, and overall health-related quality of life (HRQoL). Our findings emphasize that functional foods are not only beneficial for health but also increasingly preferred by consumers who seek a balance between pleasure and well-being in their food choices.
Among the most promising ingredients identified were beekeeping products, particularly honey, which demonstrated consistent positive effects across various health parameters. The inclusion of ingredients such as omega-3 fatty acids, polyphenols, and antioxidants, as well as sleep-regulating compounds like melatonin, tryptophan, and magnesium, further supports the development of functional foods tailored to enhancing both mental and physical health.
Additionally, the study revealed a clear preference for convenient, enjoyable formats, with milk-based and plant-based beverages, along with protein and granola bars, emerging as ideal vehicles for delivering the health benefits of functional foods. The findings also indicate that ingredients like St. John’s Wort and Greek Mountain Tea, which have been shown to support mental health, offer valuable additions to future functional food formulations.
The results underscore the importance of considering both sensory appeal and health benefits when designing functional foods, aligning with consumer preferences for products that deliver on both pleasure and well-being. The motivations and willingness to participate in clinical trials further emphasize consumer interest in exploring the benefits of such functional foods, with many participants eager to test new health products and engage in research that could enhance their health and well-being. Moving forward, this study provides a strong foundation for the development of novel functional foods that meet the growing consumer demand for foods that not only support physical health but also enhance overall quality of life.
To fully validate the efficacy of these ingredients and formulations, clinical studies should be conducted to further assess their impact on health outcomes in diverse populations.

Author Contributions

Conceptualization, Efstratios Christodoulou; Data curation, Efstratios Christodoulou and Antonios Koutelidakis; Formal analysis, Efstratios Christodoulou; Investigation, Efstratios Christodoulou, Sotiria Laoutari, Fani Athanassiou, Eleni Poutli and Demetriana Andreou; Methodology, Efstratios Christodoulou, Sotiria Laoutari, Fani Athanassiou, Eleni Poutli and Demetriana Andreou; Project administration, Antonios Koutelidakis; Resources, Sotiria Laoutari, Fani Athanassiou, Eleni Poutli, Demetriana Andreou and Yiannis Kourkoutas; Software, Efstratios Christodoulou; Supervision, Antonios Koutelidakis; Validation, Efstratios Christodoulou and Yiannis Kourkoutas; Visualization, Efstratios Christodoulou, Yiannis Kourkoutas and Antonios Koutelidakis; Writing – original draft, Efstratios Christodoulou; Writing – review & editing, Antonios Koutelidakis. All authors have read and agreed to the published version of the manuscript.

Funding

This research received no external funding.

Institutional Review Board Statement

This study adhered to the principles outlined in the Declaration of Helsinki and received approval from the University of the Aegean’s ethics and deontology committee (approval No. 17715/9 September 2021).

Informed Consent Statement

All participants provided informed consent prior to their involvement in this study. Consent has also been obtained from the patient(s) for the publication of this paper.

Data Availability Statement

The data presented in this study are available upon request from the corresponding author.

Acknowledgments

The authors extend their gratitude to all individuals who participated in this study.

Conflicts of Interest

The authors declare no conflicts of interest.

References

  1. Brown AGM, Adas S, de Jesus J, Farmer N, Fisher R, Pratt CA. Bridging the Gap: The Need to Implement Dietary Guidance to Address Cardiovascular Health. Nutrients. 2024;16(13):2125. Published 2024 Jul 3. [CrossRef]
  2. Temple NJ. A rational definition for functional foods: A perspective. Front Nutr. 2022;9:957516. Published 2022 Sep 29. [CrossRef]
  3. Essa MM, Bishir M, Bhat A, et al. Functional foods and their impact on health. J Food Sci Technol. 2023;60(3):820-834. [CrossRef]
  4. Duttaroy AK. Functional Foods in Preventing Human Blood Platelet Hyperactivity-Mediated Diseases—An Updated Review. Nutrients. 2024; 16(21):3717. [CrossRef]
  5. Koumpouli D, Koumpouli V, Koutelidakis AE. Functional Foods, Gut Microbiome and Association with Obesity and Metabolic Syndrome: A Literature Review. Applied Sciences. 2024; 14(13):5578. [CrossRef]
  6. Santos-Sánchez G, Cruz-Chamorro I. Functional Foods as a New Therapeutic Strategy 2.0. Nutraceuticals. 2025; 5(1):7. [CrossRef]
  7. Christodoulou E, Mpali T, Dimitriadou M-E, Koutelidakis AE. Mindfulness, Gut–Brain Axis, and Health-Related Quality of Life: The Paradigm of IBD Patients. Healthcare. 2024; 12(12):1209. [CrossRef]
  8. Gul S, Durante-Mangoni E. Unraveling the Puzzle: Health Benefits of Probiotics—A Comprehensive Review. Journal of Clinical Medicine. 2024; 13(5):1436. [CrossRef]
  9. Scuto M, Majzúnová M, Torcitto G, Antonuzzo S, Rampulla F, Di Fatta E, Trovato Salinaro A. Functional Food Nutrients, Redox Resilience Signaling and Neurosteroids for Brain Health. International Journal of Molecular Sciences. 2024; 25(22):12155. [CrossRef]
  10. Atlante A, Amadoro G, Bobba A, Latina V. Functional Foods: An Approach to Modulate Molecular Mechanisms of Alzheimer's Disease. Cells. 2020;9(11):2347. Published 2020 Oct 23. [CrossRef]
  11. Baker MT, Lu P, Parrella JA, Leggette HR. Consumer Acceptance toward Functional Foods: A Scoping Review. Int J Environ Res Public Health. 2022;19(3):1217. Published 2022 Jan 22. [CrossRef]
  12. Yasmeen B, Fischer F. Food Choices of Contemporary Cuisine and Traditional Foods: Effects on Family Ties. Nutrients. 2024; 16(23):4126. [CrossRef]
  13. Rahman N, Ishitsuka K, Piedvache A, Tanaka H, Murayama N, Morisaki N. Convenience Food Options and Adequacy of Nutrient Intake among School Children during the COVID-19 Pandemic. Nutrients. 2022;14(3):630. Published 2022 Jan 31. [CrossRef]
  14. Polyak E, Breitenbach Z, Frank E, Mate O, Figler M, Zsalig D, Simon K, Szijarto M, Szabo Z. Food and Sustainability: Is It a Matter of Choice? Sustainability. 2023; 15(9):7191. [CrossRef]
  15. Hernandez DC, Daundasekara SS, Walton QL, Eigege CY, Marshall AN. Feasibility of Delivering an on-Campus Food Distribution Program in a Community College Setting: A Mixed Methods Sequential Explanatory Investigation. Int J Environ Res Public Health. 2021;18(22):12106. Published 2021 Nov 18. [CrossRef]
  16. Christodoulou E, Poutli E, Andreou D, Laoutari S, Athanasiou F, Kourkoutas Y, Koutelidakis AE. Towards a Thriving Workplace: A Feasibility Study on Mindfulness and the Mediterranean Lifestyle for Corporate Wellness. Healthcare. 2025; 13(1):9. [CrossRef]
  17. Moore SG, Kundra A, Ho P, Bissell E, Apekey T. Feasibility of a Community Healthy Eating and Cooking Intervention Featuring Traditional African Caribbean Foods from Participant and Staff Perspectives. Nutrients. 2023;15(17):3758. Published 2023 Aug 28. [CrossRef]
  18. Kandyliari A, Elmaliklis I-N, Kontopoulou O, Tsafkopoulou M, Komninos G, Ntzatha C, Petsas A, Karantonis HC, Koutelidakis AE. An Epidemiological Study Report on the Antioxidant and Phenolic Content of Selected Mediterranean Functional Foods, Their Consumption Association with the Body Mass Index, and Consumers Purchasing Behavior in a Sample of Healthy Greek Adults. Applied Sciences. 2021; 11(17):7818. [CrossRef]
  19. Christodoulou E, Dimitriadou M-E, Mpali T, Koutelidakis AE. Navigating Burnout: The Mediating Role of Mindfulness and the Mediterranean Lifestyle in Fostering Job Satisfaction and Well-Being. Psychiatry International. 2025; 6(1):11. [CrossRef]
  20. Menon V, Muraleedharan A. Internet-based surveys: relevance, methodological considerations and troubleshooting strategies. Gen Psychiatr. 2020;33(5):e100264. Published 2020 Aug 1. [CrossRef]
  21. Saeedbakhsh M, Omid A, Khodadoostan M, Shavakhi A, Adibi P. Using instant messaging applications to promote clinical teaching of medical students. J Educ Health Promot. 2022;11:254. Published 2022 Aug 25. [CrossRef]
  22. Christodoulou E, Markopoulou V, Koutelidakis AE. From Mind to Plate to Pillow: Examining the Interplay of Mental Health, Eating Disorders, and Sleep Quality. International Journal of Translational Medicine. 2024; 4(2):278-285. [CrossRef]
  23. Papagianni O, Staramou A, Rigopoulos N, Dimou C, Koutelidakis EA. Development and validation of a functional foods frequency questionnaire for Greek adults. Curr Top Nutraceutical Res. 2021;19(3):373-381. [CrossRef]
  24. Suárez-López LM, Bru-Luna LM, Martí-Vilar M. Influence of Nutrition on Mental Health: Scoping Review. Healthcare. 2023; 11(15):2183. [CrossRef]
  25. Christodoulou E, Deligiannidou G-E, Kontogiorgis C, Giaginis C, Koutelidakis AE. Natural Functional Foods as a Part of the Mediterranean Lifestyle and Their Association with Psychological Resilience and Other Health-Related Parameters. Applied Sciences. 2023; 13(7):4076. [CrossRef]
  26. Almpounioti K, Papagianni OI, Koutelidakis AE. Traditional foods, the Mediterranean diet, and health promotion. In: Preedy VR, Patel VB, eds. *Handbook of Public Health Nutrition.* Cham, Switzerland: Springer; 2025. [CrossRef]
  27. Muscaritoli M. The Impact of Nutrients on Mental Health and Well-Being: Insights From the Literature. Front Nutr. 2021;8:656290. Published 2021 Mar 8. [CrossRef]
  28. Dye L, Blundell J. Functional foods: psychological and behavioural functions. Br J Nutr. 2002;88 Suppl 2:S187-S211. [CrossRef]
  29. Steptoe A, Pollard TM, Wardle J. Development of a measure of the motives underlying the selection of food: the food choice questionnaire. Appetite. 1995;25(3):267-284. [CrossRef]
  30. Onwezen MC, Reinders MJ, Verain MCD, Snoek HM. The development of a single-item Food Choice Questionnaire. *Food Qual Prefer.* 2019;71:34-45. [CrossRef]
  31. Tennant R, Hiller L, Fishwick R, et al. The Warwick-Edinburgh Mental Well-being Scale (WEMWBS): development and UK validation. Health Qual Life Outcomes. 2007;5:63. Published 2007 Nov 27. [CrossRef]
  32. Bass M, Dawkin M, Muncer S, Vigurs S, Bostock J. Validation of Warwick-Edinburgh Mental Well-being Scale (WEMWBS) in a population of people using Secondary Care Mental Health Services. J Ment Health. 2016;25(4):323-329. [CrossRef]
  33. Trousselard M, Steiler D, Dutheil F, et al. Validation of the Warwick-Edinburgh Mental Well-Being Scale (WEMWBS) in French psychiatric and general populations. Psychiatry Res. 2016;245:282-290. [CrossRef]
  34. Petrogiannis K, Sangeorzan I, Andriopoulou P. Validation of the Greek Warwick-Edinburgh Mental Well-Being Scale (WEMWBS) in a mature student community-based sample. *Adv Res Sci.* 2024;5:351-368. [CrossRef]
  35. Herdman M, Gudex C, Lloyd A, et al. Development and preliminary testing of the new five-level version of EQ-5D (EQ-5D-5L). Qual Life Res. 2011;20(10):1727-1736. [CrossRef]
  36. Devlin N, Pickard S, Busschbach J. The Development of the EQ-5D-5L and its Value Sets. In: Devlin N, Roudijk B, Ludwig K, eds. Value Sets for EQ-5D-5L: A Compendium, Comparative Review & User Guide. Cham (CH): Springer; March 24, 2022.1-12.
  37. Yfantopoulos JN, Chantzaras AE. Validation and comparison of the psychometric properties of the EQ-5D-3L and EQ-5D-5L instruments in Greece. Eur J Health Econ. 2017;18(4):519-531. [CrossRef]
  38. Snyder E, Cai B, DeMuro C, Morrison MF, Ball W. A New Single-Item Sleep Quality Scale: Results of Psychometric Evaluation in Patients With Chronic Primary Insomnia and Depression. J Clin Sleep Med. 2018;14(11):1849-1857. Published 2018 Nov 15. [CrossRef]
  39. Dereli, M.; Kahraman, T. Validity and reliability of the Turkish version of single-item Sleep Quality Scale in healthy adults. Sleep Med. 2021, 88, 197–203. :doi.org/10.1016/j.sleep.2021.10.032.
  40. Jones TL, Baxter MA, Khanduja V. A quick guide to survey research. Ann R Coll Surg Engl. 2013;95(1):5-7. [CrossRef]
  41. Hodge, J.M.; Shah, R.; McCullough, M.L.; Gapstur, S.M.; Patel, A.V. Validation of self-reported height and weight in a large, nationwide cohort of U.S. adults. PLoS ONE 2020, 15, e0231229.
  42. Nuttall FQ. Body Mass Index: Obesity, BMI, and Health: A Critical Review. Nutr Today. 2015;50(3):117-128. [CrossRef]
  43. Kwak, S.K.; Kim, J.H. Statistical data preparation: Management of missing values and outliers. Korean J. Anesthesiol. 2017, 70, 407–411.
  44. Ghasemi, A.; Zahediasl, S. Normality tests for statistical analysis: A guide for non-statisticians. Int. J. Endocrinol. Metab. 2012, 10, 486–489.
  45. Fernqvist F, Spendrup S, Tellström R. Understanding food choice: A systematic review of reviews. Heliyon. 2024;10(12):e32492. Published 2024 Jun 5. [CrossRef]
  46. Zamri NA, Ghani N, Ismail CAN, Zakaria R, Shafin N. Honey on brain health: A promising brain booster. Front Aging Neurosci. 2023;14:1092596. Published 2023 Jan 17. [CrossRef]
  47. Dighriri IM, Alsubaie AM, Hakami FM, et al. Effects of Omega-3 Polyunsaturated Fatty Acids on Brain Functions: A Systematic Review. Cureus. 2022;14(10):e30091. Published 2022 Oct 9. [CrossRef]
  48. Zeng Y, Yang J, Du J, et al. Strategies of Functional Foods Promote Sleep in Human Being. Curr Signal Transduct Ther. 2014;9(3):148-155. [CrossRef]
  49. Christodoulou E, Deligiannidou G-E, Kontogiorgis C, Giaginis C, Koutelidakis AE. Natural Functional Foods as a Part of the Mediterranean Lifestyle and Their Association with Psychological Resilience and Other Health-Related Parameters. Applied Sciences. 2023; 13(7):4076. [CrossRef]
  50. Rietman A, Schwarz J, Blokker BA, et al. Increasing protein intake modulates lipid metabolism in healthy young men and women consuming a high-fat hypercaloric diet. J Nutr. 2014;144(8):1174-1180. [CrossRef]
  51. Suárez-López LM, Bru-Luna LM, Martí-Vilar M. Influence of Nutrition on Mental Health: Scoping Review. Healthcare (Basel). 2023;11(15):2183. Published 2023 Aug 1. [CrossRef]
  52. Ng QX, Venkatanarayanan N, Ho CY. Clinical use of Hypericum perforatum (St John's wort) in depression: A meta-analysis. J Affect Disord. 2017;210:211-221. [CrossRef]
  53. Christodoulou E, Meca A, Koutelidakis AE. Herbal Infusions as a Part of the Mediterranean Diet and Their Association with Psychological Resilience: The Paradigm of Greek Mountain Tea. Nutraceuticals. 2023; 3(3):438-450. [CrossRef]
  54. Jessica R. Bogard, Shauna Downs, Elodie Casey, Penny Farrell, Adyya Gupta, Lais Miachon, Shaan Naughton, Wiktoria Staromiejska, Erica Reeve, Convenience as a dimension of food environments: A systematic scoping review of its definition and measurement, Appetite, Volume 194, 2024, 107198, ISSN 0195-6663. [CrossRef]
  55. Kosicka-Gębska M, Jeżewska-Zychowicz M, Gębski J, Sajdakowska M, Niewiadomska K, Nicewicz R. Consumer Motives for Choosing Fruit and Cereal Bars-Differences Due to Consumer Lifestyles, Attitudes toward the Product, and Expectations. Nutrients. 2022;14(13):2710. Published 2022 Jun 29. [CrossRef]
  56. Kostecka J, Jackowska I, Chabros I, Kostecka-Jarecka J, Kawecka P, Kostecka M. Beverage Consumption and Factors Influencing the Choice of Beverages among Polish Children Aged 11-13 Years in 2018-2023. Nutrients. 2024;16(11):1625. Published 2024 May 26. [CrossRef]
  57. Pastorino R, van El C, Boccia S. Transforming health systems for incorporating personalized health interventions. Eur J Public Health. 2024;34(1):1-2. [CrossRef]
  58. Andrade C. The Limitations of Online Surveys. Indian J Psychol Med. 2020;42(6):575-576. Published 2020 Oct 13. [CrossRef]
Figure 1. Structural Equation Model (SEM).
Figure 1. Structural Equation Model (SEM).
Preprints 150615 g001
Figure 2. Mean consumption frequency of functional foods, and daily consumption percentage in this study.
Figure 2. Mean consumption frequency of functional foods, and daily consumption percentage in this study.
Preprints 150615 g002
Figure 8. Means of Food Choice Motives Importance across different Sweetener Preferances.
Figure 8. Means of Food Choice Motives Importance across different Sweetener Preferances.
Preprints 150615 g008
Figure 9. Means of Ffscale, EQindex100, WEMWBS, and BMI across different Sweetener Preferences.
Figure 9. Means of Ffscale, EQindex100, WEMWBS, and BMI across different Sweetener Preferences.
Preprints 150615 g009
Table 1. Pearson correlation coefficients among key variables in this study.
Table 1. Pearson correlation coefficients among key variables in this study.
FFscale WEMWBS EQIndex SQS BMI
FFscale 1 0,296** 0,123* 0,139** -0,144**
WEMWBS 0,296** 1 0,432** 0,206** -0,006
EQindex 0.123* 0,432** 1 0,324** -0,091
SQS 0.139** 0,206** 0,324** 1 -0,083
BMI -0.144** -0,006 -0,091 -0,083 1
*Correlation is significant at the p < 0.05 level. **Correlation is significant at the p < 0.01 level.
Table 2. p-values of one-way ANOVA demonstrating the differences between the means of WEMWBS, EQindex, SQS, and BMI across various levels of specific functional food consumption.
Table 2. p-values of one-way ANOVA demonstrating the differences between the means of WEMWBS, EQindex, SQS, and BMI across various levels of specific functional food consumption.
Functional Food WEMWBS EQindex SQS BMI
Citrus fruits e.g. oranges, lemons 0.018* 0.673 0.183 0.577
Yellow/orange fruits e.g. peaches, apricots 0.002* 0.623 0.933 0.531
Red fruits e.g. strawberries, cherries 0.001* 0.745 0.764 0.076
Berries 0.038* 0.148 0.568 0.191
Raisins 0.002* 0.118 0.045* 0.062
Pomegranates 0.007* 0.167 0.497 0.865
Cruciferous vegetables e.g. broccoli 0.066 0.273 0.110 0.111
Wild greens e.g. scallions, radishes 0.003* 0.500 0.522 0.301
Yellow/orange vegetables e.g. carrots 0.004* 0.822 0.472 0.041*
Red vegetables e.g. tomatoes 0.014* 0.518 0.694 0.327
Tea (Camelia sinensis) 0.572 0.724 0.852 0.043*
Greek Mountain tea (Sideritis) 0.044* 0.096 0.498 0.143
St. John’s wort (Hypericum perforatum) 0.018* 0.618 0.415 0.501
Thyme, oregano, basil 0.022* 0.201 0.255 0.157
Turmeric 0.255 0.964 0.408 0.772
Saffron (Crocus sativus) 0.049* 0.967 0.711 0.594
Coffee 0.953 0.949 0.627 0.305
Cocoa 0.016* 0.453 0.951 0.445
Beekeeping products e.g. honey 0.001* 0.002* 0.004* 0.068
Chia seeds 0.228 0.395 0.037* 0.076
Legumes 0.114 0.065 0.018* 0.042*
Pseudocereals e.g. quinoa, buckwheat 0.461 0.169 0.570 0.174
Whole grains 0.130 0.028* 0.003* 0.677
Nuts 0.013* 0.914 0.487 0.218
Olive oil 0.278 0.824 0.062 0.873
Fish and seafood 0.001* 0.010* 0.036* 0.019*
Total dairy consumption 0.054 0.160 0.964 0.886
Probiotics/with probiotics 0.034* 0.404 0.694 0.252
Fortified or enriched dairy products 0.010* 0.509 0.531 0.620
Eggs 0.053 0.514 0.670 0.555
Table 3. p-values of one-way ANOVA demonstrating the differences between the means of WEMWBS, EQindex, SQS, and BMI across various levels of food choice motives.
Table 3. p-values of one-way ANOVA demonstrating the differences between the means of WEMWBS, EQindex, SQS, and BMI across various levels of food choice motives.
Food Choice Motives FFscale WEMWBS EQindex BMI
Pleasurable Sensations 0.316 0.434 0.264 0.440
Healthy 0.001* 0.002* 0.515 0.005*
Convenient 0.294 0.709 0.021* 0.717
Weight Control 0.001* 0.602 0.379 0.178
Natural 0.001* 0.007* 0.387 0.910
Mood Monitoring 0.001* 0.098 0.012* 0.182
Affordable 0.033* 0.042* 0.412 0.963
Fairly Traded 0.001* 0.012* 0.148 0.526
Familiar 0.616 0.593 0.102 0.961
Environmentally Friendly 0.001* 0.041* 0.080 0.755
Animal Friendly 0.001* 0.314 0.285 0.683
Table 4. p-values of one-way ANOVA demonstrating the differences between the means of Food Choice Motives across various groups of Age, Gender, Education, and Region residency.
Table 4. p-values of one-way ANOVA demonstrating the differences between the means of Food Choice Motives across various groups of Age, Gender, Education, and Region residency.
Food Choice Motives Age Gender Education Region
Pleasurable Sensations 0.138 0.005 0.178 0.949
Healthy 0.403 0.144 0.184 0.657
Convenient 0.127 0.013 0.074 0.962
Weight Control 0.318 0.121 0.278 0.075
Natural 0.008 0.109 0.078 0.183
Mood Monitoring 0.692 0.068 0.940 0.616
Affordable 0.375 0.285 0.448 0.461
Fairly Traded 0.027 0.447 0.055 0.304
Familiar 0.805 0.954 0.576 0.269
Environmentally Friendly 0.003 0.215 0.325 0.014
Animal Friendly 0.078 0.019 0.028 0.058
Disclaimer/Publisher’s Note: The statements, opinions and data contained in all publications are solely those of the individual author(s) and contributor(s) and not of MDPI and/or the editor(s). MDPI and/or the editor(s) disclaim responsibility for any injury to people or property resulting from any ideas, methods, instructions or products referred to in the content.
Copyright: This open access article is published under a Creative Commons CC BY 4.0 license, which permit the free download, distribution, and reuse, provided that the author and preprint are cited in any reuse.
Prerpints.org logo

Preprints.org is a free preprint server supported by MDPI in Basel, Switzerland.

Subscribe

Disclaimer

Terms of Use

Privacy Policy

Privacy Settings

© 2026 MDPI (Basel, Switzerland) unless otherwise stated