Submitted:
21 February 2025
Posted:
21 February 2025
You are already at the latest version
Abstract
The purpose of this study is to examine the influence of knowledge management (KM), and human resources digital transformation (HRDT) on sustainable performance through innovation capabilities (IC) mediators among small and medium-sized enterprises (SMEs). The explanatory survey method was developed with a questionnaire as an instrument to collect data from 353 respondents selected as employees and SMEs in Indonesia. Theoretical confirmation to test hypotheses in causality predictive models by applying structural equation modeling, covariance-based (CB-SEM) with AMOS v.24 application. The findings of the study show that KM, HDRT and IC are proven to have a positive and significant direct effect on the performance of sustainable SMEs. KM and HDRT also had a positive and significant effect on the improvement of ICs. The confir-mation provides sufficient evidence that verified ICs have a positive mediating effect on the relationship between KM and HRDT with sustainable SME performance. IC is stra-tegically a critical solution in strengthening the implementation of KM and HRDT as an effective and adaptive SME managerial tool for sustainable performance improvement. These findings provide enough valuable evidence that can fill the existing gaps related to sustainable SME performance models.

Keywords:
1. Introduction
2. Literature Review and Hypothesis Development
2.1. Knowledge Management and Sustainable SMEs Performance
2.2. Human Resources Digital Tranformation and Sustainable SMEs Performance
2.3. Innovation Capabilities and Sustainable SMEs Performance
2.4. Knowledge Management and Innovation Capabilities
2.5. Human Resources Digital Transformation and Innovation Capabilities
2.6. The Mediating Role of Innovation Capabilities
3. Materials and Methods
3.1. Research Design and Sample Size
3.2. Research Object and Latent Variable Parameters
3.3. Data Analysis Method
4. Results
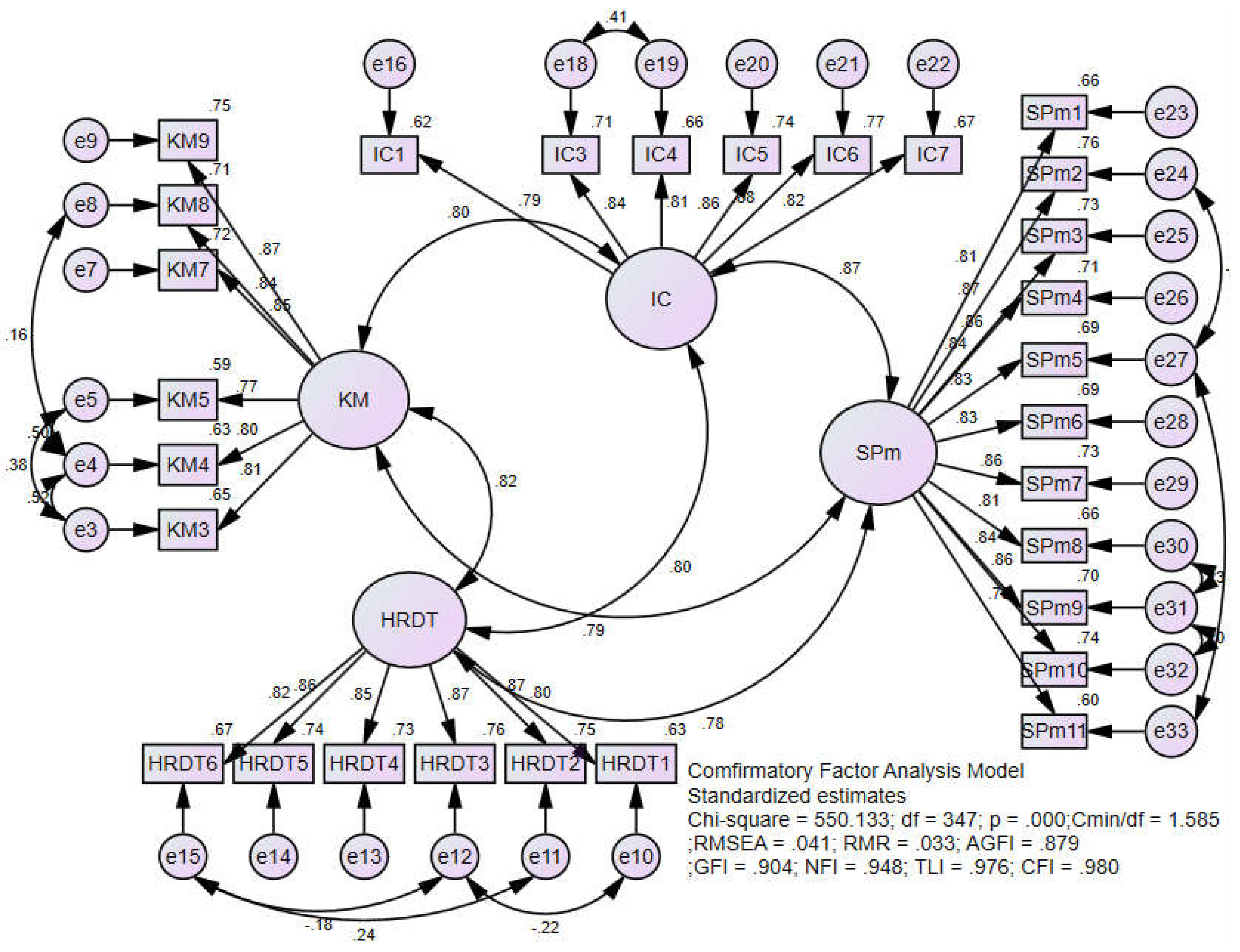
4.1. Confirmatory Factor Analysis of Measurement Model
4.2. Structural Equation Model Hypothesis Testing
4.2.1. Direct Effect
4.2.2. Mediation Effect in the Structural Model of Indirect Effects
5. Discussion
6. Conclusions
7. Research Implications and Recommendations
Author Contributions
Funding
Conflicts of Interest
References
- Cardoso, A.; Pereira, M.S.; Sá, J.C.; Powell, D.J.; Faria, S.; Magalhães, M. Digital Culture, Knowledge, and Commitment to Digital Transformation and Its Impact on the Competitiveness of Portuguese Organizations. Adm. Sci. 2023, 14, 8. [Google Scholar] [CrossRef]
- Budiarti, I.; Firmansyah, D. Innovation capability: Digital transformation of human resources and digital talent in SMEs. J. East. Eur. Cent. Asian Res. 2024, 11, 621–637. [Google Scholar]
- Noe, R.; Hollenbeck, J.; Gerhart, B.; Wright, P. Human Resources Management: Gaining a Competitive Advantage, Tenth Global Edition. New York: McGraw-Hill Education New York, NY, USA, 2017.
- Prasanna, R.; Jayasundara, J.; Naradda Gamage, S.K.; Ekanayake, E.M.S.; Rajapakshe, P.S.K.; Abeyrathne, G. Sustainability of SMEs in the competition: A systemic review on technological challenges and SME performance. J. Open Innov. Technol. Mark. Complex. 2019, 5, 100. [Google Scholar] [CrossRef]
- Firmansyah, D.; Ahman, E.; Disman, D.; Mulyadi, H.; Rifa’i, A.A.; Suryana, A. Model for Increasing the Economic Competitiveness of MSMEs in the Creative Industry Sector in Indonesia. J. Adv. Zool. 2023, 44, 1355–1365. [Google Scholar] [CrossRef]
- Das, M.; Rangarajan, K.; Dutta, G. Corporate sustainability in SMEs: an Asian perspective. J. Asia Bus. Stud. 2020, 14, 109–138. [Google Scholar] [CrossRef]
- Heenkenda, H.; Xu, F.; Kulathunga, K.; Senevirathne, W.A.R. The role of innovation capability in enhancing sustainability in SMEs: An emerging economy perspective. Sustainability 2022, 14, 10832. [Google Scholar] [CrossRef]
- Ngah, R.; Wong, K. Y. Linking knowledge management to competitive strategies of knowledge-based SMEs. Bottom Line 2020, 33, 42–59. [Google Scholar] [CrossRef]
- Mohamad, M. R.; Mat Zin, N. Knowledge management and the competitiveness of small construction firms. Compet. Rev. An Int. Bus. J. 2019, 29, 534–550. [Google Scholar] [CrossRef]
- Iqbal, S.; Rasheed, M.; Khan, H.; Siddiqi, A. Human resource practices and organizational innovation capability: role of knowledge management. VINE J. Inf. Knowl. Manag. Syst. 2021, 51, 732–748. [Google Scholar] [CrossRef]
- Soto-Acosta, P.; Popa, S.; Martinez-Conesa, I. Information technology, knowledge management and environmental dynamism as drivers of innovation ambidexterity: a study in SMEs. J. Knowl. Manag. 2018, 22, 824–849. [Google Scholar] [CrossRef]
- Wongsansukcharoen, J.; Thaweepaiboonwong, J. Effect of innovations in human resource practices, innovation capabilities, and competitive advantage on small and medium enterprises’ performance in Thailand. Eur. Res. Manag. Bus. Econ. 2023, 29, 100210. [Google Scholar] [CrossRef]
- Valdez-Juárez, L.E.; García-Pérez de Lema, D.; Maldonado-Guzmán, G. Management of knowledge, innovation and performance in SMEs. Interdiscip. J. Information, Knowledge, Manag. 2016, 11, 141–176. [Google Scholar]
- Firmansyah, D.; Wahdiniwaty, R.; Budiarti, I. Entrepreneurial Performance Model: A Business Perspective in the Digital Economy Era. J. Bisnis, Manajemen, dan Ekon. 2023, 4, 125–150. [Google Scholar] [CrossRef]
- Canton, H. Organisation for economic co-operation and development—OECD. in The Europa Directory of International Organizations 2021, Routledge 2021, 677–687.
- Firmansyah, D.; Wahdiniwaty, R. Prediction of Innovation Capability: the Role of Mediation in the Relationship between Digital Transformation and Competitiveness with the PLS-SEM Model. Int. J. Manag. Bus. Intell. 2023, 1, 125–142. [Google Scholar] [CrossRef]
- Cardoni, A.; Zanin, F.; Corazza, G.; Paradisi, A. Knowledge management and performance measurement systems for SMEs’ economic sustainability. Sustainability 2020, 12, 2594. [Google Scholar] [CrossRef]
- Wahdiniwaty, R.; Firmansyah, D.; Suryana, A.; Dede, D.; Rifa’i, A.A. Mystery in Marketing Management Products Post COVID-19 as a Model of Survival Strategy Towards the Awakening of Micro Small and Medium Enterprises (MSMEs) in the Digital Economy Era. Khazanah Sos. 2022, 4, 187–210. [Google Scholar] [CrossRef]
- Manzaneque-Lizano, M.; Alfaro-Cortes, E.; Priego de la Cruz, A. M. Stakeholders and long-term sustainability of SMEs. Who really matters in crisis contexts, and when. Sustainability 2019, 11, 6551. [Google Scholar] [CrossRef]
- Cheng, C.-H.; Li, M.-H.; Tang, B.-J.; Cheng, Y.-R. The Impact of Knowledge Management and Organizational Learning Promotion in Small and Medium Enterprises on the Implementation of Industry 4.0 and Competitiveness. Adm. Sci. 2024, 14, 161. [Google Scholar] [CrossRef]
- Vătămănescu, E.-M.; Cegarra-Navarro, J.-G.; Andrei, A.G.; Dincă, V.-M.; Alexandru, V.-A. SMEs strategic networks and innovative performance: a relational design and methodology for knowledge sharing. J. Knowl. Manag. 2020, 24, 1369–1392. [Google Scholar] [CrossRef]
- Kasemsap, K. Developing a framework of human resource management, organizational learning, knowledge management capability, and organizational performance. in Knowledge management for competitive advantage during economic crisis, IGI Global 2015, 164–193.
- Ghag, N.S.; Acharya, P.; Khanapuri, V. Sustainable competitiveness practices of SMEs: a strategic framework using integrated DEMATEL-NK model. J. Glob. Oper. Strateg. Sourc. 2024, 17, 626–660. [Google Scholar] [CrossRef]
- Firmansyah, D.; Ahman, E.; Wahdiniwaty, R. Economic Competitiveness of SMEs: Digital Literacy, The Mediating Role of Digital Transformation and Innovation Capability. Mix J. Ilm. Manaj. 2024, 14, 294–318. [Google Scholar] [CrossRef]
- Budiarti, I.; Firmansyah, D.; Susetyo, D. P. Effective Operational Improvement for MSMEs: Knowledge Management (KM) Practices – Implementation at Umy Lemon Sukabumi. J. Community Serv. Soc. Empower. 2025, 3, 37–50. [Google Scholar] [CrossRef]
- Cahyono, B.; Nurcholis, L.; Nugroho, M. Information Technology Implementation in SMEs: A Comparison of Indonesia and Malaysia. J. Manaj. Teor. dan Terap. 2022, 15, 25–37. [Google Scholar] [CrossRef]
- Yuen, Y.; Ng, X. Enhancing innovation performance of small and medium enterprises in Malaysia. Manag. Sci. Lett. 2021, 11, 887–894. [Google Scholar] [CrossRef]
- IMD World Competitiveness, 5 Year Overall and Factor Rankings, 2022. [Online]. Available: https://cedakenticomedia.blob.core.windows.net/cedamediacontainer/kentico/media/attachments/5years-overall-and-factors-rankingss.pdf. [Accessed: 01-Aug-2022].
- Migdadi, M.M. Knowledge management processes, innovation capability and organizational performance. Int. J. Product. Perform. Manag. 2022, 71, 182–210. [Google Scholar] [CrossRef]
- Krumsvik, A.H. Newspaper Ownership And The Prioritization Of Digital Competences. Digit. Journal 2015, 3, 777–790. [Google Scholar] [CrossRef]
- Abbas, J.; Zhang, Q.; Hussain, I.; Akram, S.; Afaq, A.; Shad, M.A. Sustainable innovation in small medium enterprises: the impact of knowledge management on organizational innovation through a mediation analysis by using SEM approach. Sustainability 2020, 12, 2407. [Google Scholar] [CrossRef]
- Taghizadeh, S.K.; Karini, A.; Nadarajah, G.; Nikbin, D. Knowledge management capability, environmental dynamism and innovation strategy in Malaysian firms. Manag. Decis. 2021, 59, 1386–1405. [Google Scholar] [CrossRef]
- Choi, B.; Lee, H. Knowledge management strategy and its link to knowledge creation process. Expert Syst. Appl. 2002, 23, 173–187. [Google Scholar] [CrossRef]
- Zack, M.H. A strategic pretext for knowledge management. in Proceedings of the Third European Conference on Organizational Knowledge, Learning and Capabilities, 2002.
- Budiarti, I. Knowledge management and intellectual capital-a theoretical perspective of human resource strategies and practices. Eur. J. Econ. Bus. Stud. 2017, 3. [Google Scholar] [CrossRef]
- Budiarti, I.; Burhanuddin, R. Knowledge Management, Intrinsic Motivation, and Competence Impact on Employee Performance Analysis (Study of Employees in the Technician Section at a Material Handling Company in Jakarta). 6th Int. Conf. Business, Econ. Soc. Sci. Humanit. (ICOBEST). Univ. Komput. Indones. 2023.
- Shujahat, M.; Sousa, M.J.; Hussain, S.; Nawaz, F.; Wang, M.; Umer, M. Translating the impact of knowledge management processes into knowledge-based innovation: The neglected and mediating role of knowledge-worker productivity. J. Bus. Res. 2019, 94, 442–450. [Google Scholar] [CrossRef]
- Andreeva, T.; Kianto, A. Knowledge processes, knowledge-intensity and innovation: a moderated mediation analysis. J. Knowl. Manag. 2011, 15, 1016–1034. [Google Scholar] [CrossRef]
- Birley, S.; Stockley, S. Entrepreneurial teams and venture growth. Blackwell Handb. Entrep. 2017, 287–307. [Google Scholar]
- Arsawan, I.W.E.; Koval, V.; Rajiani, I.; Rustiarini, N.W.; Supartha, W.G.; Suryantini, N.P.S. Leveraging knowledge sharing and innovation culture into SMEs sustainable competitive advantage. Int. J. Product. Perform. Manag. 2022, 71, 405–428. [Google Scholar] [CrossRef]
- Sulistyo, H.; Ayuni, S. Competitive advantages of SMEs: The roles of innovation capability, entrepreneurial orientation, and social capital. Contaduría y Adm. 2020, 65, 1–18. [Google Scholar] [CrossRef]
- Amoah, J.; Bankuoru Egala, S.; Keelson, S.; Bruce, E.; Dziwornu, R.; Agyemang Duah, F. Driving factors to competitive sustainability of SMEs in the tourism sector: An introspective analysis. Cogent Bus. Manag. 2023, 10, 2163796. [Google Scholar] [CrossRef]
- Nicolás-Agustín, Á.; Jiménez-Jiménez, D.; Maeso-Fernandez, F. The role of human resource practices in the implementation of digital transformation. Int. J. Manpow. 2022, 43, 395–410. [Google Scholar] [CrossRef]
- Kraft, C.; Lindeque, J.P.; Peter, M.K. The digital transformation of Swiss small and medium-sized enterprises: insights from digital tool adoption, J. Strateg. Manag. 2022, 15, 468–494. [Google Scholar] [CrossRef]
- Corvello, V.; Verteramo, S.; Nocella, I.; Ammirato, S. Thrive during a crisis: the role of digital technologies in fostering antifragility in small and medium-sized enterprises. J. Ambient Intell. Humaniz. Comput. 2023, 14, 14681–14693. [Google Scholar] [CrossRef]
- Depaoli, P.; Za, S.; Scornavacca, E. A model for digital development of SMEs: an interaction-based approach. J. Small Bus. Enterp. Dev. 2020, 27, 1049–1068. [Google Scholar] [CrossRef]
- Porter, M.E.; Stern, S. New challenge to America’s prosperity. Council on competitiveness, 1999.
- Mady, K.; Battour, M.; Aboelmaged, M.; Abdelkareem, R.S. Linking internal environmental capabilities to sustainable competitive advantage in manufacturing SMEs: The mediating role of eco-innovation. J. Clean. Prod. 2023, 417, 137928. [Google Scholar] [CrossRef]
- Aboelmaged, M. The drivers of sustainable manufacturing practices in Egyptian SMEs and their impact on competitive capabilities: A PLS-SEM model. J. Clean. Prod. 2018, 175, 207–221. [Google Scholar] [CrossRef]
- Okeke, A. Evaluating sustainable practices and supply chain management effectiveness in African small and medium-sized enterprises (SMEs). J. Sustain. Res. 2024, 6, e240033. [Google Scholar]
- Le, T.T.; Ikram, M. Do sustainability innovation and firm competitiveness help improve firm performance? Evidence from the SME sector in vietnam. Sustain. Prod. Consum. 2022, 29, 588–599. [Google Scholar] [CrossRef]
- Çağlıyan, V.; Attar, M.; Abdul-Kareem, A. Assessing the mediating effect of sustainable competitive advantage on the relationship between organisational innovativeness and firm performance. Compet. Rev. An Int. Bus. J. 2022, 32, 618–639. [Google Scholar] [CrossRef]
- Yao, J.; Crupi, A.; Di Minin, A.; Zhang, X. Knowledge sharing and technological innovation capabilities of Chinese software SMEs. J. Knowl. Manag. 2020, 24, 607–634. [Google Scholar] [CrossRef]
- Hanifah, H.; Abd Halim, N.; Vafaei-Zadeh, A.; Nawaser, K. Effect of intellectual capital and entrepreneurial orientation on innovation performance of manufacturing SMEs: mediating role of knowledge sharing. J. Intellect. Cap. 2022, 23, 1175–1198. [Google Scholar] [CrossRef]
- Cheng, J.-H.; Jheng, Z.-H. The influence of green innovation on sustainable transition in supply chains—Green knowledge management as a moderator. in ICEB 2024 Proceedings (Zhuhai, China), 2024, 24–28.
- Lam, L.; Nguyen, P.; Le, N.; Tran, K. The Relation among Organizational Culture, Knowledge Management, and Innovation Capability: Its Implication for Open Innovation. J. Open Innov. Technol. Mark. Complex. 2021, 7, 66. [Google Scholar] [CrossRef]
- Sharma, A.; Meet, M.K. Human Resource Digital Transformation (HRDT): A Study of Innovation and Capability Through Digitalization and Individual Factors. Educ. Adm. Theory Pract. 2023, 29, 394–412. [Google Scholar]
- Parwita, G.B.S.; Arsawan, I.; Koval, V.; Hrinchenko, R.; Bogdanova, N.; Tamošiūnienė, R. Organizational innovation capability: Integrating human resource management practice, knowledge management and individual creativity. 2021.
- Zhu, K.; Dong, S.; Xu, S.X.; Kraemer, K.L. Innovation diffusion in global contexts: determinants of post-adoption digital transformation of European companies. Eur. J. Inf. Syst. 2006, 15, 601–616. [Google Scholar] [CrossRef]
- Gloet, M.; Samson, D. Knowledge management and systematic innovation capability. in Disruptive technology: Concepts, methodologies, tools, and applications, IGI Global 2020, 1198–1218.
- Hvolby, H.-H.; Thorstenson, A. Indicators for performance measurement in small and medium-sized enterprises. Proc. Inst. Mech. Eng. Part B J. Eng. Manuf. 2001, 215, 1143–1146. [Google Scholar] [CrossRef]
- Ndiaye, N.; Abdul Razak, L.; Nagayev, R.; Ng, A. Demystifying small and medium enterprises’ (SMEs) performance in emerging and developing economies. Borsa Istanbul Rev. 2018, 18, 269–281. [Google Scholar] [CrossRef]
- Chonsawat, N.; Sopadang, A. Defining SMEs’ 4.0 Readiness Indicators. Applied Sciences 2020, 10, 8998. [Google Scholar] [CrossRef]
- Adams, G.L.; Lamont, B.T. Knowledge management systems and developing sustainable competitive advantage. J. Knowl. Manag. 2003, 7, 142–154. [Google Scholar] [CrossRef]
- Audretsch, D.B.; Belitski, M. Knowledge complexity and firm performance: evidence from the European SMEs. J. Knowl. Manag. 2021, 25, 693–713. [Google Scholar] [CrossRef]
- Bastos, X.S.; Ferreira, F.A.F.; Kannan, D.; Ferreira, N.C.M.Q.F.; Banaitienė, N. A CM-DEMATEL assessment of SME competitiveness factors. CIRP J. Manuf. Sci. Technol. 2023, 46, 74–88. [Google Scholar] [CrossRef]
- Liu, C.-H.; Chang, A.Y.-P.; Fang, Y.-P. Network activities as critical sources of creating capability and competitive advantage. Manag. Decis. 2020, 58, 544–568. [Google Scholar] [CrossRef]
- Fidel, P.; Schlesinger, W.; Emilo, E. Effects of customer knowledge management and customer orientation on innovation capacity and marketing results in SMEs: The mediating role of innovation orientation. Int. J. Innov. Manag. 2018, 22, 1850055. [Google Scholar] [CrossRef]
- Hayaeian, S.; Hesarzadeh, R. Knowledge Management Strategies, Intellectual Capital, and Ambidextrous Innovation Capability in SMEs: Are They Relevant? J. Knowl. Econ. 2024, 15, 6832–6859. [Google Scholar] [CrossRef]
- Trivedi, K.; Srivastava, K.B.L. The impact of intellectual capital-enhancing HR practices and culture on innovativeness—mediating role of knowledge management processes. J. Organ. Eff. People Perform. 2024, 11, 573–593. [Google Scholar] [CrossRef]
- Hair, J.F.; Babin, B.J.; Krey, N. Covariance-Based Structural Equation Modeling in the Journal of Advertising: Review and Recommendations. J. Advert. 2017, 46, 163–177. [Google Scholar] [CrossRef]
- Hair, J.F.; Black, W.C.; Babin, B.J.; Anderson, R.E.; Tatham, R. L. Pearson New International Edition : Multivariate Data Analysis, 7th ed. Pearson Education Limited, 2014.
- Strydom, H. An evaluation of the purposes of research in social work. Soc. Work. W. 2013, 49. [Google Scholar] [CrossRef]
- Ginsberg, L.H. Social work evaluation: principles and methods. Boston: Boston: Allyn and Bacon, 2001.
- Hair, J.F.; Gabriel, M.; Patel, V. AMOS covariance-based structural equation modeling (CB-SEM): Guidelines on its application as a marketing research tool. Brazilian J. Mark. 2014, 13. [Google Scholar]
- Leguina, A. A primer on partial least squares structural equation modeling (PLS-SEM). Taylor & Francis, 2015, 220–221.
- Hair, J.F.; Hult, G.T.M.; Ringle, C.M.; Sarstedt, M.; Danks, N.P.; Ray, S. An Introduction to Structural Equation Modeling BT - Partial Least Squares Structural Equation Modeling (PLS-SEM) Using R: A Workbook. Hair, J.F.; Hult, G.T.M., Ringle, C.M., Sarstedt, M., Danks, N.P., Eds.; Ray, S. Eds. Cham: Springer International Publishing, 2021. [Google Scholar]
- Mâță, L.; Clipa, O.; Tzafilkou, K. The development and validation of a scale to measure university teachers’ attitude towards ethical use of information technology for a sustainable education. Sustainability 2020, 12. [Google Scholar] [CrossRef]
- Hair, J.F.; Hult, G.T.M.; Ringle, C.M.; Sarstedt, M. A primer on partial least squares structural equation modeling (PLS-SEM). Sage publications, 2022.
- Franke, G.; Sarstedt, M. Heuristics versus statistics in discriminant validity testing: a comparison of four procedures. Internet Res. 2019, 29, 430–447. [Google Scholar] [CrossRef]
- Black, W.; Babin, B.J. Multivariate Data Analysis: Its Approach, Evolution, and Impact BT - The Great Facilitator: Reflections on the Contributions of Hair, Joseph F. to Marketing and Business Research. Babin, B.J.; and Sarstedt, M. Eds. Cham: Springer International Publishing, 2019. [Google Scholar]
- Hair, J.F.; Anderson, R.E.; Tatham, R.L. ; Black.; W.C. Multivariate Data Analysis, 5th ed. New Jersey: Prentice-Hall International, Inc, 2010. [Google Scholar]
- Dijkstra, T.K.; Henseler, J. Consistent partial least squares path modeling. MIS Q. 2015, 39, 297–316. [Google Scholar] [CrossRef]
- Kline, R.B. Principles and practice of structural equation modeling. Guilford publications, 2023.
- Hooper, D.; Coughlan, J.; Mullen, M. Structural equation modelling: guidelines for determining model fit. Electron J Bus Res Methods 2008, 6, 53–60. [Google Scholar]
- Dash, G.; Paul, J. CB-SEM vs PLS-SEM methods for research in social sciences and technology forecasting,” Technol. Forecast. Soc. Change 2021, 173, 121092. [Google Scholar] [CrossRef]
- Shi, D.; Maydeu-Olivares, A. The effect of estimation methods on SEM fit indices. Educ. Psychol. Meas. 2020, 80, 421–445. [Google Scholar] [CrossRef]
- Hair, J.F.; Matthews, L.M.; Matthews, R.L.; Sarstedt, M. PLS-SEM or CB-SEM: updated guidelines on which method to use,” Int. J. Multivar. Data Anal. 2017, 1, 107–123. [Google Scholar] [CrossRef]
- Tucker, L.R.; Lewis, C. A reliability coefficient for maximum likelihood factor analysis. Psychometrika 1973, 38, 1–10. [Google Scholar] [CrossRef]
- Hair, J.F.; Howard, M.C.; Nitzl, C. Assessing measurement model quality in PLS-SEM using confirmatory composite analysis. J. Bus. Res. 2020, 109, 101–110. [Google Scholar] [CrossRef]
- Bentler, P.M. Comparative fit indexes in structural models. Psychol. Bull. 1990, 107, 238. [Google Scholar] [CrossRef]
- Hu, L.; Bentler, P.M. Cutoff criteria for fit indexes in covariance structure analysis: conventional criteria versus new alternatives. Struct. Equ. Model. A Multidiscip. J. 1999, 6, 1. [Google Scholar] [CrossRef]
- Wahyono, W. The mediating effects of product innovation in relation between knowledge management and competitive advantage. J. Manag. Dev. 2020, 39, 18–30. [Google Scholar] [CrossRef]
- Centobelli, P.; Cerchione, R.; Esposito, E. Efficiency and effectiveness of knowledge management systems in SMEs. Prod. Plan. Control 2019, 30, 779–791. [Google Scholar] [CrossRef]
- Martincevic, I. The Correlation Between Digital Technology And Digital Competitiveness. Int. J. Qual. Res. 2021, 16, 541–558. [Google Scholar] [CrossRef]
- Jeansson, J.; Bredmar, K. Digital transformation of SMEs: Capturing complexity. in 32nd Bled eConference: Humanizing Technology for a Sustainable Society, Bled, Slovenia, June 16-19, 2019, 523–541.
- Saunila, M. Performance measurement approach for innovation capability in SMEs. Int. J. Product. Perform. Manag. 2016, 65, 162–176. [Google Scholar] [CrossRef]
- Maldonado-Guzmán, G.; Garza-Reyes, J.A.; Pinzón-Castro, S.Y.; Kumar, V. Innovation capabilities and performance: are they truly linked in SMEs? Int. J. Innov. Sci. 2020, 11, 48–62. [Google Scholar] [CrossRef]
- Bahta, D.; Yun, J.; Islam, M.R.; and Ashfaq, M. Corporate social responsibility, innovation capability and firm performance: evidence from SME. Soc. Responsib. J. 2021, 17, 840–860. [Google Scholar] [CrossRef]
- Ribau, C.P.; Moreira, A.C.; Raposo, M. SMEs innovation capabilities and export performance: an entrepreneurial orientation view. J. Bus. Econ. Manag. 2017, 18, 920–934. [Google Scholar] [CrossRef]
- Acosta-Prado, J.C.; Romero Severiche, A.K.; Tafur-Mendoza, A.A. Conditions of knowledge management, innovation capability and firm performance in Colombian NTBFs. VINE J. Inf. Knowl. Manag. Syst. 2021, 51, 218–235. [Google Scholar] [CrossRef]
- González-Ramos, M.I.; Guadamillas, F.; Donate, M.J. The relationship between knowledge management strategies and corporate social responsibility: Effects on innovation capabilities. Technol. Forecast. Soc. Change 2023, 188, 122287. [Google Scholar] [CrossRef]
- Guerra, J.M.M.; Danvila-del-Valle, I.; Méndez-Suárez, M. The impact of digital transformation on talent management. Technol. Forecast. Soc. Change 2023, 188, 122291. [Google Scholar] [CrossRef]
- Firmansyah, D.; Suryana, A.; Rifa’i, A.A.; Susetyo, D. P. DMT-CE (Digital Media Training-Capability Enhancement) Culinary Business Sector Sop Asep Amih Sukabumi to Improve Online-Based Adaptive Marketing Capabilities. Asian J. Community Serv. 2022, 1, 217–230. [Google Scholar] [CrossRef]
- Bansal, A.; Panchal, T.; Jabeen, F. Mangla, S.K.; Singh, G. A study of human resource digital transformation (HRDT): A phenomenon of innovation capability led by digital and individual factors. J. Bus. Res. 2023, 157, 113611. [Google Scholar] [CrossRef]
- Demirkan, H.; Spohrer, J.C.; Welser, J.J. Digital innovation and strategic transformation. It Prof. 2016, 18, 14–18. [Google Scholar] [CrossRef]



| Latent Variables | Indicators | λ | λ2 | e | VE | CR |
|---|---|---|---|---|---|---|
| Knowledge Management (KM) | KM3 | 0.806 | 0.650 | 0.350 | 0.676 | 0.926 |
| KM4 | 0.795 | 0.632 | 0.368 | |||
| KM5 | 0.771 | 0.594 | 0.406 | |||
| KM7 | 0.846 | 0.716 | 0.284 | |||
| KM8 | 0.844 | 0.712 | 0.288 | |||
| KM9 | 0.866 | 0.750 | 0.250 | |||
| Human Resources Digital Transformation (HRDT) | HRDT1 | 0.797 | 0.635 | 0.365 | 0.713 | 0.937 |
| HRDT2 | 0.868 | 0.753 | 0.247 | |||
| HRDT3 | 0.872 | 0.760 | 0.240 | |||
| HRDT4 | 0.852 | 0.726 | 0.274 | |||
| HRDT5 | 0.860 | 0.740 | 0.260 | |||
| HRDT6 | 0.816 | 0.666 | 0.334 | |||
| Innovation Capabilities (IC) | IC1 | 0.790 | 0.624 | 0.376 | 0.695 | 0.932 |
| IC3 | 0.844 | 0.712 | 0.288 | |||
| IC4 | 0.811 | 0.658 | 0.342 | |||
| IC5 | 0.860 | 0.740 | 0.260 | |||
| IC6 | 0.877 | 0.769 | 0.231 | |||
| IC7 | 0.818 | 0.669 | 0.331 | |||
| Sustainable Performance (SPm) | SPm1 | 0.812 | 0.659 | 0.341 | 0.699 | 0.962 |
| SPm2 | 0.871 | 0.759 | 0.241 | |||
| SPm3 | 0.856 | 0.733 | 0.267 | |||
| SPm4 | 0.844 | 0.712 | 0.288 | |||
| SPm5 | 0.833 | 0.694 | 0.306 | |||
| SPm6 | 0.831 | 0.691 | 0.309 | |||
| SPm7 | 0.856 | 0.733 | 0.267 | |||
| SPm8 | 0.813 | 0.661 | 0.339 | |||
| SPm9 | 0.838 | 0.702 | 0.298 | |||
| SPm10 | 0.862 | 0.743 | 0.257 | |||
| SPm11 | 0.776 | 0.602 | 0.398 |
| Hypothesis | Relationship Model | β | P-value | Results |
|---|---|---|---|---|
| H1 | KM → SPm | 0.187* | 0.044 | Accepted |
| H2 | HRDT → SPm | 0.174* | 0.043 | Accepted |
| H3 | IC → SPm | 0.564* | 0.014 | Accepted |
| H4 | KM → IC | 0.436* | 0.015 | Accepted |
| H5 | HRDT → IC | 0.447** | 0.006 | Accepted |
| H6 and H7, Indirect effect (see table 3) | ||||
| Hypothesis | Relationship Model | β | P-value | Lower | Upper | Results |
|---|---|---|---|---|---|---|
| H6 | KM → IC → SPm | 0.246** | 0.006 | 0.139 | 0.382 | Accepted |
| H7 | HRDT→ IC → SPm | 0.252** | 0.005 | 0.134 | 0.405 | Accepted |
Disclaimer/Publisher’s Note: The statements, opinions and data contained in all publications are solely those of the individual author(s) and contributor(s) and not of MDPI and/or the editor(s). MDPI and/or the editor(s) disclaim responsibility for any injury to people or property resulting from any ideas, methods, instructions or products referred to in the content. |
© 2025 by the authors. Licensee MDPI, Basel, Switzerland. This article is an open access article distributed under the terms and conditions of the Creative Commons Attribution (CC BY) license (http://creativecommons.org/licenses/by/4.0/).
