Submitted:
18 October 2025
Posted:
20 October 2025
You are already at the latest version
Abstract

Keywords:
1. Introduction
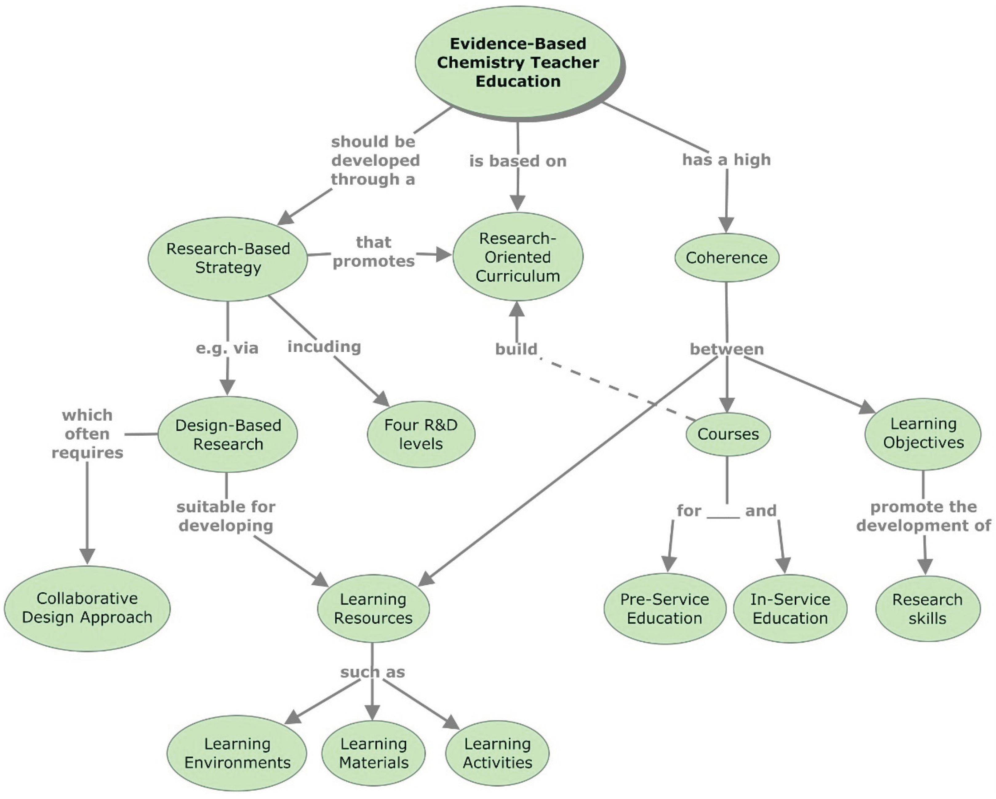
2. Evidence-Based Chemistry Teacher Education
2.1. Definition of the Term “Evidence-Based”
2.2. Research-Oriented Chemistry Teacher
2.3. Required Knowledge Components
2.4. Professional Identities
3. Methodology
3.1. Production of Narratives
3.2. Research Context: Current Degree Structure and Courses of the Developed CTE
4. Results
4.1. Research Strategies and Resources for CER and CTE (RQ1)
4.1.1. DBR as Research Strategy for Evidence-Based CTE
4.1.2. Research Resources for CER
4.2. Development Needs and Levels (RQ2)
4.2.1. Level 1: Learning Resources for Courses and In-Service Training
4.2.2. Level 2: Pedagogical Models and Courses
4.2.3. Level 3: Program and University Level Development
4.2.4. Level 4: National and International Level Development
Discussion and Conclusions
Research ethics
Informed consent
Author contributions
Use of Large Language Models, AI and Machine Learning Tools
Conflict of interest
Research funding
Data availability
Abbreviations
References
- Oxford Economics. The Global Chemical Industry: Catalyzing Growth and Addressing Our World’s Sustainability Challenges; International Council of Chemical Associations (ICCA): Washington, DC, 2019; pp. 1–29. Available online: https://www.icca-chem.org/wp-content/uploads/2019/03/ICCA_EconomicAnalysis_Report_030819.pdf (accessed on 8 August 2019).
- Sun, X.; Fan, Y.V.; Lei, Y.; Zhao, J.; Chen, W.; Cao, Z. Towards Decoupling in Chemical Industry: Input Substitution Impacted by Technological Progress. J. Clean. Prod. 2024, 452, 142040. [Google Scholar] [CrossRef]
- Lightcast. The Future Chemistry Workforce and Educational Pathways: Examining the Data behind the Changing Nature of Jobs and Skills in Chemistry; Interim Report; Royal Society of Chemistry: London, 2023. [Google Scholar]
- Aalsvoort, J.V. Activity Theory as a Tool to Address the Problem of Chemistry’s Lack of Relevance in Secondary School Chemical Education. Int. J. Sci. Educ. 2004, 26, 1635–1651. [Google Scholar] [CrossRef]
- Stuckey, M.; Eilks, I. Increasing Student Motivation and the Perception of Chemistry’s Relevance in the Classroom by Learning about Tattooing from a Chemical and Societal View. Chem. Educ. Res. Pract. 2014, 15, 156–167. [Google Scholar] [CrossRef]
- Yasin, N.Y.B.M.; Yueying, O. Evaluating the Relevance of the Chemistry Curriculum to the Workplace: Keeping Tertiary Education Relevant. J. Chem. Educ. 2017, 94, 1443–1449. [Google Scholar] [CrossRef]
- Osborne, J.; Dillon, J. Science Education in Europe: Critical Reflections, Report to the Nuffield Foundation; King’s College London: London, 2008; pp. 1–32. Available online: http://www.nuffieldfoundation.org/sites/default/files/Sci_Ed_in_Europe_Report_Final.pdf (accessed on 8 August 2019).
- Lavonen, J.; Juuti, K.; Uitto, A.; Meisalo, V.; Byman, R. Attractiveness of Science Education in the Finnish Comprehensive School. In Research findings on young people’s perceptions of technology and science education; Technology Industries of Finland: Helsinki, 2005; pp. 5–30. [Google Scholar]
- Archer, L.; Francis, B.; Moote, J.; Watson, E.; Henderson, M.; Holmegaard, H.; MacLeod, E. Reasons for Not/Choosing Chemistry: Why Advanced Level Chemistry Students in England Do/Not Pursue Chemistry Undergraduate Degrees. J. Res. Sci. Teach. 2023, 60, 978–1013. [Google Scholar] [CrossRef]
- Broman, K.; Bernholt, S.; Christensson, C. Relevant or Interesting According to Upper Secondary Students? Affective Aspects of Context-Based Chemistry Problems. Res. Sci. Technol. Educ. 2022, 40, 478–498. [Google Scholar] [CrossRef]
- Cáceres-Jensen, L.; Rodríguez-Becerra, J.; Jorquera-Moreno, B.; Escudey, M.; Druker-Ibañez, S.; Hernández-Ramos, J.; Díaz-Arce, T.; Pernaa, J.; Aksela, M. Learning Reaction Kinetics through Sustainable Chemistry of Herbicides: A Case Study of Preservice Chemistry Teachers’ Perceptions of Problem-Based Technology Enhanced Learning. J. Chem. Educ. 2021, 98, 1571–1582. [Google Scholar] [CrossRef]
- Eilks, I.; Marks, R.; Stuckey, M. Socio-Scientific Issues as Contexts for Relevant Education and a Case on Tattooing in Chemistry Teaching. Educ. Quím. 2018, 29, 9–20. [Google Scholar] [CrossRef]
- Eilks, I.; Hofstein, A. (Eds.) Relevant Chemistry Education: From Theory to Practice; Sense Publishers: Rotterdam, 2015. [Google Scholar]
- Heublein, U.; Schmelzer, R. Die Entwicklung der Studienabbruchquoten an den deutschen Hochschulen - Berechnungen auf Basis des Absolventenjahrgangs 2016 (Eng. The development of dropout rates at German universities - calculations based on the graduate year 2016); DZHW-Projektbericht; Deutsches Zentrum für Hochschul- und Wissenschaftsforschung (DZHW): Hannover, Germany, 2018. [Google Scholar]
- Astin, A.W.; Astin, H.S. Undergraduate Science Education: The Impact of Different College Environments on the Educational Pipeline in the Sciences; Final Report; Higher Education Research Institute, Graduate School of Education, University of California: Los Angeles, 1992; p. 384. Available online: https://eric.ed.gov/?q=Undergraduate+science+education%3a+the+impact+of+different+college+environments+on+the+educational+pipeline+in+the+sciences&id=ED362404 (accessed on 15 October 2019).
- Hailikari, T.K.; Nevgi, A. How to Diagnose At-Risk Students in Chemistry: The Case of Prior Knowledge Assessment. Int. J. Sci. Educ. 2010, 32, 2079–2095. [Google Scholar] [CrossRef]
- Valto, P.; Nuora, P. The Role of Guidance in Student Engagement with Chemistry Studies. LUMAT Int. J. Math Sci. Technol. Educ. 2019, 7, 165–182. [Google Scholar] [CrossRef]
- Bopegedera, A.M.R.P. STEMming the Tide: Using Career Week Activities To Recruit Future Chemists. J. Chem. Educ. 2005, 82, 1505. [Google Scholar] [CrossRef]
- Mamlok-Naaman, R.; Blonder, R.; Lavonen, J.M.J.; Holbrook, J.; Rannikmae, M. Supporting Career Awareness through Job Shadowing and Industry Site Visits. Chem. Teach. Int. 2025, 7, 107–120. [Google Scholar] [CrossRef]
- Espinosa, A.A.; Monterola, S.L.C.; Punzalan, A.E. Career-Oriented Performance Tasks: Effects on Students’ Interest in Chemistry. Asia-Pac. Forum Sci. Learn. Teach. 2013, 14. [Google Scholar]
- Osborne, J.; Simon, S.; Collins, S. Attitudes towards Science: A Review of the Literature and Its Implications. Int. J. Sci. Educ. 2003, 25, 1049–1079. [Google Scholar] [CrossRef]
- Avargil, S.; Shwartz-Asher, D.; Reiss, S.R.; Dori, Y.J. Professors’ Retrospective Views on Chemistry Career Choices with a Focus on Gender and Academic Stage Aspects. Sustain. Chem. Pharm. 2023, 36, 101249. [Google Scholar] [CrossRef]
- Aksela, M. Evidence-Based Teacher Education: Becoming a Lifelong Research-Oriented Chemistry Teacher? Chem. Educ. Res. Pract. 2010, 11, 84–91. [Google Scholar] [CrossRef]
- Blonder, R.; Mamlok-Naaman, R. Teaching Chemistry through Contemporary Research versus Using a Historical Approach. Chem. Teach. Int. 2019, 2. [Google Scholar] [CrossRef]
- Ratcliffe, M.; Bartholomew, H.; Hames, V.; Hind, A.; Leach, J.; Millar, R.; Osborne, J. Evidence--based Practice in Science Education: The Researcher–User Interface. Res. Pap. Educ. 2005, 20, 169–186. [Google Scholar] [CrossRef]
- Toom, A.; Husu, J. Research-Based Teacher Education Curriculum Supporting Student Teacher Learning. In Coherence in European Teacher Education; Doetjes, G., Domovic, V., Mikkilä-Erdmann, M., Zaki, K., Eds.; Springer Nature Ltd., 2024; pp. 173–188. [Google Scholar] [CrossRef]
- Toom, A.; Kynäslahti, H.; Krokfors, L.; Jyrhämä, R.; Byman, R.; Stenberg, K.; Maaranen, K.; Kansanen, P. Experiences of a Research-Based Approach to Teacher Education: Suggestions for Future Policies. Eur. J. Educ. 2010, 45, 331–344. [Google Scholar] [CrossRef]
- Valcke, M. “Evidence-Based Teaching, Evidence-Based Teacher Education” (Quality of Teachers and Quality of Teacher Education). In Preparing Teachers for the 21st Century; Zhu, X., Zeichner, K., Eds.; Springer: Berlin, Heidelberg, 2013; pp. 53–66. [Google Scholar] [CrossRef]
- Hernández-Ramos, J.; Rodríguez-Becerra, J.; Cáceres-Jensen, L.; Aksela, M. Constructing a Novel E-Learning Course, Educational Computational Chemistry through Instructional Design Approach in the TPASK Framework. Educ. Sci. 2023, 13, 648. [Google Scholar] [CrossRef]
- Aksela, M.; Lundell, J. Computer-Based Molecular Modelling: Finnish School Teachers’ Experiences and Views. Chem. Educ. Res. Pract. 2008, 9, 301–308. [Google Scholar] [CrossRef]
- Copriady, J.; Zulnaidi, H.; Alimin, M.; Albeta, S.W. In-Service Training and Teaching Resource Proficiency amongst Chemistry Teachers: The Mediating Role of Teacher Collaboration. Heliyon 2021, 7, e06995. [Google Scholar] [CrossRef]
- Taber, K.S. Identifying Research Foci to Progress Chemistry Education as a Field. Educ. Quím. 2018, 28, 66–73. [Google Scholar] [CrossRef]
- Jimoyiannis, A. Designing and Implementing an Integrated Technological Pedagogical Science Knowledge Framework for Science Teachers Professional Development. Comput. Educ. 2010, 55, 1259–1269. [Google Scholar] [CrossRef]
- Rodriguez-Becerra, J.; Cáceres-Jensen, L.; Díaz, T.; Druker, S.; Bahamonde Padilla, V.; Pernaa, J.; Aksela, M. Developing Technological Pedagogical Science Knowledge through Educational Computational Chemistry: A Case Study of Pre-Service Chemistry Teachers’ Perceptions. Chem. Educ. Res. Pract. 2020, 21, 638–654. [Google Scholar] [CrossRef]
- Abd-El-Khalick, F. Examining the Sources for Our Understandings about Science: Enduring Conflations and Critical Issues in Research on Nature of Science in Science Education. Int. J. Sci. Educ. 2012, 34, 353–374. [Google Scholar] [CrossRef]
- Koehler, M.; Mishra, P. What Is Technological Pedagogical Content Knowledge (TPACK)? Contemp. Issues Technol. Teach. Educ. 2009, 9, 60–70. [Google Scholar] [CrossRef]
- Shulman, L. Knowledge and Teaching: Foundations of the New Reform. Harv. Educ. Rev. 1987, 57, 1–23. [Google Scholar] [CrossRef]
- Erduran, S.; Dagher, Z.R.; McDonald, C.V. Contributions of the Family Resemblance Approach to Nature of Science in Science Education. Sci. Educ. 2019, 28, 311–328. [Google Scholar] [CrossRef]
- Kaya, E.; Erduran, S. Comparison of Physics, Chemistry, and Biology Teachers’ Perceptions of Nature of Science and Domains of Science. Sci. Educ. 2024. [Google Scholar] [CrossRef]
- Varelas, M.; House, R.; Wenzel, S. Beginning Teachers Immersed into Science: Scientist and Science Teacher Identities. Sci. Educ. 2005, 89, 492–516. [Google Scholar] [CrossRef]
- Ferk Savec, V. The Opportunities and Challenges for ICT in Science Education. LUMAT Int. J. Math Sci. Technol. Educ. 2017, 5, 12–22. [Google Scholar] [CrossRef]
- Yuriev, E.; Wink, D.J.; Holme, T.A. The Dawn of Generative Artificial Intelligence in Chemistry Education. J. Chem. Educ. 2024, 101, 2957–2959. [Google Scholar] [CrossRef]
- Aksela, M. Towards Student-Centred Solutions and Pedagogical Innovations in Science Education through Co-Design Approach within Design-Based Research. LUMAT Int. J. Math Sci. Technol. Educ. 2019, 7, 113–139. [Google Scholar] [CrossRef]
- Haatainen, O.; Pernaa, J.; Pesonen, R.; Halonen, J.; Aksela, M. Supporting the Teacher Identity of Pre-Service Science Teachers through Working at a Non-Formal STEM Learning Laboratory. Educ. Sci. 2024, 14, 649. [Google Scholar] [CrossRef]
- Vuorio, E.; Pernaa, J.; Aksela, M. Lessons for Sustainable Science Education: A Study on Chemists’ Use of Systems Thinking across Ecological, Economic, and Social Domains. Educ. Sci. 2024, 14, 741. [Google Scholar] [CrossRef]
- Zhai, Y.; Tripp, J.; Liu, X. Science Teacher Identity Research: A Scoping Literature Review. Int. J. STEM Educ. 2024, 11, 20. [Google Scholar] [CrossRef]
- Beijaard, D.; Meijer, P.C.; Verloop, N. Reconsidering Research on Teachers’ Professional Identity. Teach. Teach. Educ. 2004, 20, 107–128. [Google Scholar] [CrossRef]
- Shulman, L.S. Those Who Understand: Knowledge Growth in Teaching. Educ. Res. 1986, 15, 4–14. [Google Scholar] [CrossRef]
- Tuomi, J.; Sarajärvi, A. Laadullinen tutkimus ja sisällönanalyysi, Uudistettu laitos.; Tammi: Helsinki, 2018. [Google Scholar]
- Smith, B.; Monforte, J. Stories, New Materialism and Pluralism: Understanding, Practising and Pushing the Boundaries of Narrative Analysis. Methods Psychol. 2020, 2, 100016. [Google Scholar] [CrossRef]
- Ferrari, R. Writing Narrative Style Literature Reviews. Med. Writ. 2015, 24, 230–235. [Google Scholar] [CrossRef]
- Edelson, D.C. Design Research: What We Learn When We Engage in Design. J. Learn. Sci. 2002, 11, 105–121. [Google Scholar] [CrossRef]
- Anderson, T.; Shattuck, J. Design-Based Research A Decade of Progress in Education Research? Educ. Res. 2012, 41, 16–25. [Google Scholar] [CrossRef]
- Pernaa, J.; Aksela, M. Model-Based Design Research: A Practical Method for Educational Innovations. Adv. Bus.-Relat. Sci. Res. J. 2013, 4, 71–83. [Google Scholar]
- Brown, A. Design Experiments: Theoretical and Methodological Challenges in Creating Complex Interventions in Classroom Settings. J. Learn. Sci. 1992, 2, 141–178. [Google Scholar] [CrossRef]
- Juuti, K.; Lavonen, J. Design-Based Research in Science Education: One Step Towards Methodology. Nord. Stud. Sci. Educ. 2006, 2, 54–68. [Google Scholar] [CrossRef]
- Kostøl, K.B.; Remmen, K.B.; Braathen, A.; Stromholt, S. Co-Designing Cross-Setting Activities in a Nationwide STEM Partnership Program – Teachers’ and Students’ Experiences. LUMAT Int. J. Math Sci. Technol. Educ. 2021, 9, 426–456. [Google Scholar] [CrossRef]
- Pernaa, J.; Aksela, M. Learning Organic Chemistry through a Study of Semiochemicals. J. Chem. Educ. 2011, 88, 1644–1647. [Google Scholar] [CrossRef]
- Pernaa, J.; Kämppi, V.; Aksela, M. Supporting the Relevance of Chemistry Education through Sustainable Ionic Liquids Context: A Research-Based Design Approach. Sustainability 2022, 14, 6220. [Google Scholar] [CrossRef]
- Vuorio, E.; Pernaa, J.; Aksela, M. A Pedagogical Model for Teaching Systems Thinking in a Sustainable Chemistry Course: A Design-Based Research Approach. J. Chem. Educ. 2025, 102, 3878–3892. [Google Scholar] [CrossRef]
- Vesterinen, V.-M.; Aksela, M. Design of Chemistry Teacher Education Course on Nature of Science. Sci. Educ. 2013, 22, 2193–2225. [Google Scholar] [CrossRef]
- Pernaa, J.; Ambrož, M.; Haatainen, O. Pedagogical Resources for Conducting STEM Engineering Projects in Chemistry Teacher Education: A Design-Based Research Approach. Educ. Sci. 2025, 15, 1196. [Google Scholar] [CrossRef]
- Aksela, M.; Pernaa, J.; Haatainen, O.M.; Pesonen, R.M.; Vuorio, E.S. (Eds.) ChemistryLab Gadolin: 15 Years of Inspiring Innovations for Science Education; University of Helsinki: Helsinki, 2024. [Google Scholar]
- Aksela, M.; Lundell, J.; Ikävalko, T. (Eds.) LUMA Finland – Together We Are More; University of Helsinki: LUMA Centre Finland, 2020. [Google Scholar]
- Välijärvi, J.; Kupari, P.; Linnakylä, P.; Reinikainen, P.; Sulkunen, S.; Törnroos, J.; Arffman, I. The Finnish Success in Pisa – and Some Reasons behind It: 2 Pisa 2003; University of Jyväskylä: Jyväskylä, 2007. [Google Scholar]
- Tveit, S.; Faegri, K. A New Online Resource for Chemical Safety and Green Chemistry in Science Education. Chem. Teach. Int. 2023, 5, 239–244. [Google Scholar] [CrossRef]
- Toom, A.; Krokfors, L.; Kynäslahti, H.; Stenberg, K.; Maaranen, K.; Jyrhämä, R.; Byman, R.; Kansanen, P. Exploring the Essential Characteristics of Research-Based Teacher Education from the Viewpoint of Teacher Educators: Annual Teacher Education Policy in Europe Network (TEPE) Conference. Proc. Second Annu. Teach. Educ. Policy Eur. Netw. TEPE Conf. 2008, 166–179. [Google Scholar]
- Stuckey, M.; Hofstein, A.; Mamlok-Naaman, R.; Eilks, I. The Meaning of ‘Relevance’ in Science Education and Its Implications for the Science Curriculum. Stud. Sci. Educ. 2013, 49, 1–34. [Google Scholar] [CrossRef]
- Erduran, S.; Kaya, E. Towards Development of Epistemic Identity in Chemistry Teacher Education. In Transforming Teacher Education Through the Epistemic Core of Chemistry; Science: Philosophy, History and Education; Springer International Publishing: Cham, 2019; pp. 169–189. [Google Scholar] [CrossRef]
- Pernaa, J.; Ikävalko, T.; Takala, A.; Vuorio, E.; Pesonen, R.; Haatainen, O. Artificial Intelligence Chatbots in Chemical Information Seeking: Narrative Educational Insights via a SWOT Analysis. Informatics 2024, 11, 20. [Google Scholar] [CrossRef]
- Pernaa, J.; Wiedmer, S. A Systematic Review of 3D Printing in Chemistry Education – Analysis of Earlier Research and Educational Use through Technological Pedagogical Content Knowledge Framework. Chem. Teach. Int. 2020, 2. [Google Scholar] [CrossRef]
- Pernaa, J.; Kämppi, V.; Aksela, M. Supporting the Relevance of Chemistry Education through Sustainable Ionic Liquids Context: A Research-Based Design Approach. Sustainability 2022, 14, 6220. [Google Scholar] [CrossRef]
- Cáceres-Jensen, L.; Rodríguez-Becerra, J.; Jorquera-Moreno, B.; Escudey, M.; Druker-Ibañez, S.; Hernández-Ramos, J.; Díaz-Arce, T.; Pernaa, J.; Aksela, M. Learning Reaction Kinetics through Sustainable Chemistry of Herbicides: A Case Study of Preservice Chemistry Teachers’ Perceptions of Problem-Based Technology Enhanced Learning. J. Chem. Educ. 2021, 98, 1571–1582. [Google Scholar] [CrossRef]
- Hernández-Ramos, J.; Rodríguez-Becerra, J.; Cáceres-Jensen, L.; Aksela, M. Constructing a Novel E-Learning Course, Educational Computational Chemistry through Instructional Design Approach in the TPASK Framework. Educ. Sci. 2023, 13, 648. [Google Scholar] [CrossRef]
- Hernández-Ramos, J.; Pernaa, J.; Cáceres-Jensen, L.; Rodríguez-Becerra, J. The Effects of Using Socio-Scientific Issues and Technology in Problem-Based Learning: A Systematic Review. Educ. Sci. 2021, 11, 640. [Google Scholar] [CrossRef]
- Pernaa, J.; Takala, A.; Ciftci, V.; Hernández-Ramos, J.; Cáceres-Jensen, L.; Rodríguez-Becerra, J. Open-Source Software Development in Cheminformatics: A Qualitative Analysis of Rationales. Appl. Sci. 2023, 13, 9516. [Google Scholar] [CrossRef]
- Pernaa, J.; Kiviluoto, O.M.O.; Aksela, M. The Relevance of Computer-Based Molecular Modeling and the Effect of Interest: A Survey of Finnish Lower-Secondary Education Pupils’ Perceptions. In Ainedidaktiikka ajassa; Routarinne, S., Heinonen, P., Kärki, T., Rönkkö, M.-L., Korkeaniemi, A., Eds.; Ainedidaktisia tutkimuksia; University of Turku, Faculty of Education, Department of Teacher education, Rauma Campus: Rauma, 2023; pp. 33–54. [Google Scholar]
- Haatainen, O.; Pernaa, J.; Pesonen, R.; Halonen, J.; Aksela, M. Supporting the Teacher Identity of Pre-Service Science Teachers through Working at a Non-Formal STEM Learning Laboratory. Educ. Sci. 2024, 14, 649. [Google Scholar] [CrossRef]
- Aksela, M.; Lundell, J. Computer-Based Molecular Modelling: Finnish School Teachers’ Experiences and Views. Chem. Educ. Res. Pract. 2008, 9, 301–308. [Google Scholar] [CrossRef]
- Aksela, M.K. Engaging Students for Meaningful Chemistry Learning through Microcomputer-Based Laboratory (MBL). Inquiry. Educ. Quím. EduQ 2011, 30–37. [Google Scholar] [CrossRef]
- Pernaa, J. Possibilities and Challenges of Using Educational Cheminformatics for STEM Education: A SWOT Analysis of a Molecular Visualization Engineering Project. J. Chem. Educ. 2022, 99, 1190–1200. [Google Scholar] [CrossRef]
- Pernaa, J.; Aksela, M. Future Chemistry Teachers’ Perceptions of Vocationally Relevant Learning Methods: ESERA 2019. In ESERA 2019: The Beauty and Pleasure of Understanding: Engaging with Contemporary Challenges Through Science Education (Proceedings of ESERA 2019); Levrini, O., Tasquier, G., Eds.; ALMA MATER STUDIORUM – University of Bologna: Bologna, Italy, 2021; pp. 1426–1435. [Google Scholar]
- Vuorio, E.; Pernaa, J.; Aksela, M. Promoting Sustainable Development Competencies and Teaching in Chemistry Education at University. FMSERA J. 2021, 4, 34–55. [Google Scholar]
- Vuorio, E.; Pernaa, J.; Aksela, M. Lessons for Sustainable Science Education: A Study on Chemists’ Use of Systems Thinking across Ecological, Economic, and Social Domains. Educ. Sci. 2024, 14, 741. [Google Scholar] [CrossRef]





| Courses | Allocation (ECTS/%) | Notes | |
|---|---|---|---|
| BSc | MSc | ||
| Chemistry | 65 / 36% | 0–15/ 0–12.5% |
The MSc degree has 15 elective credits, which can include courses in chemistry |
| Chemistry education |
30 / 17% | 45–60/ 37.5–60% |
At least 75 ECTS of CER studies, including courses, theses and seminars |
| 2nd teaching subject | 60 / 33% | - | Includes 5 to 15 ECTS DBER studies depending on the subject |
| General studies |
25 / 14% | - | Includes academic skills, career courses and language studies |
| Pedagogical studies | - | 60 / 50% | Covers 50% of the MSc degree |
| Sum | 180 / 100% | 120 / 100% | |
| # | Level | Course | Research skills | Year |
|---|---|---|---|---|
| 1 | BSc | Chemistry in Everyday Life, Society and Environment (5 ECTS) | Information retrieval, academic writing (essay) | 1 |
| 2 | BSc | Inquiry-based Chemistry Education (5 ECTS) | Qualitative and mixed method case studies, questionnaires, content analysis, automatic citation tools | 2 |
| 3 | BSc | Concepts and Phenomena in Chemistry Education (5 ECTS) | CER as a field, pre-post measurement of conceptual change | 2 |
| 4 | BSc | Information and Communication Technology in Chemistry Education (4 ECTS) | Artificial intelligence in CER | 3 |
| 5 | BSc | Sustainable Chemistry (5 ECTS) | Modelling of systems thinking | 3 |
| 6 | BSc | Bachelor’s thesis and seminar (6+1 ECTS) | Narrative or systematic literature review or case study | 3 |
| 7 | BSc | Science Education (5 ECTS) | Designing research-based science education activities |
1–3 |
| 8 | BSc | Mathematics and Science in Society (5 ECTS) | NOS | 1–3 |
| 9 | BSc | Contemporary Science and Future of Research (5 ECTS) | NOS | 1–3 |
| 10 | MSc | Integrated Chemistry Education (5 ECTS) | Design-based research and chemical engineering projects | 5 |
| 11 | MSc | Chemistry Now and Future (5 ECTS) |
NOS (chemistry specific), authentic chemistry research and researcher networks |
5 |
| 12 | MSc | Research Methods in Chemistry Education (5 ECTS) | Overview of research methodologies and methods usually applied in CER | 5 |
| 13 | MSc | Sustainable Education in Mathematics and Science Education (5 ECTS) | NOS | 5 |
| 14 | MSc | Master’s thesis and research seminar (30+5 ECTS) | Independent CER research project | 5 |
| Level | Focus | Research Types | Perspective |
|---|---|---|---|
| 1 | Educational resources such as exercises, laboratory activities, web materials, etc. | BSc and MSc theses, small DBR projects | Internal |
| 2 | Pedagogical models and courses | PhD dissertations and research projects | Internal |
| 3 | Program and university level development such as coherence | Research projects | Internal and partly external |
| 4 | National and international level projects that build interfaces with society, e.g., the chemical industry and educational policy decision makers | Research projects | External |
Disclaimer/Publisher’s Note: The statements, opinions and data contained in all publications are solely those of the individual author(s) and contributor(s) and not of MDPI and/or the editor(s). MDPI and/or the editor(s) disclaim responsibility for any injury to people or property resulting from any ideas, methods, instructions or products referred to in the content. |
© 2025 by the authors. Licensee MDPI, Basel, Switzerland. This article is an open access article distributed under the terms and conditions of the Creative Commons Attribution (CC BY) license (http://creativecommons.org/licenses/by/4.0/).
