Submitted:
13 February 2025
Posted:
13 February 2025
You are already at the latest version
Abstract

Keywords:
1. Introduction
2. Legal Conditions in Poland
- Waste Act [8];
- Regulation of the Minister of Climate on the Waste Catalog [9];
- Act for the Prevention and Repair of Environmental Damage [10]
- Construction Law Act [11],
- The Geological and Mining Law Act [12],
- Documents authorizing products to be placed on the market and used in construction – European Technical Assessment (ETA) or National Technical Assessment (NTA).
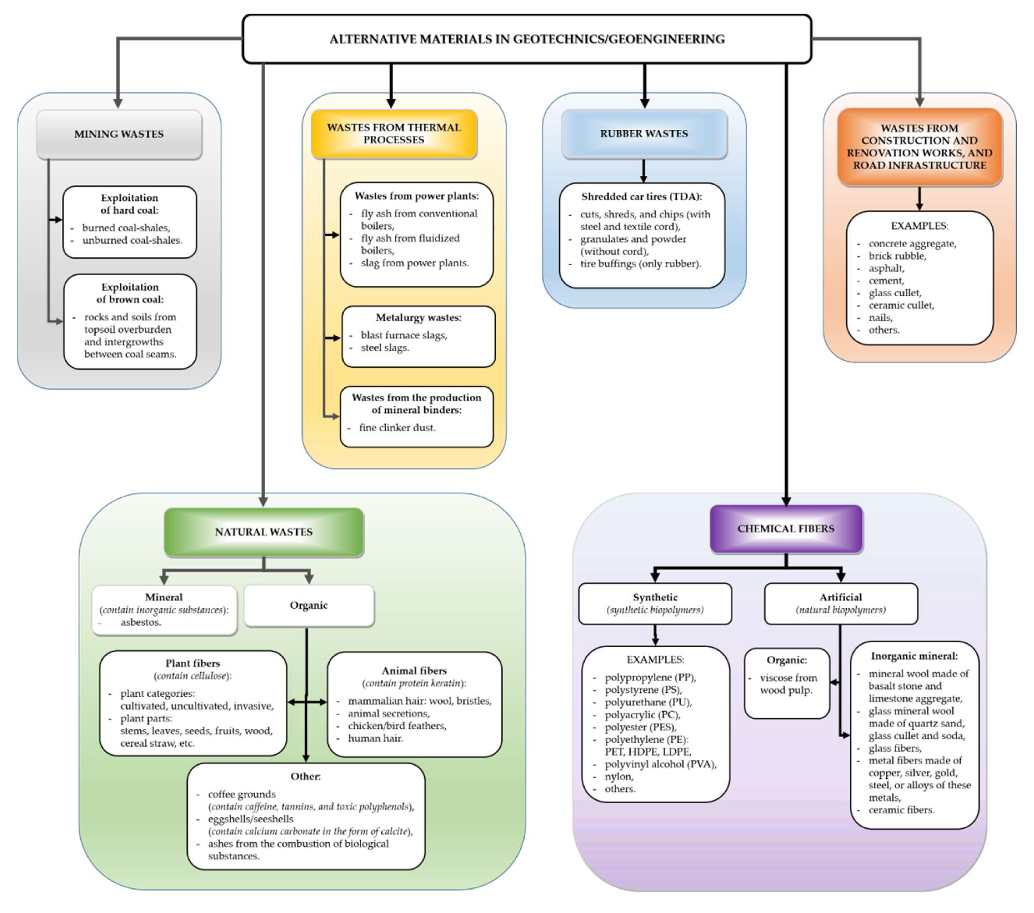
3. Division of Waste Used in Geoengineering
- Byproducts generated during the extraction of minerals in the broad sense, in particular hard coal (burnt and unburnt shales), brown coal (rocks and soils from the overburden and interbeds), metal ores, rock salt, rock raw materials, and natural aggregates.
- Waste from industrial production, especially from thermal processes occurring in power plants (fly ash from conventional or fluidized boilers; slags), steelworks (blast furnace and steel slags), and plants producing mineral binders (fine clinker dust).
- Post-consumer, post-renovation, or dismantling products originating from private farms or the construction industry, including the road construction industry (concrete aggregate and construction rubble; ceramic or glass cullet).
- Used rubber materials, including primarily car tires and their shredded parts (tire derived aggregate, TDA).
- Natural products from agricultural, breeding, and food production: plant fibers from various parts of plants, animal fibers, wool, hair, secretions, feathers; coffee grounds; egg or shell shells; ashes from the combustion of biological substances (e.g., from municipal waste, rice husks, coffee husks, wood, etc.).
- Chemical waste in the form of artificial fibers based on natural biopolymers (cellulose, protein, rubber, etc.) and mineral raw materials, and also synthetic fibers produced from synthetic polymers in the processes of polymerization and polycondensation of organic compounds, such as crude oil or coal (polypropylene (PP), polyester (PET), polyethylene (PE), polyvinyl (PVA) fibers), or composite materials.
- Other materials that have ceased to be waste.
4. Industrial Wastes
- The extraction process and the method of enriching minerals.
- Method and time of waste storage.
- Conditions (temperature, precipitation).
- Combustion technology (including combustion temperature) and exhaust gas purification, as well as the properties of the input materials.
- Coefficient of uniformity (CU): black shale directly from the mine – CU = 4–160, fresh from the dump – CU = 22–170, aged from the dump – CU = 14–2740, after burning (i.e., red shale) – CU = 25–420.
- Optimum moisture content (wopt): black shale directly from the mine – wopt = 7–12%, fresh from the dump – wopt = 9–16%, aged from the dump – wopt = 8–20%, after burning – wopt = 8–12%.
- Maximum dry density (ρds): black shale directly from the mine – ρds = 1.7–1.9 Mg/m3, fresh from the dump – ρds = 1.6–1.9 Mg/m3, aged from the dump – ρds = 1.2–2.0 Mg/m3, after burning – ρds = 1.6–1.8 Mg/m3.
- Permeability coefficient (k) at a compaction coefficient equal to Is = 0.95: black shale directly from the mine – k = 10−4–10−5 m/s, fresh from the dump – k = 10−4–10−6 m/s, aged from the dump – k = 10−4–10−8 m/s, after burning – k = 10−5–10−6 m/s.
- Internal friction angle (ϕ) at Is = 0.95: black shale directly from the mine – ϕ = 38–47°, fresh from the dump – ϕ = 36–42°, aged from the dump – ϕ = 30–46°, after burning – ϕ = 26–42°.
- Cohesion (c) at Is = 0.95: black shale directly from the mine – c = 4–35 kPa, fresh from the dump – c = 21–33 kPa, aged from the dump – c = 10–50 kPa, after burning – c = 5–12 kPa.
5. Rubber Wastes – Used Car Tires
6. Natural Wastes
- For railway and road construction, in stabilizing the substructure of the railway track and the subgrade of temporary/access roads with low traffic intensity, construction sites, parking lots.
- In retaining walls, combining soil stabilization with short fibers or geotextiles with geogrids.
- For the protection of railway embankment slopes, as patches in the local repair of damaged slopes, or to increase the slope inclination angle to reduce the width of the embankment footprint.
- Enhancing the bearing resistance of weak soil deposits (with the addition of cementing agents) to support shallow foundations (thereby avoiding the need for deep or indirect foundations).
- As structural/non-structural fill material in road embankment construction,
- Strengthening weak soils in flood-prone conditions and under landfills,
- Stabilization of expansive soils.
- As a filler material in bricks, plasters, mortar and compacted substrate.
- Production of hybrid composites.
- The preparation of eggshells or shells for further applications in geoengineering consists of washing and cleaning them with fresh water, heating at a temperature of 100°C to 250–500°C, followed by crushing or grinding them. In this form, they are suitable for stabilizing the soil, thereby reducing the consumption of natural lime from limestone, for instance. It is worth mentioning that the use of eggshells in geoengineering applications has been extended to using shells from crustaceans (crabs, lobsters, shrimps) and mollusks (snails, oysters, clams, mussels, and scallops), which can pose a serious problem as natural wastes [73,74].
7. Chemical Wastes — Synthetic and Artificial Fibers
7. Wastes from Construction, Renovation and Demolition of Buildings and Road Infrastructure
8. Summary
Author Contributions
Funding
Institutional Review Board Statement
Informed Consent Statement
Data Availability Statement
Acknowledgments
Conflicts of Interest
References
- Jastrzębska, M.; Kazimierowicz-Frankowska, K.; Chiaro, G.; Rybak, J. New Frontiers in Sustainable Geotechnics. Appl. Sci. 2022, 13(1), 562. [Google Scholar] [CrossRef]
- New Frontiers in Sustainable Geotechnics; Jastrzębska, M. , Kazimierowicz-Frankowska, K., Chiaro, G., Rybak, J., Eds.; MDPI - Multidisciplinary Digital Publishing Institute: Basel, 2023. [Google Scholar]
- Fetting, C. The European Green Deal; ESDN Report; ESDN Office: Vienna, Austria, 2020. [Google Scholar]
- Zafar, T.; Ansari, M. A.; Husain, A. Soil Stabilization by Reinforcing Natural and Synthetic Fibers – A State of the Art Review. Mater. Today Proc. 2023, S2214785323015420. [Google Scholar] [CrossRef]
- Hejazi, S. M.; Sheikhzadeh, M.; Abtahi, S. M.; Zadhoush, A. A Simple Review of Soil Reinforcement by Using Natural and Synthetic Fibers. Constr. Build. Mater. 2012, 30, 100–116. [Google Scholar] [CrossRef]
- Nguyen, T. T.; Indraratna, B. Natural Fibre for Geotechnical Applications: Concepts, Achievements and Challenges. Sustainability 2023, 15. [Google Scholar] [CrossRef]
- Jastrzębska, M.; Knapik-Jajkiewicz, K.; Kowalska, M. Sustainable Geotechnics – Alternative Materials. Part 1, 1st ed.; PWN Scientific Publishing House, 2024. [CrossRef]
- Act of on waste; Journal of Laws of 2013; Vol. 21. https://isap.sejm.gov.pl/isap.nsf/DocDetails.xsp?id=wdu20130000021 [accessed: 20.02.2022]. 14 December.
- Regulation of the Minister of Climate of on the waste catalogue, Journal of Laws 2020, item 10. https://isap.sejm.gov.pl/isap.nsf/DocDetails.xsp?id=WDU20200000010 [accessed: 20.02.2023]. 2 January.
- Act of on preventing environmental damage and its remediation, Journal of Laws 2007, No. 75, item 493, as amended. https://isap.sejm.gov.pl/isap.nsf/DocDetails.xsp?id=wdu20070750493 [accessed: 20.02. 13 April 2023.
- Act of – Building Law, Journal of Laws 1994, No. 89, item 414, as amended. https://isap.sejm.gov.pl/isap.nsf/DocDetails.xsp?id=wdu19940890414 [accessed: 20.02.2023]. 7 July.
- Act of - Geological and Mining Law, Journal of Laws of 2011, No. 163, item 981, as amended. https://isap.sejm.gov.pl/isap.nsf/DocDetails.xsp?id=wdu20111630981 [accessed: 20.02.2023]. 9 June.
- Rajczyk, K. Fly Ash from Fluid Boilers and Possibilities of Their Refining; Publishing House of Silesian Institute, Opole, 2012.
- Knapik, K. Influence of fly ash from fluidized bed combustion storage conditions on compressibility of soil-fly ash mixtures. In The current state of knowledge in civil engineering; Publishing House of Silesian University of Technology, Gliwice, 2015.
- Ohenoja, K.; Pesonen, J.; Yliniemi, J.; Illikainen, M. Utilization of Fly Ashes from Fluidized Bed Combustion: A Review. Sustainability 2020, 12. [Google Scholar] [CrossRef]
- Gradkowski, K.; Wyszyński, K. Improving and Strengthening of Soil Layers with Waste Materials in Road Earthwork Structures. Drogownictwo 2010, 3, 87–90. (In Polish) [Google Scholar]
- Skarżyńska, K. Coal wastes and their application in civil and water engineering; AR Publishing House, Hugo Kołłątaj Agricultural University, Kraków, Poland, 1997.
- Li, L.; Long, G.; Bai, C.; Ma, K.; Wang, M.; Zhang, S. Utilization of Coal Gangue Aggregate for Railway Roadbed Construction in Practice. Sustainability 2020, 12. [Google Scholar] [CrossRef]
- Dudko, I. Experimental Studies of Fresh and Aged Coal Shales, unpublished materials 2023.
- Jonczy, I. Phase components of selected mineral waste materials in microscope images; Monograph, Publishing House of Silesian University of Technology, Gliwice, Poland 2012, ISBN 978-83-7335-996-3.
- Rosik-Dulewska, C. Basics of waste management, PWN SA Scientific Publishing House, Warsaw 2016, 6th revised edition (2019).
- Kojder, K.; Śliwka, M. Assessment of the possibilities of using ash from biomass combustion in biological reclamation. Pol. J. Sustain. Dev. 2020, 24, 63–70. [Google Scholar] [CrossRef]
- Zielińska, D. , Pacocha, M. Technical and legal requirements for ash-slag mixtures – practical application in road construction, XXVI International Conference on Ashes from Energy, -10, 2019, Sopot, Poland, pp. 1–10, http://unia-ups.pl/wp-content/uploads/2019/11/Daria-Zieli%C5%84ska-EKO-ZEC.pdf [accessed: 31.10.2023]. 8 October.
- Sybilski, D.; Kraszewski, C.; Duszyński, A.; Wileński, P.; Pachowski, J.; Mirski, K. Evaluation and Testing of Selected Industrial Waste for Use in Road Constructions. IBDiM Warszawa, 2004.
- P. Wowkonowicz, P.; Bojanowicz-Bablok, A.; Gworek, B. P. Wowkonowicz, P.; Bojanowicz-Bablok, A.; Gworek, B. The use of waste from the mining and metallurgical industry in road construction. Annual Set The Environment Protection, 1335. [Google Scholar]
- PN-EN 14227-15:2015-12 (E) Hydraulically bound mixtures. Specifications. Part 15: Hydraulically stabilised soils. PKN:Warszawa, Poland, 2015.
- Adamczyk, Z.; Grzesik, B.; Harat, A. Environmental Effects of Using Metallurgical Slag as a Component of Aggregates. Civil Engineering Science of Częstochowa University of Technology 2018, 173, 9–15. [Google Scholar] [CrossRef]
- Pisarczyk, S. Embankment soils. Geotechnical properties and methods of their testing; Publishing House of Warsaw University of Technology, Warsaw, 2004., ISBN 83-7207-456-9.
- Kwiecień, S.; Radziecki, A.; Salamak, M. Failures of expansion joints system of a road viaduct caused by swelling of road embankment. In Construction failures. Prevention, diagnostics, repairs, reconstructions; Publishing House of West Pomeranian University of Technology, Szczecin, Poland, 2017; Vol. 1., pp. 1039–1048.
- Zabielska-Adamska, K. Anthropogenic soils. Compactibility and properties of compactable soils, Studia z Ochrony Inżynierii 106, 2019, Publisher: Committee of Civil and Water Engineering of the Polish Academy of Sciences, Warsaw, ISSN 0137-5393, ISBN 978-83-953677-0-0.
- Sharma, A. K.; Sivapullaiah, P. V. Ground Granulated Blast Furnace Slag Amended Fly Ash as an Expansive Soil Stabilizer. Soils Found. 2016, 56, 205–212. [Google Scholar] [CrossRef]
- Knapik-Jajkiewicz, K.; Gaj, G.; Kowalski, A.; Prędka, S. Compressive Strength of Selected Fine Grained Soils Treated with Cement Kiln Dust and Calcareous Fly Ash. Archit. Civ. Eng. Environ. 2020, 13, 79–86. [Google Scholar] [CrossRef]
- Miller, G. A.; Azad, S. Influence of Soil Type on Stabilization with Cement Kiln Dust. Constr. Build. Mater. 2000, 14, 89–97. [Google Scholar] [CrossRef]
- Bożym, M. Alternative methods of cement and lime kiln dusts utilization, especially with sewage sludge pretreatment. Prace Instytutu Ceramiki i Materiałów Budowlanych.
- PN-EN 13282-1:2013-07 Hydraulic road binders. Part 1: Rapid setting hydraulic road binders. Composition, requirements and conformity criteria. PKN:Warszawa, Poland, 2013.
- Kowalska, M.; Chmielewski, M. Mechanical Parameters of Rubber-Sand Mixtures for Numerical Analysis of a Road Embankment. IOP Conf. Ser. Mater. Sci. Eng. 2017, 245, 052003. [Google Scholar] [CrossRef]
- Sybilski, D. Utilization of Waste Rubber in Road Construction. Przegląd Budowlany 2009, 80, 37–44. (In Polish) [Google Scholar]
- Humphrey, D. N. Civil Engineering Applications of Tire Shreds; Hilton Head, South Carolina, 1999; pp 1–16. https://citeseerx.ist.psu.edu/document?repid=rep1&type=pdf&doi=c7dd5b8ed1e367a610bdf1f947cfbc0f23c1031b [accessed: 30/10/2023].
- Kliszczewicz, B.; Kowalska, M. Numerical Study of the Use of Tyre-Derived-Aggregate (TDA) as the Backfill Above Flexible PVC Pipeline. IOP Conf. Ser. Mater. Sci. Eng. 2020, 960. [Google Scholar] [CrossRef]
- Hazarika, H.; Yasuhara, K. Sustainable and Smart Materials in Geotechnical Constructions. Discovery 2015, 42, 233–244. [Google Scholar]
- Jastrzębska, M. Strength Characteristics of Clay-Rubber Waste Mixtures in UU Triaxial Tests. Geosciences 2019, 9. [Google Scholar] [CrossRef]
- Jastrzębska, M.; Tokarz, K. Strength Characteristics of Clay–Rubber Waste Mixtures in Low-Frequency Cyclic Triaxial Tests. Minerals 2021, 11. [Google Scholar] [CrossRef]
- Hennebert, P.; Lambert, S.; Fouillen, F.; Charrasse, B. Assessing the Environmental Impact of Shredded Tires as Embankment Fill Material. Can. Geotech. J. 2014, 51, 469–478. [Google Scholar] [CrossRef]
- Krishnan, A.; Anto, A. Subgrade Soil Stabilization Using Chicken Feather Fiber. International Journal of New Technology and Research 2019, 5, 39–44. [Google Scholar]
- Kua, T.-A. Application of Spent Coffee Ground as a Road Subgrade Construction Material. PH.D. Thesis, Swinburne University of Technology, Melbourne, Australia, 2017. [Google Scholar]
- Akshaya, T. P. Stabilization of Subgrade Soil Using Chicken Feather Fiber under Flooding Condition. International Journal of Innovative Science and Research Technology 2019, 4, 1077–1105. [Google Scholar]
- Bapiraju, P.; Prasad, N. K. An Experimental Investigation on Expansive Soil in Conjunction With Egg Shell Powder and Rock Dust. Int. J. Adv. Res. Eng. Technol. 2019, 10, 9–21. [Google Scholar] [CrossRef]
- de Araújo, M.T.; Tonatto Ferrazzo, S.; Jordi Bruschi, G. J.; Consoli, N. C. Mechanical and Environmental Performance of Eggshell Lime for Expansive Soils Improvement. Transp. Geotech. 2021, 31, 100681. [Google Scholar] [CrossRef]
- Sakr, M.; Nazir, A.; Azzam, W.; Ali, N. Improving the Soft Clay Using Seashell and Eggshell for Road Construction. J. Eng. Res. 2022, 6, 70–75. [Google Scholar] [CrossRef]
- Abdulrahman, S. Effect of Engineering Properties of Soft Clay Soil Stabilized with Limestone, Eggshells Powder and Eggshells Ash. Water Environ. Sustain. 2023. [Google Scholar] [CrossRef]
- Hafez, R. D. A.; Hadzima-Nyarko, M.; Ahmed, S. M.; Tayeh, B. A. Recycled Chicken Feather Sand as a Partial Replacement for Natural Sand for Producing Eco-Friendly Mortar. Buildings 2023, 13. [Google Scholar] [CrossRef]
- Flores-Hernández, C. G.; Colin-Cruz, A.; Velasco-Santos, C.; Castaño, V. M.; Almendarez-Camarillo, A.; Olivas-Armendariz, I.; Martínez-Hernández, A. L. Chitosan–Starch–Keratin Composites: Improving Thermo-Mechanical and Degradation Properties Through Chemical Modification. J. Polym. Environ. 2018, 26, 2182–2191. [Google Scholar] [CrossRef]
- Saberian, M.; Li, J.; Donnoli, A.; Bonderenko, E.; Oliva, P.; Gill, B.; Lockrey, S.; Siddique, R. Recycling of Spent Coffee Grounds in Construction Materials: A Review. J. Clean. Prod. 2021, 289, 125837. [Google Scholar] [CrossRef]
- Yarbaşi, N.; Kalkan, E. The Mechanical Performance of Clayey Soils Reinforced with Waste PET Fibers. International Journal of Earth Sciences Knowledge and Applications 2020, 2, 19–26. [Google Scholar]
- Yarbaşi, N. Effect of Freezing-Thawing on Clayey Soils Reinforced with Human Hair Fibers. J. Nat. Fibers 2020, 17, 921–931. [Google Scholar] [CrossRef]
- Yarbaşi, N. Effect of Freeze-Thaw on Compressive Strength of Clayey Soils Reinforced with Wool. J. Nat. Fibers 2022, 19, 382–393. [Google Scholar] [CrossRef]
- Gowthaman, S.; Nakashima, K.; Kawasaki, S. A State-of-the-Art Review on Soil Reinforcement Technology Using Natural Plant Fiber Materials: Past Findings, Present Trends and Future Directions. Materials 2018, 11. [Google Scholar] [CrossRef]
- Syduzzaman, M.; Al Faruque, M. A.; Bilisik, K.; Naebe, M. Plant-Based Natural Fibre Reinforced Composites: A Review on Fabrication, Properties and Applications. Coatings 2020, 10. [Google Scholar] [CrossRef]
- Gassan, J.; Chate, A.; Bledzki, A. K. [No Title Found]. J. Mater. Sci. 2001, 36, 3715–3720. [Google Scholar] [CrossRef]
- Physical Properties of Textile Fibres, 4th ed. ; Morton, W. E., Hearle, J. W. S., Textile Institute (Manchester, England), Eds.; Woodhead publishing in textiles; CRC Press: Boca Raton, FL Cambridge, England, 2008. [Google Scholar]
- Bordoloi, S.; Garg, A.; Sekharan, S. A Review of Physio-Biochemical Properties of Natural Fibers and Their Application in Soil Reinforcement. Adv. Civ. Eng. Mater. 2017, 6, 323–359. [Google Scholar] [CrossRef]
- Wang, Y.-X.; Guo, P.-P.; Ren, W.-X.; Yuan, B.-X.; Yuan, H.-P.; Zhao, Y.-L.; Shan, S.-B.; Cao, P. Laboratory Investigation on Strength Characteristics of Expansive Soil Treated with Jute Fiber Reinforcement. Int. J. Geomech. 2017, 17. [Google Scholar] [CrossRef]
- Ghavami, K.; Toledo Filho, R. D.; Barbosa, N. P. Behaviour of Composite Soil Reinforced with Natural Fibres. Cem. Concr. Compos. 1999, 21, 39–48. [Google Scholar] [CrossRef]
- Marandi, S. M.; Bagheripou, M. H.; Rahgozar, R.; Zare, H. Strength and Ductility of Randomly Distributed Palm Fibers Reinforced Silty-Sand Soils. Am. J. Appl. Sci. 2008, 5, 209–220. [Google Scholar] [CrossRef]
- Rowell, R. M.; Han, J. S.; Rowell, J. S. Characterization and Factors Effecting Fiber Properties. In Natural Polymers an Agrofibers Composites; Embrapa Instrumentacao Agropecurária: Sao Carlos, Brazil; pp 115–134.
- Segetin, M.; Jayaraman, K.; Xu, X. Harakeke Reinforcement of Soil–Cement Building Materials: Manufacturability and Properties. Build. Environ. 2007, 42, 3066–3079. [Google Scholar] [CrossRef]
- Adekomaya, O.; Adama, K. A Review on Application of Natural Fibre in Structural Reinforcement: Challenges of Properties Adaptation. J. Appl. Sci. Environ. Manag. 2018, 22. [Google Scholar] [CrossRef]
- Thyavihalli Girijappa, Y. G.; Mavinkere Rangappa, S.; Parameswaranpillai, J.; Siengchin, S. Natural Fibers as Sustainable and Renewable Resource for Development of Eco-Friendly Composites: A Comprehensive Review. Front. Mater. 2019, 6, 226. [Google Scholar] [CrossRef]
- Medina-Martinez, C. J.; Sandoval Herazo, L. C.; Zamora-Castro, S. A.; Vivar-Ocampo, R.; Reyes-Gonzalez, D. Use of Sawdust Fibers for Soil Reinforcement: A Review. Fibers 2023, 11. [Google Scholar] [CrossRef]
- Iwańczuk, A.; Kozłowski, M.; Frąckowiak, S. The Influence of Modification of the Natural Fibres on Biodegradable Composites with PLA Matrix. Technical Transactions. Mechanics 2009, 106, (1–M). (In Polish) [Google Scholar]
- Suksiripattanapong, C.; Kua, T.-A.; Arulrajah, A.; Maghool, F.; Horpibulsuk, S. Strength and Microstructure Properties of Spent Coffee Grounds Stabilized with Rice Husk Ash and Slag Geopolymers. Constr. Build. Mater. 2017, 146, 312–320. [Google Scholar] [CrossRef]
- Baldovino, J. J.; dos Santos Izzo, R. L.; Millan-Paramo, L. Reinforcing Spent Coffee Grounds for Geotechnical Applications. Engineering Letters 2022, 30, 1044–1049. [Google Scholar]
- Hart, A. Mini-Review of Waste Shell-Derived Materials’ Applications. Waste Manag. Res. J. Sustain. Circ. Econ. 2020, 38, 514–527. [Google Scholar] [CrossRef]
- Topić Popović, N.; Lorencin, V.; Strunjak-Perović, I.; Čož-Rakovac, R. Shell Waste Management and Utilization: Mitigating Organic Pollution and Enhancing Sustainability. Appl. Sci. 2023, 13. [Google Scholar] [CrossRef]
- Manoj, N.; Madhusudhanrao, G.; Sairam, B.; HanumanthaRao, C. H. Stabilization of Soft Soil Using Chicken Feathers As Biopolymer. International Journal of Civil Engineering and Technology 2017, 8, 2021–2026. [Google Scholar]
- Jagadeeshgouda, K. B.; Reddy, P. R.; Ishwaraprasad, K. Experimental Study of Behavior of Poultry Feather Fiber - a Reinforcing Material for Composites. International Journal of Research in Engineering and Technology 2014, 3, 90–96. [Google Scholar]
- Yazici, M. F.; Keski̇n, N. A review on soil reinforcement technology by using natural and synthetic fibers. Erzincan University Journal of Science and Technology 2021, 14, 631–663. [Google Scholar] [CrossRef]
- Yazici, M. F.; Keskin, S. N. Experimental Investigation of the Mechanical Properties of Polypropylene Fiber-Reinforced Clay Soil and Development of Predictive Models: Effects of Fiber Length and Fiber Content. In Review , 2023. 19 October. [CrossRef]
- Hassan, H. J. A.; Rasul, J.; Samin, M. Effects of Plastic Waste Materials on Geotechnical Properties of Clayey Soil. Transp. Infrastruct. Geotechnol. 2021, 8, 390–413. [Google Scholar] [CrossRef]
- Louzada, N. D. S. L.; Malko, J. A. C.; Casagrande, M. D. T. Behavior of Clayey Soil Reinforced with Polyethylene Terephthalate. J. Mater. Civ. Eng. 2019, 31. [Google Scholar] [CrossRef]
- Sai, M.; Srinivas, V. Soil Stabilization by Using Plastic Waste Granules Materials. IOSR Journal of Computer Engineering 2019, 21, 42–51. [Google Scholar]
- Khattab, S. A.; Al-Kiki, I. M.; Al-Zubaydi, A. H. Effect of Fibers on Some Engineering Properties of Cement and Lime Stabilized Soils. Engineering and Technology Journal 2011, 29, 886–905. [Google Scholar]
- Rawat, P.; Kumar, A. Study of CBR Behaviour of Soil Reinforced with HDPE Strips; IIT Madras, Chennai, India, 2016. https://www.researchgate.net/profile/Parul-Rawat/publication/335946698_STUDY_OF_CBR_BEHAVIOUR_OF_SOIL_REINFORCED_WITH_HDPE_STRIPS/links/5d84e27e92851ceb791f6561/STUDY-OF-CBR-BEHAVIOUR-OF-SOIL-REINFORCED-WITH-HDPE-STRIPS.pdf.
- Peddaiah, S.; Burman, A.; Sreedeep, S. Experimental Study on Effect of Waste Plastic Bottle Strips in Soil Improvement. Geotech. Geol. Eng. 2018, 36, 2907–2920. [Google Scholar] [CrossRef]
- Tatone, C.; Di Emidio, G.; Barbonetti, A.; Carta, G.; Luciano, A. M.; Falone, S.; Amicarelli, F. Sirtuins in Gamete Biology and Reproductive Physiology: Emerging Roles and Therapeutic Potential in Female and Male Infertility. Hum. Reprod. Update 2018, 24, 267–289. [Google Scholar] [CrossRef]
- Salimi, K.; Ghazavi, M. Soil Reinforcement and Slope Stabilisation Using Recycled Waste Plastic Sheets. Geomech. Geoengin. 2021, 16, 497–508. [Google Scholar] [CrossRef]
- Perera, S.; Arulrajah, A.; Wong, Y. C.; Horpibulsuk, S.; Maghool, F. Utilizing Recycled PET Blends with Demolition Wastes as Construction Materials. Constr. Build. Mater. 2019, 221, 200–209. [Google Scholar] [CrossRef]
- Ramesh, A.; Nageshwar Rao, Ch.; Kumar, M. Experimental Study on Geocell and of Fibre Reinforced Soil Sub-Grade Under Static and Repetitive Load. In Geotechnics for Transportation Infrastructure; Sundaram, R., Shahu, J. T., Havanagi, V., Eds.; Lecture Notes in Civil Engineering; Springer Singapore: Singapore, 2019. [Google Scholar] [CrossRef]
- Nwaiwu, C. M. O.; Mezie, E. O.; Ilozumba, S. E.; Obasike, F. O. Study on the Strength of Lightly-Cemented Soil Reinforced with a Synthetic Fibre and a Natural Fibre. Indian Journal of Engineering 2021, 18, 406–423. [Google Scholar]
- Hosseini, S. B.; Gaff, M.; Li, H.; Hui, D. Effect of Fiber Treatment on Physical and Mechanical Properties of Natural Fiber-Reinforced Composites: A Review. Rev. Adv. Mater. Sci. 2023, 62. [Google Scholar] [CrossRef]
- Tang, C.; Shi, B.; Gao, W.; Chen, F.; Cai, Y. Strength and Mechanical Behavior of Short Polypropylene Fiber Reinforced and Cement Stabilized Clayey Soil. Geotext. Geomembr. 2007, 25, 194–202. [Google Scholar] [CrossRef]
- Li, J.-S.; Chen, X.; Lang, L.; He, X.-X.; Xue, Q. Evaluation of Natural and Artificial Fiber Reinforcements on the Mechanical Properties of Cement-Stabilized Dredged Sediment. Soils Found. 2023, 63. [Google Scholar] [CrossRef]
- Zabielska-Adamska, K.; Dobrzycki, P.; Wasil, M. Estimation of Stiffness of Non-Cohesive Soil in Natural State and Improved by Fiber and/or Cement Addition under Different Load Conditions. Materials 2023, 16. [Google Scholar] [CrossRef]
- O’Kelly, B. C.; Soltani, A. Discussion: Effects of Plastic Waste Materials on Geotechnical Properties of Clayey Soil [DOI: 10.1007/S40515-020-00145-4]. Transp. Infrastruct. Geotechnol. [CrossRef]
- O’Kelly, B. C.; El-Zein, A.; Liu, X.; Patel, A.; Fei, X.; Sharma, S.; Mohammad, A.; Goli, V. S. N. S.; Wang, J. J.; Li, D.; Shi, Y.; Xiao, L.; Kuntikana, G.; Shashank, B. S.; Sarris, T. S.; Hanumantha Rao, B.; Mohamed, A. M. O.; Paleologos, E. K.; Nezhad, M. M.; Singh, D. N. Microplastics in Soils: An Environmental Geotechnics Perspective. Environ. Geotech. 2021, 8, 586–618. [Google Scholar] [CrossRef]
- Ferrández, D.; Zaragoza-Benzal, A.; Pastor Lamberto, R.; Santos, P.; Michalak, J. Optimizing Masonry Mortar: Experimental Insights into Physico-Mechanical Properties Using Recycled Aggregates and Natural Fibers. Appl. Sci. 2024, 14. [Google Scholar] [CrossRef]
- Gao, Q.; Li, X.; Jiang, S.; Lyu, X.; Gao, X.; Zhu, X.; Zhang, Y. Review on Zero Waste Strategy for Urban Construction and Demolition Waste: Full Component Resource Utilization Approach for Sustainable and Low-Carbon. Constr. Build. Mater. 2023, 395, 132354. [Google Scholar] [CrossRef]
- Haider, H.; AlMarshod, S. Y.; AlSaleem, S. S.; Ali, A. A. M.; Alinizzi, M.; Alresheedi, M. T.; Shafiquzzaman, Md. Life Cycle Assessment of Construction and Demolition Waste Management in Riyadh, Saudi Arabia. Int. J. Environ. Res. Public. Health 2022, 19. [Google Scholar] [CrossRef]
- Purchase, C. K.; Al Zulayq, D. M.; O’Brien, B. T.; Kowalewski, M. J.; Berenjian, A.; Tarighaleslami, A. H.; Seifan, M. Circular Economy of Construction and Demolition Waste: A Literature Review on Lessons, Challenges, and Benefits. Materials 2021, 15. [Google Scholar] [CrossRef]
- Santos, S. M.; Gonçalves, M.; Brito, P.; Nobre, C. Waste-Derived Chars: A Comprehensive Review. Waste 2024, 2, 218–239. [Google Scholar] [CrossRef]
- Zhang, L.; Wu, H.; Wang, X.; Wu, F.; Ding, Z.; Song, L.; Rong, X.; Wen, X.; Liu, J.; Zhong, P. Investigation of Rates of Demolition Waste Generated in Decoration and Renovation Projects: An Empirical Study. Buildings 2024, 14. [Google Scholar] [CrossRef]
- Beyene, A.; Tesfaye, Y.; Tsige, D.; Sorsa, A.; Wedajo, T.; Tesema, N.; Mekuria, G. Experimental Study on Potential Suitability of Natural Lime and Waste Ceramic Dust in Modifying Properties of Highly Plastic Clay. Heliyon 2022, 8. [Google Scholar] [CrossRef]
- Barraj, F.; Mahfouz, S.; Kassem, H.; Khatib, J.; Goulias, D.; Elkordi, A. Investigation of Using Crushed Glass Waste as Filler Replacement in Hot Asphalt Mixtures. Sustainability 2023, 15. [Google Scholar] [CrossRef]
- Muktinutalapati, J.; GuhaRay, A.; Kar, A. Experimental Analysis of Strength and Deformation Behavior of Soils Reinforced with Building-Derived Materials. Indian Geotech. J. 2020, 50, 372–382. [Google Scholar] [CrossRef]
- Balegh, B.; Sellaf, H.; Hadjmostefa, A. Effect of Ceramic Waste on Mechanical and Geotechnical Properties of Tuff Treated by Cement. Case Stud. Constr. Mater. 2020, 13, e00368. [Google Scholar] [CrossRef]
- Abbasimaedeh, P.; Ghanbari, A.; O’Kelly, B. C.; Tavanafar, M.; Irdmoosa, K. G. Geomechanical Behaviour of Uncemented Expanded Polystyrene (EPS) Beads–Clayey Soil Mixtures as Lightweight Fill. Geotechnics 2021, 1, 38–58. [Google Scholar] [CrossRef]
- Goli, V. S. N. S.; Paleologos, E. K.; Farid, A.; Mohamed, A.-M. O.; O’Kelly, B. C.; El Gamal, M. M.; Vaverková, M. D.; Jiang, N.-J.; Wang, J. J.; Xiao, L.; Singh, P.; Han, X.-L.; Shi, Y.; Li, D.; Sengupta, A.; Kayali, S. L.; Singh, Y.; Mohammad, A.; Singh, D. N. Extraction, Characterisation and Remediation of Microplastics from Organic Solid Matrices. Environ. Geotech. 2024, 11, 259–292. [Google Scholar] [CrossRef]





Disclaimer/Publisher’s Note: The statements, opinions and data contained in all publications are solely those of the individual author(s) and contributor(s) and not of MDPI and/or the editor(s). MDPI and/or the editor(s) disclaim responsibility for any injury to people or property resulting from any ideas, methods, instructions or products referred to in the content. |
© 2025 by the authors. Licensee MDPI, Basel, Switzerland. This article is an open access article distributed under the terms and conditions of the Creative Commons Attribution (CC BY) license (http://creativecommons.org/licenses/by/4.0/).
