Submitted:
22 March 2025
Posted:
24 March 2025
You are already at the latest version
Abstract
Keywords:
1. Introduction
2. Background and Related Work
2.1. Blockchain and Smart Contracts in Real Estate
2.2. Dispute Resolution Mechanisms
2.3. Game Theory in Rental Relations
2.4. Research Gaps
3. DRADR Model Design
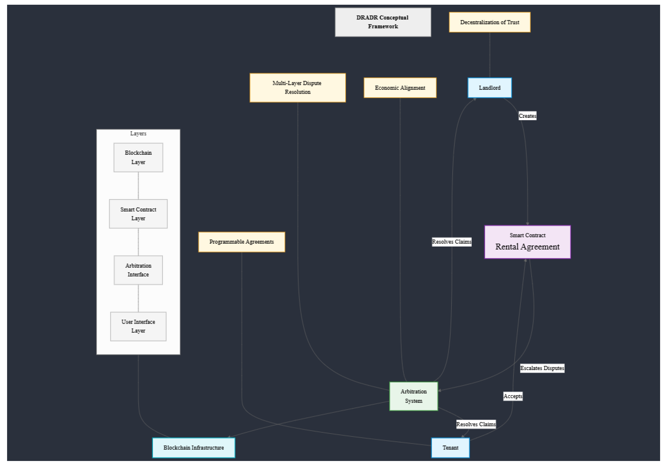
3.1. Conceptual Framework
- Decentralization of Trust: DRADR eliminates reliance on centralized authorities for agreement enforcement and dispute resolution. Instead, it leverages blockchain’s distributed ledger to create transparent, tamper-proof records and smart contracts for automated enforcement. As Bouafia et al. [23] note, this approach significantly reduces counterparty risk while improving transparency.
- Programmable Agreements: The model implements rental terms as programmable smart contracts that automatically execute predefined conditions. This approach builds on Khan et al.’s [13] work on smart contract applications, extending it to handle the unique requirements of rental agreements including payment scheduling, security deposit management, and condition-based fund releases.
- Multi-Layer Dispute Resolution: DRADR incorporates a tiered dispute resolution system that attempts to resolve conflicts through automated rules first, then escalates to arbitration only when necessary. This design draws from Schmitz and Rule’s [18] research on online dispute resolution, adapted specifically for blockchain-based rental contexts.
- Economic Alignment: The model creates aligned economic incentives for all participants through carefully designed token mechanisms and fee structures. This approach incorporates game-theoretic principles explored by Dong and Dong [12], optimizing for honest behavior and fair outcomes.

- Blockchain Infrastructure Layer: The foundational distributed ledger technology that provides immutable record-keeping, transaction validation, and smart contract execution. The model is designed to be blockchain-agnostic but is primarily implemented on Ethereum due to its robust smart contract capabilities.
- Smart Contract Layer: The core programmable agreements that encode rental terms, payment conditions, and dispute handling logic. This layer implements automatic rent collection, security deposit management, and basic dispute handling.
- Arbitration Interface Layer: A middleware layer that enables communication between the smart contract layer and different arbitration systems. This interface standardizes dispute data formats and enforcement mechanisms while allowing flexibility in arbitration approach.
- Arbitration System Layer: The mechanisms for resolving disputes that cannot be handled automatically by smart contracts. This layer includes multiple implementation options, allowing for different approaches based on specific requirements.
- User Interface Layer: The front-end applications that enable landlords and tenants to interact with the system, including agreement creation, rent payment, maintenance requests, and dispute filing.
3.2. System Architecture
3.3. Arbitration Approaches
3.3.1. Kleros Decentralized Arbitration
- Decentralized Juror Selection: Disputes are adjudicated by a panel of jurors drawn from a global pool, providing independence from either party in the rental agreement. This addresses bias concerns identified in traditional arbitration systems [11].
- Specialized Rental Court: DRADR utilizes Kleros’ subcourt functionality to create a specialized rental dispute court with jurors who have relevant expertise. This specialization improves decision quality for the unique aspects of rental disputes.
- Cryptoeconomic Security: The integration leverages Kleros’ token-based incentive system requiring jurors to stake tokens as a guarantee of honest behavior. This mechanism creates economic incentives for fair rulings.
- Appeal Mechanism: Complex or high-value disputes can leverage Kleros’ appeal system, where increasingly larger juror panels review the case with higher economic stakes.
- Evidence Management: The implementation includes standardized evidence submission processes based on the LEChain framework [19], ensuring evidence integrity and accessibility.
3.3.2. LocalArbitrator System
- Designated Arbitrator Model: Rather than a jury system, the LocalArbitrator utilizes a designated arbitrator or arbitration service with specific domain expertise. This model draws on Koulu’s [20] research on hybrid arbitration systems.
- Customizable Fee Structure: The implementation includes configurable arbitration fees and refund mechanisms, allowing for context-appropriate economic parameters. This addresses economic viability concerns identified by Khan et al. [13].
- Streamlined Evidence Handling: The system implements simplified evidence submission and evaluation processes optimized for common rental disputes.
- Jurisdiction Adaptability: The LocalArbitrator can be configured to comply with specific jurisdictional requirements, addressing cross-jurisdictional concerns raised by Kadioglu Kumtepe [11].
- Lower Computational Overhead: The system is designed for gas efficiency, with optimized smart contract interactions that minimize blockchain transaction costs.
4. Methodology
4.1. Case Study Analysis Approach
4.1.1. Case Selection and Analysis Framework
4.1.2. Jurisdictional Adaptation Analysis
4.2. Game-Theoretic Model
4.2.1. Model Formulation
- Landlord sets rental terms
- Tenant accepts or rejects terms
- Tenant pays security deposit
- Rental period occurs
- Rental period ends
- Landlord makes security deposit return decision
- Tenant responds (accept or dispute)
- If disputed, resolution occurs through traditional legal system
4.2.2. Payoff Derivation and Arbitrator Behavior
4.2.3. Equilibrium Analysis and Sensitivity Testing
4.3. Technical Evaluation Methods
4.3.1. Gas Cost Analysis
4.3.2. Feature Comparison Framework
4.3.3. Protocol Workflow Analysis
4.4. Cross-Jurisdictional Analysis Framework
4.4.1. Legal System Classification and Regulatory Compliance Assessment
4.4.2. Implementation Adaptation Analysis
5. Implementation
5.1. Core Rental Agreement Contract
5.1.1. Data Structures and State Management
5.1.2. Access Control and Lifecycle Management
5.2. Arbitration Implementations
5.2.1. Kleros Integration
5.2.2. LocalArbitrator System
5.3. Security Patterns and Gas Optimization
6. Results and Discussion
6.1. Case Study Analysis Results
6.1.1. Common Law Jurisdictions
| Dimension | Traditional Approach | DRADR-Kleros | DRADR-LocalArbitrator |
|---|---|---|---|
| ]2*Efficiency | Time to Resolution: 6-18 months | Time to Resolution: 1-3 weeks | Time to Resolution: 3-10 days |
| Procedural Steps: 12-20 | Procedural Steps: 5-7 | Procedural Steps: 4-6 | |
| ]2*Fairness | Access Score: 2.3 | Access Score: 4.1 | Access Score: 3.8 |
| Legal Consistency: 4.2 | Legal Consistency: 3.9 | Legal Consistency: 3.7 | |
| ]2*Dispute Prevention | Term Clarity: 3.1 | Term Clarity: 4.7 | Term Clarity: 4.7 |
| Information Access: 2.4 | Information Access: 4.8 | Information Access: 4.8 | |
| Transparency | Process Visibility: 2.7 | Process Visibility: 4.6 | Process Visibility: 4.3 |
| Jurisdictional Compliance | Legal Compatibility: 5.0 | Legal Compatibility: 3.9 | Legal Compatibility: 4.2 |
6.1.2. Civil Law Jurisdictions
6.1.3. Jurisdictional Adaptation Requirements
| Jurisdiction | Legal System | Key Adaptation Requirements | Feasibility Score |
|---|---|---|---|
| UK | Common Law | Integration with government-approved deposit protection schemes; Compatibility with Section 8 and Section 21 notice procedures; Alignment with Landlord and Tenant Act 1985 repair obligations | 4.2 |
| Australia | Common Law | Compliance with state-specific Residential Tenancies Acts; Integration with tribunal procedures (e.g., QCAT, VCAT); Adaptation to mandatory condition reports requirements | 3.9 |
| France | Civil Law | Integration of état des lieux requirement; Compliance with Loi ALUR tenant protection measures; Implementation of mandatory notice periods and procedures | 3.5 |
| Germany | Civil Law | Implementation of Kaution (deposit) special account with interest; Compliance with Mietpreisbremse rent control calculations; Integration with Mietspiegel (rent index) reference system | 3.3 |
| Spain | Civil Law | Adaptation to Law of Urban Leases (LAU) requirements; Implementation of mandatory registration procedures; Alignment with specific notice periods and tenant protections | 3.7 |
6.2. Game-Theoretic Analysis Results
6.2.1. Traditional Rental Game Equilibrium
| Landlord ↓ / Tenant → | Accept (A) | Dispute (D) |
|---|---|---|
| Return Full Deposit (R) | (0, 0) | (-1, -1) |
| Withhold Partial Deposit (P) | (1, -1) | (-2, -2) |
| Withhold Full Deposit (W) | (2, -2) | (-3, -3) |
6.2.2. DRADR Model Game Equilibrium
| Landlord ↓ / Tenant → | Accept (A) | Dispute (D) |
|---|---|---|
| Return Full Deposit (R) | (0, 0) | (0, -0.2) |
| Claim Damages (C) - Honest | (D, -D) | (D-0.2, -D-0.1) |
| Claim Damages (C) - Dishonest | (X, -X) | (-0.3, -0.1) |
| Landlord ↓ / Tenant → | Accept (A) | Dispute (D) |
|---|---|---|
| Return Full Deposit (R) | (0, 0) | (0, -0.15) |
| Claim Damages (C) - Honest | (D, -D) | (D-0.15, -D-0.05) |
| Claim Damages (C) - Dishonest | (X, -X) | (-0.25, -0.05) |
6.2.3. Extended Game Model with Arbitrator Analysis
| Arbitrator Effort | Correct Ruling Probability | Juror Reward (Expected) | System Accuracy |
|---|---|---|---|
| Low | 0.65 | -0.05 (net loss) | 0.70 |
| Medium | 0.85 | 0.07 (net gain) | 0.85 |
| High | 0.95 | 0.09 (net gain) | 0.92 |
| Arbitrator Effort | Correct Ruling Probability | Fee - Effort Cost | Reputation Effect | System Accuracy |
|---|---|---|---|---|
| Low | 0.70 | 0.08 | -0.10 | 0.70 |
| Medium | 0.90 | 0.05 | 0.05 | 0.90 |
| High | 0.98 | 0.02 | 0.10 | 0.98 |
6.3. Technical Performance Comparison
6.3.1. Gas Efficiency Analysis
| Operation | Kleros | LocalArbitrator | % Difference |
|---|---|---|---|
| Contract Deployment | 3,800,000 | 3,500,000 | 7.9% |
| setAgreementTerms | 46,200 | 72,400 | -56.7% |
| paySecurityDeposit | 43,800 | 64,800 | -47.9% |
| activateContract | 44,200 | N/A | N/A |
| recordUtilities | 42,800 | 42,800 | 0.0% |
| payRent | 72,500 | 78,500 | -8.3% |
| payPartialRent | 68,200 | 68,200 | 0.0% |
| skipRentPayment | 56,400 | 56,400 | 0.0% |
| setDamageEstimate | 45,100 | 45,100 | 0.0% |
| acceptLandlordEstimate | 52,800 | 82,300 | -55.9% |
| rejectLandlordEstimate | 28,600 | 28,600 | 0.0% |
| setRenterCounterEstimate | 45,100 | 45,100 | 0.0% |
| acceptRenterCounterEstimate | 52,800 | 82,300 | -55.9% |
| rejectRenterCounterEstimate | 108,700 | 78,500 | 27.8% |
| submitEvidence | 66,800 | 45,000 | 32.6% |
| arbitration ruling | 84,200 | 93,200 | -10.7% |
| withdraw | 35,700 | 35,700 | 0.0% |
| Scenario | Kleros | LocalArbitrator | Difference |
|---|---|---|---|
| 12-month rental, no dispute | 1,687,100 | 1,716,600 | -29,500 |
| 12-month rental with dispute | 2,013,700 | 1,961,900 | 51,800 |
| Early termination after 3 months | 690,800 | 720,300 | -29,500 |
| 12-month rental with partial payments | 1,892,700 | 1,922,200 | -29,500 |
6.3.2. Feature Comparison
| Feature | Kleros | LocalArbitrator |
|---|---|---|
| Decentralization | High (distributed jury) | Medium (trusted arbitrator) |
| Accessibility | Medium-High technical barriers, Medium cost barriers | Low-Medium technical barriers, Low cost barriers |
| Scalability | Medium throughput capacity, High concurrent disputes | High throughput capacity, Medium concurrent disputes |
| Flexibility | Medium dispute type adaptation | High customizable implementation |
| User Experience | Medium-High complexity | Low-Medium complexity |
| Legal Integration | Low-Medium court recognition | Medium-High court recognition |
6.4. Discussion of Implications
6.4.1. Addressing Power Imbalances in Rental Markets
6.4.2. Cross-Jurisdictional Applicability
6.4.3. Limitations and Challenges
6.5. Synthesis of Findings
- The Kleros implementation is better suited for high-value rental agreements where trust minimization is critical.
- The LocalArbitrator implementation is optimal for lower-value rentals where cost efficiency and simplicity are priorities.
- Jurisdictional adaptation is necessary for both implementations, with the LocalArbitrator approach offering more flexibility for compliance with specific legal requirements.
7. Conclusion and Future Work
7.1. Summary of Contributions and Practical Implications
7.2. Limitations and Future Research
7.3. Conclusion
Author Contributions
Funding
Institutional Review Board Statement
Informed Consent Statement
Data Availability Statement
Conflicts of Interest
References
- Nakamoto, S. Bitcoin: A Peer-to-Peer Electronic Cash System; 2008. https://bitcoin.org/bitcoin.pdf.
- Wood, G.; et al. Ethereum: A Secure Decentralised Generalised Transaction Ledger. Ethereum Project Yellow Paper 2014, 151, 1–32. [Google Scholar]
- Szabo, N. Smart Contracts. Unpublished manuscript 1994. [Google Scholar]
- UN-Habitat. World Cities Report 2022: Envisaging the Future of Cities. Technical report, United Nations Human Settlements Programme, 2022.
- Urban Institute. Technology and the Future of the US Rental Housing Market. Technical report, Urban Institute Report, 2023.
- Li, J.; Greenwood, D.; Kassem, M. Blockchain in the Built Environment and Construction Industry: A Systematic Review, Conceptual Models and Practical Use Cases. Automation in Construction 2019, 102, 288–307. [Google Scholar] [CrossRef]
- Abualhamayl, A.; Almalki, M.; Al-Doghman, F.; Alyoubi, A.; Hussain, F.K. Blockchain for Real Estate Provenance: An Infrastructural Step Toward Secure Transactions in Real Estate E-Business. Service Oriented Computing and Applications, 2024; 1–15. [Google Scholar]
- Guseva, Y. Decentralized Markets and Self-Regulation. George Washington Law Review 2024. [Google Scholar]
- Desmond, M.; Wilmers, N. Do the Poor Pay More for Housing? Exploitation, Profit, and Risk in Rental Markets. American Journal of Sociology 2019, 124, 1090–1124. [Google Scholar] [CrossRef]
- Zhuk, A. Applying Blockchain to the Modern Legal System: Kleros as a Decentralised Dispute Resolution System. International Cybersecurity Law Review 2023, 4, 351–364. [Google Scholar] [CrossRef]
- Kadioglu Kumtepe, C.C. A Brief Introduction to Blockchain Dispute Resolution. J. Marshall LJ 2020, 14, 138. [Google Scholar] [CrossRef]
- Dong, Y.; Dong, Z. Bibliometric Analysis of Game Theory on Energy and Natural Resource. Sustainability 2023, 15, 1278. [Google Scholar] [CrossRef]
- Khan, S.N.; Loukil, F.; Ghedira-Guegan, C.; Benkhelifa, E.; Bani-Hani, A. Blockchain Smart Contracts: Applications, Challenges, and Future Trends. Peer-to-peer Networking and Applications 2021, 14, 2901–2925. [Google Scholar] [CrossRef] [PubMed]
- Lorenz, G. Regulating Decentralized Financial Technology: A Qualitative Study on the Challenges of Regulating DeFi with a Focus on Embedded Supervision. Stan. J. Blockchain L. & Pol’y 2024, 7, 136. [Google Scholar]
- Yaga, D.; Mell, P.; Roby, N.; Scarfone, K. Blockchain Technology Overview. arXiv preprint 2019, arXiv:1906.11078. [Google Scholar]
- Ahmad, I.; Alqarni, M.A.; Almazroi, A.A.; Alam, L. Real Estate Management via a Decentralized Blockchain Platform. Computer Materials Continuum 2021, 66, 1813–1822. [Google Scholar] [CrossRef]
- Rentberry Inc.. Decentralized Home Rental Platform. Technical report, Rentberry Whitepaper, 2017.
- Schmitz, A.; Rule, C. Online Dispute Resolution for Smart Contracts. Journal of Dispute Resolution, 2019; 103. [Google Scholar]
- Li, M.; Lal, C.; Conti, M.; Hu, D. LEChain: A blockchain-based lawful evidence management scheme for digital forensics. Future Generation Computer Systems 2021, 115, 406–420. [Google Scholar] [CrossRef]
- Koulu, R. Blockchains and Online Dispute Resolution: Smart Contracts as an Alternative to Enforcement. SCRIPTed 2016, 13, 40–69. [Google Scholar] [CrossRef]
- Allen, D.W.E.; Berg, C.; Lane, A.M.; Potts, J. The Economics of Crypto-Democracy. In Proceedings of the Proceedings of the IPCPS Conference, 2018, pp.
- Oliveira, N.B. The Role of International Arbitration in Resolving Cross-Border Smart Contract Disputes: Opportunities and Challenges. Journal of International Dispute Settlement 2023, 14, 128–153. [Google Scholar]
- Bouafia, K.; Molnár, B.; Majid, G. Blockchain Technologies for Transparency in FinTech. In Proceedings of the Proceedings of the International Congress on Information and Communication Technology.
- Bouafia, K.; Gulalov, M. Blockchain Solutions for Authorization and Authentication. Procedia Computer Science 2024, 237, 115–122. [Google Scholar] [CrossRef]
- National Association of Realtors. Rental Housing Market Survey. Technical report, NAR Research Group, 2022.

Disclaimer/Publisher’s Note: The statements, opinions and data contained in all publications are solely those of the individual author(s) and contributor(s) and not of MDPI and/or the editor(s). MDPI and/or the editor(s) disclaim responsibility for any injury to people or property resulting from any ideas, methods, instructions or products referred to in the content. |
© 2025 by the authors. Licensee MDPI, Basel, Switzerland. This article is an open access article distributed under the terms and conditions of the Creative Commons Attribution (CC BY) license (http://creativecommons.org/licenses/by/4.0/).