Submitted:
27 January 2025
Posted:
28 January 2025
You are already at the latest version
Abstract
Keywords:
1. Introduction
2. Materials and Methods
2.1. Sample Processing and Sorting into Urinary White Blood Cell and Epithelial Cell Fractions
2.2. PNA-FISH and Immunofluorescence
2.3. Bacterial Colony Counts of WBC and EPC Fractions Grown on Chromogenic Agar
2.4. Bacterial DNA Extraction and 16s rRNA Sequencing
2.5. Sequencing Data Processing and Clustering Analysis
3. Results
3.1. PNA-FISH and Confocal Microscopy Showed a Diversity of Bacteria Associated with Urinary White Blood Cells and Epithelial Cells
3.2. The Three Study Groups Were Distinguished by Urinary White Blood Cell Counts and Lower Urinary Tract Symptoms
3.3. Gold Standard Diagnostic Tests for UTI Were Unable to Reliably Distinguish Between the Three Study Groups
3.4. Enriched Urine Culture Following CD45-Sorting into WBC and EPC Fractions Uncovered Bacteria Uniquely Associated with White Blood Cell and Epithelial Cell in All Study Groups
3.6. Bacterial Signatures in the Urine Were Related to Lower Urinary Tract Symptoms in Chronic UTI
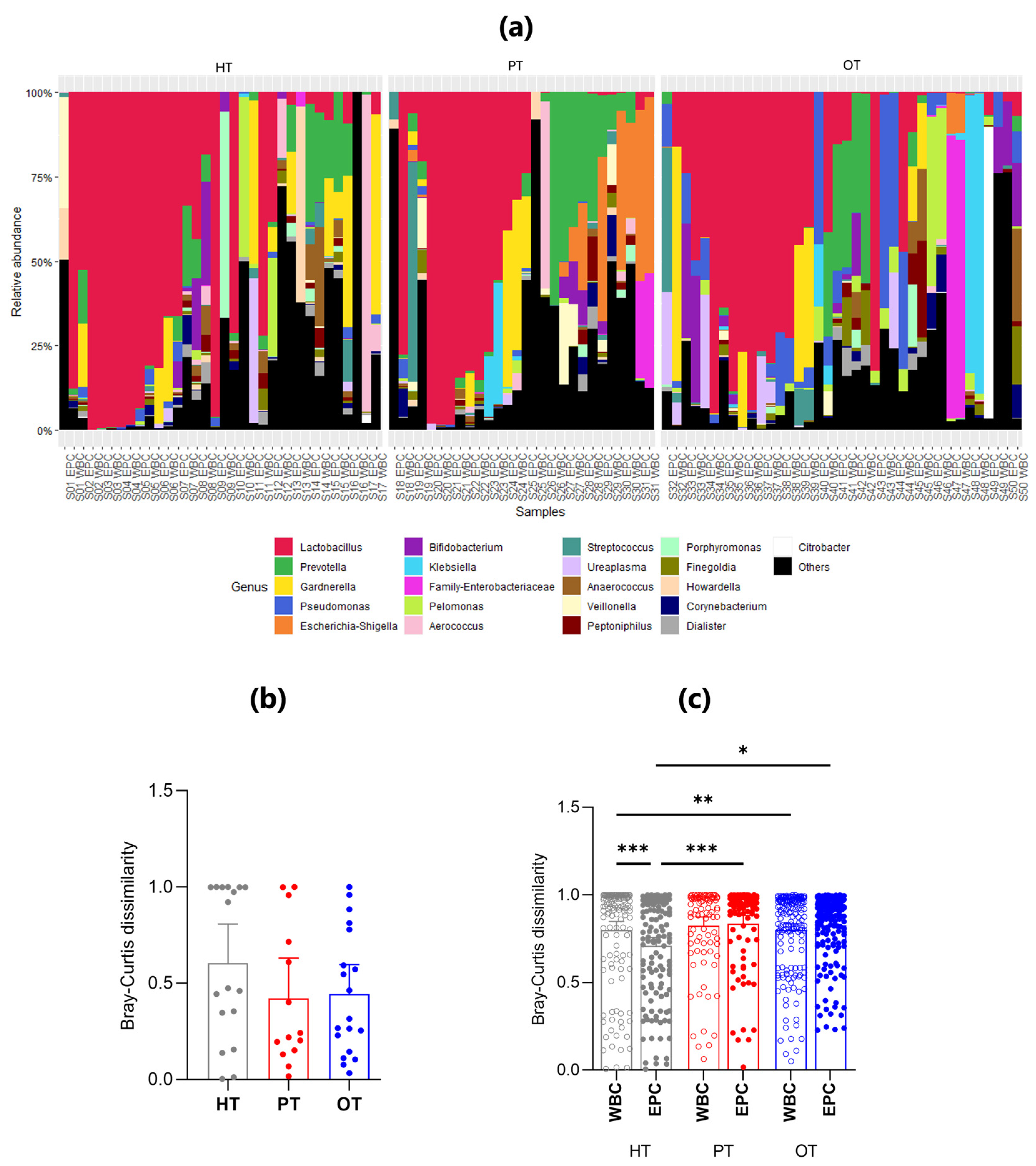
3.7. Clustering Analysis of Mean Rank Changes in Relative Bacterial Abundance Revealed Significant Ecological Shifts Amidst a Stable Bacterial Community Between the Study Groups
4. Discussion
5. Conclusions
Supplementary Materials
Author Contributions
Funding
Institutional Review Board Statement
Informed Consent Statement
Data Availability Statement
Acknowledgments
Conflicts of Interest
References
- Vos, T. et al. Global burden of 369 diseases and injuries in 204 countries and territories, 1990-2019: A systematic analysis for the global burden of disease study 2019. Lancet 2020, 396, 1204-1222. [CrossRef]
- Yang, X.; Chen, H.; Zheng, Y.; Qu, S.; Wang, H.; Yi, F. Disease burden and long-term trends of urinary tract infections: A worldwide report. Front Public Health 2022, 10. [CrossRef]
- Ikähelmo, R.; Siitonen, A.; Heiskanen, T.; Kärkkäinen, U.; Kuosmanen, P.; Lipponen, P.; Mäkelä, P.H. Recurrence of urinary tract infection in a primary care setting: Analysis of a i-year follow-up of 179 women. Clin Infect Dis 1996, 22, 91-99. [CrossRef]
- Swamy, S.; Barcella, W.; De Iorio, M.; Gill, K.; Khasriya, R.; Kupelian, A.S.; Rohn, J.L.; Malone-Lee, J. Recalcitrant chronic bladder pain and recurrent cystitis but negative urinalysis: What should we do? Int Urogynecol J 2018, 29, 1035-1043. [CrossRef]
- Ciaccio, L.; Fountain, H.; Beech, E.; Brown, C.S.; Demirjian, A.; Gerver, S.; Muller-Pebody, B.; Bou-Antoun, S. Trends in urine sampling rates of general practice patients with suspected lower urinary tract infections in england, 2015–2022: A population-based study. BMJ Open 2024, 14, e084485. [CrossRef]
- Mambatta, A.K.; Jayarajan, J.; Rashme, V.L.; Harini, S.; Menon, S.; Kuppusamy, J. Reliability of dipstick assay in predicting urinary tract infection. J Family Med Prim Care 2015, 4, 265-268. [CrossRef]
- Sathiananthamoorthy, S. et al. Reassessment of routine midstream culture in diagnosis of urinary tract infection. J Clin Microbiol 2019, 57. [CrossRef]
- Chieng, C.C.Y.; Kong, Q.; Liou, N.S.Y.; Khasriya, R.; Horsley, H. The clinical implications of bacterial pathogenesis and mucosal immunity in chronic urinary tract infection. Mucosal Immunol 2023, 16, 61-71. [CrossRef]
- Siddiqui, H.; Nederbragt, A.J.; Lagesen, K.; Jeansson, S.L.; Jakobsen, K.S. Assessing diversity of the female urine microbiota by high throughput sequencing of 16s rdna amplicons. BMC Microbiol 2011, 11, 244. [CrossRef]
- Wolfe, A.J. et al. Evidence of uncultivated bacteria in the adult female bladder. J Clin Microbiol 2012, 50, 1376-1383. [CrossRef]
- Khasriya, R.; Sathiananthamoorthy, S.; Ismail, S.; Kelsey, M.; Wilson, M.; Rohn, J.L.; Malone-Lee, J. Spectrum of bacterial colonization associated with urothelial cells from patients with chronic lower urinary tract symptoms. J Clin Microbiol 2013, 51, 2054-2062. [CrossRef]
- Fouts, D.E. et al. Integrated next-generation sequencing of 16s rdna and metaproteomics differentiate the healthy urine microbiome from asymptomatic bacteriuria in neuropathic bladder associated with spinal cord injury. J Transl Med 2012, 10, 174. [CrossRef]
- Pearce, M.M. et al. The female urinary microbiome: A comparison of women with and without urgency urinary incontinence. mBio 2014, 5. [CrossRef]
- Hilt, E.E. et al. Urine is not sterile: Use of enhanced urine culture techniques to detect resident bacterial flora in the adult female bladder. J Clin Microbiol 2014, 52, 871-876. [CrossRef]
- Du, J. et al. Cataloging the phylogenetic diversity of human bladder bacterial isolates. Genome Biol 2024, 25, 75. [CrossRef]
- Pearce, M.M. et al. The female urinary microbiome in urgency urinary incontinence. Am J Obstet Gynecol 2015, 213, 347 e1-347 e11. [CrossRef]
- Karstens, L.; Asquith, M.; Davin, S.; Stauffer, P.; Fair, D.; Gregory, W.T.; Rosenbaum, J.T.; McWeeney, S.K.; Nardos, R. Does the urinary microbiome play a role in urgency urinary incontinence and its severity? Front Cell Infect Microbiol 2016, 6, 78. [CrossRef]
- Thomas-White, K.J. et al. Evaluation of the urinary microbiota of women with uncomplicated stress urinary incontinence. Am J Obstet Gynecol 2017, 216, 55.e1-55.e16. [CrossRef]
- Fok, C.S.; Gao, X.; Lin, H.; Thomas-White, K.J.; Mueller, E.R.; Wolfe, A.J.; Dong, Q.; Brubaker, L. Urinary symptoms are associated with certain urinary microbes in urogynecologic surgical patients. Int Urogynecol J 2018, 29, 1765-1771. [CrossRef]
- Price, T.K.; Lin, H.; Gao, X.; Thomas-White, K.J.; Hilt, E.E.; Mueller, E.R.; Wolfe, A.J.; Dong, Q.; Brubaker, L. Bladder bacterial diversity differs in continent and incontinent women: A cross-sectional study. Am J Obstet Gynecol 2020, 223, 729.e1-729.e10. [CrossRef]
- Khasriya, R.; Barcella, W.; De Iorio, M.; Swamy, S.; Gill, K.; Kupelian, A.; Malone-Lee, J. Lower urinary tract symptoms that predict microscopic pyuria. Int Urogynecol J 2018, 29, 1019-1028. [CrossRef]
- Kupelian, A.S. et al. Discrediting microscopic pyuria and leucocyte esterase as diagnostic surrogates for infection in patients with lower urinary tract symptoms: Results from a clinical and laboratory evaluation. BJU International 2013, 112, 231-238. [CrossRef]
- Horsley, H.; Malone-Lee, J.; Holland, D.; Tuz, M.; Hibbert, A.; Kelsey, M.; Kupelian, A.; Rohn, J.L. Enterococcus faecalis subverts and invades the host urothelium in patients with chronic urinary tract infection. PLoS One 2013, 8, e83637. [CrossRef]
- Choi, H.W.; Bowen, S.E.; Miao, Y.; Chan, C.Y.; Miao, E.A.; Abrink, M.; Moeser, A.J.; Abraham, S.N. Loss of bladder epithelium induced by cytolytic mast cell granules. Immunity 2016, 45, 1258-1269. [CrossRef]
- Mulvey, M.A.; Schilling, J.D.; Hultgren, S.J. Establishment of a persistent escherichia coli reservoir during the acute phase of a bladder infection. Infect Immun 2001, 69, 4572-4579. [CrossRef]
- Mysorekar, I.U.; Mulvey, M.A.; Hultgren, S.J.; Gordon, J.I. Molecular regulation of urothelial renewal and host defenses during infection with uropathogenic escherichia coli. J Biol Chem 2002, 277, 7412-7419. [CrossRef]
- Schindelin, J. et al. Fiji: An open-source platform for biological-image analysis. Nat Methods 2012, 9, 676-682. [CrossRef]
- Berg, S. et al. Ilastik: Interactive machine learning for (bio)image analysis. Nat Methods 2019, 16, 1226-1232. [CrossRef]
- Rath, S.; Heidrich, B.; Pieper, D.H.; Vital, M. Uncovering the trimethylamine-producing bacteria of the human gut microbiota. Microbiome 2017, 5, 54. [CrossRef]
- Ewels, P.A.; Peltzer, A.; Fillinger, S.; Patel, H.; Alneberg, J.; Wilm, A.; Garcia, M.U.; Di Tommaso, P.; Nahnsen, S. The nf-core framework for community-curated bioinformatics pipelines. Nat Biotechnol 2020, 38, 276-278. [CrossRef]
- Straub, D.; Blackwell, N.; Langarica-Fuentes, A.; Peltzer, A.; Nahnsen, S.; Kleindienst, S. Interpretations of environmental microbial community studies are biased by the selected 16s rrna (gene) amplicon sequencing pipeline. Front Microbiol 2020, 11, 550420. [CrossRef]
- Delbeke, H.; Casteels, I.; Joossens, M. DNA extraction protocol impacts ocular surface microbiome profile. Front Microbiol 2023, 14, 1128917. [CrossRef]
- dos Anjos Borges, L.G.; Pastuschek, J.; Heimann, Y.; Dawczynski, K.; group, P.s.; Schleussner, E.; Pieper, D.H.; Zollkau, J. Vaginal and neonatal microbiota in pregnant women with preterm premature rupture of membranes and consecutive early onset neonatal sepsis. BMC Med 2023, 21, 92. [CrossRef]
- Salter, S.J. et al. Reagent and laboratory contamination can critically impact sequence-based microbiome analyses. BMC Biol 2014, 12, 87. [CrossRef]
- Chaux, C.; Crepy, M.; Xueref, S.; Roure, C.; Gille, Y.; Freydiere, A.M. Comparison of three chromogenic agar plates for isolation and identification of urinary tract pathogens. Clin Microbiol Infect 2002, 8, 641-645. [CrossRef]
- Rigaill, J.; Verhoeven Paul, O.; Mahinc, C.; Jeraiby, M.; Grattard, F.; Fonsale, N.; Pozzetto, B.; Carricajo, A. Evaluation of new biomérieux chromogenic cps media for detection of urinary tract pathogens. J Clin Microbiol 2015, 53, 2701-2702. [CrossRef]
- Stefaniuk, E.M. The usefulness of chromogenic media for qualitative and semi-quantitative diagnostic of urinary tract infections. Pol J Microbiol 2018, 67, 213-218. [CrossRef]
- Yarbrough Melanie, L.; Wallace Meghan, A.; Marshall, C.; Mathias, E.; Burnham Carey-Ann, D. Culture of urine specimens by use of chromid cps elite medium can expedite escherichia coli identification and reduce hands-on time in the clinical laboratory. J Clin Microbiol 2016, 54, 2767-2773. [CrossRef]
- Morand, A.; Cornu, F.; Dufour, J.-C.; Tsimaratos, M.; Lagier, J.-C.; Raoult, D. Human bacterial repertoire of the urinary tract: A potential paradigm shift. J Clin Microbiol 2019, 57. [CrossRef]
- Carnes, M.U. et al. Urinary microbiome community types associated with urinary incontinence severity in women. Am J Obstet Gynecol 2024, 230, 344.e1-344.e20. [CrossRef]
- Price, T.K.; Hilt, E.E.; Thomas-White, K.; Mueller, E.R.; Wolfe, A.J.; Brubaker, L. The urobiome of continent adult women: A cross-sectional study. BJOG 2020, 127, 193-201. [CrossRef]
- Horsley, H.; Dharmasena, D.; Malone-Lee, J.; Rohn, J.L. A urine-dependent human urothelial organoid offers a potential alternative to rodent models of infection. Sci Rep 2018, 8, 1238. [CrossRef]
- Mulvey, M.A.; Lopez-Boado, Y.S.; Wilson, C.L.; Roth, R.; Parks, W.C.; Heuser, J.; Hultgren, S.J. Induction and evasion of host defenses by type 1-piliated uropathogenic escherichia coli. Science 1998, 282, 1494-1497. [CrossRef]
- Anderson, G.G.; Palermo, J.J.; Schilling, J.D.; Roth, R.; Heuser, J.; Hultgren, S.J. Intracellular bacterial biofilm-like pods in urinary tract infections. Science 2003, 301, 105-107. [CrossRef]
- Justice, S.S.; Hung, C.; Theriot, J.A.; Fletcher, D.A.; Anderson, G.G.; Footer, M.J.; Hultgren, S.J. Differentiation and developmental pathways of uropathogenic escherichia coli in urinary tract pathogenesis. PNAS 2004, 101, 1333-1338, doi: doi:10.1073/pnas.0308125100.
- Dempsey, E.; Corr, S.C. Lactobacillus spp. For gastrointestinal health: Current and future perspectives. Front Immunol 2022, 13. [CrossRef]
- Chee, W.J.Y.; Chew, S.Y.; Than, L.T.L. Vaginal microbiota and the potential of lactobacillus derivatives in maintaining vaginal health. Microb Cell Fact 2020, 19, 203. [CrossRef]
- Verstraelen, H.; Verhelst, R.; Claeys, G.; De Backer, E.; Temmerman, M.; Vaneechoutte, M. Longitudinal analysis of the vaginal microflora in pregnancy suggests that l. Crispatus promotes the stability of the normal vaginal microflora and that l. Gasseri and/or l. Iners are more conducive to the occurrence of abnormal vaginal microflora. BMC Microbiol 2009, 9, 116. [CrossRef]
- Horwitz, D.; McCue, T.; Mapes, A.C.; Ajami, N.J.; Petrosino, J.F.; Ramig, R.F.; Trautner, B.W. Decreased microbiota diversity associated with urinary tract infection in a trial of bacterial interference. J Infect 2015, 71, 358-367. [CrossRef]
- Jiang, L.; Wang, H.; Luo, L.; Pang, X.; Liu, T.; Sun, L.; Zhang, G. Urogenital microbiota-driven virulence factor genes associated with recurrent urinary tract infection. Front Microbiol 2024, 15. [CrossRef]
- Wu, C.; Wei, X.; Huang, Z.; Zheng, Z.; Zhang, W.; Chen, J.; Hong, H.; Li, W. Urinary microbiome dysbiosis is associated with an inflammatory environment and perturbed fatty acids metabolism in the pathogenesis of bladder cancer. J Transl Med 2024, 22, 628. [CrossRef]








Disclaimer/Publisher’s Note: The statements, opinions and data contained in all publications are solely those of the individual author(s) and contributor(s) and not of MDPI and/or the editor(s). MDPI and/or the editor(s) disclaim responsibility for any injury to people or property resulting from any ideas, methods, instructions or products referred to in the content. |
© 2025 by the authors. Licensee MDPI, Basel, Switzerland. This article is an open access article distributed under the terms and conditions of the Creative Commons Attribution (CC BY) license (http://creativecommons.org/licenses/by/4.0/).