Submitted:
15 January 2025
Posted:
16 January 2025
Read the latest preprint version here
Abstract
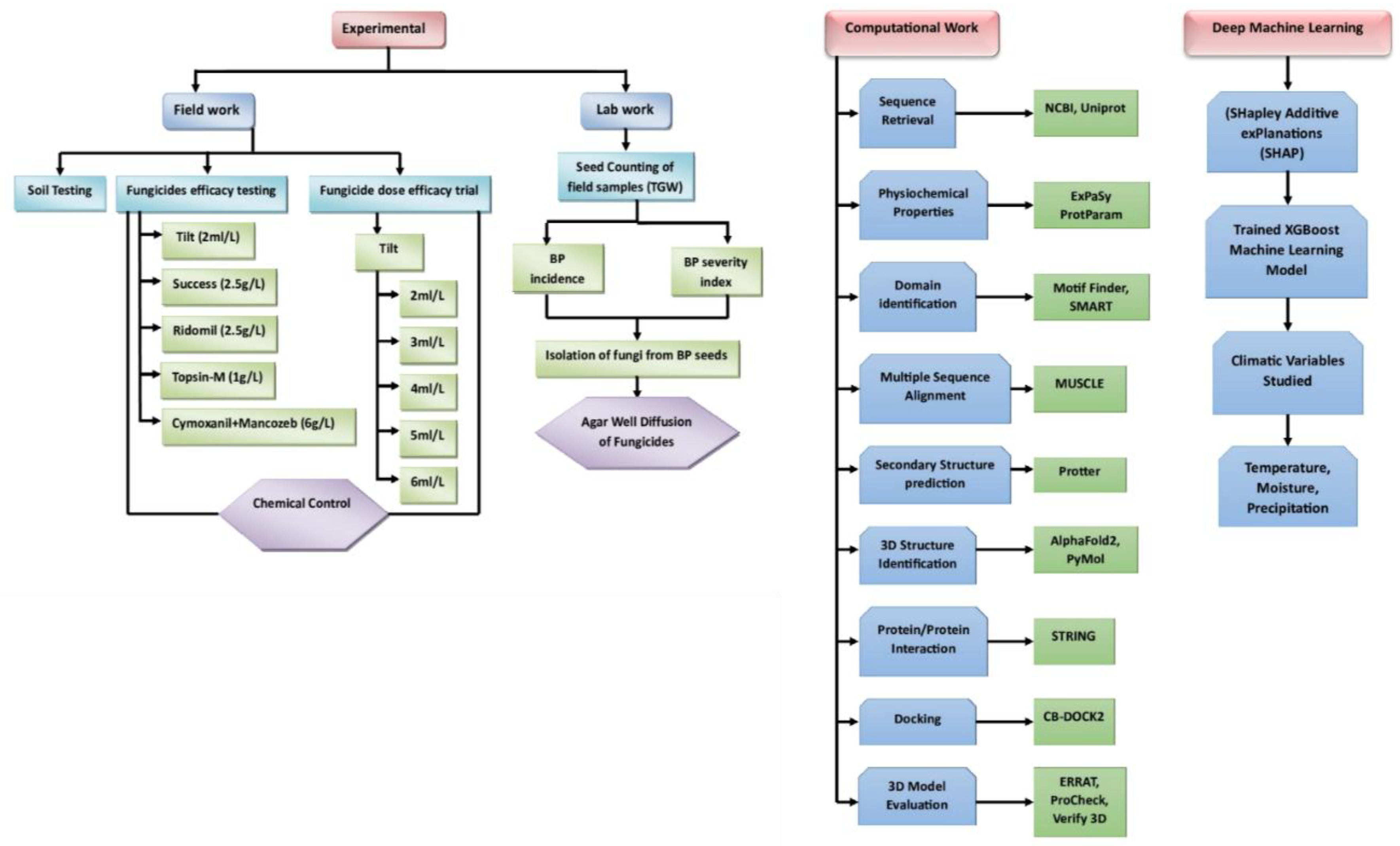
Wheat Black Point, a seed-borne disease caused by Alternaria alternata, significantly impacts wheat production, reducing yield and quality. This study combined experimental and in silico approaches to evaluate the efficacy of fungicides against the esterase domain of A. alternata. Field trials assessed fungicide performance and optimal dosages, while laboratory analyses tested fungal susceptibility using the agar well diffusion method. Computational modeling, including AlphaFold 2 and molecular docking, investigated fungicide binding mechanisms. Leveraging machine learning and Explainable AI (XAI) techniques, this study integrates SHAP (SHapley Additive exPlanations) interaction values with XGBoost, a robust gradient boosting algorithm, to analyze the interaction of temperature, humidity, and precipitation with various pesticides in controlling Black Point Disease in wheat. By employing 1000 Monte Carlo simulations, the study provides a comprehensive evaluation of both individual and combined effects of these weather parameters on pesticide efficacy, offering a transparent and interpretable framework for optimizing pest control strategies. The findings revealed that Propiconazole (Tilt) demonstrated superior efficacy, with Dose 4 providing the highest disease suppression and yield improvement in field trials. Structural analysis of six fungal proteins revealed three important proteins, AFE1, AFE2, and AFE3. These proteins contain the Esterase_PHD domain, which is critical for the survival of fungi in host cells. Docking simulations identified robust interactions between Propiconazole and the C1 binding pocket of these proteins, yielding favorable Vina scores (-5.1 for AFAE1 and AFAE2; -4.7 for AFAE3). Results of SHAP indicated that the moisture-dependent pesticides (Propiconazole and Cymoxanil + Mancozeb), worked better under wet and humid climates, whereas region-specific pesticides (Metribuzine and Thiophanate-methyl), were effective in semi-arid and moderate climates. Adaptable pesticides, like Chlorothalonil + Metalaxyl-M and Sulfosulfuron, demonstrated consistent efficacy across variable climatic conditions. The integration of machine learning and AI tools with traditional agricultural practices is recommended to optimize fungicide application strategies. These findings highlight the critical role of tailoring pesticide application to regional environmental parameters to improve disease management strategies.
Keywords:
Introduction
Material and Methods

Study Design
Ethical Approval
Field Work
Laboratory Work
In-Silico Analysis
Dataset Collection and Overview
Preprocessing
Outlier Detection and Removal: Identified and removed anomalous values in key numeric columns, such as temperature and Black Point disease incidence, to improve the quality of the data.
Data Analysis
Results
Field Results
Laboratory Results
In-Silico Analysis Results
Sequence Retrieval
Analysis of Physiochemical Properties
Protein Domain Analysis
Protein Sequence Alignment
Secondary Structure Prediction
Visualization of Alphafold 2 Colab Structures
Verify 3D, Errat and ProCheck
Ramachandran Plot
Protein to Protein Interactions
Ligand Binding
Docking
Machine Learning & xAI: Performance of Pesticides Under Various Climate Conditions
Effect of Individual Weather Parameters on Pesticide Performance
Temperature and Fungicides Combined Efficacy
Humidity and Fungicides Combined Efficacy
Precipitation and Fungicide Efficacy
Pairwise Interactions Between Climate Variables and Pesticides
Triple Interaction Analysis of Climate Variables on Pesticides Efficacy
Discussion
Conclusions
Supplementary Materials
Acknowledgments
Conflicts of Interest
References
- Abade, A., P. A. Ferreira, and F. de Barros Vidal. 2021. Plant diseases recognition on images using convolutional neural networks: A systematic review. Computers and Electronics in Agriculture 185: 106125. [Google Scholar] [CrossRef]
- Achilonu, C. C., M. Gryzenhout, S. Ghosh, and G. J. Marais. 2023. In Vitro Evaluation of Azoxystrobin, Boscalid, Fentin-Hydroxide, Propiconazole, Pyraclostrobin Fungicides against Alternaria alternata Pathogen Isolated from Carya illinoinensis in South Africa. Microorganisms 11, 7. [Google Scholar] [CrossRef] [PubMed]
- Alastruey-Izquierdo, A., M. S. Melhem, L. X. Bonfietti, and J. L. Rodriguez-Tudela. 2015. Susceptibility test for fungi: clinical and laboratorial correlations in medical mycology. Revista do Instituto de Medicina Tropical de São Paulo 57: 57–64. [Google Scholar] [CrossRef] [PubMed]
- Ali, Y., T. Abbas, H. M. Aatif, S. Ahmad, A. A. Khan, and C. M. S. Hanif. 2022. Impact of Foliar Applications of Different Fungicides on Wheat Stripe Rust Epidemics and Grain Yield. Pakistan Journal of Phytopathology 34, 1: 135–141. [Google Scholar] [CrossRef]
- Arnal Barbedo, J. G. 2013. Digital image processing techniques for detecting, quantifying and classifying plant diseases. SpringerPlus 2, 1: 660. [Google Scholar] [CrossRef]
- Asif, M., S. Strydhorst, S. E. Strelkov, A. Terry, M. W. Harding, J. Feng, and R. C. Yang. 2021. Evaluation of disease, yield and economics associated with fungicide timing in Canadian Western Red Spring wheat. Canadian Journal of Plant Science 101, 5: 680–697. [Google Scholar] [CrossRef]
- Balouiri, M., M. Sadiki, and S. K. Ibnsouda. 2016. Methods for in vitro evaluating antimicrobial activity: A review. Journal of Pharmaceutical Analysis 6, 2: 71–79. [Google Scholar] [CrossRef]
- Binkowski, T. A. 2003. CASTp: Computed Atlas of Surface Topography of proteins. Nucleic Acids Research 31, 13: 3352–3355. [Google Scholar] [CrossRef]
- Barlow, K. M., B. P. Christy, G. J. O’Leary, P. A. Riffkin, and J. G. Nuttall. 2015. Simulating the impact of extreme heat and frost events on wheat crop production: A review. Field crops research 171: 109–119. [Google Scholar] [CrossRef]
- Box, P. O. 2015. States Environmental Protection Agency. Toxics Release Inventory (TRI) National Analysis, 703. [Google Scholar]
- Brown, P., L. Baxter, R. Hickman, J. Beynon, J. D. Moore, and S. Ott. 2013. MEME-LaB: motif analysis in clusters. Bioinformatics 29, 13: 1696–1697. [Google Scholar] [CrossRef] [PubMed]
- Chi, D. H., V. D. Giap, L. P. H. Anh, and D. H. Nghi. 2017. Feruloyl esterase from Alternaria tenuissima that hydrolyses lignocellulosic material to release hydroxycinnamic acids. Applied Biochemistry and Microbiology 53, 6: 654–660. [Google Scholar] [CrossRef]
- COTUNA, O., M. PARASCHIVU, V. SĂRĂȚEANU, C. DURĂU, and I. RECHIȚEAN. 2020. Research Regarding the Identification of the Fungus“Black Point” in Several Wheat Varieties Cultivated in Western Romania (Case Study). Life Science and Sustainable Development 1, 2: 25–31. [Google Scholar] [CrossRef]
- Crepin, V. F., C. B. Faulds, and I. F. Connerton. 2004. Functional classification of the microbial feruloyl esterases. Applied Microbiology and Biotechnology 63, 6: 647–652. [Google Scholar] [CrossRef] [PubMed]
- Cromey, M. G., and R. I. Mulholland. 1988. Blackpoint of wheat: Fungal associations, cultivar susceptibility, and effects on grain weight and germination. New Zealand Journal of Agricultural Research 31, 1: 51–56. [Google Scholar] [CrossRef]
- Dasharathbhai Ajayabhai, C., Kedar, Nath, T., & Mabhu Bekriwala, and Bala. 2018. Management of Alternaria leaf blight of groundnut caused by Alternaria alternata. Indian Phytopathology 71, 4: 543–548. [Google Scholar] [CrossRef]
- Degewione, A., and S. Alamerew. 2013. Genetic Diversity in Bread Wheat (Triticum aestivum L.) Genotypes. Pakistan Journal of Biological Sciences 16, 21: 1330–1335. [Google Scholar] [CrossRef]
- DeLano, W., and S. Bromberg. 2004. PyMOL User’s Guide (Original). DeLano Scientific LLC: pp. 1–66. [Google Scholar]
- Draz, I. S., S. M. El-Gremi, and Wassief Abd-Elsamad Youssef. 2016. Pathogens associated with wheat black-point disease and responsibility in pathogenesis. Journal of Environmental and Agricultural Sciences 8, September 2016: 71–78. [Google Scholar]
- Draz, I. S., S. M. El-Gremi, and W. A. Youssef. 2016. Response of Egyptian wheat cultivars to kernel black point disease alongside grain yield. Pakistan Journal of Phytopathology 28, 1 PG-15–17: 15–17. [Google Scholar]
- Edgar, R. C., and S. Batzoglou. 2006. Multiple sequence alignment. Current Opinion in Structural Biology 16, 3: 368–373. [Google Scholar] [CrossRef]
- Eisenberg, D., R. Lüthy, and J. U. Bowie. 1997. [20] VERIFY3D: Assessment of protein models with three-dimensional profiles (pp. 396–404). [Google Scholar]
- El-Gremi, S. M., I. S. Draz, and W. A.-E. Youssef. 2017. Biological control of pathogens associated with kernel black point disease of wheat. Crop Protection 91: 13–19. [Google Scholar] [CrossRef]
- Ferentinos, K. P. 2018. Deep learning models for plant disease detection and diagnosis. Computers and Electronics in Agriculture 145: 311–318. [Google Scholar] [CrossRef]
- Fernandes, C., A. Casadevall, and T. Gonçalves. 2023. Mechanisms of Alternaria pathogenesis in animals and plants. FEMS Microbiology Reviews 47, 6. [Google Scholar] [CrossRef]
- Fernandez, M. R., and R. L. Conner. 2011. Black Point and Smudge in Wheat Kernel Discolouration in Common and Durum Wheat. 4: 158–164. [Google Scholar]
- Figueroa, M., K. E. Hammond-Kosack, and P. S. Solomon. 2018. A review of wheat diseases-a field perspective. Molecular Plant Pathology 19, 6: 1523–1536. [Google Scholar] [CrossRef]
- Fisher, M. C., D. A. Henk, C. J. Briggs, J. S. Brownstein, L. C. Madoff, S. L. McCraw, and S. J. Gurr. 2012. Emerging fungal threats to animal, plant and ecosystem health. Nature h 484, 7393: 186–194. [Google Scholar] [CrossRef]
- Gasteiger, E., C. Hoogland, A. Gattiker, S. Duvaud, M. R. Wilkins, R. D. Appel, and A. Bairoch. 2005. Protein Identification and Analysis Tools on the ExPASy Server. In The Proteomics Protocols Handbook. Humana Press: pp. 571–607. [Google Scholar]
- Gaulton, A., L. J. Bellis, A. P. Bento, J. Chambers, M. Davies, A. Hersey, Y. Light, S. McGlinchey, D. Michalovich, B. Al-Lazikani, and J. P. Overington. 2012. ChEMBL: a large-scale bioactivity database for drug discovery. Nucleic Acids Research 40, D1: D1100–D1107. [Google Scholar] [CrossRef]
- Griffin, H. G., and A. M. Griffin. 1995. National centre for biotechnology information (NCBI): Services provided for the molecular biotechnologist. Molecular Biotechnology 4, 2: 206–206. [Google Scholar] [CrossRef]
- Fuentes-Dávila, Guillermo, Ivón Alejandra Rosas-Jáuregui, Carlos Antonio Ayón-Ibarra, José Luis Félix-Fuentes, Pedro Félix-Valencia, and María Monserrat Torres-Cruz. 2023. Incidence of black point (Alternaria sp.) in elite advanced bread wheat (Triticum aestivum) lines. GSC Biological and Pharmaceutical Sciences 25, 2: 222–229. [Google Scholar] [CrossRef]
- Haque, M. A., S. Marwaha, C. K. Deb, S. Nigam, A. Arora, K. S. Hooda, and R. C. Agrawal. 2022. Deep learning-based approach for identification of diseases of maize crop. Scientific reports 12, 1: 6334. [Google Scholar] [CrossRef]
- Hou, Y.-H., Z.-H. Yang, J.-Z. Wang, and Q.-Z. Yang. 2022. Characterization of a thermostable alkaline feruloyl esterase from Alternaria alternata and its synergism in dissolving pulp production. Biochemical Engineering Journal 187: 108657. [Google Scholar] [CrossRef]
- Ijaz, M., A. Afzal, M. M. Ashraf, S. R. Ali, and M. I. ul Haq. 2018. Integrated Disease Management of Black point in Wheat in Punjab (Pakistan). Plant Protection 2, 2: 63–68. [Google Scholar]
- Iqbal, M. F., M. Hussain, M. A. Ali, R. Nawaz, and Z. Iqbal. 2014. Efficacy of fungicides used for controlling black point disease in wheat crop. Int. J. Adv. Res. Bio. Sci 1, 6: 59–64. [Google Scholar]
- Kassaw, A., A. Mihretie, and A. Ayalew. 2021. Rate and Spraying Frequency Determination of Propiconazole Fungicide for the Management of Garlic Rust at Woreilu District, Northeastern Ethiopia. Advances in Agriculture 2021: 1–9. [Google Scholar] [CrossRef]
- Kamilaris, A., and F. X. Prenafeta-Boldú. 2018b. Deep learning in agriculture: A survey. Computers and Electronics in Agriculture 147: 70–90. [Google Scholar] [CrossRef]
- Kharin, V. V., F. W. Zwiers, X. Zhang, and M. Wehner. 2013. Changes in temperature and precipitation extremes in the CMIP5 ensemble. Climatic change 119: 345–357. [Google Scholar] [CrossRef]
- Kustrzeba-Wójcicka, I., E. Siwak, G. Terlecki, A. Wolańczyk-Mędrala, and W. Mędrala. 2014. Alternaria alternata and Its Allergens: a Comprehensive Review. Clinical Reviews in Allergy & Immunology 47, 3: 354–365. [Google Scholar]
- Laskowski, R. A., M. W. MacArthur, D. S. Moss, and J. M. Thornton. 1993. PROCHECK: a program to check the stereochemical quality of protein structures. Journal of Applied Crystallography 26, 2: 283–291. [Google Scholar] [CrossRef]
- Lee, G. Y., L. Alzamil, B. Doskenov, and A. Termehchy. 2021. A survey on data cleaning methods for improved machine learning model performance. arXiv. [Google Scholar]
- Liu, Y., X. Yang, J. Gan, S. Chen, Z.-X. Xiao, and Y. Cao. 2022. CB-Dock2: improved protein–ligand blind docking by integrating cavity detection, docking and homologous template fitting. Nucleic Acids Research 50, W1: W159–W164. [Google Scholar] [CrossRef]
- Long, M., M. Hartley, R. J. Morris, and J. K. M. Brown. 2023. Classification of wheat diseases using deep learning networks with field and glasshouse images. Plant Pathology 72, 3: 536–547. [Google Scholar] [CrossRef] [PubMed]
- Lore, J. S., and T. S. Thind. 2012. Performance of different fungicides against multiple diseases of rice. Indian Phytopathology.
- Malaker, P. K., and I. H. Mian. 2009. Effect of seed treatment and foliar spray with fungicides in controlling black point disease of wheat. Bangladesh Journal of Agricultural Research 34, 3: 425–434. [Google Scholar] [CrossRef]
- Manamgoda, D. S., A. Y. Rossman, L. A. Castlebury, E. Chukeatirote, and K. D. Hyde. 2015. A taxonomic and phylogenetic re-appraisal of the genus Curvularia (Pleosporaceae): Human and plant pathogens. Phytotaxa 212, 3: 175–198. [Google Scholar] [CrossRef]
- Masiello, M., S. Somma, A. Susca, V. Ghionna, A. F. Logrieco, M. Franzoni, S. Ravaglia, G. Meca, and A. Moretti. 2020. Molecular identification and mycotoxin production by alternaria species occurring on durum wheat, showing black point symptoms. Toxins 12, 4. [Google Scholar] [CrossRef]
- Merck. 2006. Potato Dextrose Agar. Merck Microbiology Manual 12: 1–2. [Google Scholar]
- Mohanty, S. P., D. P. Hughes, and M. Salathé. 2016. Using Deep Learning for Image-Based Plant Disease Detection. Frontiers in Plant Science 7. [Google Scholar] [CrossRef]
- Moshatati, A., and M. H. Gharineh. 2012. Effect of grain weight on germination and seed vigor of wheat. International Journal of Agriculture and Crop Sciences 4, 8: 458–460. [Google Scholar]
- Muhsin, M., M. Nawaz, I. Khan, M. B. Chattha, S. Khan, M. T. Aslam, M. M. Iqbal, M. Z. Amin, M. A. Ayub, U. Anwar, M. U. Hassan, and M. U. Chattha. 2021. Efficacy of Seed Size to Improve Field Performance of Wheat under Late Sowing Conditions. Pakistan Journal of Agricultural Research 34, 1. [Google Scholar] [CrossRef]
- Naik, B. N., R. Malmathanraj, and P. Palanisamy. 2022. Detection and classification of chilli leaf disease using a squeeze-and-excitation-based CNN model. Ecological Informatics 69: 101663. [Google Scholar] [CrossRef]
- Nithya, U., V. Chelladurai, D. S. Jayas, and N. D. G. White. 2011. Safe storage guidelines for durum wheat. Journal of Stored Products Research 47, 4: 328–333. [Google Scholar] [CrossRef]
- Peila, D., A. Picchio, D. Martinelli, and E. D. Negro. 2016. Laboratory tests on soil conditioning of clayey soil. Acta Geotechnica 11, 5: 1061–1074. [Google Scholar] [CrossRef]
- Rani, P., and A. Singh. 2018. Effect of Black Point Infection on Germination of different varieties of Wheat Seed. I. [Google Scholar]
- Prendin, F., J. Pavan, G. Cappon, S. Del Favero, G. Sparacino, and A. Facchinetti. 2023. The importance of interpreting machine learning models for blood glucose prediction in diabetes: an analysis using SHAP. Scientific reports 13, 1: 16865. [Google Scholar] [CrossRef] [PubMed]
- Savary, S., L. Willocquet, S. J. Pethybridge, P. Esker, N. McRoberts, and A. Nelson. 2019. The global burden of pathogens and pests on major food crops. Nature Ecology & Evolution 3, 3: 430–439. [Google Scholar]
- Schultz, J., F. Milpetz, P. Bork, and C. P. Ponting. 1998. SMART, a simple modular architecture research tool: Identification of signaling domains. Proceedings of the National Academy of Sciences 95, 11: 5857–5864. [Google Scholar] [CrossRef]
- SESİZ, U. 2023. The Screening of Black Point in Commercial Bread Wheat Cultivars Grown in Turkey, and The Effect of Black Point on Thousand Grain Weight. Yüzüncü Yıl Üniversitesi Fen Bilimleri Enstitüsü Dergisi 28, 1: 230–238. [Google Scholar] [CrossRef]
- Shahwani, A. R., U. B. Sana, K. B. Shahbaz, M. Baber, B. Waseem, N. B. Hafeez, A. B. Rameez, A. H. Sial, S. A. I. Sabiel, R. Kamran, A. S. Ayaz, and M. Ashraf. 2014. INFLUENCE OF SEED SIZE ON GERMINABILITY AND GRAIN YIELD OF WHEAT(Triticum Aestivum L.)VARIETIES. Journal of Natural Sciences Research 4, 23: 1–11. [Google Scholar]
- Shukla, D. N., J. P. Shrivastava, and M. K. Yadav. 2020. Occurrence of Black Point Disease Complex of Wheat in Eastern Uttar Pradesh. Www. Groupexcelindia. Com, November.
- Srivastava, J. P., G. D. Kushwaha, and D. N. Shukla. 2015. Black point disease of wheat and its implications on seed quality. Crop Research 47, 1to3: 21–23. [Google Scholar]
- Stevens, A. O., and Y. He. 2022. Benchmarking the Accuracy of AlphaFold 2 in Loop Structure Prediction. Biomolecules 12, 7: 985. [Google Scholar] [CrossRef]
- Strange, R. N., and P. R. Scott. 2005. Plant Disease: A Threat to Global Food Security. Annual Review of Phytopathology 43, 1: 83–116. [Google Scholar] [CrossRef]
- Sutaji, D., and O. Yıldız. 2022. LEMOXINET: Lite ensemble MobileNetV2 and Xception models to predict plant disease. Ecological Informatics 70: 101698. [Google Scholar] [CrossRef]
- Szklarczyk, D., A. Franceschini, S. Wyder, K. Forslund, D. Heller, J. Huerta-Cepas, M. Simonovic, A. Roth, A. Santos, K. P. Tsafou, M. Kuhn, P. Bork, L. J. Jensen, and C. von Mering. 2015. STRING v10: protein–protein interaction networks, integrated over the tree of life. Nucleic Acids Research 43, D1: D447–D452. [Google Scholar] [CrossRef] [PubMed]
- Talukder, A. S. M. H. M., G. K. McDonald, and G. S. Gill. 2014. Effect of short-term heat stress prior to flowering and early grain set on the grain yield of wheat. Field Crops Research 160: 54–63. [Google Scholar] [CrossRef]
- Taylor, N. P., and N. J. Cunniffe. 2023. Coupling machine learning and epidemiological modelling to characterise optimal fungicide doses when fungicide resistance is partial or quantitative. Journal of the Royal Society Interface 20, 201: 20220685. [Google Scholar] [CrossRef] [PubMed]
- 2015. UniProt: a hub for protein information. Nucleic Acids Research 43, D1: D204–D212. [CrossRef]
- Wang, Y., S. Wu, J. Chen, C. Zhang, Z. Xu, G. Li, L. Cai, W. Shen, and Q. Wang. 2018. Single and joint toxicity assessment of four currently used pesticides to zebrafish (Danio rerio) using traditional and molecular endpoints. Chemosphere 192: 14–23. [Google Scholar] [CrossRef]
- Wiederstein, M., and M. J. Sippl. 2007. ProSA-web: interactive web service for the recognition of errors in three-dimensional structures of proteins. Nucleic Acids Research 35(Web Server): W407–W410. [Google Scholar] [CrossRef]
- Xu, K. G., Y. M. Jiang, Y. K. Li, Q. Q. Xu, J. S. Niu, X. X. Zhu, and Q. Y. Li. 2018. Identification and Pathogenicity of Fungal Pathogens Causing Black Point in Wheat on the North China Plain. Indian Journal of Microbiology 58, 2: 159–164. [Google Scholar] [CrossRef]
- Yadav, R. K., R. P. Ghasolia, and R. K. Yadav. 2020. Management of Alternaria alternata of Tomato (Lycopersicon esculentum Mill.) through Plant Extract and Fungicides in vitro and Natural Condition. International Journal of Current Microbiology and Applied Sciences 9, 5: 514–523. [Google Scholar] [CrossRef]
- Zubrod, J. P., M. Bundschuh, G. Arts, C. A. Brühl, G. Imfeld, A. Knäbel, S. Payraudeau, J. J. Rasmussen, J. Rohr, A. Scharmüller, K. Smalling, S. Stehle, R. Schulz, and R. B. Schäfer. 2019. Fungicides: An Overlooked Pesticide Class? Environmental Science & Technology 53, 7: 3347. [Google Scholar]




Disclaimer/Publisher’s Note: The statements, opinions and data contained in all publications are solely those of the individual author(s) and contributor(s) and not of MDPI and/or the editor(s). MDPI and/or the editor(s) disclaim responsibility for any injury to people or property resulting from any ideas, methods, instructions or products referred to in the content. |
© 2025 by the authors. Licensee MDPI, Basel, Switzerland. This article is an open access article distributed under the terms and conditions of the Creative Commons Attribution (CC BY) license (http://creativecommons.org/licenses/by/4.0/).
