Preprint
Review

This version is not peer-reviewed.

Barriers and Challenges for Implementing Health 4.0

Submitted:

17 December 2024

Posted:

18 December 2024

You are already at the latest version

Abstract

This study presents a systematic literature review to identify the main barriers and challenges in the implementation of Health 4.0. The initial search found 872 articles on the topic, but after applying the selection protocol, 50 articles were analyzed in detail. The results indicate that the main barriers to the adoption of Health 4.0 include data privacy and security, resistance to change and acceptance, standardization and interoperability, costs and funding, technological infrastructure, and the training and education of healthcare professionals. Additionally, the challenges faced in the implementation of Health 4.0 involve the integration of systems and devices, the acceptance and adaptation of patients and healthcare professionals, the reduction of costs and complexity of technologies, the need for clear policies and regulations, and the management of data and digital technologies. This study offers a comprehensive overview of the barriers and challenges, providing guidelines for decision-making and the implementation of effective solutions to promote the successful adoption of Health 4.0 technologies.

Keywords: 
;  ;  ;  ;  

Introduction

In May 2018, World Health Organization member countries passed WHA Resolution 71.7 at the World Health Assembly, addressing Digital Health. The resolution highlights the potential of digital technologies to achieve the Sustainable Development Goals (SDGs) of the 2030 Agenda, recognizing these technologies as essential tools to promote comprehensiveness and expand access to health services (1).
This resolution emphasizes the importance of all member countries promoting and utilizing digital technology as a means of strengthening public health resilience. This includes improving access to and monitoring, sharing and use of quality data, promoting direct engagement of citizens, health workers, and government, building capacities for rapid response to public health incidents and emergencies, harnessing the potential of digital information and communication technology to enable multidirectional communications, feedback loops, and data-driven adaptive management (2). The spread of connected devices and applications and technological advances in healthcare are changing the way medical institutions and their patients relate to each other. Currently, it is possible to rely on automated mechanisms to increase the productivity and safety of health processes. In addition, these technological innovations have the potential to impact the reduction of costs for the system, optimizing tasks and services, increasing the quality of care and expanding access to health care (3).
The integration of advanced digital technologies in the healthcare industry, known as Health 4.0, has the potential to profoundly transform healthcare delivery. This concept emerges from the Fourth Industrial Revolution, which uses technologies such as the Internet of Things (IoT), Big Data, Artificial Intelligence, and Augmented Reality to optimize operations and improve the patient experience (4). The adoption of these technologies allows for a more personalized and predictive approach to health care, providing better management of resources and reducing operating costs (4).
Health 4.0 is based on creating an intelligent and interconnected ecosystem where medical devices, information systems, and healthcare professionals collaborate in an integrated manner. This ecosystem facilitates the collection, processing, and analysis of large volumes of data, allowing for faster and more accurate medical interventions (5). The digitalization of health processes, therefore, not only improves operational efficiency but also promotes the accessibility of services, benefiting both patients and health professionals (3).
One of the main benefits of Health 4.0 is the improvement of patient safety and the optimization of clinical processes. Technologies such as cyber-physical medical systems (MCPS) enable the automation of routine tasks and continuous monitoring of patients, while Big Data analytics help identify health trends and make informed decisions (4). These innovations increase operational efficiency and provide a more patient-centric experience with real-time, personalized care (5).
Despite the numerous benefits, the transition to Health 4.0 presents significant challenges. Issues such as data security and privacy, interoperability between different systems and devices, and the need to train health professionals to use these new technologies are barriers that need to be overcome (4). Additionally, implementing these technologies requires substantial investments in infrastructure and training, which can be an obstacle for many healthcare organizations (5).
The adoption of Industry 4.0 technologies in the healthcare industry also faces regulatory and ethical issues, especially related to the use of sensitive personal data. The need to ensure compliance with data protection standards and the construction of an environment of trust between patients and health professionals are critical aspects for the success of Health 4.0 (3).
In addition, it is important to consider the role of international collaboration and knowledge exchange in promoting Health 4.0. Partnerships between governments, academic institutions, and private companies can accelerate the development and implementation of advanced health technologies. These collaborations can facilitate the sharing of best practices and the standardization of processes, helping to overcome cultural and technical barriers that may hinder the widespread adoption of Health 4.0 (5).
The objective of this article is to identify the barriers and challenges that impact the implementation of Health 4.0 concepts and principles, in addition to exploring and proposing solutions to mitigate them. The systematic investigation of the barriers to the implementation of Health 4.0 technologies contributes to a comprehensive understanding of the challenges that need to be overcome.
The identification of these barriers, along with the proposal of viable solutions, seeks not only to facilitate the adoption of these innovative technologies in the field of health, but also to promote a significant transformation in the quality and efficiency of the health care provided.

Methods

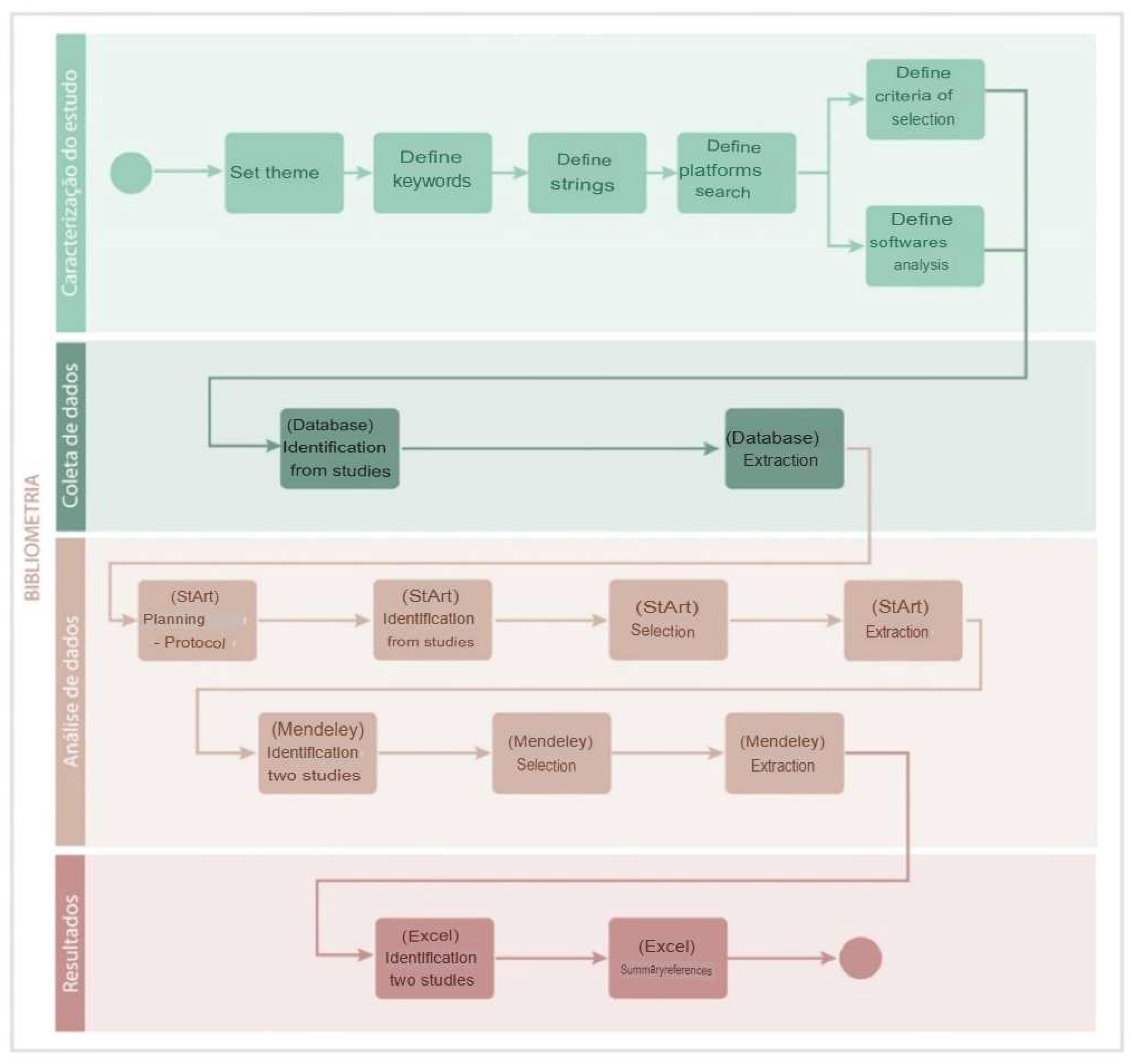
A systematic review of the literature was carried out, following rigorous stages of selection, analysis and synthesis of the selected studies. The systematic review allowed the identification of the best available scientific evidence on the subject, critical evaluation and synthesis of the results obtained. Four steps were defined as illustrated in Figure 1:
The first stage is the characterization of the study and six activities take place. The first is the definition of the theme, with Health 4.0 as its focus. Next, the keywords that were used for the elaboration of the search term "string" were defined, which were then applied to the search platforms chosen because they are already known as important sources of data for the research developed.
The selection criterion was defined as the extraction of works such as articles, journals, theses and book chapters, published in the period from 2018 to 2023.
The keywords and synonyms used in the search were: Health 4.0, Healthcare 4.0, Barrier, Challenges. Implantation and Implementation. The selected databases were: Scopus, IEEE, Pubmed, Science direct, Web of Science and Google scholar. The search terms used in each search platform were: ("health 4.0" OR "healthcare 4.0") AND ("barriers" OR "challenges" OR "deployment" OR "Implementation").
In the next stage, data collection, two activities took place. The first was the identification of the studies, which consisted of searching for the studies using the terms defined in the previous stage and applying the filters available on each platform regarding the type of work and the year of publication. Thus, the following amounts of papers were obtained: IEEE (225), Scopus (131), Web of Science (81), PubMed (51), Google Academic (169), Science Direct (215), totaling 872 articles.
Then, the metadata of each work was extracted. This process was carried out by selecting the works found and exporting in text files with the extension bibtex (*.bib) the information such as title, abstract, keywords, authors' names, year of publications, among other data, which does not include the content of the work.
In the data analysis stage, two software programs were used, StArt and Mendeley, divided into seven activities. The first was with planning, that is, with the completion of the protocol established by StArt, where the problem, the objectives of the work, the research question, the data sources, the exclusion/inclusion criteria, the keywords and their synonyms were indicated.
In the second activity, which consisted of identifying the studies, the metadata from the databases of 872 studies were imported using text files (*.bib), where duplication (same works) was identified in 191 studies, leaving 681 articles for the next stages.
The criterion of scoring the works is a prerequisite of the StArt software, through which the number of times in which each keyword was mentioned in the title (15 points), abstract (10 points) or in the keywords (05 points), receives a final score.
Then, in the third activity, selection, the inclusion and exclusion criteria were applied as shown in Chart 1:
As a result of this stage, 492 papers were automatically excluded by the StArt software, leaving 189 papers selected to be analyzed in the next stage.
In the fourth and final stage, performed with StArt, all 189 titles and abstracts were read and the quality criteria established in the protocol were applied. As a result of this stage, 78 papers that were directly related to the research theme were sent to Mendeley for the next activities.
The fifth stage corresponded to the recognition of studies at Mendeley. The work files were imported and inserted into the software in the "pdf" extension. Next, the details of the files were examined, this included the metadata, which includes the title, author, place and year of publication, abstracts, keywords, digital object identifiers (DOI) and the uniform resource locations (URL) of the files on the Internet.
Finally, the sixth and seventh activities of this stage were completed. These included identifying studies and making selections using Mendeley.
50 studies were selected that not only met the objectives and content of the present study, but also met the criteria of document details verified in the previous activity. In the next step, the details of each job were exported to the ".xml" extension using Microsoft Excel for an analysis.
We conclude this section with the two tasks of identifying the studies using Microsoft Excel and summarization with the aid of the artificial intelligence software Quillboat. The file originated from Mendeley and was open in spreadsheet format, with the metadata organized in database format. Then, the information was gathered and organized according to the objective of the work. By reading these articles, topics pointed out by the authors that indicated the focus of the article in question were extracted, and the topics were classified into barriers or challenges.

Results

The adoption of healthcare technology 4.0 is seen as an effective way to improve the quality of patient care and make healthcare processes more efficient. However, the implementation of this technology is complex and faces several barriers. To better understand these barriers, a systematic review of the literature was conducted. From the selected articles, the main topics were extracted, 231 related to the barriers to the implementation of health 4.0, and 227 related to the challenges to the implementation of Health 4.0, according to Appendix A.

Barriers to Implementing Health 4.0

Classifying the barriers into seven main categories allowed for a better understanding of the main barriers to the adoption of health technology 4.0. Based on the data collected, the barriers were grouped by similarity of the topics mentioned, which resulted in a grouping of seven main categories, presented in Chart 2.
The category "Privacy and data security" was the one with the highest number of citations. Most authors agree that a lack of data privacy and security can affect patients' trust in health technology 4.0, limiting its adoption and use on a large scale.
"Standardization and interoperability" was the second most cited. This indicates that the lack of standardization and interoperability between healthcare systems can limit the efficiency of healthcare technology 4.0, making it difficult to adopt and use it on a large scale.
The category "Resistance to change and acceptance" was the third most cited. Studies show that many healthcare workers may resist adopting technology for fear of losing their jobs or lack of trust in technology. In addition, many patients may be afraid or wary of using healthcare 4.0 technology, which can affect its adoption and use on a large scale.
The category "Costs and financing" was the fourth most cited. Lack of financial resources can be a major obstacle to the adoption of healthcare 4.0 technology, making it difficult to implement on a large scale.
The fifth most cited barrier was "Training and skills of professionals", the authors point out that lack of adequate training and training can limit the adoption of technology by health professionals, affecting their efficiency and effectiveness.
In sixth place, the most cited category was "Infrastructure and technology", where it is pointed out in the studies that lack of equipment and financial resources for the acquisition of advanced technologies can limit the adoption of health 4.0, affecting its efficiency and effectiveness.
Finally, the studies point to the category "Regulation and public policies". While the lack of clear policies and regulations can hinder the adoption of the technology, this category was cited in fewer numbers compared to the other categories.

Challenges for Implementing Health 4.0

In addition to the barriers identified, the study also listed the challenges that need to be overcome for the successful implementation of health technology 4.0. Based on the data collected, the challenges were grouped by similarity of the topics mentioned, which resulted in a grouping of seven main categories, which are presented in Chart 3.
Among them, the need for clear policies and regulations for the implementation of health 4.0 stands out. The lack of clear guidelines can make it difficult for those responsible for implementing the technology to adopt the technology.
The acceptance and adaptation of patients and health professionals is also an important challenge to be faced. The adoption of health technology 4.0 can involve significant changes in the routine and clinical practice of health professionals, which can lead to resistance and lack of adherence to technology on the part of these professionals. Additionally, many patients may have difficulties utilizing technology, which can affect their adherence to healthcare technology 4.0.
The qualification and training of health professionals is also an important challenge. The lack of knowledge and skills of healthcare professionals can limit the adoption of healthcare technology 4.0, affecting its efficiency and effectiveness.
Another key challenge is the integration of systems and devices, as interoperability between systems is essential for the efficiency of healthcare technology 4.0. The lack of common standards and incompatible systems can limit the efficiency of health technology 4.0.
The security and privacy of healthcare data is an important challenge to be addressed. Proper protection of healthcare data is essential for patients' trust in healthcare technology 4.0, and a lack of data privacy and security can limit its adoption and use on a large scale.
The reduction of costs and complexity of technologies represents another challenge to be overcome. Implementing healthcare technology 4.0 can require significant investments in advanced technologies and infrastructure, which can be an obstacle for many healthcare organizations.
Finally, the management of data and digital technologies, which can be a challenge for many healthcare organizations. The increasing amount of data and information available can overwhelm healthcare teams, making it difficult to analyze and interpret this data.

Discussion

The implementation of Health 4.0 in the healthcare industry aims to improve the quality of care and the efficiency of processes through advanced technologies such as artificial intelligence, machine learning, IoT, and big data. However, it faces significant challenges, including data privacy and security issues, resistance to change, lack of standardization and interoperability, and the need for training and capacity building of healthcare professionals.
These barriers are interconnected and represent complex obstacles in the adoption of health 4.0 technologies. Overcoming them can result in significant improvements in care, access to real-time information, more accurate diagnoses, and personalized treatments. Challenges can also drive innovation, collaboration between different stakeholders, and the search for creative solutions.
The implementation of Health 4.0 faces additional challenges in different contexts, such as complexities in health systems, budget constraints, and disparities in technological infrastructure. Addressing regulatory and data security issues, along with proper technological enablement, is crucial to ensure patient privacy and compliance with data protection laws.
Despite these difficulties, Health 4.0 represents a unique opportunity to improve the efficiency of the health system, the quality of care, and access to medical treatment, especially in remote areas. Overcoming these challenges requires collaboration between government, health institutions, the private sector, and society, integrating digital technologies in a gradual and well-planned manner.
This work contributes to the development of tools that can guide public health policies, identifying and mitigating barriers in the implementation of innovative technologies in Health 4.0. Creating a barrier and challenge indicator can provide relevant data for managers, health professionals, and policymakers, helping in making decisions based on concrete evidence.
Automation using innovative algorithms can streamline and optimize the identification of barriers and challenges by analyzing large volumes of data, assessing feasibility, predicting outcomes, and monitoring performance. This facilitates the efficient and successful implementation of Health 4.0 technologies, promoting a positive transformation in the health sector.
Adopting measures such as needs mapping, strategic partnerships and collaborations, financial incentives, regulatory and safety policies, continuous capacity building, and systematic monitoring can help overcome barriers and challenges. The creation of a robust indicator and the use of innovative algorithms provide a comprehensive and accurate analysis, providing valuable subsidies for informed decision-making.
In summary, the implementation of Health 4.0 offers significant opportunities to improve the healthcare industry, providing greater efficiency and quality in patient care. Overcoming barriers and challenges requires a strategic and collaborative approach, promoting positive and effective transformation in the health sector, empowering it to face future challenges and provide more effective and accessible care.
To address the challenges in implementing Health 4.0, it is critical to adopt a multi-pronged approach that includes robust regulation and data security policies. Establishing clear and up-to-date guidelines that ensure the protection of patient privacy and compliance with data protection regulations is essential. This can be achieved through the development and implementation of data governance frameworks that define clear responsibilities, strict security procedures, and auditing mechanisms to ensure the ethical and safe use of technologies.
In addition, continuous investments in training and education are crucial to prepare health professionals for the effective use of new technologies. Continuous training programs should be implemented to update skills and technical knowledge, enabling professionals to integrate Health 4.0 tools into their daily practices. This will not only increase the acceptance and adoption of new technologies but also improve operational efficiency and the quality of care provided.
Finally, fostering strategic partnerships between different stakeholders, such as governments, healthcare institutions, the private sector, and academia, is crucial to facilitate collaboration in the research, development, and implementation of innovative solutions. Encouraging collaborative initiatives can accelerate innovation, create solutions that are adaptable to different healthcare contexts, and reduce costs by sharing resources and expertise.
By adopting these measures, it is possible not only to overcome the barriers and challenges in the implementation of Health 4.0, but also to maximize the potential benefits of these advanced technologies, significantly improving the efficiency of the healthcare system, the quality of care, and access to high-quality medical services for all.
The implementation of Health 4.0 represents a fundamental transformation in the health sector, seeking to improve the quality of care and the efficiency of processes through advanced technologies. However, this transition faces significant challenges, such as data security and privacy, resistance to change, lack of standardization and interoperability, and the need for proper enablement.
To address these challenges, it is crucial to focus on implementing Healthcare 4.0 technologies, such as artificial intelligence, machine learning, the Internet of Things (IoT), and big data. These technologies have the potential to automate and improve processes, reducing the exclusive dependence on human resources. In addition, they can help mitigate resistance to change and strengthen data security and privacy through robust protection and encryption mechanisms, while promoting the standardization and interoperability of health systems.
It is also essential to invest in infrastructure and professional training to ensure the effective and safe use of these technologies. The creation of an indicator that assesses the specific barriers and challenges of the Brazilian context can be a valuable tool. This indicator would not only help to better understand the difficulties faced, but would also direct efforts and resources to overcome these obstacles strategically.
In addition to driving the digital transformation of the healthcare industry, the successful implementation of Health 4.0 can result in tangible benefits for patients, healthcare providers, and the system as a whole, improving the efficiency and accessibility of care provided. Therefore, a continuous commitment to overcome these challenges and adapt to technological changes is crucial, aiming at an effective and sustainable implementation of Health 4.0.

Appendix A. Results and Classification

Data privacy and security Resistance to change and acceptance Standardization and interoperability Costs and funding Training and skills of professionals Infrastructure and technology Regulation and public policies Data management and digital technologies Need for clear policies and regulations Reduced costs and complexity of technologies Capacity building and training of health professionals Acceptance and adaptation of patients and health professionals System and device integration Health data security and privacy
1 1 1 1 1 1 2 1 1 1 10
2 2 1 1 1 1 1 1 2 10
3 1 1 1 1 1 2 1 1 1 10
4 1 1 1 1 1 1 1 1 8
5 1 2 1 1 1 2 8
6 1 1 2 1 2 1 8
7 1 1 2 2 2 8
8 1 1 3 1 2 2 10
9 1 2 1 1 1 6
10 1 1 1 1 1 1 6
11 1 1 1 1 1 1 6
12 1 1 1 2 2 7
13 2 1 1 1 1 1 1 1 9
14 1 1 1 1 1 1 1 7
15 1 1 1 2 1 1 1 1 2 1 12
16 1 1 1 1 1 1 6
17 1 3 1 2 1 1 1 10
18 1 1 1 1 1 1 1 1 1 1 10
19 1 2 1 1 5
20 1 1 1 2 1 1 1 2 10
21 1 1 1 1 1 1 1 1 8
22 1 2 1 1 1 1 1 2 1 1 12
23 1 2 2 3 1 1 10
24 1 1 1 1 1 1 1 1 3 1 12
25 1 2 1 2 2 8
26 1 1 1 1 1 1 1 1 1 1 10
27 2 1 1 1 1 1 1 2 10
28 1 1 1 1 1 1 6
29 1 3 1 3 1 1 2 12
30 2 3 1 3 1 2 3 1 1 17
31 1 1 1 1 1 1 1 1 8
32 1 1 1 1 1 1 1 7
33 1 1 1 1 1 1 2 2 10
34 1 1 1 1 1 1 2 1 9
35 1 1 1 1 1 1 2 8
36 1 1 1 1 1 1 1 1 2 10
37 1 2 1 1 2 1 1 1 10
38 1 1 1 1 1 1 2 1 1 1 1 12
39 1 1 1 1 1 1 1 1 3 1 12
40 1 1 1 1 1 1 1 1 8
41 1 1 1 1 1 2 7
42 1 1 1 1 1 1 6
43 1 1 1 1 1 1 1 1 1 1 10
44 1 2 1 1 3 1 1 10
45 1 1 1 1 1 1 2 1 1 10
46 1 1 1 1 1 2 1 1 1 10
47 1 1 1 1 1 1 2 1 1 10
48 1 1 1 1 1 1 1 1 1 1 10
49 1 1 1 1 1 1 1 1 1 1 10
50 1 1 1 1 1 1 1 1 1 1 10
44 38 41 34 29 28 17 17 40 26 38 40 37 29 458
Source: Content produced by the author.

References

  1. World Health Organization. WHA Resolution 71.7—Digital Health. World Health Assembly, May 2018. Available online: https://apps.who.int/gb/ebwha/pdf_files/WHA71/A71_R7-pt.pdf (accessed on 25 May 2024).
  2. Valentim, R.A.; De, M.; et al. Advances, Challenges and Opportunities in the Health INDUSTRIAL COMPLEX in Technological Services Connectivity and Digitalization in the Context of Global Health: a Look at the Future Inspired by Health 4.0. [s.l: s.n.]. v. 2.
  3. Valamede, L.S.; Akkari, A.C.S. Health 4.0: A conceptual approach to evaluate the application of digital technologies in the healthcare field. In Brazilian Technology Symposium (BTSym20); Mackenzie Presbyterian University: Campinas, 2021. [Google Scholar]
  4. Mohamed, N.; Al-Jaroodi, J. The impact of Industry 4.0 on healthcare system engineering. Middleware Technologies Lab: Pittsburgh, SPA; Robert Morris University: Moon Township, PA, 2019. [Google Scholar]
  5. Rehman, M.U.; Andargoli, A.E.; Pousti, H. Healthcare 4.0: Trends, challenges and benefits. Australasian Conference on Information Systems, 2019.
  6. Sisodia, A.; Jindal, R. A meta-analysis of industry 4.0 design principles applied in the health sector. Eng Appl Artif Intell 2021, 104, 1–12. [Google Scholar] [CrossRef]
  7. Hathaliya, J.J.; Tanwar, S. An exhaustive survey on security and privacy issues in Healthcare 4.0. Comput Commun 2020, 153, 311–335. [Google Scholar] [CrossRef]
  8. Kumar, A.; Krishnamurthi, R.; Nayyar, A.; Sharma, K.; Grover, V.; Hossain, E. A Novel Smart Healthcare Design, Simulation, and Implementation using Healthcare 4.0 Processes. IEEE Access 2020, 8, 118433–118471. [Google Scholar] [CrossRef]
  9. Lhotska, L. Application of Industry 4.0 Concept to Health Care. Stud Health Technol Inform 2020, 273, 23–37. [Google Scholar] [CrossRef] [PubMed]
  10. Teixeira, L.; Cardoso, I.; Oliveira e Sa, J.; Madeira, F.M. Are the Health Information Systems (HIS) ready for the digital transformation? Challenges and future perspectives for HIS in Portugal. CAPSI 2021 Proceedings. https://aisel.aisnet.org/capsi2021/34.
  11. Tortorella, G.L.; Fogliatto, F.S.; Sunder, M.V.; Cawley Vergara, A.M.; Vassolo, R. Assessment and prioritisation of Healthcare 4.0 implementation in hospitals using Quality Function Deployment. Int J Prod Res 2021, 60, 3147–3169. [Google Scholar] [CrossRef]
  12. Surati, S.; Patel, S.; Surati, K. Background and Research Challenges for FC for Healthcare 4.0. In Fog Computing for Healthcare 4.0 Environments; Tanwar, S., Ed.; Signals and Communication Technology; Springer, 2021. [Google Scholar] [CrossRef]
  13. Leite, H.; Bateman, N.; Radnor, Z. Beyond the ostensible: an exploration of barriers to lean implementation and sustainability in healthcare. Prod Plan Control 2019, 31, 1–18. [Google Scholar] [CrossRef]
  14. Karatas, U.; Eriskin, L.; Deveci, M.; Pamucar, D.; Garg, H. Big Data for Healthcare Industry 4.0: Applications, challenges and future perspectives. Expert Syst Appl 2022, 200, 116912. [Google Scholar] [CrossRef]
  15. Aggarwal, S.; Kumar, N.; Alhussein, M.; Muhammad, G. Blockchain-Based UAV Path Planning for Healthcare 4.0: Current Challenges and the Way Ahead. IEEE Network 2021, 35. [Google Scholar] [CrossRef]
  16. Agbo, C.C.; Mahmoud, Q.H.; Eklund, J.M. Blockchain Technology in Healthcare: A Systematic Review. Healthcare 2019, 7, 56. [Google Scholar] [CrossRef] [PubMed]
  17. Shah, K.; Modi, P.; Bhatia, J. Data Processing and Analytics in FC for Healthcare 4.0. In Fog Computing for Healthcare 4.0 Environments; Tanwar, S., Ed.; Signals and Communication Technology; Springer, 2021. [Google Scholar] [CrossRef]
  18. Bause, M.; Khayamian Esfahani, B.; Forbes, H.; Schaefer, D. Design for Health 4.0: Exploring a New Area. In Proceedings of the Annals of the 22nd International Conference on Engineering Design (CIED19), Delft, Netherlands, 5–8 August 2019. [Google Scholar] [CrossRef]
  19. Stephanie, L.; Sharma, R.S. Digital health eco-systems: An epochal review of practice-oriented research. Int J Inf Manage 2020, 53, 102032. [Google Scholar] [CrossRef]
  20. Franco, A.O.; Gomes, M.G.M. Challenges and opportunities in digital health. Cad Saúde Pública. [CrossRef]
  21. Aujla, G.S.; Jindal, A.; Chaudhary, R.; Kumar, N.; Vashist, S.; Sharma, N.; Obaidat, M.S. DLRS: Deep Learning-Based Recommendation System for Intelligent Healthcare Ecosystem. IEEE Trans Emerging Topics Comput 2022. [Google Scholar]
  22. Eğilmez, Ö.; Koca, G. Drivers, Challenges, and Integration of Health 4.0 Societal Engagement: Evidence from Turkey. Istanbul Business Research 2024, 50, 127–148. [Google Scholar] [CrossRef]
  23. Tortorella, G.L.; Fogliatto, F.S.; Espôsto, K.F.; Vergara, A.M.C.; Vassolo, R.; Mendoza, D.T.; Narayanamurthy, G. Effects of contingencies on healthcare 4.0 technologies adoption and barriers in emerging economies. Technol Forecast Soc Change 2020, 156, 120048. [Google Scholar] [CrossRef]
  24. Broomhead, S.C.; Mars, M.; Scott, R.E.; Jones, T. EHealth Investment Appraisal in Africa: A Scoping Review. INQUIRY: The Journal of Health Care Organization, Provision, and Financing 2021, 58. [Google Scholar] [CrossRef]
  25. Hanumantharaju, R.; Pradeep Kumar, D.; Sowmya, B.J.; Siddesh, G.M.; Shreenath, K.N.; Srinivasa, K.G. Enabling Technologies for Fog Computing in Healthcare 4.0: Challenges and Future Implications. In Fog Computing for Healthcare 4.0 Environments; Tanwar, S., Ed.; Signals and Communication Technology; Springer, 2021. [Google Scholar] [CrossRef]
  26. Nair, A.R.; Tanwar, S. Fog Computing Architectures and Frameworks for Healthcare 4.0. In Fog Computing for Healthcare 4.0 Environments; Tanwar, S., Ed.; Signals and Communication Technology; Springer, 2021. [Google Scholar] [CrossRef]
  27. Kumari, A.; Tanwar, S.; Tyagi, S.; Kumar, N. Fog computing for Healthcare 4.0 environment: Opportunities and challenges. Comput Electr Eng 2018, 72, 1–13. [Google Scholar] [CrossRef]
  28. Mesko, B. Future Directions of Digital Health. In Digital Health. Health Informatics; Rivas, H., Wac, K., Eds.; Springer: Cham, 2018; pp. 291–298. [Google Scholar] [CrossRef]
  29. Estrela, V.; Monteiro, A.; França, R.; Abdeldjalil, K.; Razmjooy, N.; Iano, Y. Health 4.0: Applications, Management, Technologies and Review. Med Technol J 2019, 2, 262–276. [Google Scholar] [CrossRef]
  30. Valamede, L.S.; Akkari, A.C.S. Health 4.0: A Conceptual Approach to Evaluate the Application of Digital Technologies in the Healthcare Field. In Proceedings of the 6th Brazilian Technology Symposium (BTSym20); Iano, Y., et al., Eds.; Smart Innovation, Systems and Technologies. Springer Nature Switzerland AG: Cham, 2021; p. 233. [Google Scholar] [CrossRef]
  31. Álvarez-Castañón, L.D.C.; Arroyo, P.; Contreras-Cruz, M.; Villaseñor-Mora, C. Health 4.0 and its Potential Adoption and Contribution to the Mexican Health System. In Proceedings of the 2022 Portland International Conference on Management of Engineering and Technology (PICMET), Portland, OR, USA; 2022; pp. 1–10. [Google Scholar] [CrossRef]
  32. Thuemmler, C.; Bai, C. Health 4.0: Application of Industry 4.0 Design Principles in Future Asthma Management. In Health 4.0: How Virtualization and Big Data are Revolutionizing Healthcare; Thuemmler, C., Bai, C., Eds.; Springer: Cham, 2017; pp. 15–33. [Google Scholar] [CrossRef]
  33. Khelassi, A.; Chetih, M.A.; Lakas, A. Health 4.0: Big Data and Cybersecurity Concerns in Smart Hospitals. In Proceedings of the International Conference on Advanced Intelligent Systems for Sustainable Development (AI2SD 2022), Belgrade, Serbia, 6–8 April 2022; ACM: New York, 2022; pp. 1–10. [Google Scholar]
  34. Nascimento, M.M.; Facanha, L.A. Health 4.0: challenges and trends in the context of the Brazilian Unified Health System (SUS). Tempus Actas de Saúde Colet 2019, 13, 29–43. [Google Scholar]
  35. Thomas, R.; Sukumar, A.U. Health 4.0: Conceptual framework for integrating industry 4.0 into healthcare. In Proceedings of the 2023 8th International Conference on Internet of Things: Systems, Management and Security (IoTSMS), Chennai, India; 2023; pp. 1–6. [Google Scholar]
  36. Fosso Wamba, S.; Akter, S.; Edwards, A.; Chopin, G.; Gnanzou, D. How 'big data' can make big impact: Findings from a systematic review and a longitudinal case study. Int J Prod Econ 2015, 165, 234–246. [Google Scholar] [CrossRef]
  37. Al-Shorbaji, N.; Atun, R.; Car, J.; Majeed, A.; Wheeler, E. Information and eHealth literacy: A model for the clinical setting in the age of healthcare 4.0. Digit Health 2019, 5, 1–6. [Google Scholar]
  38. Bouras, A.; Kollia, I.; Serras, A. Industry 4.0: Current trends in education. In Smart Education and e-Learning 2016; Bouras, A., et al., Eds.; Springer: Cham, 2016; pp. 71–80. [Google Scholar] [CrossRef]
  39. Taghizadeh, M.; Taghizadeh, M.; Azadeh, A.; Singh, H. Industry 4.0: A comprehensive review and future trends. J Manuf Technol Manag 2019, 30, 1146–1172. [Google Scholar]
  40. Abeyratne, S.A.; Monfared, R.P. IoT and digitalization to advance patient-centered care: A review of the literature. J Med Internet Res 2021, 23, e25055. [Google Scholar] [CrossRef]
  41. Guerrero-Domínguez, M.; Urbano-Reyes, G.; Sánchez-Ramírez, C.; Bernardo-Gavito, R.; Puente-Córdova, J.G. IoT in a Gated Community in Mexico: Safety, Awareness, and Interaction within a Smart City Context. Electronics 2021, 10, 383. [Google Scholar] [CrossRef]
  42. Kowal, J.; Debelak, R.; Agrawal, A.; Beck, J.; Whalen, E.; Baker, E. IoT, wearables, and digital twins in healthcare. In Proceedings of the 2020 4th International Conference on Smart and Sustainable Technologies (SpliTech); 2020; pp. 1–7. [Google Scholar]
  43. Coates, P.; Wang, L.; Haghparast, H.; McGrath, C. IoT for Digitalized Agriculture in Asia: A Technological, Economic and Societal Review. Electronics 2021, 10, 43. [Google Scholar] [CrossRef]
  44. Estrela, V.; Monteiro, A.; França, R.; Razmjooy, N.; Abdeldjalil, K.; Iano, Y. IoT in Health 4.0: Applications, Challenges and Future Trends. In Smart Innovation, Systems and Technologies; 2022; pp. 1–12. [Google Scholar]
  45. Santos, L.L.; Melo, P.; Cunha, J.; et al. LabVIEW for remote monitoring and real-time processing of medical diagnostic data. In Proceedings of the 2023 8th International Conference on Internet of Things: Systems, Management and Security (IoTSMS), Chennai, India; 2023; pp. 1–6. [Google Scholar]
  46. Alam, M.M.; Walke, B.; Sengupta, I.; et al. Machine Learning Applications in Industry 4.0: A Comprehensive Review. SN Comput Sci 2021, 2, 1–36. [Google Scholar]
  47. Akter, S.; Wamba, S.F.; Gunasekaran, A.; Dubey, R.; Childe, S.J. Realising the potential of Industry 4.0 for supply chain management. Transp Res Part E Logist Transp Rev 2019, 125, 110–122. [Google Scholar] [CrossRef]
  48. Chien, C.F.; Choi, J.; Chen, C.W. Revisiting the effects of supply chain integration on hospital performance: The moderating role of technology adoption. Int J Prod Econ 2018, 205, 108–120. [Google Scholar] [CrossRef]
  49. Kagermann, H.; Wahlster, W.; Helbig, J. Recommendations for implementing the strategic initiative INDUSTRIE 4.0: Final report of the Industrie 4.0 Working Group. Available online: http://www.acatech.de/fileadmin/user_upload/Baumstruktur_nach_Website/Acatech/root/de/Material_fuer_Sonderseiten/Industrie_4.0/Final_report__Industrie_4.0_accessible.pdf (accessed on 10 April 2013).
  50. Matsui, K. Strategic use of ICT for sustainability in healthcare industry. Sustain Cities Soc 2020, 53, 101886. [Google Scholar] [CrossRef]
  51. Agrawal, A.; Kumar, V. The healthcare system and the role of internet of things. In Proceedings of the 2020 4th International Conference on Smart and Sustainable Technologies (SpliTech); 2020; pp. 1–7. [Google Scholar]
  52. Amatayakul, M.; Lazar, E.J.; Ostrovsky, A. Understanding the strategic value of electronic health records: Implications for healthcare management. Healthc Manage Rev 2005, 30, 286–296. [Google Scholar] [CrossRef]
  53. Kielty, J.; Batista, L.; Luz, A.; Brito, G.; Iano, Y. Wearables: Technology and Opportunities. In Proceedings of the 6th Brazilian Technology Symposium (BTSym20); Smart Innovation, Systems and Technologies. Springer Nature Switzerland AG: Cham, 2021; pp. 51–67. [Google Scholar]
  54. Dubey, R.; Gunasekaran, A.; Childe, S.J.; Wamba, S.F.; Roubaud, D.; Foropon, C. What are the main barriers to digitalization in SMEs? Technological Forecasting and Social Change 2019, 146, 119–131. [Google Scholar]
  55. Iano, Y. Health 4.0 and advanced manufacturing technologies. A review of the opportunities and trends. Trends and Advances in Information Systems and Technologies, Proceedings of WorldCIST 2020. 2020, 1, 479–488. [Google Scholar]
Figure 1. Stages of the Systematic Review. Source: Content produced by the author.
Figure 1. Stages of the Systematic Review. Source: Content produced by the author.
Preprints 143164 g001
Chart 1. Study selection criteria: inclusion and exclusion.
Chart 1. Study selection criteria: inclusion and exclusion.
(E) works that do not present an abstract will be excluded.
(E) Works that deal with specific health problems (diseases) will be excluded
(E) Very specific article on industry 4.0
(E) Articles on covid-19 will be excluded
(E) Specific articles on 5G, Blockchain, IoT, Telemedicine, machine learning or AI
(I) Article describes barriers or challenges in the implementation of health 4.0
(I) Published and fully available papers in the scientific databases will be included
(I) Studies describing the concept of health 4.0 will be included
(I) Articles that portray health 4.0 situations in specific countries will be included
(I) Describe automation systems in health
Source: Adapted from StArt software (2020).
Chart 2. Number of Barriers to Health 4.0 Implementation.
Chart 2. Number of Barriers to Health 4.0 Implementation.
No. Category Quantity
1 Data privacy and security 44
3 Standardization and interoperability 41
2 Resistance to change and acceptance 38
4 Costs and funding 34
5 Training and skills of professionals 29
6 Infrastructure and technology 28
7 Regulation and public policies 17
Total 231
Source: Content produced by the author.
Chart 3. Number of challenges for the implementation of health 4.0.
Chart 3. Number of challenges for the implementation of health 4.0.
No. Category Quantity
1 Need for clear policies and regulations 40
2 Acceptance and adaptation of patients and health professionals 40
3 Capacity building and training of health professionals 38
4 System and device integration 37
5 Health data security and privacy 29
6 Reduced costs and complexity of technologies 28
7 Data management and digital technologies 17
Total 227
Source: Content produced by the author.
Disclaimer/Publisher’s Note: The statements, opinions and data contained in all publications are solely those of the individual author(s) and contributor(s) and not of MDPI and/or the editor(s). MDPI and/or the editor(s) disclaim responsibility for any injury to people or property resulting from any ideas, methods, instructions or products referred to in the content.
Copyright: This open access article is published under a Creative Commons CC BY 4.0 license, which permit the free download, distribution, and reuse, provided that the author and preprint are cited in any reuse.
Prerpints.org logo

Preprints.org is a free preprint server supported by MDPI in Basel, Switzerland.

Subscribe

Disclaimer

Terms of Use

Privacy Policy

Privacy Settings

© 2026 MDPI (Basel, Switzerland) unless otherwise stated