Submitted:
13 December 2024
Posted:
17 December 2024
Read the latest preprint version here
Abstract
Keywords:
1. Introduction

1.1. Review of the Literature
-
Box 1. Problem Statements.Problem Statements: At all times, find a system’s mass distribution and the location of the center of mass. How may the location be calculated given only timed, angular position data? To what degree of accuracy can metrics be discerned? Requiring how much computational burden? Requiring how much effort?
1.2. State of the Art Benchmarks
- In 2022, reference [1] provided an overview survey of the algorithms and test and validation strategies for grappling robotic free-flying spacecraft, de–emphasizing spacecraft docking and berthing. Core technologies identified includes orientation control (including distributed control systems) and the ability to adapt to unexpected loads. Those core technologies motivate the developments presented in this present study.
- Nonlinear dynamics are highlighted as key, and therefore nonlinear approaches are adopted.
- Despite insistence on nonlinear dynamics, linear time–invariant. PID control laws are emphasized to be “straightforward to design and relatively easy to tune and provide performance sufficient to meet most operating requirements”.
- Since the dynamics are Hamiltonian, nonlinear adaptive control is also highlighted and is also adopted in this present study.
- Trajectory planning is highlighted as well, and autonomous trajectory generation is adopted to permit nonlinear control proposals.
- Air–bearing tables are highlighted to aid validation using laboratory experiments, and one such free–floating, highly flexible robotic gripper arm is described.
1.3. Novelties Presented
- Time–varying estimates of mass locations are found with classical adaptive methods compared to optimal learning leveraging nonlinear, projection regression–based methods. Estimates are supported in–part by the novel use of nonlinear enhanced Luenberger observers.
- Time–varying estimates of mass locations are used to find time–varying estimates of the location of the system center of mass. Estimates are supported in–part by the novel use of nonlinear enhanced Luenberger observers applying the fundamental relationships between products of inertia and mass center location.
- Requirement to diagonalize the matrix of mass moments of inertia is eliminated.
- Requirement to linearize the governing differential equations is eliminated.
- Requirement to simplify governing equations (e.g. small angle assumption, etc.) is eliminated.
- Following analytical development, simulations are used to verify the design, and then spaceflight experiments are proposed in the sequel to validate the simulation results.
1.4. Conveniences of Presentation
2. Materials and Methods
2.1 Physics–Based Dynamics
2.2. Feedforward Control Using Physics–Based Dynamic Embodiment
| Variable/ acronym | Definition | Variable/ acronym | Definition |
|---|---|---|---|
| Regression matrix of sensor data | Regression matrix of desired states | ||
| Unknown, predicted variables | Estimated variables | ||
| Total control signal | Feedforward control signal | ||
| inertia product | |||
| inertia product | |||
| inertia product |
2.3. Regression–Based Projection for Learning
2.4. Luenberger Observers
2.5. Enhanced Luenberger Observers
2.6. Nonlinear Enhanced Luenberger Observers
2.6. Classical Feedback Adaption
2.7. Two–Norm Optimal Nonlinear, Projection Regression–Based Learning
2.8. Combined Control
2.8. Estimating Location of the Center of Mass

| Variable / acronym | Definition | Variable/ acronym | Definition |
|---|---|---|---|
| Mass index | Defined in equation (5) | ||
| Moment of inertia index | Defined in equation (5) | ||
| Moments of inertia | Adaption gain | ||
| Translational displacements | Positive constant reference trajectory gain | ||
| Rotational displacements | Dynamic system matrix | ||
| Control torque | Combined error measure | ||
| Feedforward control | Differential angular velocity | ||
| Control difference | Differential angular acceleration | ||
| Feedback control | Differential time |
| Variable / acronym | Definition | Variable / acronym | Definition |
|---|---|---|---|
| Robot arm base parallel axis | |||
| Inertia moment about mass center | Body center parallel axis | ||
| Total system mass | Radius from parallel axis (not mass center) | ||
| Distance from O to the mass center | Radius vector to the mass center | ||
| Differential mass element | |||
| Center of mass coordinates | |||
2.9. Persistent Excitation of Estimation
| Variable / acronym | Definition | Variable / acronym | Definition |
|---|---|---|---|
| Covariance dimension | Control | ||
| Dimension of the control | Indexed time | ||
| System equation | Transposed system equation |
| Input signal | Order of persistent excitation |
|---|---|
| 1 | |
| 2 | |
| commands | n |
-
Box 2. Input signal recommendation.Recommended input command: To maximize persistent excitation, autonomous sinusoidal trajectories are recommended with white noise added.
2.10. Generic Robotics On-Orbit Trainer (GROOT) and Long Duration Propulsive EELV Secondary Payload Adapter (LDPE ESPA)
2.11. Implementation Procedures
3. Results
3.1. Section Description
3.2. Incremental Development and Presentation of Results
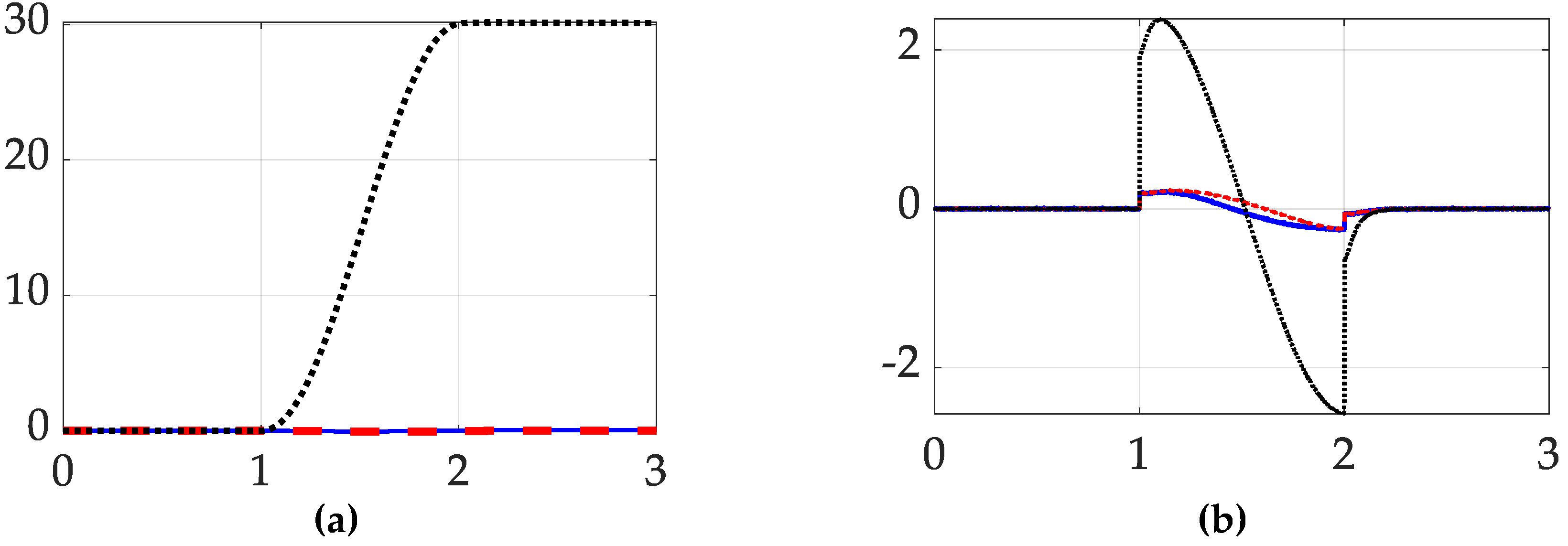
3.2.1. Unperturbed System
3.2.2. Comparative Benchmark
3.2.3. Dynamic Nonlinear Feedforward with PID Feedback and Inertia Adaption


| Roll [degrees] | Pitch [degrees] | Yaw [degrees] | |
|---|---|---|---|
| Mean | |||
| Standard deviation 1 |
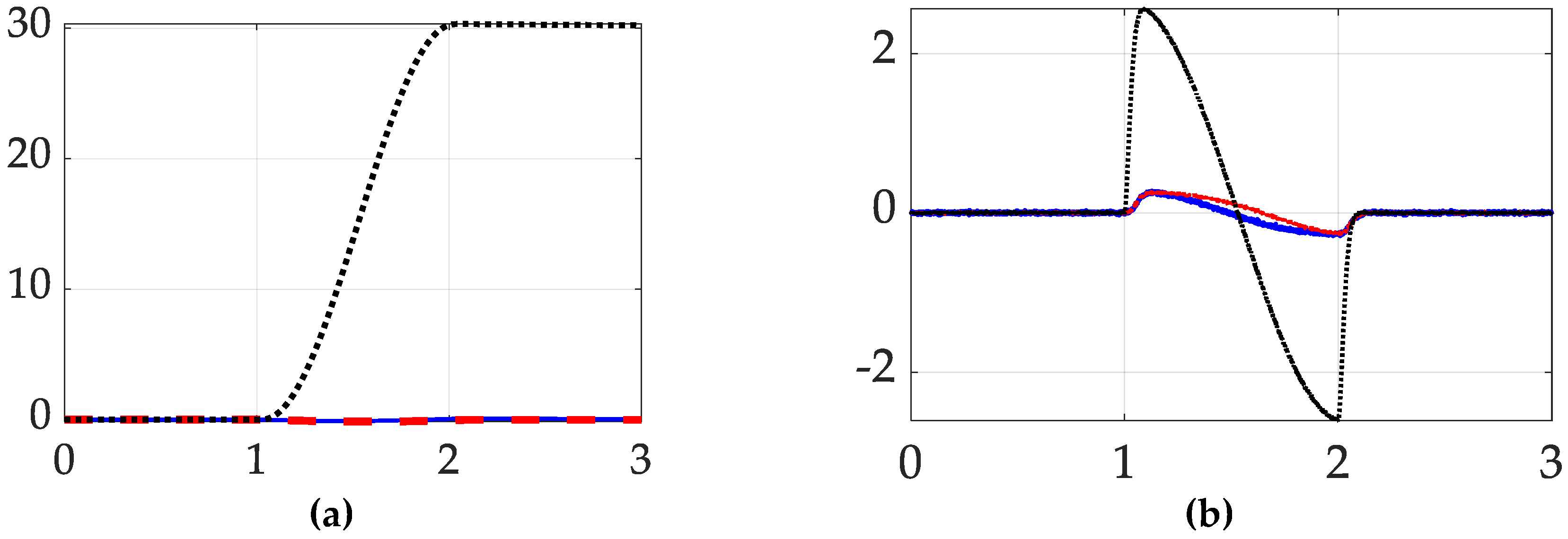
3.2.4. Dynamic Nonlinear Feedforward with PID Feedback and Nonlinear Projection–Based Regression Learning


| 0.0075635 | Roll [degrees] | Pitch [degrees] | Yaw [degrees] |
| Mean | |||
| Standard deviation 1 |
-
Box 3. Identical tracking: adaption vs. nonlinear projection–based regression learning.
3.2.5. Estimator Performance Comparison
-
Box 4. Observer recommendation.Observer recommendation: Simultaneous use of both Luenberger styles is recommended to leverage their relative strengths in the maneuver–axis and non–maneuver axis.
3.3. Identification of Mass Moments and Products of Inertia
3.3.1. Identification of Mass Moments and Products of Inertia by Nonlinear Adaption

3.3.2. Identification of Mass Moments and Products of Inertia by Nonlinear Projection–Based Regression Learning
3.4. Location of Mass Center
3.4.1. Identification of Mass Center Coordinates by Nonlinear Adaption
3.4.2. Identification of Mass Center Coordinates by Nonlinear Projection–Based Regression Learning
-
Box 5. Mass center recommendation.Locating the mass center: Compared to using nonlinear adaption, use of nonlinear projection–based regression learning was more sensitive to identical cases of persistent excitation and accordingly produced better location of mass center.
3.4.3. Location of Center Of Mass: Three–Dimensional Comparison
3.4. Compound Maneuvers

| Roll [degrees] |
Pitch [degrees] |
Yaw [degrees] |
|
|---|---|---|---|
| Error mean | 0.00028129 | 0.0027575 | |
| Error standard deviations 1 | 0.0084356 | 0.0054244 | 0.011515 |

-
Box 6. Compound maneuver recommendation.Single axis versus compound axis maneuvers: Compound maneuvers eliminated learning convergence experienced with single–axis maneuvers. Single axis maneuvers should be sequenced sequentially amongst all three axes.
3.5. Summary of Results
| Maneuver case | Roll errors | Pitch errors | Yaw errors | |||
| Mean | Deviation | Mean | Deviation | Mean | Deviation | |
| Unperturbed PID unperturbed system* | 3% | 0% | 0% | 0% | 899% | 0% |
| Benchmark case ** | -- | -- | -- | -- | -- | -- |
| Feedforward + feedback + adaption*** or learning **** | -68% | -51% | -50% | -49% | -49% | -50% |
| Mean roll [degrees] |
Mean pitch [degrees] |
Mean yaw [degrees] |
|
|---|---|---|---|
| Benchmark Luenberger | |||
| Nonlinear Luenberger 1 | 77% | 144.58% | -1.02% |
| Case | Cost |
|---|---|
| PID controlled unperturbed system | -1% |
| Benchmark PID feedback | -- |
| Nonlinear feedforward with inertia adaption, and PID feedback | -10% |
| Nonlinear feedforward with regression–based inertia learning | -10% |
| Maneuver case | x coordinate | y coordinate | z coordinate | |
| Nonlinear adaption | 7% | 0% | 13% | |
| Nonlinear projection–based regression learning | 36% | 71% | -95% | |
4. Discussion
4.1. Future Research Directions
Author Contributions
Funding
Data Availability Statement
Conflicts of Interest
Appendix A
Appendix B

















References
- Henshaw, C.; Glassner, S.; Naasz, B.; Roberts, B. Grappling Spacecraft. Ann. Rev. Con., Rob., Auto. Sys. 2022. 5, 137-159.
- JPL Robotics. Available online: https://www-robotics.jpl.nasa.gov/what-we-do/research-tasks/prototype-grapple-arm-for-space-exploration-vehicle/ (accessed on 18 November 2024).
- PickNik awarded NASA SBIR Phase 2 for in-orbit robot autonomy. Available online: https://www.aerospacemanufacturinganddesign.com/news/picnik-robotics-awarded-nasa-sbir-phase-2-robot-autonomy/ (accessed on 18 November 2024).
- Robotic Refueling Mission 3 (RRM3). Available online: https://www.nasa.gov/nexis/robotic-refueling-mission-3/ (accessed on 18 November 2024).
- NASA Images and Media Usage Guidelines. NASA content – images, audio, video, and media files used in the rendition of 3-dimensional models, such as texture maps and polygon data in any format – generally are not subject to copyright in the United States. Available online: https://www.nasa.gov/nasa-brand-center/images-and-media/ (accessed on 18 November 2024).
- Maclay, T.; Goff, J.; Sheehan, J.; Han, E. The development of commercially viable ADR services: Introduction of a small-satellite grappling interface. Journal of Space Safety Engineering 2020. (7)3, 364–368. [CrossRef]
- IEEE Robotics & Automation Society, Technical Committee for Space Robotics. Available online: https://www.ieee-ras.org/space-robotics (accessed on 18 November 2024).
- Hernández-Arias, H.; Prado-Molina, J. On-Orbit Center Of Mass Relocation System For A 3U Cubesat. Int. J. Sci. Tech. Res. 2018, (7)7, 44–51.
- Calaon, R. ; Kiner, L.; Allard, C.; Schaub, H. Momentum management of a spacecraft equipped with a dual–gimballed electric thruster. AAS Guidance and Control Conference, Breckenridge, CO,. Feb. 2–8 2023. Paper No. AAS-23-178.
- Gracey, W. The experimental determination of the moments of inertia of airplanes by a simplified compound-pendulum method. National Advisory Committee for Aeronautics Technical Note 1948, 1629.
- Soule, H.; Miller, M. The experimental determination of the moments of inertia of airplanes. National Advisory Committee for Aeronautics Report 467 1934, 1629.501–513.
- Genta, G.; Delpreta, C. Some considerations on the experimental determination of moments of inertia. Meccanica 1994, 29, 125-141. [CrossRef]
- Alessia Nocerino, A.; Opromolla, R.; Fasano, G.; Grassi, M.; Balaguer, P.; John, S.; Cho, H.; Bevilacqua, R. Experimental validation of inertia parameters and attitude estimation of uncooperative space targets using solid state LIDAR. Acta Astronautica 2023, 240, 428-436. [CrossRef]
- Bourabah, D.; Field, L.; Botta, E. Estimation of uncooperative space debris inertial parameters after tether capture. Acta Astronautica 2023, 202, 909-926. [CrossRef]
- Field, L.; Bourabah, D.; Botta, E. Online Control and Moment of Inertia Estimation of Tethered Debris. In Proceedings of the AIAA SCITECH 2024 Forum, Orlando, USA, 8–12 January 2024.
- Sonobe, M.; Inoue, Y. Center of Mass Estimation Using a Force Platform and Inertial Sensors for Balance Evaluation in Quiet Standing. Sensors 2023, 23(10), 4933. [CrossRef]
- Zatsiorsky, V.M.; King, D.L. An algorithm for determining gravity line location from posturographic recordings. J. Biomech. 1997, 31, 161–164 . [CrossRef]
- Caron, O.; Faure, B.; Brenière, Y. Estimating the centre of gravity of the body on the basis of the centre of pressure in standing posture. J. Biomech. 1997, 30, 1169–1171. [CrossRef]
- Germanotta, M.; Mileti, I.; Conforti, I.; Del Prete, Z.; Aprile, I.; Palermo, E. Estimation of Human Center of Mass Position through the Inertial Sensors-Based Methods in Postural Tasks: An Accuracy Evaluation. Sensors 2021, 21(2), 601. [CrossRef]
- Wang, F.; Bettadpur, S.; Save, H. Determination of the center–of–mass of gravity recovery and climate experimental satellites. J. Space. Roc. 2010, 47(2), 371.
- Kornfeld, R.; Arnold, B.; Gross, M.; Dahya, N.; Klipstein, W.; Gath, P.; Bettadpur, S. GRACE-FO: The Gravity Recovery and Climate Experiment Follow-On Mission. J. Space. Roc. 2019, 56(3). [CrossRef]
- Huang, Z.; Li, S.; Cai, L.; Fan, D.; Huang, L. Estimation of the Center of Mass of GRACE-Type Gravity Satellites. Remote Sens. 2022, 14(16), 4030. [CrossRef]
- Pan, Z.; Xiao, Y. Data Quality Assessment of Gravity Recovery and Climate Experiment Follow-On Accelerometer. Sensors 2024, 24(13), 4286. [CrossRef]
- Dou, Y.; Wang, K.; Zhou, Z.; Thomas, P.R.; Shao, Z.; Du, W. Investigation of the Free-Fall Dynamic Behavior of a Rectangular Wing with Variable Center of Mass Location and Variable Moment of Inertia. Aerospace 2023, 10(5), 458. [CrossRef]
- Geng, J.; Langelaan, J. Junyi Geng and Jack W. Langelaan. Estimation of Inertial Properties for a Multilift Slung Load. J. Guid., Con., Dyn. 2021 (44)2, 220-237. [CrossRef]
- Gahramanova, A. Locating Centers of Mass with Image Processing. Und. J. Math. Mod. 2019, (10)1. [CrossRef]
- Lin, Y.T.; Tian, Y.; Perez, D.; Livescu, D. Regression-Based Projection for Learning Mori–Zwanzig Operators. SIAM J. App. Dyn. Sys. 2023. (22)4. [CrossRef]
- Setterfield, T.; Miller, D.; Leonard, J.; Saenz-Otero A. Mapping and determining the center of mass of a rotating object using a moving observer. Inter. J. Rob. Res. 2018, 37(1), 83-103. [CrossRef]
- Diagonalize the Inertia Tensor. Available online: https://phys.libretexts.org/Bookshelves/Classical_Mechanics/Variational_Principles_in_Classical_Mechanics_(Cline)/13%3A_Rigid-body_Rotation/13.07%3A_Diagonalize_the_Inertia_Tensor (accessed on 26 November 2024).
- Luenberger Observer. Available online: https://www.mathworks.com/help/sps/ref/luenbergerobserver.html (accessed on 19 November 2024).
- Transport theorem. Available online: https://en.wikipedia.org/wiki/Transport_theorem (accessed on 19 November 2024).
- Fossen, T. Comments on ‘Hamiltonian adaptive control of spacecraft’. IEEE Transactions on Automatic Control 1993, 38(4), 671–672.
- Iven, M.; Mareels, B.; Anderson, R.; Bitmead, R.; Bodson, M.; Sastry, S. Revisiting the MIT rule for adaptive control. IFAC Adaptive Systems in Control and Signal Processing 1987, 20(2), 161–166.
- Adams, G. Arizona State University Physics Department Proof of the Parallel Axis Theorem. Available online: https://www.public.asu.edu/~gbadams/sum00/parallelaxisT.pdf (accessed on 19 November 2024).
- Kuck, E.; Sands, T. Space Robot Sensor Noise Amelioration Using Trajectory Shaping. Sensors 2024, 24(2), 666. [CrossRef]
- Zhu, Y. Identification Test Design and Data Pretreatment. In Multivariable System Identification for Process Control; Zhu, Y. (Eds); Elsevier Science: Maryland Heights, USA, 2001; pp. 31–63.
- Persistent excitation conditions and their implications. Section 8.1 of Study Guide on Adaptive and Self-Tuning Control. Available online: https://library.fiveable.me/adaptive-and-self-tuning-control/unit-8/robustness-issues-adaptive-control/study-guide/yLKsaWxBlamk2I48 (accessed on 22 November 2024).
- Marino, R.; Tomei, P. On exponentially convergent parameter estimation with lack of persistency of excitation. Systems & Control Letters 2022, 159, 105080. [CrossRef]
- Korotina, M.; Romero, J.; Aranovskiy, S.; Bobtsov, A.; Ortega, R. A new on-line exponential parameter estimator without persistent excitation. Systems and Control Letters 2022, 159, 105079. [CrossRef]
- Software, Robotics, and Simulation Division. Available online: https://www.nasa.gov/software-robotics-and-simulation-division/ (accessed on 21 November 2024).
- Dynamics Operations Training Systems. Available online: https://www.nasa.gov/general/generic-robotics-on-orbit-trainer/ (accessed on 21 November 2024).
- Dai, Q.; Dai, Q.; Xiao, G.; Zhou, G.; Ye, Q.; Han, S.; Han, S.; A novel Gaussian sum quaternion constrained cubature Kalman filter algorithm for GNSS/SINS integrated attitude determination and positioning system. Frontiers in Neurorobotics 2024, 18, 1374531. [CrossRef]
- Slotine, J.; Di Benedetto, M. Hamiltonian adaptive control of spacecraft. IEEE Transactions on Automatic Control 1990, 35(7), 848–852.
- Fossen, T. Comments on ‘Hamiltonian adaptive control of spacecraft’. IEEE Transactions on Automatic Control 1993, 38(4), 671–672.
- Sands, T.; Kim, J.; Agrawal, B. Improved Hamiltonian Adaptive Control of spacecraft. In Proceedings of the IEEE Aerospace conference, Big Sky, MT, USA, 7-14 March 2009.
- Sands, T.; Kim, J.; Agrawal, B. Spacecraft fine tracking pointing using adaptive control. In Proceedings of the 58th International Astronautical Congress, Hyderabad, India, 24–28 September 2007.
- Sands, T.; Kim, J.; Agrawal, B. Spacecraft adaptive control evaluation. In Proceedings of Infotech@Aerospace, Garden Grove, California, USA, 19-21 June 2012.
- Huang, B.; Sands, T. Novel learning for control of nonlinear spacecraft dynamics. J. AppliedMath 2023, 1(1), 42. [CrossRef]














| 1. Use the physics–based governing dynamics to embody the control (section 2.1) |
| 2. Do not diagonalize the inertia matrix |
| 3. Do not linearize the governing equations of motion |
| 4. Do not use small angle assumption to simplify the system equations |
| 5. Establish classical feedback control as comparative benchmark |
| 6. Use nonlinear, enhanced Luenberger observers (section 2.4–2.6) to estimate all motion states and control. |
| 7. Use projection–based non–linear regression learning to learn the fully populated mass moments of inertia (masses and mass locations) including principal moments and off–diagonal products of inertia. (section 2.3) |
| 8. Use off–diagonal products of inertia to estimate location of the center of mass (section 2.8). |
| Variable/ acronym | Definition | Variable/ acronym | Definition |
|---|---|---|---|
| Inertia matrix or tensor | |||
| Angular acceleration | inertia product | ||
| Angular velocity | inertia product | ||
| –direction | |||
| –direction | inertia product | ||
| –direction | |||
| Regression matrix of knowns | Unknown, predicted variables |
| 9. Use the physics–based governing dynamics to embody the control (section 2.1) |
| 10. Do not diagonalize the inertia matrix |
| 11. Do not linearize the governing equations of motion |
| 12. Establish classical feedback control as comparative benchmark |
| 13. Implement nonlinear feedforward in equation (5) (section 2.2) |
| 14. Use nonlinear, enhanced Luenberger observers (section 2.5) to estimate all motion states and control. |
| 15. Use projection–based non–linear regression learning to learn the fully populated mass moments of inertia (masses and mass locations) including principal moments and off–diagonal products of inertia. (section 2.7) |
| 16. Use off–diagonal products of inertia to estimate location of the center of mass (section 2.8). |
| Roll [degrees] | Pitch [degrees] | Yaw [degrees] | |
|---|---|---|---|
| Mean | |||
| Standard deviation 1 |
| Roll [degrees] | Pitch [degrees] | Yaw [degrees] | |
|---|---|---|---|
| Mean | |||
| Standard deviation 1 |
| Mean roll [degrees] |
Mean pitch [degrees] |
Mean yaw [degrees] |
|
|---|---|---|---|
| Benchmark Luenberger | |||
| Nonlinear Luenberger 1 | 77% | 144.58% | -1.02% |
| 17. Use the physics–based governing dynamics to embody the control (section 2.1) |
| 18. To maximize persistent excitation, autonomous sinusoidal trajectories are recommended with white noise added. (section 2.9) |
| 19. Simultaneous use of both Luenberger styles is recommended to leverage their relative strengths in the maneuver–axis and non–maneuver axis. (section 3.2) |
| 20. Compared to using nonlinear adaption, use of nonlinear projection–based regression learning was more sensitive to identical cases of persistent excitation and accordingly produced better location of mass center. (section 3.4.2) |
| 21. Compound maneuvers eliminated learning convergence experienced with single–axis maneuvers. Single axis maneuvers should be sequenced sequentially amongst all three axes. (section 3.4.3) |
Disclaimer/Publisher’s Note: The statements, opinions and data contained in all publications are solely those of the individual author(s) and contributor(s) and not of MDPI and/or the editor(s). MDPI and/or the editor(s) disclaim responsibility for any injury to people or property resulting from any ideas, methods, instructions or products referred to in the content. |
© 2024 by the authors. Licensee MDPI, Basel, Switzerland. This article is an open access article distributed under the terms and conditions of the Creative Commons Attribution (CC BY) license (http://creativecommons.org/licenses/by/4.0/).