Preprint
Article

This version is not peer-reviewed.

Fecal Microbiota Strongly Correlates with Tissue Microbiota Composition in Colorectal Cancer but Not in Non-Small Cell Lung Cancer

A peer-reviewed article of this preprint also exists.

Submitted:

13 December 2024

Posted:

13 December 2024

You are already at the latest version

Abstract
Microbiota could be of interest in the diagnosis of Colorectal and Non-small Cell Lung Cancer (CRC and NSCLC). However, how the microbial components of tissues and feces reflect each other remains unknown. In this work, our main objective is to know the degree of correlation between the composition of the tissue microbiota and that of the feces of patients affected by CRC and NSCLC. Specifically, we investigated tumor and non-tumor tissues from 38 recruited patients with CRC and 19 with NSCLC. DNA from samples was submitted for 16S rDNA metagenomic sequencing, followed by data analysis through the QIIME2 pipeline and further statistical processing with STATA IC16. Tumor and non-tumor tissue selected genera were highly correlated in both CRC and NSCLC (100% and 81.25%). Following, we established tissue-feces correlations, using selected genera from a LEfSe analysis previously published. In CRC, we found a strong correlation between the taxa detected in feces and those from colorectal tissues. However, our data do not demonstrate this correlation in NSCLC. In conclusion, our data demonstrate that the microbiota components of tumor and non-tumor tissues are similar, with only minor differences being detected. Furthermore, our results clearly demonstrate that the fecal microbiota reflects the microbial composition of intestinal tissue but not that of lung tissue.
Keywords: 
;  ;  

1. Introduction

Gut microbiota is considered of vital relevance in human health, and different relationships have been established between the gut microbiota composition and the risk of developing various pathologies, including different tumorigenic processes [1,2]. The gut microbiota constitutes one of the environmental factors that most influences the development of cancer [3] and several studies have reported changes in the composition of the intestinal microbiota, mainly in individuals suffering from Colorectal Cancer (CRC) [4].
Colorectal and non-small cell lung cancers (CRC, NSCLC) represent two of the most studied tumor diseases due to their high incidence and mortality [5]. Among the biomarkers useful in the early diagnosis of these pathologies, several bacterial genera, that can be detected in feces of the affected patients, have recently been described [6].
According to some authors, microbiota analyses in feces from patients with CRC are considered to reflect the microbiota composition of colorectal tissue [7]. Regarding NSCLC, gut dysbiosis in humans has been linked to inflammatory conditions in the gastrointestinal tract itself, but also in the airways, with implications in pathologies such as asthma and chronic obstructive pulmonary disease [8,9]. The existence of a gut-lung axis has been proposed to explain the influence of the composition of the intestinal microbiota on lung pathologies, including NSCLC [10,11]. The importance of the gut–lung axis has become more evident following the identification of several gut microbe-derived components and metabolites, such as short-chain fatty acids (SCFAs), as key mediators for setting the tone of the immune system [10]. Recently, it has been proposed that promising gut microbiota-based therapeutic strategies could improve the effectiveness or reduce the toxicity of immunotherapy in patients with NSCLC [11]. However, the action mechanism of the lung-gut axis is relatively unclear, and most of the microbial signals in diseases are not very precise [12].
In the present work, we report the results obtained from the analysis of microbiota in tissues from two prospective series of cancer patients. Specifically, microbiota analyses were performed in colorectal tissues from CRC patients and in lung tissues from NSCLC subjects. Data obtained have been correlated to the ones from the analysis of fecal samples from the same subjects. The latter, recently published, demonstrated potential clinical usefulness in CRC and NSCLC of the gut microbiota biomarkers [13]. Feces constitute an easily accessible material, but it is interesting to know if predominant taxa detected in these samples reflect the composition of the tissue microbiota.
Our results in CRC seem to indicate a strong correlation between the taxa detected in feces and those from colorectal tissues. However, our data do not demonstrate this correlation in NSCLC. Therefore, it seems of relevance to deepen our knowledge of the mechanisms involved in the hypothetical microbiota gut-lung axis.

2. Results

2.1. Tissue Microbiota α and β Diversity Comparison Between Tumor and Non-Tumor Samples from CRC Patients

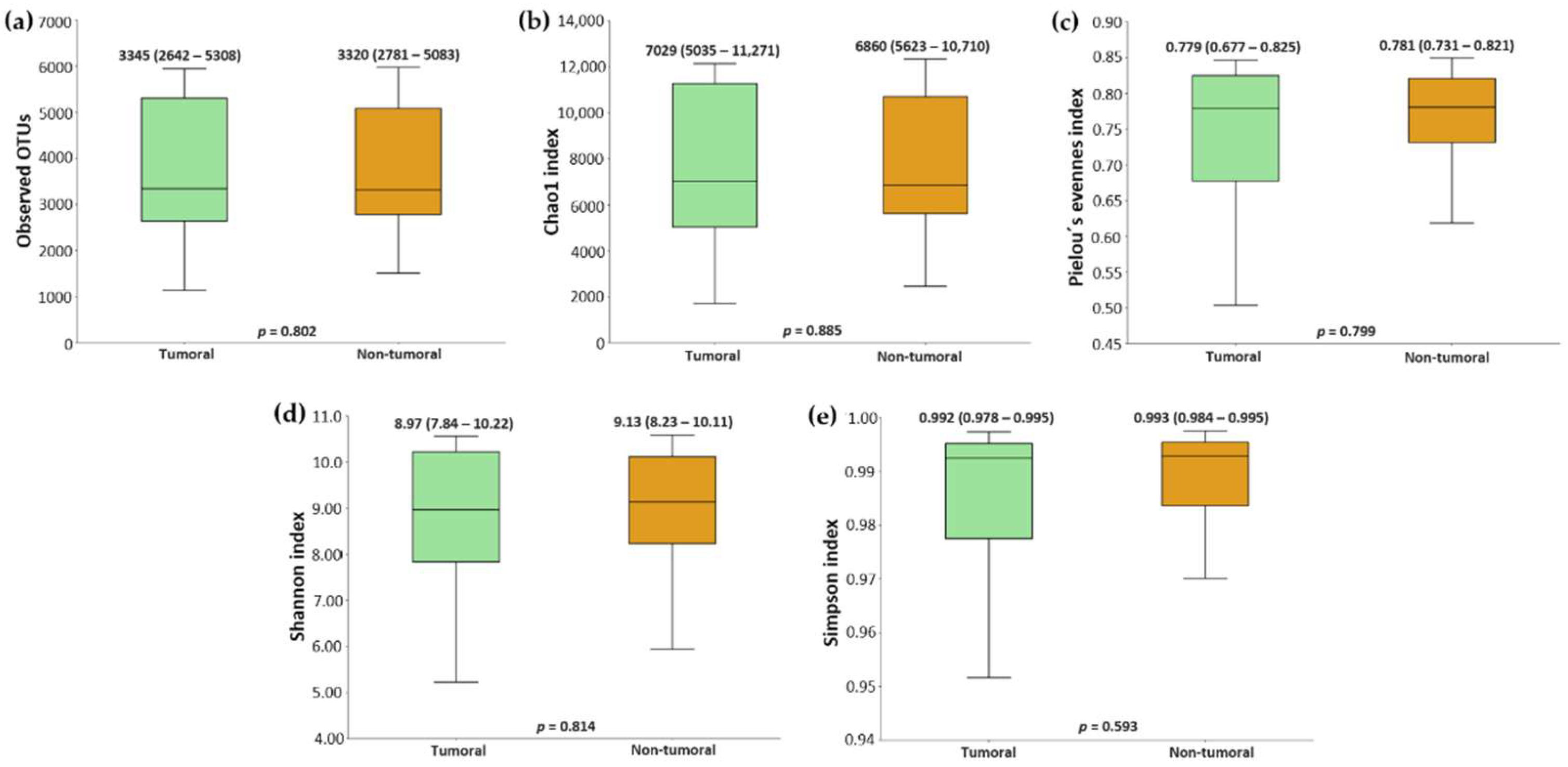
Alpha and β diversity metrics were compared among paired tumoral and non-tumoral tissue samples. Figure 1 shows representation of α diversity metrics (Observed OTUs, Chao1 index, Shannon index, Pielou’s evenness index, and Simpson index) comparing tumor and non-tumor tissues from CRC patients. The value of α diversity metrics was very similar, and p values indicated no significant differences between both tissue sample types.
Regarding β diversity, Bray-Curtis and Jaccard matrices were represented using principal coordinate analysis (PCoA). Figure 2 showed no clustering between both tissue types and statistical differences were not seen when using permutation-based multivariate analysis of variance (PERMANOVA), analysis of multivariate homogeneity of variances (PERMDISP) and analysis of similarities (ANOSIM) tests. Altogether these results indicate that core microbiome composition was similar between both tumor and non-tumor tissues in CRC patients.
This was further confirmed by analysis of the abundance of main phyla (Figure 3a) where similar composition is envisioned in stacked bar plots. Firmicutes were dominant in both tissue types (43.2% in tumoral and 43.9% in non-tumoral), followed by Bacteroidota (19.4% in tumor tissues and 21.9% in non-tumor samples); Proteobacteria and Actinobacteriota were slightly higher in non-tumoral tissues (18.5% vs 18.9% and 11.9% vs 12.6%, respectively). Overall, phylum Fusobacteriota was significantly more abundant in tumoral tissues, and this was also observed at the genus level (Figure 3b), where the only significant genus that differed between both tissue types, tumoral and non-tumoral, was Fusobacterium (LDA score = 4.36, p = 0.019).

2.2. Tissue Microbiota α and β Diversity Comparison Between Tumor and Non-Tumor Samples from NSCLC Patients

Microbiota diversity analysis in lung tissues also revealed the absence of significant differences between tumor and non-tumor samples. Figure 4 displays the median for the five α diversity metrics and the p values for their comparison.
Regarding β diversity, Bray-Curtis and Jaccard indexes did not show any clustering within tumoral or non-tumoral samples, thus indicating a similar microbial composition in both types of tissue.
NSCLC tissues had a similar microbial taxonomy. Analysis of main phyla (Figure 6a) revealed a shared distribution, with only slight differences: Firmicutes (35.78 vs 32.82) and Bacteroidota (21.81 vs 18.27) were more abundant in tumor tissues, whereas Actinobacteria (21.32 vs 25.46) and Proteobacteria (18.12 vs 19.77) were more abundant in non-tumor tissues. No significant differences were present at a phylum level. LEfSe analysis (Figure 6b) revealed four differentially abundant genera between both types of tissue samples. Cryobacterium was more abundant in tumor tissues (LDA score = 1.88; p = 0.033) and Tepidicella (LDA score = 2.04; p = 0.013), Geodermatophilus (LDA score = 2.44; p = 0.045) and Nakamurella (LDA score = 2.57; p = 0.033) were increased in non-tumor tissues.

2.3. Fecal and tissue microbiota correlations in CRC and NSCLC

We mapped microbial correlations between feces and tissues. This study was performed using selected genera from LEfSe analysis employed in developing a gut microbiome consortium previously published by our group [6]. Concretely, 22 genera in CRC and 16 genera in NSCLC were mapped. Both in CRC and NSCLC, these analyses were performed jointly in all the tissues included in the present study (tumor and non-tumor samples), since no relevant differences had been found in any of the α and β diversity tests between both types of tissues.
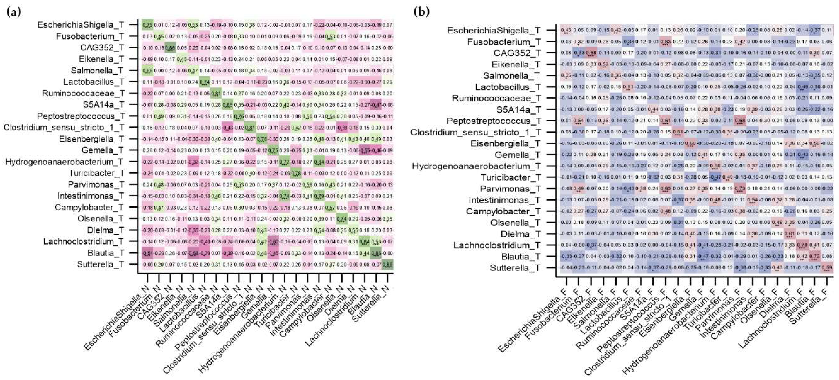
Regarding the CRC group, results can be observed in Figure 7. In paired tumor and non-tumor tissue samples (Figure 7a), all 22 genera fully correlated with each other, as shown by the existence of a green diagonal. In tissue-feces mapping (Figure 7b), 20 out of 22 paired correlations were significant (red diagonal), with genus Ruminococcaceae and Campylobacter being not significant but always positively correlated (rxy = 0.165, p = 0.323 and rxy = 0.216, p = 0.192).
Regarding the NSCLC group, heatplots displaying correlation analyses are depicted in Figure 8. In paired tumor and non-tumor tissue samples (Figure 8a), 13 out 16 (81.3%) genera positively correlated between samples, as was shown by the existence of a green diagonal. In this case, and in contrast to Figure 8a, the green diagonal remains more masked due to the existence of several intergender correlations. One correlation was non-significant but positive (Salmonella: rxy = 0.464, p = 0.150), and two other correlations were non-significant and negative (Clostridium sensu stricto 3: rxy = -0.060, p = 0.861; Olsenella: rxy = -0.210, p = 0.535). In NSCLC, tissue-fecal microbiota association was characterized by the absence of significant correlations (Figure 8b).
The similarity between tumoral and non-tumoral tissues was also proved by the distribution of the most abundant 20 genera in CRC and NSCLC (Figure 9). This distribution was also more similar between tissues and feces from CRC patients than between tissues and feces from NSCLC patients. Thus, Bacteroides was the most abundant genus in tissue and feces from CRC subjects, while Cutibacterium was the first genus in NSCLC tissues and Bacteroides in NSCLC feces.
We also examined shared and exclusive genera OTUs by sample type. We found that feces shared around 10% more genera OTUs with tissues in CRC than in NSCLC samples (Figure 10), e.g. in CRC tissues, 73.3% and 72.9% of genera were shared with feces, whereas in NSCLC shared proportions were 61.9% and 63.6%. Moreover, the percentage of common taxa in both cancer types was higher between tumoral and non-tumoral tissues (90.2% and 81.2% in CRC and NSCLC, respectively), than in the tissue-feces pair (in CRC, 73.3% between tumoral tissues and feces and 72.9% between non-tumor tissues and feces; in NSCLC, 61.9% between tumoral tissues and feces, and 63.6% between non-tumoral tissues and feces).

2.4. Differences in functional predicted profiles in CRC and NSLC

Despite the absence of statistically significant differences between microbial composition in tumoral and non-tumoral tissues, and the presence of significant correlations between selected bacterial genera, each type of tissue preserved a unique functional profile as predicted by the Phylogenetic Investigation of Communities by Reconstruction of Unobserved States/PICRUst2 tool (Figure 11). Particularly, less counts were noticed in the tumors regarding the pentose phosphate pathway, antioxidant biosynthesis (pantothenate, terpenoids), DNA repair mechanisms (base excision repair, nucleotide excision repair, mismatch repair, homologous recombination and non-homologous end joining), and immune related crosstalk (flagellar assembly and NLR signaling). These findings were consistent for both types of cancer, CRC and NSCLC (Table 1).

3. Discussion

In the present study, we analyzed differences in the microbiome composition of tumoral and non-tumoral tissues from patients affected by CRC or NSCLC, and mapped tissue and fecal selected genera through correlation analysis. The correlation study was performed considering the selected bacterial genera in a previous investigation, which indicated that two bacterial consortia could potentially serve as microbial biomarkers for the diagnosis of CRC and NSCLC [13].
Microbial diversity has been proposed as an indicator of disease-associated states [14]. Similarly to other authors [15,16,17], we did not find significant differences in relation to microbial diversity between tumoral and non-tumoral tissues, both in CRC and NSCLC. In fact, results about microbial diversity as an indicator of dysbiosis remain controversial according to data published on CRC [18] and NSCLC [19,20,21]. Recently, Proteobacteria has been described as dominant phyla in colorectal tissues [22,23]; however, other authors indicated that Firmicutes remained as dominant taxa in CRC samples [24], the latter results yield similar conclusions to those found in the study we now report on CRC samples. Dominant phyla across cancer types remain controversial, although it has been suggested a different dominant phylum for each tumor pathology [25]. Technical aspects could influence the microbial composition of tumor tissues [26,27]. Also, of note, several investigations address the influence of environmental factors in gut microbiome composition, but whether tissue-resident bacteria are affected by the same external factors and their degree of implication is still unknown [28,29].
In our series of patients affected by CRC, Fusobacterium and Fusobacteriota appeared, as genus and phylum respectively, increased in tumoral tissue. Fusobacterium is widely reported to be involved in colorectal carcinogenicity through several mechanisms: the positive regulatory effect of cytochrome P450 enzyme CYP2J2 and matrix metalloproteinase 7 (MMP7) expression on the epithelial-mesenchymal transition has been considered as example [30]. Furthermore, the FadA adhesin and other secreted mutagens (DL-homocystine and allantoic acid) have been shown to promote genotoxicity [31]. Fusobacterium has also shown to promote inflammation through NF-κB signaling, thereby reinforcing its carcinogenic properties [32,33].
In NSCLC, Cryobacterium, Tepidicella, Geodermatophilus and Nakamurella, were highlighted by LEfSe in the analysis of differences between tumoral and non-tumoral samples. Little is known about the role of Cryobacterium in NSCLC carcinogenesis. This gram-positive bacterium belongs to phylum Actinobacteria, is an aerobe heterotroph and metabolizes several sugars [34]. Its abundance has been described in gastric cancer tissues as increasing with TNM stage [35] and it takes part of a central node in one species specificity network analysis for primary tumors across 33 cancer-types [36]. On the other hand, Geodermatophilus has been described as a gastric tissue member enriched in responders to neoadjuvant chemotherapy [37] and as peripheral node in a species network from primary tumors [36]. Besides, Nakamurella has been associated to grade 3 adverse events as part of gut microbiota in locally advanced esophageal carcinoma patients treated with neoadjuvant camrelizumab and chemotherapy. No information could be found about Tepidicella. Of note, Nakamurella and Geodermatophilus belong to phylum Actinobacteria, which have been described as increased in airway brushes from NSCLC at early stages (I-IIIA), and as a rich source of secondary metabolites with potent anticancer and cytotoxicity properties [38].
Despite the mentioned differences highlighted by LEfSe analysis, our correlation results also suggested that non-tumor tissues displayed a similar microbial composition to their paired tumor samples. Microbial profiles from both types of tissue were highly and significantly correlated in the genera analyzed in both cancer types. In CRC, 100% of the 22 genera studied, and 81.3% of the 16 genera considered in NSCLC, were significant and positively correlated among tumoral and non-tumoral tissues. Thus, we hypothesize that the stromal microbiota, rather than that of the strictly intratumor environment, participates in tumorigenesis. In fact, several articles depict that peritumoral tissue, used as reference and control in multiple studies, harbors molecular alterations that can precede future malignant lesions, known as “field cancerization” [39] or modulate the existent ones [40]. Therefore, we would be in alignment with the notion which suggests that non-tumoral adjacent tissue may represent a unique state between healthy normal tissue and tumoral tissue [41].
In the case of tissue-feces mapping in CRC, tissue microbiota correlated almost perfectly with fecal microbiota, except for the genera Ruminococcaceae and Campylobacter, which showed a positive tissue-feces correlation although this was not significant. This finding could reflect tumor heterogeneity, which causes the outcomes to vary slightly depending on the area of ​​the tumor being analyzed [42]. Other authors have highlighted significant differences between feces and mucosa CRC samples [23]. Instead, we focused on the similarities between CRC tissue and feces, aligning with the idea that feces may represent, to some extent, the microbial composition at the tissue level. In NSCLC, tissue-feces mapping did not yield any significant correlation, in contrast to previously published results. Particularly, a previous study found that the number of shared bacteria between lung cancer biopsy and feces was higher than those observed between normal parenchymal tissue and feces, although this difference was very subtle. In addition, Romboutsia and Alistipes showed a feces-tumor correlation [43].
Our study revealed the duality between similarities and differences between tissue types through microbial analysis. Indeed, PICRUSt2 analysis highlighted several functional pathways with tenuous differences between tumor and non-tumor tissues. Our results do not always correspond to the metabolic and immunological regulation described in previous works for human tumor cells [44,45,46]. It is necessary to perform these functional analyses on a larger number of samples to confirm the detected differences, which are otherwise not significant.
A gut-lung axis has been suggested as pathway for gut-derived diseases in the lung. However, its composition or functioning has not been fully elucidated. In this work, we demonstrate that the gut-lung axis cannot be proposed based on a reflection of the composition of the gut microbiome into the lung microbiome. Therefore, the critical role that the intestine is playing in the lung may be executed by directing immune responses outside the local environment or by the systemic dissemination of metabolites [47,48]. Thus, physical proximity contributes to the constitution of microbial communities with common members, which is why feces and CRC tissues showed an almost complete correlation, whereas this did not occur in NSCLC.
In conclusion, the results of the present study show that there are slight differences between the tumor and non-tumor microbiota and, at the same time, that both tissue types share microbial characteristics. These findings are relevant in the sense that they support the notion that when tumor tissue is scarce, due to its small size or its consumption in diagnostic tests, the study of specific microbiota biomarkers in non-tumoral tissue may be useful in CRC and NSCLC. However, each tumor type has its own microbial profile. Furthermore, our results clearly demonstrate that the fecal microbiota reflects the microbial composition of intestinal tissue but not that of lung tissue. In fact, the bacterial taxa found to be increased in feces from cancer patients were highly correlated with tissue bacteria in CRC but not in NSCLC.

4. Materials and Methods

4.1. Patients and tissue samples

Thirty-eight CRC and nineteen NSCLC samples, and their paired non-tumor tissues, were obtained from patients who had undergone potentially curative surgery at San Carlos Hospital in Madrid, Spain, between 2019 and 2024. Mean age of CRC patients (24 males and 14 females) was 71.24 ± 12 (mean ± standard deviation). For NSCLC cases (9 males and 10 females), the mean age was 72.79 ± 7.91 (mean ± standard deviation). After surgical resection, all tissue samples were instantly frozen in liquid nitrogen and stored until processed at -80˚C in the Biobank of the Health Research Institute of San Carlos Hospital (IdISSC) in Madrid, using Tissue-Tek OCT as a freezing medium. Therefore, all tissues were obtained from the San Carlos Hospital Biobank (B.0000725) belonging to the San Carlos Health Research Institute (IdISSC), which is part of the national network of Biobanks, project PT2020/00074 subsidized by the Carlos III Institute of Health (ISCIII) and co-funded by the European Union through the European Regional Development Fund (ERDF). Cryostat-sectioned, hematoxylin and Eosin (H&E) stained samples from each tumor block were examined microscopically by two independent pathologists to confirm the presence of ≥ 80% tumor cells. Paired samples of non-tumor tissues were confirmed microscopically.
Written approval to develop this study was obtained from the Clinical Research Ethics Committee of the San Carlos Hospital in Madrid (C.I. 19/549-E_BC, 27/12/2019). In addition, written informed consent was signed by the patients prior to investigation. Cases were collected independently from gender, age of the patient or tumor stage, and no patient had received previous chemo- or radiotherapy before diagnosis and inclusion in the study. Cancer patients previously submitted to gastrointestinal resection surgery, those affected by inflammatory diseases, and those who had received antibiotic treatment one month before surgery were excluded. Moreover, chemo- and/or radiotherapy prior to the surgery was also considered an exclusion criterion.

4.2. DNA extraction and Sequencing

Prior to DNA extraction, tumor and non-tumor tissue samples from CRC and NSCLC patients were washed to remove the Tissue-Tek OCT, by the addition of 1ml PBS 1x and subsequent centrifugation at 3000 rpm and room temperature for 15 minutes. Next, total DNA extraction was performed using the QIAamp® DNA Mini Kit (Qiagen, Hilden, Germany) following the manufacturer’s protocol. After the extraction, DNA concentration was measured with the Invitrogen™ Qubit™ 3 Fluorometer and the dsDNA HS (high sensitivity) Assay (Thermo Fisher Scientific, Waltham, MA, USA).
Microbiota analysis consisted in the amplification and sequencing of the bacterial 16S ribosomal RNA (rRNA) gene, using the Ion Torrent™ technology and reagents from Life Technologies (a division of Thermo Fisher Scientific, Waltham, MA, USA). The protocol followed for library preparation and sequencing has been described previously [8]. Shortly, DNA from each sample was submitted to 2 PCR reactions in parallel, each one starting from 5 ng of input DNA, and using the reagents from the Ion 16S™ Metagenomics Kit. Reactions were set to 25 cycles, with the conditions mentioned in the manufacturer’s protocol. Two different primer sets were used to amplify 7 hypervariable regions of the gene (set 1, regions V2, V4 and V8; and set 2, regions V3, V6-7 and V9). The obtained amplicons from both reactions were quantified using the Qubit™, combined equimolarly for each sample and purified with the CleanPCR reagent (CleanNA, Waddinxveen, The Netherlands). Next, barcoded libraries were prepared with the reagents from the Ion Plus Fragment Library Kit and the Ion Xpress™ Barcode Adapters 1-96 Kit. Resulting final libraries were quantified with the Qubit™, diluted to 22 pM and pooled together. An emulsion PCR was then performed using the Ion OneTouch™ 2 System and the Ion 520™ & 530™ Kit–OT2, from which Template-positive ion sphere particles (TP-ISPs) were obtained. Finally, these TP-ISPs were collected, washed, enriched using the Ion OneTouch™ES Instrument OT2, and loaded onto an Ion 530™ Chip. Sequencing was performed with the Ion S5™ System.

4.3. Statistical Analysis

Bioinformatic analysis of sequencing data was conducted with the Quantitative Insight Into Microbial Ecology 2 (QIIME2) pipeline [49]. Raw sequences were pre-processed as described previously [8] and assigned to OTUs using the SILVA 138 SSU Ref NR 99 identity database v138. Rarefaction was then performed to a threshold over 25K OTUs.
Five alpha diversity metrics (Observed OTUs, Chao1 richness estimate, Pielou’s evenness index, Shannon diversity index and Simpson’s diversity index) were calculated on the rarefied OTUs profiles and compared between samples via parametric tests (t-test) or non-parametric tests (Kruskal-Wallis test) depending on the distribution of data. Beta diversity was also assessed by the calculation of the Jaccard and Bray-Curtis similarity indexes, using PCoA for visualization of the distances between groups. Both indexes were compared between samples through the PERMANOVA, ANOSIM, and PERMDISP tests.
Taxonomic comparison was performed via the LEfSe analysis [50], to identify bacterial taxa with significantly different relative abundance between the compared groups. Taxa with an LDA score (log10) > 2 and p value < 0.05 were considered as statistically significant. Functional analysis was performed using PICRUSt2 [51].
Finally, correlation analyses were performed on the relative abundance of bacterial taxa using the Spearman test. These statistical analyses were performed with STATA IC16.1 (Stata-Corp LLC, College Station, TX, USA). In all cases, statistical significance was considered at p value < 0.05.

Author Contributions

Conceptualization, J.V.-V., S.T., D.G.-G., A.O.-H., A.T. and P.I.; Formal analysis, J.V.-V., S.T., M.P.-C., D.G.-G., A.O.-H., S.d.l.S., I.D.-S., J.D., D.R., J.-R.J. and P.I.; Funding acquisition, A.T. and P.I.; Investigation, J.V.-V., S.T., M.P.-C., D.G.-G., A.O.-H., S.d.l.S., I.D.-S., J.D., D.R., J.-R.J. and P.I.; Methodology, J.V.-V., S.T., M.P.-C., D.G.-G., A.O.-H., S.d.l.S., I.D.-S., J.D., D.R., J.-R.J., F.H., A.-M.G.-M., A.T. and P.I.; Project administration, A.T. and P.I.; Supervision, M.P.-C., D.G.-G., F.H., A.T. and P.I.; Validation, J.V.-V., S.T., M.P.-C., D.G.-G., A.O.-H., S.d.l.S., I.D.-S., J.D., D.R., J.-R.J., F.H., A.-M.G.-M., A.T. and P.I.; Writing—original draft, J.V.-V., S.T. and P.I.; Writing—review and editing, J.V.-V., S.T., A.T. and P.I. All authors have read and agreed to the published version of the manuscript.

Funding

The present study was supported by grant PI19/00073 from the Carlos III Health Institute (Ministerio de Economía y Competitividad), Spain and co-funded by the European Union through the European Regional Development Fund (ERDF) ‘A way to make Europe’. Funders did not participate in study design, data collection and analysis, decision to publish, nor preparation of the manuscript.

Institutional Review Board Statement

This study was conducted in accordance with the Declaration of Helsinki, and approved by the Clinical Research Ethics Committee of the San Carlos Hospital (C.I. 19/549-E_BC, 27 December 2019).

Informed Consent Statement

Written informed consents were obtained from patients prior to investigation assuring the confidentiality of their data.

Data Availability Statement

Raw sequence data will be deposited in a public repository.

Acknowledgments

We would like to thank all participants who agreed to donate their samples for this study, for their altruistic contribution to the advancement of science. J.V.-V. and S.T. were supported by UCM Santander predoctoral contract.

Conflicts of Interest

The authors declare no conflicts of interest.

References

  1. Vivarelli, S.; Salemi, R.; Candido, S.; Falzone, L.; Santagati, M.; Stefani, S.; Torino, F.; Banna, G.L.; Tonini, G.; Libra, M. Gut Microbiota and Cancer: From Pathogenesis to Therapy. Cancers 2019, 11, 38. [Google Scholar] [CrossRef]
  2. Chen, J.; Yu, X.; Wu, X.; Chai, K.; Wang, S. Causal Relationships between Gut Microbiota, Immune Cell, and Non-Small Cell Lung Cancer: A Two-Step, Two-Sample Mendelian Randomization Study. J Cancer 2024, 15, 1890–1897. [Google Scholar] [CrossRef] [PubMed]
  3. Gilbert, J.A.; Blaser, M.J.; Caporaso, J.G.; Jansson, J.K.; Lynch, S.V.; Knight, R. Current Understanding of the Human Microbiome. Nat Med 2018, 24, 392–400. [Google Scholar] [CrossRef]
  4. Jia, W.; Xie, G.; Jia, W. Bile Acid-Microbiota Crosstalk in Gastrointestinal Inflammation and Carcinogenesis. Nat Rev Gastroenterol Hepatol 2018, 15, 111–128. [Google Scholar] [CrossRef] [PubMed]
  5. Bray, F.; Laversanne, M.; Sung, H.; Ferlay, J.; Siegel, R.L.; Soerjomataram, I.; Jemal, A. Global Cancer Statistics 2022: GLOBOCAN Estimates of Incidence and Mortality Worldwide for 36 Cancers in 185 Countries. CA Cancer J Clin 2024, 74, 229–263. [Google Scholar] [CrossRef] [PubMed]
  6. Tabowei, G.; Gaddipati, G.N.; Mukhtar, M.; Alzubaidee, M.J.; Dwarampudi, R.S.; Mathew, S.; Bichenapally, S.; Khachatryan, V.; Muazzam, A.; Hamal, C.; et al. Microbiota Dysbiosis a Cause of Colorectal Cancer or Not? A Systematic Review. Cureus 2022, 14, 10. [Google Scholar] [CrossRef]
  7. Liang, J.Q.; Wong, S.H.; Szeto, C.H.; Chu, E.S.; Lau, H.C.; Chen, Y.; Fang, J.; Yu, J.; Sung, J.J. Fecal Microbial DNA Markers Serve for Screening Colorectal Neoplasm in Asymptomatic Subjects. J Gastroenterol Hepatol 2021, 36, 1035–1043. [Google Scholar] [CrossRef] [PubMed]
  8. Rapozo, D.C.M.; Bernardazzi, C.; Souza, H.S.P. de Diet and Microbiota in Inflammatory Bowel Disease: The Gut in Disharmony. World Journal of Gastroenterology 2017, 23, 2124. [Google Scholar] [CrossRef]
  9. Rutten, E.P.A.; Lenaerts, K.; Buurman, W.A.; Wouters, E.F.M. Disturbed Intestinal Integrity in Patients with COPD: Effects of Activities of Daily Living. Chest 2014, 145, 245–252. [Google Scholar] [CrossRef]
  10. Dang, A.T.; Marsland, B.J. Microbes, Metabolites, and the Gut-Lung Axis. Mucosal Immunol 2019, 12, 843–850. [Google Scholar] [CrossRef]
  11. Zhang, H.; Xu, Z. Gut-Lung Axis: Role of the Gut Microbiota in Non-Small Cell Lung Cancer Immunotherapy. Front Oncol 2023, 13, 1257515. [Google Scholar] [CrossRef]
  12. Ma, P.-J.; Wang, M.-M.; Wang, Y. Gut Microbiota: A New Insight into Lung Diseases. Biomed Pharmacother 2022, 155, 113810. [Google Scholar] [CrossRef] [PubMed]
  13. Tesolato, S.; Vicente-Valor, J.; Paz-Cabezas, M.; Gómez-Garre, D.; Sánchez-González, S.; Ortega-Hernández, A.; de la Serna, S.; Domínguez-Serrano, I.; Dziakova, J.; Rivera, D.; et al. Gut Microbiota Signatures with Potential Clinical Usefulness in Colorectal and Non-Small Cell Lung Cancers. Biomedicines 2024, 12, 703. [Google Scholar] [CrossRef]
  14. Hou, K.; Wu, Z.-X.; Chen, X.-Y.; Wang, J.-Q.; Zhang, D.; Xiao, C.; Zhu, D.; Koya, J.B.; Wei, L.; Li, J.; et al. Microbiota in Health and Diseases. Sig Transduct Target Ther 2022, 7, 1–28. [Google Scholar] [CrossRef] [PubMed]
  15. Gamage, B.D.; Ranasinghe, D.; Sahankumari, A.; Malavige, G.N. Metagenomic Analysis of Colonic Tissue and Stool Microbiome in Patients with Colorectal Cancer in a South Asian Population. BMC Cancer 2024, 24, 1124. [Google Scholar] [CrossRef] [PubMed]
  16. Dumont-Leblond, N.; Veillette, M.; Racine, C.; Joubert, P.; Duchaine, C. Non-Small Cell Lung Cancer Microbiota Characterization: Prevalence of Enteric and Potentially Pathogenic Bacteria in Cancer Tissues. PLOS ONE 2021, 16, e0249832. [Google Scholar] [CrossRef]
  17. Su, K.; Gao, Y.; He, J. A Comparison of the Microbiome Composition in Lower Respiratory Tract at Different Sites in Early Lung Cancer Patients. Translational Lung Cancer Research 2023, 12. [Google Scholar] [CrossRef]
  18. Costa, C.P. da; Vieira, P.; Mendes-Rocha, M.; Pereira-Marques, J.; Ferreira, R.M.; Figueiredo, C. The Tissue-Associated Microbiota in Colorectal Cancer: A Systematic Review. Cancers 2022, 14, 3385. [Google Scholar] [CrossRef] [PubMed]
  19. Yu, Z.; Wang, H.; Xiangnan, L.; Pan, M.; Wang, H.; Zhu, W.; Zhang, K.; Ding, Z.; Wang, S.; Kangli, Y. Unveiling Microbial Dynamics in Lung Adenocarcinoma and Adjacent Nontumor Tissues: Insights from Nicotine Exposure and Diverse Clinical Stages via Nanopore Sequencing Technology. Front. Cell. Infect. Microbiol. 2024, 14. [Google Scholar] [CrossRef]
  20. Mao, Q. Comparison between the Microbiota in Lung Tumor and Adjacent Normal Tissues in Lung Cancer Patients. JCO 2018, 36, e20548–e20548. [Google Scholar] [CrossRef]
  21. Qiao, Y.; Mei, J.; Ma, Z. (Sam) Species Diversity and Network Diversity in the Human Lung Cancer Tissue Microbiomes. FEMS Microbiology Letters 2024, 371, fnae087. [Google Scholar] [CrossRef] [PubMed]
  22. Xu, Y.; Zhao, J.; Ma, Y.; Liu, J.; Cui, Y.; Yuan, Y.; Xiang, C.; Ma, D.; Liu, H. The Microbiome Types of Colorectal Tissue Are Potentially Associated with the Prognosis of Patients with Colorectal Cancer. Frontiers in Microbiology 2023, 14, 1100873. [Google Scholar] [CrossRef]
  23. Yin, X.-F.; Ye, T.; Chen, H.-L.; Liu, J.; Mu, X.-F.; Li, H.; Wang, J.; Hu, Y.-J.; Cao, H.; Kang, W.-Q. The Microbiome Compositional and Functional Differences between Rectal Mucosa and Feces. Microbiol Spectr 2024, 12, e0354923. [Google Scholar] [CrossRef] [PubMed]
  24. Gao, Z.; Guo, B.; Gao, R.; Zhu, Q.; Qin, H. Microbiota Disbiosis Is Associated with Colorectal Cancer. Front Microbiol 2015, 6, 20. [Google Scholar] [CrossRef]
  25. Nejman, D.; Livyatan, I.; Fuks, G.; Gavert, N.; Zwang, Y.; Geller, L.T.; Rotter-Maskowitz, A.; Weiser, R.; Mallel, G.; Gigi, E.; et al. The Human Tumor Microbiome Is Composed of Tumor Type-Specific Intracellular Bacteria. Science 2020, 368, 973–980. [Google Scholar] [CrossRef]
  26. Bars-Cortina, D.; Ramon, E.; Rius-Sansalvador, B.; Guinó, E.; Garcia-Serrano, A.; Mach, N.; Khannous-Lleiffe, O.; Saus, E.; Gabaldón, T.; Ibáñez-Sanz, G.; et al. Comparison between 16S rRNA and Shotgun Sequencing in Colorectal Cancer, Advanced Colorectal Lesions, and Healthy Human Gut Microbiota. BMC Genomics 2024, 25, 730. [Google Scholar] [CrossRef]
  27. 16S rRNA Sequencing VS Shotgun Sequencing for Microbial Research - CD Genomics Available online:. Available online: https://www.cd-genomics.com/microbioseq/resource-16s-rrna-sequencing-vs-shotgun-sequencing-for-microbial-research (accessed on 19 November 2024).
  28. Dong, T.S.; Gupta, A. Influence of Early Life, Diet, and the Environment on the Microbiome. Clinical Gastroenterology and Hepatology 2019, 17, 231–242. [Google Scholar] [CrossRef]
  29. Ahn, J.; Hayes, R.B. Environmental Influences on the Human Microbiome and Implications for Noncommunicable Disease. Annual review of public health 2021, 42, 277. [Google Scholar] [CrossRef]
  30. Dadgar-Zankbar, L.; Elahi, Z.; Shariati, A.; Khaledi, A.; Razavi, S.; Khoshbayan, A. Exploring the Role of Fusobacterium Nucleatum in Colorectal Cancer: Implications for Tumor Proliferation and Chemoresistance. Cell Communication and Signaling 2024, 22, 547. [Google Scholar] [CrossRef] [PubMed]
  31. Xu, W.; Zhang, Y.; Chen, D.; Huang, D.; Zhao, Y.; Hu, W.; Lin, L.; Liu, Y.; Wang, S.; Zeng, J.; et al. Elucidating the Genotoxicity of Fusobacterium Nucleatum-Secreted Mutagens in Colorectal Cancer Carcinogenesis. Gut Pathogens 2024, 16, 50. [Google Scholar] [CrossRef] [PubMed]
  32. Martin-Gallausiaux, C.; Salesse, L.; Garcia-Weber, D.; Marinelli, L.; Beguet-Crespel, F.; Brochard, V.; Le Gléau, C.; Jamet, A.; Doré, J.; Blottière, H.M.; et al. Fusobacterium Nucleatum Promotes Inflammatory and Anti-Apoptotic Responses in Colorectal Cancer Cells via ADP-Heptose Release and ALPK1/TIFA Axis Activation. Gut Microbes 2024, 16, 2295384. [Google Scholar] [CrossRef] [PubMed]
  33. Bostanghadiri, N.; Razavi, S.; Shariati, A.; Talebi, M.; Mirkalantari, S.; Emami Razavi, A.; Darban-Sarokhalil, D. Exploring the Interplay between Fusobacterium Nucleatum with the Expression of microRNA, and Inflammatory Mediators in Colorectal Cancer. Front. Microbiol. 2023, 14. [Google Scholar] [CrossRef]
  34. Liu, Q.; Zhou, Y.-G.; Xin, Y.-H. Cryobacterium. In Bergey’s Manual of Systematics of Archaea and Bacteria; John Wiley & Sons, Ltd, 2018; pp. 1–12 ISBN 978-1-118-96060-8.
  35. Ai, B.; Mei, Y.; Liang, D.; Wang, T.; Cai, H.; Yu, D. Uncovering the Special Microbiota Associated with Occurrence and Progression of Gastric Cancer by Using RNA-Sequencing. Sci Rep 2023, 13, 5722. [Google Scholar] [CrossRef]
  36. Ma, Z. (Sam); Li, L.; Mei, J. Detecting Microbiome Species Unique or Enriched in 20+ Cancer Types and Building Cancer Microbiome Heterogeneity Networks 2024, 2024.03.23.24304768.
  37. Zhang, P.; Xu, J.; Zhou, Y. The Relationship between Gastric Microbiome Features and Responses to Neoadjuvant Chemotherapy in Gastric Cancer. Front. Microbiol. 2024, 15. [Google Scholar] [CrossRef]
  38. Pongen, Y.L.; Thirumurugan, D.; Ramasubburayan, R.; Prakash, S. Harnessing Actinobacteria Potential for Cancer Prevention and Treatment. Microbial Pathogenesis 2023, 183, 106324. [Google Scholar] [CrossRef] [PubMed]
  39. Koca, D.; Abedi-Ardekani, B.; LeMaoult, J.; Guyon, L. Peritumoral Tissue (PTT): Increasing Need for Naming Convention. Br J Cancer 2024, 131, 1111–1115. [Google Scholar] [CrossRef]
  40. Wang, X.; Chen, K.; Wang, W.; Li, Q.; Liu, K.; Li, Q.; Cui, X.; Tu, W.; Sun, H.; Xu, S.; et al. Can Peritumoral Regions Increase the Efficiency of Machine-Learning Prediction of Pathological Invasiveness in Lung Adenocarcinoma Manifesting as Ground-Glass Nodules? Journal of Thoracic Disease 2021, 13. [Google Scholar] [CrossRef] [PubMed]
  41. Aran, D.; Camarda, R.; Odegaard, J.; Paik, H.; Oskotsky, B.; Krings, G.; Goga, A.; Sirota, M.; Butte, A.J. Comprehensive Analysis of Normal Adjacent to Tumor Transcriptomes. Nat Commun 2017, 8, 1077. [Google Scholar] [CrossRef]
  42. Proietto, M.; Crippa, M.; Damiani, C.; Pasquale, V.; Sacco, E.; Vanoni, M.; Gilardi, M. Tumor Heterogeneity: Preclinical Models, Emerging Technologies, and Future Applications. Front. Oncol. 2023, 13. [Google Scholar] [CrossRef] [PubMed]
  43. Ankudavicius, V.; Nikitina, D.; Lukosevicius, R.; Tilinde, D.; Salteniene, V.; Poskiene, L.; Miliauskas, S.; Skieceviciene, J.; Zemaitis, M.; Kupcinskas, J. Detailed Characterization of the Lung-Gut Microbiome Axis Reveals the Link between PD-L1 and the Microbiome in Non-Small-Cell Lung Cancer Patients. Int J Mol Sci 2024, 25, 2323. [Google Scholar] [CrossRef] [PubMed]
  44. Jin, L.; Zhou, Y. Crucial Role of the Pentose Phosphate Pathway in Malignant Tumors. Oncol Lett 2019, 17, 4213–4221. [Google Scholar] [CrossRef] [PubMed]
  45. Myung, S.-K.; Kim, Y.; Ju, W.; Choi, H.J.; Bae, W.K. Effects of Antioxidant Supplements on Cancer Prevention: Meta-Analysis of Randomized Controlled Trials. Annals of Oncology 2010, 21, 166–179. [Google Scholar] [CrossRef]
  46. Ribatti, D. The Concept of Immune Surveillance against Tumors: The First Theories. Oncotarget 2016, 8, 7175–7180. [Google Scholar] [CrossRef] [PubMed]
  47. Marsland, B.J.; Trompette, A.; Gollwitzer, E.S. The Gut–Lung Axis in Respiratory Disease. Annals ATS 2015, 12, S150–S156. [Google Scholar] [CrossRef]
  48. Dang, A.T.; Marsland, B.J. Microbes, Metabolites, and the Gut–Lung Axis. Mucosal Immunol 2019, 12, 843–850. [Google Scholar] [CrossRef] [PubMed]
  49. Bolyen, E.; Rideout, J.R.; Dillon, M.R.; Bokulich, N.A.; Abnet, C.C.; Al-Ghalith, G.A.; Alexander, H.; Alm, E.J.; Arumugam, M.; Asnicar, F.; et al. Reproducible, Interactive, Scalable and Extensible Microbiome Data Science Using QIIME 2. Nat Biotechnol 2019, 37, 852–857. [Google Scholar] [CrossRef]
  50. Segata, N.; Izard, J.; Waldron, L.; Gevers, D.; Miropolsky, L.; Garrett, W.S.; Huttenhower, C. Metagenomic Biomarker Discovery and Explanation. Genome Biol 2011, 12, R60. [Google Scholar] [CrossRef]
  51. Douglas, G.M.; Maffei, V.J.; Zaneveld, J.R.; Yurgel, S.N.; Brown, J.R.; Taylor, C.M.; Huttenhower, C.; Langille, M.G.I. PICRUSt2 for Prediction of Metagenome Functions. Nat Biotechnol 2020, 38, 685–688. [Google Scholar] [CrossRef]
Figure 1. Alpha diversity comparison between tumor and non-tumor tissues from colorectal cancer (CRC) patients. (a) Observed OTUs (b) Chao1 index (c) Shannon index (d) Pielou’s evenness index (e) Simpson index. Median values with interquartile range and p values are indicated.
Figure 1. Alpha diversity comparison between tumor and non-tumor tissues from colorectal cancer (CRC) patients. (a) Observed OTUs (b) Chao1 index (c) Shannon index (d) Pielou’s evenness index (e) Simpson index. Median values with interquartile range and p values are indicated.
Preprints 142804 g001
Figure 2. Principal coordinates analysis (PCoA) plots based on (a) Bray-Curtis and (b) Jaccard indexes for tumoral and non-tumoral tissues from colorectal cancer (CRC) patients.
Figure 2. Principal coordinates analysis (PCoA) plots based on (a) Bray-Curtis and (b) Jaccard indexes for tumoral and non-tumoral tissues from colorectal cancer (CRC) patients.
Preprints 142804 g002
Figure 3. (a) Relative abundance of the main bacterial phyla in tumoral and non-tumoral tissues from CRC patients. (b) Linear discriminant analysis effect size (LEfSe) analysis showing the significant differences in bacterial genera between tumoral and non-tumoral CRC samples.
Figure 3. (a) Relative abundance of the main bacterial phyla in tumoral and non-tumoral tissues from CRC patients. (b) Linear discriminant analysis effect size (LEfSe) analysis showing the significant differences in bacterial genera between tumoral and non-tumoral CRC samples.
Preprints 142804 g003
Figure 4. Alpha diversity comparison between tumor and non-tumor tissues from non-small cell lung cancer (NSCLC) patients. (a) Observed OTUs (b) Chao1 index (c) Shannon index (d) Pielou’s evenness index (e) Simpson index. Median values with interquartile range and p values are indicated.
Figure 4. Alpha diversity comparison between tumor and non-tumor tissues from non-small cell lung cancer (NSCLC) patients. (a) Observed OTUs (b) Chao1 index (c) Shannon index (d) Pielou’s evenness index (e) Simpson index. Median values with interquartile range and p values are indicated.
Preprints 142804 g004
Figure 5. Principal coordinate analysis (PCoA) plots based on (a) Bray-Curtis and (b) Jaccard indexes for tumoral and non-tumoral tissues from non-small cell lung cancer (NSCLC) patients.
Figure 5. Principal coordinate analysis (PCoA) plots based on (a) Bray-Curtis and (b) Jaccard indexes for tumoral and non-tumoral tissues from non-small cell lung cancer (NSCLC) patients.
Preprints 142804 g005
Figure 6. (a) Relative abundance of the main bacterial phyla in tumoral and non-tumoral tissues from NSCLC patients. (b) LEfSe analysis showing the significant differences in bacterial genera between tumoral and non-tumoral NSCLC samples.
Figure 6. (a) Relative abundance of the main bacterial phyla in tumoral and non-tumoral tissues from NSCLC patients. (b) LEfSe analysis showing the significant differences in bacterial genera between tumoral and non-tumoral NSCLC samples.
Preprints 142804 g006
Figure 7. Paired correlations for selected taxa from a previous reported LEfSE analysis in CRC [6]. (a) Paired correlations for tumoral and non-tumoral tissues. (b) Paired correlations for colorectal tissues and feces. The value of the Spearman coefficient is displayed inside each square, with a star below indicating the statistical significance (p < 0.05, p ≤ 0.01, p ≤ 0.001). Diagonal in both heatplots (green and red) indicates similar distribution between paired genus and paired samples.
Figure 7. Paired correlations for selected taxa from a previous reported LEfSE analysis in CRC [6]. (a) Paired correlations for tumoral and non-tumoral tissues. (b) Paired correlations for colorectal tissues and feces. The value of the Spearman coefficient is displayed inside each square, with a star below indicating the statistical significance (p < 0.05, p ≤ 0.01, p ≤ 0.001). Diagonal in both heatplots (green and red) indicates similar distribution between paired genus and paired samples.
Preprints 142804 g007
Figure 8. Paired correlations for selected taxa from a previous reported LEfSE analysis in NSCLC [6]. (a) Paired correlations for tumoral and non-tumoral tissues. (b) Paired correlations for lung tissues and feces. The value of the Spearman coefficient is displayed inside each square, with a star below indicating the statistical significance (p < 0.05, p ≤ 0.01, p ≤ 0.001).
Figure 8. Paired correlations for selected taxa from a previous reported LEfSE analysis in NSCLC [6]. (a) Paired correlations for tumoral and non-tumoral tissues. (b) Paired correlations for lung tissues and feces. The value of the Spearman coefficient is displayed inside each square, with a star below indicating the statistical significance (p < 0.05, p ≤ 0.01, p ≤ 0.001).
Preprints 142804 g008
Figure 9. Stacked bar chart for 20 most abundant genera in tissues across all the samples in (a) CRC and (b) NSCLC.
Figure 9. Stacked bar chart for 20 most abundant genera in tissues across all the samples in (a) CRC and (b) NSCLC.
Preprints 142804 g009
Figure 10. Venn diagram of unique bacterial sequences of all detected genera, across samples and cancer types.
Figure 10. Venn diagram of unique bacterial sequences of all detected genera, across samples and cancer types.
Preprints 142804 g010
Figure 11. PICRUSt2 functional prediction for (a) CRC and (b) NSCLC. Bars represent counts for each pathway based on microbiota profiling.
Figure 11. PICRUSt2 functional prediction for (a) CRC and (b) NSCLC. Bars represent counts for each pathway based on microbiota profiling.
Preprints 142804 g011
Table 1. PICRUSt2 counts for selected functional pathways in CRC and NSCLC patients, for tumor and non-tumor tissues based on 16S rRNA gene amplicon sequencing on metagenomic sequencing.
Table 1. PICRUSt2 counts for selected functional pathways in CRC and NSCLC patients, for tumor and non-tumor tissues based on 16S rRNA gene amplicon sequencing on metagenomic sequencing.
Pathway CRC NSCLC
Non-tumor Tumor Non-tumor Tumor
Pentose phosphate pathway 124,060 116,559 88,399 71,871
Pantothenate and CoA biosynthesis 120,679 116,109 90,798 75,499
Folate biosynthesis 83,097 83,136 70,500 56,893
Terpenoid backbone biosynthesis 90,661 87,912 73,355 61,911
Base excision repair 68,483 66,467 57,351 47,114
Nucleotide excision repair 57,701 54,877 46,518 37,794
Mismatch repair 117,304 112,434 85,097 70,418
Homologous recombination 104,776 100,498 77,993 63,789
Non homologous end joining 3505 3345 57,351 47,114
Flagellar assembly 51,257 48,633 42,623 37,949
NOD like receptor signaling pathway 4732 4191 2300 2045
Disclaimer/Publisher’s Note: The statements, opinions and data contained in all publications are solely those of the individual author(s) and contributor(s) and not of MDPI and/or the editor(s). MDPI and/or the editor(s) disclaim responsibility for any injury to people or property resulting from any ideas, methods, instructions or products referred to in the content.
Copyright: This open access article is published under a Creative Commons CC BY 4.0 license, which permit the free download, distribution, and reuse, provided that the author and preprint are cited in any reuse.
Prerpints.org logo

Preprints.org is a free preprint server supported by MDPI in Basel, Switzerland.

Subscribe

Disclaimer

Terms of Use

Privacy Policy

Privacy Settings

© 2026 MDPI (Basel, Switzerland) unless otherwise stated