Submitted:
05 December 2024
Posted:
06 December 2024
You are already at the latest version
Abstract

Keywords:
Introduction
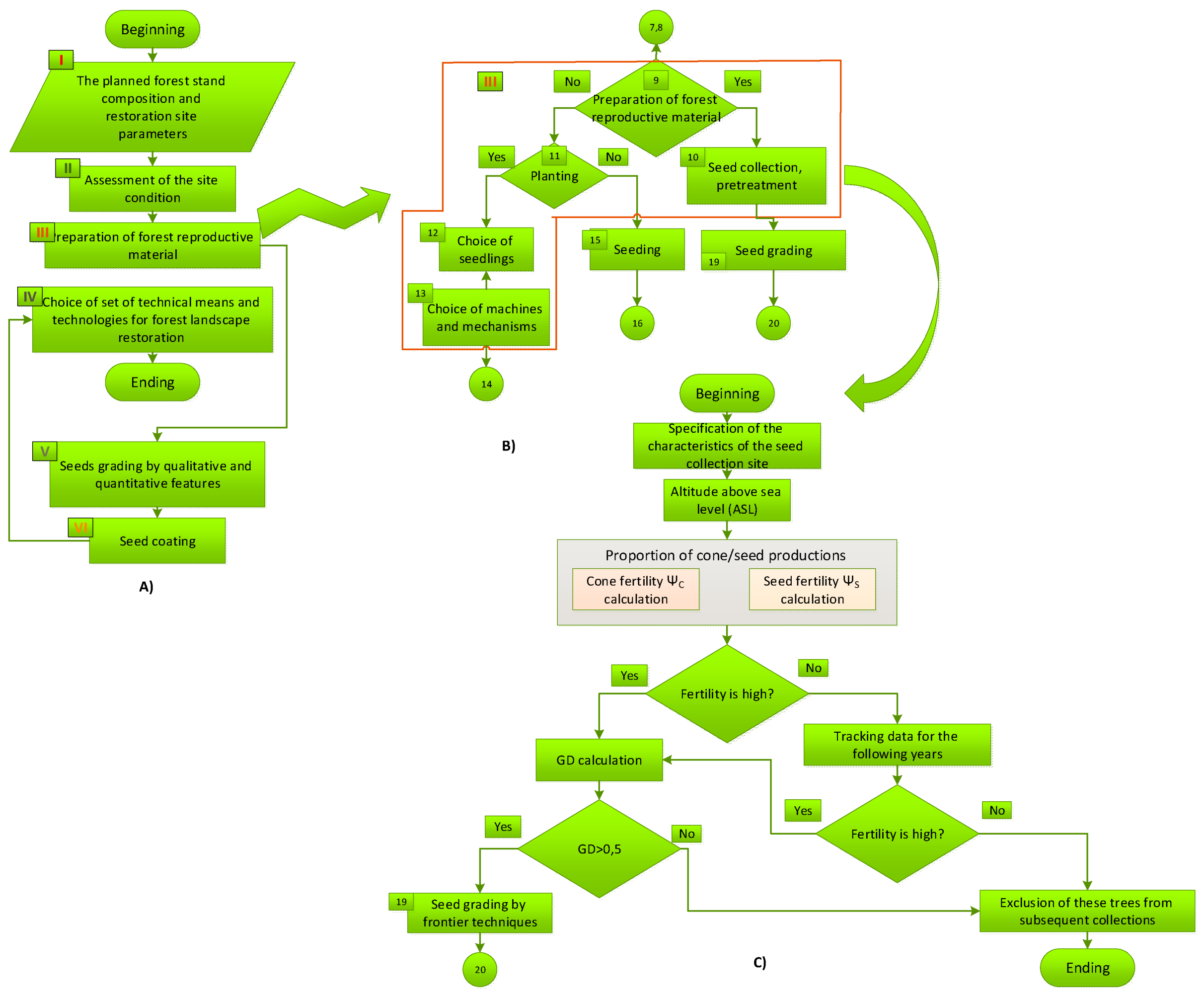
Materials and Methods
Data Collection
Data Analysis
Results and Discussion
Cone and Seed Production
Fertility Variation
Conclusions
Acknowledgements
Conflicts of Interest
Appendix A

References
- Bernardes, R.C.; De Medeiros, A.; da Silva, L.; Cantoni, L.; Martins, G.F.; Mastrangelo, T.; Novikov, A.; Mastrangelo, C.B. Deep-Learning Approach for Fusarium Head Blight Detection in Wheat Seeds Using Low-Cost Imaging Technology. Agriculture 2022, 12, 1801. [Google Scholar] [CrossRef]
- Bila, A.D. (2000). Fertility variation and its effects on gene diversity in forest tree populations [. Ph.D. Thesis, ] Umeå, Sweden, Swedish University of Agricultural Science, Acta Universitatis Agriculturae Sueciae.
- Bila A.D. and Lindgren D. (1998). Fertility variation in Milletia stuhlmannii, Brachystegia spiciformis, Brachystegya bohemii and Leucaena leucocephala and its effects on relatedness in seeds. For. Genet. 5, 119–129.
- Bilir, N. (1997). Nursery stage of provanence on Taurus cedar (Cedrus libani A. Rich) in Eastern Black Sea region [. MSc. Thesis, ] Trabzon, Türkiye.
- Bilir, N.; Kang, K.-S.; Lindgren, D. Fertility variation in six populations of Brutian pine (Pinus brutia Ten.) over altitudinal ranges. Euphytica 2005, 141, 163–168. [Google Scholar] [CrossRef]
- Bilir, N.; Prescher, F.; Lindgren, D.; Kroon, J. Variation in cone and seed characters in clonal seed orchards of Pinus sylvestris. New For. 2008, 36, 187–199. [Google Scholar] [CrossRef]
- Bilir, N. (2011). Fertility variation in wild rose (Rosa canina) over habitat classes. Int. J. Agric. Biol., 13, 110–114.
- Bilir, N. and Kang K.-S. (2014). Estimation of fertility variation by strobili and cone productions in Taurus cedar (Cedrus libani A. Rich.) populations. In: Proceedings of the Proceedings of the IUFRO Forest Tree Breeding Conference; Prague, Czech Republic, 25-29 August, 2014.
- Bilir, N. and Özel H.B. (2017). Fertility variation in a natural stand of Taurus cedar (Cedrus libani A. Rich.). In: Proceedings of the International Forestry and Environment Symposium (IFES); Trabzon, Türkiye, 7-10 November, 2017.
- Bilir, N.; Kang, K.-S. Fertility variation, seed collection and gene diversity in natural stands of Taurus cedar (Cedrus libani). Eur. J. For. Res. 2021, 140, 199–208. [Google Scholar] [CrossRef]
- Bilir, N.; Yazici, N. Effects of climatic factors on strobilus production of Taurus cedar (Cedrus libani A. Rich.) populations. Theor. Appl. Clim. 2023, 155, 2151–2159. [Google Scholar] [CrossRef]
- Boydak, M. Regeneration of Lebanon cedar (Cedrus libani A. Rich.) on karstic lands in Turkey. For. Ecol. Manag. 2003; 178, 231–243. [Google Scholar] [CrossRef]
- atal, Y., Bilir N. and Özel H.B. (2018). Effect of growth characteristics on cone and seed production in Taurus cedar (Cedrus libani A. Rich.). Fresenius Environmental Bulletin, 27, 3832-3836.
- erçioğlu, M. and Bilir N. (2018). Altitudinal fertility variation in natural populations of Anatolian black pine [Pinus nigra Arnold. Subsp. pallasiana (Lamb.) Holmboe]. Human Journals, 4(8), 136-142.
- Eler, U. (1990). Seed yield in Calabrian cluster pine (Pinus brutia Ten.) by age. In Forest Research Institute, Technical Bulletin; Forest Research Institute: Antalya. Türkiye; 53–78. [Google Scholar] [CrossRef]
- Evcimen, B. S (1963). Commercial importance and management of Turkish Taurus cedar. Ankara, Türkiye, General Directorate of Forestry Press.
- Griffin, A.R. (1982). Clonal variation in radiata pine seed orchards. I. Some flowering, cone, and seed production traits. Australian Forest Research, 12, 4, 295-302.
- Kamalakannan, R.; Varghese, M.; Park, J.-M.; Kwon, S.-H.; Song, J.-H.; Kang, K.-S. Fertility Variation and its Impact on Effective Population Size in Seed Stands of Tamarindus indica and Azadirachta indica. Silvae Genet. 2015, 64, 91–99. [Google Scholar] [CrossRef]
- Kang, K.-S. Kang K.-S. and Lindgren D. (1998). Fertility variation and its effect on the relatedness of seeds in Pinus densiflora, Pinus thunbergii and Pinus koraiensis clonal seed orchards. Silvae Genet., 47, 196–201.
- Kang, K.-S. and Lindgren D. (1999). Fertility variation among clones of Korean pine (Pinus koraiensis S. et Z.) and its implications on seed orchard management. For Genet 6:191–200.
- Kang, K.-S. (2001). Genetic gain and gene diversity of seed orchard crops [PhD Thesis], Umeå, Sweden: Swedish University of Agricultural Science.
- Kang, K.-S.; Bila, A.; Harju, A.; Lindgren, D. Estimation of fertility variation in forest tree populations. For. Int. J. For. Res. 2003, 76, 329–344. [Google Scholar] [CrossRef]
- Kang, K.-S. and Bilir N. (2021). Seed orchards (Establishment, Management and Genetics. Ankara, Türkiye, OGEM-VAK Press, 189.
- Koski, V. and Antola J. (1993). National tree breeding and seed production programme for Türkiye 1994-2003. [online] Available at: https://ortohum.ogm.gov.tr [accessed on May 12, 2024].
- I Novikov, A.; Sokolov, S.V.; Drapalyuk, M.; Zelikov, V.; Ivetić, V. Performance of Scots Pine Seedlings from Seeds Graded by Colour. Forests 2019, 10, 1064. [Google Scholar] [CrossRef]
- Novikov, A.I.; Zolnikov, V.K.; Novikova, T.P. Grading of Scots Pine Seeds by the Seed Coat Color: How to Optimize the Engineering Parameters of the Mobile Optoelectronic Device. Inventions 2021, 6, 7. [Google Scholar] [CrossRef]
- Novikov, A.; Lisitsyn, V.; Tigabu, M.; Tylek, P.; Chuchupal, S. Detection of Scots Pine Single Seed in Optoelectronic System of Mobile Grader: Mathematical Modeling. Forests 2021, 12, 240. [Google Scholar] [CrossRef]
- Novikova, T.P.; Mastrangelo, C.B.; Tylek, P.; Evdokimova, S.A.; Novikov, A.I. How Can the Engineering Parameters of the NIR Grader Affect the Efficiency of Seed Grading? Agriculture 2022, 12, 2125. [Google Scholar] [CrossRef]
- Novikova, T. Study of a set of technological operations for the preparation of coniferous seed material for reforestation. For. Eng. J. 2022, 11, 150–160. [Google Scholar] [CrossRef]
- Novikova, T.P. The Choice of a Set of Operations for Forest Landscape Restoration Technology. Inventions 2022, 7, 1. [Google Scholar] [CrossRef]
- Novikova, T.P.; Tylek, P.; Mastrangelo, C.B.; Drapalyuk, M.V.; Kharin, S.V.; Novikov, A.I. The Root Collar Diameter Growth Reveals a Strong Relationship with the Height Growth of Juvenile Scots Pine Trees from Seeds Differentiated by Spectrometric Feature. Forests 2023, 14, 1164. [Google Scholar] [CrossRef]
- Odabaşı, T. (1990). Research on cone and seed characteristics of Cedrus libani. [online] Available at: https://www.ogm.gov.tr [accessed on Jun 12, 2024].
- Park, J.-M.; Kwon, S.-H.; Lee, H.-J.; Na, S.-J.; El-Kassaby, Y.A.; Kang, K.-S. Integrating fecundity variation and genetic relatedness in estimating the gene diversity of seed crops:Pinus koraiensisseed orchard as an example. Can. J. For. Res. 2017, 47, 366–370. [Google Scholar] [CrossRef]
- Roeder, K.; Devlin, B.; Lindsay, B.G. Application of Maximum Likelihood Methods to Population Genetic Data for the Estimation of Individual Fertilities. Biometrics 1989, 45, 363–379. [Google Scholar] [CrossRef]
- Savolainen, O.; Karkkainen, K.; Harju, A.; Nikkanen, T.; Rusanen, M. Fertility Variation in Pinus sylvestris: A Test of Sexual Allocation Theory. Am. J. Bot. 1993, 80, 1016. [Google Scholar] [CrossRef]
- Savolainen, O.; Karkkainen, K.; Harju, A.; Nikkanen, T.; Rusanen, M. Fertility variation in Pinus sylvestris: a test of sexual allocation theory. Am. J. Bot. 1993, 80, 1016–1020. [Google Scholar] [CrossRef]
- SPSS (2011). IBM SPSS Statistics for Windows, Version 20.0., NY: IBM Corp.
- Yazici, N.; Bilir, N. Aspectual Fertility Variation and Its Effect on Gene Diversity of Seeds in Natural Stands of Taurus Cedar (Cedrus libani A. Rich.). Int. J. Genom. 2017, 2017, 1–5. [Google Scholar] [CrossRef] [PubMed]
- Yazici, N.; Bilir, N. Impact of Crown Closure on Cone Production and Effective Number of Parents in Natural Stands of Taurus Cedar (Cedrus libani A. Rich.). Forests 2023, 14, 1130. [Google Scholar] [CrossRef]
- Yazici, N.; Novikova, T.P.; Novikov, A.I.; Bilir, N. Gene Diversity In Seed Crop Of Taurus Cedar (Cedrus Libani A. Rich.) Over An Altitudinal Range. Geogr. Environ. Sustain. 2023; 16, 63–71. [Google Scholar] [CrossRef]
- Xie, C.Y.; Knowles, P. Male fertility variation in an open-pollinated plantation of Norway spruce (Piceaabies). Can. J. For. Res. 1992, 22, 1463–1468. [Google Scholar] [CrossRef]




| Populations | Age (year) |
Latitude (N) | Longitude (E) | Average Altitude (m) | Aspect |
|---|---|---|---|---|---|
| P1 | 60 | 38°49′ | 30°45′′ | 1500 | North |
| P2 | 120 | 37°40′ | 30°51′ | 1580 | Northwest |
| Statistics | P1 | P2 | ||||
|---|---|---|---|---|---|---|
| NC | NS | NS% | NC | NS | NS% | |
| Mean | 90.2 | 5320.5 | 93.5 | 32.9 | 3114.9 | 83.3 |
| Range | 20-250 | 750-18144 | 78.3-99.7 | 20-90 | 418-9685 | 39.5-97.2 |
| CV% | 60.1 | 82.3 | 5.2 | 46.1 | 64.2 | 16.9 |
| P1 | P2 | |||
| NC | NS | NC | NS | |
| ΨC &ΨS | 1.35 | 1.66 | 1.21 | 1.41 |
| Np(c) & Np(s) | 36.97 (0.74)* | 30.06 (0.6) | 41.40 (0.83) | 35.41 (0.71) |
| GD | 0.987 | 0.983 | 0.988 | 0.986 |
Disclaimer/Publisher’s Note: The statements, opinions and data contained in all publications are solely those of the individual author(s) and contributor(s) and not of MDPI and/or the editor(s). MDPI and/or the editor(s) disclaim responsibility for any injury to people or property resulting from any ideas, methods, instructions or products referred to in the content. |
© 2024 by the authors. Licensee MDPI, Basel, Switzerland. This article is an open access article distributed under the terms and conditions of the Creative Commons Attribution (CC BY) license (http://creativecommons.org/licenses/by/4.0/).