Submitted:
29 November 2024
Posted:
02 December 2024
You are already at the latest version
Abstract

Keywords:
1. Introduction
2. Results
2.1. CX3CR1 Retrovirus-Transduced Tregs Migrate to the Brain
2.2. CX3CR1+ Tregs Alleviate Cognitive Decline in LPS-Induced Neuroinflammation Mouse Model
2.3. CX3CR1+ Tregs Home to Sites of Neuroinflammation and Reduce Activated Microglial Expression in an LPS-Induced Mouse Model
2.4. CX3CR1+ Tregs Effectively Suppress the Activation of Proinflammatory and Neuroinflammation-Associated Markers Induced by LPS in the Mouse Brain.
2.5. CX3CR1+ Tregs Alleviate Cognitive Decline in 3xTg Mouse Model
2.6. CX3CR1+ Tregs Home to Sites of Neuroinflammation and Reduce Activated Microglial Expression in a 3xTg Mouse Model
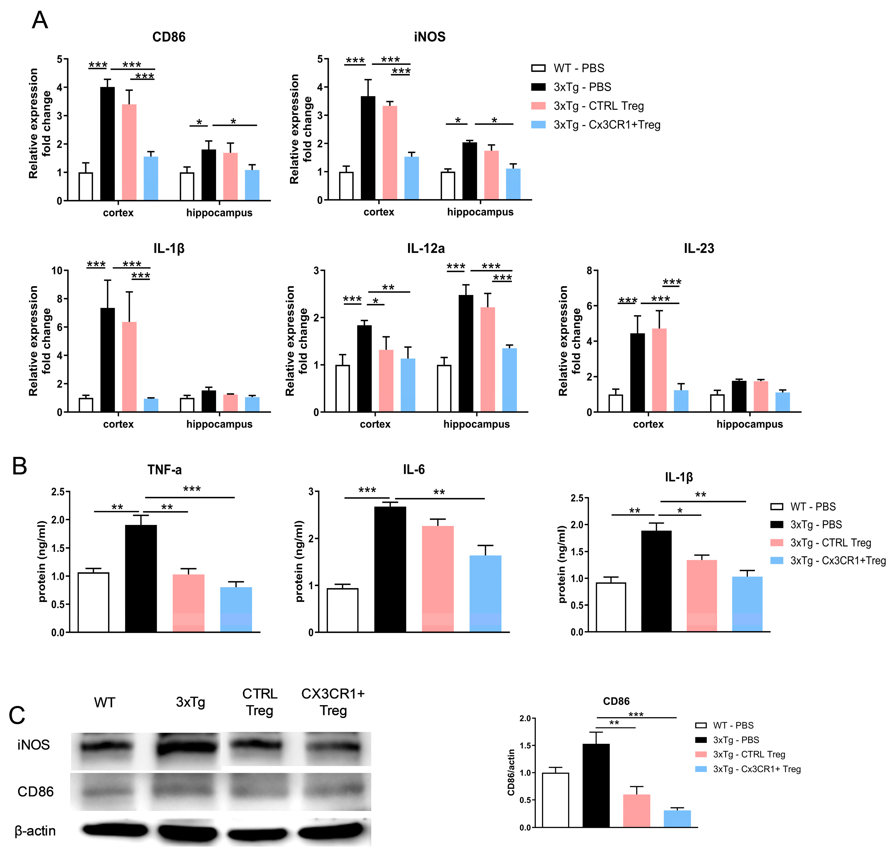
2.7. CX3CR1+ Tregs Suppress Disease-Associated Microglial Activation
2.8. Engineered Tregs Suppress Activated Proinflammatory Markers.
3. Discussion
4. Materials and Methods
4.1. Animals
4.2. Treg Transduction
4.3. Adoptive Transfer of Mouse Tregs
4.4. Thy 1.1 Treg Trafficking
4.5. Behavior Tests
4.6. Immunofluorescence Staining
4.7. RNA Extraction and RT–qPCR Assays
4.8. Western Blot Analysis
4.9. ELISA
4.10. Statistical Analysis
Author Contributions
Funding
Institutional Review Board Statement
Informed Consent Statement
Data Availability Statement
Acknowledgments
Conflicts of Interest
References
- 2023 Alzheimer's disease facts and figures. Alzheimers Dement 2023, 19, (4), 1598-1695.
- Huang, L.-K.; Kuan, Y.-C.; Lin, H.-W.; Hu, C.-J., Clinical trials of new drugs for Alzheimer disease: a 2020–2023 update. Journal of Biomedical Science 2023, 30, (1), 83.
- Keren-Shaul, H.; Spinrad, A.; Weiner, A.; Matcovitch-Natan, O.; Dvir-Szternfeld, R.; Ulland, T. K.; David, E.; Baruch, K.; Lara-Astaiso, D.; Toth, B.; Itzkovitz, S.; Colonna, M.; Schwartz, M.; Amit, I., A Unique Microglia Type Associated with Restricting Development of Alzheimer's Disease. Cell 2017, 169, (7), 1276-1290 e17.
- Friedman, B. A.; Srinivasan, K.; Ayalon, G.; Meilandt, W. J.; Lin, H.; Huntley, M. A.; Cao, Y.; Lee, S. H.; Haddick, P. C. G.; Ngu, H.; Modrusan, Z.; Larson, J. L.; Kaminker, J. S.; van der Brug, M. P.; Hansen, D. V., Diverse Brain Myeloid Expression Profiles Reveal Distinct Microglial Activation States and Aspects of Alzheimer's Disease Not Evident in Mouse Models. Cell Rep 2018, 22, (3), 832-847.
- Davalos, D.; Grutzendler, J.; Yang, G.; Kim, J. V.; Zuo, Y.; Jung, S.; Littman, D. R.; Dustin, M. L.; Gan, W. B., ATP mediates rapid microglial response to local brain injury in vivo. Nat Neurosci 2005, 8, (6), 752-8.
- Nguyen, M. D.; Julien, J. P.; Rivest, S., Innate immunity: the missing link in neuroprotection and neurodegeneration? Nat Rev Neurosci 2002, 3, (3), 216-27.
- Nimmerjahn, A.; Kirchhoff, F.; Helmchen, F., Resting microglial cells are highly dynamic surveillants of brain parenchyma in vivo. Science 2005, 308, (5726), 1314-8.
- Dheen, S. T.; Jun, Y.; Yan, Z.; Tay, S. S.; Ling, E. A., Retinoic acid inhibits expression of TNF-alpha and iNOS in activated rat microglia. Glia 2005, 50, (1), 21-31.
- Cunningham, C., Microglia and neurodegeneration: the role of systemic inflammation. Glia 2013, 61, (1), 71-90.
- Medeiros, R.; Prediger, R. D.; Passos, G. F.; Pandolfo, P.; Duarte, F. S.; Franco, J. L.; Dafre, A. L.; Di Giunta, G.; Figueiredo, C. P.; Takahashi, R. N.; Campos, M. M.; Calixto, J. B., Connecting TNF-alpha signaling pathways to iNOS expression in a mouse model of Alzheimer's disease: relevance for the behavioral and synaptic deficits induced by amyloid beta protein. J Neurosci 2007, 27, (20), 5394-404.
- Rauf, A.; Badoni, H.; Abu-Izneid, T.; Olatunde, A.; Rahman, M. M.; Painuli, S.; Semwal, P.; Wilairatana, P.; Mubarak, M. S., Neuroinflammatory Markers: Key Indicators in the Pathology of Neurodegenerative Diseases. Molecules 2022, 27, (10), 3194.
- Gyoneva, S.; Ransohoff, R. M., Inflammatory reaction after traumatic brain injury: therapeutic potential of targeting cell-cell communication by chemokines. Trends Pharmacol Sci 2015, 36, (7), 471-80.
- Cardona, A. E.; Pioro, E. P.; Sasse, M. E.; Kostenko, V.; Cardona, S. M.; Dijkstra, I. M.; Huang, D.; Kidd, G.; Dombrowski, S.; Dutta, R.; Lee, J. C.; Cook, D. N.; Jung, S.; Lira, S. A.; Littman, D. R.; Ransohoff, R. M., Control of microglial neurotoxicity by the fractalkine receptor. Nat Neurosci 2006, 9, (7), 917-24.
- Cederblad, L.; Rosengren, B.; Ryberg, E.; Hermansson, N. O., AZD8797 is an allosteric non-competitive modulator of the human CX3CR1 receptor. Biochem J 2016, 473, (5), 641-9.
- Ho, C. Y.; Lin, Y. T.; Chen, H. H.; Ho, W. Y.; Sun, G. C.; Hsiao, M.; Lu, P. J.; Cheng, P. W.; Tseng, C. J., CX3CR1-microglia mediates neuroinflammation and blood pressure regulation in the nucleus tractus solitarii of fructose-induced hypertensive rats. J Neuroinflammation 2020, 17, (1), 185.
- Zhao, X. F.; Alam, M. M.; Liao, Y.; Huang, T.; Mathur, R.; Zhu, X.; Huang, Y., Targeting Microglia Using Cx3cr1-Cre Lines: Revisiting the Specificity. eNeuro 2019, 6, (4).
- Tanaka, A.; Sakaguchi, S., Regulatory T cells in cancer immunotherapy. Cell Res 2017, 27, (1), 109-118.
- Baruch, K.; Rosenzweig, N.; Kertser, A.; Deczkowska, A.; Sharif, A. M.; Spinrad, A.; Tsitsou-Kampeli, A.; Sarel, A.; Cahalon, L.; Schwartz, M., Breaking immune tolerance by targeting Foxp3(+) regulatory T cells mitigates Alzheimer's disease pathology. Nat Commun 2015, 6, 7967.
- Xie, L.; Choudhury, G. R.; Winters, A.; Yang, S. H.; Jin, K., Cerebral regulatory T cells restrain microglia/macrophage-mediated inflammatory responses via IL-10. Eur J Immunol 2015, 45, (1), 180-91.
- Baek, H.; Ye, M.; Kang, G. H.; Lee, C.; Lee, G.; Choi, D. B.; Jung, J.; Kim, H.; Lee, S.; Kim, J. S.; Lee, H. J.; Shim, I.; Lee, J. H.; Bae, H., Neuroprotective effects of CD4+CD25+Foxp3+ regulatory T cells in a 3xTg-AD Alzheimer's disease model. Oncotarget 2016, 7, (43), 69347-69357.
- Yang, H.; Park, S. Y.; Baek, H.; Lee, C.; Chung, G.; Liu, X.; Lee, J. H.; Kim, B.; Kwon, M.; Choi, H.; Kim, H. J.; Kim, J. Y.; Kim, Y.; Lee, Y. S.; Lee, G.; Kim, S. K.; Kim, J. S.; Chang, Y. T.; Jung, W. S.; Kim, K. H.; Bae, H., Adoptive therapy with amyloid-beta specific regulatory T cells alleviates Alzheimer's disease. Theranostics 2022, 12, (18), 7668-7680.
- Park, S. Y.; Yang, J.; Yang, H.; Cho, I.; Kim, J. Y.; Bae, H., Therapeutic Effects of Aβ-Specific Regulatory T Cells in Alzheimer's Disease: A Study in 5xFAD Mice. Int J Mol Sci 2024, 25, (2).
- Bonacina, F.; Martini, E.; Svecla, M.; Nour, J.; Cremonesi, M.; Beretta, G.; Moregola, A.; Pellegatta, F.; Zampoleri, V.; Catapano, A. L.; Kallikourdis, M.; Norata, G. D., Adoptive transfer of CX3CR1 transduced-T regulatory cells improves homing to the atherosclerotic plaques and dampens atherosclerosis progression. Cardiovascular Research 2020, 117, (9), 2069-2082.
- Snell, G. D.; Cherry, M.; McKenzie, I. F.; Bailey, D. W., Ly-4, a new locus determining a lymphocyte cell-surface alloantigen in mice. Proc Natl Acad Sci U S A 1973, 70, (4), 1108-11.
- Sheng, J. G.; Bora, S. H.; Xu, G.; Borchelt, D. R.; Price, D. L.; Koliatsos, V. E., Lipopolysaccharide-induced-neuroinflammation increases intracellular accumulation of amyloid precursor protein and amyloid β peptide in APPswe transgenic mice. Neurobiology of Disease 2003, 14, (1), 133-145.
- Fruhwürth, S.; Zetterberg, H.; Paludan, S. R., Microglia and amyloid plaque formation in Alzheimer's disease – Evidence, possible mechanisms, and future challenges. Journal of Neuroimmunology 2024, 390.
- Korzhevskii, D. E.; Kirik, O. V., Brain Microglia and Microglial Markers. Neuroscience and Behavioral Physiology 2016, 46, (3), 284-290.
- Trinchieri, G., Interleukin-12 and the regulation of innate resistance and adaptive immunity. Nature Reviews Immunology 2003, 3, (2), 133-146.
- Colonna, M.; Butovsky, O., Microglia Function in the Central Nervous System During Health and Neurodegeneration. Annu Rev Immunol 2017, 35, 441-468.
- Mercurio, D.; Fumagalli, S.; Schafer, M. K.-H.; Pedragosa, J.; Ngassam, L. D. C.; Wilhelmi, V.; Winterberg, S.; Planas, A. M.; Weihe, E.; De Simoni, M.-G., Protein Expression of the Microglial Marker Tmem119 Decreases in Association With Morphological Changes and Location in a Mouse Model of Traumatic Brain Injury. Frontiers in Cellular Neuroscience 2022, 16.
- Zhao, L.; Cao, Y. J., Engineered T Cell Therapy for Cancer in the Clinic. Frontiers in Immunology 2019, 10.
- Pilat, N.; Sprent, J., Treg Therapies Revisited: Tolerance Beyond Deletion. Frontiers in Immunology 2021, 11.









| Gene name | Forward primer sequence (5`-3`) | Reverse primer sequence (5`-3`) |
|---|---|---|
| β-Actin | GTG CTA TGT TGC TCT AGA CTT CG | ATG CCA CAG GAT TCC ATA CC |
| CX3CR1 | GGA GAC TGG AGC CAA CAG AG | TCT TGT CTG GCT GTG TCC TG |
| CD86 | GAC CGT TGT GTG TGT TCT GG | GAT GAG CAG CAT CAC AAG GA |
| iNOS | CAG CTG GGC TGT ACA AAC CTT | CAT TGG AAG TGA AGC GTT TCG |
| IL-1β | AAG CCT CGT GCT GTC GGA CC | TGA GGC CCA AGG CCA CAG G |
| IL-12a | AAG CTC TGC ATC CTG CTT CAC | GAT AGC CCA TCA CCC TGT TGA |
| IL-23 | CCT TCT CCG TTC CAA GAT CCT | ACT AAG GGC TCA GTC AGA GTT GCT |
| CCL6 | ATG ATG AGA CAT TCC AAG ACT GC | TCA AGC AAT GGC ACT GTT CCC AGA |
| ITGAX | CTG GAT AGC CTT TCT TCT GCT G | GCA CAC TGT GTC CGA ACT CA |
| CSF1 | AGT ATT GCC AAG GAG GTG TCA G | ATC TGG CAT GAA GTC TCC ATT T |
| TREM2 | AGG GCC CAT GCC AGC GTG TGG T | CCA GAG ATC TCC AGC ATC |
| TMEM119 | GTG TCT AAC AGG CCC CAG AA | AGC CAC GTG GTA TCA AGG AG |
| GAPDH | CAA CTC CCA CTC TTC CAC CT | GAG TTG GGA TAG GGC CTC TC |
Disclaimer/Publisher’s Note: The statements, opinions and data contained in all publications are solely those of the individual author(s) and contributor(s) and not of MDPI and/or the editor(s). MDPI and/or the editor(s) disclaim responsibility for any injury to people or property resulting from any ideas, methods, instructions or products referred to in the content. |
© 2024 by the authors. Licensee MDPI, Basel, Switzerland. This article is an open access article distributed under the terms and conditions of the Creative Commons Attribution (CC BY) license (http://creativecommons.org/licenses/by/4.0/).