Preprint
Article

This version is not peer-reviewed.

Quantitative Risk Measurement in Power System Risk Management Methods and Applications

Submitted:

20 November 2024

Posted:

21 November 2024

You are already at the latest version

Abstract
Risk management in power systems has become an essential component of ensuring the reliability, stability, and economic efficiency of modern electrical grids. As power systems become increasingly complex and vulnerable to both natural and man-made disruptions, accurate and effective risk measurement techniques are crucial for mitigating potential threats and minimizing system failures. This paper provides a comprehensive review of risk measurement methodologies used in the context of power system risk management. It explores various quantitative techniques, including probabilistic risk assessment, fault tree analysis, and Monte Carlo simulations, and examines their application in evaluating system vulnerabilities, identifying potential hazards, and optimizing risk mitigation strategies. Furthermore, we discuss the integration of these methods with modern power system planning, operation, and control strategies, particularly in light of evolving renewable energy sources and distributed generation technologies. By focusing on both theoretical and practical aspects, this paper offers valuable insights for enhancing the robustness of power systems in the face of growing risks and uncertainties.
Keywords: 
;  ;  ;  ;  

1. Introduction

In recent years, the integration of renewable energy sources, the expansion of distributed generation, and the increasing complexity of electrical grids have significantly heightened the vulnerability of power systems. Power system reliability and security are paramount, as system failures can result in extensive economic losses, public safety hazards, and environmental damage. Traditional risk management practices in power systems focused on minimizing operational disruptions; however, the growing uncertainty and complexity of modern grids demand more sophisticated approaches to risk measurement and mitigation.
This paper aims to explore various methodologies for risk measurement within power system risk management, focusing on both traditional and emerging techniques. By understanding how risks are quantified, power system operators and engineers can make better-informed decisions regarding system design, operation, and risk reduction strategies.
The reliability and security of power systems are fundamental to modern society’s functioning, as the stability of the electrical grid directly influences economic productivity, public safety, and the functioning of critical infrastructure. As power grids evolve to incorporate increasing levels of renewable energy sources, distributed generation, and smart grid technologies, the challenges of managing risk within power systems have become more complex. System vulnerabilities, arising from both external factors (e.g., natural disasters, cyber-attacks) and internal components (e.g., equipment failures, operational errors), present significant threats to the stability of power networks.
Risk management in power systems historically focused on improving system reliability through redundancy, maintenance, and system protection schemes. However, with the increasing frequency and unpredictability of extreme weather events, the integration of intermittent renewable resources like wind and solar power, and the growing interconnectivity of energy markets, traditional risk management approaches are proving to be insufficient. In this context, advanced methodologies for risk measurement and assessment are essential to maintain grid stability and ensure effective risk mitigation strategies.
Risk measurement plays a pivotal role in understanding and managing the risks faced by power systems. It provides a structured approach to quantifying the probability and potential consequences of disruptive events, enabling system operators to prioritize actions based on severity and likelihood. In particular, as the nature of power system risks becomes more dynamic and complex, the need for sophisticated risk measurement tools has grown.
This paper aims to provide a comprehensive review of the various risk measurement techniques employed in power system risk management. We will explore methodologies such as probabilistic risk assessment, Monte Carlo simulations, fault tree analysis, and Bayesian networks, examining their application in assessing system vulnerabilities and informing decision-making processes for system design, operation, and maintenance. Additionally, the integration of renewable energy and the increasing reliance on digital technologies introduce new risk factors that necessitate the development of more adaptive and resilient risk measurement frameworks.
By exploring both traditional and emerging techniques, this paper seeks to offer insights into how power system operators can better quantify and manage the evolving risks associated with modern power grids. In doing so, we will discuss not only the theoretical foundations of risk measurement but also the practical applications of these methods in improving system resilience and reliability. Through this exploration, the paper will highlight the importance of continuous advancements in risk measurement practices to mitigate the growing uncertainties within the power sector.

2. Risk Measurement Frameworks in Power Systems

Effective risk measurement frameworks are crucial for identifying, quantifying, and managing the various risks faced by power systems. As power grids become more interconnected and complex, the need for comprehensive, structured approaches to risk assessment and management has grown. A risk measurement framework is designed to integrate various methodologies and tools to assess potential risks, prioritize them, and provide decision-makers with the information required to mitigate those risks effectively. This section outlines the key components of a robust risk measurement framework and discusses how these components are applied to power system risk management.

2.1. Risk Identification

The first step in any risk measurement framework is risk identification, which involves recognizing potential threats that could disrupt the operation of the power system. These risks can be categorized as:
Operational Risks: These include equipment failures, human errors, operational mistakes, and maintenance shortcomings. For example, generator breakdowns, transmission line faults, and system overloads can severely impact system stability.
Environmental Risks: Natural events such as storms, earthquakes, flooding, wildfires, and extreme temperatures are external factors that can disrupt power generation, transmission, or distribution.
Cybersecurity Risks: With the growing integration of digital technologies and smart grids, power systems are increasingly vulnerable to cyber-attacks that can compromise the integrity of grid operations, potentially leading to power outages or data breaches.
Market and Economic Risks: Fluctuations in fuel prices, supply chain disruptions, regulatory changes, and economic shifts can affect the cost-effectiveness and operational stability of power systems.
Renewable Energy Integration Risks: The variability and intermittency of renewable energy sources (e.g., wind, solar) introduce new sources of uncertainty, requiring enhanced risk management strategies to balance grid stability with the unpredictability of renewable generation.
Risk identification tools and techniques, such as hazard analysis and expert judgment, are often used to compile a comprehensive list of potential risks that need to be assessed in the next phases of risk management.

2.2. Risk Quantification

Once risks have been identified, the next step is risk quantification, which involves estimating the probability and potential impact of these risks on the power system. In this phase, the focus shifts to assigning numerical values to the likelihood and consequences of various risk events. The key aspects of risk quantification in power systems include:
Likelihood Estimation: This refers to estimating the probability of a particular risk event occurring. Techniques such as statistical analysis of historical data, failure rate models, and expert judgment are commonly used to determine the likelihood of component failures, extreme weather events, or operational disruptions.
Impact Assessment: This involves evaluating the potential consequences of a risk event, including the direct and indirect impacts on system reliability, economic costs, and safety. Impact assessment models often consider factors such as the duration of outages, the number of customers affected, and the cost of repairs and recovery.
Risk Metrics: Various risk metrics, such as the Risk Index (RI), Expected Loss (EL), and Expected Utility are commonly used to quantify the severity of risks. For example, the Risk Index combines the likelihood and impact of a given event to produce a single metric that can be used to prioritize risks.
In power systems, probabilistic risk assessment (PRA) techniques are widely used to model and quantify risks. These methods use statistical models and simulations to estimate the probability of various risk scenarios and their potential consequences.

2.3. Risk Evaluation and Prioritization

After quantifying the risks, the next step in the risk measurement framework is to evaluate and prioritize them. Not all risks are equal in terms of their impact on the system, and risk management efforts must be focused on the most critical threats to system stability.
Risk Ranking: Once risks are quantified, they are ranked according to their likelihood and impact. For example, risks with both high probability and high impact are considered to be top priorities, while those with lower probabilities or impacts may be managed through standard operational measures or deferred for later analysis.
Acceptability Criteria: Risk evaluation involves determining which risks are acceptable and which require mitigation. This is often based on predefined thresholds, such as the acceptable level of system failure or economic loss. Risks that exceed these thresholds require immediate attention, while those below the threshold may be deemed acceptable.
Decision Support: Risk prioritization supports decision-making by helping power system operators determine which risks need urgent attention and which can be managed with lower levels of intervention. Decision support tools, such as risk matrices or decision trees, are commonly used to visualize the trade-offs between different risk scenarios.

2.4. Risk Mitigation Strategies

Once risks are identified, quantified, and evaluated, the next step in the framework is to develop and implement appropriate risk mitigation strategies. These strategies are designed to reduce the likelihood of a risk event occurring or to minimize the impact of such events on the power system. Common mitigation strategies include:
Infrastructure Upgrades: Strengthening the physical infrastructure of the power system is one of the most effective ways to mitigate risks. This can include increasing the robustness of transmission lines, adding backup generation capacity, improving energy storage systems, and upgrading protection systems to detect and isolate faults quickly.
Operational Adjustments: Changes in operational strategies, such as optimizing generation dispatch, reducing system load, or implementing demand-side management, can reduce the risk of system failures. Real-time monitoring and predictive maintenance technologies are increasingly being integrated into grid operations to proactively address emerging risks.
System Redundancy: Redundancy involves designing the power system with spare capacity to handle the loss of critical components without causing widespread disruption. For instance, adding parallel transmission lines or additional generation units can help ensure that the system remains operational even in the event of component failure.
Policy and Regulation: Regulatory measures, such as standards for system reliability and incentives for investments in resilient infrastructure, play a key role in managing risk. Governments and regulatory bodies often set rules to ensure power system operators adhere to best practices in risk management and resilience planning.
Risk Transfer: In some cases, power companies may seek to transfer certain risks through financial instruments, such as insurance or power purchase agreements, to mitigate the financial consequences of extreme events.

2.5. Continuous Monitoring and Feedback

An essential feature of any risk management framework is the continuous monitoring and reassessment of risks. Power systems are dynamic, and the risk landscape can change rapidly due to factors such as technological advancements, market fluctuations, and changing environmental conditions. Continuous monitoring allows operators to track emerging risks and adjust mitigation strategies accordingly.
Feedback loops, where risk assessments are regularly updated based on new data, operational experience, and post-event analysis, are key to improving risk management practices over time. For example, after a failure event, lessons learned from the incident are used to refine risk models and improve decision-making in future scenarios.

3. Risk Measurement Techniques

Effective risk measurement in power systems relies on various techniques that enable system operators and planners to quantify the likelihood and impact of potential disruptions. These methods are crucial for assessing vulnerabilities and making informed decisions about system operation, maintenance, and upgrades. This section outlines several key risk measurement techniques that are widely used in power system risk management, including Probabilistic Risk Assessment (PRA), Monte Carlo Simulations, Fault Tree Analysis (FTA), and Bayesian Networks.

3.1. Probabilistic Risk Assessment (PRA)

Probabilistic Risk Assessment (PRA) is a quantitative risk analysis technique that evaluates the probability and potential consequences of failure events in power systems. PRA is particularly useful for identifying the risks associated with complex systems where multiple components interact, and where both the likelihood of failure and the impact of failure need to be considered simultaneously.
Key Features of PRA:
Fault Frequency Modeling: PRA uses historical data or expert estimates to calculate the failure rates of individual components, such as transformers, generators, or transmission lines.
Event Tree and Fault Tree Analysis: PRA often integrates event trees (ET) and fault trees (FT), which represent all possible sequences of events leading to a specific failure. These tools allow for a structured way to evaluate the likelihood of multiple failure scenarios and their potential cascading effects.
Risk Quantification: By calculating the probabilities of individual failures and combining them with their associated consequences, PRA produces risk metrics such as the core damage frequency (CDF) in nuclear power plants or the expected annual loss (EAL) for the electrical grid.
Applications in Power Systems: PRA is widely used for reliability analysis, fault detection, and risk prioritization in power systems. It helps power grid operators to assess the risk of cascading failures, identify weak points in the system, and allocate resources for risk mitigation effectively.

3.2. Monte Carlo Simulation

Monte Carlo simulation is a computational technique that uses random sampling and statistical modeling to simulate the behavior of a system under uncertainty. This technique is particularly useful when analyzing complex, non-linear, and probabilistic systems, such as power grids with variable renewable energy generation and uncertain demand patterns.
Key Features of Monte Carlo Simulation:
Random Sampling: Monte Carlo simulation generates a large number of random samples for input parameters (e.g., wind speed, solar radiation, demand forecasts, equipment failure rates). This process mimics the variability inherent in real-world conditions.
Stochastic Modeling: The random variables are modeled based on their probability distributions, which allows for the analysis of scenarios that involve uncertainty (e.g., weather patterns, energy market fluctuations).
Result Distribution: The results of the simulation are presented as a distribution of possible outcomes rather than a single deterministic result. This provides insight into the range of potential risks and their likelihoods.
Applications in Power Systems: Monte Carlo simulations are widely used for risk assessment in power systems, particularly in situations with high uncertainty, such as:
Generation and Load Forecasting: Simulating the potential variability in energy supply and demand.
Reliability Analysis: Evaluating the robustness of power grids in the face of system disturbances or extreme events.
Investment Decisions: Assessing the economic viability of infrastructure projects by evaluating the financial impact of different risk scenarios.
Advantages:
Provides a comprehensive analysis of risk by considering the full range of possible outcomes.
Allows for the incorporation of uncertainty and variability in input parameters.

3.3. Fault Tree Analysis (FTA)

Fault Tree Analysis (FTA) is a deductive technique used to model the causes of system failures in a hierarchical structure. The goal of FTA is to identify all possible failure modes that could lead to a system-level failure and to evaluate the likelihood of these failure modes occurring.
Key Features of FTA:
Top-down Approach: FTA begins with a top event (e.g., system blackout, equipment failure) and traces backward to identify all possible causes of the failure, represented in the form of a tree diagram.
Logical Gates: The failure events are linked by logical gates (AND, OR, NOT), which represent the relationships between different failure causes. For example, an OR gate indicates that if any of the input events occur, the top event will occur.
Probability Calculations: FTA allows for the calculation of the probability of the top event occurring based on the failure probabilities of the individual components. This is done by combining the failure probabilities of all the components in the tree using the logical gates.
Applications in Power Systems: FTA is widely used for analyzing the reliability of power system components and for identifying potential vulnerabilities:
Component Failure Analysis: Understanding the likelihood of failure for critical components such as transformers, circuit breakers, or generators.
System Reliability: Assessing the overall reliability of the power grid by identifying the weakest links in the system.
Safety Analysis: Ensuring that safety standards are met, particularly in systems that involve high-risk operations, such as nuclear power plants or large-scale transmission networks.
Advantages:
Provides a clear visualization of the causes of failure.
Allows for systematic evaluation of potential risk scenarios.

3.4. Bayesian Networks

Bayesian networks are a probabilistic graphical model used to represent the conditional dependencies between different risk factors in a system. These networks are particularly useful when dealing with complex systems with uncertain or incomplete information. By capturing the probabilistic relationships between various system components, Bayesian networks can update risk assessments dynamically as new data becomes available.
Key Features of Bayesian Networks:
Graphical Representation: The network consists of nodes (representing system variables) and directed edges (representing probabilistic dependencies between variables).
Conditional Probability: Each node in the network has an associated probability distribution that quantifies the likelihood of different outcomes, given the state of its parent nodes.
Dynamic Updates: Bayesian networks can be updated as new information becomes available, allowing for real-time risk assessment.
Applications in Power Systems: Bayesian networks are used for:
System Reliability: Modeling the dependencies between components and evaluating the likelihood of a system-wide failure given specific conditions.
Risk Assessment under Uncertainty: Dealing with incomplete or uncertain information, such as predicting the failure of transmission lines or power plants during extreme weather events.
Decision Support: Providing operators with probabilistic forecasts that can guide operational decisions, such as whether to implement emergency response measures or initiate power load shedding.
Advantages:
Can handle uncertain, incomplete, or noisy data.
Capable of providing real-time risk assessments by incorporating new information dynamically.

3.5. Other Techniques

While PRA, Monte Carlo simulations, FTA, and Bayesian networks are among the most widely used risk measurement techniques in power systems, several other methods can complement or enhance these approaches:
Markov Chains: Used to model the transition of system states over time, particularly in systems that exhibit probabilistic state changes (e.g., failure and repair cycles).
System Dynamics Modeling: Used to simulate complex interactions within power systems over time, such as the impact of market fluctuations or policy changes on system reliability.
Scenario Analysis: Involves exploring various "what-if" scenarios to understand how different risk factors may interact and affect system performance.
Figure 1. Probabilistic Safety Assessment.
Figure 1. Probabilistic Safety Assessment.
Preprints 140327 g001
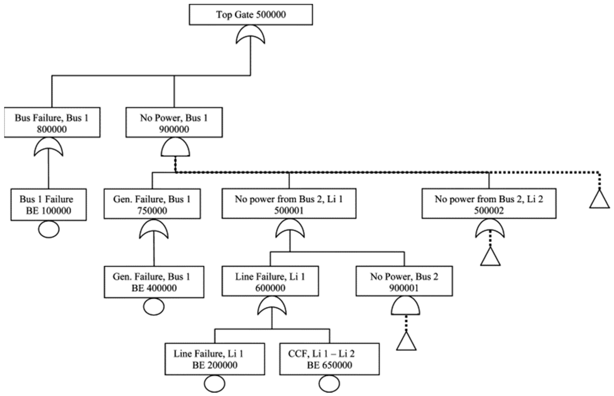
Figure 2. Application of the fault tree analysis for assessment of power system reliability.
Figure 2. Application of the fault tree analysis for assessment of power system reliability.
Preprints 140327 g002

4. Application of Risk Measurement Techniques

Risk measurement techniques play a critical role in power system risk management, guiding the decision-making processes that enhance grid reliability and resilience. The application of these techniques spans the entire lifecycle of a power system, from design and planning to real-time operation and post-event analysis. In this section, we explore the key areas in which risk measurement techniques are applied, focusing on system design and planning, real-time monitoring and operation, renewable energy integration, and risk mitigation strategies.

4.1. System Design and Planning

During the design and planning phases, risk measurement techniques are used to assess the robustness of different system configurations, identify potential weak points, and optimize the allocation of resources. By incorporating risk assessments early in the planning stages, engineers and planners can make informed decisions to enhance system reliability and resilience.
Key Applications:
Component Selection and Redundancy Design: Techniques such as Fault Tree Analysis (FTA) and Probabilistic Risk Assessment (PRA) are employed to evaluate the reliability of individual components and subsystems. For example, FTA can be used to model failure modes of critical components (e.g., transformers, circuit breakers) and assess the likelihood of cascading failures across the network. PRA is useful for modeling the probability of system-level disruptions under different failure scenarios, helping planners determine the need for redundancy (e.g., backup power sources, parallel transmission lines).
Optimal System Configuration: Monte Carlo simulations help assess the impact of various system configurations under uncertainty. By modeling multiple configurations and their potential risk profiles, planners can select designs that minimize overall system risk. This can include optimizing transmission line placement, generation capacity, and energy storage integration, considering the uncertainty in demand and renewable generation.
Infrastructure Resilience Assessment: Bayesian networks are particularly useful in evaluating the interdependencies between system components and predicting the effects of potential failures under different operating conditions. By modeling these relationships, planners can identify vulnerabilities and propose designs that mitigate risks associated with system interconnectivity and cascading failures.
Benefits:
Ensures that systems are designed to withstand a wide range of potential disruptions.
Helps prioritize investments in infrastructure by quantifying the potential risks associated with different design choices.
Enhances long-term system reliability by identifying weaknesses early in the planning process.

4.2. Real-time Monitoring and Operation

In operation, power system operators face the challenge of maintaining grid stability under ever-changing conditions. Real-time risk measurement tools are used to detect emerging risks, assess the probability of system failures, and guide operational decisions to prevent disruptions.
Key Applications:
Real-time Risk Assessment: By integrating risk measurement techniques such as Monte Carlo simulations and Bayesian networks into operational systems, power grid operators can continuously monitor the grid and assess the likelihood of failure events in real time. For example, Monte Carlo simulations can be used to simulate various fault scenarios and their potential impacts on system stability, helping operators make informed decisions on load shedding or switching operations to isolate faults.
Fault Detection and Preventive Measures: Fault Tree Analysis (FTA) is often integrated with real-time monitoring systems to quickly identify the root causes of failures in the system. By continuously updating the fault trees based on operational data, operators can quickly determine which components are at risk of failure and take preventive action, such as rerouting power flows or activating backup generation.
Load Flow and Stability Analysis: In systems with high levels of renewable energy, variability in generation and demand can lead to instability. Monte Carlo simulations and PRA can be used to assess the potential for load imbalances or voltage fluctuations in the system. By simulating a wide range of operational scenarios, operators can identify risky operating conditions and take corrective actions, such as adjusting generation dispatch or activating frequency regulation services.
Benefits:
Improves grid stability by providing real-time risk assessments that guide decision-making during normal and stressed conditions.
Allows for quick identification of system vulnerabilities and proactive management of potential failures.
Enhances the ability to respond to system disturbances and extreme events, minimizing downtime and operational disruption.

4.3. Renewable Energy Integration

The growing integration of renewable energy sources, such as solar and wind power, introduces new sources of uncertainty and risk into power systems. The intermittent and variable nature of renewable generation necessitates the application of advanced risk measurement techniques to ensure grid stability and reliability.
Key Applications:
Risk of Generation Imbalance: Monte Carlo simulations and Bayesian networks are used to assess the risk of generation imbalances caused by fluctuations in renewable generation. These techniques simulate the variability of renewable energy output (e.g., wind speed, solar radiation) and assess the likelihood of power deficits or surpluses. By modeling a range of possible scenarios, operators can prepare for these uncertainties and ensure that sufficient reserve capacity is available.
Forecasting and Demand-Supply Matching: PRA and Bayesian networks are also used to quantify the uncertainty in energy forecasts and match demand with supply. For instance, PRA can be used to estimate the probability of power generation falling below forecasted levels during periods of high demand, while Bayesian networks can be used to dynamically adjust forecasts based on real-time data, improving the accuracy of load predictions.
Storage and Flexibility Management: In systems with high renewable penetration, energy storage systems (e.g., batteries, pumped hydro storage) are critical for balancing supply and demand. Monte Carlo simulations are used to simulate various storage scenarios, including charging and discharging cycles, to optimize storage management. Additionally, PRA can be applied to assess the impact of energy storage system failures or limitations on system reliability.
Benefits:
Helps manage the variability and uncertainty of renewable energy generation by assessing the risk of generation imbalances.
Improves the accuracy of demand-supply forecasts and enhances grid stability.
Facilitates the optimal deployment of energy storage and flexibility services, reducing reliance on fossil fuel-based backup generation.

4.4. Risk Mitigation Strategies

Once risks have been identified and quantified, effective mitigation strategies must be implemented to reduce the likelihood or impact of system failures. Risk measurement techniques are essential for evaluating and optimizing these strategies to ensure their effectiveness.
Key Applications:
Infrastructure Upgrades: Risk measurement techniques, such as PRA and FTA, are used to assess the effectiveness of proposed infrastructure upgrades, such as adding new generation capacity, expanding transmission networks, or improving system protection schemes. By quantifying the risk reduction associated with different upgrades, decision-makers can prioritize investments based on their potential to improve grid resilience.
Operational Adjustments: Techniques like Monte Carlo simulations and Bayesian networks are used to evaluate the effectiveness of operational strategies, such as load shedding, demand response programs, or emergency grid reconfiguration. For example, simulations can assess the potential impact of various load shedding scenarios, helping operators determine the most effective approach to mitigate risks without compromising service quality.
Policy and Regulatory Measures: Governments and regulatory bodies often implement policies that mandate reliability standards or incentivize investments in resilience. Risk measurement techniques are used to assess the effectiveness of these policies in reducing overall system risk. For instance, PRA can be used to evaluate the impact of new reliability standards on system risk, while FTA can be used to assess the risk of non-compliance with regulatory requirements.
Benefits:
Ensures that mitigation strategies are optimized to reduce risks to the power system effectively.
Helps prioritize investments in system upgrades and operational changes based on their potential to enhance grid reliability.
Supports the development of robust policies and regulatory frameworks that improve long-term system resilience.

4.5. Post-event Analysis and Continuous Improvement

After an incident or system failure, post-event analysis plays a crucial role in understanding the root causes and improving future risk management practices. Risk measurement techniques can be used to conduct thorough investigations into failures and inform future risk mitigation strategies.
Key Applications:
Failure Analysis: FTA and PRA are often applied in post-event analysis to identify the causes of system failures and quantify the risks associated with the failure events. This helps in determining whether the incident was due to an identified vulnerability or an unforeseen event, and provides insights into how similar incidents can be prevented in the future.
Continuous Monitoring and Model Update: Bayesian networks and Monte Carlo simulations are used to update risk models with new data following an event. By incorporating lessons learned and adjusting for changes in system configuration or risk factors, these models can help improve future risk predictions and mitigation strategies.
Benefits:
Enhances system resilience by learning from past failures and improving risk assessment models.
Provides valuable insights into the causes of disruptions and helps refine risk management strategies.
Supports a culture of continuous improvement in power system operations.

5. Conclusion

In the face of increasing complexity, uncertainty, and interdependencies within modern power systems, effective risk measurement and management have become critical for ensuring grid reliability, resilience, and security. This paper has explored various risk measurement techniques and their applications across different phases of power system management, from design and planning to real-time operation, renewable energy integration, and post-event analysis. Through the use of advanced tools such as Probabilistic Risk Assessment (PRA), Monte Carlo simulations, Fault Tree Analysis (FTA), and Bayesian networks, power system operators and planners can better quantify and manage the risks that threaten the stability of electrical grids.
The key findings of this study emphasize that a holistic risk measurement framework is essential for understanding the multifaceted risks faced by power systems. Risk identification, quantification, and evaluation provide the foundation for informed decision-making, while mitigation strategies ensure that systems are prepared for both routine and extreme events. The integration of renewable energy sources further complicates risk management but also offers opportunities for optimizing grid performance through advanced risk modeling techniques.
Several key areas of application were highlighted:
In system design and planning, risk measurement techniques allow planners to evaluate system configurations, identify vulnerabilities, and optimize resources for long-term grid reliability.
In real-time operations, continuous risk assessment helps grid operators maintain stability under dynamic conditions, guiding decisions related to fault detection, preventive measures, and load management.
The integration of renewable energy requires new approaches to risk modeling, given the variability and uncertainty of renewable generation, with tools like Monte Carlo simulations helping manage this uncertainty.
Risk mitigation strategies, including infrastructure upgrades and operational adjustments, can be optimized by risk measurement techniques to reduce system vulnerability and improve resilience.
Post-event analysis plays a crucial role in learning from failures, continuously improving risk models, and refining mitigation strategies to prevent future disruptions.
In conclusion, while power system risk management is a continually evolving field, the application of sophisticated risk measurement techniques will remain a cornerstone for maintaining grid resilience. As power systems become more interconnected, renewable-dominated, and technology-driven, the importance of these risk measurement frameworks will only increase. Future research and development in risk assessment tools will further enhance our ability to navigate the complexities of modern power systems and ensure that they can meet the growing demands of energy security and sustainability.

References

  1. Alrawad, M., Lutfi, A., Almaiah, M. A., & Elshaer, I. A. (2023). Examining the influence of trust and perceived risk on customers intention to use NFC mobile payment system. Journal of Open Innovation: Technology, Market, and Complexity, 9(2), 100070.
  2. Lawal, O. A., & Teh, J. (2023). Dynamic line rating forecasting algorithm for a secure power system network. Expert Systems with Applications, 219, 119635.
  3. Li, W. (2014). Risk assessment of power systems: models, methods, and applications. John Wiley & Sons.
  4. Luo, D. (2024). Optimizing Load Scheduling in Power Grids Using Reinforcement Learning and Markov Decision Processes. arXiv preprint arXiv:2410.17696.
  5. Roald, L. A., Pozo, D., Papavasiliou, A., Molzahn, D. K., Kazempour, J., & Conejo, A. (2023). Power systems optimization under uncertainty: A review of methods and applications. Electric Power Systems Research, 214, 108725.
  6. Strielkowski, W., Vlasov, A., Selivanov, K., Muraviev, K., & Shakhnov, V. (2023). Prospects and challenges of the machine learning and data-driven methods for the predictive analysis of power systems: A review. Energies, 16(10), 4025.
Disclaimer/Publisher’s Note: The statements, opinions and data contained in all publications are solely those of the individual author(s) and contributor(s) and not of MDPI and/or the editor(s). MDPI and/or the editor(s) disclaim responsibility for any injury to people or property resulting from any ideas, methods, instructions or products referred to in the content.
Copyright: This open access article is published under a Creative Commons CC BY 4.0 license, which permit the free download, distribution, and reuse, provided that the author and preprint are cited in any reuse.
Prerpints.org logo

Preprints.org is a free preprint server supported by MDPI in Basel, Switzerland.

Subscribe

Disclaimer

Terms of Use

Privacy Policy

Privacy Settings

© 2026 MDPI (Basel, Switzerland) unless otherwise stated