Preprint
Article

This version is not peer-reviewed.

Advancing Self-Social Engineering in Tourism Environmental Management: Integrating Environmental Psychology, Planned Behavior, and Norm Activation Theories

A peer-reviewed article of this preprint also exists.

Submitted:

19 November 2024

Posted:

20 November 2024

You are already at the latest version

Abstract

This study aims to develop the concept of Self-Social Engineering in the context of tourism, focusing on tourists’ pro-environmental behavior. By integrating psychological theories such as Environmental Psychology Theory, Theory of Planned Behavior, and Norm Activation Theory, the purpose of the investigation was to determine the extent of the direct influence of independent variables of perceived environmental quality, attitude, subjective norm, and perceived behavioral control on self-social engineering and indirect influence of them through intention to engage in environmentally responsible behavior. The structural analysis results from a sample of 191 visitors indicated that the unified model demonstrates a satisfactory predictive capability for self-social engineering. The results show that self-social engineering is critical in encouraging pro-environmental behavior. In addition, this study also highlights the importance of improving individuals’ attitudes and perceptions regarding their ability to carry out pro-environmental actions. The implications of this study are the need to develop effective communication strategies to cultivate environmental conservation values and provide adequate facilities and support to facilitate tourists in carrying out environmentally friendly actions.

Keywords: 
;  ;  ;  ;  

Introduction

Tourism has become a key driver of economic development for many regions, including South Borneo, one of the provinces of Indonesia. Tourism plays a significant role in the Indonesian economy, contributing significantly to national economic growth in 2022, reaching 5.31% and 4.1% of the Gross Domestic Product value (Hendriyani, 2023). Tourism foreign exchange increased drastically from 0.52 billion US dollars in 2021 to 4.26 billion US dollars in 2022 (Hendriyani, 2023).
However, tourism growth often comes with significant environmental challenges, particularly waste management. According to the National Waste Management Information System, South Borneo generated 803,794.32 tons of waste in 2023 (Banjarmasin.tribunnews.com, 2024). This alarming figure highlights the urgent need for effective waste management strategies in regional tourist destinations. One of the South Borneo tourist destinations is Batakan Baru Beach. The beach has experienced a decline in visitors since 2019, primarily attributed to persistent waste management issues. In response to this challenge, various environmentally conscious groups, including law enforcement agencies, have initiated clean-up efforts to restore the beach’s appeal and address the growing waste problem. Addressing this issue requires more than policy initiatives; it necessitates a fundamental shift in public behavior and engagement with environmental practices.
Moreover, integrating behavioral theories into environmental management has emerged as a promising strategy for promoting sustainable practices. Previous studies have applied Environmental Psychology, the Theory of Planned Behavior (TPB) (Ajzen, 1991), and the Norm Activation Theory (NAT) (Schwartz, 1977) to understand and influence waste management behaviors (e.g., Adjei et al., 2023; Babazadeh et al., 2023; de Leeuw et al., 2015; Diaz Ruiz & Nilsson, 2023; Heidari et al., 2018; Z. Liu et al., 2022; Lou et al., 2024; Oh & Ki, 2023; Schultz, 2000; Wu et al., 2022; Xu et al., 2023). The theoretical frameworks provide valuable insights into the drivers of individual and collective actions, offering guidance for more effective waste management interventions in ecotourism contexts.

Theoretical Framework

Environmental psychology in waste management focuses on understanding the psychological and behavioral factors influencing waste sorting, recycling, and sustainable waste disposal practices. For example, Jiang et al. (2020) examined the impact of psychological factors, such as guilt and the anticipation of social rewards, on residents’ low-carbon consumption behaviors, thereby enriching the understanding of waste management practices. Similarly, Hu and He (2022) analyzed how cultural values and anticipated guilt influence rural Chinese residents’ willingness to adopt household waste disposal practices, offering insights through an Environmental Psychology framework. Lou et al. (2024) extended this investigation by employing the expanded Theory of Planned Behavior (TPB) to explore further the behavioral drivers of low-carbon practices in waste management.
Another study applied a socio-psychological framework that combined personal norms and TPB to predict waste management behavior (Wu et al., 2022). It was found that personal norms, subjective norms, and perceived behavioral control strongly influenced pro-environmental actions like recycling. The TPB has been extensively applied to explore pro-environmental behaviors such as recycling, reduction of plastic consumption, and sustainable waste management in diverse populations, including university students and households.
Research integrating the TPB often examines how attitudes, subjective norms, and perceived behavioral control influence intentions and actual waste management behaviors. Earlier studies, such as those by Guagnano et al. (1995), Stern, Dietz et al. (1995), and Stern, Kalof et al. (1995), have demonstrated the utility of the TPB in understanding recycling behaviors. These studies identified that attitudes, perceived behavioral control, and subjective norms are critical factors in shaping intentions to manage waste effectively. Further studies have also demonstrated the efficacy of TPB in predicting recycling behaviors and reducing plastic usage (e.g., Hasan et al., 2020; Heidari et al., 2018; Tonglet et al., 2004; Wu et al., 2022).
Recent studies on waste management using TPB have explored various aspects of sustainable waste practices and behavioral intentions across diverse contexts. For instance, studies have applied TPB to predict household recycling behaviors, such as pharmaceutical waste recycling in China (Xu et al., 2023). Research in Iran also applied TPB to explore waste separation behaviors, demonstrating the theory’s efficacy in understanding pro-environmental behavior in different cultural settings (Babazadeh et al., 2023). These investigations demonstrate TPB’s versatility in explaining and promoting responsible waste management practices in many countries and cultures.
In addition, integrating personal norms from the Norm Activation Theory (NAT) has been instrumental in understanding moral obligations and their role in fostering pro-environmental actions (e.g., Harland et al., 1999). This perspective, often linked to altruistic behaviors, highlights the significance of personal responsibility in shaping waste management practices. For instance, de Leeuw et al. (2015) applied NAT alongside TPB to identify key beliefs and norms driving pro-environmental actions in educational settings, which has important implications for developing interventions to promote sustainable behavior.
Recent studies on waste management have increasingly utilized NAT to better understand pro-environmental behaviors, such as waste sorting. For example, a study by Setiawan et al. (2021) demonstrated that subjective and personal norms significantly influenced waste sorting behavior without relying on intention, suggesting that internalized norms can powerfully drive pro-environmental actions. Another study by Oh and Ki in 2023 extended the application of NAT by exploring how individuals’ awareness of environmental consequences influenced their support for environmentally responsible organizations, further highlighting the relevance of NAT in waste management and broader environmental responsibility contexts. The studies indicated that targeting normative beliefs could be a more effective strategy for encouraging responsible waste management than focusing solely on intentions or attitudes (Oh & Ki, 2023; Setiawan et al., 2021). The theoretical foundation for perceived environmental quality, attitude, subjective norm, and perceived behavioral control as key determinants of environmentally responsible behavior appears well-established and coherent (e.g., Liu et al., 2019).
Another study examined pro-environmental behavior using the TPB and Stern’s Value-Belief-Norm (VBN) Model, showing that personal moral norms significantly drive recycling and other waste management activities (Z. Liu et al., 2022). Investigations utilizing Environmental Psychology and related theories explore how psychological and social factors influence pro-environmental actions. For instance, Gkargkavouzi et al. (2019) integrated TPB with the VBN, emphasizing the role of self-identity and habit in shaping environmental behavior in private settings, and Adjei et al. (2023) employed NAT, which examines personal norms and awareness of consequences. Gkargkavouzi et al. conducted their research in Greece, focusing on general environmental behaviors in the European context, while Adjei focused on waste management behavior in Ghana, providing insight into waste management in a developing country. These studies highlight the complex interplay between cognitive, normative, and control beliefs in promoting sustainable waste management. They underscore the importance of integrating psychological theories to develop more effective waste management strategies.
The current study explores how these theoretical frameworks can be applied to develop more effective, community-driven strategies for reducing waste and fostering a cleaner, more sustainable tourism environment in South Borneo. By integrating principles from Environmental Psychology, the Theory of Planned Behavior (TPB), and the Norm Activation Theory (NAT), this approach seeks to create a more profound, intrinsic motivation for environmental stewardship in South Borneo’s tourism sector. We follow Wilson’s idea of consilience (1999), which is particularly relevant in advancing this integrated framework because it encourages the breakdown of disciplinary silos, allowing for a holistic understanding of how human behavior interacts with environmental systems. For instance, environmental psychology’s focus on the individual’s interaction with the physical environment complements TPB, which focuses on social and cognitive factors, while norm activation theory bridges the moral dimension of behavior. Together, these theories provide a multi-faceted view of how individuals can be motivated to engage in pro-environmental behavior in tourist destinations like South Borneo.
We propose the concept of “Self-Social Engineering” (SSE) in the context of tourism environmental management. Self-social engineering involves individuals taking active roles in reshaping their behavior and the behavior of others within their social networks to promote sustainable environmental practices. The consilient approach strengthens the foundation of SSE by drawing on psychological, behavioral, and moral insights to create a more robust and dynamic model for driving sustainable tourism practices.
SSE can be seen as aligned with the concept of moral obligation as described in the Norm Activation Theory (NAT), which emphasizes internalizing moral norms as the basis for pro-social behaviors, such as environmental responsibility. NAT, proposed by Schwartz (1977), suggests that individuals are driven to act pro-social when they recognize a moral obligation and perceive that their actions can alleviate a perceived need or threat. In waste management, self-social engineering—where social transformation is driven from within the community—can reflect these moral imperatives. Communities that foster internal moral obligations toward environmental stewardship engage in actions that reflect a shared ethical responsibility, similar to the mechanism described by NAT.
This alignment between SSE and moral obligation can be further supported by empirical studies, such as those by Stern et al. (1999) and Schultz (2000), which suggest that activating personal norms is a significant predictor of environmental behavior. These personal norms, often driven by moral imperatives, catalyze behaviors that align with community-driven initiatives such as SSE, where individuals are motivated by internalized moral values to engage in sustainable practices. In essence, SSE mirrors NAT’s moral obligation concept, as both emphasize the power of internal motivations—driven by personal and collective ethical responsibility—in fostering pro-social behaviors like environmental conservation.
The advantage of self-social engineering over the concept of moral obligation lies in its proactive, dynamic approach. While moral obligation emphasizes an internal sense of duty or ethical responsibility to engage in environmentally responsible behavior, self-social engineering actively involves individuals in reshaping not only their actions but also influencing the behaviors of others within their social networks. This creates a ripple effect, fostering a collective shift toward sustainable practices. By leveraging social influence, self-social engineering has the potential to create more immediate and widespread changes in behavior, moving beyond personal conviction to drive broader environmental impact.

Self-Social Engineering

The concept of social engineering was coined by Marken in 1894 (Eisenhauer, 2019), who introduced the idea of changing people’s behavior with social engineering. However, this term began gaining widespread attention in information security through Mitnick’s work in the 1990s (Ahluwalia, 2023) on psychological manipulation to access computer systems. Later, Pound, a legal scholar in the early 20th century, also contributed to understanding this concept in the context of law and social sciences (Laksito & Bawono, 2024). Furthermore, social engineering has developed into an interdisciplinary concept, such as community empowerment for environmental conservation, where psychological manipulation techniques are used to motivate environmentally friendly behavior and promote awareness of environmental issues.
Social engineering is often characterized as a form of external domination over a community, leading not to empowerment but rather to social exploitation. In such cases, the community is positioned as an object, with the outcomes primarily serving the interests of external actors intervening in local affairs. In contrast, the concept of self-social engineering (SSE) with community empowerment has been explored in previous research, particularly within the framework of Corporate Social Responsibility (CSR) programs (e.g., Sumardjo et al., 2022). However, these initiatives remain largely influenced by corporate intervention in the community.
The literature review reveals a significant gap in the research on social engineering at the individual level, particularly within the context of pro-environmental behavior. This gap highlights the need for further investigation into self-social engineering (SSE) as a critical component of sustainable ecotourism practices. This current study focuses on social engineering driven by the volunteerism of tourists, which positions individuals as active agents of social reform, thereby shifting the emphasis to their role as development subjects.
While social engineering involves exerting influence on others, it is also possible to socially engineer oneself (Rowles, 2023). Social engineering traditionally involves influencing the behavior of others, but the concept of applying it to oneself, particularly in the context of fostering environmentally responsible behavior, presents a novel approach. Pretexts—believable narratives designed to influence a target’s actions—are commonly used in social engineering. For instance, in a vishing campaign, one might impersonate an IT specialist to gain a target’s trust and elicit sensitive information. Success in such endeavors often requires the social engineer to believe in their pretext, thus projecting authenticity.
Similarly, self-social engineering can be applied to influence personal behavior. By crafting internal narratives, individuals can motivate themselves to act in ways that align with desired goals. For example, an introverted individual tasked with a public-facing role might overcome anxiety by mentally adopting the persona of a seasoned professional, thereby enhancing their confidence. This technique could be adapted to promote environmentally responsible behavior, with individuals creating internal stories that position them as environmental stewards, actively influencing their choices and actions.
By leveraging psychological insights, self-social engineering facilitates personal growth and empowers individuals to reshape their behavior in service of broader environmental goals. Understanding and manipulating one’s psychological processes can thus be a powerful tool for fostering sustainable practices.
We believe SSE is more robust than the moral obligation concept in explaining pro-environmental behavior because it integrates multiple factors that influence behavior rather than relying solely on moral or ethical considerations. SSE involves a broader approach that includes personal habits, social norms, incentives, and individual goals. It recognizes that a combination of internal motivations, social influences, and practical considerations influences pro-environmental behavior. SSE allows individuals to design their environments and routines to support sustainable behavior. SSE acknowledges the influential role of social norms and peer influence. It can involve strategies like public commitments or community-based programs that reinforce positive behavior, making it more likely to be sustained. Moral obligation tends to be more individualistic, focusing on personal ethical beliefs. It can be less effective in changing behavior if individuals are not embedded in a social context that supports these beliefs.
SSE is more robust than the moral obligation in NAT because it takes a holistic view of what drives behavior, combining moral, social, and practical elements. It recognizes that pro-environmental behavior is complex and multifaceted, requiring more than just a sense of moral duty to be effectively promoted and sustained.
The current study is critical in developing a foundational framework for the concept of self-social engineering within the context of ecotourism in the wetland environments of South Borneo. Self-social engineering refers to a process of social transformation that originates within, is driven by, and serves the community (Sumardjo et al., 2022; Sumardjo & Dharmawan, 2022). This approach is most effective when it harnesses and strengthens the community’s internal creative social energy, which includes shared values, innovative ideas, and social bonds.
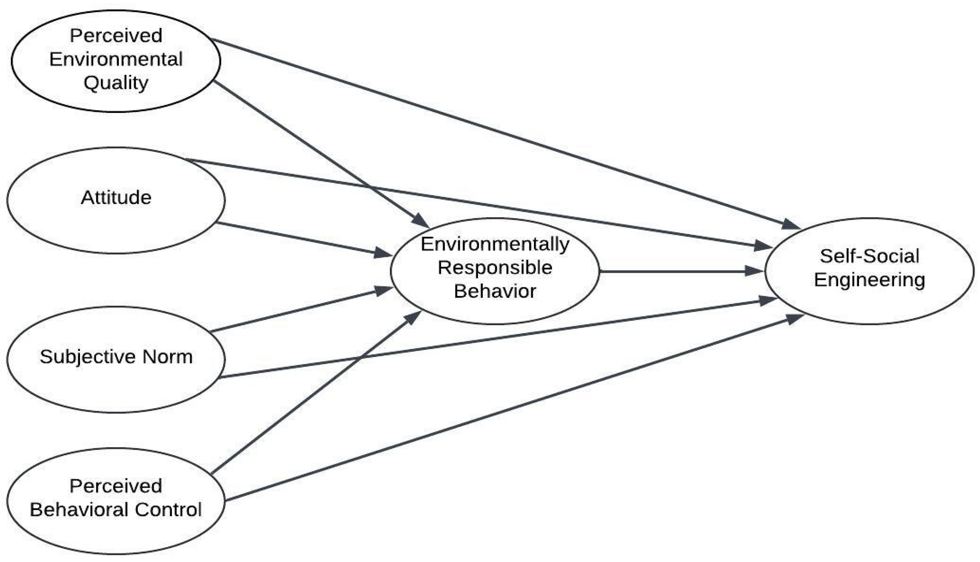
In this case, tourism actors must increasingly emphasize motivation factors and environmentally responsible behavior (ERB) because the facts show that each stakeholder is working alone (Hasan & Aziz, 2024). Figure 1 shows the theoretical framework of the current study. As shown in Figure 1, motivational factors represented by perceived environmental quality, attitude, subjective norm, perceived behavioral control, and ERB are important variables that increase self-awareness in nature conservation.
Wetland ecotourism has the potential to attract local and international tourists but requires public awareness of nature conservation (Rahmah et al., 2023), and it is crucial to understand the factors influencing consumers towards ecotourism experiences (Negacz et al., 2021). Motivation to travel is directly related to tourist behavior, and motivation drives individuals into goal-oriented behavioral activities (Sharpley, 2006).
The tourism experience in South Borneo consists of two categories: nature tourism and religious tourism (Prihatiningrum et al., 2024). However, studies on the social engineering of South Borneo wetland ecotourism are still minimal, and there have been no specific studies on Motivation, ERB, and self-social engineering.

Materials and Method

Problem-Solving Approach

The causal model assumes that environmentally responsible behavior (ERB) influences self-social engineering. This is because ERB is often the result of individuals’ awareness of environmental issues and motivation to change their behavior. In this context, SSE is an individual’s attempt to modify their behavior, including environmentally responsible behavior, in response to their awareness of these issues. Thus, motivation and ERB act as triggers for self-social engineering in terms of better behavior toward the environment.
The research was conducted at Batakan Baru Beach, Tanah Laut Regency, South Borneo. In more detail, the steps of the problem-solving approach: First, a survey and analysis were conducted to understand the motivation of tourists and the extent to which this motivation influences environmental behavior, especially regarding waste management. Next, the influence of environmentally responsible behavior (ERB) on ecotourism self-social engineering was analyzed, focusing on individual efforts to influence themselves regarding environmental cleanliness. Research methods such as interviews, observations, and questionnaires collected data on tourist behavior and motivation and their self-social engineering practices in maintaining environmental cleanliness and sustainability at Batakan Baru Beach. Statistical analysis was used to identify relationships between variables and evaluate the effectiveness of self-social engineering efforts in improving ecotourism practices.

Variables

The purpose of the investigation was to determine the extent of the direct and indirect influence of Perceived Environmental Quality (PEQ), Environmentally Responsible Behavior (ERB) intention, Attitude (ATT), Subjective Norm (SN), and Perceived Behavioral Control (PBC) on Self-Social Engineering (SSE).
  • Perceived Environmental Quality (PEQ). PEQ variable focused on tourists’ impression of the destination’s physical appearance (J. Liu et al., 2019). It was an average of tourist’s ratings of the destination on the following topics: (1) “Cleanliness of Batakan Baru Beach”; (2) “Public toilet facilities”; (3) “Air quality in Batakan Baru Beach”; (4) “Atmosphere of Batakan Baru Beach”; (5) “Cleanliness of seawater at Batakan Baru Beach”; (6) “Natural environment of Batakan Baru Beach”; (7) “View of Batakan Baru Beach”; (8) “Greenery at Batakan Baru Beach”; (9) “Harmony of buildings and beach environment”. The responses for each item were rated on a scale from 1 (poor) to 5 (excellent). Each item was standardized by converting it to a z-score, and then the scores were averaged. It is important to note that the quality variable represents tourists’ evaluations of quality and their perceptions of the overall image of the destination.
  • Attitude (ATT). Attitude is how a tourist evaluates environmentally responsible behaviors at a destination as favorable or unfavorable (J. Liu et al., 2019). It was a composite of tourist responses to three questions: (1) “For me, preserving the environment of Batakan Baru Beach is a good thing”; (2) “For me, preserving the environment of Batakan Baru Beach is a wise thing to do”; and (3) “For me, maintaining the environment of Batakan Baru Beach is a fun thing”. Responses were recorded: 1 for “Strongly disagree” to 5 for “Strongly agree”.
  • Subjective Norm (SN). Subjective norms refer to the perceived social pressure tourists experience regarding whether to engage in environmentally responsible behaviors at a tourism destination (J. Liu et al., 2019). The measure was constructed to aggregate tourist responses to three specific questions: (1) “According to people I consider important, I must take action to protect the environment in this area”; (2) People I consider important want me to protect the environment in this area“; and (3) “People whose opinions I value would prefer that I be involved in environmental protection in this region”.
  • Perceived Behavioral Control (PBC). Perceived behavioral control refers to an individual’s assessment of the ease or difficulty associated with performing environmentally responsible behaviors at a tourism destination (J. Liu et al., 2019), encompassing elements of self-social engineering. It was a composite measure derived from tourists’ responses to six questions: (1) “It is up to me whether I want to keep Batakan Baru Beach clean or not”; (2) “If I want, I can keep Batakan Baru Beach clean’; (3) “I have the resources to get involved in environmental protection at Batakan Baru Beach”; (4) “I have the time to get involved in environmental protection at Batakan Baru Beach”; (5) “I have the opportunity to get involved in environmental protection at Batakan Baru Beach’; and (6) “I can easily maintain the environment in the Batakan Baru Beach area.”
  • Environmentally Responsible Behavior (ERB) intention. For this study, the measurement of tourists’ intentions to engage in environmentally responsible behaviors was adapted from the framework developed by Ramkissoon et al. (2013), encompassing the following aspects: (1) “I am willing to take the time to clean up Batakan Baru Beach”; (2) “I am willing to support the clean up project of Batakan Baru Beach”; (3) “I am willing to participate in the joint activity to clean up Batakan Baru Beach”; and (4) “I am willing to donate money to the clean up project of Batakan Baru Beach”.
  • Self-Social Engineering (SSE). Self-social engineering is an individual’s attempt to modify their behavior, including environmentally responsible behavior, in response to a particular environmental awareness/issue. It represented an aggregate of tourist responses to ten specific questions: (1) “I feel I have a moral obligation to protect the environment”; (2) “My life values make me feel obliged to protect the environment”; (3) “My life principles make me feel obliged to protect the environment”; (4) “In my opinion, it is important for society to protect the environment”; (5) “There needs to be communication between society and stakeholders in protecting the environment”; (6) “There needs to be a dialogue between society and stakeholders in protecting the environment”; (7) “There needs to be a common understanding between society and stakeholders in protecting the environment”; (8) “There needs to be a mutual agreement between society and stakeholders in protecting the environment”; (9) “The government and society are equally responsible for the environment”; and (10) “I maintain the cleanliness of Batakan Baru Beach”.

Subjects

The unit of analysis in this study is tourist visitors at Batakan Baru Beach, with a sample of 191 respondents taken using purposive sampling. This technique was chosen to ensure that the samples taken represent the characteristics of tourist visitors at Batakan Baru Beach so that the study results can better represent a wider population.

Data Analysis

Data analysis using SmartPLS 3.2.9, with outer and inner model evaluation stages and hypothesis testing. Outer Model statistical analysis with Confirmatory Factor Analyses (CFA). SPSS data processing software was also used for other statistical purposes. Several fit indices, such as Comparative Fit Index (CFI) and Incremental Fit Index (IFI), were used to evaluate the research model developed (Edwards, 2001; Fan et al., 1999; Hall & Shackman, 2020; Hoyle, 1995). For both fit indices, we used the ideal target criterion of at least 0.95 (L. Hu & Bentler, 1999). Thus, the analysis steps included item reliability testing, internal consistency, discriminant validity, and hypothesis testing, which used regression analysis.

Results

Description of Research Subjects

Most research subjects were females working as employees, students, and homemakers with a high school education level or above (Table 1).

Description of Visit Frequency

Most tourists visit between 2 and 3 times, some more than five times. This indicates that Batakan Baru Beach is an exciting, not dull tourist attraction with sustainable performance (Table 2).

Validity and Reliability Check of the Questionnaire

Several statistical measures were applied to ensure the internal consistency and reliability of the constructs. Cronbach’s Alpha values of 0.70 or higher are acceptable for internal consistency (Nunnally, 1978). Similarly, Rho_A values above 0.70 are recommended for evaluating construct reliability (Dijkstra & Henseler, 2015). Composite Reliability (CR) scores of 0.70 or greater indicate strong reliability of the constructs (Hair et al., 2017). In addition, an Average Variance Extracted (AVE) of 0.50 or higher demonstrates that the construct accounts for more than half of the variance in its indicators, ensuring good convergent validity (Fornell & Larcker, 1981). These criteria show that the results of the analysis meet the criteria used. Thus, the questionnaire in this study is valid and reliable (Table 3).

SEM Analysis

SEM-PLS analysis in the initial stage was carried out to explore valid indicators, i.e., having a loading factor value ≥ 0.70 (Hair et al., 2017). The PEQ variable has four invalid indicators, namely PEQ2, PEQ3, PEQ4, PEQ7, and PEQ8. The PBC variable indicators are PBC1 and PBC5, and the SSE variable indicators are SSE8 and M010. Then, these indicators were removed from the model, and further analysis results are shown in Figure 2.

The Goodness of fit Model

The criteria for VIF values are based on the views of Hair et al. (2017) that VIF values should ideally be below 3, indicating low multicollinearity among the independent variables. Thus, it can be seen that the homoscedasticity aspect in the analysis results model is fulfilled, as shown in Table 4.
The SRMR, d_G, and NFI assessments are based on the following: An SRMR value of 0.08 or less indicates a good fit between the model and the data (L. Hu & Bentler, 1999). A lower d_G value suggests a better fit between the observed and the predicted covariance matrices (Hair et al., 2017), whereas lower values (closer to zero) indicate a better model fit with no sharp boundaries. NFI values above 0.90 are considered good model fit indicators (Bentler & Bonett, 1980). An rms Theta value of 0.12 or less is indicative of good model fit (Jörg Henseler et al., 2014), and a Q-square value greater than zero indicates that the model has predictive relevance (J. Henseler et al., 2009). Thus, it can be seen that the goodness of fit of the analysis result model is fulfilled (Table 5).
Hair et al. (2017) argue that f-square values of 0.02, 0.15, and 0.35 denote small, medium, and large effect sizes, respectively. Thus, the influence of Attitude on Environmentally Responsible Behavior Intention (ERB intention) and SSE, ERB intention on SSE, and Perceived Environment Quality (PEQ) on ERB intention are in the medium and large categories. Other relationships are in the small category (Table 6).

Variable Profile

The variable profile consists of a mean value that empirically shows the degree of the variable’s good or bad value or high or low value according to field conditions. The response item score on the questionnaire is 1 = very low to 5 = very high. The factor loading value shows the degree of strength or weakness of the indicator as a measure of the variable, where the greater the value means the indicator is more critical or reflects the variable more strongly (Table 7).
In the endogenous variables for the ERB intention variable, the critical indicator is ERB2. On the other hand, in the SSE variable, three indicators have a relatively balanced degree of strength in reflecting it: SSE6, SSE3, and SSE7. All of these indicators are empirically in the field. Their conditions are included in the good category (Table 8).

Testing the Direct Influence Hypothesis

In nine direct influence hypotheses testing, three hypotheses are insignificant: Perceived behavioral control on SSE, Perceived environmental quality on ERB intention, and the influence of Subjective norm on SSE. On the other hand, one has a significant negative influence, namely Perceived environmental quality on SSE (Table 9).

Testing the Indirect Effect Hypothesis

Indirect influence testing includes the influence of Attitude and Perceived behavioral control on SSE through ERB intention. This shows that ERB intention mediates the influence of Attitude and Perceived behavioral control on SSE (Table 10).

Results of Testing the Total Influence Hypothesis

The results of the direct influence analysis show that the most substantial variable influencing SSE is Attitude (ATT → SSE), followed by Perceived Behavioral Control (PBC→SSE), as shown in Table 11.

Discussion

Self-social engineering is a concept that describes the efforts of individuals or groups to actively change their behavior and habits by applying psychological and social principles. This concept emphasizes the active role of individuals in creating positive change in society (Hadnagy, 2010). This study attempts to develop the idea of Self-Social Engineering in the field of tourism environment by combining Environmental Psychology Theory (Gifford, 2007) on Perceived Environment Quality, the Theory of Planned Behavior (Ajzen, 1991) on Attitude, Subjective Norm, Perceived Behavioral Control, and Environmentally Responsible Behavior intention as Norm Activation Theory perspective (Schwartz, 1977) on Self Social Engineering.
Based on this study, Environmental Psychology Theory (Gifford, 2007), the Theory of Planned Behavior (Ajzen, 1991), and Norm Activation Theory (Schwartz, 1977) can be combined into the concept of Self-Social Engineering in the field of tourism environment. The integration of the Environmental Psychology Theory (Gifford, 2007) is shown through the significant influence of perceived environmental quality on self-social engineering. Furthermore, the significant impact of attitude, subjective norm, and perceived behavioral control on self-social engineering is the integration of the Theory of Planned Behavior (Ajzen, 1991) and Environmentally Responsible Behavior (Borden & Schettino, 1979).
The implementation of the development of the Self-Social Engineering concept in the field of tourism environment can be done through the improvement of moral obligation. Moral obligation is a demand or calling from within a person to act following ethical values that are believed to be true. This personal commitment is to do good, right, and fair things, regardless of legal rules or social sanctions. Moral obligation improvement can be made through attitude improvement engineering and Perceived behavioral control.
Moral obligation improvement can be done through Attitude improvement engineering. Attitude improvement engineering can be done by cultivating the principle that maintaining the tourism environment is a good and wise action. Good attitudes and deeds bring rewards, and wisdom can make others joyful.
Perceived behavioral control improvement engineering can also increase moral obligation. Perceived behavioral control is a person’s belief about how easy or difficult it is to do a particular action. Simply put, this is an individual’s perception of their ability to control behavior. Perceived behavioral improvement engineering can be done by increasing concern by having resources and time to be involved in environmental protection in tourist attractions.

Recommendations

This study opens up opportunities for further development of the concept of Self-Social Engineering (SSE) in the context of tourism. By understanding the psychological factors that influence behavior, we can design more effective intervention programs to change tourist behavior. This study can be a starting point for further research on other factors influencing tourists’ pro-environmental behavior, such as cultural, social, and economic influences. Tourism managers should develop environmental education programs emphasizing the importance of moral obligation in preserving the tourism environment. This program can include campaigns highlighting moral values and personal responsibility to behave pro-environmentally. Tourism managers should ensure the availability of resources, such as information, tools, and time, that make it easy for visitors to engage in environmental protection actively. This can be done by providing easily accessible facilities for recycling, clear information about conservation efforts, and opportunities for visitors to engage in environmental activities that have a real impact.

Conclusion

This study makes an important contribution to developing the concept of self-social engineering in tourism. By understanding the psychological mechanisms underlying pro-environmental behavior, more effective interventions can be designed to encourage tourists to behave more responsibly towards the tourism environment.
This study successfully integrated Environmental Psychology Theory, Theory of Planned Behavior, and Norm Activation Theory into the concept of Self-Social Engineering in the field of tourism environment. The significant influence of Perceived Environmental Quality on Self-Social Engineering and the role of Attitude, Subjective Norm, and Perceived Behavioral Control in forming Self-Social Engineering shows that the three theories can be effectively combined to create environmentally responsible behavior.
The study results indicate that Self-Social Engineering is critical in encouraging pro-environmental behavior. In other words, awareness of the moral obligation to maintain the tourism environment can be the primary driver for tourists to behave responsibly.
Increasing moral obligation by engineering attitude through cultivating positive values related to preserving the tourism environment can form a more positive attitude towards pro-environmental behavior. In addition, increasing perceived behavioral control by providing adequate support and resources can increase tourists’ confidence to carry out pro-environmental actions.

References

  1. Adjei, M., Song, H., Nketiah, E., Obuobi, B., & Adu-Gyamfi, G. (2023). Waste management: Forecasting residents’ plastic waste recycling intention and behavior in Ghana. Current Psychology, 42(35), 30987–31003. [CrossRef]
  2. Ajzen, I. (1991). The theory of planned behavior. Organizational Behavior and Human Decision Processes, 50(2), 179–211.
  3. Babazadeh, T., Ranjbaran, S., Kouzekanani, K., Abedi Nerbin, S., Heizomi, H., & Ramazani, M. E. (2023). Determinants of waste separation behavior Tabriz, Iran: An application of the theory of planned behavior at health center. Frontiers in Environmental Science, 11. [CrossRef]
  4. Banjarmasin.tribunnews.com. (2024). Timbulan Sampah di Kalsel 2023 Tembus 800 Ribu Ton, Hampir 18 Persen dari Plastik. https://sampahlaut.id/2024/03/28/timbulan-sampah-di-kalsel-2023-tembus-800-ribu-ton-hampir-18-persen-dari-plastik/.
  5. Bentler, P. M., & Bonett, D. G. (1980). Significance tests and goodness of fit in the analysis of covariance structures. Psychological Bulletin, 88(3), 588.
  6. Borden, R. J., & Schettino, A. P. (1979). Determinants of Environmentally Responsible Behavior. The Journal of Environmental Education, 10(4), 35–39. [CrossRef]
  7. de Leeuw, A., Valois, P., Ajzen, I., & Schmidt, P. (2015). Using the theory of planned behavior to identify key beliefs underlying pro-environmental behavior in high-school students: Implications for educational interventions. Journal of Environmental Psychology, 42(June), 128–138. [CrossRef]
  8. Diaz Ruiz, C., & Nilsson, T. (2023). Disinformation and Echo Chambers: How Disinformation Circulates on Social Media Through Identity-Driven Controversies. Journal of Public Policy and Marketing, 42(1), 18–35. [CrossRef]
  9. Dijkstra, T. K., & Henseler, J. (2015). Consistent partial least squares path modeling. MIS Quarterly, 39(2), 297–316.
  10. Edwards, J. R. (2001). Multidimensional constructs in organizational behavior research: An integrative analytical framework. Organizational Research Methods, 4(2), 144–192.
  11. Eisenhauer, T. (2019). Social Engineering and Employee Engagement. Axero. https://axerosolutions.com/blog/social-engineering-and-employee-engagement.
  12. Fan, X., Thompson, B., & Wang, L. (1999). Effects of sample size, estimation methods, and model specification on structural equation modeling fit indexes. Structural Equation Modeling: A Multidisciplinary Journal, 6(1), 56–83.
  13. Fornell, C., & Larcker, D. F. (1981). Evaluating structural equation models with unobservable variables and measurement error. Journal of Marketing Research, 18(1), 39–50.
  14. Gifford, R. (2007). Environmental psychology: Principles and practice. Optimal books.
  15. Gkargkavouzi, A., Halkos, G., & Matsiori, S. (2019). Environmental behavior in a private-sphere context: Integrating theories of planned behavior and value belief norm, self-identity and habit. Resources, Conservation and Recycling, 148, 145–156.
  16. Guagnano, G. A., Stern, P. C., & Dietz, T. (1995). Influences on attitude-behavior relationships: A natural experiment with curbside recycling. Environment and Behavior, 27(5), 699–718.
  17. Hadnagy, C. (2010). Social engineering: The art of human hacking. John Wiley & Sons.
  18. Hair, J. F., Hult, G. T. M., Ringle, C. M., & Sarstedt, M. (2017). A Primer on Partial Least Squares Structural Equation Modeling (PLS-SEM) (2nd ed.). Sage.
  19. Hall, D., & Shackman, J. D. (2020). Formative Measurement Scale Development: An Example Using Generalized Structured Component Analysis. Electronic Journal of Business Research Methods, 18(1), 16–26. [CrossRef]
  20. Harland, P., Staats, H., & Wilke, H. A. M. (1999). Explaining proenvironmental intention and behavior by personal norms and the Theory of Planned Behavior 1. Journal of Applied Social Psychology, 29(12), 2505–2528.
  21. Hasan, A. A., Biswas, C., Roy, M., Akter, S., & Kuri, B. C. (2020). The applicability of theory of planned behaviour to predict domestic tourist behavioural intention: the case of Bangladesh. GeoJournal of Tourism and Geosites, 31(3), 1019–1026.
  22. Heidari, A., Kolahi, M., Behravesh, N., Ghorbanyon, M., Ehsanmansh, F., Hashemolhosini, N., & Zanganeh, F. (2018). Youth and sustainable waste management: a SEM approach and extended theory of planned behavior. Journal of Material Cycles and Waste Management, 20(4), 2041–2053. [CrossRef]
  23. Hendriyani, I. G. A. D. ; (2023). Siaran Pers: Menparekraf: Pencapaian Target Parekraf 2023 Perlu Ditopang dengan Deregulasi. Kementerian Pariwisata Dan Ekonomi Kreatif/Badan Pariwisata Dan Ekonomi Kreatif.
  24. Henseler, J., Ringle, C. M., & Sinkovics, R. R. (2009). Goodness of Fit in Partial Least Squares Path Modeling. In Handbook of Partial Least Squares (pp. 77–91). Springer.
  25. Henseler, Jörg, Dijkstra, T. K., Sarstedt, M., Ringle, C. M., Diamantopoulos, A., Straub, D. W., Ketchen, D. J., Hair, J. F., Hult, G. T. M., & Calantone, R. J. (2014). Common Beliefs and Reality About PLS. Organizational Research Methods, 17(2), 182–209. [CrossRef]
  26. Hoyle, R. H. (1995). Structural equation modeling: Concepts, issues, and applications. Sage.
  27. Hu, L., & Bentler, P. M. (1999). Cutoff criteria for fit indexes in covariance structure analysis: Conventional criteria versus new alternatives. Structural Equation Modeling: A Multidisciplinary Journal, 6(1), 1–55.
  28. Hu, S., & He, J. (2022). The willingness to household waste disposal practices of residents in rural China. Journal of Material Cycles and Waste Management, 24(3), 1124–1133.
  29. Jiang, X., Ding, Z., Li, X., Sun, J., Jiang, Y., Liu, R., Wang, D., Wang, Y., & Sun, W. (2020). How cultural values and anticipated guilt matter in Chinese residents’ intention of low carbon consuming behavior. Journal of Cleaner Production, 246, 119069.
  30. Laksito, F. X. H. B., & Bawono, A. (2024). The Urgency of Establishing an Environmental Court in Resolving Environmental Cases in Indonesia. International Journal of Multicultural and Multireligious Understanding, 11(2), 1–11.
  31. Liu, J., Wu, J. S., & Che, T. (2019). Understanding perceived environment quality in affecting tourists’ environmentally responsible behaviours: A broken windows theory perspective. Tourism Management Perspectives, 31, 236–244.
  32. Liu, Z., Yang, J. Z., Clark, S. S., & Shelly, M. A. (2022). Recycling as a planned behavior: the moderating role of perceived behavioral control. Environment, Development and Sustainability, 24(9), 11011–11026. [CrossRef]
  33. Lou, S., Zhang, X., & Zhang, D. (2024). Research on the influence mechanism of residents’ waste sorting behavior: based on extended theory of planned behavior. Environment, Development and Sustainability. [CrossRef]
  34. Negacz, K., Vellinga, P., Barrett-Lennard, E., Choukr-Allah, R., & Elzenga, T. (2021). Future of Sustainable Agriculture in Saline Environments. CRC Press. [CrossRef]
  35. Nunnally, J. C. (1978). Psychometric Theory (2nd ed.). McGraw-Hill Book Company.
  36. Oh, J., & Ki, E.-J. (2023). Extending norm activation theory to understand publics’ support for environmentally responsible organizations. Corporate Communications: An International Journal, 28(3), 381–399. [CrossRef]
  37. Prihatiningrum, R. Y., Claudia, M., Said, L. R., & Faisal, I. (2024). Study on the Development of Religious Tourism in Banjarmasin in the New Normal Era. Journal of Wetlands Environmental Management, 12(1), 1–13. [CrossRef]
  38. Rahmah, M., Malihah, L., & Karimah, H. (2023). Analisis Peluang dan Tantangan Pengembangan Potensi Wisata di Kabupaten Banjar. Jurnal Kebijakan Pembangunan, 18(2), 199–208. [CrossRef]
  39. Ramkissoon, H., Smith, L. D. G., & Weiler, B. (2013). Testing the dimensionality of place attachment and its relationships with place satisfaction and pro-environmental behaviours: A structural equation modelling approach. Tourism Management, 36, 552–566.
  40. Rowles, R. (2023). Social Engineer Yourself. Security Through Education. https://www.social-engineer.org/newsletter/social-engineer-yourself/.
  41. Schultz, P. W. (2000). New Environmental Theories: Empathizing With Nature: The Effects of Perspective Taking on Concern for Environmental Issues. Journal of Social Issues, 56(3), 391–406. [CrossRef]
  42. Schwartz, S. H. (1977). Normative influences on altruism. In Advances in experimental social psychology (Vol. 10, pp. 221–279). Elsevier.
  43. Setiawan, B. (2021). Personal norm and pro-environmental consumer behavior: an application of norm activation theory. ASEAN Marketing Journal, 13(1), 40–49.
  44. Setiawan, B., Afiff, A. Z., & Heruwasto, I. (2021). The role of norms in predicting waste sorting behavior. Journal of Social Marketing, 11(3), 224–239.
  45. Sharpley, R. (2006). Ecotourism: A Consumption Perspective. Journal of Ecotourism, 5(1–2), 7–22. [CrossRef]
  46. Soelaiman, R. (2024). Kalsel Masuk 10 Besar Jadi Pencemar Sampah, Begini kata Pegiat Lingkungan. Tribunbanjarmasin.Com. https://banjarmasin.tribunnews.com/2024/03/28/kalsel-masuk-10-besar-jadi-pencemar-sampah-begini-kata-pegiat-lingkungan.
  47. Stern, P. C., Dietz, T., Abel, T., Guagnano, G. A., & Kalof, L. (1999). A value-belief-norm theory of support for social movements: The case of environmentalism. Human Ecology Review, 81–97.
  48. Stern, P. C., Dietz, T., & Guagnano, G. A. (1995). The new ecological paradigm in social-psychological context. Environment and Behavior, 27(6), 723–743.
  49. Stern, P. C., Kalof, L., Dietz, T., & Guagnano, G. A. (1995). Values, beliefs, and proenvironmental action: Attitude formation toward emergent attitude objects 1. Journal of Applied Social Psychology, 25(18), 1611–1636.
  50. Sumardjo, A. F., & Dharmawan, L. (2022). Social Transformation Base On Creative Social Energy Toward Community Autonomous And Their Wel-Being. Journal of Positive School …, 6(10), 3651–3667. https://www.journalppw.com/index.php/jpsp/article/view/13911%0Ahttps://www.journalppw.com/index.php/jpsp/article/download/13911/9014.
  51. Sumardjo, Firmansyah, A., & Dharmawan, L. (2022). Private Extensionists’ Role in an Effort to Achieve SDGs through Peri-Urban Community Empowerment. Jurnal Penyuluhan, 18(02), 296–306. [CrossRef]
  52. Tonglet, M., Phillips, P. S., & Read, A. D. (2004). Using the Theory of Planned Behaviour to investigate the determinants of recycling behaviour: a case study from Brixworth, UK. Resources, Conservation and Recycling, 41(3), 191–214.
  53. Wilson, E. O. (1999). Consilience: The unity of knowledge (Vol. 31). Vintage.
  54. Wu, L., Zhu, Y., & Zhai, J. (2022). Understanding Waste Management Behavior Among University Students in China: Environmental Knowledge, Personal Norms, and the Theory of Planned Behavior. Frontiers in Psychology, 12(January), 1–13. [CrossRef]
  55. Xu, B.-X., Liu, Z., & Rustam, A. (2023). Application of extended theory of planned behavior to explore household pharmaceutical waste recycling intentions: a case study of China. Journal of Material Cycles and Waste Management, 25(5), 2870–2886. [CrossRef]
Figure 1. Theoretical Framework.
Figure 1. Theoretical Framework.
Preprints 140184 g001
Figure 2. SEM-PLS Analysis.
Figure 2. SEM-PLS Analysis.
Preprints 140184 g002
Table 1. Results of Descriptive Analysis of Characteristics of Visitors to Batakan Baru Beach.
Table 1. Results of Descriptive Analysis of Characteristics of Visitors to Batakan Baru Beach.
Variable Frequency Percent
Gender
Male 58 30.4
Female 133 69.6
Education
Postgraduate 6 3.1
Graduate 75 39.3
Diploma 18 9.4
Senior high school 90 47.1
Junior high school 1 0.5
Primary 1 0.5
Table 2. Descriptive Analysis Results of the Number of Visits to Batakan Baru Beach.
Table 2. Descriptive Analysis Results of the Number of Visits to Batakan Baru Beach.
Number of visits Frequency Percent
1 41 21.5
2 51 26.7
3 64 33.5
4 8 4.2
5 15 7.9
6 2 1
7 1 0.5
8 4 2.1
9 1 0.5
10 1 0.5
13 1 0.5
15 1 0.5
Table 3. Validity and Reliability Scores.
Table 3. Validity and Reliability Scores.
Variable Cronbach’s Alpha rho_A Composite Reliability Average Variance Extracted (AVE)
ATT 0.747 0.750 0.856 0.665
ERB 0.761 0.763 0.848 0.584
SSE 0.886 0.889 0.909 0.557
PBC 0.822 0.830 0.882 0.652
PEQ 0.761 0.770 0.848 0.583
SN 0.851 0.858 0.910 0.770
Table 4. Homoscedasticity Analysis.
Table 4. Homoscedasticity Analysis.
Variable ERB SSE
ATT 1.353 1.575
ERB 2.664
PBC 1.645 2.782
PEQ 1.436 1.440
SN 1.837 1.868
Table 5. Analysis of Several Goodness of Fit Model.
Table 5. Analysis of Several Goodness of Fit Model.
Model fit type Estimated Model
SRMR 0.080
d_G 0.723
NFI 0.902
rms Theta 0.119
Q2 0.861
Table 6. F-square Values.
Table 6. F-square Values.
Variable ERB SSE
ATT 0.165 0.369
ERB 0.179
PBC 0.691 0.000
PEQ 0.003 0.031
SN 0.017 0.037
Table 7. Profile of Exogenous Variable.
Table 7. Profile of Exogenous Variable.
Variable / Indicator Mean Factor loading P values
Perceived Environment Quality
PEQ1 3.895 0.761 0.000
PEQ5 3.796 0.826 0.000
PEQ6 4.063 0.718 0.000
PEQ9 3.890 0.745 0.000
Attitude
Att1 4.393 0.848 0.000
Att2 4.435 0.831 0.000
Att3 4.382 0.765 0.000
Subjective norm
SN1 4.000 0.880 0.000
SN2 4.073 0.870 0.000
SN3 4.063 0.883 0.000
Perceived behavioral control
PBC2 3.670 0.745 0.000
PBC3 3.649 0.847 0.000
PBC4 3.806 0.832 0.000
PBC6 3.796 0.801 0.000
Table 8. Profile of Endogenous Variables.
Table 8. Profile of Endogenous Variables.
Variable / Indicator Mean Factor loading P values
   Environmentally Responsible Behavior Intention
   ERB1 4.042 0.761 0.000
   ERB2 3.880 0.831 0.000
   ERB3 3.759 0.733 0.000
   ERB4 4.157 0.727 0.000
   Self-Social Engineering
   SSE1 4.068 0.728 0.000
   SSE2 4.136 0.743 0.000
   SSE3 4.361 0.773 0.000
   SSE4 4.346 0.704 0.000
   SSE5 4.398 0.760 0.000
   SSE6 4.361 0.778 0.000
   SSE7 4.340 0.771 0.000
   SSE9 4.267 0.709 0.000
Table 9. Hypothesis Testing Results (Direct Effect).
Table 9. Hypothesis Testing Results (Direct Effect).
Variable relation Path coefficient P values Note
ATT → ERB 0.289 0.000 significant
ATT → SSE 0.464 0.000 significant
ERB → SSE 0.420 0.000 significant
PBC → ERB 0.653 0.000 significant
PBC → SSE -0.014 0.849 not significant
PEQ → ERB -0.041 0.452 not significant
PEQ → SSE -0.130 0.045 significant
 SN → ERB 0.108 0.201 not significant
 SN → SSE 0.159 0.015 significant
Table 10. Results of hypothesis testing (indirect influence).
Table 10. Results of hypothesis testing (indirect influence).
Variable relation Path coefficient P values Note
ATT → ERB → SSE 0.122 0.000 significant
PBC → ERB → SSE 0.275 0.000 significant
PEQ → ERB → SSE -0.017 0.469 not significant
SN → ERB → SSE 0.045 0.217 not significant
Table 11. Total Influence.
Table 11. Total Influence.
Variable relation Path coefficient P values Note
ATT → SSE 0.586 0.000 significant
PBC → SSE 0.261 0.000 significant
PEQ → SSE -0.147 0.043 significant
SN → SSE 0.204 0.008 significant
Disclaimer/Publisher’s Note: The statements, opinions and data contained in all publications are solely those of the individual author(s) and contributor(s) and not of MDPI and/or the editor(s). MDPI and/or the editor(s) disclaim responsibility for any injury to people or property resulting from any ideas, methods, instructions or products referred to in the content.
Copyright: This open access article is published under a Creative Commons CC BY 4.0 license, which permit the free download, distribution, and reuse, provided that the author and preprint are cited in any reuse.
Prerpints.org logo

Preprints.org is a free preprint server supported by MDPI in Basel, Switzerland.

Subscribe

Disclaimer

Terms of Use

Privacy Policy

Privacy Settings

© 2026 MDPI (Basel, Switzerland) unless otherwise stated