Preprint
Article

This version is not peer-reviewed.

Hyper-FDB-INFO Algorithm for Optimal Placement and Sizing of FACTS Devices in Wind Power Integrated Optimal Power Flow Problem

A peer-reviewed article of this preprint also exists.

Submitted:

06 November 2024

Posted:

07 November 2024

You are already at the latest version

Abstract
Classical Optimal Power Flow (OPF) is one of the complex and challenging problem in power system that includes non-convex, nonlinear and large-scale structure. With the use of incorporation of uncertain and intermittent wind energy sources in the OPF problem, the complexity of the problem escalates. In a power system, Flexible Alternating Current Transmission Systems (FACTS) devices can mitigate most of the problems associated with power quality and overload in the network. However, determining the placement and sizing of facts devices is an additional problem to minimize the total cost of production of the power system. As a result, in order to solve OPF problem which includes all of these conditions, an artificial intelligence based optimization algorithm needs to have an unusual exploration ability as well as exploitation–exploration balance. Weighted mean of vectors (INFO) is a new heuristic optimizer, which can help finding a more effective solutions in engineering design optimization problems. In this study, firstly, INFO algorithm was improved by using the Fitness–Distance Balance (FDB) method with its abilities. Then, the algorithm developed with a hyper-heuristic method to create the beginning optimal population by using Linear Population Reduction Success-History based Adaptive Differential Evolution (LSHADE). Finally, the developed algorithm has been applied for solving optimal placement and sizing of facts devices for optimal power flow problem incorporating wind energy source. The obtained results showed that the proposed algorithm is more effective solver for the problems cases while compared to the literature.
Keywords: 
;  ;  ;  ;  ;  

1. Introduction

Today, electrical power systems form the basis of modern life and continue to shape the future of the energy sector. Especially in modernizing power systems due to technological innovations and globally expanding economies, OPF is one of the main tools of planning and management technologies for power grids that provide high-quality electrical power at affordable prices. In other words, OPF constitutes the backbone of the planning and analysis of power systems as it increases efficiency and provides economic benefits. OPF is a non-linear, non-convex, constrained, and large-scale optimization problem. It aims to minimize various objective functions such as generation cost, emission, active power transmission loss, voltage deviation, and voltage stability index improvement by considering various equality and inequality constraints and to obtain the optimal control variables of the power system [1,2]. These control variables may comprise generated active or reactive power, generator bus voltages, or transformer tap ratios. On the other hand, state variables may comprise the voltage of the load bus and the reactive power output of the generators [3].
In the recent past, classical OPF analyses were performed primarily for power plants powered by fossil fuels using traditional mathematical methods and metaheuristic search algorithms (MSA) [4,5,6,7,8,9,10,11,12,13]. After that, with the liberalization of energy markets, renewable energy sources (RES) have been successfully integrated into power systems, bringing about significant benefits. These include a reduction in active power losses, an increase in the reliability and power quality of electrical networks, and a noticeable decrease in environmental pollution. However, the use of functions that account for the stochastic nature of RES, such as wind and solar energy, has added complexity to the classical OPF problem, a key technical challenge in this context. In response, MHS algorithms have become a crucial tool in overcoming this complexity, thanks to their flexibility and powerful search capabilities. For instance, OPF results were improved by Roy and Jadhav [14] compared to the well-established methods used in the past by using the Gbest-guided artificial bee colony (GABC) algorithm in the IEEE 30-bus test system consisting of thermal and wind generators. Later on, Mishra et al. [15] presented the modified Cuckoo Search (CS) algorithm to solve the OPF problem in which wind power costs are included. In [16], the success history-based adaptation technique of differential evolution with superiority of feasible solutions (SHADE-SF) algorithm was used by Biswas et al. to solve the optimal power flow by combining stochastic wind and solar power with conventional thermal power generators in the system. In the study, Lognormal and Weibull probability density functions (PDF) were used to model solar irradiation and wind speed uncertainties. Then, the OPF problem was solved by Reddy [17] through a genetic algorithm (GA) in the IEEE 30-bus test system, including wind, solar, and energy storage systems. In [18], Khan et al. focused on a grey wolf optimizer (GWO) algorithm to handle the OPF problem in IEEE 30- and IEEE 57-bus power systems incorporated renewable energy. In [19], Nusair and Alasali used the golden ratio optimization method (GROM) for objective functions such as total cost, emission and power loss minimization, and voltage stability improvement in IEEE-30 and 118 bus power systems with and without wind and solar energy. In [20], barnacles mating optimizer (BMO) was presented by Sulaiman and Mustaffa to conduct OPF analysis for stochastic wind–solar PV–small hydro-power integrated IEEE 30-bus and IEEE 57-bus test systems for different case studies regarding minimization of generation cost, total transmission loss, and emission. In [21], a hybrid particle swarm gray wolf optimizer (HPS-GWO) was proposed by Riaz et al. to solve the OPF problem in the modified IEEE 30-bus test system containing RES by considering three main objective functions, which are generation cost, emission, and power losses. In [22], the developed Lévy coyote optimization algorithm (LCOA) by Kaymaz et al. was tested in solving the OPF problem, where a wide range of objective functions was taken into account, such as fuel cost minimization, emission reduction, voltage stability improvement, voltage deviation and active power loss minimization for IEEE 30, 57 and 118-bus test systems. In [23], a fitness–distance balance-based adaptive guided differential evolution (FDB-AGDE) algorithm has been proposed by Guvenc et al. for solving the security-constrained OPF problem with wind and solar power in the IEEE 30-bus test system. In [24], Souza et al. proposed a Gradient-Based Optimizer (GBO) to study the impact of wind power on the economic operation of the electrical system, bus voltages, and transmission power loss. In [25], Farhat et al. proposed an improved version of the marine predator algorithm in the OPF analysis performed considering the uncertainty of RESs. In [26], Alghamdi proposed the hybrid Firefly-Jaya (HFAJAYA) algorithm to minimize the total generation cost and emissions in solving the OPF problem with and without the inclusion of RES in a power system with IEEE 30 bus. In [27], Shaneen et al. proposed a novel circle search algorithm (CSA) to minimize the total generation cost in the RES-integrated OPF analysis conducted on the IEEE 57 and 118 bus test systems. Due to the stochastic nature of RES in the study, Beta and Weibull PDF were used to model solar irradiation and wind speed. In [28], Mouassa et al. proposed the Slime Mould-inspired Algorithm (SMA) to reduce the overall operating cost of the main grid and emissions in the solar PV and wind power integrated OPF analysis performed on the IEEE-30 bus test system and the Algerian power system DZA-114 bus. In [29], Adhikari et al. proposed an adaptive lightning assignment procedure optimizer (ALAPO) to solve the OPF problem in wind and solar-integrated IEEE 57 bus power system in order to minimize voltage deviation and power loss and improve voltage stability. In [30], Maheshwari et al. proposed a new flow direction algorithm (FDA) to solve the RES integrated OPF problem consisting of solar PV, wind, and small hydropower generators. In [31], Hasanien et al. proposed the enhanced coati optimization algorithm (ECOA) in the analysis carried out for IEEE 57 and 118 bus test systems in the presence and absence of wind and solar PV energy in the OPF problem, where reducing the total generation cost is the main objective.
Although RES is effective in increasing power quality and system reliability and provides economic or environmental advantages, the operation of electrical power networks may require reactive power. A reactive power shortage in a system can cause serious fault situations, such as voltage fluctuations, instability, and collapse [32]. In the past, tap changer transformers or capacitor banks were used to address these situations. However, these devices were not responsive enough to handle unexpected changes in the system. As a result, power electronics-based FACTS compensators have been preferred more frequently in recent times. In addition to improving the flexibility of power transmission and enhancing the dynamic stability of the power system, FACTS devices offer several benefits, such as minimizing active power losses, meeting reactive power requirements, reducing operating costs, and regular power flow analysis [33]. However, just like the inclusion of RES, the using FACTS devices makes obtaining the optimum solution more difficult than solving the classical OPF problem due to the added mathematical calculations. At this point, the integrated OPF problem that includes RES and FACTS devices emerges as a crucial optimization problem. In the study presented by Panda and Tripathy [34], the security-constrained OPF problem of the wind-thermal generation system was solved, again using a modified bacteria foraging algorithm (MBFA). In the study, it was seen that the static synchronous compensator (STATCOM) provided reactive power support against wind uncertainties. In [35], Elmitwally and Eladl proposed a hybrid method based on Particle Swarm and Sequential Quadratic Programming (HPS-SQP) to solve the OPF problem where annual net cost minimization is determined as the objective function. In the study, OPF analysis was performed on wind power, Static VAR Compensator (SVC), Thyristor Controlled Series Capacitor (TCSC), and Unified Power Flow Controller (UPFC) integrated IEEE 14-bus and 118-bus test systems. In [36], a modified hybrid particle swarm optimization and gravitational search algorithm with chaotic maps (CPSOGSA) method was proposed by Duman et al. to solve the security-constrained OPF problem of power systems with stochastic wind energy and FACTS devices such as TCSC and thyristor controlled phase shifter (TCPS). In the study, the performance of the proposed algorithm was evaluated according to the results of statistical analysis, taking into account objective functions such as minimization of cost, emission and active power losses, and improvement of voltage stability in IEEE 30 bus and 57 bus test systems. In [37], the SHADE-SF method was proposed by Biswas et al. to solve the OPF in which the generation cost is optimized by incorporating stochastic wind power and various FACTS devices such as SVC, TCSC, and TCPS. In the study, while creating the objective function, the cost of thermal generation, the direct cost of scheduled wind power, the penalty cost for underestimation, and the reserve cost in case of overestimation of wind power were taken into account. In the study conducted by Nusair et al. [38], the single- and multi-objective OPF problem was created to minimize generation cost, power losses, and voltage deviation in an IEEE 30-bus power system integrated with wind and solar energies and FACTS devices such as SVC, TCSC, and TCPS. The problem was solved with the Slime Mould Algorithm (SMA), Artificial Ecosystem-based Optimization (AEO), Marine Predators Algorithm (MPA), and Jellyfish Search (JS) algorithms. In the study prepared by Mohamed et al. [39], the optimal location and size of FACTS devices such as TCSC, TPSC, and SVC, taking into account OPF, are presented in a hybrid power system containing stochastic wind and conventional thermal power plants. In the study, the optimal size and location of FACTS devices were determined by creating a multi-objective objective function that includes active power losses as well as reserve costs for overestimation and penalty costs for underestimation of intermittent renewable resources. A hybrid method consisting of a gradient-based optimizer (GBO) and moth flame optimization algorithm (MFO) has been proposed to minimize this objective function. In [40], a modified version of the Runge Kutta optimizer (MRUN) based on Cauchy mutation and quasi-oppositional learning techniques was presented by Ebeed et al. to solve the stochastic OPF problem with optimal integration of wind turbines and solar PV systems along with TCSC in an IEEE 57 bus system. In [33], the Chaotic African Vultures Optimization Algorithm (CAVOA) has been proposed for the analysis carried out to reduce the overall power cost and power loss in the IEEE 30-bus power system in solving the OPF problem integrated with wind power, SVC, TCSC, and TCPS. In the study, penalty cost and reserve cost were included in the objective function.
As seen in the mentioned studies, many different algorithms have been proposed to solve the optimal power flow problem integrated with RES and FACTS devices. However, especially based on the “No free launch” theorem [41], it is thought that any optimization algorithm is insufficient to solve all types of optimization problems. Based on this, researchers continue to design new optimization frameworks or improve existing algorithms day by day. One of the metaheuristic search algorithms presented recently is the INFO optimization algorithm. The INFO optimization algorithm is based on the idea of a weighted average for a set of vectors proposed by Ahmadianfar et al. [42]. The INFO algorithm performs the iteration process using three stages: rule update, vector combination, and local search. INFO algorithm has shown competitive performance in various benchmark systems, engineering design problems, and various power system problems [43,44,45,46]. Due to its successful performance, in this study, INFO is preferred for solving optimal power flow problem integrated with wind power and FACTS in power systems. However, it has been observed that INFO presents some disadvantages for this real-world engineering problem where high dimensions and many parameters are optimized. Especially in the update phase of the algorithm, an early convergence problem was observed due to the random selection of individuals in INFO’s search mechanism, which suggested that the algorithm may be inadequate in terms of exploration strategy. At the same time, the algorithm getting stuck at local optimum points during the search process also revealed deficiencies in terms of exploitation strategy. As a result, a novel FDB-INFO algorithm is presented using the FDB selection method [47] to overcome the early convergence problem of INFO and achieve an effective balance between exploration and exploitation.
Metaheuristic algorithms can provide effective results in solving any optimization problem. However, if the parameters in the operation of a metaheuristic algorithm are not set to optimal values or if the proper method is not used in the improvement of the algorithm, the performance of the algorithm decreases. This problem is one of the disadvantages of metaheuristic algorithms. In the literature, a Hyper-Heuristic approach has been proposed to eliminate this disadvantage. The Hyper-Heuristic approach basically consists of two levels. The first one is low-level structure, a class in which low-level heuristics (such as the parameters required for the operation of the algorithm) are located. The other one is high-level structure, an interface in which the most suitable low-level heuristic is selected [48,49].
In this study, Chaotic Maps (CM), Opposition-Based Learning (OBL) methods, and the population ratio are used in low-level structure, and LSHADE [50] algorithm is used as a high-level structure in the proposed Hyper-FDB-INFO algorithm. While designing the proposed algorithm, the LSHADE algorithm creates a random population among the chaotic maps, OBL methods, and population ratio in the low-level heuristic structures. Each individual in this created population (low-level heuristic) contains the chaotic maps, OBL methods, and population ratio combinations used to produce the initial population of the INFO algorithm. The fitness value obtained as a result of the iterative process of the INFO algorithm according to the initial population is accepted as the fitness value of the low-level heuristic structure. After the iterative processes of the LSHADE algorithm, the most appropriate low-level selection process is performed. As a result of this, the Hyper-FDB-INFO algorithm was introduced. The proposed algorithm was used to solve the optimal power flow problem with integrated wind power and FACTS in power systems. To solve the problem, the results obtained with Hyper-FDB-INFO were compared with SHADE-SF [37], INFO, FDB-INFO and Hyper-INFO algorithms.
Accordingly, the main contributions of this study can be briefly summarized as follows:
  • A new hyper-heuristic approach, called Hyper-INFO, is proposed to find the initial population of INFO by obtaining the best combination of chaotic maps, OBL methods, and population ratio using the LSHADE algorithm. In order to improve the low-level heuristic structure of the proposed hyper-heuristic approach, the exploration and exploitation capability of the INFO algorithm in the structure is improved by using the FDB method. As a result of this, another novel Hyper-FDB-INFO algorithm is presented to the literature.
  • The proposed Hyper-FDB-INFO algorithm was used to solve the optimal power flow problem integrated wind power and FACTS in the power system. In addition to the recommended Hyper-FDB-INFO; INFO, FDB-INFO, and Hyper-INFO algorithms were used for the first time to solve the problem. The results obtained with Hyper-FDB-INFO were compared with SHADE-SF [37], INFO, FDB-INFO and Hyper-INFO algorithms.
  • The optimal power flow problem integrated wind power is solved considering various FACTS devices such as SVC, TCSC and TCPS in an electrical power system. In the study, for three different cases at constant load, the location of the FACTS devices and their rating were optimized by including the uncertain cost of wind power. In addition, for the fourth case study, optimization was performed for four different loading conditions for the fourth case study.
Accordingly, the remaining sections of the paper are as follows: Section 2 describes cost models of thermal and wind power for optimal power flow. Section 3 introduces the proposed Hyper-FDB-INFO algorithm. In Section 4, the results obtained with Hyper-FDB-INFO and competing algorithms for solving the problem are compared. Finally, in the conclusions drawn from the study were evaluated and discussed.

2. Materials and Methods

OPF is one of the most important problems a nonlinear at power systems. Main purpose of the OPF is finding the optimal control variables in terms of a certain objective function subjected to various equality and inequality constraints [13].
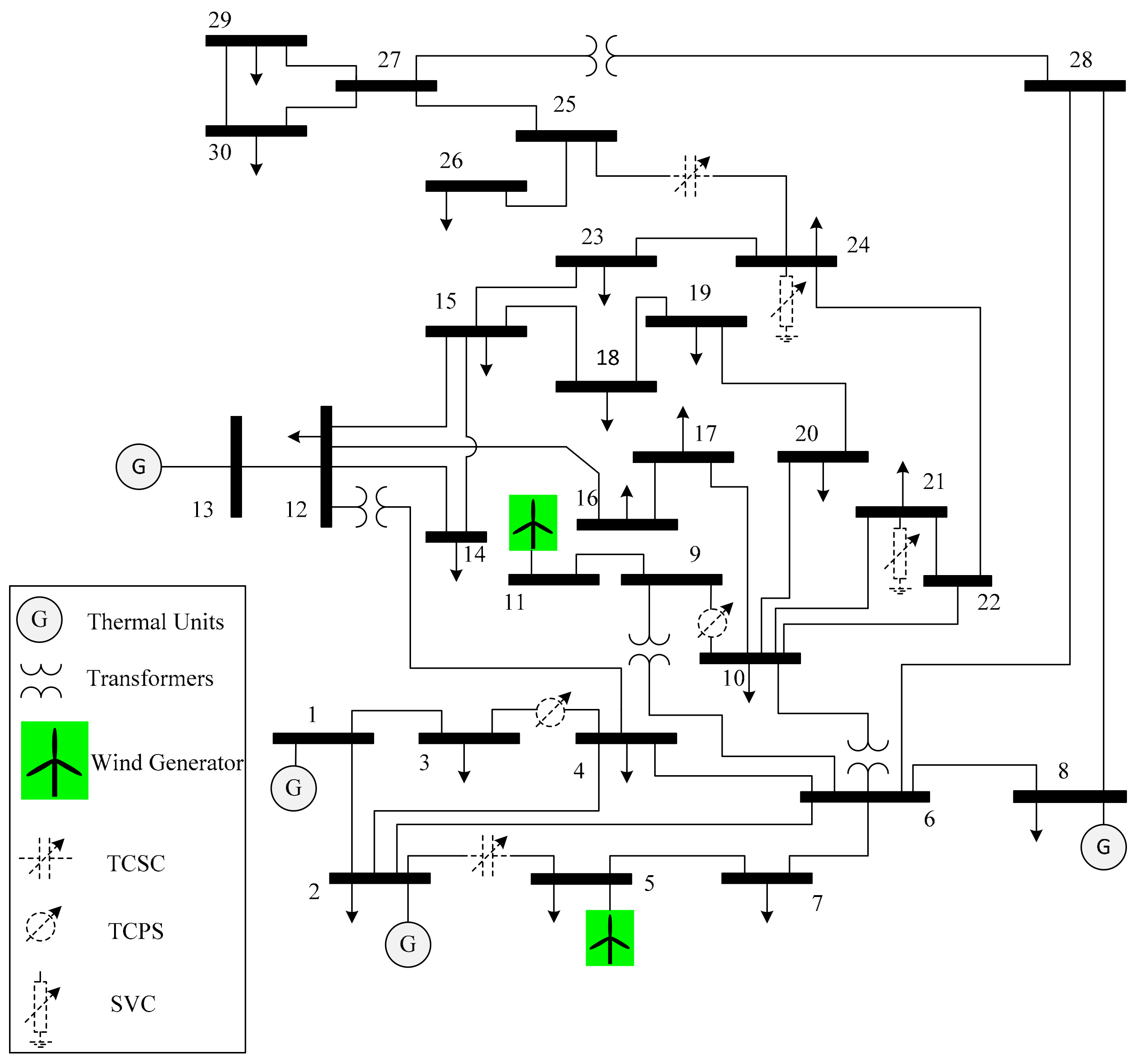
In this study, the OPF problem is solved over the IEEE-30 bus test system modified by Biswas et al. [37]. The modified test system includes 4 thermal generators, 2 wind generators and 6 FACTS devices. There are two of each of the FACTS devices consisting of thyristor-controlled series compensator (TCSC), thyristor-controlled phase shifter (TCPS) and static VAR compensator (SVC) and their mathematical models are described in ref. [37]. Figure 1 shows the modified IEEE 30-bus test system used in the study.
Generally, cost function of thermal units ( C T i )   by considering valve-point loading effect which use fossil fuels in OPF problems is defined as:
  C T i P T G i = a i + b i P T G i + c i P T G i 2 + d i   x   sin e i   x       P T G i m i n P T G i  
a i , b i , c i , d i   a n d ,   e i is the cost coefficients, P T G i is producing power output and P T G i m i n is for the i th thermal unit’s minimum power output.
Wind power generators do not require any fuel and by using the direct cost coefficient   ( g w j )   , the cost function of jth wind generators C w j   identified as a function of the plant’s scheduled power P w s j :
C w j P w s j = g w j P w s j
Due to the uncertainty of wind energy, reserve and penalty costs need to be added to the wind power cost. The reserve cost C R w j   and the penalty cost ( C P w j ) component for underestimation of wind power are define in Equation (3) and Equation (4)., respectively.
C R w j P w s j P w a v j = K R w j P w s j P w a v j = K R w j 0 P w s j P w s j P w f w j P w d P w
C P w j P w a v j P w s j = K P w j P w a v j P w s j = K P w j P w s j P w r j P w P w s j f w j P w d P w
K R w j   and K P w j   represent the coefficient of reserve and penalty cost for the jth wind power plant. Here, the actual power available from the plant is P w a v j . f w j signifies the probability density function of the plant [37]. The cost coefficients of all thermal units are provided in Table 1 and cost coefficients, probability density function parameters of all wind generators are provided in Table 2.
Finally, the total generation cost of the modified system is defined Equation (5).
C g e n = i = 1 N T G C T i P T G i + j = 1 N W G C w j P w s j + C R w j P w s j P w a v j + C P w j P w a v j P w s j
Researchers generally work to minimize the total cost in OPF problems. However, due to the inherent resistances of the transmission systems, real power losses occur in the system. In this study, power transmission losses are also taken into account. The mathematical model of the real power loss due to inherent resistance is given in Equation (6).
P l o s s = q = 1 n l G q m n V m 2 + V n 2 2 V m V n cos ( δ m δ n )
where V m is the voltage magnitude at bus m, G q m n is the conductance of line m-n, δ m , δ n   are the voltage angles at bus m,n and n l is the number of transmission lines.
Also, when solving the OPF problem on a transmission line, we should consider the system constraints including the equality and inequality constraints. The power balance equations in presence of the FACTS devices are defined Equation (7) and Equation (8) [37].
P G m + P m s P D m V m   n = 1 N B V n Y m n cos θ m n + δ m δ n = 0     m N B
Q G m + Q m s + Q S V C m Q D m V m   n = 1 N B V n Y m n   s i n θ m n + δ m δ n = 0       m N B  
where, P G m is the real power generation at bus m, P D m is the real power demand at bus m, Q G m is the reactive power generation at bus m, Q D m is the reactive power demand at bus m, P m s is the real power generation, injected by the TCPS at bus m Q m s is the reactive power generation, injected by the TCPS at bus m, Q S V C m is the injected reactive power at bus m by the SVC, Y m n is the magnitude of bus admittance element m,n, θ m n is the angle of bus admittance element m,n, N B is the total number of buses.
There are three inequality constraints in the OPF problem: Generator constraints, Security constraints, Transformer constraints. Generator constraints are defined Equations (9,10,11).
  P G i m i n P G i   P G i m a x         i N G
  Q G i m i n Q G i   Q G i m a x         i N G
  V G i m i n V G i   V G i m a x         i N G
Security constraints are defined Equation(12) and Equation (13).
  V L p m i n V L p   V L p m a x         p N L
S L q   S L q m a x         q n L
Transformer constraints are defined Equations (14,15,16,17).
  T t m i n T t   T t m a x         t N T
TCSC : τ T C S C m m i n τ T C S C m τ T C S C m m a x         m N T C S C
TCPS : Φ T C P S n m i n Φ T C P S n Φ T C P S n m a x         n N T C P S
SVC : Q S V C j m i n Q S V C j Q S V C j m a x         j N S V C

3. Proposed Algorithm (Hyper-FDB-INFO)

This paper improves the performance of an innovative optimizer named weIghted meaN oF vectOrs (INFO) [42]. Generally, The INFO algorithm has good global exploration capability to find the global optimum solution. The INFO algorithm works by calculating the average weights of the vector and consists of population vector sequence. The most suitable solution calls on a variety of consecutive objects. Each generation has 3 vectors updating their position. These are respectively; Stage 1: Updating rule, Stage 2: Vector combining, Stage 3: Local search [42]. The role of the updating rule in the INFO algorithm is increasing the population’s diversity. This updating stage is the biggest difference of the INFO algorithm from other meta-heuristic search algorithms. In this stage, new vectors are created using the weighted mean of vectors. The new vector is calculated in this stage by using Equation (18);
z 1 g = x 1 g + σ × M e a n R u l e + C A
In the INFO algorithm, the Mean Rule rule is used to increase the diversity of the population. The Mean rule is expressed mathematically in the following equations.
M e a n r u l e = r × W M 1 l g + 1 r × W M 2 l g   l = 1 , 2 , ,   N p
W M 1 l g is calculating by using Equation (20);
W M 1 l g = δ × w 1 x a 1 x a 2 + w 2 x a 1 x a 3 + w 3 x a 2 x a 3 w 1 + w 1 + w 1 + ε l = 1 , 2 , ,   N p
The index numbers of a 1 a 2 a 3 1 are different integers randomly selected from the range [1, NP]. Randomly selected a1, a2 and a3 values were used to increase diversity in updating stage. However, the exploration ability of INFO algorithm in the search process has still some disadvantages. Kahraman et.all. [47] proposed an effective method called fitness distance balance (FDB) method which provides effective guidance on meta-heuristic search algorithms in the search process. In this study, firstly, INFO algorithm has enhanced by using FDB. The proposed algorithm, which called FDB-INFO, has ability to improve the exploration and local optima avoidance of INFO. In FDB, The score vector (SP) of the population is given in Equation (21).
S P   S 1 S n n × 1
Here, S1=Sfdb, the solution candidate, new vector, is selected by FDB method, Sfdb, is used instead of the a1. Sfdb is the solution candidate with the maximum value in the score vector of FDB.
In metaheuristic search algorithms, initial populations are generated randomly and this process creates some disadvantages. A generated population may be far from the global solution and may contain weak diversity solution candidates. In this study, a different optimization algorithm is considered to generate the most suitable initial population to be used in INFO and FDB-INFO algorithms. For this purpose, LSHADE metaheuristic optimization algorithm, which has superior performance and a simple structure, was selected. In other words, a hyper-heuristic method is proposed using the LSHADE algorithm to find an optimum initial population for INFO and INFO-FDB algorithms.
LSHADE optimization algorithm has Initialization, Mutation, External Archive, Parameter Adaption, Crossover, Selection, and Linear population size reduction processes [50]. The LSHADE optimization algorithm’s first step is randomly generating an initial population within feasible bounds of the decision variables can be written as following:
X i , j = L j + r a n d × U j L j   i = 1 , 2 , . , N
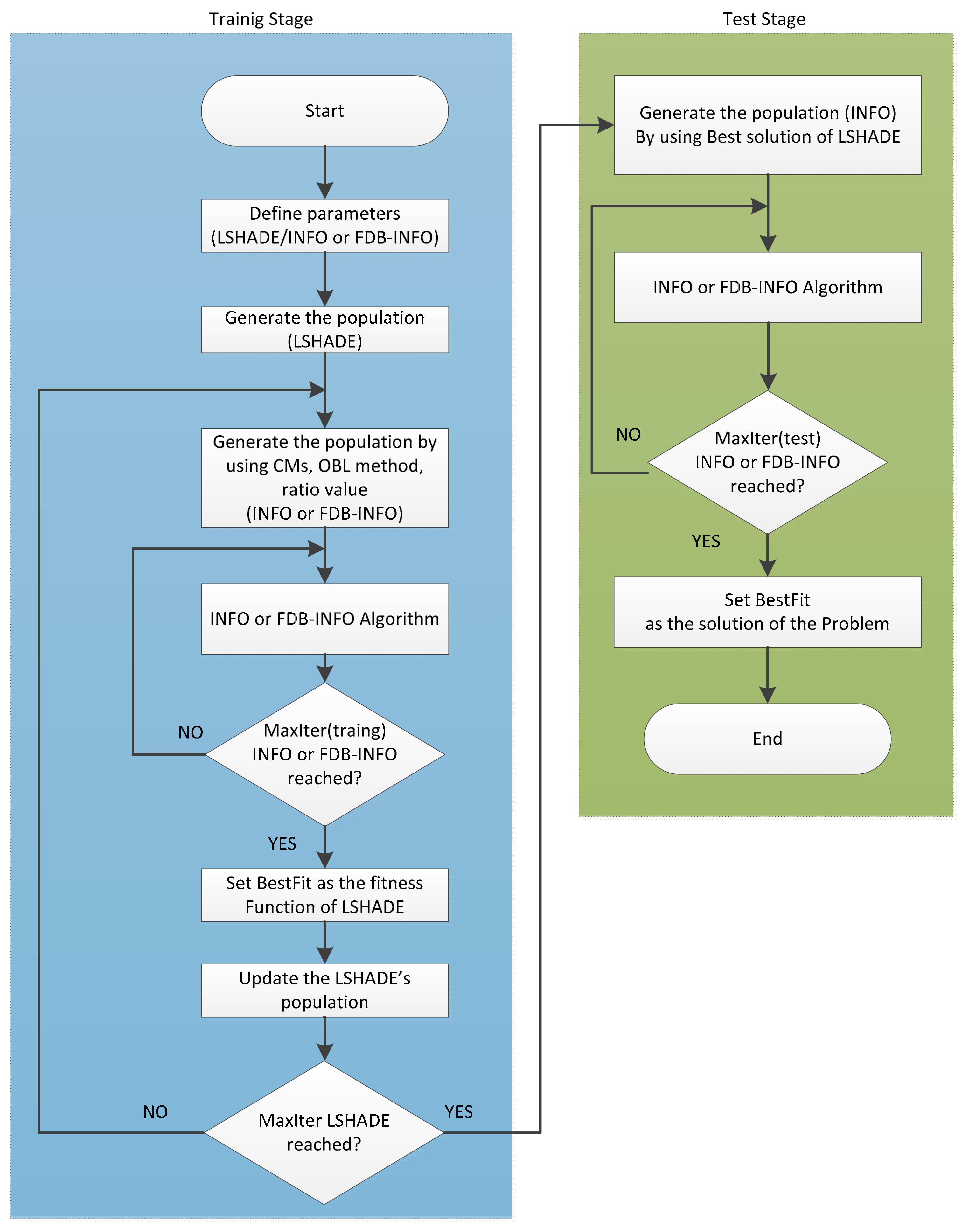
where, N is the population size, Lj and Uj are the lower and upper boundary of the jth dimension. Mirjalili et.all. [49] proposed a hyper-heuristic algorithm. In their study, there are 3 variables, first variable consists of CMs (1-10), the second variable consists of the OBL method (1-4), and the third variable is the ratio of the population(0-1) in LSHADE algorithm. The CMs and OBL methods used here are taken from Mirjalili’s paper [48]. This hyper-heuristic algorithm was taken as reference in this study and the framework is given Figure 2.
The LSHADE algorithm first creates a population randomly based on three variables and the population size. A candidate solution in the LSHADE population represents the initial population of the INFO algorithm. Then, the INFO algorithm runs for 50 iterations based on this population. The best fitness value obtained here becomes the fitness value of the corresponding candidate solution of LSHADE. In other words, the fitness value of LSHADE’s candidate solution is obtained from the execution of INFO. After LSHADE completes all its iterations, the best candidate solution is determined. This stage is called the training stage. The best initial value for INFO is now set as the best candidate solution of LSHADE. Based on this initial population obtained, the INFO algorithm is applied to the problem with the maximum iteration. This stage is called the test stage. The proposed algorithm, called Hyper-FDB-INFO, has a better ability to improve the exploration and local optima avoidance of INFO and FDB-INFO.

4. Simulation Results

In this section, the simulation results obtained with Hyper-FDB-INFO for different case studies in the OPF problem are compared with SHADE-SF [37], INFO, INFO-FDB and Hyper-INFO algorithms and presented in tables. The case descriptions of the simulation study are given in Table 3 as a summary.
There are a total of 27 control variables in the performed OPF analysis. The locations of FACTS devices are also included in these decision variables. While the locations of FACTS devices are expressed with branch numbers for TCSC and TCPS, they are expressed with the bus numbers connected to SVC. Each FACTS device is assigned two control variables, one representing the location and the other representing the degree of the device. When integrating FACTS devices into the system, the following points should be considered. Two FACTS devices cannot be on the same bus, SVC cannot be installed on the bus where generators are located since reactive power is exchanged, and TCSC and TCPS cannot be placed on branches with tap changer transformers. The step settings of transformers were selected between 0.90-1.10 p.u. in case studies. The maximum compensation value on the bus located at TCSC is determined as 50% of the line reactance. In addition, the reactive power absorption and generation capacity of SVC is up to 10 MVAr. The phase shifter (TCPS) angle varies between -5 degrees and 5 degrees. The reactive power capacities of wind generators are determined between -0.4 pu and 0.5 pu [37]. The variable limits used in the study for each case are given in Table 4, Table 5 and Table 6.

4.1. Case Studies with Fixed Loading

This subsection consists of three case studies, Case 1, Case 2, and Case 3, where 100% loading conditions are considered. The optimization problem was run independently 30 times by each algorithm used for the three cases. In the optimization process, the best suitability values obtained with different algorithms and the parameter values of the control variables are given in Table 4, Table 5 and Table 6.
The aim is to obtain the minimum value of the production cost (Cgen) in Equation 5 for Case 1. According to the determined objective function, as can be seen from Table 4, the minimum cost value of 806.9707 $/h is obtained with the proposed Hyper-FDB-INFO algorithm. The cost values for Case 1 are 807.1923 $/h with the Hyper-INFO algorithm; 807.2136 $/h with INFO-FDB; 807.3134 $/h with INFO and 807.1923 $/h with SHADE-SF [37]. When we compare this value with other algorithms, Hyper-FDB-INFO provides 0.0275% lower cost than Hyper-INFO, 0.0301% lower cost than INFO-FDB, 0.0425% lower cost than INFO, and 0.0057% lower cost than SHADE-SF [37]. In addition, Table 4 includes the control parameter variables of all compared algorithms for Case 1 and the optimal locations and ratings of FACTS devices. The branch and bus numbers connected to TCSC and TCPS are determined as 5-7 and 14-2, respectively with Hyper-FDB-INFO. In addition, the optimal locations for SVC1 and SVC2 are determined as buses 24 and 21. In the study carried out, the maximum compensation value for TCSC with Hyper-FDB-INFO (tTCSC1 and tTCSC2) was found to be 28.5902% and 29.7363%, respectively, the angle value of the phase shifter (TCPS) (UTCPS1 and UTCPS2) was found to be 3.0106 and -1.1295 degrees, respectively, and the reactive power extracting and generating capacities of the SVC (QSVC1and QSVC2) were found to be 9.7432 and 9.9943 MVAr, respectively.
The main objective in Case 2 is to minimize the power loss. Minimizing the real power loss of the grid allows the increase of the loading capacity of the grid by using FACTS devices. When the control variables and the obtained fitness function value given in Table 5 are examined, it is seen that the power loss is obtained as 1,7413 MW with the Hyper-FDB-INFO algorithm. The power loss values are obtained as 1.7436 MW with the Hyper-INFO algorithm; 1.7564 MW with INFO-FDB; 1.7586 MW with INFO and 1.7467 MW with SHADE-SF [37] for Case 2. When we compare this value with other algorithms, it is shown that Hyper-FDB-INFO has a lower power loss of 0,13% than Hyper-INFO, 0,86% than INFO-FDB, 0.98% than INFO and 0.31% than SHADE-SF [37]. In addition, Table 5 also includes the control parameter variables and the locations of the FACTS devices for all the algorithms compared to Case 2. The branch and bus numbers connected to TCSC and TCPS are determined as 2-5 and 14-33, respectively with Hyper-FDB-INFO. In addition, the optimal locations for SVC1 and SVC2 are determined as buses 21 and 24. In the study carried out, the maximum compensation value for TCSC with Hyper-FDB-INFO (tTCSC1 and tTCSC2) is 27.4032% and 25.7246%, respectively, the angle value of the phase shifter (TCPS) (UTCPS1 and UTCPS2) is -2.3488 and 4.6592 degrees, respectively, and the reactive power extracting and generating capacities of the SVC (QSVC1and QSVC2) are found as 9.9984 and 9.99626 MVAr, respectively.
When the values obtained in Case 1 and Case 2 are examined, it is seen that a more effective result is obtained in terms of production cost for Case 1 compared to Case 2, while the power loss is seen to be higher in Case 1 compared to Case 2. This situation reveals the necessity of a new objective function that will minimize both the cost and power loss at the same time. For this reason, a new cost model was created in line with this objective function in Case 3. The cost of the energy considered in this study is 0.10$/kWh. This cost equation (Cgross) is given in Equation 23:
C gross = C gen + P loss 10 3 0.10
Accordingly, In Case 3, the value of the cost function to be minimized was obtained as 1103.6675 $/h by the Hyper-FDB-INFO algorithm, considering both cost and power loss in Table 6. The cost values are 1104.3138 $/h with the Hyper-INFO algorithm, 1104.8206 $/h with INFO-FDB; 1106.5660 $/h with INFO and 1104.0771 $/h with SHADE-SF [37] for Case 3. When we compare this value with other algorithms, it is shown that Hyper-FDB-INFO provides a cost value that is 0,059% lower than Hyper-INFO, 0,134% lower than INFO-FDB, 0,262% lower than INFO and 0,0371% lower than SHADE-SF [37]. The branch and bus numbers connected to TCSC and TCPS are determined as 30-2 and 9-33, respectively with Hyper-FDB-INFO. Also, the optimal locations for SVC1 and SVC2 are determined as buses 21 and 24. In the study carried out, the maximum compensation value for TCSC with Hyper-FDB-INFO (tTCSC1and tTCSC2) is 49.9972% and 26.1374%, the angle value of the phase shifter (TCPS) (UTCPS1 and UTCPS2) is 0.5941 and 3.0436 degrees, respectively, and the reactive power extracting and generating capacities of SVC (QSVC1 and QSVC2) are found to be 9.9981 and 9.9998 MVAr, respectively.
Limits Case 3
Min Max SHADE-SF [37] INFO INFO-FDB Hyper-INFO Hyper-FDB-INFO
Control Variables PTG2(MW) 20 80 38.7639 34.8642 39.0098 38.8890 38.4926
PWG5(MW) 0 75 75.0000 74.9999 75.0000 75.0000 75.0000
PTG8(MW) 10 35 35.0000 34.9995 35.0000 35.0000 35.0000
PWG11(MW) 0 60 60.0000 59.9998 60.0000 60.0000 60.0000
PTG13(MW) 12 40 26.4970 30.3718 26.2471 26.3755 26.7611
V1(p.u.) 0.95 1.10 1.0595 1.0578 1.0580 1.0598 1.0596
V2(p.u.) 0.95 1.10 1.0542 1.0522 1.0536 1.0545 1.0544
V5(p.u.) 0.95 1.10 1.0437 1.0416 1.0439 1.0439 1.0437
V8(p.u.) 0.95 1.10 1.0473 1.0454 1.0473 1.0476 1.0472
V11(p.u.) 0.95 1.10 1.0895 1.0940 1.0834 1.0661 1.0851
V13(p.u.) 0.95 1.10 1.0725 1.0813 1.0726 1.0726 1.0726
T11(p.u.) 0.90 1.10 1.0400 1.0200 1.0200 1.0200 1.0200
T12(p.u.) 0.90 1.10 0.9200 0.9200 0.9400 0.9400 0.9400
T15(p.u.) 0.90 1.10 1.0000 1.0200 1.0000 1.0000 1.0000
T36(p.u.) 0.90 1.10 0.9800 0.9800 0.9800 0.9800 0.9800
tTCSC1(%) 0 50% 20.8723 5.0230 49.9862 49.1607 49.9972
tTCSC2(%) 0 50% 17.1833 26.1281 47.7258 43.5889 26.1374
UTCSC1(deg.) -5 5 2.9326 0.5061 -0.5555 -0.5034 0.5941
UTCSC2(deg.) -5 5 4.3128 3.2059 2.8346 2.9743 3.0436
QSVC1(MVAr) -10 10 9.9362 2.4191 9.9984 9.9991 9.9981
QSVC2(MVAr) -10 10 9.5065 10.0000 9.9051 9.8982 9.9998
TCSC1 branch. 1 40 5 3 21 13 30
TCSC2 branch. 1 41 41 5 24 24 2
TCPS1 branch. 1 40 35 1 4 5 9
TCPS2 branch. 1 41 34 33 35 35 33
SVC1 bus no: 3 29 21 26 21 21 21
SVC2 bus no: 3 30 24 24 24 24 24
Parameters PTG1(MW) 50 200 50.0000 50.0000 50.0140 50.0000 50.0000
QTG1(MVAr) -20 150 -1.8868 -2.0450 -3.7573 -1.9341 -1.7389
QTG2(MVAr) -20 60 10.2193 9.1989 11.4585 11.0148 11.1391
QWG5(MVAr) -30 35 22.2143 22.1723 23.4287 22.4678 22.4888
QTG8(MVAr) -15 48.7 32.8832 32.9734 34.9140 34.3944 33.6712
QWG11(MVAr) -25 30 25.8137 26.4239 21.1274 17.9129 21.6277
QTG13(MVAr) -15 44.7 17.6613 26.2715 18.0390 17.7730 17.7216
Results Cgen($/h) 918.0000 923.0536 917.7267 917.8658 918.2982
Ploss(MW) 1.8608 1.8351 1.8709 1.8645 1.8537
Cgross($/h) 1104.0771 1106.5660 1104.8206 1104.3138 1103.6675
VD(p.u.) 0.9177 0.8815 0.9044 0.9187 0.9155

4.2. A case study Considering Uncertainties in Load Demand

In this subsection, Case 4 is considered, where uncertain load demands are assumed. The uncertain load demand is expressed using the normal PDF. The optimization is carried out by creating various scenarios according to different load demands. The loading and probabilities for all scenarios are given in Table 7 [37].
According to Table 7, in a scenario, % loading means that the demands on all buses are multiplied by the percentage of that scenario. In each scenario, The Cgross objective function in Equation (23) according to the loading level in the grid is optimized by all algorithms. The planned power from all generators is optimized in each scenario. It is not practical to change the locations of FACTS devices under different loading scenarios. Therefore, as in the reference study [37], the locations of FACTS devices are optimized for Scenario 3 (load level 3), and the same optimized locations are used for other loading scenarios. The ratings of FACTS devices are optimized for different loading levels (scenarios).
First of all, the analysis results for scenario1 (sc1) are given in Table 8. According to these results, the minimum cost value of 514.5761 $/h is obtained with the proposed Hyper-FDB-INFO algorithm. For Case 4_sc1, the cost values are 514.6121 $/h with the Hyper-INFO algorithm; 514.8226 $/h with INFO-FDB; 515.3933 $/h with INFO, and 514.6576 $/h with SHADE-SF [37]. The value obtained with the proposed algorithm, when compared to the competing algorithms, provides 0.007% lower cost than Hyper-INFO, 0.0479% lower cost than INFO-FDB, 0.1586% lower cost than INFO and 0.0158% lower cost than SHADE-SF [37]. In addition, the branch and bus numbers to which Hyper-FDB-INFO and TCSC and TCPS were determined as 35-2 and 8-14, respectively. The optimal locations for SVC1 and SVC2 are determined as buses 21 and 24. In the conducted study, the maximum compensation value for TCSC with Hyper-FDB-INFO (tTCSC1 and tTCSC2) is 48.5856% and 27.0498%, the angle value of the phase shifter (TCPS) (UTCPS1 and UTCPS2) is -0.4557 and 1.2485 degrees, respectively, and the reactive power absorption and generation capacities of SVC (QSVC1 and QSVC2) are found to be 6.6082 and 4.9726 MVAr, respectively.
The results for Case 4_sc2 are given in Table 9. According to results, the minimum cost value of 626.1899 $/h is obtained with the Hyper-FDB-INFO algorithm. For Case 4_sc2, the cost values are 626.1903 $/h with the Hyper-INFO algorithm; 626.2569 $/h with INFO-FDB; 626.7105 $/h with INFO and 626.1980 $/h with SHADE-SF [37]. The value obtained with the proposed algorithm, when compared to the competing algorithms, provides 0.000064% lower cost than Hyper-INFO, 0.0107% lower cost than INFO-FDB, 0.0831% lower cost than INFO and 0.0013% lower cost than SHADE-SF [37]. In addition, the branch and bus numbers of TCSC and TCPS with Hyper-FDB-INFO were determined as 20-2 and 8-14, respectively. In addition, the optimal locations for SVC1 and SVC2 were determined as buses 21 and 24, as in the previous scenario. In the study conducted, the maximum compensation value for TCSC with Hyper-FDB-INFO (tTCSC1 and tTCSC2) was found as 0.0315% and 25.4221%, the angle value of the phase shifter (TCPS) (UTCPS1 and UTCPS2) was found as -0.3639 and 2.5628 degrees, respectively, and the reactive power absorption and generation capacities of SVC (QSVC1 and QSVC2) were found as 7.0620 and 5.6781 MVAr, respectively.
The analysis results for Case 4_sc3 are given in Table 10. According to these results, the minimum cost value of 740.2716 $/h is obtained with the proposed Hyper-FDB-INFO algorithm. For Case 4_sc3, the cost values are 740.6363 $/h with the Hyper-INFO algorithm; 740.6066 $/h with INFO-FDB; 741.5760 $/h with INFO and 740.2894 $/h with SHADE-SF [37]. The value obtained with the proposed algorithm, when compared to the competing algorithms, provides 0.05% lower cost than Hyper-INFO, 0.045% lower cost than INFO-FDB, 0.1759% lower cost than INFO and 0.0024% lower cost than SHADE-SF [37]. In addition, the branch and bus numbers to which Hyper-FDB-INFO and TCSC and TCPS were determined as 20-2 and 8-14, respectively, as in the previous scenario, and the optimal locations for SVC1 and SVC2 are determined as buses 21 and 24. In the conducted study, the maximum compensation value for Hyper-FDB-INFO and TCSC (tTCSC1 and tTCSC2) is found as 0.0002% and 25.1171%, respectively, the angle value of the phase shifter (TCPS) (UTCPS1 and UTCPS2) is -0.3360 and 2.9835 degrees, respectively, and the reactive power absorption and generation capacities of the SVC (QSVC1 and QSVC2) are found as 8.4660 and 6.7646 MVAr, respectively.
The analysis results for Case 4_sc4 are given in Table 11. According to these results, the minimum cost value of 882.4098 $/h is obtained with the proposed Hyper-FDB-INFO algorithm. For Case 4_sc4, the cost values are 882.4101 $/h with the Hyper-INFO algorithm; 882.4200 $/h with INFO-FDB; 882.5805 $/h with INFO and 882.4103 $/h with SHADE-SF [37]. The value obtained with the proposed algorithm, when compared to the competing algorithms, provides 0.000034% lower cost than Hyper-INFO, 0.001155% lower cost than INFO-FDB, 0.019% lower cost than INFO and 0.000056% lower cost than SHADE-SF [37]. In addition, the branch and bus numbers to which Hyper-FDB-INFO and TCSC and TCPS were determined as 19-2 and 8-14, respectively, and the optimal locations for SVC1 and SVC2 are determined as busbars 21-24. In the conducted study, the maximum compensation value for Hyper-FDB-INFO and TCSC (tTCSC1 and tTCSC2) is found to be 0.0013% and 24.9518%, respectively, the angle value of the phase shifter (TCPS) (UTCPS1 and UTCPS2) is -0.3315 and 3.4102 degrees, respectively, and the reactive power absorption and generation capacities of SVC (QSVC1 and QSVC2) are found to be 9.0528 and 7.8057 MVAr, respectively.
In the simulation study, the number of iterations and the number of populations were kept constant for all algorithms 30-independent runs were performed, and minimum, maximum, mean, and standard deviation values were obtained. These values are given in Table 12, and the best results obtained are given in bold. Accordingly, in Case 1, the minimum fitness values obtained by the Hyper-FDB-INFO were 806.9707. From this result, it has been seen that the best fitness value for minimum values is obtained with Hyper-FDB-INFO in Case 1. Although Hyper-FDB-INFO gives the best result in terms of minimum fitness value, to show the robustness of the algorithm more clearly, the average and standard deviation values obtained as a result of 30 runs should also be evaluated. Because considering the structure of metaheuristic algorithms, it may not be enough to get the best result only once to make a more fair comparison. When comparing the mean values for Case 1, the Hyper-FDB-INFO algorithm is seen as the algorithm that gives the most effective result with the 807.1176. Regarding mean value, SHADE-SF [37] ranked second with a fitness value of 807.1832, and Hyper-INFO-FDB ranked third with a fitness value of 807.5032. In terms of standard deviation value, Hyper-INFO-FDB was the most stable algorithm with a value of 0.0383 for Case 1 after 30 independent runs. The second algorithm that gave the best results in terms of standard deviation value was Hyper-INFO, while the third-ranked algorithm was SHADE-SF [37].As can be seen from its success in mean and standard deviation values, Hyper-FDB-INFO also gave better results than the competing algorithms in terms of worst value with a value of 807.1689. When the results obtained for Case 2 are evaluated, Hyper-FDB-INFO is the algorithm that gives the best result with a minimum fitness value of 1.7413, while Hyper-INFO is in second place with a value of 1.7436 and SHADE-SF is in third place with 1.7467. For Case 2, the algorithm that gives effective results in terms of mean values is again Hyper-FDB-INFO with 1.7909, while SHADE-SF is in second place with 1.7947. The most effective algorithm after these two algorithms is INFO-FDB, with 1.8765. Moreover, Hyper-FDB-INFO is also superior to its competitors in terms of standard deviation value with a value of 0.0147.For Case 3, the algorithm that provides the best result with a value of 1103.6675 in terms of minimum values is again Hyper-FDB-INFO, while this proposed algorithm has shown that it is more effective than its competitors with a mean value of 1106.4385 and a standard deviation value of 0.7444. Unlike the fixed load case performed in the first 3 case studies, an uncertain load case was considered for Case 4 under four different loading conditions. In the first scenario of Case 4, in terms of minimum values, while Hyper-FDB-INFO provides the best solution with 514.5761, Hyper-INFO is in second place with a value of 514.6121, and SHADE-SF [37] is in third place with a value of 514.6576.When comparing in terms of mean and standard deviation values, it is seen that Hyper-FDB-INFO is once again the algorithm that gives the best results with values of 516.3374 and 0.4433, respectively. For all scenario cases in Case4, only minimum values are available for SHADE-SF [37] in the referenced study. Therefore, worst, mean, and standard deviation values cannot be compared with this algorithm for Case 4. In the second scenario of Case 4, when the minimum values are examined, Hyper-FDB-INFO is the algorithm that provides the best solution with 626.1899. This algorithm is followed by Hyper-INFO with 626.1903 and SHADE-SF [37] with 626.1980, respectively. In the second scenario of Case 4, the most effective algorithm in terms of worst, mean, and standard deviation values was again Hyper-FDB-INFO with values of 628.9009, 628.1864, and 0.5235, respectively. In the third scenario of Case 4, when the minimum values are examined, Hyper-FDB-INFO is the algorithm that provides the best solution with 740.2716. SHADE-SF [37] is in second place with a value of 740.2894, and INFO-FDB is third with a value of 740.6066 for this scenario. In this scenario, the best algorithm in terms of mean values was Hyper-FDB-INFO with 742.4758, while Hyper-INFO was more effective regarding standard deviation with 0.6172. However, when the worst value is examined, it is seen that Hyper-FDB-INFO provides a better solution with a value of 740.2716. In the fourth scenario of Case 4, while Hyper-FDB-INFO is the algorithm that provides the best solution in terms of minimum fitness value with a value of 882.4098, Hyper-INFO is in the second place with a value of 882.4101 and SHADE-SF [37] is in the third place with a value of 882.4103. In this scenario, the best algorithm for mean values was Hyper-FDB-INFO, with a value of 884.9147. In addition, Hyper-INFO is in second place with a value of 885.1692, and INFO-FDB is in third place with a value of 886.6490. When comparing the worst and standard deviation values, it is seen that Hyper-FDB-INFO is the algorithm that gives the best results with values of 885.8958 and 0.6451, respectively. When the results obtained for all cases are examined, it is seen that Hyper-INFO-FDB is superior to its competitors in solving the problem.

5. Conclusions

In this article, a hyper-heuristic optimization algorithm, called Hyper-INFO, is presented which can find the optimal initial population of INFO by using LSHADE. In this way, the convergence speed of INFO has been increased. Also, INFO algorithm was improved by using the FDB method with its abilities. As a result of this, another novel Hyper-FDB-INFO algorithm is presented to the literature. The developed algorithms have been applied for solving optimal placement and sizing of facts devices for optimal power flow problem incorporating wind energy source. In addition to the recommended Hyper-FDB-INFO; INFO, FDB-INFO, and Hyper-INFO algorithms were used for the first time to solve the problem. The experimental results showed the merits of the proposed hyper-FDB-INFO algorithm in finding an optimal initial population for INFO optimization algorithm. When the studies are evaluated in general, the proposed algorithm provides effective results in solving OPF problem.

Author Contributions

Conceptualization, B.E.A, M.D., E.K. and U.G.; methodology, B.E.A, M.D., E.K. and U.G.; software, B.E.A, M.D., E.K. and U.G.; validation, B.E.A, M.D., E.K. and U.G.; formal analysis, B.E.A, M.D., E.K. and U.G.; investigation, B.E.A, M.D., E.K. and U.G.; resources, B.E.A, M.D., E.K. and U.G.; data curation, B.E.A, M.D., E.K. and U.G.; writing—original draft preparation, B.E.A, M.D., E.K. and U.G.; writing—review and editing, B.E.A, M.D., E.K. and U.G.; visualization, B.E.A, M.D., E.K. and U.G.; supervision, M.D and U.G.; project administration, U.G. All authors have read and agreed to the published version of the manuscript.

Funding

This research received no external funding.

Conflicts of Interest

The authors declare no conflicts of interest.

References

  1. Mouassa, S.; Alateeq, A.; Alassaf, A.; Bayindir, R.; Alsaleh, I.; Jurado, F. Optimal power flow analysis with renewable energy resource uncertainty using dwarf mongoose optimizer: Case of ADRAR isolated electrical network. IEEE Access 2024, 12, 10202–10218. [Google Scholar] [CrossRef]
  2. Attia, A.F.; El Sehiemy, R.A.; Hasanien, H.M. Optimal power flow solution in power systems using a novel sine-cosine algorithm. Int J Elec Power 2018, 99, 331–343. [Google Scholar] [CrossRef]
  3. Delgado, J.A.; Baptista, E.C.; Balbo, A.R.; Soler, E.M.; Silva, D.N.; Martins, A.C.; Nepomuceno, L. A primal–dual penalty-interior-point method for solving the reactive optimal power flow problem with discrete control variables. Int. J. Elec. Power. 2022, 138, 107917. [Google Scholar] [CrossRef]
  4. Sasson, A.M. Combined use of the powell and fletcher-powell nonlinear programming methods for optimal load flows. IEEE T. Power Ap. Syst. 1969, 10, 1530–1537. [Google Scholar] [CrossRef]
  5. Sasson, A.M. Decomposition techniques applied to the nonlinear programming load-flow method. IEEE T. Power Ap. Syst. 1970, 1, 78–82. [Google Scholar] [CrossRef]
  6. Maria, G.A.; Findlay, J.A. A Newton optimal power flow program for Ontario Hydro EMS. IEEE T. Power Syst. 1987, 2, 576–582. [Google Scholar] [CrossRef]
  7. Ponnambalam, K.; Quintana, V.H.; Vannelli, A. A fast algorithm for power system optimization problems using an interior point method. IEEE T. Power Syst. 1992, 7, 892–899. [Google Scholar] [CrossRef]
  8. Abido, M.A. Optimal power flow using particle swarm optimization. Int. J. Elect. Power Syst. 2002, 24, 563–571. [Google Scholar] [CrossRef]
  9. Ongsakul, W.; Tantimaporn, T. Optimal power flow by improved evolutionary programming. Electr Pow. Compo Sys. 2006, 34, 79–95. [Google Scholar] [CrossRef]
  10. Capitanescu, F.; Glavic, M.; Ernst, D.; Wehenkel, L. Interior-point based algorithms for the solution of optimal power flow problems. Electr. Pow. Syst. Res. 2007, 77, 508–517. [Google Scholar] [CrossRef]
  11. Bai, X.; Wei, H.; Fujisawa, K.; Wang, Y. Semidefinite programming for optimal power flow problems. Int. J. of Elec Power 2008, 30, 383–392. [Google Scholar] [CrossRef]
  12. Bhattacharya, A.; Chattopadhyay, P.K. Application of biogeography-based optimisation to solve different optimal power flow problems. IET Gener. Transm. Dis. 2011, 5, 70–80. [Google Scholar] [CrossRef]
  13. Duman, S.; Güvenç, U.; Sönmez, Y.; Yörükeren, N. Optimal power flow using gravitational search algorithm. Energ. Convers Manage. 2012, 59, 86–95. [Google Scholar] [CrossRef]
  14. Roy, R.; Jadhav, H.T. Optimal power flow solution of power system incorporating stochastic wind power using Gbest guided artificial bee colony algorithm. Int. J. of Elec Power 2015, 64, 562–578. [Google Scholar] [CrossRef]
  15. Mishra, C.; Singh, S.P.; Rokadia, J. Optimal power flow in the presence of wind power using modified cuckoo search. IET Gener. Transm. 2015, 9, 615–626. [Google Scholar] [CrossRef]
  16. Biswas, P.P.; Suganthan, P.N.; Amaratunga, G.A. Optimal power flow solutions incorporating stochastic wind and solar power. Energy convers. manage 2017, 148, 1194–1207. [Google Scholar] [CrossRef]
  17. Reddy, S.S. Optimal power flow with renewable energy resources including storage. Electr. Eng. 2017, 99, 685–695. [Google Scholar] [CrossRef]
  18. Khan, I.U.; Javaid, N.; Gamage, K.A.; Taylor, C.J.; Baig, S.; Ma, X. Heuristic algorithm based optimal power flow model incorporating stochastic renewable energy sources. IEEE Access, 2020, 8, 148622–148643. [Google Scholar] [CrossRef]
  19. Nusair, K.; Alasali, F. Optimal power flow management system for a power network with stochastic renewable energy resources using golden ratio optimization method. Energies 2020, 13, 3671. [Google Scholar] [CrossRef]
  20. Sulaiman, M.H.; Mustaffa, Z. Solving optimal power flow problem with stochastic wind–solar–small hydro power using barnacles mating optimizer. Control Eng.Prac. 2021, 106, 104672. [Google Scholar] [CrossRef]
  21. Riaz, M.; Hanif, A.; Masood, H.; Khan, M.A.; Afaq, K.; Kang, B.G.; Nam, Y. An optimal power flow solution of a system integrated with renewable sources using a hybrid optimizer. Sustainability 2021, 13, 13382. [Google Scholar] [CrossRef]
  22. Kaymaz, E.; Duman, S.; Guvenc, U. Optimal power flow solution with stochastic wind power using the Lévy coyote optimization algorithm. Neural Comput. Appl. 2021, 33, 6775–6804. [Google Scholar] [CrossRef]
  23. Guvenc, U.; Duman, S.; Kahraman, H.T.; Aras, S.; Katı, M. Fitness–Distance Balance based adaptive guided differential evolution algorithm for security-constrained optimal power flow problem incorporating renewable energy sources. Appl. Soft Comput 2021, 108, 107421. [Google Scholar] [CrossRef]
  24. Souza, R.R.; Balbo, A.R.; Martins, A.C.; Soler, E.M.; Baptista, E.C.; Sousa, D.N.; Nepomuceno, L. A gradient-based approach for solving the stochastic optimal power flow problem with wind power generation. Electr Pow Syst Res. 2022, 209, 108038. [Google Scholar] [CrossRef]
  25. Farhat, M.; Kamel, S.; Atallah, A.M.; Khan, B. Developing a marine predator algorithm for optimal power flow analysis considering uncertainty of renewable energy sources. Int. T. Electrc Energy 2022, 2022, 3714475. [Google Scholar] [CrossRef]
  26. Alghamdi, A.S. A hybrid firefly–JAYA algorithm for the optimal power flow problem considering wind and solar power generations. Appl.Sci. 2022, 12, 7193. [Google Scholar] [CrossRef]
  27. Shaheen, M.A.; Ullah, Z.; Qais, M.H.; Hasanien, H.M.; Chua, K.J.; Tostado-Véliz, M.; Elkadeem, M.R. Solution of probabilistic optimal power flow incorporating renewable energy uncertainty using a novel circle search algorithm. Energies 2022, 15, 8303. [Google Scholar] [CrossRef]
  28. Mouassa, S.; Althobaiti, A.; Jurado, F.; Ghoneim, S.S. Novel design of slim mould optimizer for the solution of optimal power flow problems incorporating intermittent sources: A case study of algerian electricity grid. IEEE Access 2022, 10, 22646–22661. [Google Scholar] [CrossRef]
  29. Adhikari, A.; Jurado, F.; Naetiladdanon, S.; Sangswang, A.; Kamel, S.; Ebeed, M. Stochastic optimal power flow analysis of power system with renewable energy sources using adaptive lightning attachment procedure optimizer. Int. J. of Elec Power 2023, 153, 109314. [Google Scholar] [CrossRef]
  30. Maheshwari, A.; Sood, Y.R.; Jaiswal, S. Flow direction algorithm-based optimal power flow analysis in the presence of stochastic renewable energy sources. Electr Pow Syst Res. 2023, 216, 109087. [Google Scholar] [CrossRef]
  31. Hasanien, H.M.; Alsaleh, I.; Alassaf, A.; Alateeq, A. Enhanced coati optimization algorithm-based optimal power flow including renewable energy uncertainties and electric vehicles. Energy 2023, 283, 129069. [Google Scholar] [CrossRef]
  32. Inkollu, S.R.; Kota, V.R. Optimal setting of FACTS devices for voltage stability improvement using PSO adaptive GSA hybrid algorithm. Eng. Sci. Tech, Int J. 2016, 19, 1166–1176. [Google Scholar] [CrossRef]
  33. Mohamed, A.A.; Kamel, S.; Hassan, M.H.; Zeinoddini-Meymand, H. CAVOA: A chaotic optimization algorithm for optimal power flow with facts devices and stochastic wind power generation. IET Gener. Transm. Dis. 2024, 2024 18, 121–144. [Google Scholar] [CrossRef]
  34. Panda, A.; Tripathy, M. Security constrained optimal power flow solution of wind-thermal generation system using modified bacteria foraging algorithm. Energy 2015, 93, 816–827. [Google Scholar] [CrossRef]
  35. Elmitwally, A.; Eladl, A. Planning of multi-type FACTS devices in restructured power systems with wind generation. International J. Elec. Power 2016, 77, 33–42. [Google Scholar] [CrossRef]
  36. Duman, S.; Li, J.; Wu, L.; Guvenc, U. Optimal power flow with stochastic wind power and FACTS devices: a modified hybrid PSOGSA with chaotic maps approach. Neural Comput Appl. 2020, 32, 8463–8492. [Google Scholar] [CrossRef]
  37. Biswas, P.P., Arora, P., Mallipeddi, R., Suganthan, P.N.; Panigrahi, B.K. Optimal placement and sizing of FACTS devices for optimal power flow in a wind power integrated electrical network. Neural computing and Applications 2021, 33, 6753–6774. [CrossRef]
  38. Nusair, K.; Alasali, F.; Hayajneh, A.; Holderbaum, W. Optimal placement of FACTS devices and power-flow solutions for a power network system integrated with stochastic renewable energy resources using new metaheuristic optimization techniques. Int. J of Energ Res. 2021, 45, 18786–18809. [Google Scholar] [CrossRef]
  39. Mohamed, A.A.; Kamel, S.; Hassan, M.H.; Mosaad, M.I.; Aljohani, M. Optimal power flow analysis based on hybrid gradient-based optimizer with moth–flame optimization algorithm considering optimal placement and sizing of FACTS/wind power. Mathematics 2022, 10, 361. [Google Scholar] [CrossRef]
  40. Ebeed, M.; Mostafa, A.; Aly, M.M.; Jurado, F.; Kamel, S. Stochastic optimal power flow analysis of power systems with wind/PV/TCSC using a developed Runge Kutta optimizer. Int. J. Elec Power 2023, 152, 109250. [Google Scholar] [CrossRef]
  41. Wolpert, D.H.; Macready, W.G. No free lunch theorems for optimization. IEEE T Evolut Comput. 1997, 1, 67–82. [Google Scholar] [CrossRef]
  42. Ahmadianfar, I.; Heidari, A.A.; Noshadian, S.; Chen, H.; Gandomi, A.H. INFO: An efficient optimization algorithm based on weighted mean of vectors. Expert Syst. Appl. 2022, 195, 116516. [Google Scholar] [CrossRef]
  43. Hassan, A.Y.; Ismaeel, A.A.; Said, M.; Ghoniem, R.M.; Deb, S.; Elsayed, A.G. Evaluation of weighted mean of vectors algorithm for identification of solar cell parameters. Processes 2022, 10, 1072. [Google Scholar] [CrossRef]
  44. Snášel, V.; Rizk-Allah, R.M.; Izci, D.; Ekinci, S. Weighted mean of vectors optimization algorithm and its application in designing the power system stabilizer. Appl. Soft Comput. 2023, 136, 110085. [Google Scholar] [CrossRef]
  45. Farhat, M.; Kamel, S.; Atallah, A.M.; Abdelaziz, A.Y.; Tostado-Véliz, M. Developing a strategy based on weighted mean of vectors (INFO) optimizer for optimal power flow considering uncertainty of renewable energy generation. Neural Comput Appl. 2023, 35, 13955–13981. [Google Scholar] [CrossRef]
  46. Abd El-Sattar, H.; Houssein, E.H.; Hashim, F.A.; Kamel, S. Optimal design of hybrid renewable energy sources with battery storage using an efficient weighted mean of vectors algorithm. J. Energ. Stor. 2024, 87, 111387. [Google Scholar] [CrossRef]
  47. Kahraman, H.T.; Aras, S.; Gedikli, E. Fitness-distance balance (FDB): a new selection method for meta-heuristic search algorithms. Knowl.- Based Syst. 2020, 190, 105169. [Google Scholar] [CrossRef]
  48. Abd Elaziz, M.; Mirjalili, S. A hyper-heuristic for improving the initial population of whale optimization algorithm. Knowl.- Based Syst 2019, 172, 42–63. [Google Scholar] [CrossRef]
  49. Hinislioglu, Y.; Guvenc, U. A novel hyper-heuristic algorithm: an application to automatic voltage regulator. Neural Comput Appl 2024, 1–44. [Google Scholar] [CrossRef]
  50. Tanabe, R.; Fukunaga, A.S. Tanabe, R.; Fukunaga, A.S. Improving the search performance of SHADE using linear population size reduction. In 2014 IEEE C Evol. Computat. (CEC), IEEE, July 2014, 1658-1665.
Figure 1. Adapted IEEE 30-bus system for OPF study incorporating wind generators and FACTS devices [37].
Figure 1. Adapted IEEE 30-bus system for OPF study incorporating wind generators and FACTS devices [37].
Preprints 138736 g001
Figure 2. Framework of the proposed algorithm (Hyper-FDB-INFO).
Figure 2. Framework of the proposed algorithm (Hyper-FDB-INFO).
Preprints 138736 g002
Table 1. Cost coefficients of thermal power units.
Table 1. Cost coefficients of thermal power units.
Generator Bus a ($/h) b ($/MWh) c ($/MW2h) d ($/h) e (rad/MW)
TG1 1 0 2 0.00375 18 0.037
TG2 2 0 1.75 0.0175 16 0.038
TG8 8 0 3.25 0.00834 12 0.045
TG13 13 0 3 0.025 13.5 0.041
Table 2. PDF parameters and cost coefficients for wind power generating plants.
Table 2. PDF parameters and cost coefficients for wind power generating plants.
Windfarm No. of
turbines
Rated power,
Pwr (MW)
Weibull PDF parameters Cost coefficients ($/MWh)
Direct, gw Reserve, KRw Penalty, KPw
WG5(bus 5) 25 75 a = 9, b = 2 1.60 3.0 1.50
WG11(bus 11) 20 60 a = 10, b = 2 1.75 3.0 1.50
Table 3. Summary of Case Studies.
Table 3. Summary of Case Studies.
Case no Case description Ref Eq.
Case 1 Minimize cost Equation (5)
Case 2 Minimize power loss Equation (6)
Case 3 Minimize cost and power loss Equation (23)
Case4 Minimize cost and power loss with uncertain load demand Equation (23)
Table 4. Simulation results of case 1 with fixed loading for the adapted IEEE 30-bus system.
Table 4. Simulation results of case 1 with fixed loading for the adapted IEEE 30-bus system.
Limits Case 1
Min Max SHADE-SF [37] INFO INFO-FDB Hyper-INFO Hyper-FDB-INFO
Control Variables PTG2(MW) 20 80 40.6265 39.8425 39.5558 39.7771 40.6435
PWG5(MW) 0 75 49.5418 50.3234 50.3841 50.2550 49.6026
PTG8(MW) 10 35 10.0000 10.0000 10.0000 10.0001 10.0000
PWG11(MW) 0 60 41.8692 41.9159 42.0934 42.0166 41.7787
PTG13(MW) 12 40 12.0000 12.0006 12.0000 12.0000 12.0000
V1(p.u.) 0.95 1.10 1.0752 1.0737 1.0752 1.0727 1.0744
V2(p.u.) 0.95 1.10 1.0598 1.0589 1.0580 1.0580 1.0596
V5(p.u.) 0.95 1.10 1.0383 1.0369 1.0396 1.0361 1.0382
V8(p.u.) 0.95 1.10 1.0372 1.0368 1.0368 1.0348 1.0372
V11(p.u.) 0.95 1.10 1.0955 1.0829 1.0892 1.0812 1.0924
V13(p.u.) 0.95 1.10 1.0759 1.0659 1.0732 1.0753 1.0740
T11(p.u.) 0.90 1.10 1.0200 1.0000 1.0000 0.9800 1.0400
T12(p.u.) 0.90 1.10 0.9200 0.9800 1.0200 0.9800 0.9200
T15(p.u.) 0.90 1.10 1.0000 1.0200 1.0000 1.0400 1.0000
T36(p.u.) 0.90 1.10 0.9600 0.9800 0.9800 0.9800 0.9800
tTCSC1(%) 0 50% 26.3174 24.9122 13.7618 0.1664 28.5902
tTCSC2(%) 0 50% 41.3031 21.4662 23.3623 25.9642 29.7363
UTCSC1(deg.) -5 5 -1.2319 1.0744 2.5641 1.2460 3.0106
UTCSC2(deg.) -5 5 2.5568 -4.1178 0.8437 2.8004 -1.1295
QSVC1(MVAr) -10 10 9.8990 5.7117 9.7120 9.9913 9.7432
QSVC2(MVAr) -10 10 9.5080 9.9670 10.0000 9.4666 9.9943
TCSC1 branch. 1 40 5 40 6 10 5
TCSC2 branch. 1 41 33 13 5 5 7
TCPS1 branch. 1 40 4 1 14 1 14
TCPS2 branch. 1 41 14 13 6 14 2
SVC1 bus no: 3 29 7 19 24 24 24
SVC2 bus no: 3 30 24 24 21 7 21
Parameters PTG1(MW) 50 200 134.9079 134.9079 134.9191 134.9079 134.9081
QTG1(MVAr) -20 150 3.9339 2.0120 6.8386 1.4326 2.4785
QTG2(MVAr) -20 60 15.9236 16.3795 9.3022 16.3100 16.1352
QWG5(MVAr) -30 35 20.1032 24.4690 26.8940 19.8304 24.2143
QTG8(MVAr) -15 48.7 30.6543 31.5852 27.9424 30.0214 28.4837
QWG11(MVAr) -25 30 25.5750 23.0657 22.5092 17.8511 26.0697
QTG13(MVAr) -15 44.7 20.0273 21.3839 20.7599 30.5872 18.5194
Results Cgen($/h) 807.0166 807.3134 807.2136 807.1923 806.9707
Ploss(MW) 5.5454 5.5903 5.5524 5.5567 5.5329
Cgross($/h) 1361.5566 1366.3468 1362.4574 1362.8591 1360.2633
VD(p.u.) 0.8690 0.6656 0.7113 0.5832 0.8458
Table 5. Simulation results of case 2 with fixed loading for the adapted IEEE 30-bus system.
Table 5. Simulation results of case 2 with fixed loading for the adapted IEEE 30-bus system.
Limits Case 2
Min Max SHADE-SF [37] INFO INFO-FDB Hyper-INFO Hyper-FDB-INFO
Control Variables PTG2(MW) 20 80 25.1468 25.1586 25.1567 25.1474 25.2009
PWG5(MW) 0 75 75.0000 75.0000 75.0000 75.0000 74.9980
PTG8(MW) 10 35 35.0000 35.0000 35.0000 34.9994 35.0000
PWG11(MW) 0 60 60.0000 59.9999 60.0000 60.0000 59.9773
PTG13(MW) 12 40 40.0000 40.0000 39.9998 39.9968 39.9651
V1(p.u.) 0.95 1.10 1.0579 1.0587 1.0549 1.0578 1.0567
V2(p.u.) 0.95 1.10 1.0520 1.0526 1.0493 1.0518 1.0514
V5(p.u.) 0.95 1.10 1.0419 1.0425 1.0396 1.0421 1.0421
V8(p.u.) 0.95 1.10 1.0471 1.0477 1.0447 1.0472 1.0472
V11(p.u.) 0.95 1.10 1.0927 1.0879 1.0928 1.0916 1.0983
V13(p.u.) 0.95 1.10 1.0721 1.0694 1.0831 1.0721 1.0731
T11(p.u.) 0.90 1.10 1.0400 1.0000 1.0600 1.0600 1.0400
T12(p.u.) 0.90 1.10 0.9200 0.9800 0.9000 0.9000 0.9400
T15(p.u.) 0.90 1.10 1.0000 1.0000 1.0200 1.0000 1.0000
T36(p.u.) 0.90 1.10 0.9800 0.9800 0.9800 0.9800 0.9800
tTCSC1(%) 0 50% 32.2355 50.0000 49.9898 49.9963 27.4032
tTCSC2(%) 0 50% 50.0000 25.7413 6.7808 21.7892 25.7246
UTCSC1(deg.) -5 5 4.6022 4.2554 4.6055 4.6084 -2.3488
UTCSC2(deg.) -5 5 -2.3660 -0.5604 -2.3864 -2.3985 4.6592
QSVC1(MVAr) -10 10 9.9476 10.0000 9.9997 10.0000 9.9984
QSVC2(MVAr) -10 10 9.5046 5.7099 9.7297 9.6377 9.9626
TCSC1 branch. 1 40 38 14 34 34 2
TCSC2 branch. 1 41 37 2 18 5 5
TCPS1 branch. 1 40 33 33 33 33 14
TCPS2 branch. 1 41 14 8 14 14 33
SVC1 bus no: 3 29 21 24 21 21 21
SVC2 bus no: 3 30 24 19 24 24 24
Parameters PTG1(MW) 50 200 50.0000 50.0000 50.0000 50.0000 50.0001
QTG1(MVAr) -20 150 -2.0427 -0.8129 -4.2870 -1.9729 -3.8958
QTG2(MVAr) -20 60 10.0436 11.0250 7.4974 9.5649 9.4943
QWG5(MVAr) -30 35 22.0610 22.4438 21.6198 22.0511 21.9420
QTG8(MVAr) -15 48.7 32.5537 35.7034 28.6637 32.4627 30.5356
QWG11(MVAr) -25 30 27.1544 23.1180 29.9992 29.2840 29.9561
QTG13(MVAr) -15 44.7 17.9252 17.0708 26.6233 17.9367 18.6767
Results Cgen($/h) 939.2916 939.3300 939.3225 939.2749 939.1754
Ploss(MW) 1.7467 1.7586 1.7564 1.7436 1.7413
Cgross($/h) 1113.9616 1115.1862 1114.9613 1113.6353 1113.3088
VD(p.u.) 0.9256 0.8586 0.9090 0.9180 0.9048
Table 6. Simulation results of case 3 with fixed loading for the adapted IEEE 30-bus system.
Table 6. Simulation results of case 3 with fixed loading for the adapted IEEE 30-bus system.
Limits Case 3
Min Max SHADE-SF [37] INFO INFO-FDB Hyper-INFO Hyper-FDB-INFO
Control Variables PTG2(MW) 20 80 38.7639 34.8642 39.0098 38.8890 38.4926
PWG5(MW) 0 75 75.0000 74.9999 75.0000 75.0000 75.0000
PTG8(MW) 10 35 35.0000 34.9995 35.0000 35.0000 35.0000
PWG11(MW) 0 60 60.0000 59.9998 60.0000 60.0000 60.0000
PTG13(MW) 12 40 26.4970 30.3718 26.2471 26.3755 26.7611
V1(p.u.) 0.95 1.10 1.0595 1.0578 1.0580 1.0598 1.0596
V2(p.u.) 0.95 1.10 1.0542 1.0522 1.0536 1.0545 1.0544
V5(p.u.) 0.95 1.10 1.0437 1.0416 1.0439 1.0439 1.0437
V8(p.u.) 0.95 1.10 1.0473 1.0454 1.0473 1.0476 1.0472
V11(p.u.) 0.95 1.10 1.0895 1.0940 1.0834 1.0661 1.0851
V13(p.u.) 0.95 1.10 1.0725 1.0813 1.0726 1.0726 1.0726
T11(p.u.) 0.90 1.10 1.0400 1.0200 1.0200 1.0200 1.0200
T12(p.u.) 0.90 1.10 0.9200 0.9200 0.9400 0.9400 0.9400
T15(p.u.) 0.90 1.10 1.0000 1.0200 1.0000 1.0000 1.0000
T36(p.u.) 0.90 1.10 0.9800 0.9800 0.9800 0.9800 0.9800
tTCSC1(%) 0 50% 20.8723 5.0230 49.9862 49.1607 49.9972
tTCSC2(%) 0 50% 17.1833 26.1281 47.7258 43.5889 26.1374
UTCSC1(deg.) -5 5 2.9326 0.5061 -0.5555 -0.5034 0.5941
UTCSC2(deg.) -5 5 4.3128 3.2059 2.8346 2.9743 3.0436
QSVC1(MVAr) -10 10 9.9362 2.4191 9.9984 9.9991 9.9981
QSVC2(MVAr) -10 10 9.5065 10.0000 9.9051 9.8982 9.9998
TCSC1 branch. 1 40 5 3 21 13 30
TCSC2 branch. 1 41 41 5 24 24 2
TCPS1 branch. 1 40 35 1 4 5 9
TCPS2 branch. 1 41 34 33 35 35 33
SVC1 bus no: 3 29 21 26 21 21 21
SVC2 bus no: 3 30 24 24 24 24 24
Parameters PTG1(MW) 50 200 50.0000 50.0000 50.0140 50.0000 50.0000
QTG1(MVAr) -20 150 -1.8868 -2.0450 -3.7573 -1.9341 -1.7389
QTG2(MVAr) -20 60 10.2193 9.1989 11.4585 11.0148 11.1391
QWG5(MVAr) -30 35 22.2143 22.1723 23.4287 22.4678 22.4888
QTG8(MVAr) -15 48.7 32.8832 32.9734 34.9140 34.3944 33.6712
QWG11(MVAr) -25 30 25.8137 26.4239 21.1274 17.9129 21.6277
QTG13(MVAr) -15 44.7 17.6613 26.2715 18.0390 17.7730 17.7216
Results Cgen($/h) 918.0000 923.0536 917.7267 917.8658 918.2982
Ploss(MW) 1.8608 1.8351 1.8709 1.8645 1.8537
Cgross($/h) 1104.0771 1106.5660 1104.8206 1104.3138 1103.6675
VD(p.u.) 0.9177 0.8815 0.9044 0.9187 0.9155
Table 7. Loading scenarios and their probabilities.
Table 7. Loading scenarios and their probabilities.
Loading Scenario %   Loading ,   P d ¯ Scenario   probability ,   S C
sc1 54.749 0.15866
sc2 65.401 0.34134
sc3 74.599 0.34134
sc4 85.251 0.15866
Table 8. Simulation results for scenario_1(sc1) of loading in Case 4.
Table 8. Simulation results for scenario_1(sc1) of loading in Case 4.
Limits Case 4_sc1
Min Max SHADE-SF [37] INFO INFO-FDB Hyper-INFO Hyper-FDB-INFO
Control Variables PTG2(MW) 20 80 20.0000 20.0713 20.0291 20.0015 20.0000
PWG5(MW) 0 75 36.4100 36.2637 36.2854 36.3348 36.3288
PTG8(MW) 10 35 10.0000 10.0042 10.0037 10.0003 10.0001
PWG11(MW) 0 60 27.7150 27.7887 27.7882 27.7877 27.7953
PTG13(MW) 12 40 12.0000 12.0039 12.0032 12.0001 12.0001
V1(p.u.) 0.95 1.10 1.0582 1.0561 1.0579 1.0584 1.0582
V2(p.u.) 0.95 1.10 1.0528 1.0516 1.0526 1.0531 1.0527
V5(p.u.) 0.95 1.10 1.0448 1.0444 1.0446 1.0448 1.0449
V8(p.u.) 0.95 1.10 1.0456 1.0461 1.0460 1.0458 1.0455
V11(p.u.) 0.95 1.10 1.0680 1.0659 1.0669 1.0700 1.0713
V13(p.u.) 0.95 1.10 1.0554 1.0503 1.0503 1.0494 1.0522
T11(p.u.) 0.90 1.10 1.0000 1.0000 1.0000 1.0000 1.0000
T12(p.u.) 0.90 1.10 1.0000 1.0200 1.0200 1.0200 1.0200
T15(p.u.) 0.90 1.10 1.0000 1.0000 1.0000 1.0000 1.0000
T36(p.u.) 0.90 1.10 1.0000 1.0000 1.0000 1.0000 1.0000
tTCSC1(%) 0 50% 0.0000 38.1699 40.0266 49.9560 48.5856
tTCSC2(%) 0 50% 25.5421 23.9478 25.8194 27.0889 27.0498
UTCSC1(deg.) -5 5 -0.4679 -0.4508 -0.4372 -0.4334 -0.4557
UTCSC2(deg.) -5 5 1.1966 1.2562 1.3952 1.3752 1.2485
QSVC1(MVAr) -10 10 5.6993 5.8404 6.1986 6.6040 6.6082
QSVC2(MVAr) -10 10 5.2251 4.9686 4.9909 5.0006 4.9726
TCSC1 branch. 1 40 20 37 35 35 35
TCSC2 branch. 1 41 2 2 2 2 2
TCPS1 branch. 1 40 8 8 8 8 8
TCPS2 branch. 1 41 14 14 14 14 14
SVC1 bus no: 3 29 21 21 21 21 21
SVC2 bus no: 3 30 24 24 24 24 24
Parameters PTG1(MW) 50 200 50.0000 50.0004 50.0172 50.0003 50.0001
QTG1(MVAr) -20 150 -2.5289 -4.8064 -2.7152 -2.6255 -2.4385
QTG2(MVAr) -20 60 3.4474 3.8595 3.4553 3.9621 3.0088
QWG5(MVAr) -30 35 11.0616 11.4066 10.9112 10.7301 10.9502
QTG8(MVAr) -15 48.7 15.6185 17.7104 16.2651 15.1358 14.4208
QWG11(MVAr) -25 30 9.9746 10.5460 10.7020 11.5900 11.8846
QTG13(MVAr) -15 44.7 7.5287 6.7786 6.4347 5.7831 6.7603
Results Cgen($/h) 417.9276 417.9366 417.9181 417.9058 417.9024
Ploss(MW) 0.9673 0.9746 0.9690 0.9671 0.9667
Cgross($/h) 514.6576 515.3933 514.8226 514.6121 514.5761
VD(p.u.) 0.9125 0.8319 0.8461 0.8605 0.8772
Table 9. Simulation results for scenario_2(sc2) of loading in Case 4.
Table 9. Simulation results for scenario_2(sc2) of loading in Case 4.
Limits Case 4_sc2
Min Max SHADE-SF [37] INFO INFO-FDB Hyper-INFO Hyper-FDB-INFO
Control Variables PTG2(MW) 20 80 20.0087 20.2425 20.2163 20.0002 20.0002
PWG5(MW) 0 75 51.4299 51.0485 51.1107 51.5829 51.5828
PTG8(MW) 10 35 10.7322 10.7381 10.7264 10.7191 10.7191
PWG11(MW) 0 60 42.2339 42.2768 42.2832 42.1023 42.1023
PTG13(MW) 12 40 12.0000 12.0972 12.0664 12.0000 12.0000
V1(p.u.) 0.95 1.10 1.0581 1.0538 1.0552 1.0581 1.0581
V2(p.u.) 0.95 1.10 1.0527 1.0483 1.0492 1.0527 1.0527
V5(p.u.) 0.95 1.10 1.0457 1.0407 1.0417 1.0458 1.0458
V8(p.u.) 0.95 1.10 1.0450 1.0412 1.0416 1.0451 1.0451
V11(p.u.) 0.95 1.10 1.0792 1.0821 1.0824 1.0787 1.0790
V13(p.u.) 0.95 1.10 1.0636 1.0633 1.0643 1.0636 1.0636
T11(p.u.) 0.90 1.10 1.0200 1.0200 1.0200 1.0200 1.0200
T12(p.u.) 0.90 1.10 0.9600 0.9600 0.9600 0.9600 0.9600
T15(p.u.) 0.90 1.10 1.0000 1.0000 1.0000 1.0000 1.0000
T36(p.u.) 0.90 1.10 0.9800 0.9800 0.9800 0.9800 0.9800
tTCSC1(%) 0 50% 0.0000 17.2597 19.3445 0.0242 0.0315
tTCSC2(%) 0 50% 25.3565 24.1883 23.8777 25.4696 25.4221
UTCSC1(deg.) -5 5 -0.3668 1.4976 1.6299 -0.3686 -0.3639
UTCSC2(deg.) -5 5 2.5846 1.4099 1.3390 2.5631 2.5628
QSVC1(MVAr) -10 10 6.9519 7.0656 6.3697 7.0624 7.0620
QSVC2(MVAr) -10 10 5.7358 5.0362 6.5601 5.6782 5.6781
TCSC1 branch. 1 40 20 5 5 20 20
TCSC2 branch. 1 41 2 2 2 2 2
TCPS1 branch.): 1 40 8 14 14 8 8
TCPS2 branch. 1 41 14 33 33 14 14
SVC1 bus no: 3 29 21 24 24 21 21
SVC2 bus no: 3 30 24 21 21 24 24
Parameters PTG1(MW) 50 200 50.0000 50.0080 50.0036 50.0000 50.0000
QTG1(MVAr) -20 150 -2.5287 -2.9315 -1.5289 -2.5517 -2.5741
QTG2(MVAr) -20 60 4.4639 3.7172 2.6527 4.3796 4.3876
QWG5(MVAr) -30 35 13.2331 12.2267 12.3793 13.2884 13.2809
QTG8(MVAr) -15 48.7 18.0931 17.4974 16.5016 18.2190 18.1884
QWG11(MVAr) -25 30 16.7744 18.9927 18.5914 16.5823 16.6623
QTG13(MVAr) -15 44.7 10.4344 11.7914 11.6809 10.4506 10.4257
Results Cgen($/h) 520.4780 520.3510 520.3438 520.4947 520.4947
Ploss(MW) 1.0572 1.0636 1.0591 1.0570 1.0570
Cgross($/h) 626.1980 626.7105 626.2569 626.1903 626.1899
VD(p.u.) 1.0274 0.9765 1.0047 1.0271 1.0277
Table 10. Simulation results for scenario_3(sc3) of loading in Case 4.
Table 10. Simulation results for scenario_3(sc3) of loading in Case 4.
Limits Case 4_sc3
Min Max SHADE-SF [37] INFO INFO-FDB Hyper-INFO Hyper-FDB-INFO
Control Variables PTG2(MW) 20 80 20.0112 20.0137 20.0012 20.0132 20.0000
PWG5(MW) 0 75 61.6479 61.6765 61.6428 61.6809 61.6285
PTG8(MW) 10 35 21.3290 21.2856 21.3031 21.3447 21.3135
PWG11(MW) 0 60 47.5728 47.5672 47.5685 47.5132 47.6255
PTG13(MW) 12 40 12.0068 12.0113 12.0122 12.0188 12.0000
V1(p.u.) 0.95 1.10 1.0584 1.0584 1.0585 1.0589 1.0583
V2(p.u.) 0.95 1.10 1.0528 1.0530 1.0530 1.0532 1.0529
V5(p.u.) 0.95 1.10 1.0461 1.0461 1.0463 1.0463 1.0463
V8(p.u.) 0.95 1.10 1.0466 1.0466 1.0465 1.0464 1.0466
V11(p.u.) 0.95 1.10 1.0808 1.0802 1.0796 1.0817 1.0803
V13(p.u.) 0.95 1.10 1.0662 1.0654 1.0649 1.0650 1.0660
T11(p.u.) 0.90 1.10 1.0200 1.0200 1.0200 1.0200 1.0200
T12(p.u.) 0.90 1.10 0.9600 0.9400 0.9600 0.9400 0.9600
T15(p.u.) 0.90 1.10 1.0000 1.0000 1.0000 1.0000 1.0000
T36(p.u.) 0.90 1.10 0.9800 0.9800 0.9800 0.9800 0.9800
tTCSC1(%) 0 50% 0.0031 43.6015 28.4747 41.3138 0.0002
tTCSC2(%) 0 50% 25.2402 19.5952 24.3143 16.0406 25.1171
UTCSC1(deg.) -5 5 -0.3536 3.0479 0.6440 2.5747 -0.3360
UTCSC2(deg.) -5 5 2.9971 3.0883 3.0874 0.7541 2.9835
QSVC1(MVAr) -10 10 8.1690 4.5370 8.7641 4.5730 8.4660
QSVC2(MVAr) -10 10 6.7203 6.3786 6.8966 7.6967 6.7646
TCSC1 branch. 1 40 20 24 1 33 20
TCSC2 branch. 1 41 2 26 7 25 2
TCPS1 branch. 1 40 8 14 1 14 8
TCPS2 branch. 1 41 14 13 14 35 14
SVC1 bus no: 3 29 21 21 21 19 21
SVC2 bus no: 3 30 24 24 24 24 24
Parameters PTG1(MW) 50 200 50.0000 50.0260 50.0432 50.0001 50.0000
QTG1(MVAr) -20 150 -1.8919 -2.2364 -2.0838 -1.5837 -2.3085
QTG2(MVAr) -20 60 5.4891 7.3914 5.8820 6.7536 5.8249
QWG5(MVAr) -30 35 15.3614 15.9120 15.6391 15.8509 15.4973
QTG8(MVAr) -15 48.7 22.1944 25.0282 21.9585 23.9627 22.1060
QWG11(MVAr) -25 30 18.0776 18.1357 17.5758 18.5357 17.8350
QTG13(MVAr) -15 44.7 12.4160 12.4128 11.8131 11.4958 12.2909
Results Cgen($/h) 624.7694 624.7946 624.7491 624.7894 624.7737
Ploss(MW) 1.1552 1.1678 1.1586 1.1585 1.1550
Cgross($/h) 740.2894 741.5760 740.6066 740.6363 740.2716
VD(p.u.) 0.9985 0.9719 0.9992 1.0148 1.0020
Table 11. Simulation results for scenario_4(sc4) of loading in Case 4.
Table 11. Simulation results for scenario_4(sc4) of loading in Case 4.
Limits Case 4_sc4
Min Max SHADE-SF [37] INFO INFO-FDB Hyper-INFO Hyper-FDB-INFO
Control Variables PTG2(MW) 20 80 21.7884 21.6322 22.0530 22.0125 22.0195
PWG5(MW) 0 75 72.1559 72.3912 72.1409 72.1457 72.1420
PTG8(MW) 10 35 34.5873 34.8091 34.0717 34.1984 34.1685
PWG11(MW) 0 60 52.4033 52.0951 52.6722 52.5805 52.6076
PTG13(MW) 12 40 12.0000 12.0080 12.0002 12.0005 12.0000
V1(p.u.) 0.95 1.10 1.0584 1.0586 1.0584 1.0584 1.0583
V2(p.u.) 0.95 1.10 1.0529 1.0533 1.0530 1.0530 1.0529
V5(p.u.) 0.95 1.10 1.0463 1.0468 1.0462 1.0464 1.0464
V8(p.u.) 0.95 1.10 1.0480 1.0485 1.0480 1.0480 1.0481
V11(p.u.) 0.95 1.10 1.0916 1.0817 1.0918 1.0922 1.0923
V13(p.u.) 0.95 1.10 1.0685 1.0690 1.0684 1.0685 1.0684
T11(p.u.) 0.90 1.10 1.0400 1.0200 1.0400 1.0400 1.0400
T12(p.u.) 0.90 1.10 0.9400 0.9600 0.9400 0.9400 0.9400
T15(p.u.) 0.90 1.10 1.0000 1.0000 1.0000 1.0000 1.0000
T36(p.u.) 0.90 1.10 0.9800 0.9800 0.9800 0.9800 0.9800
tTCSC1(%) 0 50% 0.0000 0.0326 0.0020 0.0005 0.0013
tTCSC2(%) 0 50% 24.8635 24.6008 24.8246 24.8824 24.9518
UTCSC1(deg.) -5 5 -0.3312 -0.3304 -0.3319 -0.3315 -0.3315
UTCSC2(deg.) -5 5 3.3590 3.2166 3.4106 3.4067 3.4102
QSVC1(MVAr) -10 10 9.3297 9.9995 9.0428 9.0826 9.0528
QSVC2(MVAr) -10 10 7.6378 8.0207 8.0423 7.8017 7.8057
TCSC1 branch. 1 40 20 21 20 20 19
TCSC2 branch. 1 41 2 2 2 2 2
TCPS1 branch. 1 40 8 8 8 8 8
TCPS2 branch. 1 41 14 14 14 14 14
SVC1 bus no: 3 29 21 21 21 21 21
SVC2 bus no: 3 30 24 24 24 24 24
Parameters PTG1(MW) 50 200 50.0000 50.0000 50.0000 50.0000 50.0000
QTG1(MVAr) -20 150 -2.2110 -2.3121 -2.4902 -2.3845 -2.4628
QTG2(MVAr) -20 60 6.8154 7.6986 7.2178 6.9261 6.8821
QWG5(MVAr) -30 35 17.8232 18.2264 17.6244 17.8436 17.8772
QTG8(MVAr) -15 48.7 24.4962 26.7341 24.5297 24.4752 24.5890
QWG11(MVAr) -25 30 25.3875 18.9936 25.4993 25.6811 25.6991
QTG13(MVAr) -15 44.7 14.2290 14.5789 14.1184 14.1759 14.1692
Results Cgen($/h) 749.0503 749.2361 748.8366 748.8636 748.8593
Ploss(MW) 1.3336 1.3334 1.3358 1.3355 1.3355
Cgross($/h) 882.4103 882.5805 882.4200 882.4101 882.4098
VD(p.u.) 0.9726 0.9697 0.9753 0.9737 0.9740
Table 12. Comparison of Hyper-FDB-INFO with other algorithms.
Table 12. Comparison of Hyper-FDB-INFO with other algorithms.
Cases Results Algorithms
SHADE-SF [37] INFO INFO-FDB Hyper-INFO Hyper-FDB-INFO
Case 1 Best 807.0166 807.3134 807.2136 807.1923 806.9707
Worst 807.3969 810.8664 808.1025 807.5921 807.1689
Mean 807.1832 809.9631 807.9348 807.5032 807.1176
Std. dev. 0.1007 0.7005 0.1776 0.0804 0.0383
Case 2 Best 1.7467 1.7586 1.7564 1.7436 1.7413
Worst 1.8924 1.9376 1.9110 1.9221 1.8124
Mean 1.7947 1.8858 1.8765 1.8776 1.7909
Std. dev. 0.0462 0.0356 0.0312 0.0354 0.0147
Case 3 Best 1104.0771 1106.5660 1104.8206 1104.3138 1103.6675
Worst 1112.0792 1116.1043 1111.2180 1108.5136 1107.4616
Mean 1107.0184 1113.6073 1109.5461 1107.2813 1106.4385
Std. dev. 2.017 2.0114 1.2499 0.8414 0.7444
Case 4-a Best 514.6576 515.3933 514.8226 514.6121 514.5761
Worst 520.9447 518.6774 517.1154 516.9137
Mean 519.6917 517.6121 516.3548 516.3374
Std. dev. 1.1373 0.7311 0.4793 0.4433
Case 4-b Best 626.1980 626.7105 626.2569 626.1903 626.1899
Worst 633.2367 630.7533 629.0554 628.9009
Mean 631.5133 629.5709 628.3721 628.1864
Std. dev. 1.2183 0.9155 0.5969 0.5235
Case 4-c Best 740.2894 741.5760 740.6066 740.6363 740.2716
Worst 749.1986 745.4911 743.9313 743.3712
Mean 747.4419 744.1908 743.0216 742.4758
Std. dev. 1.5511 0.9223 0.6172 0.6287
Case 4-d Best 882.4103 882.5805 882.4200 882.4101 882.4098
Worst 891.0599 888.1738 886.1891 885.8958
Mean 888.7323 886.6490 885.1692 884.9147
Std. dev. 1.7676 1.1805 0.7753 0.6451
Disclaimer/Publisher’s Note: The statements, opinions and data contained in all publications are solely those of the individual author(s) and contributor(s) and not of MDPI and/or the editor(s). MDPI and/or the editor(s) disclaim responsibility for any injury to people or property resulting from any ideas, methods, instructions or products referred to in the content.
Copyright: This open access article is published under a Creative Commons CC BY 4.0 license, which permit the free download, distribution, and reuse, provided that the author and preprint are cited in any reuse.
Prerpints.org logo

Preprints.org is a free preprint server supported by MDPI in Basel, Switzerland.

Subscribe

Disclaimer

Terms of Use

Privacy Policy

Privacy Settings

© 2026 MDPI (Basel, Switzerland) unless otherwise stated