Submitted:
22 October 2024
Posted:
23 October 2024
Read the latest preprint version here
Abstract
Keywords:
1. Introduction
2. Literature Review on UBEM and Retrofit Tools
2.1. Existing Urban Modelling Tools
2.2. Gaps to Be Overcome
2.3. Reasons for the Development of a New Model
3. Materials and Methods
3.1. General Development of a UBEM Framework to Reach Retrofit
3.2. Structure of UBEM
3.2.1. UBEM Software Perspective

3.3. Retrofit Workflow
3.3.1. Pipeline of Work
3.3.2. Monthly Energy Balance Workflow
3.3.3. Costs Workflow
3.3.4. Decision on the Retrofitting Scenarios
- Scenario 0, Business as usual: current status of the building, with its skin, but replacing the energy systems once its lifetime is finished (with the same performance as the original).
- Scenario 1, Skin retrofit: the building’s envelope has been updated to current legislation.
- Scenario 2, HVAC systems optimization + PV: an update on HVAC systems to best available technologies is done, coupled with using the available roof space for Solar Photovoltaics, in case the shaded area is less than 30% of the total area.
- Scenario 3, Deep retrofit: a scenario including both previous scenarios
3.3.5. Structure of Results and Persistence Databases
3.4. Other Features Implemented in the Tool
- Energyplus workflow: apart from the Monthly Energy Balance, the platform allows for the dynamic simulation of buildings using Energyplus. Tests to up to 3000 buildings have been done up to the moment, with excellent performance.
- Integration with TRNSYS. A workflow generating the template files (dck) and the building file (b18) has been implemented in the hub. Small sets of buildings are modeled (up to ten), but the capability will be extended in the following months.
- Energy systems detailed modeling tool. The capacity of the TOOLS4Cities Hub to chain two workflows has been put in practice with this use case. Once a first workflow (Energyplus workflow) has been used, the next workflow has been developed to analyze the feasibility of changing energy systems to heat pump/storage simulations.
- District Heating workflow. A double-chained workflow (based on the EP workflow) showing the ideal district heating system connection between the different buildings, following the geojson of the roads and sizing pipes, taking into account simultaneity and several building priorities, is in place (being improved at the moment).
4. Proof of Concept. Results
4.1. Implementation of retrofit scenario for Montréal
4.1.1. Geospatial Data Treatment
4.1.2. Development of a Set of Archetypes
4.1.3. Geometry Factory
4.1.4. Construction Factory
4.1.5. Usage factory
4.1.6. Energy systems factory
- System 1: Unitary air conditioner with baseboard heater
- System 2: Four-pipe fan coil
- System 3: Single zone packaged rooftop unit with baseboard heaters
- System 4: Single zone make-up air unit with baseboard heating
- System 5: Two pipe fan-coil
- System 6: Multi-zone built-up system with baseboard heater
4.1.7. Cost Datasets and Hypotheses
4.2. First Energy Results and Comparison with Real Datasets
4.2.1. Single Family Houses/Duplex/Triplex

4.2.2. Institutional Buildings


4.2.3. General Results for the Full Island
4.2.4. Economic Results
- number of years=31,
- percentage credit=0,
- interest rate=0.04,
- consumer price index=0.04,
- electricity peak index=0.05,
- CO2 index=0.06,
- CO2 price=30 $/ton ,
- electricity price index=0.05,
- gas price index=0.05,
- discount rate=0.03,
- retrofitting year construction=2020,



4.2.5. Visualization of the Results




5. Conclusions
6. Future Steps
Author Contributions
Funding
Data Availability Statement
Conflicts of Interest
Abbreviations
Appendix A
Appendix A.1
Appendix B Software perspective
Models
- Use a definable and program-accessible set of Input Data
- Algorithms or calculations that use the Input Data.
- Product a definable and program-accessible set of Output Data.

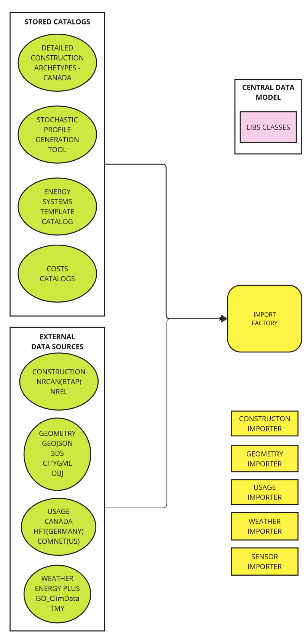
Central Data Model
Data Models
Data

Factories


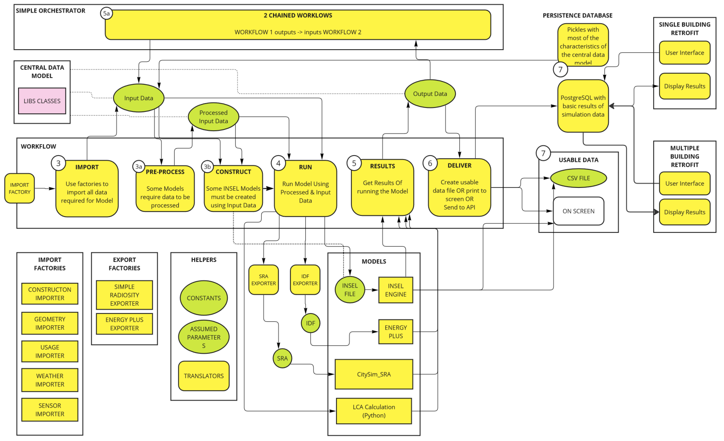
Appendix B.1.1. Development of workflows
Appendix B.1.1.1. Step 1 – IMPORT
Appendix B.1.1.2. Step 1a – PRE-PROCESS (Optional)
Appendix B.1.1.3. Step 1b – CONSTRUCT (Optional)
Appendix B.1.1.4. Step 2 – RUN
Appendix B.1.1.5. Step 3 – RESULTS
Appendix B.1.1.6. Step 4 – DELIVER
References
- Programme, U.N.E.; .; Construction, G.A.f.B. 2020 Global Status Report for Buildings and Construction: Towards a Zero-emissions, Efficient and Resilient Buildings and Construction Sector - Executive Summary 2020.
- Ding, G. Demolish or refurbish – Environmental benefits of housing conservation. Australasian Journal of Construction Economics and Building 2013, 13, 18–34. [Google Scholar] [CrossRef]
- Power, A. Does demolition or refurbishment of old and inefficient homes help to increase our environmental, social and economic viability? Energy Policy 2008, 36, 4487–4501. [Google Scholar] [CrossRef]
- Schwartz, Y.; Raslan, R.; Mumovic, D. Refurbish or replace? The Life Cycle Carbon Footprint and Life Cycle Cost of Refurbished and New Residential Archetype Buildings in London. Energy 2022, 248, 123585. [Google Scholar] [CrossRef]
- Crawford, K.; Johnson, C.; Davies, F.; Joo, S.; Bell, S. Demolition or Refurbishment of Social Housing?. Technical report, UCL Urban Lab and Engineering Exchange for Just Space and the London Tenants Federation, 2014.
- Tetteh, M.O.; Boateng, E.B.; Darko, A.; Chan, A.P.C. What Are the General Public’s Needs, Concerns and Views about Energy Efficiency Retrofitting of Existing Building Stock? A Sentiment Analysis of Social Media Data. Energy and Buildings 1137. [Google Scholar] [CrossRef]
- Zhang, H.; Hewage, K.; Prabatha, T.; Sadiq, R. Life Cycle Thinking-Based Energy Retrofits Evaluation Framework for Canadian Residences: A Pareto Optimization Approach. Building and Environment 2021, 204, 108115. [Google Scholar] [CrossRef]
- Lohse, R.; Mørck, O.C.; Zhivov, A., Eds. Deep Energy Retrofit—Case Studies: Business and Technical Concepts for Deep Energy Retrofit of Public Buildings; Energy in Buildings and Communities Programme; Annex 61, Subtask A; Springer International Publishing: Cham, 2023. [CrossRef]
- Volans. Pattern and APPG on Fair Banking. ( 2021), 2021.
- Prabatha, T.; Hewage, K.; Karunathilake, H.; Sadiq, R. To Retrofit or Not? Making Energy Retrofit Decisions through Life Cycle Thinking for Canadian Residences. Energy and Buildings 2020, 226, 110393. [Google Scholar] [CrossRef]
- Keirstead, J.; Jennings, M.; Sivakumar, A. A review of urban energy system models: Approaches, challenges and opportunities. Renewable and Sustainable Energy Reviews 2012, 16, 3847–3866. [Google Scholar] [CrossRef]
- Allegrini, J.; Orehounig, K.; Mavromatidis, G.; Ruesch, F.; Dorer, V.; Evins, R. A review of modelling approaches and tools for the simulation of district-scale energy systems. Renewable and Sustainable Energy Reviews 2015, 52, 1391–1404. [Google Scholar] [CrossRef]
- Robinson, D.; Campbell, N.; Gaiser, W.; Kabel, K.; Le-Mouel, A.; Morel, N.; Page, J.; Stankovic, S.; Stone, A. SUNtool–A new modelling paradigm for simulating and optimising urban sustainability. Solar Energy 2007, 81, 1196–1211. [Google Scholar] [CrossRef]
- Robinson, D.; Stone, A. Holistic radiation modelling with a fast simplified radiosity algorithm. Proc. Ninth Int. IBPSA Conf., Building Simulation. Citeseer, 2005.
- Scartezzini, J.L.; Nouvel, R.; BRASSEL, K.H.; BRUSE, M.; Duminil, E.; Coors, V.; Eicker, U.; Robinson, D. SimStadt, a new workflow-driven urban energy simulation platform for CityGML city models 2015.
- Monien, D.; Strzalka, A.; Koukofikis, A.; Coors, V.; Eicker, U. Comparison of building modelling assumptions and methods for urban scale heat demand forecasting. Future Cities and Environment 2017. [Google Scholar] [CrossRef]
- Agugiaro, G.; Joachim, B.; Cipriano, P.; Nouvel, R. The Energy Application Domain Extension for CityGML: enhancing interoperability for urban energy simulations. Open Geospatial Data Software and Standards 2018, 3. [Google Scholar] [CrossRef]
- Weiler, V.; Harter, H.; Eicker, U. Life cycle assessment of buildings and city quarters comparing demolition and reconstruction with refurbishment. Energy and Buildings 2017, 134, 319–328. [Google Scholar] [CrossRef]
- Ferrando, M.; Causone, F.; Hong, T.; Chen, Y. Urban building energy modeling (UBEM) tools: A state-of-the-art review of bottom-up physics-based approaches. Sustainable Cities and Society 2020, 62, 102408. [Google Scholar] [CrossRef]
- El Kontar, R.; Polly, B.; Charan, T.; Fleming, K.; Moore, N.; Long, N.; Goldwasser, D. URBANopt: An Open-Source Software Development Kit for Community and Urban District Energy Modeling. 2020.
- Kavgic, M.; Mavrogianni, A.; Mumovic, D.; Summerfield, A.; Stevanovic, Z.; Djurovic-Petrovic, M. A review of bottom-up building stock models for energy consumption in the residential sector. Building and Environment 2010, 45, 1683–1697. [Google Scholar] [CrossRef]
- Shaikh, P.H.; Nor, N.B.M.; Nallagownden, P.; Elamvazuthi, I.; Ibrahim, T. A review on optimized control systems for building energy and comfort management of smart sustainable buildings. Renewable and Sustainable Energy Reviews 2014, 34, 409–429. [Google Scholar] [CrossRef]
- Monsalvete Alvarez de Uribarri, P. A multiscale framework for predicting distributed renewable thermal energy integration, 2020. Publisher: University of Nottingham.
- Huber, J.; Nytsch-Geusen, C. Development of modeling and simulation strategies for large-scale urban districts. Proceedings of Building Simulation, 2011, pp. 1753–1760.
- Bollinger, L.A.; Evins, R. Facilitating model reuse and integration in an urban energy simulation platform. Procedia Computer Science 2015, 51, 2127–2136. [Google Scholar] [CrossRef]
- Nouvel, R.; Mastrucci, A.; Leopold, U.; Baume, O.; Coors, V.; Eicker, U. Combining GIS-based statistical and engineering urban heat consumption models: Towards a new framework for multi-scale policy support. Energy and Buildings 2015, 107, 204–212. [Google Scholar] [CrossRef]
- Xu, Z.; Coors, V. Application of system dynamics, GIS and 3D visualization in a study of residential sustainability. International Conference on Computational Science and Its Applications. Springer, 2011, pp. 300–314.
- Dabirian, S.; Panchabikesan, K.; Eicker, U. Occupant-centric urban building energy modeling: Approaches, inputs, and data sources - A review. Energy and Buildings 2022, 257, 111809. [Google Scholar] [CrossRef]
- Palmer Real, J.; Møller, J.K.; Li, R.; Madsen, H. A data-driven framework for characterising building archetypes: A mixed effects modelling approach. Energy 2022, 254, 124278. [Google Scholar] [CrossRef]
- Canada, N.R.C. National Energy Code of Canada for Buildings 2020. https://nrc.canada.ca/en/certifications-evaluations-standards/codes-canada/codes-canada-publications/national-energy-code-canada-buildings-2020, 2022.
- Guidelines and quality standards for building energy modeling.
- Spitler, J.D. Load Calculation Applications Manual; American Society of Heating, Refrigerating, and Air-Conditioning Engineers, 2010. Google-Books-ID: hiQ7SQAACAAJ.
- Schumacher, J. INSEL Documentation. http://insel.eu/index.php?id=301.
- Bleyl, J.; Bareit, M.; Casas, M.; Chatterjee, S.; Coolen, J.; Hulshoff, A.; Lohse, R.; Mitchell, S.; Robertson, M.; Ürge Vorsatz, D. Office building deep energy retrofit: life cycle cost benefit analyses using cash flow analysis and multiple benefits on project level. Energy Efficiency 2019, 12, 1–19. [Google Scholar] [CrossRef]
- ISO. ISO 15686-5:2017. https://www.iso.org/standard/61148.html, 2017.
- Charette, R.P.; Marshall, H.E. UNIFORMAT II Elemental Classification for Building Specifications, Cost Estimating, and Cost Analysis. Technical Report NIST IR 6389, MD, 1999. [Google Scholar] [CrossRef]
- NRCAN. OpenStudio-Standards. National Renewable Energy Laboratory, 2023.
- Vázquez-López, E.; Garzia, F.; Pernetti, R.; Solís-Guzmán, J.; Marrero, M. Assessment Model of End-of-Life Costs and Waste Quantification in Selective Demolitions: Case Studies of Nearly Zero-Energy Buildings. Sustainability 2020, 12. [Google Scholar] [CrossRef]
- TheConnoisseur. Understanding Pickling in Python: A Versatile Data Serialization Technique, 2023.
- Unités d’évaluation foncière - Site web des données ouvertes de la Ville de Montréal.
- LiDAR aérien 2015 - Site web des données ouvertes de la Ville de Montréal.
- Canada, N.R. Automatically Extracted Buildings - Prepackaged Shapefiles (download directory) - Open Government Portal.
- Laval, U. Geoindex - Public.
- Charbonneau, M. Simulating the Effects of Enclosure Retrofits on Post-War High-Rise Apartment Buildings in Cold Climates. PhD thesis, University of Waterloo, 2011.
- Jadaa, D.A.; McArthur, J.J. Development of Granular Archetypes for Canadian Existing Commercial Office and Multi-Unit Residential Buildings in Climate Zone 5 2024.
- Canada, G.B.C. Decarbonizing Canada’s Large Buildings. https://www.cagbc.org/news-resources/research-and-reports/decarbonizing-canadas-large-buildings/.
- Ng, L.C.; Ojeda Quiles, N.; Dols, W.S.; Emmerich, S.J. Weather correlations to calculate infiltration rates for U. S. commercial building energy models. Building and Environment 2018, 127, 47–57. [Google Scholar] [CrossRef] [PubMed]
- Study of Part 3 Building Airtightness - Resources.
- TBD.
- Dabirian, S.; Saad, M.M.; Hussain, S.; Peyman, S.; Rahimi, N.; Monsalvete Alvarez U, P.; Yefi, P.; Eicker, U. Structuring heterogeneous urban data: A framework to develop the data model for energy simulation of cities. Energy and Buildings 2023, 296, 113376. [Google Scholar] [CrossRef]
- Canada, N.R.C. National Energy Code of Canada for Buildings 2020. https://nrc.canada.ca/en/certifications-evaluations-standards/codes-canada/codes-canada-publications/national-energy-code-canada-buildings-2020, 2022.
- AECOM., Ed. Spon’s Architects’ and Builders’ Price Book 2018; CRC Press: London, 2017. [CrossRef]
- Chowdhury, S. Rapid Building Feature Extraction and Geometry Formulation Using Machine Learning. Eleventh National Conference of IBPSA-USA Denver, Colorado, May 21 – 23, 2024, 2024.
- Canada, N.R. EnerGuide energy efficiency home evaluations, 2018. Last Modified: 2023-11-29 Publisher: Natural Resources Canada.
- Hecht, R.; Danke, T.; Herold, H.; Hudson, P.; Munke, M.; Rieche, T. Colouring Cities: A Citizen Science Platform for Knowledge Production on the Building Stock - Potentials for Urban and Architectural History. Research and Education in Urban History in the Age of Digital Libraries; Münster, S., Pattee, A., Kröber, C., Niebling, F., Eds.; Springer Nature Switzerland: Cham, 2023; pp. 145–164. [Google Scholar] [CrossRef]
- Montréal.
- Echeverria, A.; Palacios, J.; Davila, C.; Zheng, S. Quantifying the financial value of building decarbonization technology under uncertainty: Integrating energy modeling and investment analysis. Energy and Buildings 2023, 297, 113260. [Google Scholar] [CrossRef]
- Zhivov, A.; Lohse, R. Deep Energy Retrofit—A Guide for Decision Makers; 2021. [CrossRef]
- Kennedy, M.; Frappé-Sénéclauze, T.P. Canada’s renovation wave.A plan for jobs and climate. Technical report, The Pembina Institute, 2021.
- Admin. What are the six types of relationships in UML class diagrams?, 2022.
- Yefi, P.; Menon, R.; Eicker, U.; Guéhéneuc, Y.G. MetamEnTh: A Object-Oriented Metamodel for IoT Systems in Buildings. IEEE Internet of Things Journal 2024, PP, 1–1. [CrossRef]
- project, B. biggproject/Ontology, 2024. original-date: 2022-09-07T08:50:03Z.
- NREL/openstudio-standards, 2024. original-date: 2014-01-09T23:40:42Z.






| Tools | Buildings operational | Buildings Life Cycle | Transport | Microclimate | Waste | Other aspects |
|---|---|---|---|---|---|---|
| SUNTOOL | Yes | No | No | Yes | Yes | No |
| CITYSIM | Yes | No | Yes | No | No | No |
| SIMStadt | Yes | Yes | No | No | No | No |
| UMI | Yes | Yes | Yes | Yes | Yes | Food production, daylighting |
| CityBES | Yes | No | Yes | No | No | No |
| OpenIDEAS | Yes | No | No | No | No | No |
| CEA | Yes | Yes | Yes | Yes | Yes | No |
| UrbanOPT | Yes | No | No | No | No | Daylighting |
| TEASER | Yes | No | No | No | No | No |
| Tool | Geospatial Input formats accepted | Constructive inputs | Usage inputs defined | Shading analysis | Microclimate possibilities | Other aspects |
|---|---|---|---|---|---|---|
| SUNTOOL | Bespoke interface | To be defined by users | Static, deterministic and probabilistic | Yes, SRA | Yes | No |
| CITYSIM | CityGML, EnergyADE | To be defined by user, based on archetypes | Static, deterministic | Yes, SRA | No | No |
| SIMStadt | CityGML, EnergyADE | To be defined by user, based on archetypes | Static, deterministic | Yes, SRA | No | No |
| UMI | Rhino3D | To be defined by user, based on archetypes | Static, deterministic | Yes, based on Eplus | Yes (UWG) | Food production, daylighting |
| CityBES | CityGML, EnergyADE | To be defined by user, based on individual buildings | Static, deterministic | Yes, based on Eplus | No | No |
| OpenIDEAS | CityGML, EnergyADE | To be defined by user, based on archetypes | Static, deterministic and probabilistic | Not well explained and detailed (missing?) | No | No |
| CEA | CityGML, osm | To be defined by user, based on archetypes | Static, deterministic and probabilistic | Yes | Yes, EnviMET can be coupled to the models | No |
| UrbanOPT | CityGML, GeoJSON, osm, IDF | To be defined by user, based on archetypes | Static, deterministic | Yes, based on Eplus | No | Daylighting |
| TEASER (part of IDEAS) | CityGML, EnergyADE | To be defined by user, based on archetypes | Static, deterministic and probabilistic | Not well explained and detailed (missing?) | No | No |
| Tool | Engine for building simulation | Engine for energy systems calculations | Engine for mobility calculations | Programming language | Output processing | Open-source architecture | Frequency data |
|---|---|---|---|---|---|---|---|
| SUNTOOL | R.O.M (grey-box model) | Yes | No | Java | No | No | Hourly |
| CITYSIM | R.O.M (RC model) | Own engine | MATSIM-c | C++ and java | Yes | Yes | Hourly |
| SIMStadt | Simplified energy balance methodology | Own engine | No | Java | Yes | Yes | Monthly |
| UMI | Energyplus | Energyplus | Own engine (python), and walkability based | Rhino Grasshopper (python) | Yes | Partly dependent on Rhino. | Hourly and sub-hourly |
| CityBES | Energyplus | Energyplus | No | Yes | Yes | Hourly and sub-hourly | |
| OpenIDEAS | R.O.M (RC model) | Modelica | No | Python | Yes | Yes | Hourly |
| CEA | R.O.M (RC model) | No | Python | Yes | Yes | Hourly | |
| UrbanOPT | Energyplus | Energyplus | No | Ruby, C++, Python | Yes | Yes | Hourly and sub-hourly |
| TEASER | R.O.M (RC model) | Modelica | No | Python | Yes | Yes | Hourly |
| Tools | Incorporation of cost/benefit analysis | Incorporation of scenarios | UI tool | Level of scaling up of the UBEM tool |
|---|---|---|---|---|
| SUNTOOL | No | No | Yes | Low scaling-up |
| CITYSIM | No | No | Yes | Low scaling-up |
| SIMStadt | No | Yes | Yes | High scaling-up |
| UMI | No | Yes | Yes | High scaling-up |
| CityBES | Yes | Yes | Low scaling-up | |
| OpenIDEAS | No | No | Low scaling-up | |
| CEA | Yes | Yes | Yes | High scaling-up |
| UrbanOPT | No | Yes | Yes | High scaling-up |
| TEASER | No | Yes | Low scaling-up |
| Id | Concept |
|---|---|
| B | Shell |
| B10 | Superstructure. Ground refurbishment |
| B20 | Envelope |
| B2010 | Opaque walls |
| B2020 | Transparent walls |
| B30 | Roofing |
| B3010 | Roofing opaque |
| B3020 | Roofing transparent |
| D | Services |
| D30 | HVAC |
| D3010 | Energy supply (PV systems) |
| D3020 | Heat generating systems |
| D3030 | Cooling generating systems |
| D3040 | Distribution systems |
| D3060 | Control and instrumentation |
| D3080 | Other HVAC systems. AHU |
| D50 | Electrical |
| D5020 | Lighting and branch wiring |
| Z | Allowances |
| Z10 | Design allowance |
| Z20 | Overhead profit |
| Area | Opaque walls | Transparent walls |
|---|---|---|
| Pre-1950 | Wall with 10 cm brick, 10 cm LW concrete, 10 cm air gap, 1.2 cm plasterboard. U=1.498 W/m2K | Window with a glazing conductivity value of U=3.10 W/m2K, a marc conductivity of U=4.20 W/m2K, and an SHGC of 0.66. |
| Roof membrane, insulation to achieve U=0.823 W/m2K, metal surface | ||
| Floor with insulation to U=0.678 W/m2K, 4-inch concrete, carpeting | ||
| 1950-1980 | Wall with 10 cm brick, 10 cm LW concrete, 5 cm insulation, 10 cm air gap, 1.2 cm plasterboard. | Window with a glazing conductivity value of U=3.10 W/m2K, a marc conductivity of U=4.20 W/m2K and an SHGC of 0.66. |
| Roof membrane, insulation reaching U=0.823 W/m2K, metal surface | ||
| Floor with insulation to U=0.678 W/m2K, 4-inch concrete, carpeting | ||
| 1980-2010 | Wall with 25 mm stucco, 5/8" plaster, virtual insulation to achieve U=0.426 W/m2K | Window with a glazing conductivity value of U=2.8 W/m2K, a marc conductivity of U=4.20 W/m2K and an SHGC of 0.66. |
| Roof membrane, insulation reaching U=0.276 W/m2K, metal surface | ||
| Floor with insulation to achieve U=0.459 W/m2K, 4-inch concrete, carpet | ||
| 2011-2020 | Wall with 25 mm stucco, 5/8" plaster, virtual insulation to achieve U=0.247 W/m2K | Window with a glazing conductivity value of U= 2.2 W/m2K, a frame conductivity of U=3.1 W/m2K and an SHGC of 0.39. |
| Roof membrane, insulation reaching U=0.183 W/m2K, metal surface | ||
| Floor with insulation to reach U=0.183 W/m2K, 4-inch concrete, carpet | ||
| >2020 | Wall with 25 mm stucco, 5/8" plaster, virtual insulation to achieve U=0.247 W/m2K | Window with a glazing conductivity value of U=1.9 W/m2K, a frame conductivity of U=2.20 W/m2K and an SHGC of 0.39. |
| Roof membrane, insulation reaching U=0.138 W/m2K, metal surface | ||
| Floor with insulation to reach U=0.156 W/m2K, 4-inch concrete, carpet |
| Area | Opaque walls | Transparent walls |
|---|---|---|
| Pre-1950 | Brick/ Stone/ Terracotta/Concrete with an overall U value of U=0.9 W/m2K | Window with a glazing conductivity value of U=5 W/m2K, a frame conductivity of U=4.20 W/m2K, and an SHGC of 0.8. |
| Roof membrane, insulation to achieve U=0.823 W/m2K, metal surface | ||
| Floor with insulation to U=0.678 W/m2K, 4-inch concrete, carpeting | ||
| 1950-1980 | Steel structure/Curtain wall, Brick/Stone Cladding: 0.1, Concrete: 0.1, Gypsum Plastering: 0.013. | Window with a glazing conductivity value of U=3.10 W/m2K, a frame conductivity of U=4.20 W/m2K and an SHGC of 0.66. |
| Roof membrane: 0.002 m, Asphalt cover board: 0.01 m, Rigid insulation (e.g., MW Glass Wool): 0.10 m - 0.12 m, Steel trusses, joists, concrete decks, parallel-chord trusses and joists | ||
| Floor with insulation to U=0.678 W/m2K, 4-inch concrete, carpeting | ||
| 1980-2010 | Curtain wall with veneer or precast cladding: 0.1 m, Insulation (e.g., Rigid board insulation): 0.10 m - 0.12 m, Interior gypsum plastering: 0.013 m. / Metallic Cladding: 0.006 m, Gypsum Plastering: 0.013 m, Insulation (e.g., Rigid board insulation): 0.10 m - 0.12 m. U=0.426 W/m2K | Window with a glazing conductivity value of U=2.8 W/m2K, a frame conductivity of U=4.20 W/m2K and an SHGC of 0.66. |
| Roof membrane: 0.002 m, Asphalt cover board: 0.01 m, Rigid insulation (e.g., MW Glass Wool): 0.10 m - 0.12 m, Steel trusses, joists, concrete decks, parallel-chord trusses and joists U=0.276 W/m2K | ||
| Floor with insulation to achieve U=0.459 W/m2K, 4-inch concrete, carpet | ||
| 2011-2020 | Brick veneer, with air space and insulation on steel or wood framing. U=0.247 W/m2K | Window with a glazing conductivity value of U= 2.2 W/m2K, a frame conductivity of U=3.1 W/m2K and an SHGC of 0.39. |
| Roof membrane, insulation reaching U=0.183 W/m2K, metal surface | ||
| Floor with insulation to reach U=0.183 W/m2K, 4-inch concrete, carpet | ||
| >2020 | Brick veneer, with air space and insulation on steel or wood framing. U=0.247 W/m2K U=0.247 W/m2K | Window with a glazing conductivity value of U=1.9 W/m2K, a frame conductivity of U=2.20 W/m2K and an SHGC of 0.39. |
| Roof membrane, insulation reaching U=0.138 W/m2K, metal surface | ||
| Floor with insulation to reach U=0.156 W/m2K, 4-inch concrete, carpet |
| Vintage | Infiltration (l/sm2 at 75 Pa) |
|---|---|
| Pre-1950 | 6 |
| 1950-1980 | 5 |
| 1980-2010 | 3 |
| 2010-2020 | 1.5 |
| >2020 | 0.5 |
| Total final energy consumption | ||
|---|---|---|
| Consumption from Hydro-Québec and Energir for 2022 | 42,311.52 | GWh |
| Estimated diesel, kerosene and fuel-oil consumption | 3,897.39 | GWh |
| Subtotal | 46,208.91 | GWh |
| Simulation using tmy Montréal | 40,923.96 | GWh |
| Difference between simulation and reality | -11% |
Disclaimer/Publisher’s Note: The statements, opinions and data contained in all publications are solely those of the individual author(s) and contributor(s) and not of MDPI and/or the editor(s). MDPI and/or the editor(s) disclaim responsibility for any injury to people or property resulting from any ideas, methods, instructions or products referred to in the content. |
© 2024 by the authors. Licensee MDPI, Basel, Switzerland. This article is an open access article distributed under the terms and conditions of the Creative Commons Attribution (CC BY) license (http://creativecommons.org/licenses/by/4.0/).