Preprint
Article

This version is not peer-reviewed.

Effects of Including Resource Intermittency ofWind and Solar Technologies in OSeMOSYS Modelling Tool

Submitted:

04 October 2024

Posted:

04 October 2024

You are already at the latest version

Abstract
This study proposes a simplified and fully renewable energy system, composed of two intermittent energy sources (wind and solar) and a long-duration energy storage technology using pumped hydro storage. The impact of intermittency on the medium- and long-term design of the energy matrix is evaluated using the OSeMOSYS model. The findings indicate that omitting intermittency results in a significant underestimation of costs and an inability to manage the variability of renewable energies effectively. Incorporating intermittency, although increasing the installed capacity and the amount of wasted energy, enhances the system's reliability. The inclusion of energy storage demonstrates the need to redistribute installed capacity in favor of solar energy to meet higher daytime demand. The study concludes that considering intermittency and storage is crucial for improving the accuracy of energy models, reducing losses, and optimizing operational costs in renewable energy-based systems.
Keywords: 
;  ;  ;  

1. Introduction

The imperative for a clean and reliable energy supply is paramount in today’s climate crisis, as highlighted by the United Nations’ Sustainable Development Goals (SDGs) and the European Green Deal. These initiatives advocate universal access to affordable and sustainable energy by 2030, emphasizing the transition to renewable sources as crucial for combatting climate change through decarbonization and improved energy efficiency. Both frameworks stress the urgency of adopting clean energy for a sustainable and equitable future.
However, the shift towards renewables is not without challenges, with the inherent intermittency of resources such as solar and wind power being particularly pressing. Unlike conventional sources, renewables rely on variable and sometimes unpredictable weather conditions. This variability can complicate the stability and reliability of electricity supply, resulting in periods of significantly higher or lower energy production than average [1,2]. This variability must be factored into energy system models, presenting a challenge when modeling systems with high levels of wind and solar penetration, as these models may not fully capture the operational complexities introduced by such variability [3].
OSeMOSYS (Open Source Energy Modeling System) serves as a tool for long-term energy planning and scenario analysis [4]. While OSeMOSYS effectively considers annual, seasonal, monthly, and day-night variations, it does not directly integrate inter-daily intermittency or short time fluctuations into its models. This is because it primarily analyzes energy supply and demand at an aggregate level, without delving into the specific characteristics of individual technologies or the temporal variability associated with renewable energy sources. Short time fluctuations effects have been addressed in [5] through the incorporation of parameters and equations related to stability, such as primary and secondary reserves. Inter-daily variability, on the other hand, is critical for capacity adequacy, both in terms of production and storage, and providing a method for its consideration stills necessary.
To address the intermittency challenge in renewable energy, a more detailed temporal analysis could be considered to capture variations in source availability, alongside strategies for implementing energy storage systems. Additionally, OSeMOSYS could benefit from integration with other analytical tools, such as generating stochastic scenarios based on historical climate data variability.
In this study, we explore enhancing models like OSeMOSYS to effectively manage the intermittency of renewable energies within the energy matrix. We propose a model for temporal intermittency development to quantify renewable generation variability over time, providing detailed insights into how these fluctuations impact energy system stability. Furthermore, we have developed a sequential model that comprehensively examines the complex interactions between intermittent generation and other critical system elements, including energy storage and demand management, with a focus on enhancing system efficiency and reliability.
It is important to note that while the numerical outcomes of this study are significant, the primary achievement lies in its implications. Specifically, this work highlights OSeMOSYS’s limitations in modeling systems incorporating intermittent production sources and lays the groundwork for designing a specific Intermittency Module within OSeMOSYS. This module would simulate intermittent generation from renewable sources by incorporating variability parameters, potentially achieved through the integration of detailed climate data influencing wind and solar energy production or using climate data-based simulations to forecast renewable resource availability.

2. Materials and Methods

The primary goal of this study is to evaluate the impact of integrating intermittent resource technologies on the medium- to long-term design of an energy matrix. This objective arises from the fact that most modeling tools rely on annual average values of energy resources. While this approach effectively models "on-demand" technologies, it raises questions about its adequacy for accurately representing intermittent energies. Considering this as a potential vulnerability in any modeling system, our aim is to assess the effects of this limitation.
The tool used in this study is OSeMOSYS (Open Source Energy Modeling System) [4]. OSeMOSYS belongs to a family of cost-optimization models that determine the capacity to be installed across various production and storage technologies to meet energy demand at minimum cost, based on given conditions (such as installation, maintenance, and production costs, emission limits, and resource availability). Given the function of these models—to evaluate the evolution of the energy matrix in terms of investments, required capacity, and technology utilization—it is crucial to consider the impact of intermittency on the system [3]. However, this remains a challenge, as the standard model lacks specific equations to handle such variability.
The solution to this challenge involves creating an Intermittency-Specific Module within OSeMOSYS that simulates the intermittent generation of renewable energy sources by incorporating variability parameters. This will allow for a more accurate representation of the intermittent nature of these sources. To achieve this, detailed climatic and meteorological data, which influence wind and solar energy production, can be integrated. Alternatively, simulations based on climatic data can be used to predict the availability of renewable resources. This work aims to evaluate both the impact of intermittency on the energy matrix and the effectiveness of various simple methodologies in modeling it. For that:
  • The impact of finer temporal discretization has been assessed. This approach involves dividing the year into shorter periods (such as hours, days, or weeks) to capture the variations in renewable energy availability. For this purpose, hourly profiles for wind and solar energy, based on historical data or forecasts, have been utilized to reflect daily and seasonal variability. This can be achieved using Temporal Capacity Factors.
  • The management of energy storage has been enhanced by incorporating energy storage technologies, specifically pumped hydro storage, to handle the intermittency of renewable sources. To ensure efficient operation, it is essential to develop operational strategies that optimize the use of available renewable energy.
  • A simple stochastic model has been developed to evaluate multiple generation scenarios for renewable sources, using historical variability data.
For the study, we designed a simplified, fully renewable energy system (RES) that includes only three technologies: two production technologies (wind and solar) and a reverse hydraulic (pumped storage) system as long duration energy storage. The characteristics of this system, collected from [6,7], are summarized in Table 1 and Table 2. We assume an annual demand of 1600 TWh, corresponding to the energy requirements of a fully electrified country [8]. Demand profiles for seasons and different hour intervals comes from [9] for US data. For simplicity, it is assumed that demand is constant across all days within seasons.
To effectively design an algorithm that represents intermittency, the first step is to develop a temporal ordering model for intermittent resources. This involves characterizing and categorizing the resource. High variability is difficult to predict due to meteorological conditions, natural effects, and climate change, making this classification a challenging task. To address this, we propose the identification of typical days that offer a balanced compromise between precise temporal representation of the resource and manageable computational time.
The definition of these typical days is based on analyzing real wind and solar resource data from the United States between 2019 and 2022. This analysis has enabled a classification of resource levels into characteristic days. The typical days are grouped into three categories—high, medium, and low resource levels for each technology—and their combinations (yielding a total of nine categories, as we consider two intermittent technologies).
The next step is to model a sequence of consecutive days that emulate real meteorological conditions. Given the difficulty of specifying an exact order, we consider two extreme scenarios: the most pessimistic case, where days follow a descending step function (stepped order), and the most optimistic case, where days of higher and lower resource alternate (alternating order).
For evaluation purposes, in addition to the program’s inherent variables such as total costs, emissions, and production by technology, we have implemented two new performance metrics: unused energy ("waste energy") and the probability of load loss. These two variables, which allow us to assess the efficiency and reliability of the energy matrix, are not included in the standard OSeMOSYS analysis. Therefore, we have developed a sequential model to facilitate their calculation.

2.1. OSeMOSYS Modelling Tool

OSeMOSYS functions as an upward linear optimization model with a medium to long-term time horizon, facilitating integrated energy assessment and planning [10,11,12,13,14]. This modeling tool determines the optimal combination of energy supply in terms of generation and delivery capacity, ensuring the fulfillment of energy service demands throughout the year and at each stage of the case study, optimizing total discounted costs or net present value (NPV) on a global scale [4].
Despite its effectiveness in long-term energy planning, OSeMOSYS faces challenges when modeling the intermittency of renewable sources such as solar and wind. Due to its linear optimization approach and less detailed temporal resolution, the model may oversimplify variations in the availability of these energies, making it difficult to accurately capture their fluctuations. OSeMOSYS uses average values to represent seasonal and daily energy variations, enabling it to handle annual, seasonal, and day-night changes. However, it does not effectively capture short-term random intermittency (hourly or minute-by-minute) or inter-daily variations caused by weather changes. This limitation restricts its ability to adequately plan system stability and determine generation and storage capacities, potentially underestimating the need for backup systems to balance energy supply and demand in scenarios with high renewable penetration.
In OSeMOSYS, temporal analysis is organized using several variables that structure energy demand and supply across different time intervals. Each time interval is called TimeSlice, and characterized by an specific duration, demand and level of resource. The key temporal ordering variables include Year, Season, DayType, and DailyTimeBracket, with each categorization treating all days within its category uniformly.
  • Year: Represents the overall time horizon of the model, enabling evaluation of long-term trends and evolution of energy infrastructure. At this level, all years are considered equally without internal variations.
  • Season: Divides the year into seasonal periods, typically spring, summer, autumn, and winter. Within each season, all days are assumed to have equivalent characteristics, without differentiation between specific days.
  • DayType: This variable distinguishes between types of days within seasons, such as weekdays and weekends. However, within each day type, all days are treated uniformly, without capturing variations between specific weekdays or weekends.
  • DailyTimeBracket: Breaks down each type of day into smaller segments like morning, afternoon, and evening. Within each TimeSlice, it is assumed that all days share the same demand and generation profile, without considering finer day-to-day variations.
  • Conversion slice: These parameters provide a chronological order to the Time Slices and their succession. They are particularly useful in systems that include storage, as they assign each Time Slice to a specific season, type of day, or hour.
The current storage equations in OSeMOSYS lacks the ability to limit the maximum rate at which storage technologies can be charged [4]. This oversight means that the model can unrealistically assume that storage can be completely depleted in a single time slice. This becomes problematic for long-duration storage technologies, such as pumped hydro storage or large-scale batteries, which typically have longer charging and discharging periods. These technologies cannot realistically charge or discharge their full capacity instantaneously or within a very short time frame.
To correct this behavior, it is essential to introduce a parameter that represents the maximum charging (and possibly discharging) rate of the storage system. This parameter limits the amount of energy that can be added to or drawn from the storage within a given time slice, reflecting more realistic operational constraints. The designed Equation (1) integrates this maximum charging rate into the model. This adjustment ensures that the storage capacity and its usage are aligned with the actual physical and operational limitations of long-duration storage technologies. The equation is defined as:
N e w S t o r a g e C a p a c i t y s , y = S t o r a g e H o u r s s , t × N e w C a p a c i t y t , y ,
where:
s and t subindex denotes the storage service evaluated and the associated technology respectively. In a reverse hydro system, s represents the reservoir and t represents the pump and turbine.
N e w S t o r a g e C a p a c i t y s , y [TWh]: This denotes the annual additions to the amount of energy that can be stored by the system.
S t o r a g e H o u r s s , t [TWh/GW]: This represents the minimum time required for the storage system to discharge completely when fully charged. To standardize units, it is calculated as: hours taken to discharge / 10 3 .
N e w C a p a c i t y t , y [GW]: This signifies the annual increase in the maximum power that can be supplied by the storage system.
This equation is critical due to technological constraints that govern the maximum charging and discharging speeds of storage, thereby linking the overall capacity of the system (measured in energy units) with its maximum power output (measured in power units).

2.2. Resource Analysis

Wind and solar resources are subject to seasonal and weather-related fluctuations that limit energy production from both sources. These variations in production capacity are significant. For this study, daily solar and wind production data from 2019 to 2022 in the United States were extracted using the open EIA database [15,16], along with monthly installed capacity data for each technology. To facilitate analysis and reduce computational burden, the wind resource will be offset by three months relative to solar to align their seasonal peaks and troughs, thereby dividing the year into two seasons [9]. In this study, the temporal frequency used will be daily average.
The resource level is measured using the Capacity Factor (CF) variable. In a time interval d, the CF for each technology is defined as the ratio of production to installed capacity within that interval Eq. (2):
C F D , t , d = P r o d u c t i o n t , d C a p a c i t y t , d × L o n g t , d ,
where:
C F D , t , d [TWh]: Daily Capacity Factor of technology "t" in interval "d".
P r o d u c t i o n t , d [GWh]: Energy produced by technology "t" in interval "d".
C a p a c i t y t , d [GW]: Nominal power capacity of technology "t" in interval "d".
L o n g t , d [h]: Duration of interval d in hours. In this work, 24h will be considered.
To assess the intermittency behavior at different timescales, Figure 1 illustrates those associated with climate variations (annual and monthly variability) and meteorological inter-daily intermittency. As shown, while the monthly average reveals a regional climatic trend, significant deviations are daily observed (even within the same month or season) due to meteorological variability.
The Figure 2 illustrates fluctuations at finer temporal scales (hourly variations) characterized by distinct day-night trends. Irregularities are notably visible across days, particularly pronounced in wind profiles. Solar profiles clearly show dependence on daylight hours. Similarly, wind profiles exhibit a dependency, with higher output observed in the first half of the day (nighttime) compared to the latter half. However, wind profiles demonstrate more fluctuation and chaotic behavior throughout the day. In the context of this study, the primary focus is on assessing the variability and intermittency of weather patterns, which generally affect energy systems over periods ranging from a single day to several days. We consider the daily interval to be the most appropriate time frame.

2.3. Temporal Intermittency Development Model

This section aims to propose a method to emulate the intermittency of the resources under study. Figure 3 displays the average daily Capacity Factor ( C F t , d ) calculated over three years of data for solar and wind resources, along with the polynomial fit representing the C F p a t t e r n , t , d . From there, the daily intermittency level ( D I L t , d ) will be carried out for each technology (t) using the following equation:
D I L t , d = C F D t , d C F p a t t e r n , t , d .
Different days will be identified for each technology, TR (technology, resource), based on their resource and the season of the year. In terms of resource, days will be categorized as 50% intermediate values (T0, medium resource days), 25% highest values (T+, high resource days), and 25% lowest values (T-, low resource days) for deviation. Additionally, two seasons will be considered (summer and winter).Table 3 displays the average CF values for each type of day. It is noteworthy that there are variations of over 30% between high and low resource days. This highlights the importance of incorporating intermittency. To account for day-night variability, same proportions observed in [9] for US are considered, considering 12 hours of day and night.
Considering that the RES under study incorporates both solar and wind technologies, each day type combines the resources from both technologies, resulting in the definition of 9 day types for each season characterized by SN_WN (N=0, +, -). Regarding the potential correlation between the resource levels of the technologies under study, Figure 4 illustrates the proportion of each day type. The result corresponds to what is statistically expected in a weakly correlated scenario.
To emulate intermittent behavior, it depends not only on the characteristics of the day types but also on how they are sequentially ordered. Although this data isn’t suitable for describing the phenomenon due to its chaotic nature and potential for multiple non-repeating combinations over time, we will work with two extreme ordering cases for the days:
  • Staggered ordering (INT_SCL): W+S+, W+So, WoS+, W-S+, WoSo, W+S-, WoS-, W-So, W-S-. This criterion progresses from highest to lowest resource availability. However, it’s debatable whether the resource is higher or lower between certain possibilities (for example, W+So and WoS+), given that wind and solar profiles differ and depend on installed capacity, which is not known beforehand.
  • Alternating ordering (INT_ALT): W+S+, WoSo, W-S-, W+So, W-So, WoS+, WoS-, W-S+, W+S-. In this case, it is assumed that a high-resource day type will be followed by a low-resource day type, and vice versa. This would theoretically optimize the storage system by allowing immediate consumption and recharging of stored energy.
This ordering affects only the storage systems, as its importance lies in the succession of resource or demand conditions, enabling energy charge or discharge.

2.3.1. Sequential Model

Ensuring demand with intermittent energy sources is directly tied to oversizing the system, leading to wasted energy. This unused energy is significant only when renewable resources are cost-free and is defined as the difference between maximum energy production capacity and the energy used to meet demand in a technology. Another impacted aspect of intermittency is system reliability, quantified by Loss of Load Probability (LLP), which measures the proportion of energy demand that the system fails to supply (or expected unserved energy) [17].
OSeMOSYS operates with predefined ordering and constant Capacity Factors (CF) across each TimeSlice, ensuring demand fulfillment under these conditions. To address these limitations and handle these variables effectively, a sequential model [18] has been developed. This model enables testing of installed power and storage capacity (optimized by OSeMOSYS) against real-time resource levels day by day. It charges storage during energy surplus and discharges during shortages, primarily to assess system reliability against daily fluctuations and to calculate LLP.
The sequential model takes inputs such as daily (or hourly) Capacity Factors for one or more years, energy demand, installed wind and solar power capacities, and storage capacity. Using this data, it iteratively compares daily energy demand against available resources, adhering to these rules:
  • Surplus energy from wind and solar sources charges the storage system up to its maximum capacity. If excess energy surpasses the storage’s charging capacity, it is classified as waste energy.
  • Insufficient energy triggers discharge from storage to meet demand. If storage cannot meet demands due to insufficient charge or discharge rates, it contributes to the Loss of Load calculation. LLP is expressed as a percentage of unmet total demand.
Additionally, an equation monitors storage state of charge to evaluate its day-to-day variation. The model aggregates variables—charging, discharging, waste energy, and Loss of Load—globally and by season, typical day, and hourly segments within each time sequence.
This study utilizes the sequential model with Capacity Factor data sourced directly (eq. Figure 3), segmented into day and night as in Section 2.3. It also incorporates average demand from OSeMOSYS, contingent solely on season and hour. This comprehensive approach assesses waste energy and Loss of Load while independently evaluating system storage management, beyond OSeMOSYS’s optimization methods (seasonal behavior, typical days, daily sequence, and consecutive day types).
The specific code of sequential model is presented in Appendix A.

3. Results and Discussion

Table 4 presents the key variables for analysis. Specifically, it includes the percentage of energy derived from solar, wind, or storage, estimated by both OSeMOSYS and the sequential model; LLP as a measure of the reliability and adequacy of the results obtained; unused renewable energy as an indicator of energy oversizing and efficient utilization; installed capacities of solar, wind, and storage; and finally, total costs. To obtain more representative results, total costs are calculated by adding, for all technologies, the investment cost divided by the operational life plus the annual maintenance costs (considering all capacity installed). Results are provided for five different scenarios:
  • No intermittency (No_INT): Results from OSeMOSYS considering 2 seasons without accounting for intermittency.
  • No intermittency High Timing Seasonal Resolution (No_INT_12): Results from OSeMOSYS without intermittency but with enhanced temporal resolution by dividing time steps into smaller intervals (12 seasons). This approach helps capture short-term seasonal variability in wind and solar energy more accurately, reflecting fluctuations in generation and their impact on the energy system.
  • intermittency without storage (INT_No_STR): Considers intermittency without storage as an option. Despite including intermittency, the order has minimal effect, being relevant only at the storage management level. Two seasons are considered.
  • intermittency with Scalonate Order (INT_SCL): Considers intermittency with staggered order for similar-type days. Two seasons are considered.
  • intermittency with Alternate Order (INT_ALT): Considers intermittency with alternating order for similar-type days. Two seasons are considered.
When intermittency is included without storage (INT_No_STR), it becomes evident that oversizing the system is necessary to handle temporary resource shortages. In other words, not accounting for intermittency underestimates costs by 53%. Numerically, wind and solar installed capacities need to increase by approximately 54% and 19%, respectively, to meet demand, resulting in 23% more wasted energy. It is worth noting that sizing the system to cover resource shortages minimizes LLP to a minimum (1.22%).
Introducing pumped hydro storage reduces wind power (by about 25%) in favor of solar technology in both daily scheduling scenarios. This shift is due to solar’s higher daytime production during peak consumption periods. This effect is more pronounced in the staggered scheduling scenario, where solar power increases by 132%, necessitating the installation of 2.38 TWh of storage. In the alternate scheduling scenario, solar power increases by 42%, supported by a 1.5 TWh pumped hydro system. This storage requirement closely aligns with findings in the [19] study and ensures a lower percentage of wasted energy (11,65%) and a moderate increase in costs.
Economically, not considering intermittency underestimates costs by 19% in the alternate scheduling case and by 31% in the staggered scheduling case. It is worth noting that adding storage allows between a 14 and 22% savings compared to INT_No_STR. Reliability-wise, both scenarios show reduced LLP values with intermittent inclusion, without increasing wasted energy.
A more detailed analysis of the differences between the two scheduling methods can be conducted, considering that both cases are working hypotheses and resource behavior is chaotic. Ideally, a blend of both scheduling methods, modulated by local climatic conditions, would better represent resource variability.
Finally, to evaluate the impact of more extreme seasonal variations, results from OSeMOSYS without intermittency for a 12-season model will be tested. It’s evident that considering conditions over twelve months reduces LLP to 3.95%, nearly half of the value when only two seasons are considered without intermittency. Small amounts of storage installation and a significant increase in wind capacity are also noticeable.
When the Renewable Energy System (RES) is designed in OSeMOSYS without considering the effects of intermittency, the system faces a high probability of not meeting the load demands. This Loss of Load Probability (LLP) can be as high as 8% indicating that in 8% of the time, the energy demand might not be met, which translates to very low reliability. Even when the system is analyzed with a more granular temporal resolution, specifically using the shortest time interval (No_INT_12), the LLP improves to around 4%. This reduction in LLP shows that finer temporal analysis helps to better capture the dynamics of energy production and consumption, still reflecting a considerable risk. However, in the most optimistic scenario (INT_SCL), where intermittency is explicitly considered and accounted for in the RES design, the LLP significantly decreases to 1.5%. This low LLP indicates a much more reliable energy system, capable of meeting load demands more consistently.
In conclusion, the inclusion of intermittency necessitates oversizing installed production capacities and implementing storage systems. However, this substantially improves system reliability. When storage is included, the proportion of wasted energy remains constant. Therefore, failing to consider intermittency severely underestimates costs according to OSeMOSYS. It’s evident that addressing intermittency effects accurately is crucial for precise modeling.

Study of Storage Usage

To enable a more thorough analysis of the results and assess storage system performance, Figure 5 and Figure 6 depict energy utilization across each TimeSlice for staggered and alternate day types, respectively. These graphs detail the amount of energy stored and discharged in each period, as estimated by OSeMOSYS.
In Figure 5, the variability in energy behavior throughout different time periods is evident. During nighttime, both wind energy and energy discharged from the storage system are utilized. On days with high wind potential (W+), there is surplus energy available to charge the storage system. Conversely, during daytime hours, solar energy predominates in production and recharging the storage system. Notably, in summer, wind production is often wasted, appearing only during winter and only when resources are moderate to low (So, S-). Additionally, a significant portion of the storage used is typically charged during the same day’s daylight hours, indicating intra-day rather than inter-day storage utilization. An exception occurs on days with simultaneously low wind and solar resources, where insufficient daytime resources hinder both meeting demand and adequately charging storage for nighttime use, necessitating storage charging from days with higher resource availability.
In Figure 6, a similar storage usage pattern is observed, albeit occupying a larger proportion of total production. The main difference is that a significant portion of charging now occurs not during the same days’ daytime hours but on days with higher resource availability. This is clearly reflected in the substantial amount of energy used during low wind nights compared to what is stored during the daytime hours of those same days. It’s also noteworthy that in terms of productive technologies, wind contributes more during the day in both seasons. In fact, in this scenario, only during high solar resource days (S+), solar energy alone is sufficient to fully meet demand.
As mentioned earlier, neither of these scheduling patterns is realistic but should be understood as extreme scenarios. Nevertheless, it’s particularly interesting to estimate the annual cycling of pumped hydro storage. This metric is crucial for understanding how often the storage system is utilized to balance supply and demand, especially in the context of renewable energy systems. The observed values—83 and 79 cycles respectively for the ALT and SCL scenarios—indicate that the differences are relatively small compared to the larger discrepancies in the sizing and necessary contributions of productive energy sources.
Figure 7 provides a detailed illustration of the operational dynamics observed in the storage system modeled sequentially under the scenario with higher cycling (INT_ALT). This scenario focuses on analyzing the system’s performance during periods of increased cycling, emphasizing the specific time intervals contributing to both wasted energy and discharge losses.
The figure reveals that the majority of energy losses occur during periods characterized by low wind resources and during nighttime hours. These times typically coincide with reduced energy generation from renewable sources, thereby limiting the availability of stored energy for meeting demand. The occurrence of discharge losses during daytime hours is particularly notable on days when both wind and solar resources are insufficient to fully cover energy demand. This underscores the critical role of storage systems in compensating for variability in renewable energy production and ensuring continuous energy supply.
In the analysis, wind technology emerges as a significant contributor to energy wastage, especially noticeable during seasons with higher wind availability such as winter. The excess production from wind power during these periods often exceeds immediate demand, leading to unused energy that contributes to overall wastage. Conversely, losses during nighttime periods are comparatively minimal due to lower overall energy demand and the reduced operational capacity of solar power during these hours. The findings highlight the complex interplay between renewable energy production, storage system operation, and energy demand patterns. By focusing on specific temporal intervals and their impact on system performance, the sequential modeling approach provides valuable insights into optimizing storage utilization and mitigating inefficiencies associated with intermittent renewable resources.

4. Conclusions

A study focused on how integrating technologies reliant on intermittent energy sources affects the medium to long-term design of an energy matrix. This objective stems from a common practice in modeling tools, which typically use average annual values for energy resources. While effective for "on-demand" technologies, there are concerns about their ability to accurately represent intermittent energies. Thus, the study seeks to evaluate the implications of this limitation, considering it a potential vulnerability in modeling systems.
OSeMOSYS serves as the primary tool for this analysis. It belongs to the family of capacity adequacy models that optimize costs, enabling the selection of installed capacities for various energy production or storage technologies to meet energy demand at minimum cost under specified conditions (installation costs, maintenance, production, emission limits, resource availability, etc.). Given the model’s role in assessing the development of energy matrices in terms of investments, required capacity, and technology deployment, addressing how intermittency affects the system is crucial.
A methodology to explore how OSeMOSYS and similar models can effectively integrate the variability of intermittent energy sources into energy system planning has been developed and evaluated. The objective is to ensure that long-term energy infrastructure decisions are well-informed, robust, and accurately reflect the challenges posed by intermittent renewable resources.
A simplified, fully renewable energy system has been proposed, consisting of only two productive renewable sources—both intermittent (wind and solar)—and a storage technology, specifically pumped hydro storage. To isolate the effect being studied, hydropower is not included as a productive source.
It is important to note that the significance of the numerical results is not the notable outcome of this work; rather, the inherent implications are more critical. This particularly highlights the limitation of OSeMOSYS in modeling systems that include intermittent production sources. This limitation will become increasingly significant as society moves towards greater electrification in the future. When intermittency is excluded, the results show a high probability of Loss of Load (LLP) at 8%, despite 14% of energy being unused, and a total absence of storage. This suggests a significant underestimation of costs and an inability to manage the variability of renewable energy sources. The model fails to capture the dynamic nature of renewable energy, leading to overly optimistic cost estimates and inadequate handling of supply fluctuations.
Including Intermittency without Storage (INT_No_STR) but without storage reveals the direct impact on system requirements. There is a substantial increase in installed capacity for wind (54%) and solar (19%) to compensate for periods without resource availability. This results in 23% more wasted energy but significantly improves system reliability, reducing the LLP to 1.22%. Not accounting for intermittency underestimates overall costs by more than 50%, highlighting the need for a more accurate reflection of the operational demands of intermittent renewable sources.
Including Storage (INT_SCL and INT_ALT) induces a redistribution of power capacities. Introducing storage (pumped hydro) in the INT_SCL and INT_ALT scenarios necessitate a redistribution of installed capacity from wind to solar. This is due to solar’s ability to meet higher daytime demand. In both cases, while wind capacity remains similar to the No_INT scenario, solar capacity needs to be increased by between 133% and 72% respectively. Both scenarios also reveal a strong need for storage capacity, ranging from 1.5 to 2.38 TWh, to effectively manage supply and demand. With respect to the reliability and costs , the inclusion of intermittency leads to a reduction in LLP (2.38% in INT_SCL and 1.65% in INT_ALT). Including storage allows up to 22% savings compared to INT_No_STR, highlighting the potential of storage systems in managing intermittency. However, failing to consider intermittency underestimates overall costs by 19% to 31%.
As final considerations, the standard treatment of intermittency in OSeMOSYS does not adequately reflect the effects associated with the variability of renewable sources, even when reduced temporal splits (No_INT_12) are considered. This leads to a significant underestimation of both global costs and the installed capacity required to design a reliable and efficient system.
Including both intermittency and storage significantly enhances system reliability by reducing the LLP and adjusting the installed capacity to better align with real load and generation needs. Combining different daily ordering scenarios could offer a more realistic approach to modeling the behavior of renewable energy in complex energy systems.
In conclusion, accounting for intermittency and incorporating storage are crucial for improving the accuracy of energy models, minimizing losses, and optimizing operational costs in renewable-based systems. The current temporal management in OSeMOSYS needs to be modified to reflect these considerations better.

Author Contributions

“Conceptualization, Ferreira-Martínez, D. and López-Agüera, A.; methodology, Ferreira-Martínez, D. and López-Agüera, A.; software, Ferreira-Martínez, D.; validation, Ferreira-Martínez, D.; formal analysis, Ferreira-Martínez, D.; investigation, Ferreira-Martínez, D. and López-Agüera, A.; resources, Ferreira-Martínez, D. and López-Agüera, A.; data curation, Ferreira-Martínez, D.; writing—original draft preparation, López-Agüera, A.; writing—review and editing, López-Agüera, A. and Ferreira-Martínez, D.; visualization, López-Agüera, A. and Ferreira-Martínez, D.; supervision, López-Agüera, A.; project administration, López-Agüera, A. All authors have read and agreed to the published version of the manuscript.”

Funding

“This research received no external funding”

Institutional Review Board Statement

“Not applicable”

Informed Consent Statement

“Not applicable”

Data Availability Statement

“Data available on request from the authors”

Conflicts of Interest

“The authors declare no conflicts of interest.”

Abbreviations

The following abbreviations are used in this manuscript:
CF Capacity Factor
CF_D Daily Capacity Factor
LLP Lose of Load Probability
DIL Diary intermittency Level
W0, W+, W- Day types with medium, high or low level of wind resource
S0, S+, S- Day types with medium, high or low level of solar resource
No_INT No intermittency scenario
NO_INT_12 No intermittency scenario with 12 seasons
INT_No_STR Scenario considering intermittency, but not the storage implementation
INT_SCL Scenario considering intermittency with staggered order
INT_ALT Scenario considering intermittency with alternating order

Appendix A

The code of the core of the sequential model is shown below. The logic of the model is ezplained in the Section 2.3.1.
The main inputs of the model are:
  • nh, nd, ns and ny. Number of hour divisions, day-types, and seasons considered and the number of years evaluated. In this work, 2, 9, 2, and 3 respectively.
  • TIMESLICES. List with the names of the TimeSlices considered. It must follow the seasons, day-types and hours in order, completing in first place the TimeSlices related with each season and in second place the ones related with each day-type.
  • dt [h]. List with the successive hours corresponding to each TimeSlice. It must follow the same order than TIMESLICES.
  • StoCap [TWh]. List with the storage capacity in each year.
  • StoPower [GW]. List with the maximum storage power in each year. Maximum charge and discharge rates are supposed to be the same.
  • Eff [Proportion]. Efficiency of the storage system. In this work, 0.8.
  • DayTypeOrder. List with the sequence of day-types collected from data, classified numerically with the same order that was used in TIMESLICES.
  • Demand [TWh]. List with the sequence of demand in each time step, corresponding to each day in DayTypeOrder. The element for each day is an additional list with the value for each hour division in order.
  • RewResource [TWh]. List with the sequence of renewable energy resource in each time step, corresponding to each day in DayTypeOrder. The element for each day is an additional list with the value for each hour division in order.
  • CapacityFos [GW]. List with the fossil fuel available power for each year. In this work, its equal to zero.
The main output is an array, called "Energy", for which each row represents one TimeSlice (in the same order that the TIMESLICE list in the inputs) and the columns are: the TimeSlice name, the total amount of renewable energy produced to meet the energy demand (stored energy non considered), the amount of energy stored (considering the efficiency), the energy produced by fossil generators, the energy discharged from the storage device, the non delivered energy (LoseLoad) and the amount of renewable energy without any use (Waste Energy).
To obtain the global percentages, the sum of all TimeSlices is divided by the total energy demand (or total renewable resource for the percentage of renewable wasted).
Preprints 120256 i001aPreprints 120256 i001b

References

  1. Holttinen, H.; Kiviluoma, J.; Robitaille, A.; Cutululis, N.; Orths, A.; Hulle, F.; Pineda, I.; Lange, B.; O’Malley, M.; Dillon, J.; Carlini, E.; Vergine, C.; Kondoh, J.; Gibescu, M.; Tande, J.; Estanqueiro, A.; Gomez, E.; Söder, L.; Smith, J.; Milligan, M.; Lew, D. Design and operation of power systems with large amounts of wind power: Final summary report, IEA WIND Task 25, Phase two 2009-2011; Number 75 in VTT Technology, VTT Technical Research Centre of Finland: Finland, 2012. Project code: 79650.
  2. Holttinen, H.; Kiviluoma, J.; Forcione, A.; Milligan, M.; Smith, C.; Dillon, J.; Dobschinski, J.; van Roon, S.; Cutululis, N.; Orths, A.; Eriksen, P.; Carlini, E.; Estanqueiro, A.; Bessa, R.; Söder, L.; Farahmand, H.; Torres, J.; Jianhua, B.; Kondoh, J.; Pineda, I.; Strbac, G. Design and operation of power systems with large amounts of wind power: Final summary report, IEA WIND Task 25, Phase three 2012-2014; Number 268 in VTT Technology, VTT Technical Research Centre of Finland: Finland, 2016.
  3. Cutululis, N.; Orths, E.; Eriksen, P.; Kiviluoma, J.; Neau, E.; Dobschinski, J.; Kraiczy, M.; Braun, M.; Ma, C.; Meinecke, S.; et al. Expert group report on recommended practices. 16. Wind/PV integration studies 2018.
  4. Howells, M.; Rogner, H.; Strachan, N.; Heaps, C.; Huntington, H.; Kypreos, S.; Hughes, A.; Silveira, S.; DeCarolis, J.; Bazillian, M.; et al. OSeMOSYS: the open source energy modeling system: an introduction to its ethos, structure and development. Energy Policy 2011, 39, 5850–5870. [Google Scholar] [CrossRef]
  5. Welsch, M.; Howells, M.; Hesamzadeh, M.R.; Ó Gallachóir, B.; Deane, P.; Strachan, N.; Bazilian, M.; Kammen, D.M.; Jones, L.; Strbac, G.; et al. Supporting security and adequacy in future energy systems: The need to enhance long-term energy system models to better treat issues related to variability. International Journal of Energy Research 2015, 39, 377–396. [Google Scholar] [CrossRef]
  6. IEA, N. Projected costs of generating electricity 2020. IEA Paris, 2020.
  7. Mongird, K.; Viswanathan, V.V.; Balducci, P.J.; Alam, M.J.E.; Fotedar, V.; Koritarov, V.S.; Hadjerioua, B. Energy storage technology and cost characterization report. Technical report, Pacific Northwest National Lab.(PNNL), Richland, WA (United States), 2019.
  8. Australian Government. Departament of Climate Change Energy, the Environoment and Water. Energy consumption, 2022. [Accesed: 28-Nov-2022].
  9. Tong, D.; Farnham, D.J.; Duan, L.; Zhang, Q.; Lewis, N.S.; Caldeira, K.; Davis, S.J. Geophysical constraints on the reliability of solar and wind power worldwide. Nature communications 2021, 12, 6146. [Google Scholar] [CrossRef]
  10. Ferreira-Martínez, D.; Zacarias, M.; Gonzalez, K.; Ruiz-Ibinarriaga, J.; Lopez-Agüera, A. Designing a Sustainability Plan for La Salve Brewery. International Conference on Water Energy Food and Sustainability. Springer, 2022, pp. 185–194.
  11. OSeMOSYS. Applications and Publications, 2021. [Accesed: 02-Dec-2021].
  12. Ferreira-Martínez, D.; Barruso, C.; Lopez-Agüera, A. Assessing the effects of energy efficiency and different tariff policies on energy mix for decarbonization. RE&PQJ 2023, 21. [Google Scholar]
  13. Bechir, M.H.; Alor-Rodriguez, R.R.; Lopez-Agüera, A. Modelling a Decarbonization Agenda for Bembibre’s Industrial Park. RE&PQJ 2023, 21. [Google Scholar]
  14. Dhakouani, A.; Gardumi, F.; Znouda, E.; Bouden, C.; Howells, M. Long-term optimisation model of the Tunisian power system. Energy 2017, 141, 550–562. [Google Scholar] [CrossRef]
  15. U.S. Energy Information Administration (EIA). Hourly electric grid monitor, 2022. [Accesed: 27-Nov-2022].
  16. U.S. Energy Information Administration (EIA). Capacity Factors for Utility Scale Generators Not Primarily Using Fossil Fuels, 2022. [Accesed: 28-Nov-2022].
  17. NERC. Methods to model and calculate capacity contributions of variable generation for resource adequacy planning. NERC, 2011.
  18. Ferreira-Martínez, D. Study of limits of applicability and improvement of CLEWs tools in the NEXUS context. Phd thesis, Santiago de Compostela University, Santigo de Compostela, 2024.
  19. Blakers, A.; Lu, B.; Stocks, M. 100% renewable electricity in Australia. Energy 2017, 133, 471–482. [Google Scholar] [CrossRef]
Figure 1. Evolution of solar profile (left) and wind profile (right) across the United States throughout the year, using a four-year average. In red, the estimation based on applying a monthly average. In blue, the daily average (24 hours). Data extracted from [15] and normalized by [16] capacities.
Figure 1. Evolution of solar profile (left) and wind profile (right) across the United States throughout the year, using a four-year average. In red, the estimation based on applying a monthly average. In blue, the daily average (24 hours). Data extracted from [15] and normalized by [16] capacities.
Preprints 120256 g001
Figure 2. Evolution of solar (left) and wind profiles (right) across the United States over one week, based on a four-year average. The red lines represent estimates derived from daily averages (24 hours), while the blue lines depict hourly averages. Data sourced from [15] and normalized according to [16] capacities.
Figure 2. Evolution of solar (left) and wind profiles (right) across the United States over one week, based on a four-year average. The red lines represent estimates derived from daily averages (24 hours), while the blue lines depict hourly averages. Data sourced from [15] and normalized according to [16] capacities.
Preprints 120256 g002
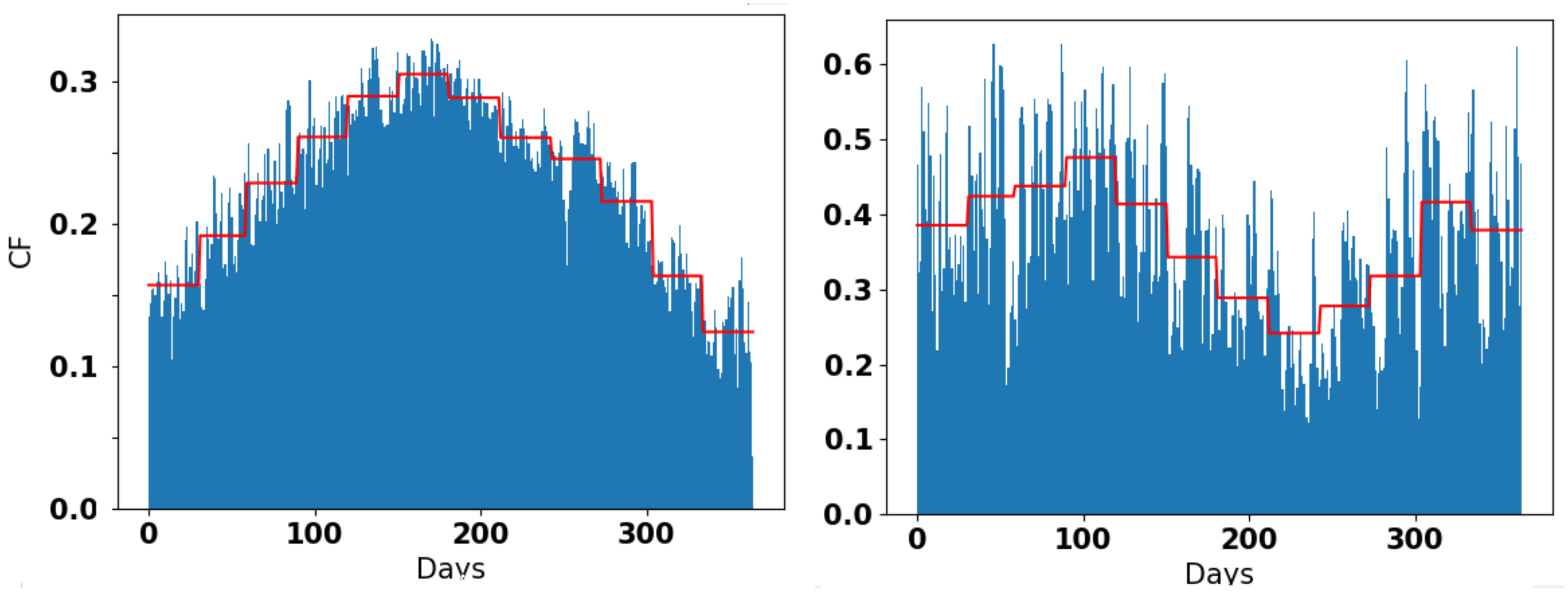
Figure 3. Daily Capacity Factor for solar resource (left) and wind resource (right). The blue line represents the data for each day, while the orange line is a polynomial fit used as a reference to classify days with higher and lower resources (corresponding with C F p a t t e r n , t , d ).
Figure 3. Daily Capacity Factor for solar resource (left) and wind resource (right). The blue line represents the data for each day, while the orange line is a polynomial fit used as a reference to classify days with higher and lower resources (corresponding with C F p a t t e r n , t , d ).
Preprints 120256 g003
Figure 4. Proportion of days during each season corresponding to each of the nine configurations of medium, high, or low solar and wind resources. This can be used in determining the YearSplit parameter in OSeMOSYS.
Figure 4. Proportion of days during each season corresponding to each of the nine configurations of medium, high, or low solar and wind resources. This can be used in determining the YearSplit parameter in OSeMOSYS.
Preprints 120256 g004
Figure 5. Results for the INT_SCL case depicting production from various technologies and energy stored for each season during daytime and nighttime hours for each day type based on resource level.
Figure 5. Results for the INT_SCL case depicting production from various technologies and energy stored for each season during daytime and nighttime hours for each day type based on resource level.
Preprints 120256 g005
Figure 6. Results of production and storage in the INT_ALT case.
Figure 6. Results of production and storage in the INT_ALT case.
Preprints 120256 g006
Figure 7. Behavior of storage using the sequential model in the INT_ALT case. Periods with discharge losses are shown in red, while wasted energy is indicated in yellow.
Figure 7. Behavior of storage using the sequential model in the INT_ALT case. Periods with discharge losses are shown in red, while wasted energy is indicated in yellow.
Preprints 120256 g007
Table 1. Specifications of the Production Technologies Used.
Table 1. Specifications of the Production Technologies Used.
Capital Cost
(MUSD/GW)
Fixed Cost
(MUSD/GW)
Variable Cost
(MUSD/TWh)
Operational
Life (years)
Solar 995 10 0 25
Wind 1391 30 0 25
Table 2. Specifications of Storage Technology Used.
Table 2. Specifications of Storage Technology Used.
Capital Cost
Storage
(USD/kWh)
Fixed Cost
(MUSD/GW)
Variable Cost
(MUSD/TWh)
Efficiency Storage Hours
at Maximal speed
Operational
Life (years)
Reverse
Hydro
System
165 15.9 0 80% 16 40
Table 3. Average Capacity Factor values for solar and wind resources in the two seasons across all days (Mean), medium resource days (subscript o), high resource days (subscript +), and low resource days (subscript -). T refers to wind or solar technology
Table 3. Average Capacity Factor values for solar and wind resources in the two seasons across all days (Mean), medium resource days (subscript o), high resource days (subscript +), and low resource days (subscript -). T refers to wind or solar technology
CF Solar Wind
Season Winter Summer Winter Summer
DailyTimeBracket Day Night Day Night Day Night Day Night
Mean Value 0.39 0 0.512 0 0.363 0.404 0.204 0.408
To 0.397 0 0.517 0 0.356 0.396 0.21 0.421
T+ 0.465 0 0.578 0 0.488 0.542 0.292 0.584
T- 0.324 0 0.432 0 0.233 0.258 0.132 0.264
Table 4. Results from implementing the system with various day type orderings.
Table 4. Results from implementing the system with various day type orderings.
Energy (%) Power (GW) Storage Capacity
(TWh)
Global Cost
(GUSD/year)
Wasted Energy Loss Load Solar Wind
No_INT 14.01 7.94 178 448 0 47
No_INT_12 23.31 3.95 169 549 0.04 56
INT_No_STR 37.28 1.22 212 692 0 72
INT_SCL 13.94 1.75 414 336 2.38 62
INT_ALT 11.67 3.24 307 381 1.65 56
Disclaimer/Publisher’s Note: The statements, opinions and data contained in all publications are solely those of the individual author(s) and contributor(s) and not of MDPI and/or the editor(s). MDPI and/or the editor(s) disclaim responsibility for any injury to people or property resulting from any ideas, methods, instructions or products referred to in the content.
Copyright: This open access article is published under a Creative Commons CC BY 4.0 license, which permit the free download, distribution, and reuse, provided that the author and preprint are cited in any reuse.
Prerpints.org logo

Preprints.org is a free preprint server supported by MDPI in Basel, Switzerland.

Subscribe

Disclaimer

Terms of Use

Privacy Policy

Privacy Settings

© 2026 MDPI (Basel, Switzerland) unless otherwise stated