Submitted:
01 October 2024
Posted:
01 October 2024
You are already at the latest version
Abstract
Keywords:
1. Introduction
2. Materials and Methods
2.2. The Apparatuses Used in This Study Are as Follows
2.2.1. D.C. Power Supply
2.2.2. Peristaltic Pump
2.2.3. Tubular Furnace
2.2.4. Digital Balance
2.2.5. PH/EC/TDS Meter
2.2.6. Vacuum Oven
2.2.7. Box Snow Industry
2.2.8. Stirrer
2.2.9. Grinder
2.3. Carbonization Process
2.4. Chemical Activation
2.5. Electrode Sheet Fabrication
2.6. Description of Assembly Electrodes of CDI Cell
2.7. Desalination Processes Using CDI Unit
3. Desalination Experimental Procedures
- The saline concentration of seawater TDS is measured at 500,1000,1500 and 2000 TDS.
- Flow rate of feed 9.5, 16.8 and 38.2 ml/min.
- The potential difference of the electrode is from a 1.5,2 and 2.5-volt interval of 1 min.
4. Results and Discussions
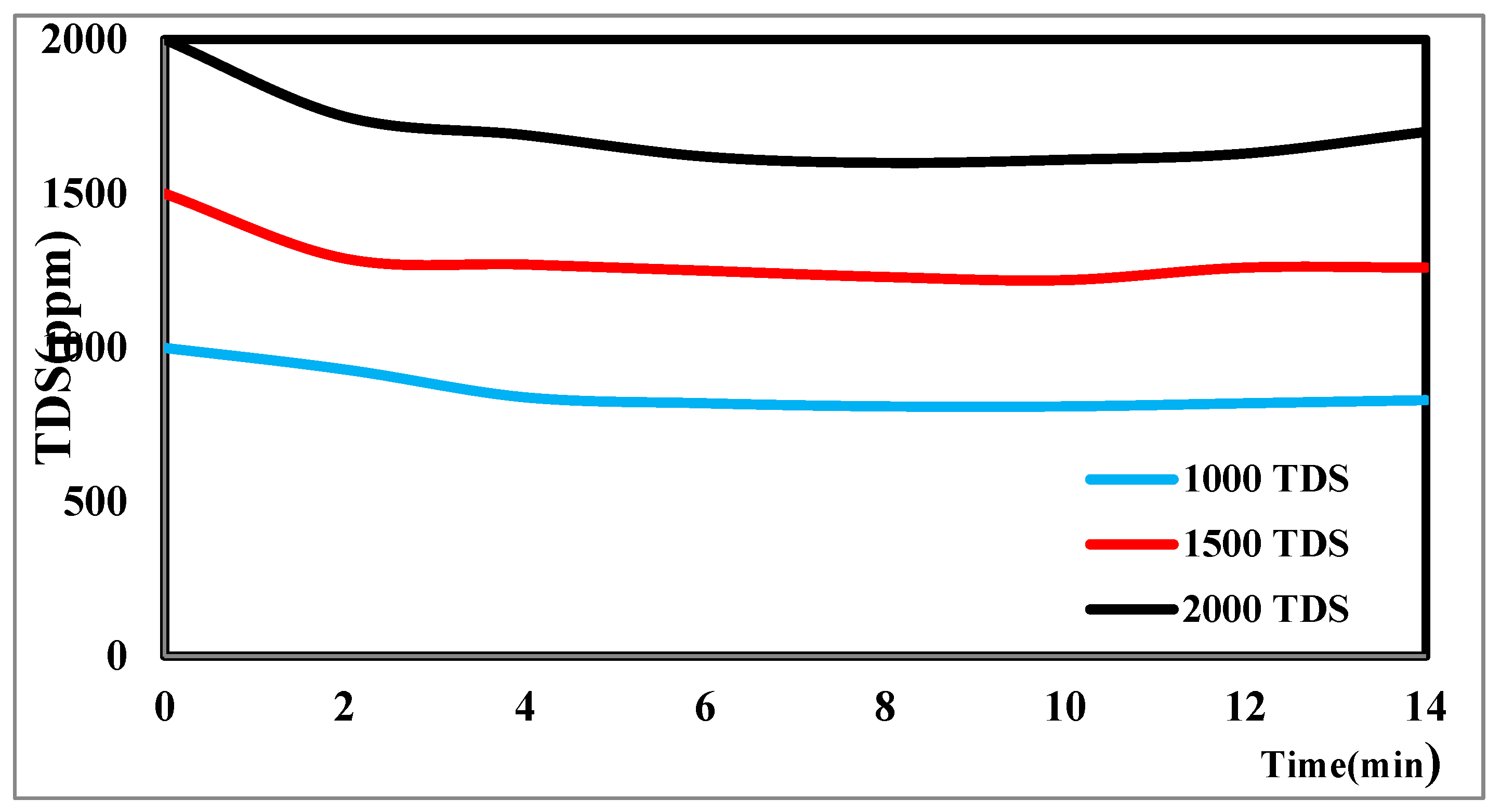
4.1. Effect of Concentration of TDS on Desalination
4.2. Effect of Flow Rate Feed on Desalination


4.3. Effect of Potential Differences on Desalination


4.4. Regeneration of CDI Electrode

5. Conclusions
Author Contributions
Institutional Review Board Statement
Data Availability Statement
Acknowledgments
Conflicts of Interest
References
- M.H.A. Aldossary, S. Ahmad, A.A. Bahraq, Effect of total dissolved solids-contaminated water on the properties of concrete, Journal of Building Engineering 32 (2020) 101496.
- M.Y.A. Khan, M. El Kashouty, W. Gusti, A. Kumar, A.M. Subyani, A. Alshehri, Geo-temporal signatures of physicochemical and heavy metals pollution in Groundwater of Khulais region—Makkah Province, Saudi Arabia, Frontiers in Environmental Science 9 (2022) 800517.
- Y. Zhao, X.-m. Hu, B.-h. Jiang, L. Li, Optimization of the operational parameters for desalination with response surface methodology during a capacitive deionization process, Desalination 336 (2014) 64-71.
- M.A. Ahmed, S. Tewari, Capacitive deionization: Processes, materials and state of the technology, Journal of Electroanalytical Chemistry 813 (2018) 178-192.
- J. Wang, J. Dai, Z. Jiang, B. Chu, F. Chen, Recent Progress and prospect of flow-electrode electrochemical desalination system, Desalination 504 (2021) 114964.
- W. Xing, J. Liang, W. Tang, D. He, M. Yan, X. Wang, Y. Luo, N. Tang, M. Huang, Versatile applications of capacitive deionization (CDI)-based technologies, Desalination 482 (2020) 114390.
- S.-J. Seo, H. Jeon, J.K. Lee, G.-Y. Kim, D. Park, H. Nojima, J. Lee, S.-H. Moon, Investigation on removal of hardness ions by capacitive deionization (CDI) for water softening applications, Water research 44(7) (2010) 2267-2275.
- M.A. Anderson, A.L. Cudero, J. Palma, Capacitive deionization as an electrochemical means of saving energy and delivering clean water. Comparison to present desalination practices: Will it compete?, Electrochimica Acta 55(12) (2010) 3845-3856.
- J. Choi, P. Dorji, H.K. Shon, S. Hong, Applications of capacitive deionization: Desalination, softening, selective removal, and energy efficiency, Desalination 449 (2019) 118-130.
- M.A.A. Shahmirzadi, S.S. Hosseini, J. Luo, I. Ortiz, Significance, evolution and recent advances in adsorption technology, materials and processes for desalination, water softening and salt removal, Journal of environmental management 215 (2018) 324-344.
- K. Laxman, M.T.Z. Myint, M. Al Abri, P. Sathe, S. Dobretsov, J. Dutta, Desalination and disinfection of inland brackish ground water in a capacitive deionization cell using nanoporous activated carbon cloth electrodes, Desalination 362 (2015) 126-132.
- K. Jeong, N. Yoon, S. Park, M. Son, J. Lee, J. Park, K.H. Cho, Optimization of a nanofiltration and membrane capacitive deionization (NF-MCDI) hybrid system: Experimental and modeling studies, Desalination 493 (2020) 114658.
- S.S. Gupta, M.R. Islam, T. Pradeep, Capacitive Deionization (CDI): An alternative cost-efficient desalination technique, Advances in water purification techniques, Elsevier2019, pp. 165-202.
- K.S. Lee, Y. Cho, K.Y. Choo, S. Yang, M.H. Han, D.K. Kim, Membrane-spacer assembly for flow-electrode capacitive deionization, Applied Surface Science 433 (2018) 437-442.
- A. Rommerskirchen, Y. Gendel, M. Wessling, Single module flow-electrode capacitive deionization for continuous water desalination, Electrochemistry Communications 60 (2015) 34-37.
- S.K. Patel, M. Qin, W.S. Walker, M. Elimelech, Energy efficiency of electro-driven brackish water desalination: Electrodialysis significantly outperforms membrane capacitive deionization, Environmental science & technology 54(6) (2020) 3663-3677.
- J. Jang, Y. Kang, J.-H. Han, K. Jang, C.-M. Kim, I.S. Kim, Developments and future prospects of reverse electrodialysis for salinity gradient power generation: Influence of ion exchange membranes and electrodes, Desalination 491 (2020) 114540.
- M. Liu, M. He, J. Han, Y. Sun, H. Jiang, Z. Li, Y. Li, H. Zhang, Recent Advances in Capacitive Deionization: Research Progress and Application Prospects, Sustainability, 2022.
- F. Yu, Y. Yang, X. Zhang, J. Ma, Application of capacitive deionization in drinking water purification, Separation and Purification Technology 354 (2025) 129285.
- S. Ntakirutimana, W. Tan, M.A. Anderson, Y. Wang, Editors' Choice—Review—Activated carbon electrode design: Engineering tradeoff with respect to capacitive deionization performance, Journal of The Electrochemical Society 167(14) (2020) 143501.
- P.M. Biesheuvel, R. Zhao, S. Porada, A. Van der Wal, Theory of membrane capacitive deionization including the effect of the electrode pore space, Journal of colloid and interface science 360(1) (2011) 239-248.
- R. Zhao, P.M. Biesheuvel, A. Van der Wal, Energy consumption and constant current operation in membrane capacitive deionization, Energy & Environmental Science 5(11) (2012) 9520-9527.
- Q. Xiao, J. Ma, L. Xu, K. Zuo, H. Guo, C.Y. Tang, Membrane capacitive deionization (MCDI) for selective ion separation and recovery: Fundamentals, challenges, and opportunities, Journal of Membrane Science 699 (2024) 122650.
- J.G. Gamaethiralalage, K. Singh, S. Sahin, J. Yoon, M. Elimelech, M.E. Suss, P. Liang, P.M. Biesheuvel, R.L. Zornitta, L. De Smet, Recent advances in ion selectivity with capacitive deionization, Energy & Environmental Science 14(3) (2021) 1095-1120.
- T. Kim, J.E. Dykstra, S. Porada, A. Van Der Wal, J. Yoon, P.M. Biesheuvel, Enhanced charge efficiency and reduced energy use in capacitive deionization by increasing the discharge voltage, Journal of colloid and interface science 446 (2015) 317-326.
- Z. He, Y. Li, Y. Wang, C.J. Miller, J. Fletcher, B. Lian, T.D. Waite, Insufficient desorption of ions in constant-current membrane capacitive deionization (MCDI): Problems and solutions, Water Research 242 (2023) 120273.
- Z. Liu, X. Shang, H. Li, Y. Liu, A Brief Review on High-Performance Capacitive Deionization Enabled by Intercalation Electrodes, Global Challenges 5(1) (2021) 2000054.
- Z. Hao, X. Sun, J. Chen, X. Zhou, Y. Zhang, Recent Progress and Challenges in Faradic Capacitive Desalination: From Mechanism to Performance, Small (2023) 2300253.
- G. Ling, History of the membrane (Pump) theory of the living cell from its beginning in mid-19th century to its disproof 45 years ago--though still taught worldwide today as established truth, Physiological chemistry and physics and medical NMR 39(1) (2007) 1-68.
- Z. Song, Z. Wei, B. Wang, Z. Luo, S. Xu, W. Zhang, H. Yu, M. Li, Z. Huang, J. Zang, Sensitive room-temperature H2S gas sensors employing SnO2 quantum wire/reduced graphene oxide nanocomposites, Chemistry of Materials 28(4) (2016) 1205-1212.
- A. Ahmadpour, D.D. Do, The preparation of active carbons from coal by chemical and physical activation, Carbon 34(4) (1996) 471-479.
- J. Xie, Y. Xue, M. He, W. Luo, H. Wang, R. Wang, Y.-M. Yan, Organic-inorganic hybrid binder enhances capacitive deionization performance of activated-carbon electrode, Carbon 123 (2017) 574-582.
- G. Ruano Torres, Conducting polymers and hybrid materials for technological applications, (2021).
- L. Wu, M. Liu, S. Huo, X. Zang, M. Xu, W. Ni, Z. Yang, Y.-M. Yan, Mold-casting prepared free-standing activated carbon electrodes for capacitive deionization, Carbon 149 (2019) 627-636.
- J.-H. Choi, Fabrication of a carbon electrode using activated carbon powder and application to the capacitive deionization process, Separation and Purification Technology 70(3) (2010) 362-366.
- Demirer, Two different perspectives on capacitive deionization process: performance optimization and flow visualization, (2013).
- A. Omosebi, X. Gao, N. Holubowitch, Z. Li, J. Landon, K. Liu, Anion exchange membrane capacitive deionization cells, Journal of The Electrochemical Society 164(9) (2017) E242.
- L. Liu, X. Guo, R. Tallon, X. Huang, J. Chen, Highly porous N-doped graphene nanosheets for rapid removal of heavy metals from water by capacitive deionization, Chemical Communications 53(5) (2017) 881-884.
- M. Liu, Z. Xue, H. Zhang, Y. Li, Dual-channel membrane capacitive deionization based on asymmetric ion adsorption for continuous water desalination, Electrochemistry Communications 125 (2021) 106974.
- S. Dahiya, B.K. Mishra, Enhancing understandability and performance of flow electrode capacitive deionisation by optimizing configurational and operational parameters: A review on recent Progress, Separation and Purification Technology 240 (2020) 116660.
- F. Yu, Z. Yang, Y. Cheng, S. Xing, Y. Wang, J. Ma, A comprehensive review on flow-electrode capacitive deionization: Design, active material and environmental application, Separation and Purification Technology 281 (2022) 119870.
- J. Park, J. Kim, S. Lee, J.H. Kim, M.-H. Yoon, D. Lee, S.J. Yoo, Unraveling concentration-dependent solvation structures and molecular interactions in water-in-salt electrolytes for enhanced performance of electric double-layer capacitors, Energy Storage Materials 65 (2024) 103137.
- T.-C. Chung, Evaluating the desalination performance and efficiency of capacitive deionization with activated carbon electrodes, (2018).
- S. Porada, R. Zhao, A. van der Wal, V. Presser, P.M. Biesheuvel, Review on the science and technology of water desalination by capacitive deionization, Progress in materials science 58(8) (2013) 1388-1442.
- . Zhang, D. He, J. Ma, W. Tang, T.D. Waite, Comparison of faradaic reactions in flow-through and flow-by capacitive deionization (CDI) systems, Electrochimica Acta 299 (2019) 727-735.
- A. Rommerskirchen, B. Ohs, K.A. Hepp, R. Femmer, M. Wessling, Modeling continuous flow-electrode capacitive deionization processes with ion-exchange membranes, Journal of membrane science 546 (2018) 188-196.
- E. Avraham, M. Noked, I. Cohen, A. Soffer, D. Aurbach, The dependence of the desalination performance in capacitive deionization processes on the electrodes PZC, Journal of The Electrochemical Society 158(12) (2011) P168.
- Avraham, Y. Bouhadana, A. Soffer, D. Aurbach, Long term stability of capacitive deionization processes for water desalination: The challenge of positive electrodes corrosion, Electrochimica Acta 106 (2013) 91-100.
- Y. Bouhadana, M. Ben-Tzion, A. Soffer, D. Aurbach, A control system for operating and investigating reactors: the demonstration of parasitic reactions in the water desalination by capacitive deionization, Desalination 268(1-3) (2011) 253-261.
- X. Zeng, Z. Wang, A. Rehman, Electrode–Electrolyte Interfacial Processes in Ionic Liquids and Sensor Applications, Electrochemistry in Ionic Liquids: Volume 1: Fundamentals (2015) 7-74.
- R.L. Zornitta, J.J. Lado, M.A. Anderson, L.A.M. Ruotolo, Effect of electrode properties and operational parameters on capacitive deionization using low-cost commercial carbons, Separation and Purification Technology 158 (2016) 39-52.
- H.-H. Jung, S.-W. Hwang, S.-H. Hyun, K.-H. Lee, G.-T. Kim, Capacitive deionization characteristics of nanostructured carbon aerogel electrodes synthesized via ambient drying, Desalination 216(1-3) (2007) 377-385.
- S. Bakly, Treatment of agricultural run-off using innovative CDI filtration techniques, (2019).









Disclaimer/Publisher’s Note: The statements, opinions and data contained in all publications are solely those of the individual author(s) and contributor(s) and not of MDPI and/or the editor(s). MDPI and/or the editor(s) disclaim responsibility for any injury to people or property resulting from any ideas, methods, instructions or products referred to in the content. |
© 2024 by the authors. Licensee MDPI, Basel, Switzerland. This article is an open access article distributed under the terms and conditions of the Creative Commons Attribution (CC BY) license (http://creativecommons.org/licenses/by/4.0/).