Submitted:
19 September 2024
Posted:
20 September 2024
You are already at the latest version
Abstract
Keywords:
1. Introduction
Problem Statement
Rationale
Research Purpose
Research Objectives
- To explore the perceived impact of mining activities on the health and well-being of community members near a coal mine.
- To describe perceived factors associated with the health and well-being of community members exposed to coal mining activities.
Definition of Terms
2. Materials and Methods
Research Approach
Research Design
Study Setting
Study Population and Sampling
Data Collection Method
Data Management and Analysis
Trustworthiness Measures
3. Results
3.1. Demographic Information
3.2. Themes and Sub-Themes
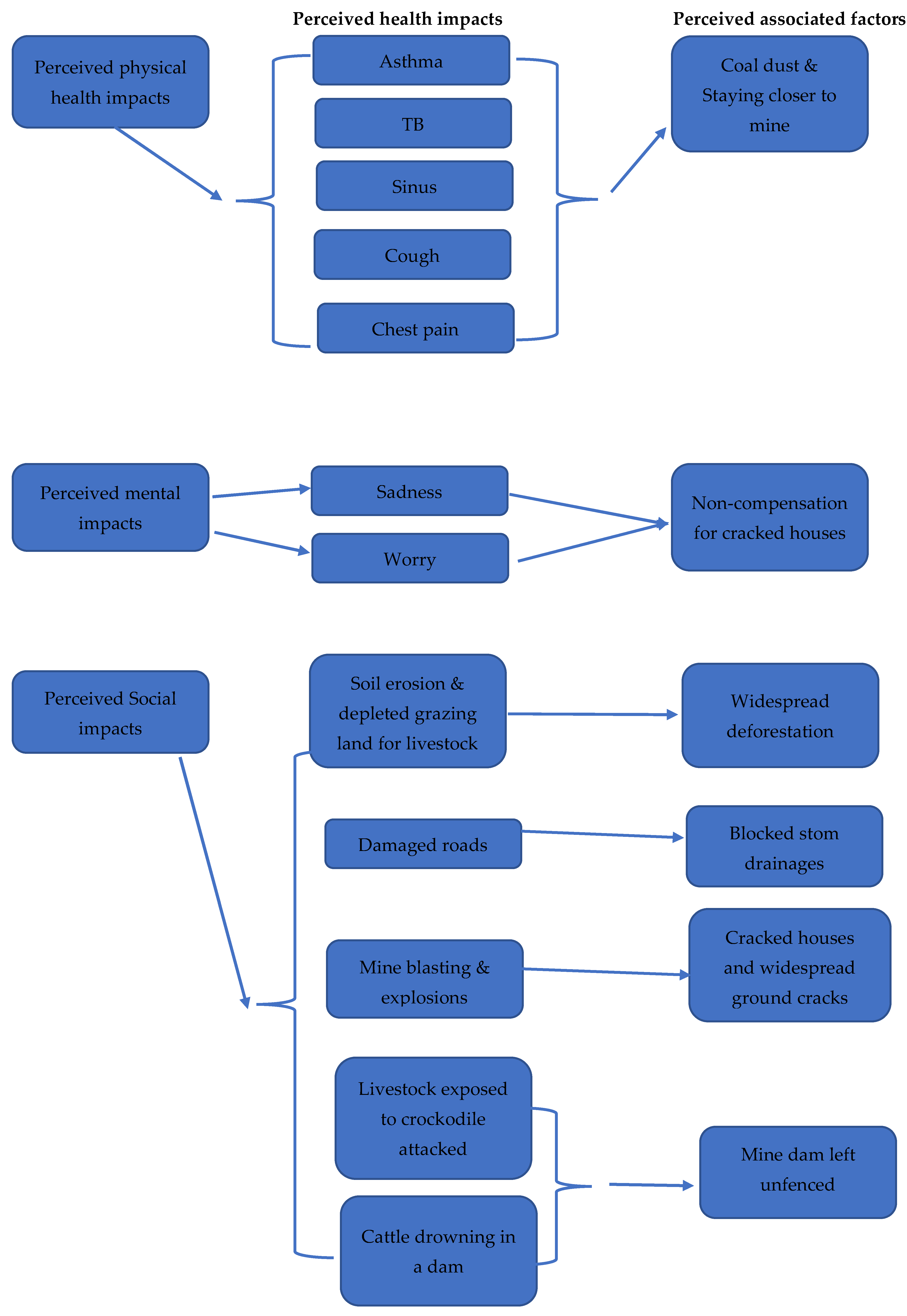
THEME 1: Community Perceived Health Impacts of Coal Mining
1.1. Perceived Physical Well-Being Impacts of Tshikondeni Mine on Communities
1.2. Perceived Mental Well-Being Impacts of Tshikondeni Mine on Communities
1.3. Perceived Social Well-Being Impacts of Tshikondeni Mine on Communities
Soil Erosion and Depleted Grazing Land for Livestock
Cracked Houses & Widespread Ground Cracks
Livestock Exposed to Crocodile Attacks & Cattle Drowning in a Dam
Damaged Roads
THEME 2: Perceived Factors Associated with the Health and Well-Being of Individuals Exposed to Coal Mining
2.1. Coal Dust Pollution
2.2. Staying Close to Mine
2.3. Deforestation
2.4. Mine Blasting and Explosions
2.5. Blocked Storm Drainage
2.6. Mine Dam Left Unfenced
2.7. Non-Compensation of Cracked Houses

4. Discussion
Social Well-Being Impact of Tshikondeni Mine on Communities
5. Conclusions
Limitations
Author Contributions
Funding
Institutional Review Board Statement
Informed Consent Statement
Data Availability Statement
Acknowledgments
Conflicts of Interest
Appendix A
| Participant Identity |
Name of the village | Age | Sex/Gender | Marital Status |
Level of Education |
Employment status |
|---|---|---|---|---|---|---|
| 1 | Ha-Mukomawabane | 52 | Male | Married | Grade 12 | Unemployed |
| 2 | Ha-Mukomawabane | 40 | Male | Married | Grade 10 | Unemployed |
| 3 | Ha-Mukomawabane | 62 | Female | Widowed | No education | Pension |
| 4 | Ha-Mukomawabane | 39 | Female | Single | Grade 10 | Unemployed |
| 5 | Ha-Mukomawabane | 68 | Male | Married | Standard 6 | Pension |
| 6 | Ha-Mukomawabane | 83 | Female | Married | No education | Unemployed |
| 7 | Ha-Mukomawabane | 25 | Female | Single | Grade 12 | Employed |
| 8 | Ha-Mukomawabane | 43 | Male | Cohabitation | Grade 9 | Employed |
| 9 | Ha-Mukomawabane | 24 | Female | Single | Grade 9 | Employed |
| 10 | Ha-Mukomawabane | 56 | Female | Married | Grade 7 | Unemployed |
| 11 | Ha-Mukomawabane | 30 | Female | Single | Grade 7 | Unemployed |
| 12 | Ha-Mukomawabane | 67 | Male | Married | No education | Unemployed |
| 13 | Ha-Mukomawabane | 57 | Female | Married | Grade 9 | Unemployed |
| 14 | Ha-Mukomawabane | 28 | Female | Single | Tertiary | Unemployed |
| 15 | Ha-Mukomawabane | 24 | Female | Single | Tertiary | Employed |
| 16 | Ha-Mukomawabane | 36 | Male | Married | Grade 11 | Employed |
| 17 | Ha-Mukomawabane | 50 | Male | Single | Grade 11 | Employed |
| 18 | Ha-Mukomawabane | 40 | Female | Cohabitation | Grade 9 | Employed |
| 19 | Ha-Mukomawabane | 36 | Male | Single | Grade 11 | Employed |
| 20 | Ha-Mukomawabane | 31 | Female | Single | Grade 10 | Unemployed |
| 21 | Ha-Mukomawabane | 59 | Female | Married | Grade 5 | Pension |
| 22 | Ha-Mukomawabane | 47 | Female | Married | Grade 12 | Unemployed |
| 23 | Ha-Mukomawabane | 66 | Female | Married | Grade 8 | Pension |
| 24 | Ha-Mukomawabane | 25 | Female | Cohabitation | Grade 11 | Unemployed |
| 25 | Ha-Mukomawabane | 29 | Female | Single | Grade 11 | Unemployed |
| 26 | Ha-Mukomawabane | 19 | Male | Single | Grade 10 | Unemployed |
| 27 | Bileni | 30 | Female | Single | Grade 10 | Employed |
| 28 | Bileni | 59 | Female | Single | Standard 4 | Unemployed |
| 29 | Bileni | 41 | Female | Single | Grade 11 | Employed |
| 30 | Bileni | 76 | Male | Married | Standard 6 | Unemployed |
| 31 | Bileni | 38 | Male | Single | Grade 8 | Employed |
| 32 | Bileni | 25 | Male | Single | Grade 11 | Unemployed |
| 33 | Bileni | 29 | Female | Married | Grade 9 | Employed |
| 34 | Bileni | 48 | Male | Married | Standard 5 | Unemployed |
| 35 | Bileni | 36 | Female | Single | Grade 10 | Employed |
| 36 | Bileni | 23 | Female | Married | Grade 11 | Unemployed |
| 37 | Bileni | 46 | Female | Single | Grade 8 | Unemployed |
| 38 | Bileni | 36 | Female | Married | Grade 12 | Employed |
| 39 | Bileni | 30 | Female | Single | Grade 12 | Employed |
| 40 | Bileni | 72 | Male | Married | Standard 1 | Pension |
| 41 | Bileni | 33 | Female | Married | Grade 10 | Employed |
| 42 | Bileni | 31 | Female | Single | Grade 9 | Employed |
| 43 | Bileni | 29 | Male | Cohabitation | Grade 11 | Employed |
| 44 | Bileni | 56 | Male | Married | Standard 4 | Unemployed |
| 45 | Bileni | 53 | Female | Single | Standard 4 | Employed |
| 46 | Bileni | Uknown | Male | Widowed | No education | Pension |
| 47 | Bileni | 18 | Female | Single | Grade 10 | Unemployed |
| 48 | Bileni | 35 | Female | Cohabitation | Grade 10 | Employed |
| 49 | Ha-Mutete B | 38 | Male | Single | Grade 12 | Unemployed |
| 50 | Ha-Mutete B | 65 | Male | Single | Standard 3 | Pension |
| 51 | Ha-Mutete B | 55 | Male | Single | Grade 11 | Unemployed |
| 52 | Ha-Mutete B | 42 | Female | Married | Grade 11 | Unemployed |
| 53 | Ha-Mutete B | 44 | Female | Married | Grade 12 | Employed |
| 54 | Ha-Mutete B | 48 | Male | Widowed | Standard 7 | Employed |
| 55 | Ha-Mutete B | 54 | Female | Single | Standard 4 | Employed |
| 56 | Ha-Mutete B | 53 | Female | Married | Standard 10 | Unemployed |
| 57 | Ha-Mutete B | 26 | Male | Single | Tertiary | Unemployed |
| 58 | Ha-Mutete B | 38 | Male | Married | Standard 6 | Unemployed |
| 59 | Ha-Mutete B | 33 | Male | Single | Grade 11 | Employed |
| 60 | Ha-Mutete B | 41 | Female | Single | Grade 12 | Employed |
| 61 | Ha-Mutete B | 61 | Female | Married | Standard 4 | Unemployed |
| 62 | Ha-Mutete B | 35 | Female | Single | Grade 10 | Unemployed |
| 63 | Ha-Mutete B | 45 | Male | Single | Grade 11 | Unemployed |
| 64 | Ha-Mutete B | 23 | Male | Single | Grade 12 | Unemployed |
| 65 | Ha-Mutete B | 47 | Male | Married | Grade 10 | Unemployed |
| 66 | Ha-Mutete B | 60 | Female | Single | Standard 10 | Unemployed |
| 67 | Ha-Mutete B | 99 | Female | Widowed | No education | Pension |
| 68 | Ha-Mutete B | 23 | Female | Single | Grade 12 | Unemployed |
| 69 | Ha-Mutete B | 44 | Female | Single | Grade 11 | Unemployed |
| 70 | Ha-Mutete B | 54 | Male | Single | Grade 10 | Unemployed |
| 71 | Ha-Mutete B | 53 | Female | Widowed | Grade 12 | Employed |
| 72 | Ha-Mutete B | 60 | Female | Married | Grade 10 | Pension |
| 73 | Ha-Mutete B | 79 | Female | Widowed | No education | Pension |
| 74 | Ha-Mutete B | 21 | Male | Single | Grade 12 | Unemployed |
| 75 | Ha-Mukomawabane | 40 | Female | Single | Grade 8 | Unemployed |
| 76 | Ha-Mukomawabane | 53 | Female | Married | Grade 11 | Employed |
| 77 | Ha-Mukomawabane | 28 | Male | Single | Tertiary | Unemployed |
| 78 | Ha-Mukomawabane | 43 | Male | Single | Grade 10 | Unemployed |
| 79 | Ha-Mukomawabane | 42 | Male | Single | Grade 10 | Employed |
| 80 | Ha-Mukomawabane | 42 | Male | Single | Grade 10 | Employed |
| 81 | Ha-Mukomawabane | 29 | Female | Single | Grade 11 | Unemployed |
References
- Elem. Fossil energy study guide: Coal, 2024 https://www.energy.gov/sites/prod/files/Elem_Coal_Studyguide.pdf.
- CSIR. Introduction to South African coal mining and exploration, 2015. https://researchspace.csir.co.za/dspace/bitstream/handle/10204/8153/McGill_2015.pdf?sequence=1#:~:text=Coal%20was%20discovered%20in%20KwaZulu,the%20Eastern%20Cape%2C%20in%2018701.
- Environmental Monitoring Group, 2010. The Social and Environmental Consequences of Coal Mining in South Africa: A Case Study, 2010. https://www.bothends.org/uploaded_files/uploadlibraryitem/1case_study_South_Africa_updated.pdf.
- World Health Organization. How air pollution is affecting our health, 2022. https://www.who.int/news-room/spotlight/how-air-pollution-is-destroying-our-health.
- World Health Organisation. Ambient (outdoor) air pollution, 2023. https://www.who.int/news-room/fact-sheets/detail/ambient-(outdoor)-air-quality-and-health.
- Chiluba, B. C. ‘Critical review of Dust in the Mining Environment: A focus on Workers and Community Health’. University of Zambia, 2018. School of Health Sciences. https://doi.org/10.20944/preprints201811. 002.v1. [CrossRef]
- Michael H. ‘The public health impacts of surface coal mining’. Department of Applied Health Science. Indiana University, 2015. Bloomington. IN 47405, USA.
- Ncube, V. ‘South Africa’s “Deadly Air” Case Highlights Health Risks from Coal’. Environmental and Human Rights, 2021. South Africa.
- Khan MA, Ghouri AM. Environmental pollution: its effects on life and its remedies. Researcher World: Journal of Arts, Science & Commerce. 2011, 2, 276–285.
- South Africa. National Environment Management: Air Quality Act (no. 39 of 2004). https://www.dffe.gov.za/sites/default/files/legislations/nema_amendment_act39.pdf.
- South Africa. National Environmental Management: Air Quality Act: National Ambient Air Quality Standards, 2009. https://www.gov.za/sites/default/files/gcis_document/201409/328161210.pdf.
- AQI. South Africa air quality Index real-time PM2.5, PM10 air pollution level 26 July 2024, 12:00 pm. https://www.aqi.in/dashboard/south-africa.
- AQMesh. AQMesh monitors air quality around mining facilities in South Africa, 2020. https://www.aqmesh.com/news/aqmesh-monitors-air-quality-around-mining-facilities-in-south-africa/.
- Centre for Research on Energy and Clean Air (CREA). Air quality, health, and economic impacts of a new coal mine and power plant in Lephalale, 2023. https://energyandcleanair.org/publication/air-quality-health-and-economic-impacts-of-a-new-coal-mine-and-power-plant-in-lephalale/.
- Statistics South Africa. Mortality and causes of death in South Africa: Findings from death notification, 2020. https://www.statssa.gov.za/publications/P03093/P030932017.pdf.
- Prüss-Ustün A, Wolf J, Corvalán C, Neville T, Bos R, Neira M. Diseases due to unhealthy environments: an updated estimate of the global burden of disease attributable to environmental determinants of health. Journal of Public Health 2017, 39, 464–475. [CrossRef] [PubMed]
- Jacobs. South Africa has less than 50 years of mining left, Dialy investor, 2023. https://dailyinvestor.com/mining/34217/south-africa-has-less-than-50-years-of-mining-left/#:~:text=South%20Africa%20has%20approximately%20261,concentrated%20in%20a%20single%20mine.
- Nephalama, A. and Muzerengi, C. ‘Assessment of the influence of Coal mining on groundwater quality. Case of Masisi village in the Limpopo Province of South Africa.’ University of Venda, 2023.
- Momoh, A. , et al. ‘Potential implications of mine dusts on human health’. A case study of Mukula Mine, Limpopo Province, South Africa. Pak J Med Sc. 2013, 29, 14441446. [Google Scholar] [CrossRef]
- Muthelo, L. Strategies to enhance compliance with health and safety standards at the selected mining industries in Limpopo Province, South Africa: occupational health nurse's perspective (Doctoral dissertation). Ulspace.ul.ac.za.
- Chipa, M. J. Mining, corporate social responsibility and communities in Limpopo Province: the case study of Mogalakwena Local Municipality, 2021. Scholar.ufs.ac.za.
- Martino, L. ‘Concepts of Health, wellbeing & Illness’. Health Knowledge Education, 2017. CPD & Revalidation from Phast.
- World Health Organization. Ambient air pollution: A global assessment of exposure and burden of diseases, 2016. https://iris.who.int/bitstream/handle/10665/250141/?
- Adam, V.Y. and Awunor, N.S. ‘Perception and factors affecting utilization of health services in a rural community in Southern Nigeria’. Journal of Medicine and Biomedical Research 2014, 13, 117–124. [Google Scholar]
- Tong A, Sainsbury P, Craig J. Consolidated criteria for reporting qualitative research (COREQ): a 32-item checklist for interviews and focus groups. International Journal for Quality in Health Care. 2007, 19, 49–357. [Google Scholar]
- Statistics South Africa. ‘Mid-year population estimates, 2017. http://www.statssa.gov.za/?p=2990.
- Gottesfeld P, Tirima S, Anka SM, Fotso A, Nota MM. Reducing lead and silica dust exposures in small-scale mining in northern Nigeria. Annals of work exposures and health. 2019, 63, 1–8. [CrossRef] [PubMed]
- Duarte J, Castelo Branco J, Rodrigues F, Vaz M, Santos Baptista J. Occupational exposure to mineral dust in mining and earthmoving works: A scoping review. Safety. 2022, 8, 9. [Google Scholar] [CrossRef]
- NewYork State Department of Health. Silicosis and Mining: Information for Workers. 2024 https://www.health.ny.gov/environmental/investigations/silicosis/docs/worker.pdf.
- Kootbodien T, Iyaloo S, Wilson K, Naicker N, Kgalamono S, Haman T, Mathee A, Rees D. Environmental silica dust exposure and pulmonary tuberculosis in Johannesburg, South Africa. International journal of environmental research and public health. 2019, 16, 1867. [Google Scholar] [CrossRef] [PubMed]
- Mashego, SD. Evaluating the influence of corporate social responsibility on brand reputation in the mining industry: a case study of Exxaro's Grootegeluk mine, Faculty of Commerce, Marketing, 2021. Available from: http://hdl.handle.net/11427/33793.
- Mining Charter III. www.gpwonline.co.za, 2018 https://www.webberwentzel.com/News/Pages/mining-charter-iii-what-you-need-to-know-about-the-final-version-published.aspx.
- Tshabalala, EK. Corporate social responsibility: impact of Exxaro mine’s social and labor plan in the community (Doctoral dissertation, 2020, North-West University (South Africa)). https://repository.nwu.ac.za/bitstream/handle/10394/35931/Tshabalala_EK.pdf?sequence=1&isAllowed=y.
- Münzel, T. , Hahad, O., Daiber, A., & Landrigan, P. J. Soil and water pollution and human health: what should cardiologists worry about? Cardiovascular research 2023, 119, 440–449. [Google Scholar] [CrossRef] [PubMed]
- Thakur TK, Dutta J, Bijalwan A, Swamy SL. Evaluation of decadal land degradation dynamics in old coal mine areas of Central India. Land Degradation & Development. 2022, 33, 3209–3230. [Google Scholar]
| No. | Names of sub-villages | Population count | Sample size |
|---|---|---|---|
| 1 | Bileni | 117 | 22 |
| 2 | Mukomawabane | 388 | 33 |
| 3 | Thondoni (Mutele B) | 422 | 26 |
| TOTAL | 927 | 81 |
| Themes | Sub-themes |
|---|---|
| Community perceived health impacts of coal mining |
Physical impacts – respiratory-related conditions such as Asthma, TB, sinuses, cough, and chest pain. Mental impacts – sadness and worry. Social impacts - soil erosion and land degradation; cracked houses; damaged roads; livestock exposed to crocodile attacks; and cattle drowning in unfenced mine dams. |
| Perceived factors associated with the perceived health and well-being impacts of coal mining. | Living around the mine Coal dust air pollution. Mine blastings & explossions Blocked storm drainage Widespread deforestation. Mine dam left unfenced. |
Disclaimer/Publisher’s Note: The statements, opinions and data contained in all publications are solely those of the individual author(s) and contributor(s) and not of MDPI and/or the editor(s). MDPI and/or the editor(s) disclaim responsibility for any injury to people or property resulting from any ideas, methods, instructions or products referred to in the content. |
© 2024 by the authors. Licensee MDPI, Basel, Switzerland. This article is an open access article distributed under the terms and conditions of the Creative Commons Attribution (CC BY) license (http://creativecommons.org/licenses/by/4.0/).