Submitted:
17 September 2024
Posted:
18 September 2024
You are already at the latest version
Abstract
Keywords:
1. Introduction
2. Literature Review
Promising Trends in the Development of Wind Turbines
- Bladeless Wind Energy Converter
- 2.
- Balloon-Type Wind Generator
- 3.
- Ionic Wind Generator
- -
- The first group consists of climatic factors.
- -
- The second group includes factors related to the technical condition of the wind turbines’ structural elements and power supply systems.
- -
- Wind speeds that exceed the maximum permissible levels as regulated by the turbine's technical specifications, along with variations in air flow acceleration and oscillation frequency.
- -
- Lightning strikes, their frequency, and the spatial correlation between the areas of lightning activity and wind turbine locations, as well as the energy characteristics of the strikes.
- -
- Icing of wind turbine structural elements, including the intensity and duration of icing.
- -
- Wear and tear on mechanical components such as bearings, gearboxes, and generators, as well as mechanical braking systems.
- -
- Deterioration in the insulating properties of electrical wiring and cable products in generator windings.
- -
- Declining efficiency of cooling systems in electromechanical components of wind turbines.
- -
- Overheating of the windings in the electromechanical converters of wind turbines.
3. Methodology
- • Level 1: The lowest level involves real-time monitoring of the technical condition parameters of the wind turbine's electromechanical equipment. This level is implemented through independent hardware devices, such as direct measurement sensors equipped with their own controllers to process and store real-time data.
- • Level 2: This level consists of observers responsible for continuously calculating missing parameters that cannot be measured directly by sensors. These observers use indirect methods, typically implemented through modular controllers, to compute the system's coordinates.
- • Level 3: At this level, control signals are generated based on the input from the first and second levels, which provide information on the technical condition of the electromechanical equipment and their derivatives. The derivative value is used to estimate the rate of change in the monitored parameters [73,74].
- • Level 4: This level is responsible for generating a set of control signals. The software block for this level is also implemented within the control controller.
- Natural Phenomena: These factors have a cause-and-effect relationship with environmental conditions.
- Technical Factors: These include the technical condition of the electromechanical equipment and peripheral systems, as well as the electrical parameters of the power supply network, especially in the case of grid-connected operations.
- • Classifying disturbing factors and identifying the controlled coordinates and corresponding control actions for each factor.
- • Assessing the impact and potential economic damage caused by these disturbing factors.
- • Classifying the control actions that can prevent the failure of components and assemblies in a wind turbine system.
- • Real-time monitoring of the approach of thunderstorm fronts.
- • Calculation and control of the probability of icing and its onset.
- • Continuous monitoring of wind speed.
- • Real-time monitoring of the temperature of the power transformer windings, gearbox, mechanical brakes, and generator windings.
- • Monitoring of the wear and tear of bearings in wind turbines, generators, gearboxes, and mechanical brakes.
- • Calculation of the remaining lifespan of the wind turbine’s structural components.
- • Automatic generation of recommendations for the operator and control commands in pre- and post-emergency situations.
- • Supervisory control and management with visualization of the technological processes.
- • A reduced likelihood of fires in wind turbine installations.
- • Prevention of emergency situations caused by icing of structural elements.
- • Reduced structural load when wind speeds exceed the maximum permissible limits.
- • Mitigation of the negative impact of lightning strikes on the mechanical parts of the wind turbine and its monitoring and control systems.
- • Fewer emergency situations due to wear on bearings, generators, gearboxes, and mechanical brakes.
- • More efficient use of the resources of the controlled components in the mechanical structure of the wind turbine.
- First Level (Lower Level): This level consists of a set of control and indicator sensors. It is responsible for the real-time collection of data related to the wind turbine’s technical condition. These sensors transmit information via communication channels to the second level, the controller. Control and indicator sensors are divided into two groups based on the parameters they monitor:
- The first group monitors the mechanical components of the wind turbine, including the bearings of the turbine, gearbox, generator, and mechanical brake.
- The second group monitors environmental conditions that affect the turbine, such as icing, wind speeds exceeding permissible limits, and the approach of thunderstorm fronts.
- Second Level: This level consists of the controller, which processes the incoming information and calculates appropriate responses based on the monitored parameters.
- Logical Decision-Making Block: The decision-making block generates control commands aimed at reducing the negative impact of environmental and operational factors on the wind turbine.
- • Calculating control parameters using observer algorithms.
- • Generating control commands in emergency situations.
- • Providing recommendations to the personnel servicing the wind turbine system, as outlined in Table 1.
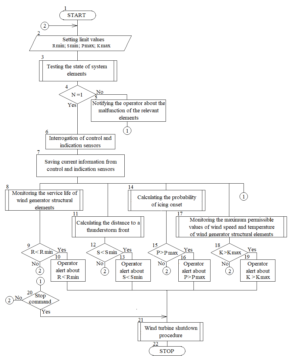
Controller Algorithm for the Combined Protection System
- • Rmin: The minimum allowable coefficient representing the resource capacity of the controlled devices within the wind generator.
- • Smin: The minimum allowable distance to the thunderstorm front.
- • Pmax: The maximum allowable probability of icing onset.
- • Kmax: A coefficient representing the maximum allowable wind speed and temperature for the wind generator’s structural elements.
5. Conclusions
- • Wind speeds exceeding the maximum permissible limits can lead to the destruction of structural elements in the wind turbine system.
- • Increased frequency of lightning strikes raises the likelihood of fires in the structural components of the wind turbine.
- • Icing of the wind turbine can increase the amplitude of vibrations, potentially causing structural damage.
- • Uncontrolled wear of mechanical equipment significantly reduces the service life of the wind turbine and may result in an emergency shutdown due to structural failure.
- • Prolonged exposure to temperatures exceeding safe limits can lead to the destruction of structural elements and, in some cases, fire.
Author Contributions
Funding
Data Availability Statement
Conflicts of Interest
References
- European Parliament and Council. (2022). Decision (EU) 2022/591 on a General Union Environment Action Program to 2030. http://data.europa.eu/eli/dec/2022/591/oj.
- U.S. Energy Information Administration. (2023). Monthly Energy Review: December 2023 (p. 296).
- Healy, L. (2023). 2022 Snapshot: Clean Energy Australia Report (pp. 11-15). Rye Park NSW: Tilt Renewables.
- Chien, F. , Hsu, C.-C., Ozturk, I., Sharif, A., & Sadiq, M. The role of renewable energy and urbanization towards greenhouse gas emission in top Asian countries: Evidence from advance panel estimations. Renewable Energy 2022, 186, 207–216. [Google Scholar]
- Enevoldsen, P. , Permien, F. -H., & von Krauland, A.-K. Corrigendum to "How much wind power potential does Europe have? Examining European wind power potential with an enhanced socio-technical atlas." Energy Policy 2019, 132, 1092–1100. [Google Scholar]
- Hoen, B., Firestone, J., & Rand, J. Attitudes of U.S. wind turbine neighbors: Analysis of a nationwide survey. Energy Policy (November) 2019, 1/27-27/27.
- Bórawski, P. , Bełdycka-Bórawska, A., Jankowski, K. J., Dubis, B., & Dunn, J. W. Development of wind energy market in the European Union. Renewable Energy 2020, 161, 691–700. [Google Scholar]
- Williams, E. , Hittinger, E., Carvalhoa, R., & Williams, R. Wind power costs expected to decrease due to technological progress. Energy Policy 2017, 106, 427–435. [Google Scholar]
- Noel, W. , Mapping, T. M., Yu, Q., Leach, A., & Brian, A. Mapping the evolution of Canada’s wind energy fleet. Energy 2022, 167, 112690. [Google Scholar]
- Yang, N. , Yang, J., Pang, M., Zhang, P., Chang, Y., Zhang, L., Hao, Y., & Chen, Y. Decarbonization of the wind power sector in China: Evolving trend and driving factors. Environmental Impact Assessment Review 2023, 103, 107292. [Google Scholar]
- Maia, N. Z. , Almeida, L. P., Nicolodi, J. L., Calliari, L., & Castelle, B. Long-term trends and wave climate variability in the South Atlantic Ocean: The influence of climate indices. Regional Studies in Marine Science 2023, 66, 103131. [Google Scholar]
- Asadi, M. , Ramezanzade, M., & Pourhossein, K. A global evaluation model applied to wind power plant site selection. Applied Energy 2023, 336, 120840. [Google Scholar]
- Asadi, M. , & Ramezanzade, M. (2023). Overview of extreme weather events, impacts, and forecasting techniques. In Extreme Weather Forecasting (pp. 1-86).
- Hopwood, D. Generation innovation: Part two: We continue our focus on cost reduction in wind energy, and ask some major innovators in the sector where we are heading for in the major markets. Renewable Energy Focus 2011, 12, 36–41. [Google Scholar] [CrossRef]
- Gao, Q. , Hayward, J. A., Sergiienko, N., Khan, S. S., Hemer, M., Ertugrul, N., & Ding, B. Detailed mapping of technical capacities and economics potential of offshore wind energy: A case study in South-eastern Australia. Renewable and Sustainable Energy Reviews 2024, 189(Part A).
- SiemensGamesa. (2020, May 26). Unmatched in the U.S.: Siemens Gamesa SG 14-222 DD offshore wind turbines to power 2.6-GW Dominion Energy project (p. 3).
- Vestas-American Wind Technology. (2024, March 5). Vestas is readying New York for offshore wind and moves forward conditional agreement for the Empire Wind 1 project.
- Syuhada, A. , Sary, R., Afandi, D., & Fahriza, I. (2022, ). Study of blades number influence on the rotation of the turbine shaft on a horizontal axis wind turbine. In Lecture Notes in Mechanical Engineering (pp. 473-481). 4th International Conference on Experimental and Computational Mechanics in Engineering, Banda Aceh. 14 September.
- Monjardín-Gámez, J. J. , Campos-Amezcua, R., & Gómez-Martínez, R. Large eddy simulation and experimental study of the turbulence on wind turbines. Energy 2023, 273, 127234. [Google Scholar]
- Solodusha, S. , & Suslov, K. An approach to stabilizing the dynamic loads of a wind turbine generator based on the control of the blades setting angle. IFAC-PapersOnLine 2022, 55, 76–80. [Google Scholar] [CrossRef]
- SeaTwirl. (2024). S2x from SeaTwirl: Wind power engineering of the next generation. https://seatwirl.com/products/seatwirl-s2/.
- Lu, W. , & Roberts, A. (2011). U.S. Patent No. 8067878 B1. U.S. Patent and Trademark Office.
- Ferguson, F. D. (2008). U.S. Patent No. 7335000 B2. U.S. Patent and Trademark Office.
- Yagi, T. , Tojyo, T., & Makino, H. (2012). U.S. Patent No. 8929049 B2. U.S. Patent and Trademark Office.
- Hao, Y. , Hu, L., Zhaohao, D., & Cheng, L. Two-stage optimal configuration of condenser for high-proportion wind power sending-end power grid considering short circuit ratio increase and transient overvoltage suppression. Dianwang Jishu Power System Technology 2024, 48, 540–551. [Google Scholar]
- Peng, K. , & Ma, Y. Validation of ERA5 boundary layer meteorological variables by remote-sensing measurements in the Southeast China mountains. Remote Sensing 2024, 16, 54. [Google Scholar]
- Lane, T. P. , King, A. D., & Perkins-Kirkpatrick, S. E. Attribution of extreme events to climate change in the Australian region: A review. Weather and Climate Extremes 2023, 42, 100622. [Google Scholar]
- Luchetti, N. T. , Friedrich, K., Rodell, C. E., & Lundquist, J. K. Characterizing thunderstorm gust fronts near complex terrain. Journal of Applied Meteorology and Climatology 2020, 148, 3267–3286. [Google Scholar]
- Arrieta-Prieto, M. , & Schell, K. R. Spatially transferable machine learning wind power prediction models: v-logit random forests. Renewable Energy 2024, 223, 120066. [Google Scholar]
- Wang, J. , Chen, L., & Li, S. Characteristics of spring Mongolian cyclones in the recent 70 years: Background circulations and weather influences. International Journal of Climatology 2024, 44, 328–343. [Google Scholar]
- Yunpeng, L. , Yunhai, L., & Meng, L. Typhoon Chan-Hom induced sediment cross-shore transport in the mud depo-center of the East China Sea inner shelf. Marine Geology 2015, 469. Article 107223.
- Andrews, M. S. , Gensini, V. A., & Haberlie, A. M. Climatology of the elevated mixed layer over the contiguous United States and Northern Mexico using ERA5: 1979–2021. Journal of Climate 2024, 37, 1833–1851. [Google Scholar]
- Baggett, C. F. , Nardi, K. M., & Childs, S. J. Skillful subseasonal forecasts of weekly tornado and hail activity using the Madden-Julian Oscillation. Journal of Geophysical Research: Atmospheres 2018, 123, 12–661. [Google Scholar]
- Veloso-Aguila, D. , Rasmussen, K. L., & Maloney, E. D. Tornadoes in Southeast South America: Mesoscale to planetary-scale environments. Monthly Weather Review 2024, 152, 295–318. [Google Scholar]
- Yushu, R. , Weixin, X. , & Jiaolan, F. Characteristics of intracloud lightning to cloud-to-ground lightning ratio in thunderstorms over Eastern and Southern China. Atmospheric Research 2024, 300, 107231. [Google Scholar]
- Campos, C. , Couto, F. T., & Santos, F. L. M. ECMWF lightning forecast in mainland Portugal during four fire seasons. Atmosphere 2024, 15, 156. [Google Scholar]
- Ul, A. N. , Farhan, M. , & Chong, T. Lightning nowcasting using fuzzy logic—A risk assessment framework for resilience of microgrids. Electric Power Systems Research 2024, 230, 110253. [Google Scholar]
- Laiz, S. , Neal, R. , & Pope, J. O. Identification of weather patterns and transitions likely to cause power outages in the United Kingdom. Communications Earth and Environment 2024, 5, 49. [Google Scholar]
- Cavaiola, M. , Cassola, F. , & Sacchetti, D. Hybrid AI-enhanced lightning flash prediction in the medium-range forecast horizon. Nature Communications 2024, 15, 1188. [Google Scholar]
- Błȩcki, J. , Iwański, R., & Wronowski, R. Study of the lightning activity over Poland for different solar activity. Artificial Satellites 2022, 57, 194–209. [Google Scholar]
- Campos, C. , Couto, F. T., & Santos, F. L. M. ECMWF lightning forecast in mainland Portugal during four fire seasons. Atmosphere 2024, 15, 156. [Google Scholar]
- Li, C. , Hu, Q., Wang, J., Li, J., Zhou, M., Li, Q., & Fan, Y. Characterization of close electric field waveforms from triggered lightning. IEEE Transactions on Electromagnetic Compatibility 2021, 63, 2033–2040. [Google Scholar]
- Hong, H. , Wang, B., Lu, G., Li, X., Ge, Q., Xie, A., Wu, Y., Qiu, X., & Chen, J. Tracking lightning through 3D thunder source location with distributed acoustic sensing. Journal of Geophysical Research: Atmospheres 2024, 129, e2023JD038882. [Google Scholar]
- Arechiga, R. O. , Johnson, J. B., Edens, H. E., Thomas, R. J., & Rison, W. Acoustic localization of triggered lightning. Journal of Geophysical Research: Atmospheres 2011, 116, D09103. [Google Scholar]
- Bestard, D., Coulouvrat, F., & Farges, T. (2023). Localization and quantification of the acoustical power of lightning flashes. In Proceedings of Forum Acusticum 2023: 10th Convention of the European Acoustics Association.
- Lakhdar, A. Numerical simulation of the negative downward leader current with the associated Far-EM field generated by lightning. IEEE Transactions on Electromagnetic Compatibility 2024, 66, 240–246. [Google Scholar] [CrossRef]
- Rotondo, D. , Cristofaro, A., & Johansen, T. A. Robust fault and icing diagnosis in unmanned aerial vehicles using LPV interval observers. International Journal of Robust and Nonlinear Control 2024, 29, 5456–5480. [Google Scholar]
- Rotondo, D. , Cristofaro, A., & Johansen, T. A. Diagnosis of icing and actuator faults in UAVs using LPV unknown input observers. Journal of Intelligent and Robotic Systems: Theory and Applications 2018, 91(3-4), 651–665.
- Corradini, M. L. , Ippoliti, G., & Orlando, G. A sliding mode observer-based icing detection and estimation scheme for wind turbines. Journal of Dynamic Systems, Measurement and Control, Transactions of the ASME 2018, 140, 014502. [Google Scholar]
- Corradini, M. L., Ippoliti, G., & Orlando, G. A robust observer for detection and estimation of icing in wind turbines. IECON Proceedings (Industrial Electronics Conference) 2016, 1894–1899.
- Ying, L. , Xu, Z., & Zhang, H. Graph temporal attention network for imbalanced wind turbine blade icing prediction. IEEE Sensors Journal 2024, 24, 9187–9196. [Google Scholar]
- Huang, X. , Wang, Y., & Zhu, Y. Icing forecast of transmission line based on genetic algorithm and fuzzy logic. Gaodianya Jishu/High Voltage Engineering 2016, 42, 1228–1235. [Google Scholar]
- Li, Q. , Gou, Y., Liu, S., & Rao, Y. A detection method of ice accretion based on flash pulse infrared thermography. Transactions of Nanjing University of Aeronautics and Astronautics 2023, 40, 105–111. [Google Scholar]
- Ying, L. , Xu, Z., & Zhang, H. Graph temporal attention network for imbalanced wind turbine blade icing prediction. IEEE Sensors Journal 2024, 24, 9187–9196. [Google Scholar]
- Qu, J. , Wang, Q., Peng, B., & Yi, X. Icing prediction method for arbitrary symmetric airfoil using multimodal fusion. Hangkong Dongli Xuebao/Journal of Aerospace Power 2024, 39, 20220143. [Google Scholar]
- Wang, L. , He, Y., & He, Y. Wind turbine blade icing risk assessment considering power output predictions based on SCSO-IFCM clustering algorithm. Renewable Energy 2024, 223, 119969. [Google Scholar]
- Yu, S. , Song, M., & Gao, R. A review of icing prediction techniques for four typical surfaces in low-temperature natural environments. Applied Thermal Engineering 2024, 241, 122418. [Google Scholar]
- Zhuang, C. , Zhang, Y., You, F., Cheng, Z., & Lin, G. Thermal aging analyses of a gearbox oil used for wind turbine nacelles. Journal of Physics: Conference Series 2022, 2166, 012047. [Google Scholar]
- Zhang, Y., You, F., Sun, W., Li, P., Lin, W., & Shu, C. (2019). Fire hazard analyses of typical oils in wind turbine nacelle based on single and composite indices. In Proceedings of the 9th International Conference on Fire Science and Fire Protection Engineering (ICFSFPE 2019). Article 9055848.
- Kramti, S. E. , Ali, J. B., Bechhoefer, E., & Sayadi, M. Toward an online strategy for mechanical failures diagnostics inside wind turbine generators based on spectral analysis. Wind Engineering 2021, 45, 782–792. [Google Scholar]
- Sai Balaji, M. A. , Katiyar, J. K., Eakambaram, A., Sethupathi, B. P., Kamalakannan, J., & Baskar, A. Comparative study of sintered and composite brake pad for wind turbine applications. Proceedings of the Institution of Mechanical Engineers, Part J: Journal of Engineering Tribology 2023, 237, 1430–1445. [Google Scholar]
- Xiong, G. , Zhang, Y. , Yang, P., Zhu, Z., & Hu, P. An analysis of the burning accident of the tower bottom cabinet of G58-850KW wind turbine group. IOP Conference Series: Earth and Environmental Science 2020, 508, 012054. [Google Scholar]
- Liu, X. , Bai, Y., Wang, X., Ding, X., Zhang, J., Zhang, T., & Zhang, K. Evaluation method of insulation system for wind turbine generator based on accelerated multi-factor ageing test. Annual Report - Conference on Electrical Insulation and Dielectric Phenomena (CEIDP) 2013, 56–59.
- Liu, X. , Bai, Y. , Wang, X., Ding, X., Zhang, J., Zhang, T., & Zhang, K. Evaluation method of insulation system for wind turbine generator based on accelerated multi-factor ageing test. Annual Report - Conference on Electrical Insulation and Dielectric Phenomena (CEIDP) 2013, 6747073, 56–59. [Google Scholar]
- Liu, X. , Zhang, T. , Bai, Y., Ding, X., & Wang, Y. Effects of accelerated repetitive impulse voltage aging on performance of model stator insulation of wind turbine generator. IEEE Transactions on Dielectrics and Electrical Insulation 2014, 21, 6877988–1606. [Google Scholar]
- Arabul, A. Y., Arabul, F. K., & Jayaram, S. H. (2023). Investigation of temperature effects on the ageing of paper oil insulation under repetitive transient voltages. 2023 IEEE Electrical Insulation Conference (EIC), 190730.
- Caponetti, F. , & Kjær, M. A. (2017). Patent № CN104937263A: Control of wind turbines. China.
- Hu, S. , Xie, C. , & Yin, C. An adaptive reclosing scheme for cross-line faults on double-circuit wind power outgoing lines with shunt reactors. Energies 2024, 17, 1273. [Google Scholar]
- Satya Bharath, K. V. , Haque, A. , Khan, M. A., & Kuma, R. Failure mode effect classification for power electronics converters operating in a grid-connected system. IEEE Systems Journal 2023, 17, 3138–3149. [Google Scholar]
- Simonov, A., Ilyushin, P., & Suslov, K. (2023). On the prevention of voltage resonance at the point of wind farm connection to the distribution network. 2023 IEEE International Conference on Electrical, Computer and Energy Technologies (ICECET), Cape Town, South Africa.
- Torkzadeh, R. , van Waes, J. , Ćuk, V., & Cobben, S. Model validation for voltage dip assessment in future networks. Electric Power Systems Research 2023, 217, 109099. [Google Scholar]
- Lebsir, A. , Bentounsi, A. , & Benbouzid, M. E. H. Electric generators fitted to wind turbine systems: An up-to-date comparative study. Journal of Electrical Systems 2015, 11, 281–295. [Google Scholar]
- Mohanrajan, S. R. , Krishna, S. V., Reddy, L. N., Teja, A. S., & Vishal, B. A study of motor-generator topologies for pumped storage applications. Conference on Advances in Engineering and Technology (ICAET 2014) 2014, 627–635. [CrossRef]
- Enany, T. A. , Mostafa, M. A., & Othman, E. S. Direct current signal injection enhanced with artificial intelligence technique for asynchronous motors thermal monitoring. Twentieth International Middle East Power Systems Conference (MEPCON), Cairo, Egypt 2018, 828–833. [CrossRef]
- Xi'an Huaao. (2012). Patent № CN102487191A: Motor overheating protection relay. China.
- Fish, M. W. , & Alexander, D. F. (1949). Patent US2463935A: Thermal motor protector. United States.
- Anderson, C. (2020). Wind turbines: Theory and practice. Cambridge University Press.
- Toma, C. Fn extension of the notion of observability at filtering and sampling devices. Proceedings of the International Symposium on Signals, Circuits and Systems (Iasi SCS) 2001, 233–236.
- Li, H., Gedikli, E. D., & Lubbad, R. Exploring time-delay-based numerical differentiation using principal component analysis. Physica A 2020, 556, 124839, 1–20.
- Anderson, C. (2000). Wind turbines: Theory and practice. Cambridge University Press.




| No. | Emergency situation | A set of commands for a combined protection system |
|---|---|---|
| 1 | Reducing the calculated residual life of wind turbine bearings, generator bearings, gearbox bearings and gears and mechanical brakes. | Generating an appropriate information message to the wind power plant operator. |
| 2 | Storm front approaching | Stopping the wind turbine. De-energizing power and information devices. Blocking the input circuits of information channels. Generating an information message to the wind power plant operator. |
| 3 | Icing onset | Stopping the wind turbine. Generating an information message to the wind power plant operator. |
| 4 | Exceeding the maximum permissible wind speed | Feathering of wind turbine blades. Stopping the wind turbine. Generating an information message to the wind power plant operator. |
| 5 | Exceeding the permissible temperature of the power transforme windings, generator windings, gearbox, mechanical brake. | Stopping the wind turbine. Disconnecting power devices from then external power source. Generating an appropriate information message to the wind power plant operator. |
Disclaimer/Publisher’s Note: The statements, opinions and data contained in all publications are solely those of the individual author(s) and contributor(s) and not of MDPI and/or the editor(s). MDPI and/or the editor(s) disclaim responsibility for any injury to people or property resulting from any ideas, methods, instructions or products referred to in the content. |
© 2024 by the authors. Licensee MDPI, Basel, Switzerland. This article is an open access article distributed under the terms and conditions of the Creative Commons Attribution (CC BY) license (http://creativecommons.org/licenses/by/4.0/).
