Submitted:
01 September 2024
Posted:
03 September 2024
You are already at the latest version
Abstract
Keywords:
1. Introduction
2. Theoretical Background
2.1. Definition and Current Status of Digital Therapeutics
2.2. Definition and Market Trends of Wellness Solutions
2.3. Classification and Comparison of Digital Therapeutics and Wellness Solutions
| Characteristic | Digital Therapeutics | Wellness Solutions |
| Regulatory Approval |
Generally Required | Generally Not Required |
| Clinical Evidence | Rigorous Clinical Trials | May Have Supporting Research |
| Primary Focus | Treatment and Management | Prevention and General Health |
| Data Security | Stringent Medical Standards | General Data Protection |
| Medical Integration | Often Integrated | Limited Integration |
| Prescription | May Be Prescribed | General Sale |
| Personalization | Based on Medical Profile | Based on User Preferences |
| Target Audience | Patients | General Consumers |
3. Design of AI-Based Adolescent Mental Health Management and Disaster Response System
3.1. Overall System Architecture


3.2. Real-Time Psychological State Monitoring and Gaslighting Detection Algorithm
| Metric | Value |
| Accuracy | 85% |
| Precision | 82% |
| Recall | 87% |
| F1 Score | 0.84 |
3.3. AI Algorithms and Data Analysis Techniques
3.3.1. Natural Language Processing (NLP) for Text Analysis
- Text Preprocessing:
- Feature Extraction:
- Sentiment Anaysis:
- Topic Modeling:
| Component | Details |
|---|---|
| Multi-modal Fusion Purpose | • Provide a holistic view of the user's mental state |
| Data Sources | • Text data (NLP analysis results)• Voice data (prosodic features)• Physiological data (heart rate variability, sleep patterns)• Behavioral data (app usage patterns, physical activity levels) |
| Feature Extraction | • Text: Sentiment scores, topic distribution• Voice: Fundamental frequency, speaking rate, voice quality<• Physiological: HRV indices (SDNN, RMSSD), sleep efficiency• Behavioral: Screen time, step count, social interaction frequency |
| Fusion Technique | • Late fusion approach using random forest classifier• Each modality is processed individually and then combined at the decision level• Weighted voting mechanism based on the reliability of each modality |
| Personalization | • Transfer learning techniques to adapt the global model to individual users• Continuous learning approach to update the model based on user feedback and new data |
3.3.2. Time Series Analysis for Trend Detection
- Data Preprocessing:
- Trend Anaysis:
- Change Point Detection:
- Peridicity Anaysis:
3.3.3. Reinforcement Learning for Adaptive Interventions
3.4. Disaster Response Module and Stress Management Solution
| Data Type | Source | Usage |
| Psychological State | Digital Therapeutic System | Mental Health Assessment |
| Physical Activity | Wearable Devices | Fitness and Energy Level Tracking |
| Sleep Patterns | Sleep Tracking Apps | Sleep Quality Analysis |
| Nutrition | Diet Logging Apps | Dietary Impact on Mental Health |
| Social Interactions | Smartphone Usage Data | Social Well-being Assessment |
| Stress Levels | Physiological Sensors | Stress Management |
4. Integration Strategy with Wellness Solutions
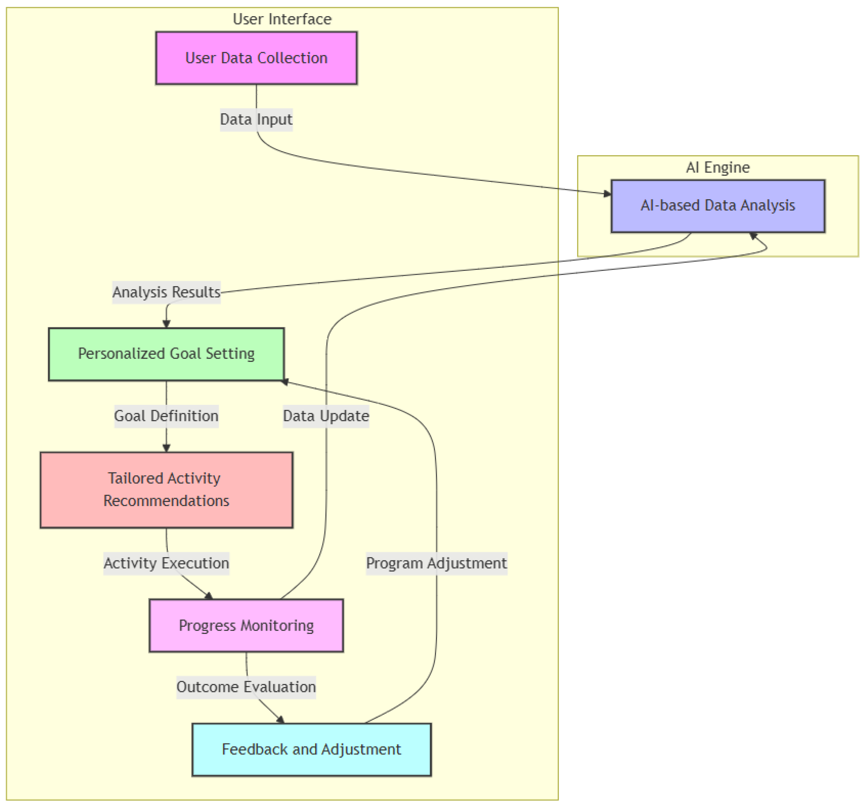
4.1. Design of Personalized Wellness Programs
- User data collection
- AI-based data analysis
- Personalized goal setting
- Customized activity recommendations
- Progress monitoring
- Feedback and adjustment

4.2. Data-Driven Integrated Solution: Multi-Modal Analysis and Personalized Interventions
| Data Type | Source | Usage |
| Psychological State | Digital Therapeutic System | Mental Health Assessment |
| Physical Activity | Wearable Devices | Fitness and Energy Level Tracking |
| Sleep Patterns | Sleep Tracking Apps | Sleep Quality Analysis |
| Nutrition | Diet Logging Apps | Dietary Impact on Mental Health |
| Social Interactions | Smartphone Usage Data | Social Well-being Assessment |
| Stress Levels | Physiological Sensors | Stress Management |
4.3. Analysis of Synergistic Effects between AI and Wellness Solutions

5. Pilot Service Implementation and Evaluation
5.1. Pilot Service Overview and Design
5.2. KPI Setting and Performance Evaluation: Technical, Clinical, and User Experience Aspects
| Aspect | KPI | Target | Actual Result |
| Technical | System Uptime | > 99.9% | 99.95% |
| Technical | Response Time | < 500ms | 320ms (average) |
| Technical | Gaslighting Detection Accuracy | > 85% | 87% |
| Clinical | Reduction in Anxiety Symptoms | > 20% | 28% |
| Clinical | Mood Score Improvement | > 15% | 22% |
| Clinical | Stress Management Efficacy | > 25% | 32% |
| User Experience | User Engagement Rate | > 70% | 83% |
| User Experience | User Satisfaction Score | > 4.0/5.0 | 4.3/5.0 |
| User Experience | Feature Utilization Rate | > 60% | 72% |
6. Market Entry and Expansion Strategy
6.1. Market Environment Analysis for Digital Therapeutics and Wellness Solutions
6.2. Legal and Ethical Considerations
6.3. Commercialization and Global Expansion Strategy
| Year | Target Market | Projected Market Share | Projected Revenue |
| 1 | Domestic(KR) | 2% | $5 million |
| 2 | National | 5% | $15 million |
| 3 | Global (Phase 1) | 1% | $30 million |
| 4 | Global (Phase 2) | 2% | $60 million |
| 5 | Global (Phase 3) | 3% | $100 million |
7. Conclusions and Future Research Directions
7.1. Summary of Research and Key Findings
7.2. Future Prospects for Digital Therapeutics and Wellness Solutions
7.3. Future Research Directions and Practical Recommendations
References
- World Health Organization. Adolescent Mental Health. Available online: https://www.who.int/news-room/fact-sheets/detail/adolescent-mental-health (accessed on 15 August 2024).
- Twenge, J.M.; Joiner, T.E.; Rogers, M.L.; Martin, G.N. Increases in Depressive Symptoms, Suicide-Related Outcomes, and Suicide Rates Among U. S. Adolescents After 2010 and Links to Increased New Media Screen Time. Clin. Psychol. Sci. 2018, 6, 3–17. [Google Scholar]
- Goldstein, E.; Topitzes, J.; Brown, R.L.; Barrett, B. Mediational pathways of meditation and exercise on mental health and perceived stress: A randomized controlled trial. J. Health Psychol. 2020, 25, 1816–1830. [Google Scholar] [CrossRef] [PubMed]
- Digital Therapeutics Alliance. Digital Therapeutics: Combining Technology and Evidence-based Medicine to Transform Personalized Patient Care. Available online: https://dtxalliance.org/wp-content/uploads/2018/09/DTA-Report_DTx-Industry-Foundations.pdf (accessed on 15 August 2024).
- U.S. Food and Drug Administration. Digital Health Software Precertification (Pre-Cert) Program. Available online: https://www.fda.gov/medical-devices/digital-health-center-excellence/digital-health-software-precertification-pre-cert-program (accessed on 15 August 2024).
- Grand View Research. Digital Therapeutics Market Size, Share & Trends Analysis Report By Application, By Product Type, By Sales Channel, By Region, And Segment Forecasts, 2022 - 2030. Available online: https://www.grandviewresearch.com/industry-analysis/digital-therapeutics-market (accessed on 15 August 2024).
- Global Wellness Institute. What is Wellness? Available online:. Available online: https://globalwellnessinstitute.org/what-is-wellness/ (accessed on 15 August 2024).
- Deloitte. The Rise of Digital Health. Available online: https://www2.deloitte.com/content/dam/Deloitte/global/Documents/Life-Sciences-Health-Care/gx-lshc-rise-of-digital-health.pdf (accessed on 15 August 2024).
- Global Wellness Institute. Global Wellness Economy Monitor. Available online: https://globalwellnessinstitute.org/industry-research/global-wellness-economy-monitor/ (accessed on 15 August 2024).
- Torous, J.; Andersson, G.; Bertagnoli, A.; Christensen, H.; Cuijpers, P.; Firth, J.; Haim, A.; Hsin, H.; Hollis, C.; Lewis, S.; et al. Towards a consensus around standards for smartphone apps and digital mental health. World Psychiatry 2019, 18, 97–98. [Google Scholar] [CrossRef] [PubMed]
- Chandrashekar, P. Do mental health mobile apps work: evidence and recommendations for designing high-efficacy mental health mobile apps. mHealth 2018, 4, 6. [Google Scholar] [CrossRef] [PubMed]
- Devlin, J.; Chang, M.W.; Lee, K.; Toutanova, K. BERT: Pre-training of Deep Bidirectional Transformers for Language Understanding. In Proceedings of the 2019 Conference of the North American Chapter of the Association for Computational Linguistics: Human Language Technologies, Minneapolis, MN, USA, 2–7 June 2019; pp. 4171–4186. [Google Scholar]
- Vaswani, A.; Shazeer, N.; Parmar, N.; Uszkoreit, J.; Jones, L.; Gomez, A.N.; Kaiser, Ł.; Polosukhin, I. Attention is All you Need. In Advances in Neural Information Processing Systems 30; Guyon, I., Luxburg, U.V., Bengio, S., Wallach, H., Fergus, R., Vishwanathan, S., Garnett, R., Eds.; Curran Associates, Inc.: Red Hook, NY, USA, 2017; pp. 5998–6008. [Google Scholar]
- Baltrušaitis, T.; Ahuja, C.; Morency, L.P. Multimodal Machine Learning: A Survey and Taxonomy. IEEE Trans. Pattern Anal. Mach. Intell. 2019, 41, 423–443. [Google Scholar] [CrossRef] [PubMed]
- Pfefferbaum, B.; North, C.S. Mental Health and the Covid-19 Pandemic. N. Engl. J. Med. 2020, 383, 510–512. [Google Scholar] [CrossRef] [PubMed]
- Grossman, P.; Niemann, L.; Schmidt, S.; Walach, H. Mindfulness-based stress reduction and health benefits: A meta-analysis. J. Psychosom. Res. 2004, 57, 35–43. [Google Scholar] [CrossRef] [PubMed]
Disclaimer/Publisher’s Note: The statements, opinions and data contained in all publications are solely those of the individual author(s) and contributor(s) and not of MDPI and/or the editor(s). MDPI and/or the editor(s) disclaim responsibility for any injury to people or property resulting from any ideas, methods, instructions or products referred to in the content. |
© 2024 by the authors. Licensee MDPI, Basel, Switzerland. This article is an open access article distributed under the terms and conditions of the Creative Commons Attribution (CC BY) license (http://creativecommons.org/licenses/by/4.0/).