Submitted:
23 August 2024
Posted:
27 August 2024
You are already at the latest version
Abstract
Keywords:
Graphical Abstract

1. Introduction
2. Materials and Methods
2.1. Research Ethics
2.2. Subject Dogs and Collected Feces
2.3. DNA Extraction from the Feces
2.4. Analysis of DNA Integrity
2.5. LR-PCR for Whole mtDNA
2.6. Preparation for DNA Library and NGS Run
2.7. Bioinformatics Analysis to Determine Whole mtDNA Sequence
3. Results
3.1. DNA Integrity
3.2. Optimization of LR-PCR
3.3. The DNA Libraries Were Accurately Created by the LabDroid “Maholo”
3.4. The Whole mtDNA Sequence of Both Dogs Was Accurately Determined
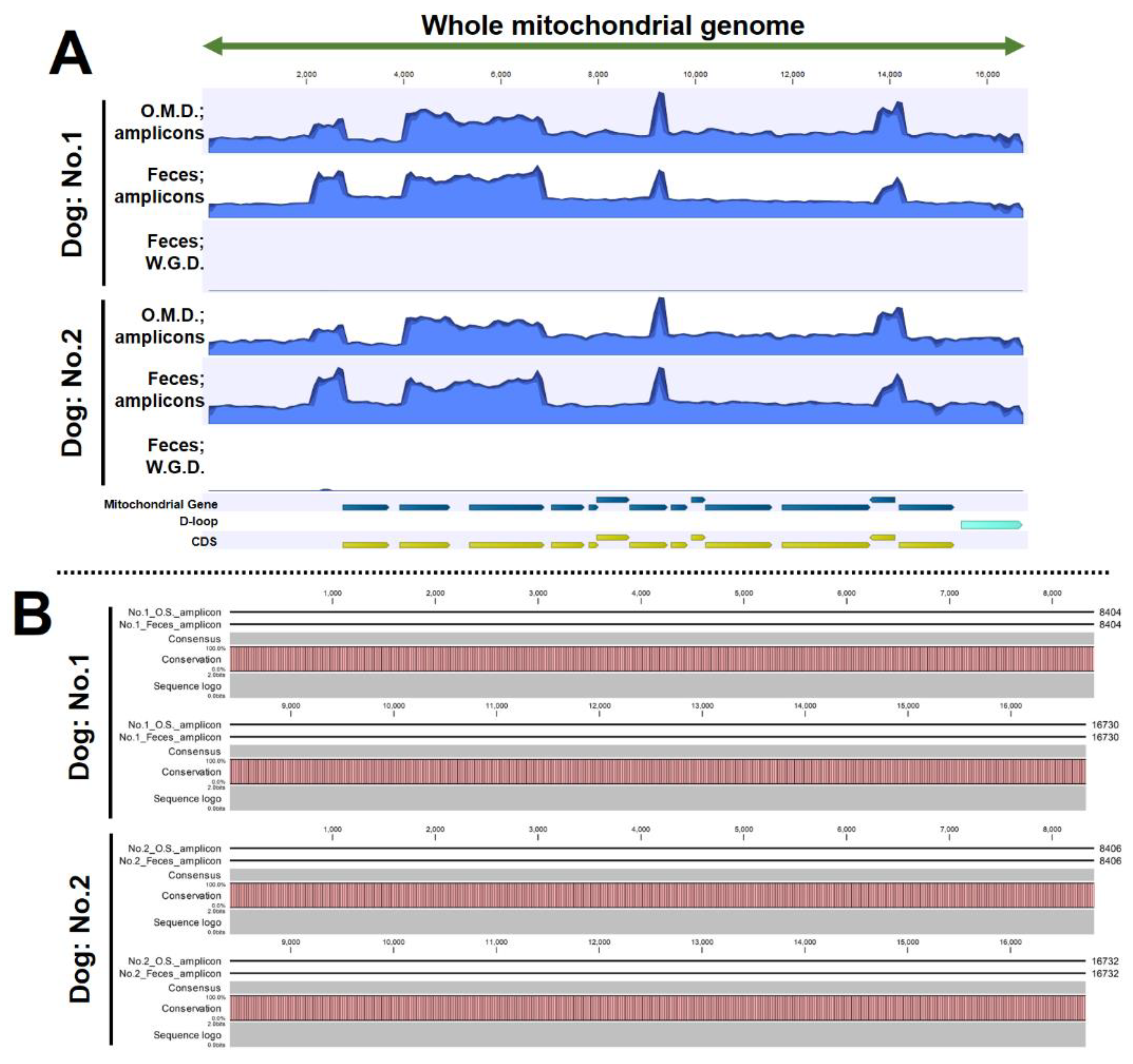
3.5. The Amplicon Sequencing of mtDNA Using Fecal DNA Provides Uniform Coverage and Accurate Sequencing
4. Discussion
5. Conclusion
Supplementary Materials
Author Contributions
Funding
Institutional Review Board Statement
Informed Consent Statement
Data Availability Statement
Acknowledgments
Conflicts of Interest
References
- Key Indicator Summary, Survey of Dog and Cat Ownership in Japan, Japan Pet Food Association. Available online: https://petfood.or.jp/data/chart2023/index.html (accessed on 17 June 2024).
- Is it true that the number of pets owned has surpassed the number of children born? Available online: https://renove-realcube.com/yomimono/7124/(accessed on 17 June 2024).
- Dog Breeding and Feeding Status and Expenditures, Survey of Dog and Cat Ownership in Japan, Japan Pet Food Association. Available online: https://petfood.or.jp/data/chart2023/index.html (accessed on 17 June 2024).
- Team of “White Paper on Household Animals 2023” project. White Paper on Household Animals 2023, 1st ed; Anicom Holdings, Inc.: Tokyo, Japan, 2024; pp.72.
- Pye, C.; Bruniges, N.; Peffers, M.; Comerford, E. Advances in the Pharmaceutical Treatment Options for Canine Osteoarthritis. J. Small Anim. Pract. 2022, 63, 721–738. [Google Scholar] [CrossRef] [PubMed]
- Fulkerson, C.M.; Knapp, D.W. Management of Transitional Cell Carcinoma of the Urinary Bladder in Dogs: A Review. Vet. J. 2015, 205, 217–225. [Google Scholar] [CrossRef] [PubMed]
- Repasy, A.B.; Selmic, L.E.; Kisseberth, W.C. Canine Apocrine Gland Anal Sac Adenocarcinoma: A Review. Top. Companion Anim. Med. 2022, 50, 100682. [Google Scholar] [CrossRef] [PubMed]
- de Nardi, A.B.; dos Santos Horta, R.; Fonseca-Alves, C.E.; de Paiva, F.N.; Linhares, L.C.M.; Firmo, B.F.; Ruiz Sueiro, F.A.; de Oliveira, K.D.; Lourenço, S.V.; De Francisco Strefezzi, R.; et al. Diagnosis, Prognosis and Treatment of Canine Cutaneous and Subcutaneous Mast Cell Tumors. Cells 2022, 11, 618. [Google Scholar] [CrossRef] [PubMed]
- Tkaczyk-Wlizło, A.; Kowal, K.; Ślaska, B. Mitochondrial DNA Alterations in the Domestic Dog (Canis Lupus Familiaris) and Their Association with Development of Diseases: A Review. Mitochondrion 2022, 63, 72–84. [Google Scholar] [CrossRef] [PubMed]
- Sugasawa, T.; Matsumoto, Y.; Fang, H.; Takemasa, T.; Komine, R.; Tamai, S.; Gu, W.; Tanaka, K.; Kanki, Y.; Takahashi, Y. Establishing a Sequencing Method for the Whole Mitochondrial DNA of Domestic Dogs. Animals (Basel) 2023, 13, 2332. [Google Scholar] [CrossRef] [PubMed]
- Britannica, The Editors of Encyclopaedia. "feces". Encyclopedia Britannica, 21 May. 2024. https://www.britannica.com/science/feces. (accessed 17 June 2024).
- Kelly, R.D.W.; Mahmud, A.; McKenzie, M.; Trounce, I.A.; St John, J.C. Mitochondrial DNA Copy Number Is Regulated in a Tissue Specific Manner by DNA Methylation of the Nuclear-Encoded DNA Polymerase Gamma A. Nucleic Acids Res. 2012, 40, 10124–10138. [Google Scholar] [CrossRef] [PubMed]
- Rausser, S.; Trumpff, C.; McGill, M.A.; Junker, A.; Wang, W.; Ho, S.-H.; Mitchell, A.; Karan, K.R.; Monk, C.; Segerstrom, S.C.; et al. Mitochondrial Phenotypes in Purified Human Immune Cell Subtypes and Cell Mixtures. bioRxiv 2020. [CrossRef] [PubMed]
- Otani, N.; Kanki, Y.; Nguyen, K.D.M.; Sugasawa, T. Detection of Gene Doping Using Dried Blood Spots from a Mouse Model with rAAV9 Vector-Mediated Human Erythropoietin Expression as a Pilot Study. Analytica 2024, 5, 263–272. [Google Scholar] [CrossRef]
- Canis lupus familiaris Genome Assembly Dog10K_Boxer_Tasha. Available online: https://www.ncbi.nlm.nih.gov/data-hub/genome/GCF_000002285.5/(accessed on 1 March 2024).
- Shelton, G.D.; Mickelson, J.R.; Friedenberg, S.G.; Cullen, J.N.; Mehra, J.M.; Guo, L.T.; Minor, K.M. Multi-Allelic Mitochondrial DNA Deletions in an Adult Dog with Chronic Weakness, Exercise Intolerance and Lactic Acidemia. Animals 2024, 14, 1946. [Google Scholar] [CrossRef] [PubMed]
- Kumar, S. Stray Dogs Are a Growing Threat to Public Health. BMJ 2002, 325, 66l–666. [Google Scholar] [CrossRef]
- Gill, G.S.; Singh, B.B.; Dhand, N.K.; Aulakh, R.S.; Ward, M.P.; Brookes, V.J. Stray Dogs and Public Health: Population Estimation in Punjab, India. Vet. Sci. 2022, 9, 75. [Google Scholar] [CrossRef] [PubMed]
- Wallace, D.C. Why Do We Still Have a Maternally Inherited Mitochondrial DNA? Insights from Evolutionary Medicine. Annu. Rev. Biochem. 2007, 76, 781–821. [Google Scholar] [CrossRef] [PubMed]
- Italian province orders all dogs to be DNA tested in poo crackdown, Animals. Available online: https://www.theguardian.com/world/2024/jan/17/italian-province-orders-all-dogs-to-be-dna-tested-in-poo-crackdown (accessed on 17 Aug 2024).
- Yachie, N.; Robotic Biology Consortium; Natsume, T. Robotic Crowd Biology with Maholo LabDroids. Nat. Biotechnol. 2017, 35, 310–312. [CrossRef] [PubMed]
- Sasamata, M.; Shimojo, D.; Fuse, H.; Nishi, Y.; Sakurai, H.; Nakahata, T.; Yamagishi, Y.; Sasaki-Iwaoka, H. Establishment of a Robust Platform for Induced Pluripotent Stem Cell Research Using Maholo LabDroid. SLAS Technol. 2021, 26, 441–453. [Google Scholar] [CrossRef] [PubMed]
- Terada, M.; Kogawa, Y.; Shibata, Y.; Kitagawa, M.; Kato, S.; Iida, T.; Yorimitsu, T.; Kato, A.; Matsukuma, K.; Maeda, T.; et al. Robotic Cell Processing Facility for Clinical Research of Retinal Cell Therapy. SLAS Technol. 2023, 28, 449–459. [Google Scholar] [CrossRef]
- Kanda, G.N.; Tsuzuki, T.; Terada, M.; Sakai, N.; Motozawa, N.; Masuda, T.; Nishida, M.; Watanabe, C.T.; Higashi, T.; Horiguchi, S.A.; et al. Robotic Search for Optimal Cell Culture in Regenerative Medicine. Elife 2022, 11. [Google Scholar] [CrossRef] [PubMed]






Disclaimer/Publisher’s Note: The statements, opinions and data contained in all publications are solely those of the individual author(s) and contributor(s) and not of MDPI and/or the editor(s). MDPI and/or the editor(s) disclaim responsibility for any injury to people or property resulting from any ideas, methods, instructions or products referred to in the content. |
© 2024 by the authors. Licensee MDPI, Basel, Switzerland. This article is an open access article distributed under the terms and conditions of the Creative Commons Attribution (CC BY) license (http://creativecommons.org/licenses/by/4.0/).