Submitted:
14 August 2024
Posted:
15 August 2024
You are already at the latest version
Abstract
Keywords:
1. Introduction
2. GSL-Compartmental Model for the Baryonic Matter Cycle
3. Negligible Triggered Star Formation
3.1. Stationary Ratios
3.2. Negligible Stellar Feedback
3.3. Negligible Stellar Evolution
4. Cosmic Star Formation History
4.1. Observational Constraints
5. Results for Model without Stellar Evolution
5.1. SFR Density
5.2. Stellar Density
5.3. Special Case: Negligible Stellar Feedback () and Stellar Evolution ()
6. SFR and Stellar Density for Spontaneous Star Formation with Stellar Feedback
6.1. Theoretical Results
6.2. Constraints on Parameters
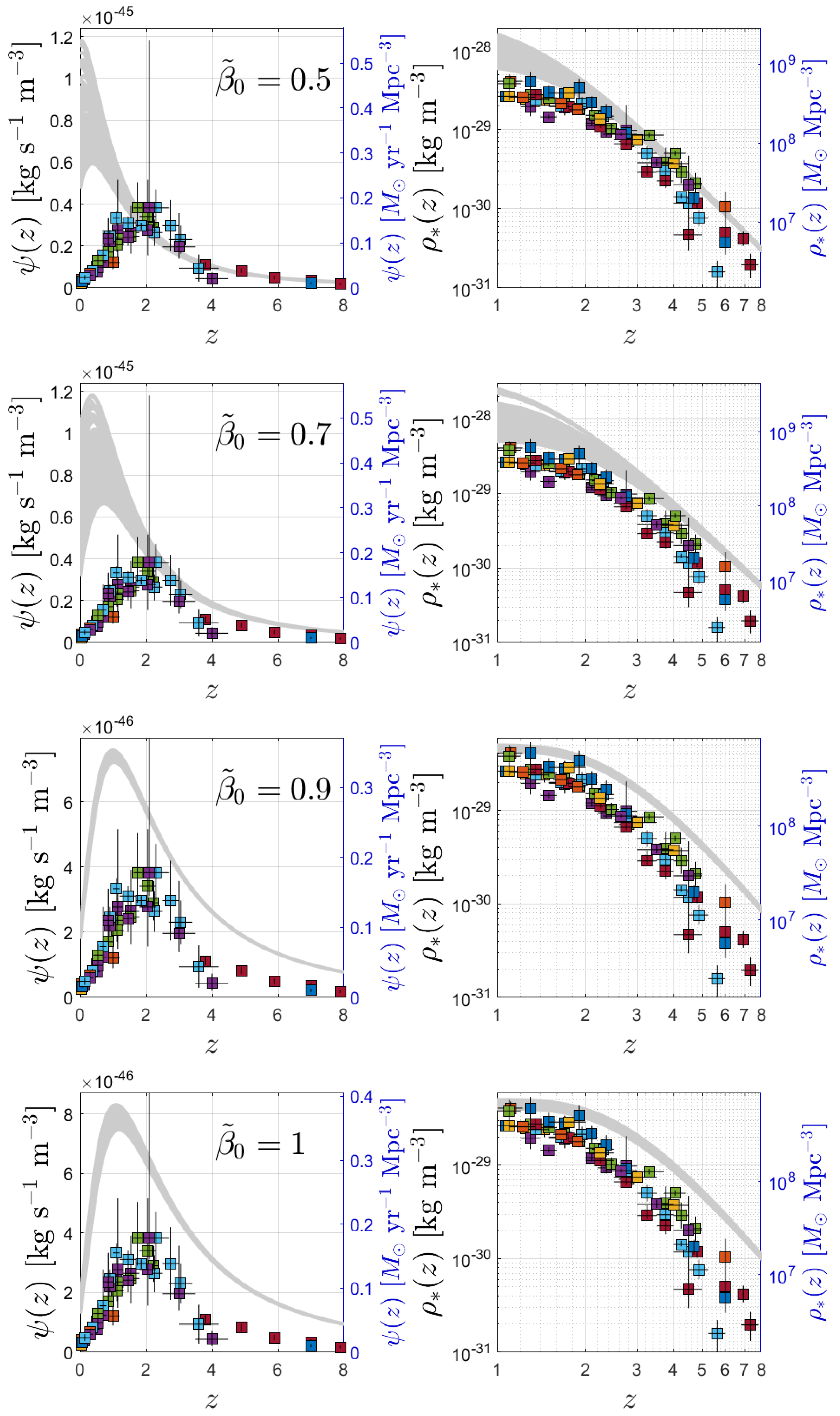
6.2.1. Results for standard Hubble constant value


6.2.2. Smaller Values of the Hubble Constant

6.3. Special Case of Negligible Stellar Feedback
7. Summary and Conclusions
Acknowledgments
Appendix A. Lambert Functions
References
- Bonnor, W. B. Monthly Notices R. Astron. Soc 1956, 16, 351. [Google Scholar]
- Boylan-Kolchin, M.; Weisz, D.R. Monthly Notices R. Astron. Soc. 2021, 505, 2764. [Google Scholar] [CrossRef]
- Carroll, B.W.; Ostlie, D.A. An Introduction to Modern Astrophysics, 2nd ed.; Cambridge University Press: Cambridge, 2017. [Google Scholar]
- Carroll, S.M.; Press, W.H.; Turner, E.L. Ann. Rev. Astron. Astrophys. 1992, 30, 499. [CrossRef]
- Clayton, D. D. Principles of Stellar Evolution and Nucleosynthesis; University of Chicago Press: Chicago, 1983. [Google Scholar]
- Cousin, M.; Lagache, G.; Bethermin, M.; Guiderdoni, B. Astron. Astrophys. 2015, 575.
- Cucciati, O., Tresse, L., Ilbert, O., et al. Astron. Astrophys 2012, 539, A31. [CrossRef]
- Dahlen, T., Mobasher, B., Dickinson, M., et al. Astrophys. J. 2007.
- Dave, R.; Finlator, K.; Oppenheimer, B.D. Monthly Notices R. Astron. Soc. 2011, 416, 1354. [Google Scholar]
- Davis, A.J.; Khochfar, S.; Dalla, V.C. Monthly Notices R. Astron. Soc. 2014, 443, 985. [Google Scholar] [CrossRef]
- Ebert, R. Z. Astrophysik 1955, 37, 215. [Google Scholar]
- Elmegreen, B.G. Astrophys. J. 1997, 477, 196. [Google Scholar]
- Estrada, E. Phys. Rep. 2020, 869, 1. [CrossRef] [PubMed]
- Frank, J.; King, A.; Raine, D. Accretion Power in Astrophysics, 3rd ed.; Cambridge University Press: Cambridge, 2002. [Google Scholar]
- Hansen, C.J.; Kawaler, S.D.; Trimble, V. Stellar Interiors: Physical Principles, Structure, and Evolution, 2nd ed.; S: (New York, 2004. [Google Scholar]
- Hennebelle, P.; Chabrier, G. Astrophys. J. Lett. 2011, 743, L29. [Google Scholar]
- Hethcote, H.W. Biomathematics. In Applied Mathematical Ecology; Levin, S.A., Hallam, T.G., Gross, L.J., Eds.; Springer: Berlin, 1989; Vol. 18, pp. 119–144. [Google Scholar]
- Hethcote, H.W. SIAM. Rev 2000, 42, 599. [Google Scholar]
- Hogg, D.W. 2000, arXiv:astro-ph/9905116.
- Kendall, D.G. Proceedings of the Third Berkeley Symposium on Mathematical Statistics and Probability; University of California Press: Berkeley, CA, USA, 1956; p. 149. [Google Scholar]
- Kermack, W.O.; McKendrick, A.G. Proc. R. Soc. A 1927, 115, 700.
- Klessen, R.S.; Glover, S.C. Annu. Rev. Astron. Astrophys. 2023, 61, 65. [CrossRef]
- Kröger, M.; Schlickeiser, R. J. Phys. A 2020, 53, 505601. [CrossRef]
- Lang, K.R. Astrophysical Formulae: Space, Time, Matter, and Cosmology, 3rd ed.; Springer: Berlin, 1999. [Google Scholar]
- Lang, K.R. The Life and Death of Stars; Cambridge University Press: Cambridge, 2013. [Google Scholar]
- Low, M. M. M.; Klessen, R.S. Control of Star Formation by Supersonic Turbulence. Rev. Mod. Phys. 2004, 76, 125–194. [Google Scholar]
- Madau, P.; Dickinson, M. Annu. Rev. Astron. Astrophys 2014, 52, 415. [CrossRef]
- Maoz, D.; Graur, O. Astrophys. J. 2017, 848, 25. [CrossRef]
- Mercado, F. J., Bullock, J. S., Boylan-Kolchin, M., et al. Monthly Notices R. Astron. Soc. 2021, 501, 5121. [Google Scholar]
- Moustakas, J., Coil, A. L., Aird, J., et al. Astrophys. J. 2013. [Google Scholar]
- Naoz, S.; Perna, R. Astrophys. J. 2014. [Google Scholar]
- Peebles, P. J. E. Principles of Physical Cosmology; Princeton University Press: Princeton, NJ, United States, 1993. [Google Scholar]
- Peng, Y.; Maiolino, R. Monthly Notices R. Astron. Soc. 2014, 443, 3643. [Google Scholar] [CrossRef]
- Perez-Gonzalez, P. G., Rieke, G. H., Villar, V., et al. Astrophys. J. 2008, 675, 234. [Google Scholar]
- Péroux, C.; Howk, J.C. Annu. Rev. Astron. Astrophys. 2020, 58, 363. [CrossRef]
- Phillips, A. The Physics of Stars; John Wiley & Sons: Chichester, 1999. [Google Scholar]
- Portinari, L.; Chiosi, C.; Bressan, A. Astron. Astrophys 1998, 334, 505. [Google Scholar]
- Ryden, B. Introduction to Cosmology, 2nd ed.; C: (Cambridge, 2017. [Google Scholar]
- Sadoun, R.; Shlosman, I.; Choi, J.-H.; Romano-Diaz, E. Astrophys. J. 2016, 829. [Google Scholar]
- Shampine, L.F.; Reichelt, M. SIAM. J. Sci. Comput. 1997, 18, 1. [Google Scholar]
- Shapiro, S.L.; Teukolsky, S.A. Black Holes, White Dwarfs, and Neutron Stars: The Physics of Compact Objects; Wiley-Interscience: New York, 1983. [Google Scholar]
- Somerville, R.S.; Dave, R. Annu. Rev. Astron. Astrophys. 2015, 53, 51. [Google Scholar] [CrossRef]
- Tielens, A.G.G.M. The Physics and Chemistry of the Interstellar Medium; Cambridge University Press: Cambridge, 2005. [Google Scholar]
- Tinsley, B. M. Fundament. Cosmic Phys. 1980, 5, 287. [Google Scholar]
- Tortora, C.; Hunt, L.K.; Ginolfi, M. Astron. Astrophys 2022, 657. [Google Scholar]
- Weinberg, S. Cosmology; Oxford University Press: Oxford, 2008. [Google Scholar]
- Woosley, S. E.; Janka, H.-T. Nat. Phys. 2005, 1, 147. [CrossRef]
| 1 | Note that . |
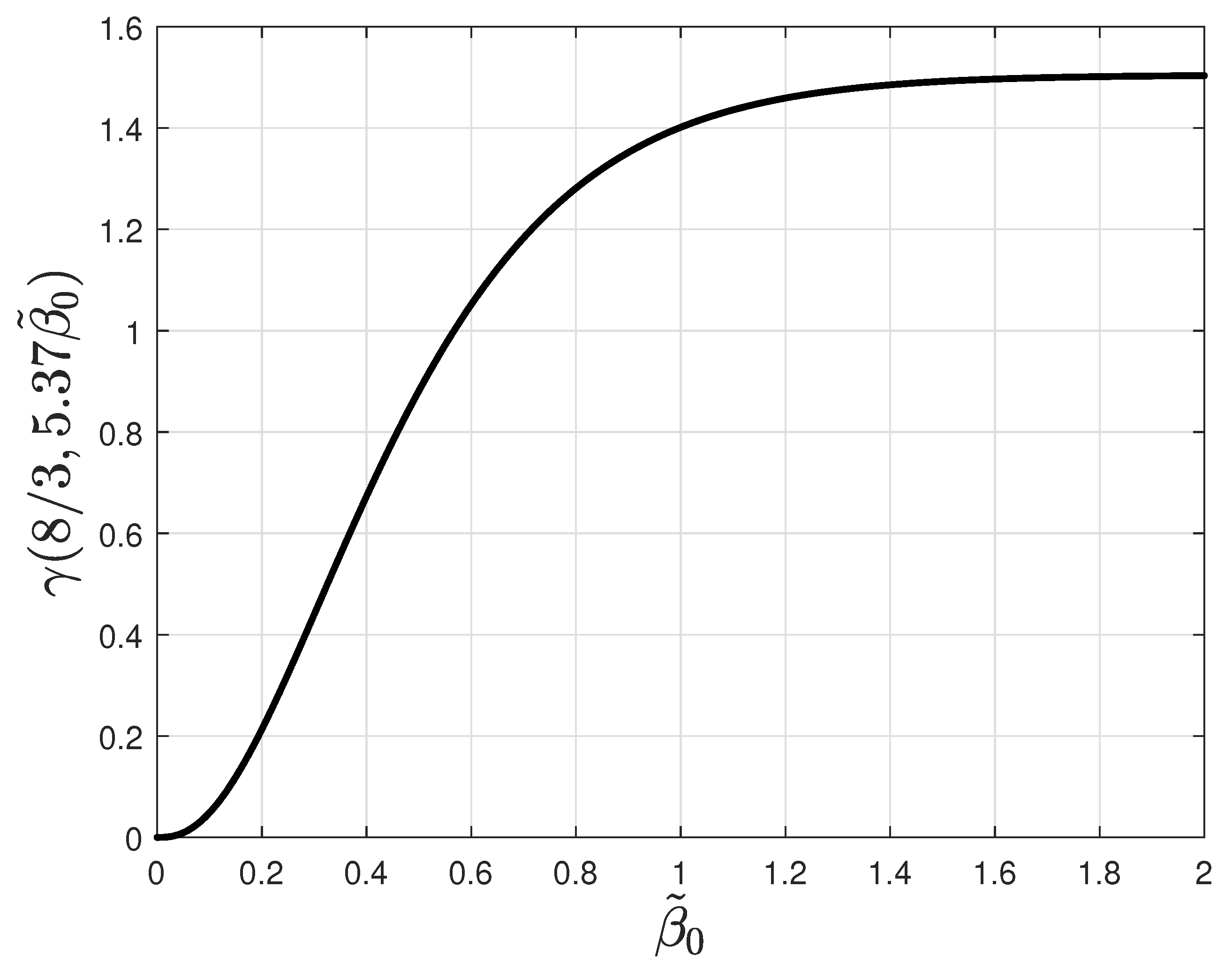
| 2 | We emphasize the extremely sensitive dependence on the value of the Hubble constant and also on the ratio as with the upper limit (45) for the factor . |
| 3 | To evaluate for large arguments (implying ) numerically, one can use . |






Disclaimer/Publisher’s Note: The statements, opinions and data contained in all publications are solely those of the individual author(s) and contributor(s) and not of MDPI and/or the editor(s). MDPI and/or the editor(s) disclaim responsibility for any injury to people or property resulting from any ideas, methods, instructions or products referred to in the content. |
© 2024 by the authors. Licensee MDPI, Basel, Switzerland. This article is an open access article distributed under the terms and conditions of the Creative Commons Attribution (CC BY) license (http://creativecommons.org/licenses/by/4.0/).