Submitted:
13 August 2024
Posted:
14 August 2024
You are already at the latest version
Abstract
Keywords:
1. Introduction
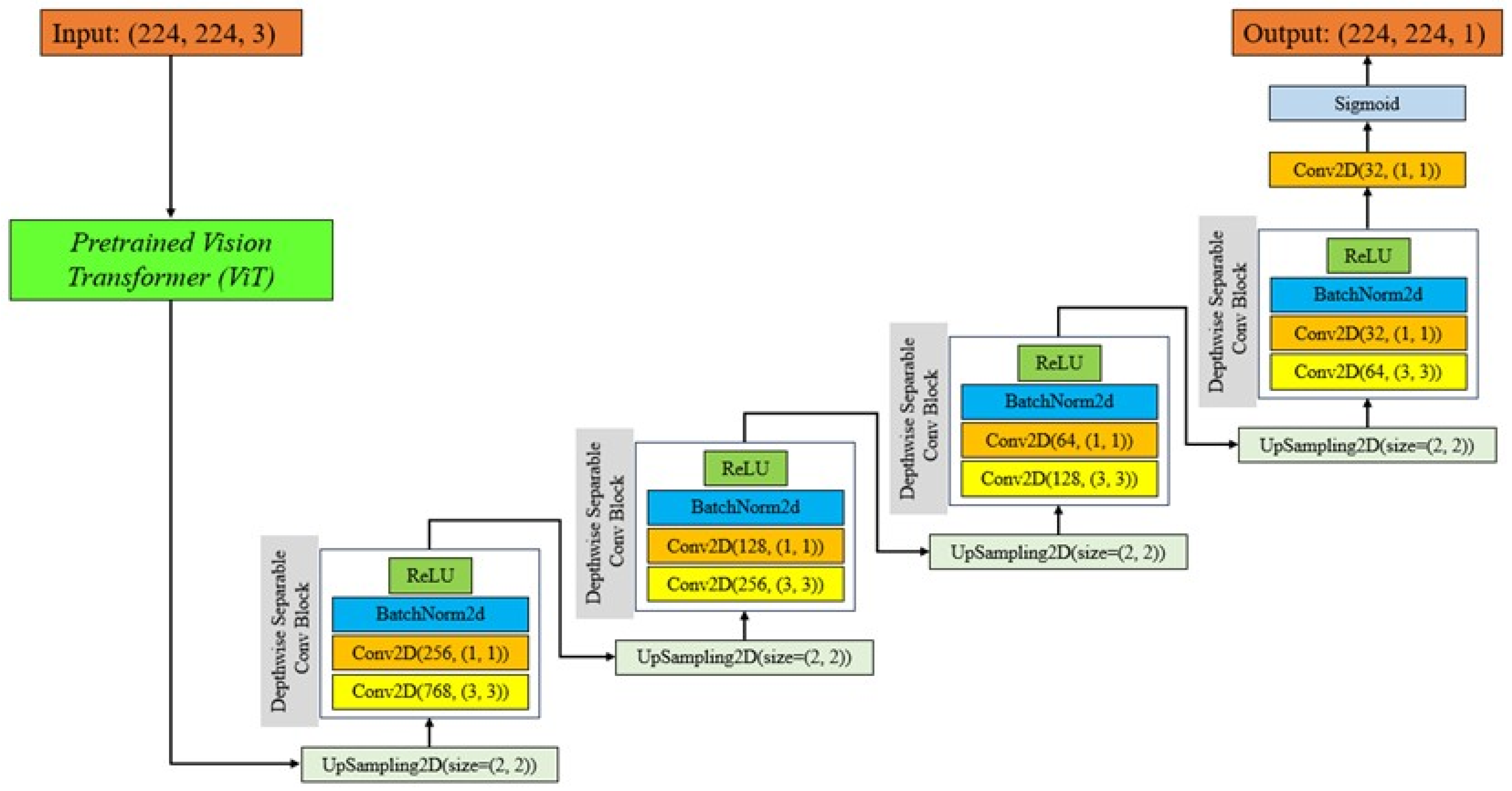
2. Model Structure
2.1. Dataset
2.2. Data Augmentation
2.3. Training Procedure
3. Experiments
3.1. Evaluation Metrics
3.2. Results and Discussion
4. Conclusion
Conflicts of Interest
References
- Ranjbarzadeh, R.; Dorosti, S.; Ghoushchi, S.J.; Caputo, A.; Tirkolaee, E.B.; Ali, S.S.; Arshadi, Z.; Bendechache, M. Breast tumor localization and segmentation using machine learning techniques: Overview of datasets, findings, and methods. Computers in Biology and Medicine 2023, 152, 106443. [Google Scholar] [CrossRef] [PubMed]
- Nagalakshmi, T. Breast cancer semantic segmentation for accurate breast cancer detection with an ensemble deep neural network. Neural Processing Letters 2022, 54, 5185–5198. [Google Scholar] [CrossRef]
- Wang, J.; Liu, G.; Liu, D.; Chang, B. MF-Net: Multiple-feature extraction network for breast lesion segmentation in ultrasound images. Expert Systems with Applications 2024, 249, 123798. [Google Scholar] [CrossRef]
- Tagnamas, J.; Ramadan, H.; Yahyaouy, A.; Tairi, H. Multi-task approach based on combined CNN-transformer for efficient segmentation and classification of breast tumors in ultrasound images. Visual Computing for Industry, Biomedicine, and Art 2024, 7, 2. [Google Scholar]
- El Adoui, M.; Mahmoudi, S.A.; Larhmam, M.A.; Benjelloun, M. MRI breast tumor segmentation using different encoder and decoder CNN architectures. Computers 2019, 8, 52. [Google Scholar] [CrossRef]
- Benhammou, Y.; Achchab, B.; Herrera, F.; Tabik, S. BreakHis based breast cancer automatic diagnosis using deep learning: Taxonomy, survey and insights. Neurocomputing 2020, 375, 9–24. [Google Scholar] [CrossRef]
- Peng, C.; Zhang, Y.; Meng, Y.; Yang, Y.; Qiu, B.; Cao, Y.; Zheng, J. LMA-Net: A lesion morphology aware network for medical image segmentation towards breast tumors. Computers in Biology and Medicine 2022, 147, 105685. [Google Scholar] [CrossRef]
- Ranjbarzadeh, R.; Jafarzadeh Ghoushchi, S.; Tataei Sarshar, N.; Tirkolaee, E.B.; Ali, S.S.; Kumar, T.; Bendechache, M. ME-CCNN: Multi-encoded images and a cascade convolutional neural network for breast tumor segmentation and recognition. Artificial Intelligence Review 2023, 56, 10099–10136. [Google Scholar] [CrossRef]
- Qi, W.; Wu, H.C.; Chan, S.C. Mdf-net: A multi-scale dynamic fusion network for breast tumor segmentation of ultrasound images. IEEE Transactions on Image Processing 2023. [Google Scholar] [CrossRef]
- Lei, Y.; He, X.; Yao, J.; Wang, T.; Wang, L.; Li, W.; Curran, W.J.; Liu, T.; Xu, D.; Yang, X. Breast tumor segmentation in 3D automatic breast ultrasound using Mask scoring R-CNN. Medical physics 2021, 48, 204–214. [Google Scholar] [CrossRef]
- Tang, P.; Yang, X.; Nan, Y.; Xiang, S.; Liang, Q. Feature pyramid nonlocal network with transform modal ensemble learning for breast tumor segmentation in ultrasound images. IEEE Transactions on Ultrasonics, Ferroelectrics, and Frequency Control 2021, 68, 3549–3559. [Google Scholar] [CrossRef] [PubMed]
- Zhu, C.; Chai, X.; Xiao, Y.; Liu, X.; Zhang, R.; Yang, Z.; Wang, Z. Swin-Net: A Swin-Transformer-Based Network Combing with Multi-Scale Features for Segmentation of Breast Tumor Ultrasound Images. Diagnostics 2024, 14, 269. [Google Scholar] [CrossRef] [PubMed]
- Zhang, S.; Liao, M.; Wang, J.; Zhu, Y.; Zhang, Y.; Zhang, J.; Zheng, R.; Lv, L.; Zhu, D.; Chen, H.; et al. Fully automatic tumor segmentation of breast ultrasound images with deep learning. Journal of Applied Clinical Medical Physics 2023, 24, e13863. [Google Scholar] [CrossRef] [PubMed]
- Aghamohammadi, A.; Beheshti Shirazi, S.A.; Banihashem, S.Y.; Shishechi, S.; Ranjbarzadeh, R.; Jafarzadeh Ghoushchi, S.; Bendechache, M. A deep learning model for ergonomics risk assessment and sports and health monitoring in self-occluded images. Signal, Image and Video Processing 2024, 18, 1161–1173. [Google Scholar] [CrossRef]
- Roshanisefat, S.; Mardani Kamali, H.; Homayoun, H.; Sasan, A. RANE: An open-source formal de-obfuscation attack for reverse engineering of logic encrypted circuits. In Proceedings of the 2021 on Great Lakes Symposium on VLSI; 2021; pp. 221–228. [Google Scholar] [CrossRef]
- Raherinirina, A.; Randriamandroso, A.; Hajalalaina, A.R.; Rakotoarivelo, R.A.; Rafamatantantsoa, F. A Gaussian multivariate hidden markov model for breast tumor diagnosis. Applied Mathematics 2021, 12, 679–693. [Google Scholar] [CrossRef]
- Anari, S.; Tataei Sarshar, N.; Mahjoori, N.; Dorosti, S.; Rezaie, A. Review of deep learning approaches for thyroid cancer diagnosis. Mathematical Problems in Engineering 2022, 2022, 5052435. [Google Scholar] [CrossRef]
- Sarshar, N.T.; Mirzaei, M. Premature ventricular contraction recognition based on a deep learning approach. Journal of Healthcare Engineering 2022, 2022, 1450723. [Google Scholar] [CrossRef] [PubMed]
- Safavi, S.; Jalali, M. RecPOID: POI recommendation with friendship aware and deep CNN. Future Internet 2021, 13, 79. [Google Scholar] [CrossRef]
- Ru, J.; Lu, B.; Chen, B.; Shi, J.; Chen, G.; Wang, M.; Pan, Z.; Lin, Y.; Gao, Z.; Zhou, J.; et al. Attention guided neural ODE network for breast tumor segmentation in medical images. Computers in Biology and Medicine 2023, 159, 106884. [Google Scholar] [CrossRef]
- Zarbakhsh, P. Spatial attention mechanism and cascade feature extraction in a U-Net model for enhancing breast tumor segmentation. Applied Sciences 2023, 13, 8758. [Google Scholar] [CrossRef]
- Karkehabadi, A.; Oftadeh, P.; Shafaie, D.; Hassanpour, J. On the connection between saliency guided training and robustness in image classification. In Proceedings of the 2024 12th International Conference on Intelligent Control and Information Processing (ICICIP); 2024; pp. 203–210. [Google Scholar]
- Iqbal, A.; Sharif, M. UNet: A semi-supervised method for segmentation of breast tumor images using a U-shaped pyramid-dilated network. Expert Systems with Applications 2023, 221, 119718. [Google Scholar] [CrossRef]
- Ru, J.; Lu, B.; Chen, B.; Shi, J.; Chen, G.; Wang, M.; Pan, Z.; Lin, Y.; Gao, Z.; Zhou, J.; et al. Attention guided neural ODE network for breast tumor segmentation in medical images. Computers in Biology and Medicine 2023, 159, 106884. [Google Scholar] [CrossRef] [PubMed]
- Chen, G.; Zhou, L.; Zhang, J.; Yin, X.; Cui, L.; Dai, Y. ESKNet: An enhanced adaptive selection kernel convolution for ultrasound breast tumors segmentation. Expert Systems with Applications 2024, 246, 123265. [Google Scholar] [CrossRef]
- Huang, T.; Chen, J.; Jiang, L. DS-UNeXt: depthwise separable convolution network with large convolutional kernel for medical image segmentation. Signal, Image and Video Processing 2023, 17, 1775–1783. [Google Scholar] [CrossRef]
- Nguyen, X.T.; Tran, G.S. Hyperspectral image classification using an encoder-decoder model with depthwise separable convolution, squeeze and excitation blocks. Earth Science Informatics 2024, 17, 527–538. [Google Scholar] [CrossRef]
- Jang, J.G.; Quan, C.; Lee, H.D.; Kang, U. Falcon: lightweight and accurate convolution based on depthwise separable convolution. Knowledge and Information Systems 2023, 65, 2225–2249. [Google Scholar] [CrossRef]
- Huang, T.; Chen, J.; Jiang, L. DS-UNeXt: depthwise separable convolution network with large convolutional kernel for medical image segmentation. Signal, Image and Video Processing 2023, 17, 1775–1783. [Google Scholar] [CrossRef]
- Huang, H.; Du, R.; Wang, Z.; Li, X.; Yuan, G. A malicious code detection method based on stacked depthwise separable convolutions and attention mechanism. Sensors 2023, 23, 7084. [Google Scholar] [CrossRef]
- Sriwastawa, A.; Arul Jothi, J.A. Vision transformer and its variants for image classification in digital breast cancer histopathology: A comparative study. Multimedia Tools and Applications 2024, 83, 39731–39753. [Google Scholar] [CrossRef]
- Himel, G.M.S.; Islam, M.M.; Al-Aff, K.A.; Karim, S.I.; Sikder, M.K.U. Skin Cancer Segmentation and Classification Using Vision Transformer for Automatic Analysis in Dermatoscopy-Based Noninvasive Digital System. International Journal of Biomedical Imaging 2024, 2024, 3022192. [Google Scholar] [CrossRef]
- Zeineldin, R.A.; Karar, M.E.; Elshaer, Z.; Coburger, J.; Wirtz, C.R.; Burgert, O.; Mathis-Ullrich, F. Explainable hybrid vision transformers and convolutional network for multimodal glioma segmentation in brain MRI. Scientific reports 2024, 14, 3713. [Google Scholar] [CrossRef]
- Li, Y.; Hu, J.; Wen, Y.; Evangelidis, G.; Salahi, K.; Wang, Y.; Tulyakov, S.; Ren, J. Rethinking vision transformers for mobilenet size and speed. In Proceedings of the IEEE/CVF International Conference on Computer Vision; 2023; pp. 16889–16900. [Google Scholar]
- Hassan, N.M.; Hamad, S.; Mahar, K. YOLO-based CAD framework with ViT transformer for breast mass detection and classification in CESM and FFDM images. Neural Computing and Applications 2024, 36, 6467–6496. [Google Scholar] [CrossRef]
- Zhao, Z.; Du, S.; Xu, Z.; Yin, Z.; Huang, X.; Huang, X.; Wong, C.; Liang, Y.; Shen, J.; Wu, J.; et al. SwinHR: Hemodynamic-powered hierarchical vision transformer for breast tumor segmentation. Computers in biology and medicine 2024, 169, 107939. [Google Scholar] [CrossRef] [PubMed]
- Al-Dhabyani, W.; Gomaa, M.; Khaled, H.; Fahmy, A. Dataset of breast ultrasound images. Data in brief 2020, 28, 104863. [Google Scholar] [CrossRef] [PubMed]
- Kannappan, B.; MariaNavin, J.; Sridevi, N.; Suresh, P. Data augmentation guided breast tumor segmentation based on generative adversarial neural networks. Engineering Applications of Artificial Intelligence 2023, 125, 106753. [Google Scholar] [CrossRef]
- Sajjad, M.; Khan, S.; Muhammad, K.; Wu, W.; Ullah, A.; Baik, S.W. Multi-grade brain tumor classification using deep CNN with extensive data augmentation. Journal of computational science 2019, 30, 174–182. [Google Scholar] [CrossRef]
- Noguchi, S.; Nishio, M.; Yakami, M.; Nakagomi, K.; Togashi, K. Bone segmentation on whole-body CT using convolutional neural network with novel data augmentation techniques. Computers in biology and medicine 2020, 121, 103767. [Google Scholar] [CrossRef]
- Vo, T.M.; Vo, T.T.; Phan, T.T.; Nguyen, H.T.; Tran, D.T. Data Augmentation Techniques Evaluation on Ultrasound Images for Breast Tumor Segmentation Tasks. In Deep Learning and Other Soft Computing Techniques: Biomedical and Related Applications; Springer, 2023; pp. 153–164. [Google Scholar] [CrossRef]
- Kingma, D.P.; Ba, J. Adam: A method for stochastic optimization. arXiv 2014, arXiv:1412.6980. [Google Scholar] [CrossRef]
- Huang, H.; Wang, C.; Dong, B. Nostalgic adam: Weighting more of the past gradients when designing the adaptive learning rate. arXiv 2018, arXiv:1805.07557. [Google Scholar] [CrossRef]
- Pezeshki, H. Breast tumor segmentation in digital mammograms using spiculated regions. Biomedical Signal Processing and Control 2022, 76, 103652. [Google Scholar] [CrossRef]
- Ranjbarzadeh, R.; Sadeghi, S.; Fadaeian, A.; Jafarzadeh Ghoushchi, S.; Tirkolaee, E.B.; Caputo, A.; Bendechache, M. ETACM: an encoded-texture active contour model for image segmentation with fuzzy boundaries. Soft Computing 2023, 1–13. [Google Scholar] [CrossRef]
- Dar, M.F.; Ganivada, A. Efficientu-net: a novel deep learning method for breast tumor segmentation and classification in ultrasound images. Neural Processing Letters 2023, 55, 10439–10462. [Google Scholar] [CrossRef]
- Vadhnani, S.; Singh, N. Brain tumor segmentation and classification in MRI using SVM and its variants: a survey. Multimedia Tools and Applications 2022, 81, 31631–31656. [Google Scholar] [CrossRef]





| Models | Precision | Recall | F1 | IoU | Dice |
|---|---|---|---|---|---|
| ViT + Unet | 0.8030 | 0.7682 | 0.7505 | 0.6196 | 0.7505 |
| ViT + UNet + Augmentation | 0.5702 | 0.2471 | 0.3158 | 0.2263 | 0.3158 |
Disclaimer/Publisher’s Note: The statements, opinions and data contained in all publications are solely those of the individual author(s) and contributor(s) and not of MDPI and/or the editor(s). MDPI and/or the editor(s) disclaim responsibility for any injury to people or property resulting from any ideas, methods, instructions or products referred to in the content. |
© 2024 by the authors. Licensee MDPI, Basel, Switzerland. This article is an open access article distributed under the terms and conditions of the Creative Commons Attribution (CC BY) license (http://creativecommons.org/licenses/by/4.0/).