Preprint
Review

This version is not peer-reviewed.

Fisheries Traceability, Drivers and Barriers to Its Adoption: A Review

A peer-reviewed article of this preprint also exists.

Submitted:

12 August 2024

Posted:

14 August 2024

You are already at the latest version

Abstract
Traceability has been applied in the fisheries, for example in tuna, as a means of verification and validation of the quality of fish meat and its origin. Traceability as a platform in the fisheries remains elusive in many parts of the country due to slow adoption. This study reviewed the existing literature in relation to, “agri-fishery traceability system,” “fishery traceability,” and “food safety” from year 2000-2023. It aimed to elucidate the common drivers and barriers to the adoption of fisheries traceability system. The authors used PRISMA to analyse articles obtained from SCOPUS and WOS (Web of Science), DOAJ (Directory of Open Access Journal), Academia, and PubMed central databases. The results showed that 125 articles were included after the inclusion and exclusion process. There were nine articles included in the year 2000 to 2005, followed by 19 in 2006 to 2010, and 26 from the year 2011 to 2015. A total of 40 articles were recorded from the year 2016 to 2020 and 31 from the year 2021 to 2023. In terms of text data from the authors, “fish”, “supply chain”, “traceability system”, and “food safety” have the highest total link strength. Moreover, food safety, market compliance, consumer protection, product origin, quality, and seafood fraud are driving factors in the implementation of traceability system. Costs, inadequate practices, lack of support from the government, infrastructure, information, and laws and regulations are foreseen barriers to the adoption of a traceability system. Leading countries in fisheries traceability studies include, China, USA, Italy, Indonesia, UK, and Taiwan where the first and corresponding authors originated. While this review endeavored to find fish traceability studies in the Philippines, the lack of comprehensive and relevant literature published in this topic shifted our focus to finding barriers and drivers to adopting a traceability system. We recommend that government agencies that oversee various commodities, should link up with academics and non-government organizations in the implementation and monitoring of their traceability systems.
Keywords: 
;  ;  ;  ;  

INTRODUCTION

Traceability is widely understood as a practical technique of perceiving, communicating, and directing the relations of production and commerce in the global food system (Djelantik & Bush, 2020). Olsen et al. (2013) define traceability as "the ability to obtain any or all information relevant to that which is under consideration, across its full life cycle, through recorded identifications. Moreover, Riviere & Buckley (2012) stated that 60 food traceability systems have been subject to obligatory regulation in numerous nations over the past few years, and 61 particular rules or policies to be established at the national level for domestic goods (Schroeder & Tonsor 2012). The term "traceability" is frequently used interchangeably with "tracking and tracing" in many literary works (Van Dorp, 2002). According to Petersen and Green (2005), tracking is a forward procedure that uses location in the supply chain to identify end users and trading partners. Tracing is a backward approach that uses history or records in the supply chain to determine the origin.
Providing details on the complete food chain, from farm to table, regarding quality and safety, the traceability system has been implemented in many countries to eliminate the uncertainties arising in the food purchasing process (Choe et al., 2009). Traceability data can give necessary information and will address the concern of numerous stakeholders (manufacturers, buyers, regulators) of the food system (El Sheikha, 2014). Food chain integrity now involves issues with quality, origin fraud, and safety because of the globalization of the food sector. As a crucial factor in determining the quality and safety of food, consumers also scrutinize evidence of traceability. A traceability system that details the origin, processing, retailing, and destination of foods is required to meet these standards (Bertolini et al., 2006; Peres et al., 2007). In addition, modern agricultural supply chains now include traceability as a mandatory requirement. Higher precision traceability increases the possibility of improving information retrieval, so manufacturers receive better feedback, enhancing the supply system's efficiency (Lou et al., 2017). Furthermore, a traceability system is essential for guaranteeing food safety and generating advantages for various elements of the food supply chain (Kshetri & Loukoianova 2019). Fish traceability is important apart from giving quality assurance and providing reliable records for the fishers and suppliers, this can ensure food safety assurance for all consumers. Given that 30% of the protein requirement of Filipinos come from fish and other seafood products, a traceable product would assure consumers of a safe, and sustainably sourced fish (Macusi et al., 2011, and 2023). Moreover, fish is one of the cheapest sources of protein especially for most of the lower-income households in the Philippines (Sarmiento et al., 2021). In terms of fish production, the Philippines produced 4.34 million tons valued at Php 326.57 billion and exported fresh, frozen and preserved tuna of 107,000 tons valued at Php 22 billion to the world market e.g. Japan, Canada, Belgium, UK and Northern Ireland, Spain, Germany and the United States (BFAR 2023). Thus, tuna consistently ranks as the top export commodity which is why a previous study that investigated traceability proposed that it is now possible to determine how, where, and why practices concerning tuna traceability can be accepted, rejected, or modified by examining how they are carried out and connected to other practices (Doddema et al., 2020; Macusi et al., 2023). The development and implementation of entire chain traceability from farm to end-user have become a substantial component of the overall food quality assurance system to provide high-quality, safe, and nutrient-dense foods and restore public confidence in the food chain (Opara, 2003). Moreover, enhancing traceability at the supply chain level has the potential to lower the costs to downstream players (such as merchants or processors) of observing the actions of upstream processes (e.g., raw material supply) (Hobbs, 2003; Canada, 2007). The food sector's laws, regulations, and standards for food safety and quality management were developed in response to the expanding challenges of food safety. In order to promote the adoption of food traceability systems, the European Union and other advanced countries have executed a range of laws and regulations, which include the introduction of credit systems. Over two years of progress, the food traceability system has played an important role in mitigating food safety risks in several advanced economies (Filho and Andrade, 2007). For example, China introduced the idea of a traceability system and officially designated the promotion of this system as a top national priority. Nevertheless, the adoption of food traceability by producers and suppliers in China is still limited due to inadequate incentives (Yuan et. al., 2020). In the food industry, which began implementing integrated quality and food safety management systems, quality assurance has emerged to support food safety policy (Pinto et al., 2006; Trienekens & Zuurbier, 2008). However, Tyedmers et al., (2008) specified that a traceability system is required to guarantee high-quality seafood products on the market; Becker (2000) also stated the need to ensure both the quality of the production process and the final product. Olsson (2008) stated that recall reduction, maintaining market share, protecting trademarks, and enhancing reputation can be the driving motivations for implementing traceability throughout the complete chain of actors. He also pointed out that in the food supply chain; the producers typically bore the brunt of consumer complaints. Food traceability is the primary tool producers, and consumers can rely to boost confidence and effectively address food safety problems (Regattieri et al., 2007; Costa et al., 2013a). This paper offered an overview of recent advancements in practice of traceability and is a helpful resource for further study (Vikaliana et al., 2020). Thus, our paper reviewed the existing literature on traceability systems, both in the Philippines and in other countries and dealt with fisheries supply chain, agri-fishery, and food safety to provide information on the importance of adoption of traceability which may lead to implementation of policies related to this matter. It aimed to elucidate the common drivers and barriers to the adoption of fish traceability system. The analysis made use of various journals those mainly published and curated in the reliable scientific databases of SCOPUS and Web of Science (WOS).

MATERIALS AND METHODS

This review paper applied the use of Preferred Reporting Items for Systematic Reviews and Meta-Analysis (PRISMA) to review the existing literature in relation to traceability by using the following keywords in the searched databases: “agri-fishery traceability system”, “fishery traceability” and “food safety” from the year 2000 up to the present year. PRISMA was used for performing systematic literature reviews and for emphasizing review reports, for various types of research (Moher et al., 2009). This study made use of four databases: SCOPUS/WOS (as the most comprehensive data sources for various purposes) and supplemented with DOAJ (Directory of Open Access Journals), Academia (from Academia.edu), and PubMed Central (were selected due to their unique and extensive index of various open-access journals worldwide and provided free and unlimited access). Relevant publications were chosen using the following keywords to search the literature: “agri-fishery traceability system”, “fishery traceability”, and “food safety”. As an initial step, the literature was identified through data searching and was encoded in Microsoft Excel 2019, and then duplicates were removed. The literature that did not meet the eligibility conditions were eliminated during the subsequent screening and data extraction phase. The eligibility criteria involved assessing the articles to determine their relevance to the subject of interest by examining their titles, abstracts, keywords, and contents based on the three chosen keywords. The reviewed studies were chosen for inclusion in the review as the final phase based on the publications that passed the eligibility evaluation (Moher et al., 2009 and Macusi et al., 2022).
Figure 1. The literature was identified using PRISMA which has been previously applied in the shrimp aquaculture and small-scale fisheries management review (Macusi et al., 2022, 2024).
Figure 1. The literature was identified using PRISMA which has been previously applied in the shrimp aquaculture and small-scale fisheries management review (Macusi et al., 2022, 2024).
Preprints 114979 g001
The articles utilized in this study were screened using inclusion and exclusion criteria. There were 895 articles that were identified in the SCOPUS and WOS (Web of Science) databases using the three keywords (see Figure 1) and then reduced to 382 during screening using the criteria of inclusion after the 513 duplicates were removed from the databases. Then 41 of the literature was assessed based on their title that met the eligibility criteria while those literature that did not meet the criteria were excluded. Finally, 34 works of literature remained which were included based on their abstracts, keywords, and content. A similar method was applied to the three open-access databases: Academia, DOAJ, and PubMed central. About 488 works of the literature were identified in the three databases (see Figure 1) and then reduced to 388 during screening using the criteria of inclusion after the 100 duplicates were removed from the databases. Then 213 of the literature was assessed based on their title that met the eligibility after screening and excluded based on criteria. Finally, 91 works of literature remained and were included that met the criteria, meaning they contained either or all of the keywords: “agri-fishery traceability system”, “fishery traceability”, and “food safety” based on their abstracts, keywords, and content. A total of 125 articles were included in the review from the four databases that passed the eligibility assessment. VOSviewer was then used to show the bibliographic map (van Eck and Waltman, 2010) in this paper to create visual representations of how the author’s keywords and indexes are connected and to analyze the text data in titles and abstracts. This type of analysis helps identify the terms that are used most frequently and are closely connected in the network (Macusi et. al., 2022).

RESULTS

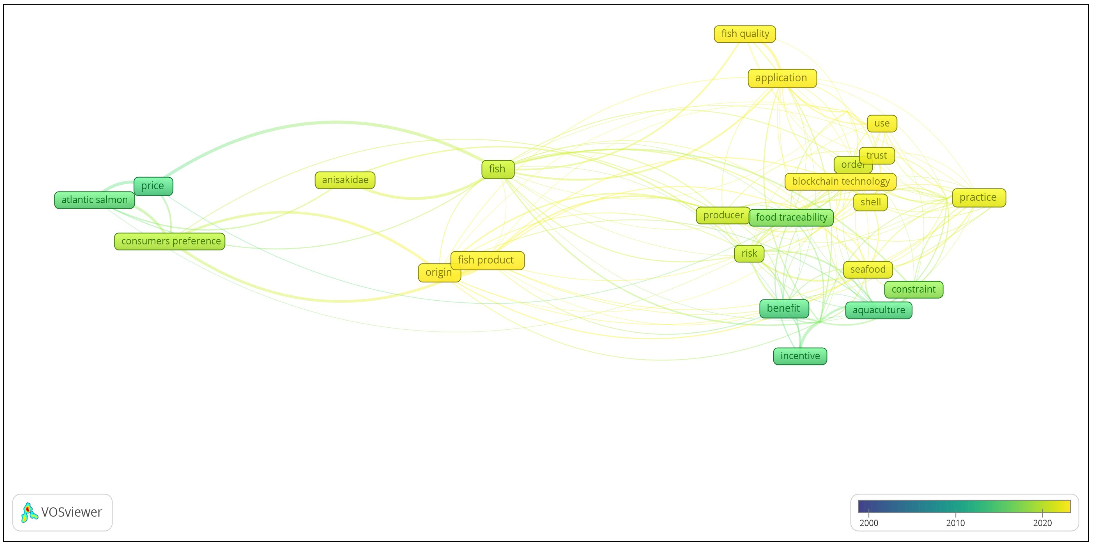
Results from literature search using the keywords of “agri-fishery traceability system”, “fishery traceability” and “food safety” yielded most studies coming from China (18%), followed by the USA (12%), Italy (7%), and from Indonesia (5%). There were also data from Taiwan, Romania, Spain, and Canada which comprised 4%, then those from Korea and the Netherlands was 3%. (Unfortunately, we were not able to locate more Filipino published literature in SCOPUS and WOS indexed journal during this time of scouring and selection regarding this topic; this could be due to many reasons which this paper does not cover). Figure 2 below showed countries where different authors originate and where predominant studies on various traceability systems were conducted. Moreover, about 15% of co-authors were also from China and another 15% were from the USA. This was followed by Italy and Indonesia with 8% and followed by the UK and Taiwan with 5%. In the case of Romania, Spain, and Canada, these coauthors comprised about 4%, and in Korea and the Netherlands, about 3%. Figure 3 and Figure 4 below present the most frequently used words in abstracts, titles, and keywords of publications from 2000 to 2023 were examined. From the said figures, it was evident that three loosely connected clusters were apparent in the author’s keywords, titles, and abstracts. For example, Figure 5 shows that the key terms in abstracts and titles linked to food traceability were price, fish, producer, risk, benefit, opportunity, incentive, order, response, use, transparency, and application. Key terms from the keywords linked to traceability were then shown in Figure 6, which were food safety, food supply chain, sustainability, aquaculture, seafood, food supply, supply chains, fish, smart contract, blockchain, and traceability systems. The difference between food traceability and traceability is that food traceability involves tracking a food product and its components as they move through the supply chain whereas traceability is meant in general to keep records and link those records in the production, processing, and distribution of food products.
The cluster analysis of abstracts and titles revealed three clusters, as shown in Table 1, with their corresponding links, total link strengths, and occurrences (this analysis was an output from the vosviewer). The link implies how two terms co-occur while the total link strength indicates the frequency of occurrences where the two terms have been mentioned together in the publications. The co-occurrence analysis of abstracts and titles resulted in three clusters or communities. Cluster 1 contains terms such as application, practice, risk, and seafood, with ‘risk’ as having the highest total link strength. Cluster 2 contains terms such as consumer preference, fish, fish product, and origin, with ‘fish product’ having the highest total link strength. Cluster 3 contains terms such as aquaculture, incentive, opportunity, with ‘opportunity’ taking the first position in terms of total link strength.
Table 2 presents the results of the cluster analysis for author/index keywords and their occurrences and total link strengths. The co-occurrence analysis resulted in three clusters. Cluster 1 contains terms such as fish, supply chains, traceability systems, traceability, supply chain, smart contract with supply chains having the highest total link strength. Cluster 2 contains terms such as animals, aquaculture, food supply, seafood, and sustainability, with ‘aquaculture’ having the highest total link strength. Cluster 3 contains terms such as food safety, food supply chain, and food traceability, with ‘food safety’ having the highest total link strength.
Figure 7 shows the number of articles published every five (5) years from 2000 to 2023 using the three keywords: food safety, fishery traceability, and agri-fishery traceability system from the four databases. There were nine (9) articles in the year 2000 to 2005, followed by (19) articles in the years 2006 to 2010, and twenty-six (26) articles from the years 2011 to 2015. A total of forty (40) papers were recorded from the year 2016 to 2020. Moreover, thirty-one (31) articles were gathered from the year 2021 up to the present.
Figure 8 and Figure 9 present the overlay visualization of the frequently used terms from 2000 to 2023 in abstracts, titles, and authors/index keywords. From these, it can be observed that the focus on traceability and safety has just emerged recently.
Figure 10 presents the principal drivers for adopting a traceability system which includes, food safety, and the origin of the product, market compliance, consumer protection, quality concern, and seafood fraud risk. Identifying the drivers helps the food industry to value its capability to implement a traceability system (Singh Sandhu et al., 2011). While Figure 11 present the different barriers to implementing of traceability system in the supply chain, such as the high cost of traceability implementation, lack of support from the government, lack of infrastructure, laws and regulations, information, and inadequate practices of the technology.

DISCUSSION

Traceability System in the Agri-Fishery and Fishery Supply Chain

Based on the review result, from authors’ abstracts and titles, “fish” takes a top position in terms of the total link strength and occurrences, and it is followed by “fish product”, “origin”, and “consumer preference” in cluster 2 (see Table 1). While in the text from author/index keywords, “supply chain” has the highest total link strength in cluster 1, followed by “fish”, and “traceability system” (see Table 2). Traceability in the fish food industry is becoming increasingly important in consumer safety and building confidence (Jerome et al., 2008). According to Martinez & Jakobsen Friis (2004); Mazzeo et al., (2008) consumers have had an increasing demand for fish in recent years, which has underlined the need to guarantee such products' safety, traceability, authenticity, and health benefits. Over the past ten years, various factors within the seafood industry have encouraged the use of traceability for the issue of food safety and inventory control (Lewis & Boyle 2017). The General Food Law of the European Union mandates that the food industry have an accurate traceability system that enables timely and precise recall targets and information distribution to consumers (Kuo et al., 2017). In addition, due to the high frequency of incidents of food-borne illnesses, the agricultural food business has given much more attention to social sustainability factors, including consumer health and safety (Farooq et al., 2016). Many countries have begun to give importance to agricultural product supply chain traceability and implemented rules and regulations to enhance the management of agricultural product traceability (Underwood, 2016). Traceability is now an essential component in agricultural supply chain traceability. It is a technique for tracing every link in the supply chain for agricultural products (Prashar et al., 2020). Hence, finding the product's origin in the agricultural supply chain promotes food safety, helps uncover the underlying cause of food hazards, connects participating parties, and builds consumer trust (Saranya & Maheswari 2023).
In the Philippines, the lack of existing literature on the status of traceability systems for fishery products is attributed to the limited traceability systems are implemented in the country. Most of these traceability system are in their pilot testing stages or have undergone issues regarding the completeness of the records necessary to complete a catch-to-plate traceability. A few studies have raised challenges such as the diverse standards and requirements for fishery products per importing country (Shamsuzzoha et al., 2023), restrictive policies inhibiting the use of the catch documentation and traceability systems, limited capacity of intended users both on the skills and technology, and lack of commitment from stakeholders resulting in distrust among companies to participate in the implementation of traceability systems (Saraphaivanich et al., 2022).

Drivers for the Adoption of a traceability System

Traceability has been the subject of several types of research that have examined its features, advantages, potential implementation, and drivers to adopt the subject (Preziosi et al., 2014 & Macusi et al., 2023)—according to Faisal & Talib (2016), implementation of a traceability system required to identify the drivers and their interactions that affect traceability in the value chain. The driving factors for adoption of a traceability system are summarized in Figure 10 above. Six (6) motivating factors for implementation of traceability was discussed.

Food Safety

Yu et al. (2020) reviewed smart food traceability that could significantly increase food safety; ensure food security while reducing foodborne outbreaks in the global food supply chain. Starbird & Boadu (2006) stated that one motivation to use traceability systems is to ensure food safety, specifically in suppliers to distribute safe food. The study implied that suppliers are accountable for the unsafe food that might enter the supply chain in the absence of a traceability system. Meanwhile, Adam et al., (2016) used a whole-chain traceability system in the beef industry to have information on the product along a supply chain and to produce safe food. Due to safety concerns, consumers are willing to pay more for food with proper tracking mechanisms (Lu et al., 2016). Traceability also encourages liability among suppliers to provide safe food. As consumers gain appreciation towards traceability, exhibited by their willingness to pay by a small premium (Hobbs et al., 2005), producers are more likely to improve the food safety reputation of their industry, however this behavior is only true for a finite number of firms (Pouliot & Sumner, 2008). In China, pork is a significant meat among the Chinese consumers. Thus, the traceability system is receiving attention as an effective technique to ensure the meat's safety for consumption. Another study confirmed that improving pork safety is possible by establishing a pork tracking system (Liu et al., 2022). To regulate the production practices of pig farmers, the Chinese government has implemented several food safety laws (Ramzy, 2009). A food traceability system is a potent remedy for food safety issues and has taken over as the primary instrument and foundation for guaranteeing meat quality and avoiding food safety risks (Sun & Wang 2019; Feng et al., 2020).

Origin of a Product

Due to market globalization, more fish species are sold globally, which confuses consumers when they see various species sold under the same brand name (Pappalardo & Ferrito 2015) or from the sale of fish harvested illegally and from polluted areas (Kusche & Hanel 2021). One application of traceability is identity preservation through ensuring authenticity, particularly on the origin of the product. Some consumers may view the country of origin as a safety signal (Hoffman, 2000) and despite not having full chain information, traceability provides basic information on the origin of the product (Hobbs, 2003). Consumers demand traceability and more detailed information on the food they purchase, including the place of origin, the inputs used in production, its safety to enhance consumer awareness (Gates et al., 2015; Tripoli & Schmidhuber 2020). Critically aware consumers are typically concerned about the product's information and anxious about their food's origin (Zhu, 2017).

Market Compliance

Market compliance is one of the drivers for adopting the traceability system, and all export agriculture enterprises must implement traceability to comply with regulatory rules and market demands (Helyar et al., 2014). Traceability protocols are beneficial in agribusiness firms to enhance and streamline their manufacturing procedures. As a result, they enhance the transparency and management of food safety and quality in the food supply chain (Jones et al., 2004). The supply chain is required to adopt traceability systems in order to lower the cost of non-compliance and ensure adherence to the law (Hammoudi et al., 2009; Banterle & Stranieri 2008). Examples of stricter market compliance in terms of foodfish includes Europe, the US, Japan and China. Along fish supply chains, adoption of traceability systems is positively influenced by the firms’ drive to improve product quality for value adding and as a branding and marketing strategy of the company while adoption is negatively driven with the stringent traceability requirements that companies need to comply with in accordance to specific laws and standards (Borit & Olsen, 2020).

Consumer protection

Due to the high frequency of incidents of foodborne illnesses, the agricultural food business has given much more attention to social sustainability factors, including consumer health and safety (Farooq et al., 2016). Industry and consumers have given attention to implementing traceability and becoming essential tools to verify the quality of food products they purchase (Dima et al., 2022). Moreover, traceability can also assist the sector in ensuring other quality certifications, such as halal products for non-pork consumption, and reducing risk until the product is in the hands of the consumer (Khan et al., 2018). Traceability can be used as a tool to trace the products to increase the consumer's confidence and help ensure the food safety and quality of the products they purchase (Aung & Chang 2014; Rodriguez-Salvador & Dopico 2020).

Quality Concern

Recently, there has been an increasing concern about the reliability and quality of fish products. Describing the quality of fishery products has always been challenging because it is usually determined by how the consumer evaluates the product. Usually, consumers depend on the expiration date as their guide in purchasing a product. However, a fish product's sensory appeal typically determines whether a product is acceptable or not to the consumers (Zugravu & Soare 2012). Customers typically consider texture, color, flavor, and odor while assessing fishery products (Brockman et al., 2006). Systems for quality control will help as a facilitating element (Behnke & Janssen 2020). The issue with the quality and safety of fish products in China, people are more aware of the fish products that they purchase and it leads to a decrease in consumption. As a result, Chinese consumers currently emphasize quality over price when deciding to buy fish products (Zhang, 2002). Typically, consumers are willing to pay a premium for fish products that are safe and traceable compared to the cost of products without clear safety information (Wang et al., 2009).

Seafood Fraud Risk

Due to the supply chain for fisheries goods being one of the most complex and globalized nowadays, it is challenging to trace fish and other seafood and uncover purposeful and inadvertent fraud (Warner et al., 2016). The expansion of the global food surveillance program is insufficient to prevent fraud, safeguard producers and consumers, and promote high-quality fish products. In order to confidently determine whether a product is authentic or counterfeit and to guarantee the integrity of the entire production chain, control measures must be applied in conjunction with the implementation of suitable vulnerability assessment systems and the development of quick analytical tools (Varra et al., 2021). The resulting study of Rombe et al., (2018) implies that a traceability system will help to reduce and identify illegal fishing.

Barriers to the Adoption of a Traceability System

From the literature included in the study, some researchers highlighted the different barriers affecting the implementation of a traceability system. Six (6) main barriers were summarized above (Figure 11) and described below.

High Cost

Certain disadvantages are reflected by the expenses and additional time and effort in adopting and using technology. However, most aquaculture farm managers and retailers agree that traceability information might add value to the goods (Karlsen et al., 2013). The findings of the study of Rombe et al. (2018) were that different actors in the fishery supply chain had foreseen barriers to adopting a traceability system, such as, the new technology is costly, third-party involvement is required, it costs more because the seafood chain is too complicated, the entire cost should be agreed upon by the parties involved or provided by the government. Moreover, in Romania's fish farm, about 83% responses of respondents strongly agreed that high cost is one of the barriers to adopting a traceability system (Dediu et al., 2016).

Lack of Support from the Government

Lack of support from the government in external and internal parties is one of the significant barriers to adopting a traceability system in the supply chain. From the external perspective, laws and regulations are essential in supporting the seafood chain regarding high-quality standards and safety for the consumer's needs. As a result, the government must set standards that entities must adhere to ensure sustainability chains (Rombe et al., 2018). To encourage the adoption of a traceability system, the government should provide a policy to guarantee the adoption of the traceability system. Likewise, the government should also offer training and foster capability building on traceability requirements to encourage the application and implementation of traceability (Dediu et al., 2016).

Infrastructure

Another barrier was found in a recent study (Rombe et al., 2018). Where the system needs an appropriate infrastructure and Information Technology (IT) resources, there are no IT services in several fisheries points, all parties in the fish supply chain should use the same infrastructure, and cooperation should be encouraged. Investing more to strengthen market infrastructure and services can only help reduce food safety hazards to a greater extent. (Umali-Deininger, 2008).

Laws and Regulation

In terms of barriers, laws and regulations harm value-chain actors which limit the fish operation of the fishers and the lack of information and implementation of this from the government. The government has control of making laws and regulations that concern fish processing and the existing fish supply chain policy only focuses on the first stage. When there is a lack of laws and regulations regarding fish processing and only focus on the first stage, the available standards do not guarantee the safety of the products (Rombe et al., 2018). In addition, Romania still lacks the necessary rules and regulations to support the traceability system implementation in the fishing industry (Dediu et al., 2016).

Inadequate Practices

Different agricultural products in India are sold for the domestic market or export trade and need better agricultural, manufacturing, hygiene practices, and traceability. However, they need proper development and traceability practices to provide high-quality, safe products. Furthermore, the Agricultural and Processed Food Products Export Development Authority (APEDA) is working continuously to improve food safety for domestic and export markets, with an emphasis on the adoption of Hazard Analysis Critical Control Point (HACCP) and International Organization for Standardization (ISO) certification among food manufacturers (Umali-Deininger & Sur, 2007). With a traceability system and good practices, farmers frequently complain about exorbitant marketing costs, lengthy travel times to the market, and dishonest traders (Umali-Deininger, 2008).

Information

However, traceability could negatively impact all entities' performance if data flows from upstream to downstream will be inaccurate (Golan et al., 2004). In general, effective means of informing customers and other stakeholders about food traceability should be used in conjunction with implementing food traceability (Bosona & Gebresenbet 2013). The need for an origin label on fish products now prevents end customers from being able to identify the product before making a purchase. The sustainability of the fish supply chain is supported by the information flow from the point of origin to the final consumers. Also, the information on the label may increase the product's value, broadening the market (Rombe et al., 2018). Many buyers in Romanian supermarkets purchase fishery and aquaculture products based solely on their appearance but should pay more attention to the specifics of their quality information. A traceability system is a particularly effective method for attaching production information to the information consumers need about the quality of fish products before purchasing. It increases consumer confidence in quality goods (Dediu et al., 2016).

Traceability as a Component of Food Safety

Based on the visualization result, the “food safety”, “traceability” is one of the most frequently-used terms in authors/index keywords from 2000-2023 studies (Figure 9). Traceability systems have become the primary techniques used to ensure food safety, while the safety of food is a fundamental component of food quality (El Sheikha, 2015). According to Dzwolak (2009), traceability is essential for ensuring food safety and public health. Traceability aims to provide consumers with wholesome and safe foods that are produced in an economical manner (El Sheikha and Montet, 2016) while, Bailey et al., (2016) to combat legal, unreported, and unregulated fishing to downstream actors in global tuna value chains. Moreover, all contributors engage in food production, food safety is now recognized as a critical concern. Consumers and other stakeholders are becoming increasingly concerned due to the recent food incidents (Van Dorp, 2004). Furthermore, in 2005 the EU General Food Law established a legal necessity for a traceability system for agricultural products to maintain food safety (Engelseth, 2009). Food safety is a crucial aspect of food security, and food traceability across the supply chain (Yu et. al., 2020). At every point of the food supply chain, traceability is essential for maintaining the safety and quality of the food, especially to track the sources of contamination in meat, poultry, and seafood (McMillin et. al., 2012).

Implications to Policymaking Bodies in the Philippines

In international trade, the European Commission (EC) Regulation No. 178/2002 or the General Food Law requires traceability to be implemented at all stages of the food supply chain. Developing countries, explicitly importing and exporting countries, have urged traceability implementation to comply with the market standard (EC 178/2022; PNS/BAFPS 2013). In the Philippines, the Republic Act No. 10611, or the Food Safety Act of 2013, mandates the Department of Agriculture (DA) through the Bureau of Fisheries and Aquatic Resources (BFAR) to amend the traceability system for fish and fishery products to create and implement guidelines for food safety and traceability at the post-harvest and primary production stages of the food supply chain (BFAR, 2019). In addition, Executive Order 154 and Republic Act 10654 are more legislative reforms in the Philippines to drive the implementation of a better traceability system by the demand to maintain access to a foreign market (Oceana, 2017).

CONCLUSION

The review reveals that the implementation of traceability in the fisheries sector varies significantly across regions and types of producers. Higher rates of adoption are observed in certain regions and among large-scale producers, driven by regulatory requirements and market demands. In contrast, smaller-scale and artisanal producers often face significant challenges in implementing traceability. Key drivers promoting the adoption of traceability include regulatory compliance, market access, consumer demand for transparency, and the need to combat illegal, unreported, and unregulated (IUU) fishing. However, several significant barriers hinder the widespread adoption of traceability systems, such as high implementation costs, lack of technical expertise, resistance to change among stakeholders, and insufficient infrastructure. In conclusion, although traceability in the fisheries sector is progressing, considerable gaps and challenges remain. The drivers and barriers identified in this review provide a clear roadmap for policymakers, industry stakeholders, and researchers to enhance the adoption and effectiveness of traceability systems. By addressing these barriers and leveraging the identified drivers, the fisheries sector can advance towards more sustainable and transparent practices. Overall, this review can provide insights that can be considered in agriculture, business, governance, and the fisheries sector to implement a traceability system in every supply chain to provide safe and healthy food for the consumers.

Author Contributions

Conceptualization, EDM and CPP; methodology, EDM, EQB and CPP and MMC; software, EDM., and CPP.; validation, EDM, MMC., IMN, EQB, and CPP.; formal analysis, EDM., EQB, and CPP.; investigation, EDM, CPP., IMN, EQB, and MMC. resources, MMC.; data curation, EDM, CPP., EQB, and MMC. writing—original draft preparation, CPP., and IMN; writing—review and editing, EDM, and CPP.; visualization, CPP., and IMN; supervision, EDM, and MMC.; project administration, EDM, and MMC.; funding acquisition, MMC. All authors have read and agreed to the publication of this manuscript.

Funding

This research was made possible through the funding of PCAARRD (Philippine Council for Agriculture, Aquatic and Natural Resources Research and Development) for the project: Developing a Point of Catch to Plate Traceability System for Tuna in Davao Region.

Data Availability

Data are available upon request.

Acknowledgments

The authors would like to acknowledge the help of the fishers for the tuna traceability project in Davao Gulf, Philippines and to our research assistants, Rojen Calumba, Rhea Madelle Francisco, and Faizal John Untal for assisting us to gather data for the project.

Disclosure Statement

No potential conflict of interest was reported by the authors.

References

  1. Adam D, Holcomb R, Buser M, Mayfield B, Thomas J, O’Bryan C. A., & Ricke S. C (2016) Enhancing food safety, product quality, and value-added in food supply chains using whole-chain traceability. International Food and AgribusinessManagement Review, 19(1030-2016-83149), 191-213.
  2. Aung M & Chang S (2014) Traceability in a food supply chain: Safety and quality perspectives. Food control, 39, 172-184.
  3. Bailey M, Miller M, Bush R, van Zwieten A, & Wiryawan B (2016) Closing the incentive gap: the role of public and private actors in governing Indonesia's tuna fisheries. Journal of Environmental Policy & Planning, 18(2), 141-160.
  4. Banterle, A., & Stranieri, S. (2008). Information, labelling, and vertical coordination: an analysis of the Italian meat supply networks. Agribusiness: An International Journal, 24(3), 320-331. [CrossRef]
  5. Barboza, A., Macusi, E. D., Borazon, E. Q., Santos, M. D., Muallil, R. N., & Nallos, I. M. (2024). Small-scale fisheries (SSF) management and conservation schemes and their application in the Philippines. Marine Policy, 161, 106018. [CrossRef]
  6. Becker, T (2000) Consumer perception of fresh meat quality: a framework for analysis. British Food Journal.
  7. Behnke K & Janssen M. F. W. H. A (2020) Boundary conditions for traceability in food supply chains using blockchain technology. International Journal of Information Management, 52, 101969.Bertolini, M., Bevilacqua, M., & Massini, R. FMECA approach to product traceability in the food industry. Food Control (2006), 17(2), 137-145. [CrossRef]
  8. Bertolini, M., Bevilacqua, M., & Massini, R. (2006). FMECA approach to product traceability in the food industry. Food control, 17(2), 137-145.
  9. BFAR. (2023). Philippine Fisheries Profile 2022. BFAR.
  10. Borit, M. and Olsen, P. 2020. Beyond regulatory compliance – Seafood traceability benefits and success cases. FAO Fisheries and Aquaculture Circular No. 1197. Rome, FAO. [CrossRef]
  11. Bosona T & Gebresenbet G (2013) Food traceability as an integral part of logistics management in food and agricultural supply chain. Food control, 33(1), 32-48. [CrossRef]
  12. Brockmann D, Hufnagel L & Geisel T (2006) The scaling laws of human travel. Nature, 439(7075), 462-465.
  13. Bureau of Fish and Aquatic Resources (BFAR) (2019) Amended Traceability System for Fish and Fishery Product. Administrative Circular No. 251-1 Series of 2019.
  14. Canada. Agriculture and Agri-Food Canada (2007) Costs of Traceability in Canada: Developing a Measurement Model. Agriculture and Agri-Food Canada.
  15. Choe C, Park J, Chung M & Moon J (2009) Effect of the food traceability system for building trust: Price premium and buying behavior. Information Systems Frontiers, 11, 167 179. [CrossRef]
  16. Costa C, Antonucci F, Pallottino F, Aguzzi J, Sarriá D & Menesatti P (2013) A review on agri food supply chain traceability by means of RFID technology. Food and bioprocess technology, 6, 353-366. [CrossRef]
  17. Dediu L, Moga M, & Cristea V (2016) The barriers for the adoption of traceability systems by Romanian fish farms. Aquaculture, Aquarium, Conservation & Legislation, 9(6), 1323-1330.
  18. Dima A, Arvaniti E, Stylios C, Kafetzopoulos D & Skalkos D (2022) Adapting Open Innovation Practices for the Creation of a Traceability System in a Meat-Producing Industry in Northwest Greece. Sustainability, 14(9), 5111. 1. [CrossRef]
  19. Djelantik K & Bush R (2020) Assembling tuna traceability in Indonesia. Geoforum, 116, 172-179. [CrossRef]
  20. Doddema, M., Spaargaren, G., Wiryawan, B., & Bush, S. R. (2020). Responses of Indonesian tuna processing companies to enhanced public and private traceability. Marine Policy, 119, 104100. [CrossRef]
  21. Dzwolak W (2009) Selected aspects of traceability in the food chain. Medycyna Weterynaryjna, 65(4), 245-249.
  22. El Sheikha F (2014) Traceability and food safety: Innovative tool and more safety. 2nd AFSA Conference on Food Safety and Security; August 15–17; Bien Hoa City, Vietnam .
  23. El Sheikha F (2015) Food safety issues in Saudi Arabia. Nutrition and Food Technology, 1(1), 1 4.
  24. El Sheikha F & Montet D (2016) How to determine the geographical origin of seafood? Critical reviews in food science and nutrition, 56(2), 306-317.Engelseth, P. Food product traceability and supply network integration. Journal of Business & Industrial Marketing (2009), 24(5/6), 421-430.
  25. Engelseth, P. (2009). Food product traceability and supply network integration. Journal of Business & Industrial Marketing, 24(5/6), 421-430. [CrossRef]
  26. Faisal N & Talib F (2016) Implementing traceability in Indian food-supply chains: An interpretive structural modelling approach. Journal of Foodservice Business Research, 19(2), 171-196.
  27. Farooq U, Tao W, Alfian G, Kang S, & Rhee J (2016) ePedigree traceability system for the agricultural food supply chain to ensure consumer health. Sustainability, 8(9), 839. [CrossRef]
  28. Feng H, Wang X, and Duan Y, Zhang J & Zhang X (2020) Applying blockchain technology to improve agri-food traceability: A review of development methods benefits and challenges. Journal of cleaner production, 260, 121031.
  29. Filho, R., and Andrade, M. de. (2007). A principal-agent model for investigating traceability systems incentives on food safety (No. 690-2016-47348, pp. 127-138).
  30. Gates C, Holmstrom K, Biggers E, & Beckham R (2015) Integrating Novel Data Streams to Support Biosurveillance in Commercial Livestock Production Systems in Developed Countries: Challenges and Opportunities. Frontiers in Public Health, 3. [CrossRef]
  31. Golan H, Krissoff B, Kuchler F, Calvin L, Nelson E, & Price K (2004) Traceability in the US food supply: economic theory and industry studies (No. 1473-2016-120760).
  32. Hammoudi A, Hoffmann R & Surry Y (2009) Food safety standards and agri-food supply chains: an introductory overview. European Review of Agricultural Economics, 36(4), 469-478.
  33. Helyar J, Lloyd D, Leake J, Bennett N, & Carvalho R (2014) Fish Product Mislabelling: Failings of Traceability in the Production Chain and Implications for Illegal, Unreported and Unregulated (IUU) Fishing. PLOS ONE, 9(6), e98691. [CrossRef]
  34. Hobbs J. E (2003) Traceability in meat supply chains (No. 519-2016-37550, pp. 36-49).
  35. Hobbs, J. E., Bailey, D., Dickinson, D. L., & Haghiri, M. (2005). Traceability in the Canadian red meat sector: do consumers care?. Canadian Journal of Agricultural Economics/Revue canadienne d'agroeconomie, 53(1), 47-65.
  36. Hoffman, R. (2000). Country of Origin – A Consumer Perception Perspective of Fresh Meat. British Food Journal, 102(3):211-229.
  37. Jérôme M, Martinsohn J. T, Ortega D, Carreau P, Verrez-Bagnis V, & Mouchel O (2008) Toward fish and seafood traceability: anchovy species determination in fish products by molecular markers and support through a public domain database. Journal of agricultural and food chemistry, 56(10), 3460-3469.
  38. Jones E, Poghosyan A, Gonzalez-Diaz F, & Bolotova Y (2004) Traceability and assurance protocols in the global food system. International Food and Agribusiness Management Review, 7(1030-2016-82546), 118-126.
  39. Karlsen K. M, Dreyer B, Olsen P, & Elvevoll E. O (2013) Literature review: Does a common theoretical framework to implement food traceability exist? Food control, 32(2), 409-417.
  40. Khan S, Haleem A, Khan M. I, Abidi M. H, & Al-Ahmari A (2018) Implementing traceability systems in specific supply chain management (SCM) through critical success factors (CSFs). Sustainability, 10(1), 204. [CrossRef]
  41. Kuo T. T, Kim H. E, & Ohno-Machado L (2017) Blockchain distributed ledger technologies for biomedical and health care applications. Journal of the American Medical Informatics Association, 24(6), 1211-1220.
  42. Kusche H & Hanel R (2021) Consumers of mislabelled tropical fish exhibit increased risks of ciguatera intoxication: A report on substitution patterns in fish imported at Frankfurt Airport, Germany. Food Control, 121, 107647.
  43. Lewis S. G & Boyle M (2017) The expanding role of traceability in seafood: tools and key initiatives. Journal of Food Science, 82(S1), A13-A21. [CrossRef]
  44. Liu Z, Geng N, & Yu Z (2022) Does a Traceability System Help to Regulate Pig Farm Households’ Veterinary Drug Use Behavior? Evidence from Pig Farms in China. International Journal of Environmental Research and Public Health, 19(19), 11879.
  45. Lu J, Wu L, Wang S, & Xu L (2016) Consumer preference and demand for traceable food attributes. British Food Journal.
  46. Luo H, Li Y, Liu D, Ouyang Y & Yuan F (2017) Design of a distributed food traceability platform and its application in food traceability at Guangdong province. In MATEC Web of Conferences (Vol. 128, p. 04014). EDP Sciences.
  47. Macusi, E.D., Catro, M.M.C., Nallos, I.M., & Perales, C.P. (2023). Fishers’ communication as a critical factor for tunatches and potential benefits of traceability draws small-scale Fishers to program. Ocean and Coastal Management, 245, 106862. [CrossRef]
  48. Macusi ED, Estor DEP, Borazon EQ, Clapano MB, & Santos MD (2022) Environmental and socioeconomic impacts of shrimp farming in the Philippines: A critical analysis using PRISMA. Sustainability 14(5): 2977.
  49. Macusi, E. D., Katikiro, R. E., Deepananda, K. H. M. A., Jimenez, L. A., Conte, A. R., & Fadli, N. (2011). Human induced degradation of coastal resources in Asia-Pacific and implications on management and food resources. Journal of Nature Studies, 9/10(2-1), 13-28.
  50. Martinez I & Jakobsen Friis T (2004) Application of proteome analysis to seafood authentication. Proteomics, 4(2), 347-354.
  51. Mazzeo M. F, Giulio B. D, Guerriero G, Ciarcia G, Malorni A, Russo G. L, & Siciliano R. A (2008) Fish authentication by MALDI-TOF mass spectrometry. Journal of agricultural and food chemistry, 56(23), 11071-11076. [CrossRef]
  52. McMillin K. W, Lampila L. E, & Marcy J. (2012) Traceability in the meat, poultry and seafood industries. In Advances in Meat, Poultry and Seafood Packaging (pp. 565 595). Woodhead Publishing.
  53. Moher D, Liberati A, Tetzlaff J, Altman D. G & PRISMA Group (2009) Preferred reporting items for systematic reviews and meta-analyses: the PRISMA statement. Annals of internal medicine, 151(4), 264-269.
  54. Kshetri N & Loukoianova E (2019) Blockchain adoption in supply chain networks in Asia. IT Professional, 21(1), 11-15. [CrossRef]
  55. Oceana. Primer: The Fisheries Code of the Philippines (2017) (RA 8550, as amended by RA 10654).
  56. Opara L. U (2003) Traceability in agriculture and food supply chain: a review of basic concepts, technological implications, and future prospects.
  57. Olsen P & Borit M (2013) How to define traceability. Trends in food science & technology, 29(2), 142-150. [CrossRef]
  58. Olsson A & Skjöldebrand C (2008) Risk management and quality assurance through the food supply chain–case studies in the Swedish food industry. The Open Food Science Journal, 2(1).
  59. Pappalardo A. M & Ferrito V (2015) DNA barcoding species identification unveils mislabelling of processed flatfish products in southern Italy markets. Fisheries Research, 164, 153-158.
  60. Peres B, Barlet N, Loiseau G & Montet D (2007) Review of the current methods of analytical traceability allowing determination of the origin of foodstuffs. Food control, 18(3), 228-235. [CrossRef]
  61. Petersen A & Green D (2005) Seafood Traceability A Practical Guide for the U.S Industry.s.
  62. Philippine National Standard PN/BAFPS 132:2013. Principles, Guidelines and Procedures for the Establishment of a Traceability System for Philippine Cacao Beans.
  63. Pinto D. B, Castro I & Vicente A. A (2006) The use of TIC’s as a managing tool for traceability in the food industry. Food Research International, 39(7), 772-781. [CrossRef]
  64. Pouliot, S., & Sumner, D. A. (2008). Traceability, liability, and incentives for food safety and quality. American Journal of Agricultural Economics, 90(1), 15-27. [CrossRef]
  65. Prashar D, Jha N, Jha S, Lee Y & Joshi G. P (2020) Blockchain-based traceability and visibility for agricultural products: A decentralized way of ensuring food safety in India. Sustainability, 12(8), 3497.
  66. Preziosi M, Massa I & Merli R (2014) Main drivers to traceability systems in the food supply chain. In XXVI Congresso Nazionale di Scienze Merceologiche Innovazione, Sostenibilità e Tutela dei Consumatori: L’Evoluzione delle Scienze Merceologiche per la Creazione di Valore e Competitività (Vol. 1, pp. 608-614).
  67. Ramzy A. Will China’s new food-safety laws work? Time ((2009, March 3).
  68. Regattieri A, Gamberi M & Manzini R (2007) Traceability of food products: General framework and experimental evidence. Journal of food engineering, 81(2), 347-356.
  69. Regulation (EC) 178 (2002) Laying down the general principles and requirements of food law, establishing the European Food Safety Authority and laying down procedures in matters of food safety. Official Journal of the European Communities. L31/1–L31/24.
  70. Republic Act No. 8550/Executive Order No. 154 (2013) Adopting a National Plan of Action to Prevent, Deter, and Eliminate Illegal, Unreported, and Unregulated Fishing, and for other purposes.
  71. Riviere J. E & Buckley G. J (2012) Committee on Strengthening Core Elements of Regulatory Systems in Developing Countries, Board on Global Health, Board on Health Sciences Policy, & Institute of Medicine (Eds.). Ensuring Safe Foods and Medical Products through Stronger Regulatory Systems Abroad. National Academies Press (US).
  72. Rodriguez-Salvador B & Dopico D. C (2020) Understanding the value of traceability of fishery products from a consumer perspective. Food Control, 112, 107142.
  73. Rombe E, Mubaraq R, Hadi S, Adriansyah R & Vesakha G (2018) Barriers and drivers for applying fish traceability system in emerging market. International journal of engineering & technology, 7(4.15), 262.
  74. Saranya P & Maheswari R (2023) Proof of Transaction (PoTx) Based Traceability System for an Agriculture Supply Chain. IEEE Access, 11, 10623-10638.
  75. Saraphaivanich, K., Suthipol, Y., & Imsamrarn, N. (2022). The development of traceability systems for capture fisheries in Southeast Asia: the eACDS in focus. Fish for the People, 19(3), 11-19.
  76. Sarmiento, J. M. P., Mendez, Q. L. T., Estaña, L. M. B., Giray, E. S., Nañola Jr., C. L., & Alviola IV, P. A. (2021). The role of motorized boats in fishers’ productivity in marine protected versus non-protected areas in Davao Gulf, Philippines. Environment, Development and Sustainability 23, 16786–16802.
  77. Schroeder T. C & Tonsor G. T (2012) International cattle ID and traceability: Competitive implications for the US. Food Policy, 37(1), 31-40.
  78. Shamsuzzoha A., Marttila, J., & Helo, P. (2023): Blockchain enabled traceability system for the sustainable seafood industry, Technology Analysis & Strategic Management, DOI: 10.1080/09537325.2023.2233632.
  79. Singh Sandhu M, Fahmi Sidique S & Riaz S (2011) Entrepreneurship barriers and entrepreneurial inclination among Malaysian postgraduate students. International journal of entrepreneurial behavior & research, 17(4), 428-449.
  80. Starbird S. A & Amanor-Boadu V (2006) Do inspection and traceability provide incentives for food safety? Journal of Agricultural and Resource Economics 14 26.
  81. Sun S & Wang X (2019) Promoting traceability for food supply chain with certification. Journal of Cleaner Production, 217, 658-665.
  82. Trienekens J & Zuurbier P (2008) Quality and safety standards in the food industry, developments and challenges. International journal of production economics, 113(1), 107-122. [CrossRef]
  83. Tripoli M & Schmidhuber J (2020) Optimising traceability in trade for live animals and animal products with digital technologies. Rev. Sci. Tech, 39(1), 235-244.
  84. Tyedmers P, Pelletier N & Garrett A (2008) CO2 emissions case studies in selected seafood product chains. Briefing paper, Dalhousie University and S. Anton Seafish, Edinburgh.
  85. Underwood S (2016) Blockchain beyond bitcoin. Communications of the ACM, 59(11), 15 17.
  86. 86. Umali-Deininger D (2008) India: Taking Agriculture to the Market.
  87. Umali-Deininger D & Sur M (2007) Food safety in a globalizing world: opportunities and challenges for India. Agricultural Economics, 37, 135-147.
  88. Van Dorp K. J (2002) Tracking and tracing: a structure for development and contemporary practices. Logistics information management, 15(1), 24 33. [CrossRef]
  89. Van Dorp C. A (2004) Reference-data modelling for tracking and tracing.
  90. Van Eck, N.J and Waltman, L (2010). Software survey: VOSviewer, a computer program for bibliometric mapping. Scientometrics, 84, 523-538.
  91. Varrà M. O, Ghidini S, Husáková L, Ianieri A & Zanardi E (2021) Advances in troubleshooting fish and seafood authentication by inorganic elemental composition. Foods, 10(2), 270.
  92. Vikaliana R, Zuraidah R, Mohd R & Pujawan I. N (2020) Agribusiness commodity traceability using blockchain technology: a Systematic review. Test Engineering and Management, 83(6503), 6503-6508.
  93. Wang, F., Zhang, J., Mu, W., Fu, Z., Zhang, X. (2009). Consumers’ perception toward quality and safety of fishery products, Beiing, China., 20(10), 0-922. [CrossRef]
  94. Warner K, Mustain P, Lowell B, Geren S & Talmage S (2016) Deceptive dishes: seafood swaps found worldwide. Oceana, 1-21.
  95. Yuan, C., Wang, S., & Yu, X. (2020). The impact of food traceability system on consumer perceived value and purchase intention in China. Industrial Management & Data Systems, 120(4), 810-824. [CrossRef]
  96. Yu Z, Jung D, Park S, Hu Y, Huang K, Rasco B. A & Chen J (2022) Smart traceability for food safety. Critical Reviews in Food Science and Nutrition, 62(4), 905-916.
  97. Zhang, Xiangguo (2002). Consumption trends and habits for fishery products in China. In ASEM aqua challenge workshop.
  98. Zhu L (2017) Economic analysis of a traceability system for a two-level perishable food supply chain. Sustainability, 9(5), 682.
  99. Zugravu G. A & Soare I (2012) The Traceability and Safety of Fishery Products. Economics and Applied Informatics, 3, 79-84.
Figure 2. Countries in the map represent those with existing published studies on traceability systems and the origin of primary authors and co-authors. (Darker green colors represent more authors are writing about traceability system).
Figure 2. Countries in the map represent those with existing published studies on traceability systems and the origin of primary authors and co-authors. (Darker green colors represent more authors are writing about traceability system).
Preprints 114979 g002
Figure 3. Co-occurrence map based on titles and abstracts of published articles. (Longer links represent farther connections while shorter links between boxes mean they are more related together and thicker lines also mean stronger connections; blurred texts indicate overlaps).
Figure 3. Co-occurrence map based on titles and abstracts of published articles. (Longer links represent farther connections while shorter links between boxes mean they are more related together and thicker lines also mean stronger connections; blurred texts indicate overlaps).
Preprints 114979 g003
Figure 4. Co-occurrence map based on keywords of published articles. (Longer links represent farther connections while shorter links between boxes mean they are more related together).
Figure 4. Co-occurrence map based on keywords of published articles. (Longer links represent farther connections while shorter links between boxes mean they are more related together).
Preprints 114979 g004
Figure 5. Co-occurrence map of key terms from titles and abstracts linked with ‘food traceability’ in the published articles.
Figure 5. Co-occurrence map of key terms from titles and abstracts linked with ‘food traceability’ in the published articles.
Preprints 114979 g005
Figure 6. Co-occurrence map of key terms from keywords linked with ‘traceability’ in the published articles.
Figure 6. Co-occurrence map of key terms from keywords linked with ‘traceability’ in the published articles.
Preprints 114979 g006
Figure 7. Number of articles published in every five years from 2000–2023 based on 125 articles included in the study.
Figure 7. Number of articles published in every five years from 2000–2023 based on 125 articles included in the study.
Preprints 114979 g007
Figure 8. Overlay visualization of most frequently-used terms in titles/abstracts from 2000-2023 studies.
Figure 8. Overlay visualization of most frequently-used terms in titles/abstracts from 2000-2023 studies.
Preprints 114979 g008
Figure 9. Overlay visualization of most frequently-used terms in authors/index keywords from 2000-2023 studies.
Figure 9. Overlay visualization of most frequently-used terms in authors/index keywords from 2000-2023 studies.
Preprints 114979 g009
Figure 10. Drivers for the adoption of traceability system.
Figure 10. Drivers for the adoption of traceability system.
Preprints 114979 g010
Figure 11. Barriers to implementing traceability system.
Figure 11. Barriers to implementing traceability system.
Preprints 114979 g011
Table 1. Occurrence classification of text from authors’ abstracts and titles.
Table 1. Occurrence classification of text from authors’ abstracts and titles.
Links Total Link Strength Occurrences
Cluster 1
Application 17 74 12
Blockchain technology 13 30 7
Fish quality 6 44 6
Order 13 32 6
Practice 14 70 12
Producer 16 53 6
Production 16 52 12
Response 8 41 6
Retailer 15 41 5
Risk 17 75 8
Seafood 16 66 8
Shell 5 35 5
Transparency 10 26 6
Trust 14 40 8
Use 10 31 8
Cluster 2
Anisakidae 3 42 7
Atlantic salmon 5 75 10
Consumer preference 5 93 6
Fish 21 134 19
Fish product 12 129 13
Origin 12 128 12
Price 4 86 14
Cluster 3
Aquaculture 13 66 9
Benefit 13 29 16
Constraint 8 38 5
Food Traceability 12 28 6
Incentive 4 54 7
Opportunity 14 114 14
Table 2. Occurrence classification of text from author/index keywords.
Table 2. Occurrence classification of text from author/index keywords.
Links Total Link Strength Occurrences
Cluster 1
Block chain 6 13 6
Fish 11 17 8
Smart contract 6 7 3
Supply chain 8 10 3
Supply chains 11 20 5
Traceability 12 13 14
Traceability systems 10 16 4
Cluster 2
animals 5 8 3
aquaculture 10 19 7
Food supply 10 18 4
seafood 8 16 6
sustainability 3 4 3
Cluster 3
Food safety 11 25 11
Food supply chain 7 10 3
Food traceability 4 6 3
Disclaimer/Publisher’s Note: The statements, opinions and data contained in all publications are solely those of the individual author(s) and contributor(s) and not of MDPI and/or the editor(s). MDPI and/or the editor(s) disclaim responsibility for any injury to people or property resulting from any ideas, methods, instructions or products referred to in the content.
Copyright: This open access article is published under a Creative Commons CC BY 4.0 license, which permit the free download, distribution, and reuse, provided that the author and preprint are cited in any reuse.
Prerpints.org logo

Preprints.org is a free preprint server supported by MDPI in Basel, Switzerland.

Subscribe

Disclaimer

Terms of Use

Privacy Policy

Privacy Settings

© 2026 MDPI (Basel, Switzerland) unless otherwise stated