Submitted:
26 July 2024
Posted:
30 July 2024
You are already at the latest version
Abstract
Keywords:
1. Introduction
2. Train Model
| Dimension | Value | SI Unit |
|---|---|---|
| Train Length | 52.0 | m |
| Leading Car | 17.1 | m |
| Middle Car | 17.8 | m |
| Car Height | 3.277 | m |
| Car Width | 2.985 | m |
| Frontal Area | 9.773 |




3. Numerical Model
3.1. Numerical Setup
3.2. Grid Generation
3.3. Computational Domain and Boundary Conditions
4. Validation
4.1. Convergence and Mesh Indipendence Study
4.2. Farfield Indipendence
5. Results and Discussion
5.1. Effect of the Design Variables and
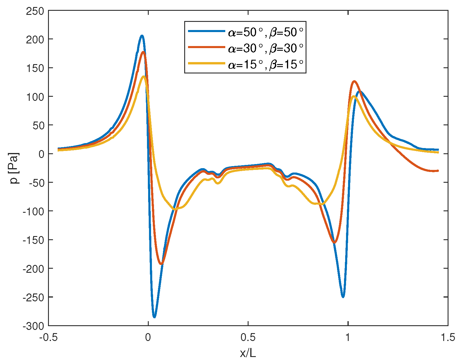
5.2. Pressure Distribution
5.3. Flow Field Analysis
5.4. Effect of the Design Variable
6. Conclusions
- The parametric analysis of design variables and indicates that increasing both angle values leads to an elevation in the drag coefficient, . When is kept low, the drag coefficient experiences a more pronounced increase with a higher value of . Conversely, at high values, the growth of is more gradual with an increase in . Trains configured with exhibit the highest values, primarily due to a notable surge in pressure drag on the nose, attributed to the pronounced inclination of the leading head. The low angles of and result in the minimum high-pressure region. Among the evaluated configurations, the train with the longest nose () achieves the lowest at 0.2154. Interestingly, a duck-nose configuration emerges as a favorable compromise between drag reduction and nose length. For and ranging from to , this configuration features a shorter nose while experiencing a increase in .
- From the flow field analysis, for streamlined shape body, a couple of counter-rotating vortices are generated from the train surface. Limiting streamlines coupled with iso-surfaces of Q-criterion are a good tool in order to understand the flow features around the train. The higher the nose length, the weaker and smaller the wake. For what concerns the pressure pulse, a longer nose produces a softer jump in terms of pressure difference. On the contrary the steeper the head, the higher the pressure pulse, constraining factor in terms of surrounding infrastructures and train crossing.
- Examining the impact of the angle from the analysis, results reveal that an elevation in the angle proves advantageous in the context of drag reduction. This is attributed to the minimization of the head high pressure region and the generation of vortices resulting in a narrower wake. Considering the optimal nose configuration identified in the prior analysis, an angle leads to a further drag reduction of , culminating in the most favourable value of the study, which stands at 0.1970.
Funding
Conflicts of Interest
References
- Niu, J.; Wang, Y.; Zhang, L.; Yuan, Y. Numerical analysis of aerodynamic characteristics of high-speed train with different train nose lengths. International Journal of Heat and Mass Transfer 2018, 127, 188–199. [Google Scholar] [CrossRef]
- Oh, S.; Jiang, C.H.; Jiang, C.; Marcus, P.S. Finding the optimal shape of the leading-and-trailing car of a high-speed train using design-by-morphing. Computational Mechanics 2018, 62, 23–45. [Google Scholar] [CrossRef]
- Munoz-Paniagua, J.; García, J.; Crespo, A. Genetically aerodynamic optimization of the nose shape of a high-speed train entering a tunnel. Journal of wind engineering and industrial aerodynamics 2014, 130, 48–61. [Google Scholar] [CrossRef]
- Rocchi, D.; Tomasini, G.; Schito, P.; Somaschini, C. Wind effects induced by high speed train pass-by in open air. Journal of Wind Engineering and Industrial Aerodynamics 2018, 173, 279–288. [Google Scholar] [CrossRef]
- Meng, S.; Li, X.; Chen, G.; Zhou, D.; Chen, Z.; Krajnovic, S. Numerical simulation of slipstreams and wake flows of trains with different nose lengths passing through a tunnel. Tunnelling and Underground Space Technology 2021, 108, 103701. [Google Scholar] [CrossRef]
- Zampieri, A.; Rocchi, D.; Schito, P.; Somaschini, C. Numerical-experimental analysis of the slipstream produced by a high speed train. Journal of Wind Engineering and Industrial Aerodynamics 2020, 196, 104022. [Google Scholar] [CrossRef]
- Xu, G.; Liang, X.; Yao, S.; Chen, D.; Li, Z. Multi-objective aerodynamic optimization of the streamlined shape of high-speed trains based on the Kriging model. PloS one 2017, 12, e0170803. [Google Scholar] [CrossRef] [PubMed]
- Baker, C. The flow around high speed trains. Journal of Wind Engineering and Industrial Aerodynamics 2010, 98, 277–298. [Google Scholar] [CrossRef]
- Flynn, D.; Hemida, H.; Soper, D.; Baker, C. Detached-eddy simulation of the slipstream of an operational freight train. Journal of Wind Engineering and Industrial Aerodynamics 2014, 132, 1–12. [Google Scholar] [CrossRef]
- Östh, J.; Kaiser, E.; Krajnović, S.; Noack, B.R. Cluster-based reduced-order modelling of the flow in the wake of a high speed train. Journal of Wind Engineering and Industrial Aerodynamics 2015, 145, 327–338. [Google Scholar] [CrossRef]
- Bell, J.R.; Burton, D.; Thompson, M.C.; Herbst, A.H.; Sheridan, J. Moving model analysis of the slipstream and wake of a high-speed train. Journal of Wind Engineering and Industrial Aerodynamics 2015, 136, 127–137. [Google Scholar] [CrossRef]
- Hemida, H.; Baker, C.; Gao, G. The calculation of train slipstreams using large-eddy simulation. Proceedings of the Institution of Mechanical Engineers, Part F: Journal of Rail and Rapid Transit 2014, 228, 25–36. [Google Scholar] [CrossRef]
- Schetz, J.A. Aerodynamics of high-speed trains. Annual Review of fluid mechanics 2001, 33, 371–414. [Google Scholar] [CrossRef]
- Raghunathan, R.S.; Kim, H.D.; Setoguchi, T. Aerodynamics of high-speed railway train. Progress in Aerospace sciences 2002, 38, 469–514. [Google Scholar] [CrossRef]
- Yang, X.; Jin, J.; Shi, G. Preliminary study on streamlined design of longitudinal profile of high-speed train head shape. Procedia-Social and Behavioral Sciences 2013, 96, 1469–1476. [Google Scholar] [CrossRef]
- Yao, S.; Guo, D.; Sun, Z.; Yang, G. A modified multi-objective sorting particle swarm optimization and its application to the design of the nose shape of a high-speed train. Engineering Applications of Computational Fluid Mechanics 2015, 9, 513–527. [Google Scholar] [CrossRef]
- Suzuki, M.; Nakade, K. Multi-objective design optimization of high-speed train nose. Journal of Mechanical Systems for Transportation and Logistics 2013, 6, 54–64. [Google Scholar] [CrossRef]
- Li, R.; Xu, P.; Peng, Y.; Ji, P. Multi-objective optimization of a high-speed train head based on the FFD method. Journal of Wind Engineering and Industrial Aerodynamics 2016, 152, 41–49. [Google Scholar] [CrossRef]
- Choi, J.K.; Kim, K.H. Effects of nose shape and tunnel cross-sectional area on aerodynamic drag of train traveling in tunnels. Tunnelling and Underground Space Technology 2014, 41, 62–73. [Google Scholar] [CrossRef]
- Hemida, H.; Krajnović, S. LES study of the influence of a train-nose shape on the flow structures under cross-wind conditions 2008.
- Hemida, H.; Krajnović, S. LES study of the influence of the nose shape and yaw angles on flow structures around trains. Journal of Wind Engineering and Industrial Aerodynamics 2010, 98, 34–46. [Google Scholar] [CrossRef]
- Chen, X.D.; Liu, T.H.; Zhou, X.S.; Li, W.h.; Xie, T.Z.; Chen, Z.W. Analysis of the aerodynamic effects of different nose lengths on two trains intersecting in a tunnel at 350 km/h. Tunnelling and Underground Space Technology 2017, 66, 77–90. [Google Scholar] [CrossRef]
- Chen, Z.; Liu, T.; Jiang, Z.; Guo, Z.; Zhang, J. Comparative analysis of the effect of different nose lengths on train aerodynamic performance under crosswind. Journal of Fluids and Structures 2018, 78, 69–85. [Google Scholar] [CrossRef]
- Chen, Z.; Liu, T.; Zhou, X.; Su, X. Aerodynamic analysis of trains with different streamlined lengths of heads. 2016 IEEE international conference on Intelligent Rail Transportation (ICIRT). IEEE, 2016, pp. 382–387.
- Tian, H.q. Formation mechanism of aerodynamic drag of high-speed train and some reduction measures. Journal of Central South University of Technology 2009, 16, 166–171. [Google Scholar] [CrossRef]
- Tian, H.; Zhou, D.; Xu, P. Aerodynamic performance and streamlined head shape of train. China Railway Science 2006, 27, 47–55. [Google Scholar]
- Niu, J.; Liang, X.; Zhou, D. Experimental study on the effect of Reynolds number on aerodynamic performance of high-speed train with and without yaw angle. Journal of Wind Engineering and Industrial Aerodynamics 2016, 157, 36–46. [Google Scholar] [CrossRef]
- Kwon, H.b.; Park, Y.W.; Lee, D.h.; Kim, M.S. Wind tunnel experiments on Korean high-speed trains using various ground simulation techniques. Journal of Wind Engineering and Industrial Aerodynamics 2001, 89, 1179–1195. [Google Scholar] [CrossRef]
- Dan, Z. Wind tunnel experiment on aerodynamic characteristic of streamline head of high speed train with different head shapes. 2013.
- HUGHES, M. AGV tailors capacity and performance to the market. Railway Gazette International 2007.
- Wang, J.; Minelli, G.; Dong, T.; He, K.; Gao, G.; Krajnović, S. An IDDES investigation of Jacobs bogie effects on the slipstream and wake flow of a high-speed train. Journal of Wind Engineering and Industrial Aerodynamics 2020, 202, 104233. [Google Scholar] [CrossRef]
- Huang, S.; Hemida, H.; Yang, M. Numerical calculation of the slipstream generated by a CRH2 high-speed train. Proceedings of the Institution of Mechanical Engineers, Part F: Journal of Rail and Rapid Transit 2016, 230, 103–116. [Google Scholar] [CrossRef]
- Morden, J.A.; Hemida, H.; Baker, C.J. Comparison of RANS and detached eddy simulation results to wind-tunnel data for the surface pressures upon a class 43 high-speed train. Journal of Fluids Engineering 2015, 137, 041108. [Google Scholar] [CrossRef]
- Jeong, J.; Hussain, F. On the identification of a vortex. Journal of fluid mechanics 1995, 285, 69–94. [Google Scholar] [CrossRef]
- Liu, C.; Gao, Y.s.; Dong, X.r.; Wang, Y.q.; Liu, J.m.; Zhang, Y.n.; Cai, X.s.; Gui, N. Third generation of vortex identification methods: Omega and Liutex/Rortex based systems. Journal of Hydrodynamics 2019, 31, 205–223. [Google Scholar] [CrossRef]

















| Number of cells | ||
|---|---|---|
| 2.0 x e6 | 0.2620 | 6.72 |
| 3.4 x e6 | 0.2444 | 0.04 |
| 5.4 x e6 | 0.2443 | - |
| Domain [m] | ||
|---|---|---|
| 150x18x18 | 0.2572 | 4.98 |
| 180x24x24 | 0.2444 | 0.82 |
| 216x30x30 | 0.2424 | 0.45 |
| 248x36x36 | 0.2413 | - |
Disclaimer/Publisher’s Note: The statements, opinions and data contained in all publications are solely those of the individual author(s) and contributor(s) and not of MDPI and/or the editor(s). MDPI and/or the editor(s) disclaim responsibility for any injury to people or property resulting from any ideas, methods, instructions or products referred to in the content. |
© 2024 by the authors. Licensee MDPI, Basel, Switzerland. This article is an open access article distributed under the terms and conditions of the Creative Commons Attribution (CC BY) license (http://creativecommons.org/licenses/by/4.0/).
