Submitted:
17 July 2024
Posted:
18 July 2024
You are already at the latest version
Abstract
Keywords:
1. Introduction
2. Materials and Methods
2.1. Theoretical Background of PSO
2.2. Rationale for the Use of Particle Swarm Optimisation
2.3. Model Background
2.3.1. Energy Balance Constraint
2.3.2. Capacity Constraint
2.3.3. Energy Efficiency Constraints
2.3.4. Renewable Energy Generation Limit
2.3.5. Energy Storage Constraints
2.3.6. State of Charge (SOC) Constraints
2.4. Model Development
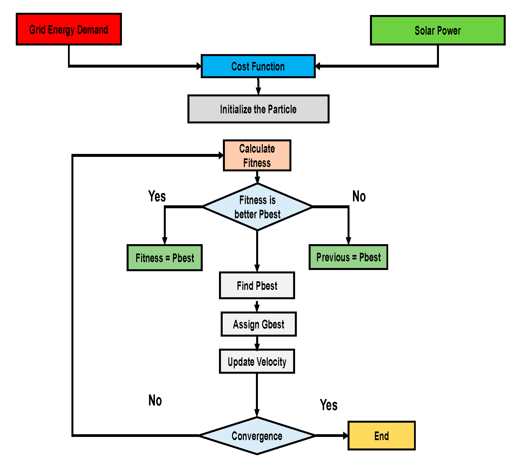
2.4.1. Particle Swamp Optimization
- Assign random values to the positions.
- The velocity must be initialised with randomly generated values.
- The objective function of each particle will be calculated.
- Pbest denotes the initial population as the local best position.
- Save the optimal values for the global best position (Gbest) that you select from Pbest.
- Start the iteration counter and PSO loop.
- Determine the inertia weight of the particle, its velocity, and its position.
- Evaluate the cost function defined in Equation (2.3).
- Update Pbest and Gbest.
- Iterate over the numbers 7, 8, and 9 in each iteration until the stop condition is met.
- Print Gbest Values.
2.4.2. Methodology for Implementing the Linear Programming as a Baseline Model
3. Results
3.1. Data Gathering
3.2. Refinery Energy Consumption Profile
3.3. Refinery Geographic Location Profile
- PV solar potential: Global Horizontal Irradiation (GHI) and Photovoltaic Power Potential (PVOUT) maps shown in Figure 6, depict the feasibility of directly harvesting solar energy in South Africa.
- Possibility of CSP: The Direct Normal Irradiation (DNI) map shown in Figure 6 illuminates the potential efficacy of Concentrator Solar Photovoltaic (CSP) technology in South Africa.
- Wind energy evaluation: The Wind Atlas for South Africa (WASA) map shown in Figure 6 informs the refinery's appraisal of wind as a renewable energy source.
3.4. Refinery Landscape
3.5. Model Implementation for Optimal Management of Renewable Energy Sources for an Oil Refinery
3.6. Baseline for Validating the Optimal Management of Renewable Energy Source Problem
3.7. Results and Analyses
4. Discussion
5. Conclusions
Author Contributions
Funding
Institutional Review Board Statement
Informed Consent Statement
Data Availability Statement
Acknowledgements
Conflicts of Interest
Appendix: Refinery High and Low-Demand Season Properties

References
- Anika, S.G. Nnabuife, A. Bello, E.R. Okoroafor, B. Kuang, R. Villa, Prospects of low and zero-carbon renewable fuels in 1.5-degree net zero emission actualization by 2050: A critical review, Carbon Capture Science & Technology, 5, 2022, 100072.
- L. Chapungu, G. Nhamo, D. Chikodzi, M.A. Maoela, BRICS and the Race to Net-Zero Emissions by 2050: Is COVID-19 a Barrier or an Opportunity?, Journal of Open Innovation: Technology, Market, and Complexity, 8, 2022, 172.
- V.D. Dragomir, The disclosure of industrial greenhouse gas emissions: a critical assessment of corporate sustainability reports, Journal of Cleaner Production, 29, 2012, 222-237.
- S. Ma, T. Lei, J. Meng, X. Liang, D. Guan, Global oil refining's contribution to greenhouse gas emissions from 2000 to 2021, The Innovation, 4, 2023.
- K. Ning, Data driven artificial intelligence techniques in renewable energy system, Massachusetts Institute of Technology, 2021.
- Pasichnyi, F. Levihn, H. Shahrokni, J. Wallin, O. Kordas, Data-driven strategic planning of building energy retrofitting: The case of Stockholm, Journal of cleaner production, 233, 2019, 546-560.
- M. Amer, A. Namaane, N. M'sirdi, Optimization of hybrid renewable energy systems (HRES) using PSO for cost reduction, Energy Procedia, 42 (2013, 318-327. [CrossRef]
- F. Menzri, T. Boutabba, I. Benlaloui, D. Khamari, Optimization of Energy management using a particle swarm optimization for hybrid renewable energy sources, 2022 2nd International Conference on Advanced Electrical Engineering (ICAEE), IEEE, 2022, pp. 1-5.
- H. Liu, B. Wu, A. Maleki, F. Pourfayaz, An improved particle swarm optimization for optimal configuration of standalone photovoltaic scheme components, Energy Science & Engineering, 10, 2022, 772-789.
- M.A. Mohamed, A.M. Eltamaly, A.I. Alolah, PSO-based smart grid application for sizing and optimization of hybrid renewable energy systems, PloS one, 11.2016. e0159702. [CrossRef]
- J. Kennedy, R. Eberhart, Particle swarm optimization, Proceedings of ICNN'95-international conference on neural networks, IEEE, 1995, pp. 1942-1948.
- M. Clerc, Particle swarm optimization, John Wiley & Sons, 2010.
- J. Kennedy, R. Eberhart, Particle swarm optimization, Proceedings of ICNN'95-international conference on neural networks, IEEE, 1995, pp. 1942-1948.
- Ellabban, H. Abu-Rub, F. Blaabjerg, Renewable energy resources: Current status, future prospects and their enabling technology, Renewable and sustainable energy reviews, 39, 2014, 748-764. [CrossRef]
- M. Farghali, A.I. Osman, Z. Chen, A. Abdelhaleem, I. Ihara, I.M. Mohamed, P.-S. Yap, D.W. Rooney, Social, environmental, and economic consequences of integrating renewable energies in the electricity sector: a review, Environmental Chemistry Letters, 21, 2023, 1381-1418.
- Qazi, F. Hussain, N.A. Rahim, G. Hardaker, D. Alghazzawi, K. Shaban, K. Haruna, Towards sustainable energy: a systematic review of renewable energy sources, technologies, and public opinions, IEEE access, 7, 2019, 63837-63851.
- M.S. Salvarli, H. Salvarli, For sustainable development: Future trends in renewable energy and enabling technologies, Renewable energy-resources, challenges and applications, IntechOpen, 2020.
- J. Kennedy, R.C. Eberhart, A discrete binary version of the particle swarm algorithm, 1997 IEEE International conference on systems, man, and cybernetics. Computational cybernetics and simulation, IEEE, 1997, pp. 4104-4108.
- J.L. ERERO, Impact of loadshedding in South Africa: A CGE analysis, Journal of Economics and Political Economy, 10, 2023, 78-94.














| Step | Description |
|---|---|
| 1 | Initialisation: The process begins by creating a swarm of particles, each assigned random positions and velocities within the given solution space. The particles should be assigned fitness values according to the objective function. The personal best position of each particle and the global best position discovered by any particle in the swarm are recorded. |
| 2 | Iterative Update: To ensure the termination criterion is met, the following steps are repeated for each particle in the swarm until either a maximum number of iterations is reached, or sufficient convergence is achieved. |
| 3 | Velocity Update: The new velocity for the particle can be determined by applying the given formula. |
| (2.1) | |
| Where: is the updated velocity of particle in the next iteration is the inertia weight and are the cognitive and social learning rates and are random values between and is the personal best solution of particle is the global best solution found by any particle |
|
| 4 | Position Update: The particle's position is updated by incorporating the new velocity. |
| (2.2) | |
| 5 | Fitness Evaluation: Assess the level of suitability of the new position by utilising the objective function. When the fitness of the particle improves, it is necessary to update its personal best solution. If the solution is deemed the most optimal within the entire swarm, proceed to update the global best solution. |
| 6 | Termination Check: Examine the termination criteria. If the conditions are satisfied, the algorithm is terminated; otherwise, go to Step 3 for the next iteration. |
| 7 | Conclusion: The algorithm reaches its conclusion when the termination criteria are satisfied. At this point, the global best solution is determined, which represents the optimised solution to the given problem. |
| Variable | Meaning |
|---|---|
| The optimisation of energy produced by renewable energy technologies in a certain time, denoted as , is the focus of this study. | |
| The purchase of electricity from the power grid at a certain time interval . | |
| The energy that is either stored or released by storage technology within a certain time . | |
| The present level of energy storage technology state of charge (SOC) throughout the period . |
| Refinery Input Parameters. | Specification |
|---|---|
| Roof Area available for renewable energy installations | 1198m2 |
| Global horizontal irradiation | 1972 kWh/m2 |
| Municipality | Ekurhuleni |
| Diesel Consumption | |
| Diesel Tariff | R13/litre |
| Area of each PV Module | 2,564m2 |
| Power on each PV module | 540W |
| Annual Average Grid Power tariff | R2,168 |
| Levelized Cost of Electricity (LCOE) Grid+Genset | R5,98 |
| Levelized Cost of Electricity (LCOE) PV Solar+BESS | R2,83 |
| Electricity component | Cost (R) |
|---|---|
| Std TOU kWh/annum | 743 680,15 |
| Peak TOU kWh/annum | 288 422,15 |
| Offpeak TOU kWh/annum | 917 834,75 |
| Total TOU kWh/annum | 1 949 937,05 |
| LCOE (grid/genset) | R5,98 |
| Std TOU Cost/annum | R4 447 207,30 |
| Peak TOU Cost/annum | R1 724 764,46 |
| Offpeak TOU Cost/annum | R5 488 651,81 |
| Total Cost/annum | R11 660 623,56 |
| Post Solar System + BESS Electricity Profile | Cost (R) |
|---|---|
| Solar Std TOU kWh/annum | R281 601,60 |
| Grid Std TOU kWh/annum | R462 078,55 |
| Peak TOU kWh/annum | R288 422,15 |
| Offpeak TOU kWh/annum | R917 834,75 |
| Total TOU kWh/annum | 1 949 937,05 |
| LCOE (grid/genset) | R5,98 |
| LCOE (solar system + BESS) | R2,83 |
| Solar Std TOU Cost/annum | R796 932,53 |
| Grid Std TOU Cost/annum | R2763229,729 |
| Peak TOU Cost/annum | R1 724 764,46 |
| Offpeak TOU Cost/annum | R5 488 651,81 |
| Total Cost/annum | R10 773 578,52 |
| 0.5 | 0.3 | 0.9 | 0.4 | 10 | 100 | 1 | 1.0 | periodic |
Disclaimer/Publisher’s Note: The statements, opinions and data contained in all publications are solely those of the individual author(s) and contributor(s) and not of MDPI and/or the editor(s). MDPI and/or the editor(s) disclaim responsibility for any injury to people or property resulting from any ideas, methods, instructions or products referred to in the content. |
© 2024 by the authors. Licensee MDPI, Basel, Switzerland. This article is an open access article distributed under the terms and conditions of the Creative Commons Attribution (CC BY) license (http://creativecommons.org/licenses/by/4.0/).