Submitted:
21 June 2024
Posted:
24 June 2024
You are already at the latest version
Abstract
Keywords:
1. Introduction
2. Materials and Methods
- Literature Review: Conducting an extensive review of existing standards and BPV soft panel designs.
- Pattern Design: Developing and scaling soft panel patterns using CAD systems, based on the typical measurements of regional soldiers.
- Fitting Evaluation: Assessing the patterns through physical fitting on mannequins and virtual fitting using the Clo3D program.
- Algorithm Development: Formulating an algorithm for soft panel design, incorporating necessary improvements and adjustments identified during the fitting process.
- Comparative Analysis: Comparing the surface areas of NIJ test templates with the designed panels to evaluate their applicability.
BPV Types and Design Recommendations
Analysis of Existing BPV Soft Panels
Data Collection and Adaptation
Determining Ease Allowances
Design and Fitting Evaluation
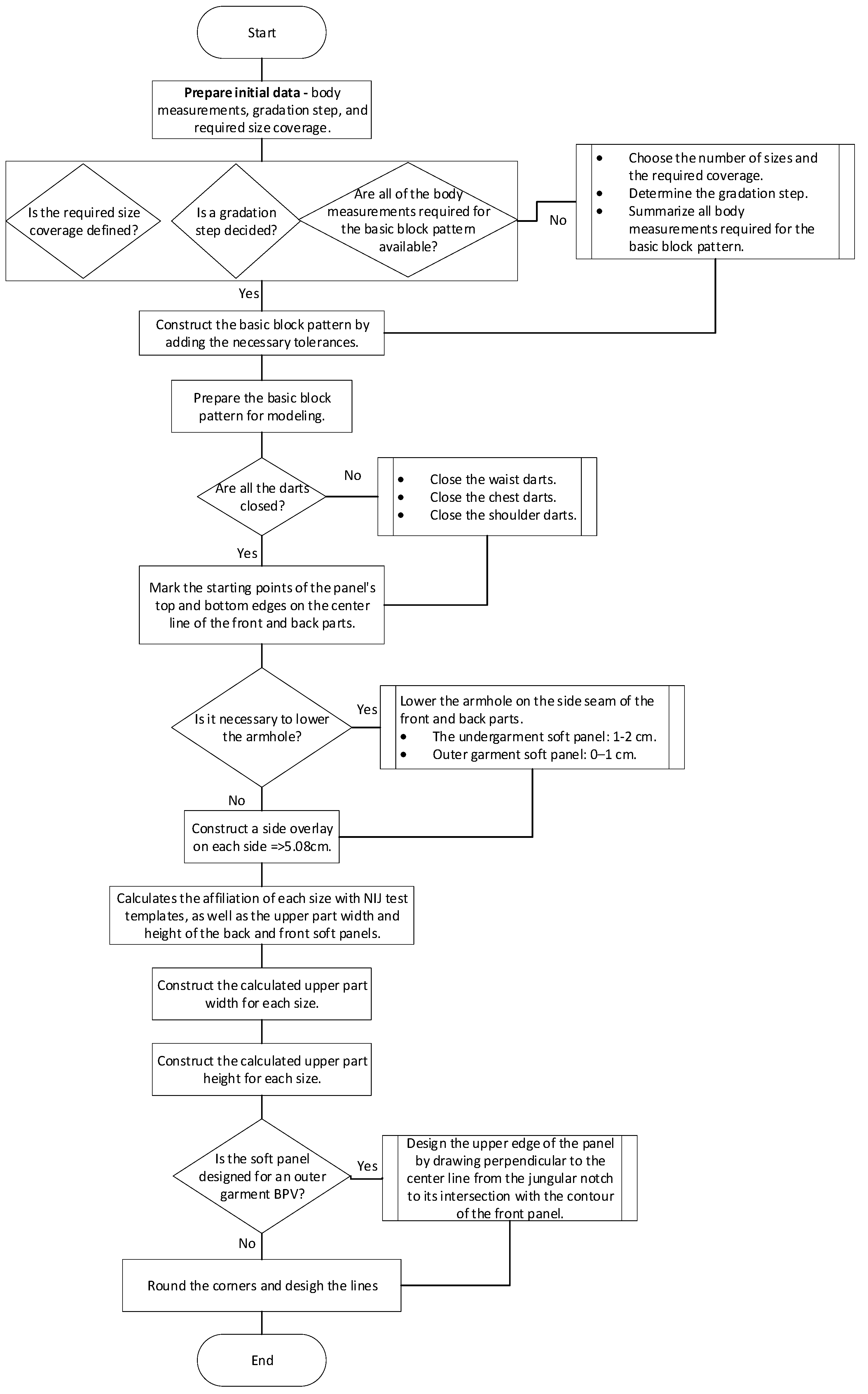
Development of Design Methodology
3. Results and Discussion
Determination of Research Data
BPV Physical Comfort
Dimensions of Soft Panels
- the first ballistic test template surface area with a very accurate configuration, according to which soft panels are prepared for ballistic protection tests;
- the second and third are the maximum and minimum surface areas for production soft panels to be placed in protective vests, specifying only their configuration with specific indications about panel overlapping in the side parts and indications ensuring the ergonomic comfort of the BPV wearer in the neck, waist, and arm areas.
Configuration Analysis of Production Soft Panel Samples Used in the Military
The First Requirement: Surface Area
The Second Requirement: The Configuration of the Soft Panels
Determination of the Height B of Soft Panels
Determination of the Width C of the Soft Panels

Determining the Configuration of Soft Panels
Output Parameters for Designing Soft Panels
Designing Soft Panels
4. Conclusions
Author Contributions
Funding
Conflicts of Interest
References
- Precedence Research. Available online: https://www.precedenceresearch.com/body-armor-market (accessed 01.2023).
- MarkWide Research Inspiring Growth. Available online: https://markwideresearch.com/ballistic-protection-market/ (accessed 01.2023).
- Qian-ran Hu, Xing-yu Shen, Xin-ming Qian, Guang-yan Huang, Meng-qi Yuan. The personal protective equipment (PPE) based on individual combat: A systematic review and trend analysis. Defence Technology 2023, Volume 28, pages 195-221, ISSN 2214-9147, Available online: https://www.sciencedirect.com/science/article/pii/S2214914722002719. [CrossRef]
- Vigne, N.L. NATIONA INSTITUTE OF JUSTICE. Ballistic Resistance of Body Armor NIJ Standard 0101.07.
- Holder, E.H.; Mason, K,V.; Sabol, V.J. NATIONAL INSTITUTE OF JUSTICE GUIDE - BODY ARMOR. Selection & Applica-tion Guide 0101.06 to Ballistic -Resistant Body Armor, 2014.
- Mukasey, B.M.; Sedgwick, J.L.; Hagy, D.W. NATIONAL INSTITUTE OF JUSTICE. Ballistic Resistance of Body Armor NIJ Standard-0101.06.
- STANAG 2335 - INTERCHANGEABILITY COMBAT CLOTHING SIZES.
- Hard Shell. Available online: https://www.hardshell.ae/size-chart/ (accessed 2023).
- Alvanon. Available online: https://alvanon.com/wp-content/uploads/2018/06/AF-SPECS_ASD-EU-Men_v4.0__06MAR2015.pdf (accessed 2023).
- Safeguard Armor. Available online: https://www.safeguardarmor.com/pages/size-chart (accessed 2023).
- Bullet Safe. Available online: https://bulletsafe.com/pages/bulletproof-vest-size-chart (accessed 2023).
- BAO, Body Armor Outlet. Available online: https://www.bodyarmoroutlet.com/pages/sizing-charts (accessed 2023).
- BAO, Body Armor Outlet. Available online: https://www.bodyarmoroutlet.com/products/baot-cxiiia-xseries-w-iiia-ballistics (accessed 2023).
- Protection Group Danmark Wholesale ApS. Available online: https://protectiongroupdenmark.com/shop/4-bulletproof-vest/ (accessed 2023).
- GH Armor. Available online: https://www.gharmor.com/sizing (accessed 2023).
- National Body Armor, Concealed experts. Available online: https://nationalbodyarmor.com/pages/sizing-chart-1 (accessed 2023).
- The Tactical Boutique. Available online: https://www.thetacticalboutique.com/product/bulletsafe-bulletproof-vest (accessed 2023).
- Safe Life Defence. Available online: https://safelifedefense.com/concealable-multi-threat-vest-level-iiia-hg2 ((accessed 2023).
- Šitvjenkins, I. Karavīra individuālās aizsardzības sistēma. Lietošanas rokasgrāmata 2008 Volume 1, 160 pages.
- NATO standard AEP-2333 “Combat clothing performance and protective properties and trial guidance”.
- LVS EN 13921:2007 - “Individuālie aizsarglīdzekļi. Ergonomiskie principi”.
- Vigne, N.L. NATIONA INSTITUTE OF JUSTICE. Specification for NIJ Ballistic Protection Levels and Associated Test Threats - NIJ Standard 0123.00.
- Dabolina, I.; Lapkovska, E.; Vilumosone, A. Dynamic Anthropometry for Investigation of Body Movement Comfort in Protective Jackets. In Functional Textiles and Technology; Majumdar, A., Gupta, D., Gupta, S.; Springer Singapore: Singapore, 2019 pp. 241-259. [CrossRef]





















| Protection Level | Former Threat Level | Test Threat | Reference Velocity, m/s |
| NIJ HG1 | NIJ Level II | 9mm Luger FMJ RN 124 grain | 398 |
| .357 Mag JSP 158 grain | 436 | ||
| NIJ HG2 | NIJ Level IIIA | 9mm Luger FMJ RN 124 grain | 448 |
| .44 Mag JHP 240 grain | 436 | ||
| NIJ RF1 | NIJ Level III | 7.62x51mm M80 Ball NATO FMJ Steel Jacket 147 +0/-3 grain | 847 |
| 7.62x39mm MSC Ball Ammunition Type 56 from Factory 31 | 732 | ||
| 5.56mm M193 56 +0/-2 grain | 990 | ||
| NIJ RF2 | NA | 7.62x51mm M80 Ball NATO FMJ Steel Jacket 147 +0/-3 grain | 847 |
| 7.62x39mm MSC Ball Ammunition Type 56 from Factory 31 | 732 | ||
| 5.56mm M193 56 +0/-2 grain | 990 | ||
| 5.56mm M855 61.8 ± 1.5 grain | 950 | ||
| NIJ RF3 | NIJ Level V | 30.06 M2 AP 165.7 +0/-7 grain | 878 |
| Surface area, mm2 | Width (A), mm |
Height (B), mm |
Upper part width (C), mm | |||||
|---|---|---|---|---|---|---|---|---|
| min | max | Amin | Amax | Bmin (Front/Back) | Bmax | Cmin | Cmax | |
| NIJ-C1 | <98000 | 98000 | 292.2 | 317.5 | 262.9 / 292.1 | 317.5 | 228.6 | 254 |
| NIJ-C2 | 98000 | 139900 | 406.4 | 431.8 | 313.7 / 342.9 | 368.3 | 254 | 279.4 |
| NIJ-C3 | 139900 | 189000 | 520.7 | 546.1 | 364.5 / 393.7 | 419.1 | 279.4 | 304.8 |
| NIJ-C4 | 189000 | 245500 | 635 | 660.4 | 415.3 / 444.5 | 469.9 | 304.8 | 330.2 |
| NIJ-C5 | 245500 | >245500 | 749.3 | 774.7 | 466.1 / 495.3 | 520.7 | 330.2 | 355.6 |
| No. | Requirement | Front panel | Back panel | Instructions for outer garment BPVs | ||
|---|---|---|---|---|---|---|
| 1. | Side coverage | Front and back panels overlap at least 5.08cm on the each side. | - | |||
| 2. | Height | Should extend from just below the jugular notch to two to three finger-widths above the top of the belt when standing. | Should extend from approximately 5.08cm below the collar to approximately 2.54cm above the belt. | Can be slightly longer without impeding movement or comfort. | ||
| 3. | The armpit area coverage | Ballistic coverage under the arms should be as high as possible without compromising the ability to obtain a shooting position. | May afford slightly greater protection in this area. | |||
| 4. | Surface area | The minimum and maximum specified in the NIJ standard must be maintained. | A larger area of the body should be covered, and more protection should be provided. | |||
| 5. | Fit | Should fit snugly, but not so tightly that it may affect breathing (including deep breathing, such as may occur during a foot chase). The armor should slide slightly on the body as the torso is rotated back and forth. | Less tight / looser | |||
| 6. | BPV and soft panel physical comfort check | When trying on the soft panels and BPV itself, soldiers must conduct various daily movements, such as rotating their upper bodies or sitting down, to ensure that the soft panels are not "sitting" on the belt and the upper edge is not pressing against their neck. | ||||
| Title 1 | Allowable surface areas for production BPV, min-max, m2 | Manufacturer, name of the analyzed soft panel. | Size | Type of wear | Surface area, m2 | Height, cm | Width, cm | |||
|---|---|---|---|---|---|---|---|---|---|---|
| Front panel | Back panel | Front panel | Back panel | Front panel | Back panel | |||||
| NIJ-C3 | 0.1399-0.1890 | “Company A”, S1 | S1 | Outer garment | 0.1710 | 0.1436 | 34.3 | 36.6 | 64.6 | 52.2 |
| “Company A”, S2 | S2 | 0.1770 | 0.1635 | 36.6 | 39 | 64.8 | 59.4 | |||
| “Company A”, S3 | S3 | 0.1832 | 0.1838 | 39.2 | 41.9 | 64.6 | 66.8 | |||
| “Company A”, paper | S1/S2 | 0.1635 | 0.1505 | 36 | 38.5 | 61 | 56.8 | |||
| “Company B”, no.39/57, no.37 | S2 | 0.1675 | 0.1651 | 35.7 | 38.7 | 61.5 | 62 | |||
| “Company B”, no.15/16, no.13/14 | LL | Undergarment | 0.1523 | 0.1639 | 37 | 44 | 54.5 | 56.8 | ||
| NIJ-C4 | 0.1890-0.2455 | “Company B”, no.27 | 2XLL | Undergarment | - | 0.1999 | - | 49 | - | 64.5 |
| Designation | Name | Tolerance size for undergarment BPV, cm | Tolerance size for outer garment BPV, cm |
|---|---|---|---|
| Vkra | Tolerance in chest circumference | 4 | 7 |
| Vva | Tolerance in waist circumference | 2 | 4 |
| Vmgpl | Tolerance for back width | 1 | 1.75 |
| Vkrpl | Tolerance for front width | 0.5 | 8.8 |
| Vrocei | Tolerance in armpit area | 2.5 | 4.37 |
| Main characteristics of the NIJ Test templates | ||||||||
|---|---|---|---|---|---|---|---|---|
| Width(A), mm | Height(B), mm | Upper part width(C), mm | Back upper part height, mm | Front upper part height, mm | ||||
| Template | Amin | Amax | Bmin | Bmax | Cmin | Cmax | Dback | Dfront |
| NIJ-C1 | 292.2 | 317.5 | 292.1 | 317.5 | 228.6 | 254 | 146.1 | 136.5 |
| NIJ-C2 | 406.4 | 431.8 | 342.9 | 368.3 | 254 | 279.4 | 171.5 | 161.9 |
| NIJ-C3 | 520.7 | 546.1 | 393.7 | 419.1 | 279.4 | 304.8 | 196.9 | 187.3 |
| NIJ-C4 | 635 | 660.4 | 444.5 | 469.9 | 304.8 | 330.2 | 222.3 | 212.7 |
| NIJ-C5 | 749.3 | 774.7 | 495.3 | 520.7 | 330.2 | 355.6 | 247.7 | 238.1 |
Disclaimer/Publisher’s Note: The statements, opinions and data contained in all publications are solely those of the individual author(s) and contributor(s) and not of MDPI and/or the editor(s). MDPI and/or the editor(s) disclaim responsibility for any injury to people or property resulting from any ideas, methods, instructions or products referred to in the content. |
© 2024 by the authors. Licensee MDPI, Basel, Switzerland. This article is an open access article distributed under the terms and conditions of the Creative Commons Attribution (CC BY) license (http://creativecommons.org/licenses/by/4.0/).
