Preprint
Article

This version is not peer-reviewed.

Title: Detecting Gaps in Knowledge: The Case of the Anisakis

A peer-reviewed article of this preprint also exists.

Submitted:

19 June 2024

Posted:

20 June 2024

You are already at the latest version

Abstract
In the marine environment, fish parasites are present in most species of seafood. The most com-mon is Anisakis spp. a nematode that can parasitize human tissues causing anisakiasis and al-lergies, in some cases with a strong reaction such as anaphylactic shock in sensitive people. This happens when people ingest live or dead larvae present in the muscles or viscera of a wide range of seafood, fish and cephalopods. Consumer education has been positioned as one of the most ef-fective alternatives for its prevention. This study sought to identify the species that present the greatest risk of anisakiasis for consumers taking into account sex, age and their knowledge about this parasitosis. The objective was to offer recommendations for better consumer information to-wards the prevention of infections by worm larvae. The results revealed that the species most at risk were hake and cod and that young participants know more about the risks of anisakiasis from raw seafood. The gaps detected in the knowledge about the ability of thermal treatments to eliminate parasites, especially in allergic people, must be addressed for better prevention, sug-gesting campaigns adapted by sectors of the population.
Keywords: 
;  ;  ;  

1. Introduction

Parasites are another component of the ecosystem [1] and are normally present in almost all fish species [2], contributing significantly to the food chain. Nematodes are amongst the most prevalent fish parasites, and their type and relative abundance has been considered characteristic of specific regions [3]. Some genera can parasitize fish, such as Pseudoterranova, Contracaecum and, particularly, the genus Anisakis, from Anisakidae family, can ultimately parasitize humans and cause anisakidosis (anisakiasis when it is caused by Anisakis spp.). Anisakidosis is an emerging zoonosis characterized by gastrointestinal disease (abdominal pain due to erosive or hemorrhagic lesions in the digestive tract) [4]. This disease appears when people ingest live larvae from viscera or muscle of a wide range of fish and cephalopods species. A strong allergic reaction to several nematode proteins is associated with this disease in some cases [5], with varied symptoms from urticaria to anaphylactic shocks in sensitive persons. Allergic responses can also be induced by dead parasites if the allergy-causing proteins or protein domains are preserved [6].
Experts from the FAO/WHO (Food and Agriculture Organization of the United Nations and World Health Organization) place anisakids in fourth place among 24 food-borne zoonotic parasites [7]. About 20,000 cases of anisakiasis are reported worldwide, mostly in Japan, then Spain, the Netherlands and Germany [8]. Spain is the country with the highest incidence of anisakiasis in Europe; depending on the authors, between 8,000 [9] and even between 10,000 and 20,000 cases occur each year [10]. Differences in prevalence between countries can be due to several factors, such as, the different seafood consumption per capita among countries or regions; different species preferences due to local consumption habits, availability, price, and other reasons; including the different ways of cooking and eating seafood depending on the culture [11,12]. The main factor contributing to the high incidence of anisakiasis in Spain is believed to be the high level of consumption of parasite-infested marinated anchovies. There is also evidence of occupational anisakiasis in fishermen and fish industry workers [13].
Therefore, it appears that a global increase in the consumption of untreated fish products - neither frozen nor cooked - such as sushi, sashimi, gravlax, lomi lomi and ceviche [14,15], could lead to an increase in the prevalence of anisakiasis in recent years; without forgetting the advancement of new diagnostic techniques. In diagnosed anisakiasis, patients often report consuming raw or half-cooked fish [16]. However, we cannot forget that the consumption of seafood is an important part of a balanced diet and a healthy lifestyle [17], and the long-life expectancy of populations with the highest rate of fish consumption per capita could partly explain these beneficial effects [18]. But fears about parasitic infections and allergies could lead to a reduction in seafood consumption [19]. So, in order to maintain recommendations for a safe and healthy diet that includes fish, the best prevention of anisakiasis is to educate the consumer to avoid untreated raw or undercooked fish [20]. The present study addressed this issue in northern Spain, where fish consumption is very high [21]. From the perspective of healthy and safe consumption, the research objectives of this work were:
1. To identify the species that encompass higher anisakiasis risks for consumers in Spain, considering the prevalence of anisakids and consumer preferences for species and food preparation.
2. To assess the relative risk of anisakiasis for consumers by gender and age, considering their awareness of anisakids and preventive seafood treatments.
3. Based on the results in 1 and 2, to give recommendations for a better consumer’s information towards anisakiasis prevention.

2. Materials and Methods

To know the preferences of the population about the consumption of fish, a structured short questionnaire was elaborated, following Brace [22]. Two key-questions about their patterns of fish consumption, described previously in Blanco-Fernandez et al. [23], were done. The questionnaires were applied in Asturias, a coastal province of just over 1 million inhabitants in the north of Spain, with a long tradition of fishing where seafood is an important part of the diet, gastronomy, and economic support of its population [24]. Previously, a pilot test had been carried out (N=20) to verify that the questionnaire items measured what they were intended to measure. This survey about fish consumption was administered in face-to-face format to a heterogeneous group of volunteers. It was possible to collect the responses of 1,608 people whose ages ranged from 14 to 63 years old and an average age of 18.04 years [25]. The anonymity of the respondents was always respected, so the only personal data of the participants collected was their age, gender, and place of residence. Volunteers were invited to provide a contact email address to share the results obtained and to place them for future research.
In a next phase of the research, around the 10% of the volunteers from that fish consumption survey were contacted by email to participate, if they wanted to, in a new (this time online) survey to find out their anisakids awareness. They were asked again to indicate their age, gender, and place of residence. Now, the focus was posed on whether the population is aware of anisakids, where live anisakids larvae can be found, and treatments to be used to kill (parasite is not removed from the seafood) or eliminate (parasite is removed from the seafood) them. 149 participants completed the new questionnaire with an age range of 18 to 46 years, and an average age of 24.75 years. In this case, the age range was reduced, and the average age was a little higher than in the previous one. Complete raw data available in Mendeley dataset [26].
For statistical analysis, the variables considered were the knowledge declared by the respondents about anisakids, taking into account gender and age, based on their answers to questions about treatments to kill parasites. Employing the risk ratio (RR), with z tests and their p (H0 being RR = 1), five comparison was made between different seafood products (raw, half-cooked and frozen) and treatments (eliminate and kill anisakids), between aware and unaware consumers. At the same time, a multivariate multiple linear regression test was developed to evaluate the possible relationships between self-declared knowledge, age and gender as independent variables, and items measuring anisakids knowledge as dependent ones.
Data analyses were performed using free software PAST 4.10 [27]. p-values <0.05 were considered statistically significant.

3. Results

Although it does not represent a problem for the analysis of the results and their discussion, due to the small sample size and the lack of calculation of the ideal sample size, the results of the anisakids awareness survey could result in non-representative sampling, which could constitute research bias and should be taken with caution.
The results showed that the 23.5% of respondents declared themselves unaware of the anisakids. Regarding the knowledge about the treatments and their effect, those declaring to be aware of anisakids knew significantly more about the effect of freezing and cooking, and the fact that they kill anisakids, than those who were unaware of anisakids.
RR were significant for the risk of raw products (RR=0.692 with 95% confidence [0.552 – 0.866] (z = -3.211 with p = 0.001)); for that of half-cooked products (0.703 [0.54 – 0.913], z = -2.6379 with p = 0.008); for the treatments to kill anisakids (RR=0.329 [0.194 – 0.558], z = -4.121 with p = 3.77E-05).
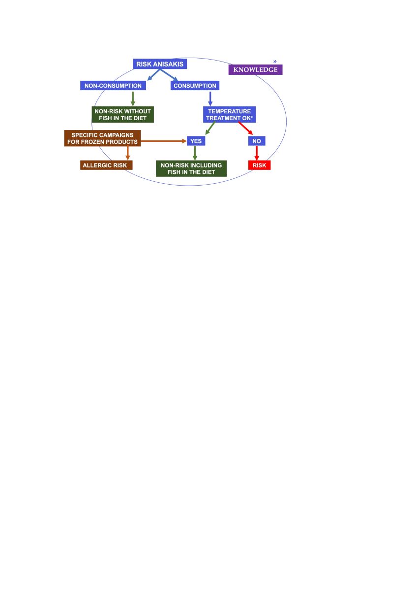
RR was not significant for the risk of frozen products, that was considered safe by almost 80% of both aware and unaware participants (RR = 0.943 [0.485 – 1.836], z = -0.172 with p = 0.864), and for the elimination of anisakids with the recommended treatments, wrongly considered true for about 40% of respondents with no difference between aware and unaware (RR = 0.893 [0.497 – 1.606], z = -0.377 with p = 0.706) (Figure 1).
Multivariate multiple linear regression analysis showed that self-declared awareness predicted the three significant items measuring actual knowledge (Table 1, also Figure 1). Age predicted knowledge about raw seafood (R2 = 0.22653, p<0.05), while gender did not predict any knowledge item.
From the question regarding fish consumption, the average frequency of fish consumption was 3.13 (standard deviation SD 0.92). This means one or two days per week. The average frequency of invertebrate consumption (shellfish and cephalopods) was 4.21 (SD 1.32), i.e., monthly.
Regarding the consumption of individual fish species, tuna was the most consumed with an average frequency of 2.07 (SD 1.09) (at least monthly), and eel was the least consumed with an average frequency of 3.84 (SD 0.50) (close to rarely/never). About invertebrates, squid had the highest mean frequency 2.27 (SD 0.95), monthly, and barnacles had the lowest one 3.64 (SD 0.71), occasionally/rarely (Table 2).
The scientific literature points out that hake, wild salmon, megrim, horse mackerel and sea bass are the fish species with the highest anisakids prevalence records, while the octopus, sea bass and eel have the lowest ones [28,29,30].
To evaluate the risk of anisakiasis in the population, the average consumption frequencies (Table 2) were divided in two groups: high average frequency (2-3), corresponding to monthly to occasional consumption, and low average frequency (3-4), corresponding to rarely/never consumption. The maximum prevalence of anisakids for each species was also divided in two groups: >90% and <90%. (Table 3).
Considering this classification, the species with the highest risk of anisakiasis for Asturian consumers would be hake and cod, due to their high levels of consumption and prevalence of anisakids. Although salmon belong to the same group, reference has been made to the high prevalence in wild salmon. However, most of the salmon consumed in Asturias and other areas is farmed, corresponding to 80% of the total world salmon supply [31]. Therefore, since farmed Atlantic salmon has not shown the presence of anisakids [32], it will not be considered a species at high risk for anisakiasis in this region.
On the other hand, the species with the lowest risk of anisakiasis in the region were sole, swordfish and eel, while the rest of the species represented a medium risk if they were not treated adequately.
If gastronomy is considered, taking into account the popular recipes of the region, the risks would remain medium for tuna, anchovy/sardine and trout, since they can be consumed as tataki, marinated and smoked, respectively. And almost insignificant for the rest of the species that are commonly consumed cooked in this region. In any case, if any of the other high-risk species (hake and cod) were cooked at low temperatures or consumed raw without prior freezing, the risk of anisakiasis due to their consumption would be high. An example could be ceviche, which although in the region is generally made with grouper [33], can be prepared with any other white meat fish.

4. Discussion

Considering the results from anisakids survey, most participants seemed to be aware of anisakids, although more than one fifth self-declared to ignore these parasites. Knowing the occurrence of anisakids is important for the population health because, as found in our results, self-declared awareness significantly predicted the actual knowledge about anisakids. Previous studies have confirmed that the improvement in awareness and knowledge about anisakiasis is one of those responsible for the increase in number of cases reported in a growing number of countries [34]. In the same direction, a current study developed by Ganucci- Cancellieri et al. [35], has shown that habits related to the consumption of raw fish were positively correlated with a higher perceived risk of contracting anisakiasis. Furthermore, prior knowledge of the disease was associated with prior avoidance of fish consumption, positively correlated with a greater willingness to pay for anisakids-free fish. Besides, our results showed a significant negative relationship between age and knowledge about anisakids in raw fish and shellfish, with age being a predictor of knowledge concerning raw seafood. It could be explained by the increase in the consumption of raw and semi-cooked seafood, such as sushi, ceviche, and sashimi in different European countries [36,37], mostly by young people. Previous studies have already shown different food preferences according to gender and age [38,39]. If young people prefer these types of food, they should know more about the safety of raw products. Although it is always advisable to promote more studies on preferences in seafood consumption at different ages, the certain fact is that the risk of exposure to this fish-borne disease would be low for conscious populations.
On the other hand, knowledge of the presence of live anisakids in different seafood products and the treatments necessary to kill nematodes are crucial in the prevention and control of anisakiasis, which is based on avoiding the ingestion of live larvae present in raw foods or medium-cooked seafood. Knowing the heat treatment, >60ºC for more than 1 min or freezing at -20ºC for at least 24h (the temperature must be reached in the center of the piece) to ensure the death of the anisakids, the risk of anisakiasis in the population would be low. However, temperature treatment simply kills the parasites but does not eliminate them, so the risk of allergy would still be present. Ingestion of dead parasites in seafood can be potentially dangerous. Some A. simplex allergens are resistant to heat treatments, so cooking or freezing shellfish could kill the parasite but not eliminate its allergenicity [40]. Anisakid proteins and DNA have even been found in highly processed seafood products, such as surimi, canned tuna, or croquettes [41,42,43]. In our sample, more than 40% of respondents (whether aware of anisakids or not) mistakenly think that treatments eliminate anisakids, so the risk of allergies does not decrease with knowledge of these parasites. According to the results obtained in this study and the references indicated, part of the population, even being aware of anisakids, is unaware of how prevention methods work. This is an important knowledge gap and an important result of this work that should be addressed in future information campaigns on the safe consumption of seafood.
About preferences consumption, species with the highest risk of causing anisakiasis or anisakid allergies, are expected to be those with a medium-high frequency of consumption, a high prevalence of anisakids and consumed often raw, such as marinated in home-made preparations. According to the aforementioned research by Golden et al. [20,36] in Portugal, the main risk group for anisakiasis is formed of consumers who prepare raw or slightly processed fish dishes at home. The species most commonly associated with anisakiasis in Europe are herring, hake, anchovy, and cod [44]. Anchovy is considered one of the main causes of the high incidence of anisakiasis in Spain, together with the raw sardines. In the case of anchovy, the frequency of consumption derived from this study is not one of the highest, but anisakids prevalence has reached 96% (44% in flesh) in recent years [45,46]. From the results obtained, it is observed that for sardine, the frequency of consumption is one of the highest, although anisakids prevalence in flesh is <90%. In any case, marinated anchovies and sardines are also eaten in the studied region, supporting the idea that it is a high-risk product in Spain. According with this, hake could represent most risky species, due to their high average frequency of consumption and high anisakids prevalence in flesh. Hake exhibits anisakids prevalence between 17.7 and 100%, depending on the fishing area, being higher in the Bay of Biscay and the Atlantic than in the Mediterranean Sea [47]. In fact, hake has been already rejected by consumers that complain about high infestation of anisakids observed in edible tissues [48]. This species would encompass a high risk of anisakiasis if consumed raw; however, typical recipes in this region involve cooking at high temperature for more than one minute, often in cider [49]. Thus, its consumption can be considered safe in the region if well cooked, although not for allergic persons. The rest of the species would have a lower risk due to a lower average frequency of consumption, a lower prevalence of anisakis larvae or a combination between them.
The risk caused by this type of parasite is increasing, especially in countries with a high consumption of raw fish [50,51]. Its importance has led to it being addressed within the “Sustainable Development Goals” of the United Nations 2030 Agenda (United Nation 2015), specifically in Goals 2 and 3. Within Goal 2.1: “Achieve food security and improve healthy nutrition”, declares “By 2030, eliminate hunger and ensure access to safe, nutritious and sufficient food for all people, ...”. To achieve this, it is necessary to provide adequate information aimed at the highest risk sectors about the possible effects of developing risky eating behaviors, such as anisakiasis. Additionally, Goal 3 of Health and Well-being focuses its efforts on disease prevention (Goal 3d). However, and despite the severity of the symptoms caused by these parasites in some cases, knowledge about them and global interest is still low [52]. As already noted, [35] recent studies have shown the importance of identifying the sociological characteristics that help prevent specific diseases, together with biological and medical studies, to favor the development of awareness campaigns about the risks of consuming unsafe fish without adequate treatment. These types of studies are still very scarce and are currently only limited to the two studies presented above on the Iberian Peninsula [20,36]. Furthermore, we must not forget that the consumption of fish is part of a healthy and balanced diet, and it is important to avoid unjustified social alarm about the risks of fish consumption. Consequently, the solution is education and the development of specific and targeted campaigns, so that the population continues to consume fish, but in a healthy and safe way.
In Spain these campaigns started some years ago. For example, the campaign “Come pescado con seguridad” (Eat seafood with safety), developed in Murcia in 2007 [53]; or the Spanish Ministry of Health and Consumer Affairs campaign for anisakiasis prevention launched at a national level in 2006 [54]. In 2021 the Spanish Agency for Food Security and Nutrition (AESAN) published a brochure with the same purpose (“Comer pescado es seguro y saludable. La anisakiasis es fácil de evitar”, “Eat seafood is safe and healthy. Anisakiasis is easy to prevent”; [55]. At a larger scale, in 2021 the European Food Safety Authority launched the communication campaign “EU Choose Safe Food” to inform the consumers about safe food consumption [56], although anisakiasis and how to prevent it is not explicitly considered therein. These campaigns are addressed to the general population. However, following Good Practice of Manufacture (GMP) through the food chain [57,58,59], education campaigns should be adapted to different sectors of the population, including medical doctors [60], and allergic people as has been shown in this study. Knowledge of and attitudes towards food safety are not the same for all the members of a society. For example, young men are less engaged in safe food-handling [61]; safety perception of some foods are different between genders [62], and the prevalence of risky practices increases with socio-economic status [63].

5. Conclusions

1. Our results support the idea that greater knowledge about anisakids implies better knowledge about its safe consumption to avoid this disease. However, the risk of allergies would not be reduced.
2. The influence of respondents’ age on the perceived risk of raw fish consumption suggests that consumption habits are positively correlated with a higher perceived risk of contracting anisakiasis.
3. Anchovies and sardines will be the species with the highest risk of causing anisakiasis in the region studied, due to the frequency of their consumption, a high prevalence of anisakids and their consumption often raw in homemade preparations.
4. These results reinforce the need for information on how to consume seafood safely, improving public education on different treatments to kill nematode larvae in campaigns adapted to different sectors of the population. Allergic people require special treatment since no treatment can eliminate nematode larvae.
To contribute to the knowledge of this marine parasite and inform the entire population of its life cycle and ways to reduce its impact on health through ingestion, we edited a video posted on YouTube, to facilitate quick, direct and free access to this information: https://www.youtube.com/watch?v=Y1-gxvLfocY.

Author Contributions

Beatriz García-Sánchez: Formal analysis, Writing - original draft. Paula Masiá: Surveys development. Eva García-Vázquez: Conceptualization, Formal analysis, Writing - review & editing, Supervision, Funding acquisition. Alba Ardura: Conceptualization, Formal analysis, Writing - review & editing, Supervision. Eduardo Dopico: Conceptualization, Surveys development, Methodology, Writing - review & editing, Supervision.

Funding

This study has been funded from the Government of the Principality of Asturias, Grant SV-PA-21-AYUD-2021-50967.

Institutional Review Board Statement

This study adheres to the European Code of Conduct for Research Integrity. The study was approved by the competent Committee of Research Ethics of Asturias Principality, with the reference number 99/16. Prior to the application of the questionnaire, all participants received an information sheet detailing the objectives of the study, that the data were for research purposes only, and that no personal data would be disclosed. Their willingness to participate in the research was guaranteed from informed consent. They were allowed to revise and verify their answers, to have access to the study results, and were informed about their right to withdraw from the process at any time.

Informed Consent Statement

Informed consent was obtained from all subjects involved in the study.

Data Availability Statement

Data Availability Statements are available in https://data.mendeley.com/datasets/m64np6vg7g/1

Acknowledgments

We thank all the people who participated in the different surveys of this study for their kind collaboration. We also express our gratitude to Tampeste productions and Aida Dopico García for the editing and translation of the video.

Conflicts of Interest

The authors declare no conflicts of interest.

References

  1. Lafferty, K. D. , Allesina, S., Arim, M., Briggs, C.J., De Leo, G., Dobson, A.P., Johnson, P.T.J., Kuris, A.M., Marcogliese, D.J., Martines, N.D., Memmott, J., Marquet, P.A., McLaughlin, J.P., Mordecai, E.A., Pascual, M., Poulin, R. & Thieltges, D.W. Parasites in food webs: the ultimate missing links. Ecol Lett 2008, 11, 533–546. [Google Scholar] [CrossRef] [PubMed]
  2. Adams, A.M. , Murrell, K.D., & Cross, J.H. Parasites of fish and risks to public health. Revue Scientifique et Technique (International Office of Epizootics) 1997, 16, 652–660. [Google Scholar] [CrossRef] [PubMed]
  3. Marques, J. F. , Cabral, H. N., Busi, M., & D’Amelio, S. Molecular identification of Anisakis species from Pleuronectiformes off the Portuguese coast. J Helminthol. 2006, 80, 47–51. [Google Scholar] [CrossRef] [PubMed]
  4. Bao, M. , Pierce, G.J., Strachan, N. J. C., Pascual, S., González-Muñoz, M. & Levsen, A. Human health, legislative and socioeconomic issues caused by the fish-borne zoonotic parasite Anisakis: Challenges in risk assessment. Trends Food Sci Tech. [CrossRef]
  5. Chai, J.Y. , Darwin Murrell, K., & Lymbery, A.J. Fish-borne parasitic zoonoses: status and issues. Int J Parasitol. 2005, 35, 1233–1254. [Google Scholar] [CrossRef]
  6. Audicana, M.T. , & Kennedy, M. W. Anisakis simplex: from obscure infectious worm to inducer of immune hypersensitivity. Clinical Microbiology Reviews 2008, 21, 360–379. [Google Scholar] [CrossRef]
  7. FAO. The State of World Fisheries and Aquaculture; FAO: Rome, 2014. [Google Scholar]
  8. Pravettoni, V. , Primavesi, L. & Piantanida, M. Anisakis simplex: current knowledge. Eur. Ann. Allergy Clin. Immunol. 2012, 44, 150–156. [Google Scholar] [CrossRef]
  9. Bao, M. , Pierce, G.J., Pascual, S., González-Muñoz, M., Mattiucci, S., Mladineo, I., Cipriani, P., Bušelić, I. & Strachan, N.J.C. Assessing the risk of an emerging zoonosis of worldwide concern: anisakiasis. Sci Rep. [CrossRef]
  10. Herrador, Z. , Daschner, Á., Perteguer, M. J., & Benito, A. Epidemiological scenario of anisakidosis in Spain based on associated hospitalizations: The tip of the iceberg. Clin Infec Dis. 2018, 69, 69–76. [Google Scholar] [CrossRef]
  11. Daschner, A. , Levsen, A., Cipriani, P. & Cuéllar del Hoyo, C. Anisakis allergy: unjustified social alarm versus healthy diet. Parasitol Res. 2021, 120, 769–771. [Google Scholar] [CrossRef]
  12. Martín Cerdeño, V. J. Consumo de pescados y mariscos. Diferencias sociales y territoriales. Ministerio de Agricultura, Alimentación y Medio Ambiente. Distribución y Consumo: Madrid 2012, 124, 5–20. [Google Scholar]
  13. Jerončić, A. , Nonković, D., Vrbatović, A., Hrabar, J., Bušelić, I., Martínez-Sernández, V., Lojo Rocamonde, S.A., Ubeira, F.M., Jaman, S., Jeličić, E.C., Amati, M., Gomez Morales, M.A., Lukšić, B., & Mladine, I. Anisakis Sensitization in the Croatian fish processing workers: Behavioral instead of occupational risk factors? PLoS Negl Trop Dis. 2020, 14, e0008038. [Google Scholar] [CrossRef]
  14. Aibinu, I. E. , Smooker, P. M., & Lopata, A. L. Anisakis Nematodes in Fish and Shellfish- from infection to allergies. IJP-PAW. [CrossRef]
  15. Barros, C. , Manzabeitia, F., López Vélex, R. & Onate, J. M. Anisakiasis humana en España por consumo de sardinas crudas. Alimentaria.
  16. Quijada, S. G. , Escudero, R. G., García, L. A., Martín, A. G., Serrano, J. V., & Fernández, E. C. Manifestaciones digestivas de la anisakiasis: descripción de 42 casos. Revista Clínica Española, 2005, 205, 311–315. [Google Scholar] [CrossRef]
  17. Ruxton, C.H.S. The benefits of fish consumption. Nutr Bull. 2011, 36, 6–19. [Google Scholar] [CrossRef]
  18. Daschner, A. , & Cuéllar, C. Progress in Anisakis allergy research: milestones and reversals. Curr Treat Options in Allergy 2020, 7, 457–470. [Google Scholar] [CrossRef]
  19. Bao, M. , Pierce, G. J., Strachan, N. J. C., Martínez, C., Fernández, R., & Theodossiou, I. Consumers’ attitudes and willingness to pay for Anisakis-free fish in Spain. Fish Res. 2018, 202, 149–160. [Google Scholar] [CrossRef]
  20. Golden, O. , Caldeira, A. J., & Santos, M. Raw fish consumption in Portugal: A survey on trends in consumption and consumer characteristics. Food Control 2022, 135, 108810. [Google Scholar] [CrossRef]
  21. Welch, A. , Lund, E., Amiano, P., Dorronsoro, M., Brustad, M., Kumle, M., Rodriguez, M., Lasheras, C., Janzon, L., Jansson, J. H., Luben, R., Spencer, E.A., Overvad, K., Tjønneland, A., Clavel-Chapelon, F., Linseisen, J., Klipstein-Grobusch, K., Zavitsanos, X., & Slimani, N. Variability of fish consumption within the 10 European countries participating in the European Investigation into Cancer and Nutrition (EPIC) study. Public Health Nutr. 2003, 5, 1273–1285. [Google Scholar] [CrossRef]
  22. Brace, I. Questionnaire design: How to plan, structure and write survey material for effective market research. Kogan Page Publishers, UK, 2018.
  23. Blanco-Fernandez, C. , Ardura, A., Masiá, P., Rodriguez, N., Voces, L., Fernandez-Raigoso, M., Roca, A., Machado-Schiaffino, G., Dopico, E., & Eva Garcia-Vazquez, E. Fraud in highly appreciated fish detected from DNA in Europe may undermine the Development Goal of sustainable fishing in Africa. Sci Rep. 2021, 11, 11423. [Google Scholar] [CrossRef] [PubMed]
  24. Estrategia para el sector pesquero de Asturias 2021-2030 Available online:. Available online: https://www.asturias.es/documents/217090/797301/20211230+Estrategia+del+sector+pesquero+en+Asturias+2021+2030.pdf/bf2a70ee-54b8-9cfb-fd8f-3891b5bf5c39?t=1640847918366 (accessed on May, 2024).
  25. Blanco-Fernandez, C. , Ardura, A., Masia, P., Rodriguez, N., Voces, L., Fernandez-Raigoso, M., Roca, A., Machado-Schiaffino, G., Dopico, E., Garcia-Vazquez, E. Fraud in highly appreciated fish detected from DNA in Europe may undermine the Development Goal of sustainable fishing in Africa. Sci Rep, 2021. [Google Scholar] [CrossRef]
  26. García-Sánchez, B. , Dopico, E., Garcia-Vazquez, E., & Ardura, A, Dataset, Mendeley Data, V1, 2022. https://data.mendeley.
  27. Hammer, D. A. T. , Ryan, P. D., Hammer, Ø., & Harper, D. A. T. Past: Paleontological Statistics Software Package for Education and Data Analysis. Palaeontol Electron, 2001. [Google Scholar]
  28. Debenedetti, Á. L. , Madrid, E., Trelis, M., Codes, F. J., Gil-Gómez, F., Sáez-Durán, S., & Fuentes, M. V. Prevalence, and risk of anisakid larvae in fresh fish frequently consumed in Spain: An overview. Fishes 2019, 4, 13. [Google Scholar] [CrossRef]
  29. Rahmati, A. R. , Kiani, B., Afshari, A., Moghaddas, E., Williams, M., & Shamsi, S. World-wide prevalence of Anisakis larvae in fish and its relationship to human allergic anisakiasis: a systematic review. Parasitol Res. 2020, 119, 3585–3594. [Google Scholar] [CrossRef]
  30. Audicana, M.T. (2022). Anisakis, something is moving inside the fish. Pathogens 2022, 11, 326. [Google Scholar] [CrossRef]
  31. Ziegler, F. , & Hilborn, R. Fished or farmed: Life cycle impacts of salmon consumer decisions and opportunities for reducing impacts. Sci Total Environ. 2023, 854, 158591. [Google Scholar] [CrossRef]
  32. González, M. Á. P. , Cavazza, G., Gustinelli, A., Caffara, M., & Fioravanti, M. Absence of anisakis nematodes in smoked farmed Atlantic salmon (Salmo salar) products on sale in European countries. Ital J Food Saf. 2020, 9, 216–219. [Google Scholar] [CrossRef]
  33. La excelencia gastronómica que llega del Mar Cantábrico. Available online: https://www.turismoasturias.es/gastronomia/pescados-mariscos (accessed on January 2024).
  34. Adroher-Auroux, F. J. , & Benítez-Rodríguez, R. Anisakiasis and Anisakis: An underdiagnosed emerging disease and its main etiological agents. Res J Vet Sci. 2020, 132, 535–545. [Google Scholar] [CrossRef]
  35. Ganucci Cancellieri, U. , Amicone, G., Cicero, L., Milani, A., Mosca, O., Palomba, M., Mattiucci, S., & Bonaiuto, M. Can Food Safety Practices and Knowledge of Raw Fish Promote Perception of Infection Risk and Safe Consumption Behavior Intentions Related to the Zoonotic Parasite Anisakis? Sustainability 2023, 15, 7383. [Google Scholar] [CrossRef]
  36. Golden, O. , Araújo, A.C., Caldeira, A.J., & Santos, M.J. Raw fish consumption in Portugal: Commonly consumed fish species and associated risk factors for anisakiosis. Food Control. [CrossRef]
  37. Ivanovic, J. , Baltic, M. Z., Boskovic, M., Kilibarda, N., Dokmanovic, M., Markovic, R., Janjic, J., & Baltic, B. Anisakis Infection and Allergy in Humans. Procedia Food Sci. 2015, 5, 101–104. [Google Scholar] [CrossRef]
  38. Diehl, J. M. Food preferences and age. In: Proceedings of the fourth European nutrition conference. E.M.E van den Berg et al. (eds.), 103-130. Voorlichtingsbureau voor de Voeding, The Hague, the Netherlands 1985.
  39. Wansink, B. , Cheney, M. M., & Chan, N. Exploring comfort food preferences across age and gender. Physiol Behav. 2003, 79, 739–747. [Google Scholar] [CrossRef] [PubMed]
  40. Ivanović, J. , Baltić, M., Bošković, M., Kilibarda, N., Dokmanović, M., Marković, R., Janjić, J., & Baltić, B. Anisakis allergy in human. Trends Food Sci and Technol. 2017, 59, 25–29. [Google Scholar] [CrossRef]
  41. Faeste, C. , Plassen, K.E., Løvberg, A., Moen, A., & Egaas, E. Detection of proteins from the fish parasite Anisakis simplex in Norwegian farmed salmon and processed fish products. Food Anal. Methods 2015, 8, 1390–1402. [Google Scholar] [CrossRef]
  42. Lopez, I. , Pardo, M.A. Evaluation of a real-time polymerase chain (PCR) assay for detection of Anisakis simplex parasite as a food-borne allergen source in seafood products. J. Agric. Food Chem. 2010, 58, 1469–1477. [Google Scholar] [CrossRef]
  43. Mossali, C. , Palermo, S., Capra, E., Piccolo, G., Botti, S., Bandi, C., D´Amelio, S., & Giuffra, E. Sensitive detection, and quantification of anisakid parasite residues in food products. Foodborne Pathog. Dis. 2010, 7, 391–397. [Google Scholar] [CrossRef]
  44. Audicana, M.T. , Ansotegui I.J., de Corres L.F., & Kennedy M.W. Anisakis simplex: dangerous - dead and alive? Trends Parasitol. 2002, 18, 20–25. [Google Scholar] [CrossRef] [PubMed]
  45. Dessier, A. , Dupuy, C., Trancart, T., Audras, A., Bustamante, P., & Gérard, C. Low diversity of helminth parasites in Sardina pilchardus and Engraulis encrasicolus (Clupeidae) from the Bay of Biscay. Mar Freshwater Res. 2016, 67, 1583–1588. [Google Scholar] [CrossRef]
  46. Roca-Geronès, X. , Segovia, M. , Godínez-González, C., Fisa, R., & Montoliu, I. Anisakis and Hysterothylacium species in Mediterranean and North-East Atlantic fishes commonly consumed in Spain: Epidemiological, molecular, and morphometric discriminant analysis. In J Food Microbiol. 2020, 325, 108642. [Google Scholar] [CrossRef]
  47. Valero, A. , López-Cuello, M. D. M., Benítez, R., & Adroher, F. J. Anisakis spp. in European hake, Merluccius merluccius (L.) from the Atlantic off north-west Africa and the Mediterranean off southern Spain. Acta Parasitologica 2006, 51, 209–212. [Google Scholar] [CrossRef]
  48. Llarena-Reino, M. , Abollo, E., Regueira, M., Rodríguez, H., & Pascual, S. Horizon scanning for management of emerging parasitic infections in fishery products. Food Control 2015, 49, 49–58. [Google Scholar] [CrossRef]
  49. Recetario del mar de Asturias. Available online: https://pescadoderula.org/wp-content/uploads/2015/12/Recetario-de-Pescado-de-Rula-con-Artes-Sanos.pdf. https://www.turismoasturias.es/gastronomia/pescados-mariscos (accessed on January 2024).
  50. Mattiucci, S.; Palomba, M.; Nascetti, G. Anisakis. Encyclopedia of Infection and Immunity., 2, 408–423. Elsevier: UK, 408–423. 2021. [Google Scholar]
  51. Guardone, L. , Nucera, D. , Lodola, L.B., Tinacci, L, Acutis, P.L, Guidi, A., &Armani, A. Anisakis spp. larvae in different kinds of ready to eat products made of anchovies (Engraulis encrasicolus) sold in Italian supermarkets, In J Food Microbiol. 2018, 268, 10–18. [Google Scholar] [CrossRef]
  52. EFSA Panel on Biological Hazards (BIOHAZ); Scientific Opinion on risk assessment of parasites in fishery products. EFSA Journal 2010, 8, 1543. [CrossRef]
  53. Murciasalud. Available online: https://www.murciasalud.es/-/sanidad-intensifica-la-prevencion-de-anisakis-con-una-campana-informativa-en-las-pescaderias-de-toda-la-region (accessed on February, 2024).
  54. Lamoncloa.gob.es Availabe online: https://www.lamoncloa.gob.es/paginas/archivo/011206-Anisakis. 2024.
  55. Agencia Española de Seguridad Alimentaria y Nutrición. Available online: https://www.aesan.gob.es/AECOSAN/web/seguridad_alimentaria/subdetalle/anisakis.htm (accessed on February, 2024).
  56. EFSA. Available online: https://campaigns.efsa.europa.
  57. AESAN. La alergia por Anisakis y medidas de prevención. 2011. Available online: http://www.aecosan.msssi.gob.es/AECOSAN/docs/documentos/seguridad_alimentaria/evaluacion_riesgos/informes_comite/ANISAKIS_ALERGIA.
  58. EU Regulation (EC) No 853/2004 of the European Parliament and of the Council of laying down specific hygiene rules for food of animal origin. 29 April.
  59. Boletín Oficial del Estado, España. Real Decreto 1420/2006 de 1 de diciembre, sobre prevención de la parasitosis por Anisakis en productos de la pesca suministrados por establecimientos que sirven comida a consumidores finales o a colectivos., Nº302 de 19.12. 2006.
  60. Seal, A. , Harding, C., & Shamsi, S. A preliminary report on the awareness and knowledge of seafood-borne parasitic diseases among medical doctors in Australia. Parasitol Int. 2020, 74, 101993. [Google Scholar] [CrossRef]
  61. Byrd-Bredbenner, C. , Maurer, J., Wheatley, V., Cottone, E., & Clancy, M. Observed food safety behaviours of young adults. BFJ 2007, 109, 519–530. [Google Scholar] [CrossRef]
  62. Hamad, M. A. , & Ahmed, A. I. Assessing awareness and perception towards food quality and safety among households in Elobeid, North Kordofan-Sudan. MOJ Food Process Technol. 2018, 6, 93–94. [Google Scholar] [CrossRef]
  63. Wilcock, A. , Pun, M., Khanona, J., & Aung, M. Consumer attitudes, knowledge, and behaviour: a review of food safety issues. Trends Food Sci Technol. 2004, 15, 56–66. [Google Scholar] [CrossRef]
Figure 1. Knowledge about anisakiasis risks from fish and fish food consumption.
Figure 1. Knowledge about anisakiasis risks from fish and fish food consumption.
Preprints 109822 g001
Table 1. Multiple regression analyses with product risks and effect of recommended treatment as dependent variables. Gender, age, and self-declared awareness of anisakids as independent variables.
Table 1. Multiple regression analyses with product risks and effect of recommended treatment as dependent variables. Gender, age, and self-declared awareness of anisakids as independent variables.
Coefficient SE t p-value R2
Raw product
(dependent variable)
Constant 0.840 0.098 8.538 1.69E-14
Gender 0.019 0.041 0.468 0.640 0.002
Age* -0.007 0.003 -2.053 0.042 0.017
Awareness* 0.310 0.046 6.702 4.24E-10 0.227
Half-cooked product
(dependent variable)
Constant 0.658 0.147 4.479 1.51E-05
Gender 0.096 0.061 1.575 0.117 0.016
Age -0.004 0.005 -0.824 0.411 0.004
Awareness* 0.269 0.069 3.901 0.000 0.091
Frozen product
(dependent variable)
Constant 0.214 0.185 1.160 0.248
Gender -0.011 0.076 -0.144 0.886 0.000
Age 0.002 0.006 0.330 0.742 0.001
Awareness 0.014 0.087 0.156 0.877 0.000
Treatments eliminate anisakids
(dependent variable)
Constant 0.348 0.207 1.678 0.095
Gender -0.027 0.086 -0.311 0.756 0.001
Age 0.004 0.007 0.580 0.563 0.003
Awareness 0.034 0.097 0.347 0.729 0.001
Treatments kill anisakids
(dependent variable)
Constant 0.282 0.154 1.833 0.069
Gender -0.011 0.064 -0.178 0.859 0.000
Age 0.001 0.005 0.098 0.922 0.001
Awareness* 0.582 0.072 8.074 2.39E-13 0.311
Table 2. Average consumption frequency and prevalence range for the most consumed species. Average frequency was calculated from the fish consumption survey considering the consumption frequency of the population: (1) Weekly; (2) Monthly; (3) Occasionally; (4) Rarely/Never, for preferred species (SD in parenthesis). The anisakids prevalence range was calculated considering the percentage of infested individuals per species.
Table 2. Average consumption frequency and prevalence range for the most consumed species. Average frequency was calculated from the fish consumption survey considering the consumption frequency of the population: (1) Weekly; (2) Monthly; (3) Occasionally; (4) Rarely/Never, for preferred species (SD in parenthesis). The anisakids prevalence range was calculated considering the percentage of infested individuals per species.
Species Average consumption frequency Prevalence range (%)
Tuna 2.07 (0.14) 12.5 - 50
Squid 2.27 (0.15) 0 - 34
Hake 2.29 (0.12) 17.27 - 100
Salmon (wild salmon) 2.34 (0.11) 0 - 100
Sardine 2.54 (0.11) 0 – 77.6
Octopus 2.78 (0.13) 0 – 1.4
Cod 2.83 (0.13) 50.3 – 97.8
Sea bass 2.89 (0.13) 0.95
Trout 3.01 (0.15) 3 - 100
Anchovy 3.1 (0.16) 0 – 96.2
Sole 3.11 (0.16) 0 – 43.7
Monkfish 3.24 (0.18) 40 - 100
Blue whiting 3.34 (0.22) 10.63 – 99.3
Megrim 3.52 (0.26) 0 - 100
Horse mackerel 3.53 (0.26) 0 - 100
Barnacles 3.64 (0.28) n/a
Red sea bream 3.71 (0.30) 100
Swordfish 3.72 (0.31) 20.7
Eel 3.84 (0.35) 0.31 - 15
Table 3. Classification of species by consumer preference considering the average frequency of consumption (2-3) Monthly to occasionally; (3-4) Rarely/Never), and anisakids maximum prevalence (from the range in Table 1). *Species consumed raw or marinated in the region.
Table 3. Classification of species by consumer preference considering the average frequency of consumption (2-3) Monthly to occasionally; (3-4) Rarely/Never), and anisakids maximum prevalence (from the range in Table 1). *Species consumed raw or marinated in the region.
Consumption/Anisakids prevalence Max. Prevalence >90% Max. Prevalence <90%
Average frequency
2 – 3
Hake
Salmon* (wild salmon)
Cod
Tuna*
Squid
Sardine*
Octopus
Sea bass
Average frequency
3 – 4
Blue whiting
Anchovy*
Trout*
Monkfish
Megrim
Horse mackerel
Red seabream
Sole
Swordfish
Eel
Disclaimer/Publisher’s Note: The statements, opinions and data contained in all publications are solely those of the individual author(s) and contributor(s) and not of MDPI and/or the editor(s). MDPI and/or the editor(s) disclaim responsibility for any injury to people or property resulting from any ideas, methods, instructions or products referred to in the content.
Copyright: This open access article is published under a Creative Commons CC BY 4.0 license, which permit the free download, distribution, and reuse, provided that the author and preprint are cited in any reuse.
Prerpints.org logo

Preprints.org is a free preprint server supported by MDPI in Basel, Switzerland.

Subscribe

Disclaimer

Terms of Use

Privacy Policy

Privacy Settings

© 2026 MDPI (Basel, Switzerland) unless otherwise stated