Preprint
Article

This version is not peer-reviewed.

The Effect of CSR on Environmental Performance in China's Manufacturing Industry: The Mediating Role of Environmental Strategy and Green Innovation

A peer-reviewed article of this preprint also exists.

Submitted:

02 June 2024

Posted:

03 June 2024

You are already at the latest version

Abstract
Recently, environmental degradation has become an international issue due to the extensive economic activities around the globe. This aspect demands the policymakers' and new researchers’ emphasis. Hence, the present article examines the impact of corporate social responsibilities (CSR) to community and environment on the environmental performance (ENP) of the manufacturing industry in China. The article also investigates the mediating role of green innovation and environmental strategy among CSR to community, CSR to environment and ENP of manufacturing industry in China. The article gets the primary data from the selected employees of the manufacturing industry using questionnaires. The article also tests the data's validity and reliability, and association among variables using smart-PLS. The outcomes indicated that CSR to environment has a positive association with ENP. The outcomes also revealed that green innovation and environmental strategy significantly mediate among CSR to community, CSR to environment and ENP. The article guides the policymakers in making policies related to improve ENP using CSR to environment and green innovation.
Keywords: 
;  ;  ;  

1. Introduction

The environment where organizations operate their functions is influenced by their activities. Organizations' ENP is the extent to which they are held responsible and accountable during their interaction with the environment in order to gain its goals that are mostly of economic nature. In organizational performance, the cautious and responsible use of natural phenomena and their elements, such as renewable and non-renewable resources, are included Yousefi, Lu, Elimelech, & Tufenkji, (2019) [1]. In the words of Li, Dai, and Cui (2020) [2], good ENP is to shape the organizations' activities and consumption processes in a way that may not affect an environment with its physical geographical characteristics, atmosphere, and its productivity. It is continued that the objective of ENP is to preserve the environment with all its belongings and functioning for the next generation. A preserved environment is vital for a country to stay on the world's surface and accelerate its development Sharma, Sarmah, & Dubey, (2020) [3].
Good ENP has plenty of benefits for people's quality of life. It assures the availability of a good atmosphere to breathe, clean water and nutrient food to live on, and natural resources essential for human sustenance García Martín & Herrero, (2020) [4]. The preservation of natural resources is the result of sustainable ENP, sustained country access to good raw materials, infrastructure, active labor, and efficient mental power for economic industries. So, it gives high economic prosperity and social sustainability. Organizations' presence, strategies, and operation all have an influence on environmental conditions and productive potential. Considering the environment's eternal significance, organizations must have the ability to give a better ENP Anwar et al., (2020) [5].
Corporate social responsibility (CSR) is an imperative business strategy that may lead the way to attain sustainable ENP. It is a strategic business concept where organizations are self-regulated, feeling their accountability to themselves and the stakeholders. CSR to the community and CSR to the environment are the two components of CSR Zaman, Jain, Samara, & Jamali, (2022) [6]. In CSR to the community, organizations must consider their duties to community people under the perspective of their social, economic, and health well-being. When organizations focus is to be committed CSR to the community, they try to remove all the negative impacts on people living in the community where they operate their functions. In their struggles, organizations reduce environmental issues and improve ENP Barauskaite & Streimikiene, (2021) [7]. Under CSR to the environment, organizations consider their duties to the environment where they exist and function and try to maintain its quality. Organizations' initiatives, in this regard, are helpful in achieving environmental goals and show superior ENP Carroll, (2021) [8].
The manufacturing sector of an economy is mostly thought to spread environmental pollution because of its reliance on energy resources, chemicals, and machines for production and marketing processes. So, in the current study, the major concern is the ENP of the manufacturing industry in China, the biggest country in the world. It is developing and having an economy with higher middle-income potential. As per its GDP, China is taken as the 2nd largest country in the world, while its purchasing power parity puts it in the 1st place. The estimated nominal GDP is $19.373 trillion in 2023, which represents 8.4% of the GDP growth rate Huang, Yan, & Yang, (2021) [9]. China is the world's largest manufacturing country, popular as "the world's factory." Now it is getting an industrial hub for its technically talented laborers, lower labor costs, and good infrastructure. Well, there is a change in the country's manufacturing profile and progress, as compared to developed regions having the value chain and labor-intensive industry-shifting inland. Businesses do not just rely on using the manufacturing industry for exports, but they choose to produce goods to serve the Chinese market J. Liu, Yang, Ou, & Liu, (2022) [10]. Though there is a decreasing share of manufacturing in the country's GDP, it still contributes at a 42.6% rate. About 30% labor force is employed in the manufacturing sectors. China gives advanced manufacturing with its more developed eastern coast, lower-cost and labor-intensive industry, etc. Cui, Kara, & Chan, (2020) [11].
Although China's manufacturing industry is an excellent source of employment opportunities, creation of wealth, and source of national earnings, it is still creating many environmental issues. Consequently, the country and its people are facing many problems that are out of control Cai & Luo, (2020) [12]. In this situation, there is a need to get businesses educated to achieve higher ENP.
This study not just repeat some previously conducted literature but has great addition. First, in the previously conducted literature, simply the role of CSR in organizations' ENP has been analyzed. A little study has been conducted to judge the individual role of CSR to the community and CSR to the environment in ENP. The present article, which throws light on the role of CSR dimensions like CSR to the community and CSR to the environment in ENP, adds to the literature. Second, a few past authors have talked about the mediating role of green innovation and environmental strategy between CSR to the community, CSR to the environment, and ENP. The study's great initiative is to elaborate on the mediating role of green innovation and environmental strategy between CSR to the community, CSR to the environment, and ENP. So, it removes the literary gap. Third, manufacturing is the largest industry in China, and it causes pollution in large amounts; there has been a need for ENP in this industry. There is a literary exception in that the present study checks the relationship of CSR to the community, CSR to the environment, green innovation, and environmental strategy with ENP in the manufacturing industry of China.
The present article has five parts. The second part is based on the literature review indicating the relationship between CSR to the community, CSR to the environment, green innovation, environmental strategy, and ENP. The third part explains the methodology applied for conducting this study, and the very next part gives the study results. In the fourth part, the present research findings are supported by the previous study by aligning their outcomes. In the end, the study's implication, conclusion, and limitations are given.

2. Literature Review

Humans' social life and the country's economic conditions all depend on the environment because it determines the quality of the atmosphere, availability of natural resources, food supply, and health of living creatures. But human activities, especially economic activities where energy resources, chemicals, technologies, and explosive experiments are quite often, create environmental pollution and deteriorate nature's functioning and productivity. If the business organizations show better ENP, they may preserve the environment and sustain country development S. A. R. Khan, Zhang, Kumar, Zavadskas, & Streimikiene, (2020) [13]. CSR is one of the business strategies where organizations are self-regulated with the consciousness of their accountability and responsibility toward stakeholders' well-being. CSR to the community and CSR to the environment are the two dimensions of CSR. If some organizations undertake CSR to the community and CSR to environmental actions, it can improve ENP Nazari, Hrazdil, & Mahmoudian, (2017) [14]. Many authors have discussed the relationship between CSR to the community, CSR to the environment, green innovation, environmental strategy, and ENP. In the following paragraphs, there is a short review of the literature explaining these relationships.
CSR to the community encompasses the responsibilities towards the community as well as its people as well as the CSR actions in accordance with the community's responsibilities Chuang & Huang, (2018) [15]. The study of Tang and Tang (2012) [16] examines the relationship of CSR to the community with organizations' ENP. When organizations adopt CSR for the welfare of the community, it takes care of their health and social and economic prosperity and intends to carry only processes that may not become a hurdle in the welfare of the community. Consequently, the undertaking of eco-friendly processes adds to ENP. Shafique, Kalyar, and Mehwish (2021) [17], highlights that when a business organization is bound under CSR and feels its responsibility towards the well-being of the people who live in the community where it operates its functions, it creates jobs that are fruitful to the community people and organization. In this situation, these organizations may also start environmental programs that require new staff and add to business ENP.
H1 
: CSR to the community has a positive relation to ENP.
In CSR to the environment, firms' focus is on environmental quality, and they perform environmental sustainability actions like waste management, water management, reusing material, renewable energy, and reducing chemical emitting items etc. Ahmad et al., (2021) [18]. In their study, Birindelli, Iannuzzi, and Savioli (2019) [19] explain that when organizations regulate their activity by applying policies like reduction of wastes, recycling of waste or remaining material, energy efficiency, and reduction of chemical emissions, they exceed in ENP. Memon, Yong An, and Memon (2020) [20], also states that in an organization where CSR to environment is followed, all the business activities in which the organization is currently involved are watched properly, their influences on the environment are evaluated, and negative influences are tried to be removed. So, the execution of CSR to the environment improves ENP.
H2 
: CSR to the environment has a positive relation to environmental performance.
Under CSR to the community, organizational management keeps an eye on community members' well-being, their expectations, and the actions required to meet a responsibility to the community Yusliza et al., (2019) [21]. In this regard, management makes changes in their policy design in order to respond to community members' expectations. There is green innovation. As a result, to meet environmentally friendly demands Hong, Drakeford, & Zhang, (2020) [22]. Shahzad, Qu, Javed, Zafar, and Rehman (2020) [23], examines the CSR to the community's role in green innovation in the case of the Pakistani manufacturing industry. Data were collected from 282 respondents through survey questionnaires for the year 2019. The study implies that the self-regulation of firms under CSR to the community inspires the administrators to try novel green technologies which assure the protection of community members. In this situation, green innovation occurs and promotes speedily within the organization.
H3 
: CSR to the community has a positive relation to green innovation.
The organizations committed to the environment under CSR prefer the procurement of resources and allocation of resources in business processes which do not emit pollution damaging the natural environment. The replacement of resources and processes with new ones brings green innovation Ren, Huang, Liu, & Yan, (2023) [24]. Mbanyele, Huang, Li, Muchenje, and Wang (2022) [25], investigates the impacts of CSR on the environment on green innovation adoption. The Thomson Reuters ASSET4 ESG database, CSR disclosure ratings and PATSTAT were used to collect data for CSR to the environment and green innovation. The study posits that if organizations are bound under CSR to the environment, they make changes wherever they find environment-polluting germs. Thus, ecologically friendly change is brought in different business processes determining green innovation. So,
H4 
: CSR to the environment has a positive relation to green innovation.
CSR to the community plays a critical role in implementing environmental strategies effectively Afsar & Umrani, (2020) [26]. Kraus, Rehman, and García (2020) [27] wrote about the influence of CSR to the community on environmental strategy and ENP. A survey approach was applied, and data for CSR to the community, environmental strategy and ENP were collected from 297 large manufacturing firms in Malaysia. The results from analysis through Smart PLS show a positive association between CSR to the community and environmental strategy. Pucheta-Martínez and Gallego-Álvarez (2019) [28], implies that a business has both positive and negative influences on the people around it. The business organizations engaged in CSR to community regulations are more conscious and active in forming and implementing effective environmental strategies so that negative business influence on the community members can be reduced. Thus, CSR for the community improves environmental strategy and its execution. That
H5 
: CSR to the community has a positive relation to environmental strategy.
The business, which is regulated under CSR to the environment, forms different environmental strategies distinctive in nature but targeted to environmental preservation Park, (2019) [29]. A literary article, AlSuwaidi, Eid, and Agag (2021) [30], checks the relationship between CSR to the environment, green employee behavior, and environmental strategy using data from. The data were collected from 988 hotel employees in the tourism industry in UAE, and AMOS was used for analysis. The study implies that when CSR to the environment is being executed, ecologically friendly resources are introduced, employees are trained to give better environmentally friendly outcomes during their performance, and fewer pollution-emitting business procedures are implemented. In these circumstances, effective environmental strategies are made and practiced. Therefore,
H6 
: CSR to the environment has a positive relation to environmental strategy.
When firms have the policy to adopt innovation and integrate the green concept into innovation in business processes, it adds ecological value to products and responds to customers' environmental expectations. Hence, green innovation has a positive link with ENP Peng, Chen, Elahi, & Wan, (2021) [31]. A study was conducted by Singh, Del Giudice, Chierici, and Graziano (2020) [32], which integrates the relationship among green innovation has a positive relation to ENP, transformational leadership, green human resources, and ENP. The data were acquired from 309 manufacturing sector small and medium-sized enterprises (SMEs) by distributing survey questionnaires. Study hypotheses have been judged through SEM. The study implies that under green innovation, the structure of the resources is redesigned and managed as these are utilized optimally and emit minimum waste. The reduction in waste from production processes overcomes environmental pollution and makes organizations show higher ENP. So, it can be hypothesized:
H7 
: Green innovation has a positive relation to environmental performance.
Environmentally friendly planning through environmental strategies enables the organization to conduct their activities showing responsibility to the environment. So, environmental strategy is positively linked to ENP Peng et al., (2021) [31]. The study of Mak and Chang (2019) [33] was written to examine the role of environmental strategy in ENP. Data were taken from senior hotel managers in Taiwan by conducting semi-structured interviews. The study posits that if business administrators form different environmental strategies regarding building infrastructure, energy sources, raw materials, other resources, production processes, marketing, etc., and make them executed effectively, it can meet ecologically friendly public expectations. So, the firm shows higher ENP. Hence, it can be hypothesized:
H8 
: Environmental strategy has a positive relation to environmental performance.
The organizations applying CSR to the community bring green innovation in their different departments considering economic and health benefits to the community. When an organization steps towards green innovation, it accepts environmentally friendly things and achieves ENP. So, green innovation mediates between CSR to community and ENP C. Zhang, Liu, Ge, Hao, & Hao, (2021) [34]. In a literary article, Cordeiro, Profumo, and Tutore (2020) [35] checks the relationship between CSR to the community, green innovation, and ENP. Under CSR to the community, the economic and social well-being of community people is cared for. In this regard, organizations prefer to implement green innovation, which gives better satisfaction regarding environmental health. Hence, CSR to the community through green innovation adds to ENP. So, we may say:
H9 
: Green innovation is a significant mediator between CSR to the community and environmental performance.
When CSR for the environment is adopted by an organization under the consideration of responsibilities toward society's well-being regarding environmental quality, it proceeds to adopt ecologically friendly ways and resources. If promotes green innovation within the organization, and whenever green innovation is part of business strategies, the organization is able to have higher ENP. That is why green innovation is a link between CSR to the environment and ENP Omran, Zaid, & Dwekat, (2021) [36]. Hao and He (2022) [37] identifies the relationship between CSR to the environment, green innovation, and ENP. The data for CSR to the environment, green innovation, and ENP were attained from Chinese A-share listed companies from 2008 to 2019. The results show that green innovation becomes effective under CSR to the environment, and green innovation improves ENP.
H10 
: Green innovation is a significant mediator between CSR to the environment and environmental performance.
Organizations with CSR to the community have concern for public health and train their personnel to act as protecting the community. In this atmosphere, environmental strategy can be effective and improve ENP T. M. Khan, Gang, Fareed, & Yasmeen, (2020) [38]. Nave and Ferreira (2019) [39], examines the relationship between CSR to the community, environmental strategy, and ENP. A systematic review was conducted for the study, and 119 articles for the previous 25 years were examined from the ISI Web of Science database. The review shows that with CSR to the community, organizations take many precautions helpful in implementing environmental strategies effectively. An effective environmental strategy leads organizations to show higher ENP. Thus:
H11 
: Environmental strategy is a significant mediator between CSR to the community and environmental performance.
If some organization is self-regulated under CSR to the environment, the organizational personnel have a thorough knowledge and effective physical skills to practice environmental strategy. Effective environmental strategies may lead the organization to raise the level of ENP Anser, Yousaf, Majid, & Yasir, (2020) [40]. Through empirical research, Avotra, Chenyun, Yongmin, Lijuan, and Nawaz (2021) [41] identifies a relationship between CSR to the community, environmental strategy, and ENP. The quantitative data were acquired from 319 respondents rendering their services for different projects in the construction industry of China. SEM analysis was conducted with the help of Smart-PLS, and the hypothesis relationships were tested. The results showed that environmental strategy is a linkage between CSR to the community and ENP. Thus,
H12 
: Environmental strategy is a significant mediator between CSR to the environment and environmental performance.

3. Research Methodology

The article examines the impact of CSR to community and environment on ENP and also investigates the mediating role of green innovation and environmental strategy among CSR to community, CSR to environment and ENP of manufacturing industry in China. The article gets the primary data from the selected employees of the manufacturing industry using questionnaires. The variables are measured with the questions taken from the past literature such as CSR to community is measured with three questions and CSR to environment is measured with four questions taken from Shahzad et al. (2020) [23], green innovation is measured with seven questions extracted from Song, Yang, Zeng, and Feng (2020) [42], environmental strategy is measured with five questions adopted from Aftab, Abid, Cucari, and Savastano (2023) [43], and ENP is measured six questions extracted from Aftab et al. (2023) [43]. These measurements are mentioned in Table 1.
The employees of the manufacturing industry in China are the respondents of the study. They were chosen based on simple random sampling. The survey questionnaires are distributed among the selected employees using personal visits to the manufacturing industry. The researchers sent around 547, but after one month, only 294 valid responses were received, representing around 53.75 per cent response rate. In addition, the article also tests the validity and reliability of the data and association among variables using smart-PLS. It is an effective statistical tool that provides the best outcome using primary data Hair, Hult, Ringle, Sarstedt, & Thiele, (2017) [44]. It also provides the best results even if the researchers use complex models or large data sets Hair Jr, Howard, & Nitzl, (2020) [45]. Moreover, the study used two predictors such as CSR to community (CSRC) and CSR to environment (CSRE). In addition, the study also used two mediating variables named green innovation (GNI) and environmental strategy (ENS) and also used one predictive variable named environmental performance (ENP). These constructs are presented in Figure 1.

3.1. Research Findings

The outcomes show the convergent validity that exposed the items’ correlation. It is checked using Alpha and composite reliability (CR), and figures cross the limits of higher than 0.70. In addition, it is also checked using factor loadings and average variance extracted (AVE), and figures cross the limits of higher than 0.50. These figures exposed the high correlation among items. These values are mentioned in Table 2.
The outcomes show the discriminant validity that exposed the variables’ correlation. It is checked using Fornell Larcker and cross-loadings, and the figures show that the values that expose the association with the variable itself are larger than the figures that expose the association with other variables. These figures exposed the low correlation among variables. These values are mentioned in Table 3 and Table 4.
The outcomes show the discriminant validity that exposed the variables’ correlation. It is checked using Heterotrait Monotrait (HTMT) ratio, and figures show that the values are lower than 0.90. These figures exposed the low correlation among variables. These values are mentioned in Table 5.
Figure 2. Measurement model assessment.
Figure 2. Measurement model assessment.
Preprints 108141 g002
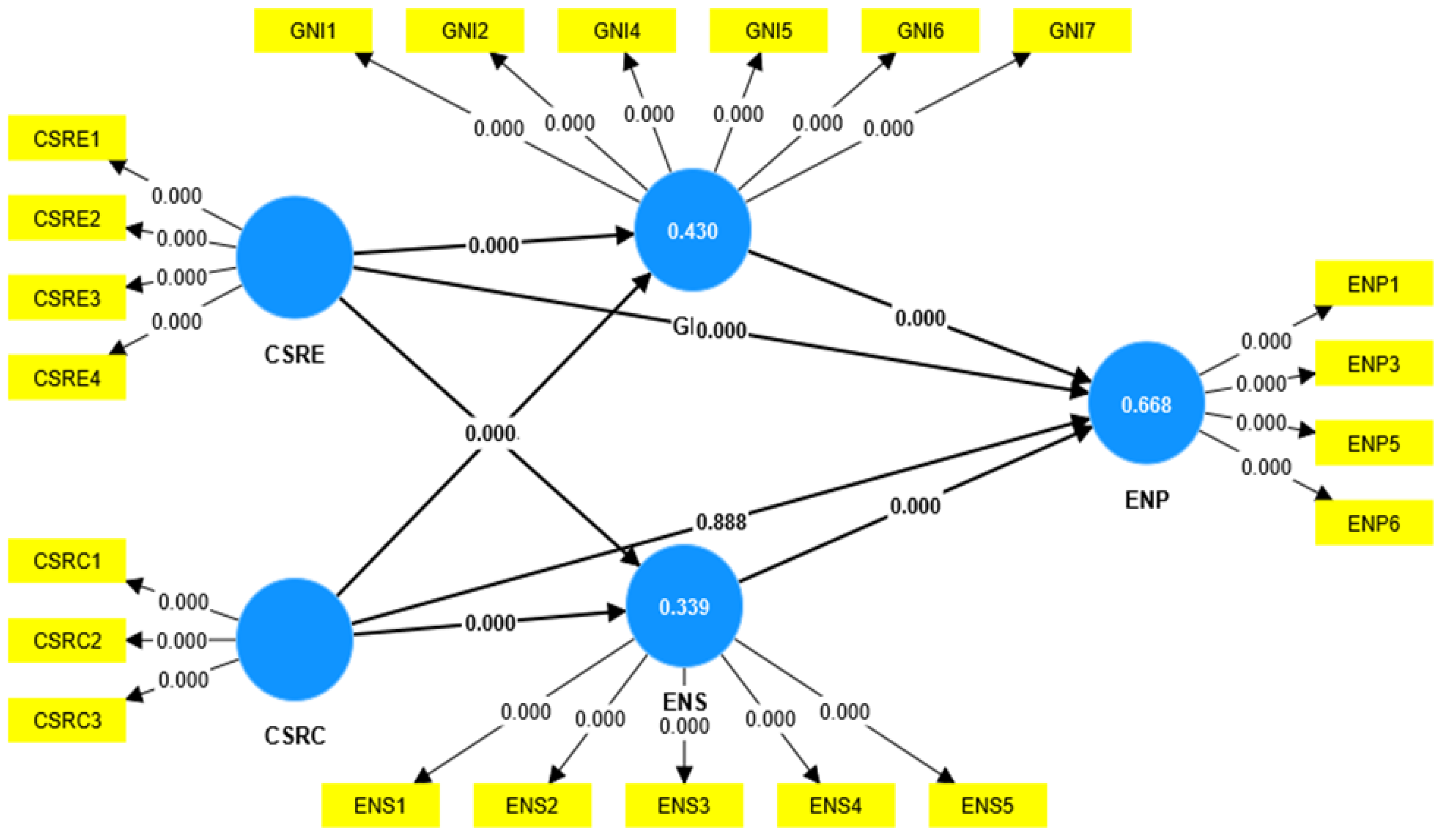
The outcomes of path analysis indicated that CSR to environment has a positive association with ENP and accept H1. In addition, the outcomes also indicated that CSR to community and CSR to environment have a positive association with green innovation and accept H3 and H4. Moreover, the outcomes also indicated that the CSR to community and CSR to environment have a positive association with environmental strategy and accept H5 and H6. Finally, the outcomes also indicated that green innovation and environmental strategy have a positive association with ENP and accept H7 and H8. These associations are mentioned in Table 6.
Finally, the outcomes also exposed that the green innovation and environmental strategy significantly mediates among CSR to community, CSR to the environment and ENP and accept H9, H10, H11 and H12. These associations are mentioned in Table 7.
Figure 3. Structural model assessment.
Figure 3. Structural model assessment.
Preprints 108141 g003

3.2. Discussions

The results showed that CSR to the community has a positive relation to ENP. These results are supported by Burkhardt, Nguyen, and Poincelot (2020) [46], which highlights that under CSR to the community, organizations regulate themselves in order to respond to the community requirements. This continuous regulation improves organizations' ENP. These results are also in line with Dilla, Janvrin, Perkins, and Raschke (2019) [47], which explains that the consciousness of responsibilities to the community and so execution of CSR requirements motivates organizations to design and implement business activities so as not to affect the environment. Hence, organizations' ENP improves. The results also showed that CSR to the environment has a positive relation to ENP. These results are supported by Tran and Pham (2020) [48], which states that in CSR to the environment, rules and regulations are followed by business organizations while operating their functions, keeping in consideration the public eco-requirements. Consequently, CSR to the environment improves ENP. These results are also in line with Graafland and Bovenberg (2020) [49], which claims that CSR to the environment strengthens the organizations' ability to fight against environment-polluting elements throughout the course of business and, thereby shows higher ENP.
The results also revealed that CSR in the community has a positive relation to green innovation. These results are supported by Padilla-Lozano and Collazzo (2022) [50], which checks how CSR must contribute to the community in green innovation in firms. The study claims that CSR in the community is directed toward community well-being revolving around environmental quality. It gives birth to green innovation. These results also align with Ureña Espaillat, Briones Penalver, and Bernal Conesa (2022) [51], which implies that the business organizations following CSR to community regulation are efficient in implementing green innovation. The results showed that CSR for the environment has a positive relation to green innovation. These results are supported by Marco-Lajara, Zaragoza-Sáez, Martínez-Falcó, and Sánchez-García (2023) [52], which implies that CSR to the environment is associated with environmental preservation on the part of the organization. Thus, it leads to green innovation. These results are also in line with F. Zhang, Qin, & Liu, (2020) [53], which proclaims that under CSR to the environment, changes are made in energy technologies, mechanical processes, manufacturing procedures, and product designing as the environmental issues caused by the business can be minimized. These changes result in green innovation.
The results indicated that CSR to the community has a positive relation to environmental strategy. These results agree with Shabbir and Wisdom (2020 [54]), which indicates that CSR to the community includes the regulations for community welfare and the welfare linked to environmental health as well. Hence, it becomes easy to apply the environmental strategy. These results are also in line with Raza, Farrukh, Iqbal, Farhan, and Wu (2021) [55], which reveals that business organizations, under CSR to the community, motivate the organizational personnel to be active in environmentally-friendly operations having a lot to do with community well-being. So, environmental strategies are effective in CSR for the community. The results indicated that CSR to the environment has a positive relation to environmental strategy. These results agree with Barauskaite and Streimikiene (2021) [7], which posits that CSR for the environment consists of monitoring environmental quality, assessment, and betterment. Thus, it enables the organization to form an environmental strategy. These results are also in line with Dhar, Harymawan, and Sarkar (2022) [56], which implies that the execution of CSR to the environment arouses consciousness in organizational personnel regarding their responsibilities to the environment and motivates them to increase their environmental knowledge. These personnel can design effective environmental strategies.
The results showed that green innovation has a positive relation to ENP. These results are also in line with Sarfraz, He, and Shah (2020) [57], which implies that the innovation with the green integration let’s start many environmentally friendly practices. It adds to the organization's ENP. These results are supported by T. Liu, Zhang, and Liang (2019) [58], which highlights that if a business organization adopts green innovation, it succeeds in satisfying the environmental requirements of customers and regulators in a better. Thus, it achieves superior ENP. The results showed that environmental strategy has a positive relation to ENP. These results are supported by Endo (2019) [59], which examines the role of environmental strategy in ENP. The study implies that if effective environmental strategies are planned and practiced, the emission of toxic substances from business practices can be controlled, and higher ENP can be achieved. These results are also in line with Endo (2019) [59], which proclaims that when there is the execution of an effective environmental strategy, all the general or peculiar business processes are free from steps or resources that may cause environmental pollution. As a result, it improves ENP.
The results showed that green innovation is a significant mediator between CSR to the community and ENP. The study of Rehman et al. (2021) [60] supports these results. This previous study implies that if CSR to community applied by the organization, they may apply innovation as well as integrate eco-friendly concept in innovation. The green innovation in business processes frees them from pollution and improves ENP. These results also match with Rehman et al. (2021) [60], which implies that the effective execution of CSR to the community leads the organizations to adopt green innovation and reduce the creation of elements causing pollution to the environment. Thus, the ENP is better. The results showed that green innovation is a significant mediator between CSR to the environment and ENP. These results are supported by Orazalin and Baydauletov (2020) [61], which states that in CSR to the environment, organizational personnel are committed to environment and apply green innovation which further improves ENP. These results are also in line with Birindelli et al. (2019) [19]. The authors had the view that under green innovation, administrators prefer to employ ecologically friendly technology, which is a great innovation from a green perspective. Green innovation, in turn, improves organizations' ENP.
The results showed that environmental strategy is a significant mediator between CSR to the community and ENP. These results are supported by Beji, Yousfi, Loukil, and Omri (2021) [62], which implies that environmental strategy becomes effective in presence of CSR to the community and thereby, improves ENP. These results are also in line with Gilal, Ashraf, Gilal, Gilal, and Channa (2019) [63], which highlights that under CSR to the community, environmental strategies are designed as effective to attain environmental goals. Effective environmental strategies are helpful for the organization to improve ENP. The results showed that environmental strategy is a significant mediator between CSR, the environment and ENP. The study of Cordeiro et al. (2020) [35] gives similar results and supports it. The study also shows environmental strategy as mediator between CSR, the environment and ENP. These results are also in line with Ye, Kueh, Hou, Liu, and Yu (2020) [64], which proclaims that organizations' abidance by the CSR to environmental regulations provides assistance in forming and implementing an environmental strategy.

3.3. Policy Implications

The current research study is of tremendous significance to developing countries like China, where the manufacturing industry is the major one that may influence the natural environment. The study has guidelines for the organization on how they can bring betterment in ENP. The study guides that business management must adopt CSR to community in order to improve ENP. Similarly, CSR to environment should be implemented for better ENP. The study has a guideline that green innovation must be adopted within the organization so that higher ENP is possible. Likewise, effective environmental strategy should be implemented for superior ENP. The study suggests that management must implement CSR to community. It would help to apply green innovation and thereby, ENP is possible. The study also has a suggestion that organizations must follow CSR to environment. It would help to apply green innovation and also achieve superior ENP. The study also has a guideline that CSR to community must be followed for effective environmental strategy and higher ENP. The article guides the policymakers in making policies related to improve ENP using CSR to community and environment and green innovation. Moreover, the study conveys that management must struggle to implement CSR to environment so that it would help to apply green innovation and thereby, ENP is possible.

4. Conclusion

The major objective of the study is to investigate the influences of CSR dimensions like CSR to the community and CSR to the environment on ENP. It also aims to examine the role of green innovation and environmental strategy between CSR to the community, CSR to the environment and ENP. Authors collected data for CSR to the community, CSR to the environment, green innovation, environmental strategy, and ENP from the manufacturing industry in China by distributing structured questionnaires. The study results showed a positive relationship of CSR to the community and CSR to the environment with ENP. The study concluded that if CSR to community is applied by the organization, they have motivation to resolve environmental issues showing higher ENP. Similarly, if organizations implement CSR to environment, their activities are directed as to control pollution emissions. It adds to organizations ENP. The study also showed that green innovation and environmental strategy are positively linked to ENP. If there is adoption of green innovation within different organizational departments, adds to the efficiency of business processes and contribute to ENP. Likewise, the formation and execution of effective environmental strategies as per current requirements overcomes possibility of pollution emission and contribute to ENP. As per study results, green innovation and environmental strategy play a mediating role between CSR to the community, CSR to the environment and ENP. If organizations are regulated under CSR to the community and CSR to the environment, they may adopt green innovation and implement environmental strategy effectively. As a result, green innovation and environmental strategy improve ENP.

Limitations

The present article also has some limitations. These limitations must be removed by authors in future. First, CSR is a broad business strategic framework which encompasses environmental responsibility, community involvement, employees' well-being, and ethics. But the current study has checked only the influences of CSR to the community and CSR to the environment on ENP. So, the scope of the research framework is limited. Future researchers must throw light on all CSR dimensions in order to evaluate ENP of some organization. Second, in this study authors checked only the mediating role of green innovation and environmental strategy between CSR to the community, CSR to the environment, and ENP. Although, green innovation and environmental strategy can better be judged as moderator between CSR to the community, CSR to the environment and ENP. Researchers are recommended to consider green innovation and environmental strategy as moderator in this framework.

References

  1. N. Yousefi, X. Lu, M. Elimelech, and N. Tufenkji, “Environmental performance of graphene-based 3D macrostructures,” Nature Nanotechnology, vol. 14, no. 2. Nature Publishing Group, pp. 107–119, Feb. 01, 2019. [CrossRef]
  2. Y. Li, J. Dai, and L. Cui, “The impact of digital technologies on economic and environmental performance in the context of industry 4.0: A moderated mediation model,” Int J Prod Econ, vol. 229, Nov. 2020. [CrossRef]
  3. H. B. Sharma, A. K. Sarmah, and B. Dubey, “Hydrothermal carbonization of renewable waste biomass for solid biofuel production: A discussion on process mechanism, the influence of process parameters, environmental performance and fuel properties of hydrochar,” Renewable and Sustainable Energy Reviews, vol. 123. Elsevier Ltd, May 01, 2020. [CrossRef]
  4. C. J. García Martín and B. Herrero, “Do board characteristics affect environmental performance? A study of EU firms,” Corp Soc Responsib Environ Manag, vol. 27, no. 1, pp. 74–94, Jan. 2020. [CrossRef]
  5. N. Anwar, N. H. Nik Mahmood, M. Y. Yusliza, T. Ramayah, J. Noor Faezah, and W. Khalid, “Green Human Resource Management for organisational citizenship behaviour towards the environment and environmental performance on a university campus,” J Clean Prod, vol. 256, May 2020. [CrossRef]
  6. R. Zaman, T. Jain, G. Samara, and D. Jamali, “Corporate Governance Meets Corporate Social Responsibility: Mapping the Interface,” Bus Soc, vol. 61, no. 3, pp. 690–752, Mar. 2022. [CrossRef]
  7. G. Barauskaite and D. Streimikiene, “Corporate social responsibility and financial performance of companies: The puzzle of concepts, definitions and assessment methods,” Corp Soc Responsib Environ Manag, vol. 28, no. 1, pp. 278–287, Jan. 2021. [CrossRef]
  8. A. B. Carroll, “Corporate Social Responsibility: Perspectives on the CSR Construct’s Development and Future,” Bus Soc, vol. 60, no. 6, pp. 1258–1278, Jul. 2021. [CrossRef]
  9. R. Huang, P. Yan, and X. Yang, “Knowledge map visualization of technology hotspots and development trends in China’s textile manufacturing industry,” IET Collaborative Intelligent Manufacturing, vol. 3, no. 3, pp. 243–251, Sep. 2021. [CrossRef]
  10. J. Liu, Q. Yang, S. Ou, and J. Liu, “Factor decomposition and the decoupling effect of carbon emissions in China’s manufacturing high-emission subsectors,” Energy, vol. 248, Jun. 2022. [CrossRef]
  11. Y. Cui, S. Kara, and K. C. Chan, “Manufacturing big data ecosystem: A systematic literature review,” Robotics and Computer-Integrated Manufacturing, vol. 62. Elsevier Ltd, Apr. 01, 2020. [CrossRef]
  12. M. Cai and J. Luo, “Influence of COVID-19 on Manufacturing Industry and Corresponding Countermeasures from Supply Chain Perspective,” J Shanghai Jiaotong Univ Sci, vol. 25, no. 4, pp. 409–416, Aug. 2020. [CrossRef]
  13. S. A. R. Khan, Y. Zhang, A. Kumar, E. Zavadskas, and D. Streimikiene, “Measuring the impact of renewable energy, public health expenditure, logistics, and environmental performance on sustainable economic growth,” Sustainable Development, vol. 28, no. 4, pp. 833–843, Jul. 2020. [CrossRef]
  14. J. A. Nazari, K. Hrazdil, and F. Mahmoudian, “Assessing social and environmental performance through narrative complexity in CSR reports,” Journal of Contemporary Accounting and Economics, vol. 13, no. 2, pp. 166–178, Aug. 2017. [CrossRef]
  15. S. P. Chuang and S. J. Huang, “The Effect of Environmental Corporate Social Responsibility on Environmental Performance and Business Competitiveness: The Mediation of Green Information Technology Capital,” Journal of Business Ethics, vol. 150, no. 4, pp. 991–1009, Jul. 2018. [CrossRef]
  16. Z. Tang and J. Tang, “Stakeholder-firm power difference, stakeholders’ CSR orientation, and SMEs’ environmental performance in China,” J Bus Ventur, vol. 27, no. 4, pp. 436–455, Jul. 2012. [CrossRef]
  17. I. Shafique, M. N. Kalyar, and N. Mehwish, “Organizational ambidexterity, green entrepreneurial orientation, and environmental performance in SMEs context: Examining the moderating role of perceived CSR,” Corp Soc Responsib Environ Manag, vol. 28, no. 1, pp. 446–456, Jan. 2021. [CrossRef]
  18. N. Ahmad, Z. Ullah, M. Z. Arshad, H. waqas Kamran, M. Scholz, and H. Han, “Relationship between corporate social responsibility at the micro-level and environmental performance: The mediating role of employee pro-environmental behavior and the moderating role of gender,” Sustain Prod Consum, vol. 27, pp. 1138–1148, Jul. 2021. [CrossRef]
  19. G. Birindelli, A. P. Iannuzzi, and M. Savioli, “The impact of women leaders on environmental performance: Evidence on gender diversity in banks,” Corp Soc Responsib Environ Manag, vol. 26, no. 6, pp. 1485–1499, Nov. 2019. [CrossRef]
  20. A. Memon, Z. Yong An, and M. Q. Memon, “Does financial availability sustain financial, innovative, and environmental performance? Relation via opportunity recognition,” Corp Soc Responsib Environ Manag, vol. 27, no. 2, pp. 562–575, Mar. 2020. [CrossRef]
  21. M. Y. Yusliza, N. A. Norazmi, C. J. C. Jabbour, Y. Fernando, O. Fawehinmi, and B. M. R. P. Seles, “Top management commitment, corporate social responsibility and green human resource management: A Malaysian study,” Benchmarking, vol. 26, no. 6, pp. 2051–2078, Jul. 2019. [CrossRef]
  22. M. Hong, B. Drakeford, and K. Zhang, “The impact of mandatory CSR disclosure on green innovation: evidence from China,” Green Finance, vol. 2, no. 3, pp. 302–322, 2020. [CrossRef]
  23. M. Shahzad, Y. Qu, S. A. Javed, A. U. Zafar, and S. U. Rehman, “Relation of environment sustainability to CSR and green innovation: A case of Pakistani manufacturing industry,” J Clean Prod, vol. 253, Apr. 2020. [CrossRef]
  24. S. Ren, M. Huang, D. Liu, and J. Yan, “Understanding the Impact of Mandatory CSR Disclosure on Green Innovation: Evidence from Chinese Listed Firms,” British Journal of Management, vol. 34, no. 2, pp. 576–594, Apr. 2023. [CrossRef]
  25. W. Mbanyele, H. Huang, Y. Li, L. T. Muchenje, and F. Wang, “Corporate social responsibility and green innovation: Evidence from mandatory CSR disclosure laws,” Econ Lett, vol. 212, Mar. 2022. [CrossRef]
  26. B. Afsar and W. A. Umrani, “Corporate social responsibility and pro-environmental behavior at workplace: The role of moral reflectiveness, coworker advocacy, and environmental commitment,” Corp Soc Responsib Environ Manag, vol. 27, no. 1, pp. 109–125, Jan. 2020. [CrossRef]
  27. S. Kraus, S. U. Rehman, and F. J. S. García, “Corporate social responsibility and environmental performance: The mediating role of environmental strategy and green innovation,” Technol Forecast Soc Change, vol. 160, Nov. 2020. [CrossRef]
  28. M. C. Pucheta-Martínez and I. Gallego-Álvarez, “An international approach of the relationship between board attributes and the disclosure of corporate social responsibility issues,” Corp Soc Responsib Environ Manag, vol. 26, no. 3, pp. 612–627, May 2019. [CrossRef]
  29. E. Park, “Corporate social responsibility as a determinant of corporate reputation in the airline industry,” Journal of Retailing and Consumer Services, vol. 47, pp. 215–221, Mar. 2019. [CrossRef]
  30. M. AlSuwaidi, R. Eid, and G. Agag, “Understanding the link between CSR and employee green behaviour,” Journal of Hospitality and Tourism Management, vol. 46, pp. 50–61, Mar. 2021. [CrossRef]
  31. B. Peng, S. Chen, E. Elahi, and A. Wan, “Can corporate environmental responsibility improve environmental performance? An inter-temporal analysis of Chinese chemical companies”. [CrossRef]
  32. S. K. Singh, M. Del Giudice, R. Chierici, and D. Graziano, “Green innovation and environmental performance: The role of green transformational leadership and green human resource management,” Technol Forecast Soc Change, vol. 150, Jan. 2020. [CrossRef]
  33. A. H. N. Mak and R. C. Y. Chang, “The driving and restraining forces for environmental strategy adoption in the hotel Industry: A force field analysis approach,” Tour Manag, vol. 73, pp. 48–60, Aug. 2019. [CrossRef]
  34. C. Zhang, Q. Liu, G. Ge, Y. Hao, and H. Hao, “The impact of government intervention on corporate environmental performance: Evidence from China’s national civilized city award,” Financ Res Lett, vol. 39, Mar. 2021. [CrossRef]
  35. J. J. Cordeiro, G. Profumo, and I. Tutore, “Board gender diversity and corporate environmental performance: The moderating role of family and dual-class majority ownership structures,” Bus Strategy Environ, vol. 29, no. 3, pp. 1127–1144, Mar. 2020. [CrossRef]
  36. M. S. Y. Omran, M. A. A. Zaid, and A. Dwekat, “The relationship between integrated reporting and corporate environmental performance: A green trial,” Corp Soc Responsib Environ Manag, vol. 28, no. 1, pp. 427–445, Jan. 2021. [CrossRef]
  37. J. Hao and F. He, “Corporate social responsibility (CSR) performance and green innovation: Evidence from China,” Financ Res Lett, vol. 48, Aug. 2022. [CrossRef]
  38. T. M. Khan, B. Gang, Z. Fareed, and R. Yasmeen, “The impact of CEO tenure on corporate social and environmental performance: an emerging country’s analysis,” Environmental Science and Pollution Research, vol. 27, no. 16, pp. 19314–19326, Jun. 2020. [CrossRef]
  39. A. Nave and J. Ferreira, “Corporate social responsibility strategies: Past research and future challenges,” Corp Soc Responsib Environ Manag, vol. 26, no. 4, pp. 885–901, Jul. 2019. [CrossRef]
  40. M. K. Anser, Z. Yousaf, A. Majid, and M. Yasir, “Does corporate social responsibility commitment and participation predict environmental and social performance?,” Corp Soc Responsib Environ Manag, vol. 27, no. 6, pp. 2578–2587, Nov. 2020. [CrossRef]
  41. A. A. R. N. Avotra, Y. Chenyun, W. Yongmin, Z. Lijuan, and A. Nawaz, “Conceptualizing the State of the Art of Corporate Social Responsibility (CSR) in Green Construction and Its Nexus to Sustainable Development,” Front Environ Sci, vol. 9, Dec. 2021. [CrossRef]
  42. M. Song, M. X. Yang, K. J. Zeng, and W. Feng, “Green Knowledge Sharing, Stakeholder Pressure, Absorptive Capacity, and Green Innovation: Evidence from Chinese Manufacturing Firms,” Bus Strategy Environ, vol. 29, no. 3, pp. 1517–1531, Mar. 2020. [CrossRef]
  43. J. Aftab, N. Abid, N. Cucari, and M. Savastano, “Green human resource management and environmental performance: The role of green innovation and environmental strategy in a developing country,” Bus Strategy Environ, vol. 32, no. 4, pp. 1782–1798, May 2023. [CrossRef]
  44. J. F. Hair, G. T. M. Hult, C. M. Ringle, M. Sarstedt, and K. O. Thiele, “Mirror, mirror on the wall: a comparative evaluation of composite-based structural equation modeling methods,” J Acad Mark Sci, vol. 45, no. 5, pp. 616–632, Sep. 2017. [CrossRef]
  45. J. F. Hair, M. C. Howard, and C. Nitzl, “Assessing measurement model quality in PLS-SEM using confirmatory composite analysis,” J Bus Res, vol. 109, pp. 101–110, Mar. 2020. [CrossRef]
  46. K. Burkhardt, P. Nguyen, and E. Poincelot, “Agents of change: Women in top management and corporate environmental performance,” Corp Soc Responsib Environ Manag, vol. 27, no. 4, pp. 1591–1604, Jul. 2020. [CrossRef]
  47. W. Dilla, D. Janvrin, J. Perkins, and R. Raschke, “Do environmental responsibility views influence investors’ use of environmental performance and assurance information?,” Sustainability Accounting, Management and Policy Journal, vol. 10, no. 3, pp. 476–497, Jul. 2019. [CrossRef]
  48. N. M. Tran and B. N. T. Pham, “The influence of CEO characteristics on corporate environmental performance of SMEs: Evidence from Vietnamese SMEs,” Management Science Letters, vol. 10, no. 8, pp. 1671–1682, 2020. [CrossRef]
  49. J. Graafland and L. Bovenberg, “Government regulation, business leaders’ motivations and environmental performance of SMEs,” Journal of Environmental Planning and Management, vol. 63, no. 8, pp. 1335–1355, Jul. 2020. [CrossRef]
  50. C. P. Padilla-Lozano and P. Collazzo, “Corporate social responsibility, green innovation and competitiveness – causality in manufacturing,” Competitiveness Review, vol. 32, no. 7, pp. 21–39, Dec. 2022. [CrossRef]
  51. H. J. Ureña Espaillat, A. J. Briones Peñalver, and J. A. Bernal Conesa, “Influencing responsible green innovation in Dominican agribusiness performance,” Corp Soc Responsib Environ Manag, vol. 29, no. 3, pp. 675–685, May 2022. [CrossRef]
  52. B. Marco-Lajara, P. C. Zaragoza-Sáez, J. Martínez-Falcó, and E. Sánchez-García, “Does green intellectual capital affect green innovation performance? Evidence from the Spanish wine industry,” British Food Journal, vol. 125, no. 4, pp. 1469–1487, Mar. 2023. [CrossRef]
  53. F. Zhang, X. Qin, and L. Liu, “The interaction effect between ESG and green innovation and its impact on firm value from the perspective of information disclosure,” Sustainability (Switzerland), vol. 12, no. 6, Mar. 2020. [CrossRef]
  54. M. Shahzad Shabbir and O. Wisdom, “The relationship between corporate social responsibility, environmental investments and financial performance: evidence from manufacturing companies,” Environmental Science and Pollution Research, pp. 1–12, 2020. [CrossRef]
  55. A. Raza, M. Farrukh, M. K. Iqbal, M. Farhan, and Y. Wu, “Corporate social responsibility and employees’ voluntary pro-environmental behavior: The role of organizational pride and employee engagement,” Corp Soc Responsib Environ Manag, vol. 28, no. 3, pp. 1104–1116, May 2021. [CrossRef]
  56. B. K. Dhar, I. Harymawan, and S. M. Sarkar, “Impact of corporate social responsibility on financial expert CEOs’ turnover in heavily polluting companies in Bangladesh,” Corp Soc Responsib Environ Manag, vol. 29, no. 3, pp. 701–711, May 2022. [CrossRef]
  57. M. Sarfraz, B. He, S. Ghulam, and M. Shah, “Elucidating the effectiveness of cognitive CEO on corporate environmental performance: the mediating role of corporate innovation,” Environmental Science and Pollution Research, pp. 45938–45948, 2020. [CrossRef]
  58. T. Liu, Y. Zhang, and D. Liang, “Can ownership structure improve environmental performance in Chinese manufacturing firms? The moderating effect of financial performance,” J Clean Prod, vol. 225, pp. 58–71, Jul. 2019. [CrossRef]
  59. K. Endo, “Does the stock market value corporate environmental performance? Some perils of static regression models,” Corp Soc Responsib Environ Manag, vol. 26, no. 6, pp. 1530–1538, Nov. 2019. [CrossRef]
  60. A. Rehman et al., “Adoption of green banking practices and environmental performance in Pakistan: a demonstration of structural equation modelling,” Environ Dev Sustain, vol. 23, no. 9, pp. 13200–13220, Sep. 2021. [CrossRef]
  61. N. Orazalin and M. Baydauletov, “Corporate social responsibility strategy and corporate environmental and social performance: The moderating role of board gender diversity,” Corp Soc Responsib Environ Manag, vol. 27, no. 4, pp. 1664–1676, Jul. 2020. [CrossRef]
  62. R. Beji, O. Yousfi, N. Loukil, and A. Omri, “Board Diversity and Corporate Social Responsibility: Empirical Evidence from France,” Journal of Business Ethics, vol. 173, no. 1, pp. 133–155, Sep. 2021. [CrossRef]
  63. F. Gul Gilal, Z. Ashraf, N. Gul Gilal, R. Gul Gilal, and N. Ahmed Channa, “Promoting environmental performance through green human resource management practices in higher education institutions: A moderated mediation model,” 2019. [CrossRef]
  64. N. Ye, T. B. Kueh, L. Hou, Y. Liu, and H. Yu, “A bibliometric analysis of corporate social responsibility in sustainable development,” J Clean Prod, vol. 272, Nov. 2020. [CrossRef]
Figure 1. Theoretical framework.
Figure 1. Theoretical framework.
Preprints 108141 g001
Table 1. Measurement of the variables.
Table 1. Measurement of the variables.
Items Statements Sources
CSR to Community
CSRC1 Our organization gives adequate financial contributions to charities. Shahzad et al., (2020) [23]
CSRC2 Our organization supports non-governmental organizations working in problematic areas.
CSRC3 Our organization contributes to the campaigns and projects that promote the well-being of society.
CSR to Environment
CSRE1 Our organization participates in activities which aim to protect and improve the quality of the natural environment. Shahzad et al., (2020) [23]
CSRE2 Our organization invests in creating a better life for future generations.
CSRE3 Our organization implements special programs to minimize its negative impact on the natural environment.
CSRE4 Our organization targets sustainable growth, which considers future generations.
Green Innovation
GNI1 The company chooses the materials of the product that produce the least pollution. Song et al., (2020) [42]
GNI2 The company chooses the product's materials that consume the least energy and resources.
GNI3 The company uses the smallest number of materials to create the product.
GNI4 The company circumspectly deliberates whether the product is easy to recycle, reuse, and decompose.
GNI5 The manufacturing process effectively reduces the emissions of hazardous substances or waste.
GNI6 The manufacturing process recycles waste and emissions to allow them to be treated and reused.
GNI7 The manufacturing process reduces the consumption of water, electricity, coal, or oil.
Environmental Strategy
ENS1 Our firm reduced energy consumption. Aftab et al., (2023) [43]
ENS2 Our firm reduced waste and emissions from operations.
ENS3 Our firm reduced the impact on animal species and natural habitats.
ENS4 Our firm reduced the environmental impacts of its products/services.
ENS5 Our firm reduced environmental impact by establishing partnerships.
Environmental Performance
ENP1 Our firm sold waste products for revenue. Aftab et al., (2023) [43]
ENP2 Our firm reduced the costs of inputs for the same level of output.
ENP3 Our firm reduced costs for waste management for the same level of output.
ENP4 Our firm worked with government officials to protect the company’s interests.
ENP5 Our firm created spin-off technologies that could be profitably applied to other business areas.
ENP6 Our firm differentiated the process/product based on the marketing efforts of the process/product’s ENP.
Table 2. Convergent validity.
Table 2. Convergent validity.
Constructs Items Loadings Alpha CR AVE
CSR to Community CSRC1 0.869 0.850 0.909 0.768
CSRC2 0.877
CSRC3 0.884
CSR to Environment CSRE1 0.781 0.798 0.868 0.622
CSRE2 0.790
CSRE3 0.798
CSRE4 0.785
Environmental Performance ENP1 0.841 0.897 0.928 0.765
ENP3 0.912
ENP5 0.884
ENP6 0.859
Environmental Strategy ENS1 0.900 0.923 0.942 Environmental Strategy
ENS2 0.926
ENS3 0.894
ENS4 0.805
ENS5 0.841
Green Innovation GNI1 0.905 0.878 0.908 0.626
GNI2 0.854
GNI4 0.711
GNI5 0.660
GNI6 0.744
GNI7 0.845
Table 3. Fornell Larcker.
Table 3. Fornell Larcker.
CSRC CSRE ENP ENS GNI
CSRC 0.877
CSRE 0.572 0.789
ENP 0.504 0.637 0.874
ENS 0.525 0.506 0.749 0.874
GNI 0.467 0.645 0.603 0.493 0.791
Table 4. Cross-loadings.
Table 4. Cross-loadings.
CSRC CSRE ENP ENS GNI
CSRC1 0.869 0.538 0.467 0.499 0.400
CSRC2 0.877 0.516 0.407 0.423 0.385
CSRC3 0.884 0.449 0.447 0.455 0.442
CSRE1 0.419 0.781 0.561 0.453 0.529
CSRE2 0.416 0.790 0.533 0.410 0.433
CSRE3 0.515 0.798 0.439 0.370 0.539
CSRE4 0.457 0.785 0.467 0.357 0.531
ENP1 0.460 0.472 0.841 0.602 0.497
ENP3 0.421 0.570 0.912 0.699 0.546
ENP5 0.408 0.603 0.884 0.672 0.536
ENP6 0.480 0.574 0.859 0.643 0.528
ENS1 0.437 0.401 0.585 0.900 0.413
ENS2 0.469 0.439 0.660 0.926 0.442
ENS3 0.500 0.523 0.723 0.894 0.472
ENS4 0.496 0.477 0.731 0.805 0.435
ENS5 0.361 0.329 0.520 0.841 0.369
GNI1 0.424 0.581 0.584 0.481 0.905
GNI2 0.419 0.522 0.500 0.417 0.854
GNI4 0.300 0.394 0.339 0.309 0.711
GNI5 0.333 0.449 0.373 0.292 0.660
GNI6 0.371 0.588 0.509 0.388 0.744
GNI7 0.351 0.488 0.502 0.415 0.845
Table 5. Heterotrait Monotrait ratio.
Table 5. Heterotrait Monotrait ratio.
CSRC CSRE ENP ENS GNI
CSRC
CSRE 0.696
ENP 0.578 0.747
ENS 0.582 0.575 0.808
GNI 0.537 0.762 0.668 0.535
Table 6. Direct path analysis.
Table 6. Direct path analysis.
Relationships Beta Standard deviation T statistics P values
CSRC -> ENP -0.006 0.044 0.141 0.888
CSRC -> ENS 0.350 0.052 6.740 0.000
CSRC -> GNI 0.147 0.050 2.910 0.004
CSRE -> ENP 0.254 0.045 5.703 0.000
CSRE -> ENS 0.306 0.051 5.967 0.000
CSRE -> GNI 0.561 0.047 11.984 0.000
ENS -> ENP 0.536 0.037 14.365 0.000
GNI -> ENP 0.178 0.050 3.535 0.000
Table 7. Indirect path analysis.
Table 7. Indirect path analysis.
Relationships Beta Standard deviation T statistics P values
CSRC -> ENS -> ENP 0.188 0.030 6.258 0.000
CSRC -> GNI -> ENP 0.026 0.011 2.310 0.021
CSRE -> GNI -> ENP 0.100 0.030 3.326 0.001
CSRE -> ENS -> ENP 0.164 0.029 5.611 0.000
Disclaimer/Publisher’s Note: The statements, opinions and data contained in all publications are solely those of the individual author(s) and contributor(s) and not of MDPI and/or the editor(s). MDPI and/or the editor(s) disclaim responsibility for any injury to people or property resulting from any ideas, methods, instructions or products referred to in the content.
Copyright: This open access article is published under a Creative Commons CC BY 4.0 license, which permit the free download, distribution, and reuse, provided that the author and preprint are cited in any reuse.
Prerpints.org logo

Preprints.org is a free preprint server supported by MDPI in Basel, Switzerland.

Subscribe

Disclaimer

Terms of Use

Privacy Policy

Privacy Settings

© 2026 MDPI (Basel, Switzerland) unless otherwise stated