Submitted:
27 May 2024
Posted:
29 May 2024
You are already at the latest version
Abstract
Keywords:
1. Introduction
2. Materials and Methods
2.1. Study Design and Ethics
2.2. Histology and Immunolabeling
2.3. Citrullinated Histone H3 ELISA
2.4. Statistical Analysis
3. Results
3.1. Two Distinct Clinical Outcomes of RDEB Patients with SCCs
3.2. Clinical-Histopathological Features of RDEB-SCCs
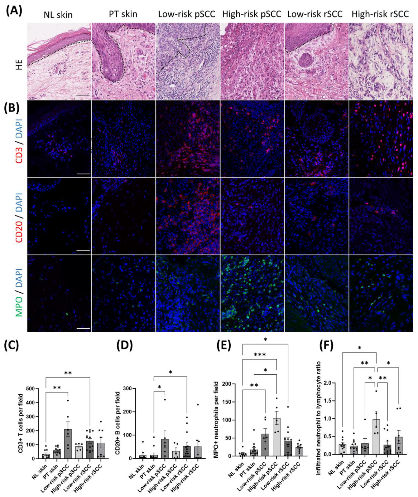
3.3. Infiltrating Neutrophil-to-Lymphocyte Ratio Is Increased in High-Risk Primary SCCs in RDEB Patients
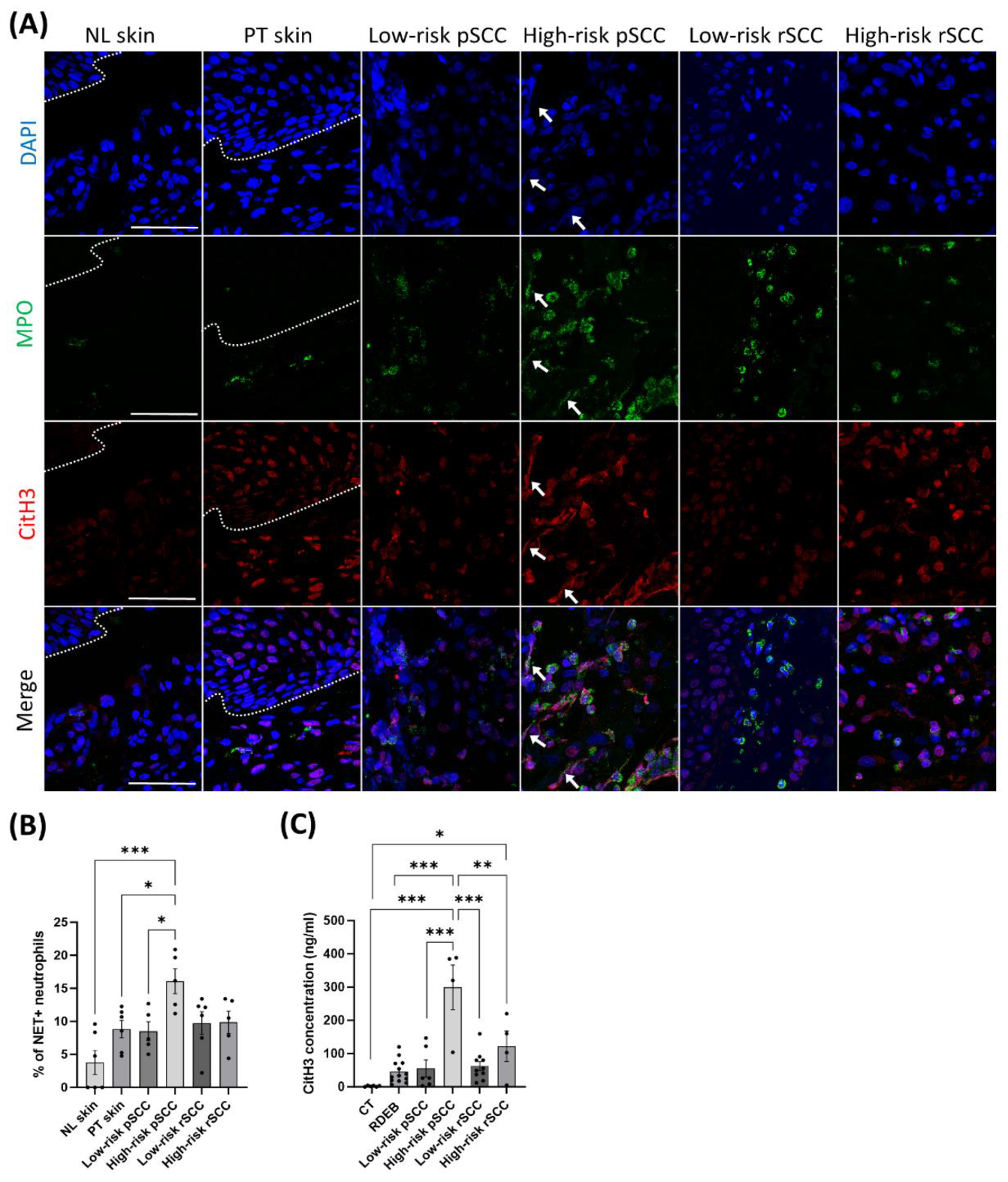
3.4. Increased Pro-Inflammatory Mediators and Neutrophil Extracellular Traps in the TME and the Serum of RBEB Patients with High-Risk Primary SCC
4. Discussion
5. Conclusion
Supplementary Materials
Author Contributions
Funding
Institutional Review Board Statement
Informed Consent Statement
Data Availability Statement
Acknowledgments
Conflicts of Interest
References
- Hilal L, Rochat A, Duquesnoy P, Blanchet-Bardon C, et al. A homozygous insertion-deletion in the type VII collagen gene (COL7A1) in Hallopeau-Siemens dystrophic epidermolysis bullosa. Nat Genet. 1993, 5, 287-93.
- Montaudie H, Chiaverini C, Sbidian E, Charlesworth A, et al. Inherited epidermolysis bullosa and squamous cell carcinoma: a systematic review of 117 cases. Orphanet J Rare Dis. 2016, 11, 117. [CrossRef] [PubMed]
- Fine JD, Johnson LB, Weiner M, Li KP, et al. Epidermolysis bullosa and the risk of life-threatening cancers: the National EB Registry experience, 1986-2006. J Am Acad Dermatol. 2009, 60, 203-11.
- Guerra L, Odorisio T, Zambruno G, Castiglia D. Stromal microenvironment in type VII collagen-deficient skin: The ground for squamous cell carcinoma development. Matrix Biol. 2017, 63, 1–10. [CrossRef] [PubMed]
- Nystrom A, Bornert O, Kuhl T, Gretzmeier C, et al. Impaired lymphoid extracellular matrix impedes antibacterial immunity in epidermolysis bullosa. Proc Natl Acad Sci U S A. 2018, 115, E705-E14.
- Filoni A, Cicco G, Lospalluti L, Maglietta A, et al. Morphological and morphometric analysis of cutaneous squamous cell carcinoma in patients with recessive dystrophic epidermolysis bullosa: a retrospective study. J Eur Acad Dermatol Venereol. 2020, 34, 1707-14.
- Filoni A, Cicco G, Cazzato G, Bosco A, et al. Immune Disregulation in Cutaneous Squamous Cell Carcinoma of Patients with Recessive Dystrophic Epidermolysis Bullosa: A Single Pilot Study. Life (Basel). 2022, 12(2).
- Rafei-Shamsabadi D, Scholten L, Lu S, Castiglia D, et al. Epidermolysis-Bullosa-Associated Squamous Cell Carcinomas Support an Immunosuppressive Tumor Microenvironment: Prospects for Immunotherapy. Cancers (Basel). 2024, 16(2).
- Grivennikov SI, Greten FR, Karin M. Immunity, inflammation, and cancer. Cell 2010, 140, 883-99.
- Galdiero MR, Garlanda C, Jaillon S, Marone G, et al. Tumor associated macrophages and neutrophils in tumor progression. J Cell Physiol. 2013, 228, 1404-12.
- Coffelt SB, Wellenstein MD, de Visser KE. Neutrophils in cancer: neutral no more. Nat Rev Cancer 2016, 16, 431-46.
- Wculek SK, Malanchi I. Neutrophils support lung colonization of metastasis-initiating breast cancer cells. Nature 2015, 528, 413-7.
- Shaul ME, Fridlender ZG. Tumour-associated neutrophils in patients with cancer. Nat Rev Clin Oncol. 2019, 16, 601-20.
- Brinkmann V, Reichard U, Goosmann C, Fauler B, et al. Neutrophil extracellular traps kill bacteria. Science 2004, 303, 1532-5.
- Tohme S, Yazdani HO, Al-Khafaji AB, Chidi AP, et al. Neutrophil Extracellular Traps Promote the Development and Progression of Liver Metastases after Surgical Stress. Cancer Res. 2016, 76, 1367-80.
- Jung HS, Gu J, Kim JE, Nam Y, et al. Cancer cell-induced neutrophil extracellular traps promote both hypercoagulability and cancer progression. PLoS One 2019, 14, e0216055.
- Albrengues J, Shields MA, Ng D, Park CG, et al. Neutrophil extracellular traps produced during inflammation awaken dormant cancer cells in mice. Science. 2018;361(6409).
- Cools-Lartigue J, Spicer J, McDonald B, Gowing S, et al. Neutrophil extracellular traps sequester circulating tumor cells and promote metastasis. J Clin Invest. 2013.
- Xiao Y, Cong M, Li J, He D, et al. Cathepsin C promotes breast cancer lung metastasis by modulating neutrophil infiltration and neutrophil extracellular trap formation. Cancer Cell. 2021, 39, 423-37 e7.
- Yang L, Liu Q, Zhang X, Liu X, et al. DNA of neutrophil extracellular traps promotes cancer metastasis via CCDC25. Nature 2020, 583, 133-8.
- Zhang Y, Hu Y, Ma C, Sun H, et al. Diagnostic, Therapeutic Predictive, and Prognostic Value of Neutrophil Extracellular Traps in Patients With Gastric Adenocarcinoma. Front Oncol. 2020, 10, 1036. [CrossRef] [PubMed]
- Thalin C, Lundstrom S, Seignez C, Daleskog M, et al. Citrullinated histone H3 as a novel prognostic blood marker in patients with advanced cancer. PLoS One 2018, 13, e0191231.
- Grilz E, Mauracher LM, Posch F, Konigsbrugge O, et al. Citrullinated histone H3, a biomarker for neutrophil extracellular trap formation, predicts the risk of mortality in patients with cancer. Br J Haematol. 2019, 186, 311-20.
- Ruiz ES, Karia PS, Besaw R, Schmults CD. Performance of the American Joint Committee on Cancer Staging Manual, 8th Edition vs the Brigham and Women's Hospital Tumor Classification System for Cutaneous Squamous Cell Carcinoma. JAMA Dermatol. 2019, 155, 819-25.
- Morgan FC, Ruiz ES, Karia PS, Besaw RJ, et al. Brigham and Women's Hospital tumor classification system for basal cell carcinoma identifies patients with risk of metastasis and death. J Am Acad Dermatol. 2021, 85, 582-7.
- Onder TT, Gupta PB, Mani SA, Yang J, et al. Loss of E-cadherin promotes metastasis via multiple downstream transcriptional pathways. Cancer Res. 2008, 68, 3645-54.
- Ikenouchi J, Matsuda M, Furuse M, Tsukita S. Regulation of tight junctions during the epithelium-mesenchyme transition: direct repression of the gene expression of claudins/occludin by Snail. J Cell Sci. 2003, 116(Pt 10), 1959-67.
- Joosse SA, Hannemann J, Spotter J, Bauche A, et al. Changes in keratin expression during metastatic progression of breast cancer: impact on the detection of circulating tumor cells. Clin Cancer Res. 2012, 18, 993–1003. [CrossRef] [PubMed]
- Guthrie GJ, Charles KA, Roxburgh CS, Horgan PG, et al. The systemic inflammation-based neutrophil-lymphocyte ratio: experience in patients with cancer. Crit Rev Oncol Hematol. 2013, 88, 218-30.
- Martins-Cardoso K, Almeida VH, Bagri KM, Rossi MID, et al. Neutrophil Extracellular Traps (NETs) Promote Pro-Metastatic Phenotype in Human Breast Cancer Cells through Epithelial-Mesenchymal Transition. Cancers (Basel). 2020, 12(6).
- Park J, Wysocki RW, Amoozgar Z, Maiorino L, et al. Cancer cells induce metastasis-supporting neutrophil extracellular DNA traps. Sci Transl Med. 2016, 8, 361ra138.
- Keshari RS, Jyoti A, Dubey M, Kothari N, et al. Cytokines induced neutrophil extracellular traps formation: implication for the inflammatory disease condition. PLoS One 2012, 7, e48111.
- Gomes T, Varady CBS, Lourenco AL, Mizurini DM, et al. IL-1beta Blockade Attenuates Thrombosis in a Neutrophil Extracellular Trap-Dependent Breast Cancer Model. Front Immunol. 2019, 10, 2088. [CrossRef]
- Tadie JM, Bae HB, Jiang S, Park DW, et al. HMGB1 promotes neutrophil extracellular trap formation through interactions with Toll-like receptor 4. Am J Physiol Lung Cell Mol Physiol. 2013, 304, L342-9.
- Alfaro C, Teijeira A, Onate C, Perez G, et al. Tumor-Produced Interleukin-8 Attracts Human Myeloid-Derived Suppressor Cells and Elicits Extrusion of Neutrophil Extracellular Traps (NETs). Clin Cancer Res. 2016, 22, 3924-36.
- Wang TT, Zhao YL, Peng LS, Chen N, et al. Tumour-activated neutrophils in gastric cancer foster immune suppression and disease progression through GM-CSF-PD-L1 pathway. Gut 2017, 66, 1900-11.
- Demers M, Wagner DD. Neutrophil extracellular traps: A new link to cancer-associated thrombosis and potential implications for tumor progression. Oncoimmunology 2013, 2, e22946. [CrossRef]
- Robertson SJ, Orrin E, Lakhan MK, O'Sullivan G, et al. Cutaneous Squamous Cell Carcinoma in Epidermolysis Bullosa: a 28-year Retrospective Study. Acta Derm Venereol. 2021, 101, adv00523. [CrossRef]
- Kim M, Li M, Intong-Wheeler LRA, Tran K, et al. Epidemiology and Outcome of Squamous Cell Carcinoma in Epidermolysis Bullosa in Australia and New Zealand. Acta Derm Venereol. 2018, 98, 70-6.
- Harrs C, van den Akker PC, Baardman R, Duipmans JC, et al. The aggressive behaviour of squamous cell carcinoma in epidermolysis bullosa: analysis of clinical outcomes and tumour characteristics in the Dutch EB Registry. Br J Dermatol. 2022, 187, 824-6.
- Bonamonte D, Filoni A, De Marco A, Lospalluti L, et al. Squamous Cell Carcinoma in Patients with Inherited Epidermolysis Bullosa: Review of Current Literature. Cells. 2022, 11(8).
- Castelo B, Vinal D, Maseda R, Ostios L, et al. Epidemiology and natural history of cutaneous squamous cell carcinoma in recessive dystrophic epidermolysis bullosa patients: 20 years' experience of a reference centre in Spain. Clin Transl Oncol. 2019, 21, 1573-7.
- Lincoln V, Chao L, Woodley DT, Murrell D, et al. Over-expression of stromal periostin correlates with poor prognosis of cutaneous squamous cell carcinomas. Exp Dermatol. 2021, 30, 698–704. [CrossRef]
- Wimmer M, Zauner R, Ablinger M, Pinon-Hofbauer J, et al. A cancer stem cell-like phenotype is associated with miR-10b expression in aggressive squamous cell carcinomas. Cell Commun Signal. 2020, 18, 61. [CrossRef]
- Zauner R, Wimmer M, Atzmueller S, Proell J, et al. Biomarker Discovery in Rare Malignancies: Development of a miRNA Signature for RDEB-cSCC. Cancers (Basel). 2023,15(13).
- Wu M, Ma M, Tan Z, Zheng H, et al. Neutrophil: A New Player in Metastatic Cancers. Front Immunol. 2020, 11, 565165. [CrossRef] [PubMed]
- Xiao WK, Chen D, Li SQ, Fu SJ, et al. Prognostic significance of neutrophil-lymphocyte ratio in hepatocellular carcinoma: a meta-analysis. BMC Cancer 2014, 14, 117.
- Hu K, Lou L, Ye J, Zhang S. Prognostic role of the neutrophil-lymphocyte ratio in renal cell carcinoma: a meta-analysis. BMJ Open 2015, 5, e006404. [CrossRef] [PubMed]
- Guo Q, Shao Z, Xu D, Fan L, et al. Prognostic value of neutrophil-to-lymphocyte ratio in peripheral blood and pathological tissue in patients with esophageal squamous cell carcinoma. Medicine (Baltimore) 2020, 99, e21306. [CrossRef] [PubMed]
- Tessier-Cloutier B, Twa DD, Marzban M, Kalina J, et al. The presence of tumour-infiltrating neutrophils is an independent adverse prognostic feature in clear cell renal cell carcinoma. J Pathol Clin Res. 2021, 7, 385-96.
- van der Kooi-Pol MM, Duipmans JC, Jonkman MF, van Dijl JM. Host-pathogen interactions in epidermolysis bullosa patients colonized with Staphylococcus aureus. Int J Med Microbiol. 2014, 304, 195–203. [CrossRef] [PubMed]
- Mellerio JE. Infection and colonization in epidermolysis bullosa. Dermatol Clin. 2010, 28, 267-9, ix.
- Foll MC, Fahrner M, Gretzmeier C, Thoma K, et al. Identification of tissue damage, extracellular matrix remodeling and bacterial challenge as common mechanisms associated with high-risk cutaneous squamous cell carcinomas. Matrix Biol. 2018, 66, 1–21. [CrossRef]
- Schaider H, Oka M, Bogenrieder T, Nesbit M, et al. Differential response of primary and metastatic melanomas to neutrophils attracted by IL-8. Int J Cancer 2003, 103, 335-43.
- Jablonska E, Kiluk M, Markiewicz W, Piotrowski L, et al. TNF-alpha, IL-6 and their soluble receptor serum levels and secretion by neutrophils in cancer patients. Arch Immunol Ther Exp (Warsz). 2001, 49, 63-9.
- el-Hag A, Clark RA. Immunosuppression by activated human neutrophils. Dependence on the myeloperoxidase system. J Immunol. 1987, 139, 2406-13.
- Pan B, Alam HB, Chong W, Mobley J, et al. CitH3: a reliable blood biomarker for diagnosis and treatment of endotoxic shock. Sci Rep. 2017, 7, 8972.
- Deng Q, Pan B, Alam HB, Liang Y, et al. Citrullinated Histone H3 as a Therapeutic Target for Endotoxic Shock in Mice. Front Immunol. 2019, 10, 2957.
- Stehr AM, Wang G, Demmler R, Stemmler MP, et al. Neutrophil extracellular traps drive epithelial-mesenchymal transition of human colon cancer. J Pathol. 2022, 256, 455-67.
- Hoste E, Maueroder C, van Hove L, Catrysse L, et al. Epithelial HMGB1 Delays Skin Wound Healing and Drives Tumor Initiation by Priming Neutrophils for NET Formation. Cell Rep. 2019, 29, 2689-701 e4.
- Cho RJ, Alexandrov LB, den Breems NY, Atanasova VS, et al. APOBEC mutation drives early-onset squamous cell carcinomas in recessive dystrophic epidermolysis bullosa. Sci Transl Med. 2018, 10(455).
- Hoste E, Arwert EN, Lal R, South AP, et al. Innate sensing of microbial products promotes wound-induced skin cancer. Nat Commun. 2015, 6, 5932. [CrossRef] [PubMed]
- Zhou J, Zheng S, Liu T, Liu Q, et al. IL-1beta from M2 macrophages promotes migration and invasion of ESCC cells enhancing epithelial-mesenchymal transition and activating NF-kappaB signaling pathway. J Cell Biochem. 2018, 119, 7040-52.
- Teijeira A, Garasa S, Gato M, Alfaro C, et al. CXCR1 and CXCR2 Chemokine Receptor Agonists Produced by Tumors Induce Neutrophil Extracellular Traps that Interfere with Immune Cytotoxicity. Immunity 2020, 52, 856-71 e8.




|
RDEB Patients (n=20) Sex (Male/Female) |
6/14 |
| RDEB subtype | |
| RDEB-Sev; n (%) | 16 (80.0) |
| RDEB-Int; n (%) | 2 (10.0) |
| RDEB-Inv; n (%) | 2 (10.0) |
| Median (range) age at first diagnosis in years | 29 (18-48) |
| Median (range) number of SCCs by patient | 5.1 (1-17) |
|
Median (range) recurrence interval in months Median (range) survival after 1st SCCs in years Median (range) survival after 1st SCCs in RDEB-Sev in years Follow-up Deaths by metastasis or extensive SCC; n (%) Other causes of death; n (%) In remission; n (%) |
14 (1-85) 4.6 (0.4-19.1) 2.3 (0.4-14.6) 5 (25.0) 4 (20.0) 11 (55.0) |
|
SCC (n=43) Location |
|
| Lower limb; n (%) | 20 (46.5) |
| Upper limb; n (%) | 11 (25.6) |
| Back; n (%) | 9 (20.9) |
| Neck; n (%) | 3 (6.9) |
| Size | |
| < 2 cm; n (%) | 6 (14.0) |
| ≥ 2 cm < 4 cm; n (%) | 16 (37.2) |
| ≥ 4 cm; n (%) | 14 (32.5) |
| NS | 7 (16.3) |
| Invasion depth | |
| < 3 mm; n (%) | 16 (37.2) |
| ≥ 3 mm < 6 mm; n (%) | 16 (37.2) |
| ≥ 6 mm; n (%) | 7 (16.3) |
| NS | 4 (9.3) |
| Histopathological characteristics | |
| Well differentiated; n (%) | 28 (65.1) |
| Moderately differentiated; n (%) | 9 (20.9) |
| Poorly differentiated; n (%) | 6 (14.0) |
| Lympho-vascular space invasion | |
| Yes; n (%) | 1 (2,3) |
| No; n (%) | 42 (97,7) |
| Perineural invasion | |
| Yes; n (%) | 2 (4.6) |
| No; n (%) | 41 (95.3) |
| Stage at diagnosis* | |
| I; n (%) | 2 (4.6) |
| II; n (%) | 39 (90.7) |
| III; n (%) | 2 (4.6) |
| IV; (%) | 0 (0) |
| SD standard deviation, NS not specified, SCC cutaneous squamous cell carcinoma * According to the American Joint Committee on Cancer staging Manual 8th Edition (AJCC8) [24,25] | |
Disclaimer/Publisher’s Note: The statements, opinions and data contained in all publications are solely those of the individual author(s) and contributor(s) and not of MDPI and/or the editor(s). MDPI and/or the editor(s) disclaim responsibility for any injury to people or property resulting from any ideas, methods, instructions or products referred to in the content. |
© 2024 by the authors. Licensee MDPI, Basel, Switzerland. This article is an open access article distributed under the terms and conditions of the Creative Commons Attribution (CC BY) license (http://creativecommons.org/licenses/by/4.0/).