Submitted:
27 May 2024
Posted:
28 May 2024
You are already at the latest version
Abstract

Keywords:
1. Introduction
1.1. Electromagnetic Field Generation

1.2. Structural Deterioration
| Masonry structure | Methods | Advantages |
| With concrete | Ultrasonic pulse rate | Adequate |
| With stone | Radar | Ideal |
| Brick and mortar | Radar or radication | Adequate |
| With chloride | Chloride test | Quick |
| Brick and mortar | Polarisation resistance | Recommended |
| With carbonation | Phenolphthalein indicator | Economical and simple |
| With concrete | UPV physical property identifier | Reliable |
| Faulty | Infrared thermography | Excellent |
| With brick | Destructive | It is not recommended to |
| Industrial metal plate segment | DIC 3D systems | Accuracy |

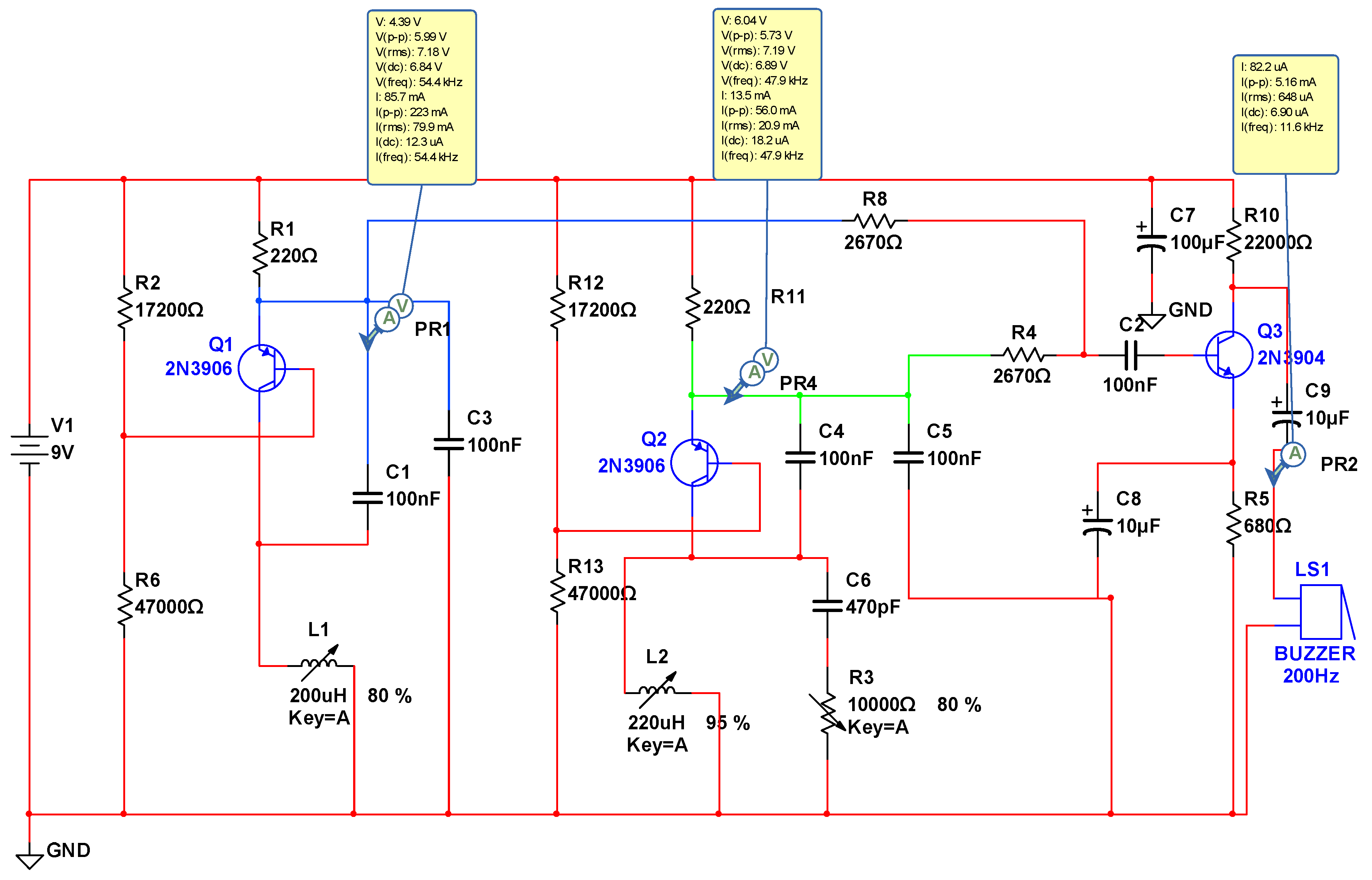
2. Materials and Methods
- a)
- Desktop design of the circuit plans.
- b)
- Calculate circuit elements using mathematics.
- c)
- Installation of electronic software on the computer.
- d)
- Simulation of the electronic circuit with Proteus, MULTISIM, and AutoCAD
- e)
- Installation and connection of electronic devices on test and printed board.
- f)
- Test the operation of the equipment in the laboratory using electronic equipment.
- a)
- Prototype design (equipment).
- b)
- Assembly and assembly of the prototype.
- c)
- Connection of electronic devices on the prototype - Mold.
- d)
- Pile construction with adobe, concrete, brick and plaster, and others.
- e)
- Test the operation at the constructed site.
- f)
- Readjustments and quality control of equipment.
Contribution
3. Results

| # of turns (Nv) | Lc (µH) | Lm (µH) | Ls (µH) |
| 15 | 119,27 | 121,4 | 116,5 |
| 16 | 135,05 | 137,19 | 132,3 |
| 17 | 151,74 | 153,87 | 145,6 |
| 18 | 169,31 | 171,44 | 161,1 |
| 19 | 187,76 | 189,89 | 176,8 |
| 20 | 207,07 | 209,2 | 193,9 |
| 21 | 227,23 | 229,36 | 211,1 |
| 22 | 248,22 | 250,36 | 229,1 |
| 23 | 270,05 | 272,18 | 246,7 |
| 24 | 292,69 | 294,82 | 267,8 |
| 25 | 316,14 | 318,27 | 284,6 |
| 26 | 340,37 | 342,51 | 305,2 |
| Correlation coefficient (r) | r (Lc; Lm) | r (Lm; Ls) | r (Lc; Ls) |
| 1,0000 | 0,9998 | 0,9998 | |
| Correlation coefficient (r) | r (Nv; Lc) | r (Nv; Lm) | r (Nv; Ls) |
| 0,9979 | 0,9979 | 0,9986 |












| Materials | Density ρ (g/cm3) |
| Air | 0.0013 |
| Wood | 0.6 - 0.9 |
| Ice | 0.92 |
| Water | 1 |
| Grey sand | 1.1 |
| Sea water | 1.025 |
| Brick with holes | 1.14 |
| Cement | 1.15 - 1.40 |
| Adobe | 1.2 - 1.7 |
| Solid mud | 1.2 – 2 |
| Common fired brick | 1.3 - 1.8 |
| Compressed Earth Block | 1.6 - 2.2 |
| Solid brick | 2.1 |
| Fine sand | 2.2 |
| Concrete | 2.2 - 2.5 |
| Earth | 2.5 - 5.5 |
| Rock | 2.7 |

4. Discussion
5. Conclusions
References
- G. WEG, “Sensores industriais,” Driving efficiency and sustainability, Jaragua, 2023.
- SIKO, “SIKO GmbH,” Sven Wischnewski, 12 June 2015. [Online]. Available: https://www.siko-global.com/en-de. [Last access: 8 May 2024].
- Xu, Shan, Xu, Shan, Zhu, Ruiguang and Wang, Ding, “Uncertainty Analysis of Inverse Problem of Resistivity Model in Internal Defects Detection of Buildings,” buildings, 2022. [CrossRef]
- Khan, Md Al Masrur, Kee, Seong Hoon, Pathan, Al Sakib Khan and Nahid, Abdullah Al, “Image Processing Techniques for Concrete Crack Detection: A Scientometrics Literature Review,” Remote sensing, p. 2400, 2023. [CrossRef]
- A. Hussain and S. Akhtar, “Review of Non-Destructive Tests for Evaluation of Historic Masonry and Concrete Structures,” CIVIL ENGINEERING, p. 16, 2017. [CrossRef]
- RNE, Artist, Legal Standards. [Art]. Ministry of Housing, Construction and Sanitation, 2023.
- B. C. R. a. S. f. M. S. ACI, “ACI/530.1-13,” 2013. [Online]. Available: https://mycontractorslicense.com/aci-530-530-1-13-building-code-requirements-specifications-for-masonry-structures-2013/.
- Khairi, Mohd Taufiq Mohd, Ibrahim, Sallehuddin, Yunus, Mohd Amri Md, Faramarzi, M., Sean, Goh Pei, Pusppanathan, Jaysuman and Abid, A., “Ultrasound computed tomography for material inspection: Principles, design and applications,” Measurement, pp. 490-523, 2019. [CrossRef]
- Navarro, Patricio, Espinoza, Daniel and Vargas, Cristian, “Characterisation of Diluents Used in Solvent Extraction,” KnE Engineering, 2018.
- Y. Vicente, “Mezclas y Densidades,” Con-Ciencia Serrana Boletín Científico de la Escuela Preparatoria Ixtlahuaco, vol. 5, nº 10, 2023. [CrossRef]
- L. Ming Wei, C. Yi Ting and H. Liang Yan, “Theory of molecular emission power spectra. II. Angle, frequency and distance dependence of the electromagnetic environment factor of a molecular emitter in plasmonic environments,” Journal of Chemical Physics, pp. 1-13, 2021. [CrossRef]
- J. M. Gutiérrez Villarreal, A. Luna Bracamontes, A. Sepulveda Romo, J. A. Gaspar Armenta and R. A. Britto Hurtado, “Amplification of electromagnetic fields under surface plasmon,” EPISTEMUS, pp. 1-7, 2022. [CrossRef]
- J. Gabas Masip, “Maxwell: Electromagnetic Theory of Light,” Arbor, p. 25, 2015.
- Alvaro Suárez, A. C. Martí, Kristina Zuza and Jenaro Guisasola, “La relación causa-efecto en las ecuaciones de Maxwell y sus implicancias en la enseñanza del electromagnetismo en los cursos introductorios de Física,” Revista Brasileira de Ensino de Física, 2022. [CrossRef]
- J. L. García Bello, A. B. Bordelois Cayamo, J. León Montoya, M. A. Lores Guevara, J. C. García Naranjo and L. E. Bergues Cabrales, “Design of excitation-reception coils for the detection of 19F NMR signals from polytetrafluoroethylene/graphene oxide composite,” Annals of the Cuban Academy of Sciences, vol. 12, pp. 1-13, 2022.
- J. R. H. Ávila, Á. R. Orozco Herazo, J. Ramírez Montoya and D. J. Almanza Mercado, “Relationship between compressive strength in concrete cylinders and rebound with digital sclerometer,” Ingeniare, no. 1-22, pp. 1-12, 2018.
- J. J. Bardales Sánchez and D. A. Leyva Cojal, “Análisis patológico y vida útil de viviendas de albañilería confinada, barrio Santa Elena Baja, Cajamarca,” Universidad Privada del Norte, Trujillo, 2020.
- J. B. Andrea Salomé, Z. M. Patricio Karnopp and L. Ilha Librelotto, “Durability of natural building materials: perceptions of designers, builders and users in Florianópolis, Brazil,” Journal of Architecture, pp. 1-25, 2019. [CrossRef]
- J. R. Krentowski, P. Knyziak, J. A. Pawlowicz and G. Gavardashvili, “Historical masonry buildings’ condition assessment by non-destructive and destructive testing,” Engineering Failure Analysis, p. 14, 2023. [CrossRef]
- M. Malesa, K. Malowany, J. Pawlicki, M. Kujawinska, P. Skrzypczak, A. Piekarczuk, T. Lusa, and A. Zagorski, “Non-destructive testing of industrial structures with the use of multi-camera Digital Image Correlation method,” Engineering Failure Analysis, p. 13, 2016. [CrossRef]
- Tao Wang, Shangtao Hu, Menggang Yang, and Shujun Fang, “A technique for capturing structural crack geometry in numerical simulation based on the invariant level set method,” Structural Engineering and Mechanics, vol. 78, no. 3, pp. 1-12, 2023. [CrossRef]
- A. Almeida Del Savio, A. Luna Torres, D. Cárdenas Salas, M. A. Vergara Olivera and G. T. Urday Ibarra, “Detection and Evaluation of Construction Cracks through Image Analysis Using Computer Vision,” Applied Sciences (Switzerland), pp. 1-20, 2023. [CrossRef]
- R. G. Solís Carcaño, É. Iván Moreno and W. R. Castillo Pak, “Prediction of concrete strength based on ultrasonic pulse velocity and an index of aggregate quality,” Ingenieria, pp. 41-52, 2004.
- R. D. Rodríguez Anaya, “Vulnerabilidad estructural ante riesgo sísmico de las viviendas de la subcuenca Chucchun - Carhuaz,” Aporte Santiaguino, p. 12, 2019. [CrossRef]
- J. Intriago-Plaza, S. Muñoz-Zambrano and Z. Hormaza-Muñoz, “Propuestas para el desarrollo sostenible de la vivienda de interés social,” Revista Científica Multidisciplinaria Arbitrada “Yachasun”, vol. 4, pp. 1-13, 2020. [CrossRef]
- N. Alanazi, J. Kolawole, R. Buswell, and L. Susmel, “The theory of critical distances for evaluating the effect of cracks/manufacturing defects on the static strength of 3D printed concrete,” Engineering Fracture Mechanics, pp. 1-15, 2022. [CrossRef]
- J. C. García-Cristiá, J. Castelló-González, R. d. Risco-Alfonso and H. Delgado-Martínez, “Rockwell hardness of the wood of three Amazon species submitted to accelerated decay tests,” Ciencia & FuturoV.12 No. 2 June-August 2022 ISSN 2306‐823X170Nationally manufactured P30S insert: density requirements Ciencia & Futuro, vol. 43, p. 11, 2022. [CrossRef]
- Hu, Taotao; Hu, Xiong; Chen, Jianxun; Wang, Chuanwu; Yang, Yi, “Study on the Influence of Cracks on the Mechanical Performance of Tunnel Lining Structure Based on Fracture Mechanics Theory,” Mathematical Problems in Engineering, p. 11, 2022. [CrossRef]
- K. Oviedo-Sánchez and R. Mejía-de-Gutiérrez, “Geopolymeric mortar for potential use as a coating in concrete,” EIA University, vol. 16, no. 31, pp. 159-170, 2019.
- K. John, S. Rahman, B. Kafle, M. Weiss, K. Hansen, M. Elchalakani, N. Udawatta, M. R. Hosseini, and R. Al-Ameri, “Structural Performance Assessment of Innovative Hollow Cellular Panels for Modular Flooring System,” Buildings, pp. 12-52, 2022. [CrossRef]
- G. A. Duque Gómez and J. D. Valencia Hernández, “Diagnóstico de las Patologías Estructurales de la Institución Educativa Liceo Gabriela Mistral Municipio de la Virginia, Risaralda,” Mexico, 2018.
- X. Wang, G. Wang, F. Gong, L. Qin, Z. Gao, and X. Cheng, “Evaluation and density analysis of asphalt concrete based on core samples,” Journal of Materials in Civil Engineering, pp. 1-10, 2023. [CrossRef]
- I. L. Lizarazo Tellez, “Quality Management in Structural Pathology Studies in Colombia,” Universidad Militar Nueva Granada, Colombia, 2021.
- W. Roldán and J. Soto, “Technical evaluation of block masonry with pozzolanic additions,” Scielo, p. 20, 2018.
- J. J. Pérez Gavilán, J. Aguirre and L. Ramírez, “Seismicity and structural safety in buildings,” Salud Publica de Mexico, vol. 60, p. 13, 2018.
- B. A. Baquero Sanabria, R. A. Güiza Galeano and F. M. García Marín, “Exploratory study of expanded clay and pumice as aggregates in the production of lightweight concrete,” Ingenieria y Desarrollo, pp. 1-23, 2019.
- G. Cid-Laz, T. L.-S. J. Herrera-Puebla and F. González-Robaina, “Variation of Bulk Density for different water contents in Cuban soils,” Revista Ingeniería Agrícola, vol. 8, no. 2, p. 24, 2021.
- M. Paragua Morales, N. Bustamante Paulino, L. A. Norberto Chávez, M. G. Aragua Macuri y C. A. Paragua Macuri, Investigacion Cientifica formulacion de proyectos de investigacion y Tesis, Primera ed., Lima: Paragua Morales Melecio, 2022.
- A. A. Valencia Gutiérrez, C. M. Chavarry Vallejos, J. S. Támara Rodríguez, L. A. Barrantes Mann, L. J. Chavarría Reyes, E. Pereyra Salardi y X. A. Laos Laur, El ABC de la investigación para ingenieros, First ed., Colombia: Navarrete, 2023, pp. 1-428.
- C. M. Arispe Alburqueque, J. S. Yangali Vicente, M. A. Gerrero Bajarano, O. R. Lozasa de Banilla, L. A. Acuña Gamboa and C. Arellano Sacramento, La investigación científica, Primera ed. Arellano Sacramento, La investigación científica, First ed., Ecuador: Universidad Internacional de Ecuador, 2020, p. 131.
- R. Hernandez Sampieri, C. Fernandez Collado and M. Baptitas Lucio, Metodologia de la Investigacion, Sixth ed., Mexico: McGraw-HILL/Interamericana Editores S.A, 2014, p. 600.
- M. Medina Romero, R. Rojas León, W. Bustamante Hoces, R. Loaiza Carrasco, C. Martel Carranza and R. Castillo Acobo, Metodología de la investigación: Técnicas e instrumentos de investigación, First edition, Puno: Inudi Peru, 2023, pp. 1-60.
- N. R. Perico Granados, E. Y. Galarza, M. L. Díaz Ochoa, H. M. Arévalo Algarra and N. R. Perico Martínez, Guía práctica de investigación en ingeniería : apoyo a la formación de docentes y estudiantes, Bogota: UNIMINUTO, 2020, pp. 1-92.
- E. Common, A. Sanabria, L. Mosquera and A. Torre, “Application of Self-Curing Concrete Method Using Polyethylene Glycol,” LACCEI international Multi-conference for Engineering, Education and Technology, pp. 1-10, 2020.
- A. Suárez, K. Zuza, A. Martí and J. Guisasola, “Las relaciones causa efecto en las ecuaciones de Maxwell y sus implicancias en la enseñanza del electromagnetismo en los cursos introductorios de Física,” Revista Brasileira de Ensino de Física, p. 11, 2022. [CrossRef]
- R. W. Qimao Qin and X. L. J. L. Deqiang Wei, “An analytical model and experimental validation of annular heat source during scanning electron beam treatment,” International Journal of Thermal Sciences, vol. 196, p. 14, 2024. [CrossRef]
- P. Farkašovský, “Influence of the magnetic field on electronic ferroelectricity in the extended Falicov-Kimball model,” Journal of Condensed Matter Physics, pp. 1-15, 2024. [CrossRef]
- G. Coppola and A. E. Veldman, “Global and local conservation of mass, momentum and kinetic energy in the simulation of compressible flow,” Journal of Computational Physics, vol. 475, p. 30, 2023. [CrossRef]

Disclaimer/Publisher’s Note: The statements, opinions and data contained in all publications are solely those of the individual author(s) and contributor(s) and not of MDPI and/or the editor(s). MDPI and/or the editor(s) disclaim responsibility for any injury to people or property resulting from any ideas, methods, instructions or products referred to in the content. |
© 2024 by the authors. Licensee MDPI, Basel, Switzerland. This article is an open access article distributed under the terms and conditions of the Creative Commons Attribution (CC BY) license (http://creativecommons.org/licenses/by/4.0/).