Submitted:
20 May 2024
Posted:
20 May 2024
You are already at the latest version
Abstract
Keywords:
1. Introduction
1.1. Research Objective
2. Theoretical review and hypotheses
2.1. Perceived Usefulness
2.2. Perceived Ease of Use
2.3. The Adoption of e-Business Technologies
2.4. Social Media Marketing and SMEs’ Sustainability

3. Research Methodology
4. Data Analysis
4.1. Reliability Analysis

| VIF | Cronbach’s alpha | Composite reliability | Average variance extracted | ||
| E- business technology adoption | ETA1 | 1.493 | 0.829 | 0.830 | 0.595 |
| ETA2 | 1.679 | ||||
| ETA3 | 1.640 | ||||
| ETA4 | 1.752 | ||||
| ETA5 | 1.933 | ||||
| Perceived Ease of Use | PEU1 | 1.223 | 0.780 | 0.808 | 0.540 |
| PEU2 | 1.533 | ||||
| PEU3 | 1.494 | ||||
| PEU4 | 1.568 | ||||
| PEU5 | 2.268 | ||||
| Perceived Usefulness | PU1 | 1.499 | 0.821 | 0.836 | 0.584 |
| PU2 | 1.607 | ||||
| PU3 | 1.493 | ||||
| PU4 | 1.648 | ||||
| PU5 | 2.258 | ||||
| SMEs sustainability | SM1 | 1.380 | 0.832 | 0.845 | 0.666 |
| SM2 | 1.825 | ||||
| SM3 | 1.700 | ||||
| SM4 | 1.649 | ||||
| SM5 | 3.107 | ||||
| SM6 | 2.987 | ||||
| Social Media Marketing | SS1 | 1.581 | 0.864 | 0.882 | 0.600 |
| SS2 | 1.660 | ||||
| SS3 | 1.962 | ||||
| SS4 | 2.483 | ||||
4.2. Collinearity Test
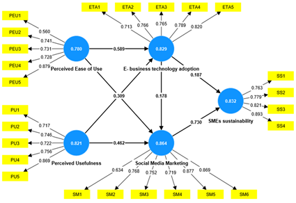
4.3. Hypothesis Testing
| Original sample | Sample mean | Standard deviation | T statistics | P values | |
| E- business technology adoption -> SMEs sustainability | 0.317 | 0.315 | 0.085 | 3.710 | 0.000 |
| E- business technology adoption -> Social Media Marketing | 0.178 | 0.180 | 0.074 | 2.393 | 0.017 |
| Perceived Ease of Use -> E- business technology adoption | 0.589 | 0.586 | 0.084 | 7.045 | 0.000 |
| Perceived Ease of Use -> Social Media Marketing | 0.440 | 0.444 | 0.058 | 7.578 | 0.000 |
| Perceived Usefulness -> E- business technology adoption | 0.309 | 0.312 | 0.084 | 3.694 | 0.000 |
| Perceived Usefulness -> Social Media Marketing | 0.517 | 0.514 | 0.055 | 9.344 | 0.000 |
| Social Media Marketing -> SMEs sustainability | 0.730 | 0.737 | 0.084 | 8.727 | 0.000 |

4.4. Model Fit
4.4.1. R-Square
| R-square | R-square adjusted | |
| E- business technology adoption | 0.763 | 0.761 |
| SMEs sustainability | 0.801 | 0.799 |
| Social Media Marketing | 0.870 | 0.868 |
4.4.2. f-Square
| E- business technology adoption | SMEs sustainability | Social Media Marketing | |
| E- business technology adoption | 0.049 | 0.058 | |
| Perceived Ease of Use | 0.321 | 0.144 | |
| Perceived Usefulness | 0.089 | 0.332 | |
| Social Media Marketing | 0.744 |
5. Discussion
| Hypothesis | T statistics | P values | Support |
| H1: There is a positive relationship between Perceived Usefulness and e-business technology. | 3.694 | 0.000 | Supported |
| H2: There is a positive relationship between Perceived Usefulness and social media marketing. | 9.344 | 0.000 | Supported |
| H3: There is a positive relationship between Perceived ease of use and e-business technology. | 7.045 | 0.000 | Supported |
| H4: There is a positive relationship between Perceived ease of use and social media marketing. | 7.578 | 0.000 | Supported |
| H5: There is a positive relationship between adopting e-business technologies and social media marketing. | 2.393 | 0.017 | Supported |
| H6: There is a positive relationship between adopting e-business technologies and SMEs sustainability. | 3.710 | 0.000 | Supported |
| H7: There is a positive relationship between social media marketing and SMEs sustainability. | 8.727 | 0.000 | Supported |
6. Conclusion
Author Contributions
Institutional Review Board Statement
Informed Consent Statement
Data Availability Statement
Acknowledgments
Conflicts of Interest
References
- Adla, L., Gallego-Roquelaure, V., & Calamel, L. (2020). Human resource management and innovation in SMEs. Personnel Review, 49(8), 1519–1535. [CrossRef]
- Abd Rahman, Azmawani & Asrarhaghighi, Ebrahim & Ab Rahman, Suhaimi. (2015). Consumers and Halal cosmetic products: knowledge, religiosity, attitude and intention. Journal of Islamic Marketing. 6. 148-163. [CrossRef]
- Ahmed, M.N., Haque, R., Senathirajah, ARS., Khalil, M.I., Ahmed, S., Devasia, S.N., Yong, S.C.S.C., & Isa, A. (2024). Library Services Provision During the Covid-19 Pandemic: A Comparative Study Between Developing Countries. International Journal of Religion, 5(5), 816-831, . [CrossRef]
- Ahmed, S., Chawdhury, B., Khalil, M.A., Haque, R., & Senathirajah, A.R.S. (2022). Analyzing Key Factors Affecting Sales Performance Amongst Malaysian SMEs: A Structural Path Modeling Approach. International Journal of e-Business and e-Government Studies, 14(3), 560-577. [CrossRef]
- Akpan, I. J., Udoh, E. A. P., & Adebisi, B. (2022). Small business awareness and adoption of state-of-the-art technologies in emerging and developing markets, and lessons from the COVID-19 pandemic. Journal of Small Business and Entrepreneurship, 34(2), 123–140. [CrossRef]
- Alam, S. S., & Mohammad Noor, Mohd. K. (2009). ICT Adoption in Small and Medium Enterprises: an Empirical Evidence of Service Sectors in Malaysia. International Journal of Business and Management, 4(2). [CrossRef]
- AL-Kwifi, O. S., Ongsakul, V., Abu Farha, A. K., Zafar, A. U., & Karasneh, M. (2020). Impact of product innovativeness on technology switching in global market. EuroMed Journal of Business, 16(1), 25–38. [CrossRef]
- Almonawer, N., Althonayan, A., Al-Ainati, S., Al-Hammad, F., Haque, R., Senathirajah, A.R.B.S. (2023). Transformational Leadership In Secondary Schools: Kuwait Case Study. International Journal of Operations and Quantitative Management, 29(1), 51-67. [CrossRef]
- Almuhatresh, O.A., Senathirajah, A.R.S. & Haque, R. (2022). Factors Influencing Online Purchase Intention Of Smartphones In Bahrain. International Journal of Operations and Quantitative Management, 28(2), 617-629. [CrossRef]
- Amoah, J., & Jibril, A. B. (2020). Inhibitors of social media as an innovative tool for advertising and MARKETING communication: Evidence from SMEs in a developing country. Innovative Marketing, 16(4), 164–179. [CrossRef]
- Amoah, J., & Jibril, A. B. (2021). Social Media as a Promotional Tool Towards SME’s Development: Evidence from the Financial Industry in a Developing Economy. Cogent Business and Management, 8(1). [CrossRef]
- Anees-ur-Rehman, M., & Johnston, W. J. (2019). How multiple strategic orientations impact brand equity of B2B SMEs. Journal of Strategic Marketing, 27(8), 730–750. [CrossRef]
- Annathurai, Y., Senathirajah, ARS., Haque, R., & Devasia, S.N. (2023). The Impact Of Operation Revitalisation Strategies In Power Generation Plants On Customer Satisfaction. International Journal of Professional Business Review, 8(5), 1-21 (e01500). [CrossRef]
- Aral, S., Dellarocas, C., & Godes, D. (2013). Social media and business transformation: A Framework for research. Information Systems Research, 24(1), 3–13. [CrossRef]
- Aswani, R., Kar, A. K., Ilavarasan, P. V., & Dwivedi, Y. K. (2018). Search engine marketing is not all gold: Insights from Twitter and SEOClerks. International Journal of Information Management, 38(1), 107–116. [CrossRef]
- Azhari, N.F.B., Senathirajah, A.R.S. & Haque, R. (2023). The Role Of Customer Satisfaction, Trust, Word Of Mouth, And Service Quality In Enhancing Customers’ Loyalty Toward E-Commerce. Transnational, Marketing Journal, 10(3), 780-792. [CrossRef]
- Azhari, N.F.B., Senathirajah, A.R.S. & Haque, R. (2023). The Role Of Customer Satisfaction, Trust, Word Of Mouth, And Service Quality In Enhancing Customers’ Loyalty Toward E-Commerce. Transnational, Marketing Journal, 10(3), 780-792. [CrossRef]
- Barbosa, M., Castañeda -Ayarza, J. A., & Lombardo Ferreira, D. H. (2020). Sustainable Strategic Management (GES): Sustainability in small business. Journal of Cleaner Production, 258. [CrossRef]
- Bessant, J., Caffyn, S., & Gallagher, M. (2001). An evolutionary model of continuous improvement behaviour. Technovation, 21(2), 67–77. [CrossRef]
- Bin, Q., Senathirajah, A.R.S. & Haque, R. (2022). Predictors Of Patients’ Satisfaction Based On Service Quality Dimensions. Journal of Pharmaceutical Negative Results, 13(9), 10336-10343, . [CrossRef]
- Casidy, R., Nyadzayo, M., & Mohan, M. (2020). Service innovation and adoption in industrial markets: An SME perspective. Industrial Marketing Management, 89, 157–170. [CrossRef]
- Chatterjee, S., & Kumar Kar, A. (2020). Why do small and medium enterprises use social media marketing and what is the impact: Empirical insights from India. International Journal of Information Management, 53, 102103. [CrossRef]
- Chong, S., & Pervan, G. (2007). Factors influencing the extent of deployment of electronic commerce for small-and medium-sized enterprises. Journal of Electronic Commerce in Organizations, 5(1), 1–29. [CrossRef]
- Chowdhury, B., Haque, R., Senathirajah, ARS., Khalil, M.I., Ahmed, S., Krishnasamy, H.N., & Ramasamy, G. (2023). Mediation of Customer Satisfaction and Customer Loyalty in Fast-Food Restaurants Aimed at Sustainable Growth. International Journal of Operations and Quantitative Management, 9(3), 114-128. [CrossRef]
- Chung, A. Q. H., Andreev, P., Benyoucef, M., Duane, A., & O’Reilly, P. (2017). Managing an organisation’s social media presence: An empirical stages of growth model. International Journal of Information Management, 37(1), 1405–1417. [CrossRef]
- Chung, S., Animesh, A., Han, K., & Pinsonneault, A. (2020). Financial returns to firms’ communication actions on firm-initiated social media: Evidence from Facebook business pages. Information Systems Research, 31(1), 258–285. [CrossRef]
- Consoli, D. (2012). Literature Analysis on Determinant Factors and the Impact of ICT in SMEs. Procedia - Social and Behavioral Sciences, 62, 93–97. [CrossRef]
- Crammond, R., Omeihe, K. O., Murray, A., & Ledger, K. (2018). Managing knowledge through social media. Baltic Journal of Management, 13(3), 303–328. [CrossRef]
- Davis, F. D. (1989). Perceived Usefulness, perceived ease of use, and user acceptance of information technology. MIS Quarterly: Management Information Systems, 13(3), 319–339. [CrossRef]
- Dwivedi, Y. K., Ismagilova, E., Hughes, D. L., Carlson, J., Filieri, R., Jacobson, J., Jain, V., Karjaluoto, H., Kefi, H., Krishen, A. S., Kumar, V., Rahman, M. M., Raman, R., Rauschnabel, P. A., Rowley, J., Salo, J., Tran, G. A., & Wang, Y. (2021). Setting the future of digital and social media marketing research: Perspectives and research propositions. International Journal of Information Management, 59. [CrossRef]
- Dwivedi, Y. K., Ismagilova, E., Rana, N. P., & Raman, R. (2021). Social Media Adoption, Usage And Impact In Business-To-Business (B2B) Context: A State-Of-The-Art Literature Review. Information Systems Frontiers. [CrossRef]
- Elbanna, A., Bunker, D., Levine, L., & Sleigh, A. (2019). Emergency management in the changing world of social media: Framing the research agenda with the stakeholders through engaged scholarship. International Journal of Information Management, 47, 112–120. [CrossRef]
- Fei, L.K., Isa, A.M.M., Sigdel, B., Senathirajah, ARBS., Al-Ainati, S., Haque, R., & Devasia, S.N. (2024). Factors Affecting Talent Retention to Ensure Sustainable Growth in the Automation Industry in Penang Free Industrial Zone. Kurdish Studies, 12(1), 3122-3143. [CrossRef]
- Filieri, R., Galati, F., & Raguseo, E. (2021). The impact of service attributes and category on eWOM helpfulness: An investigation of extremely negative and positive ratings using latent semantic analytics and regression analysis. Computers in Human Behavior, 114. [CrossRef]
- Francis, U.O., Haque, R., Senathirajah, ARS., Al-Hunaiyyan,A., Al-Ainati, S., Farha ZafiraAgos Lokman, FZL., & Isa, M.M. (2023). The Impact of Digital Marketing on Consumer Purchasing Behaviour. International Journal of Operations and Quantitative Management, 29(2), 378-405. [CrossRef]
- Haibao, W., & Haque, R. (2023). Digital Transformation And Sustainable Development Of Automobile Insurance Claims Departments. MAHSA International Journal of Business and Social Sciences, 3(1), 42-47. https://mahsaacademy.com.my/conference/Ejournal/#/view.
- Hair, J. F., Howard, M. C., & Nitzl, C. (2020). Assessing measurement model quality in PLS-SEM using confirmatory composite analysis. Journal of Business Research, 109, 101–110. [CrossRef]
- Hair, J. F., Ringle, C. M., & Sarstedt, M. (2013). Partial Least Squares Structural Equation Modeling: Rigorous Applications, Better Results and Higher Acceptance. Long Range Planning, 46(1–2), 1–12. [CrossRef]
- Hair, J. F., Sarstedt, M., Hopkins, L., & Kuppelwieser, V. G. (2014). Partial least squares structural equation modeling (PLS-SEM): An emerging tool in business research. European Business Review, 26(2), 106–121. [CrossRef]
- Ifedi, C., Haque, R., Senathirajah, ARS., & Qazi, S.Z. (2024). Service Quality Influence On Consumer Satisfaction In The Banking Sector Aimed At Sustainable Growth. Environmental and Social Management Journal (Revista de Gestão Social e Ambiental), 18(7), 1-30 (e06025). [CrossRef]
- Ifinedo, P. (2011). An Empirical Analysis of Factors Influencing Internet/E-Business Technologies Adoption by SMEs in Canada. International Journal of Information Technology and Decision Making. 10. 731-766. [CrossRef]
- Ilavarasan, P. V., & Levy, M. R. (2010). ICTs and Urban Microenterprises: Identifying and Maximizing Opportunities for Economic Development Final Report. Human Communication Research.
- Jacobson, J., Gruzd, A., & Hernández-García, Á. (2020). Social media marketing: Who is watching the watchers? Journal of Retailing and Consumer Services, 53. [CrossRef]
- Jiang, Y., Abdullah, SINW., Lim, BJH., Wang, R. and Phuah, KT. (2023). The Role of Marketing Stimuli And Attitude In Determining Post-COVID Buying Decisions Toward Organic Food Products: Evidence From Retail Consumers In Beijing, China. Front. Sustain. Food Syst. 7. [CrossRef]
- Jing, L., Senathirajah, ARS., Haque, R., Devasia, S.N., Krishnasamy, H.N., Isa, AMM., & Ramasam, G. (2023). The Influence Of E-Service Quality Dimensions On Customer Satisfaction Aimed At Improving Economic Growth In China’s Online Apparel Emarketplace. International Journal of Operations and Quantitative Management, 29(3). 83-103. [CrossRef]
- Johnstone, P. (1999). Financial Crime: Prevention and Regulation in the Intangible Environment. Journal of Money Laundering Control, 2(3), 253–263. [CrossRef]
- Jye, A.K.R., Lokman, F.Z.A., Haque, R., Senathirajah, A.R.S. & Din, F.M.B.O. (2022). Lean Healthcare: Factors Influencing Sustainability Of Sarawak General Hospital. Journal of Pharmaceutical Negative Results. 13(9), 10344-10356. [CrossRef]
- Kapoor, K. K., Tamilmani, K., Rana, N. P., Patil, P., Dwivedi, Y. K., & Nerur, S. (2018). Advances in Social Media Research: Past, Present and Future. Information Systems Frontiers, 20(3), 531–558. [CrossRef]
- Kervin, L., Jones, S. C., & Mantei, J. (2012). Online advertising: Examining the content and messages within websites targeted at children. E-Learning and Digital Media, 9(1), 69–82. [CrossRef]
- Khalil, M.A., Haque, R., Senathirajah, A.R.S., Chawdhury, B. & Ahmed, S. (2022). Factors Affecting The Growth Of Smes In Bangladesh: A Structured Equation Modeling Approach. International Journal of e-Business and e-Government Studies, 14(3), 578-593. [CrossRef]
- Khalil, M.A., Haque, R., Senathirajah, A.R.S., Connie, G., Chowdhury, B. (2022). Impact Of Leadership Style On Sme’s Performance In Malaysia. Res Militaris, European Journal of Military Studies, 12(1), 1584-1599. https://resmilitaris.net/menu-script/index.php/resmilitaris/article/view/236/160.
- Khalil, M.I., Haque, R., Senathirajah, ARS.,Al-Ainati, S., Alkhatib, H., Ahmed, S., & Chowdhury, B. (2023). An Analysis of Structural Path Modeling of CSR Dimensions With The Mediation Effect of Customer Demand & Satisfaction On Revisit Intention. International Journal of Operations and Quantitative Management, 29(2), 406-430. [CrossRef]
- Kim, A. J., & Ko, E. (2012). Do social media marketing activities enhance customer equity? An empirical study of luxury fashion brand. Journal of Business Research, 65(10), 1480–1486. [CrossRef]
- Koronios, K., Travlos, A., Douvis, J., & Papadopoulos, A. (2020). Sport, media and actual consumption behavior: an examination of spectator motives and constraints for sport media consumption. EuroMed Journal of Business, 15(2), 151–166. [CrossRef]
- Kotler, P. & Mantrala, M. (1985). Flawed products: Consumer responses and marketer strategies. Journal of Consumer Marketing, 2(3), 27-36. [CrossRef]
- Kraus, Sascha & Roig-Tierno, Norat & Bouncken, Ricarda. (2019). Digital innovation and venturing: An introduction into the digitalization of entrepreneurship. Review of Managerial Science. 13(1). [CrossRef]
- Lee, P.X., Senathirajah, ARS., Al-Ainati, S., Isa, A.M.M., Haque, R., Krishnasamy, H.N., Parameswaran, S., & Devasia, S.N. (2023). Factors Influencing Job Hopping Behaviour Amongst Finance Professionals: Towards Improving Employment Policy. International Journal of Operations and Quantitative Management, 29(2), 360-377. [CrossRef]
- Makiwa, P., & Steyn, A. A. (2020). A framework for stimulating adoption of ICT in SMEs in developing countries: The case of Zimbabwe. African Journal of Gender, Society and Development (Formerly Journal of Gender, Information and Development in Africa), 9(3), 137–158. [CrossRef]
- Malik, K., & Jasińska-Biliczak, A. (2018). Innovations and Other Processes as Identifiers of Contemporary Trends in the Sustainable Development of SMEs: The Case of Emerging Regional Economies. Sustainability, 10(5), 1361. [CrossRef]
- Marshall, D., McCarthy, L., Heavey, C., & McGrath, P. (2015). Environmental and social supply chain management sustainability practices: Construct development and measurement. Production Planning and Control, 26(8), 673–690. [CrossRef]
- Mason, A. N., Brown, M., Mason, K., & Narcum, J. (2021). Pandemic effects on social media marketing behaviors in India. Cogent Business and Management, 8(1). [CrossRef]
- Müller, J. M., & Voigt, K. I. (2018). Sustainable Industrial Value Creation in SMEs: A Comparison between Industry 4.0 and Made in China 2025. International Journal of Precision Engineering and Manufacturing - Green Technology, 5(5), 659–670. [CrossRef]
- Muñoz-Pascual, L., Curado, C., & Galende, J. (2019). The Triple Bottom Line on Sustainable Product Innovation Performance in SMEs: A Mixed Methods Approach. Sustainability, 11(6), 1689. [CrossRef]
- Odoom, R., Anning-Dorson, T., & Acheampong, G. (2017). Antecedents of social media usage and performance benefits in small- and medium-sized enterprises (SMEs). Journal of Enterprise Information Management, 30(3), 383–399. [CrossRef]
- Ojo, A. O., Raman, M., & Downe, A. G. (2019). Toward green computing practices: A Malaysian study of green belief and attitude among Information Technology professionals. Journal of Cleaner Production, 224, 246–255. [CrossRef]
- Osman, Z., Senathirajah, ARS., Rasheedul Haque, R., & Khalil, M.I. (2024). A Structural Equation Modelling Approach on Determinants of Working Adults’ Choice to Further Study in Malaysian Online Distance Learning Higher Education Institution. Educational Administration: Theory and Practice, 30(1), 20-31. [CrossRef]
- Pandey, N., Tripathi, A., Jain, D., & Roy, S. (2020). Does price tolerance depend upon the type of product in e-retailing? Role of customer satisfaction, trust, loyalty, and perceived value. Journal of Strategic Marketing, 28(6), 522–541. [CrossRef]
- Paris, C. M., Lee, W., & Seery, P. (2010). The Role of Social Media in Promoting Special Events: Acceptance of Facebook’ Events.’ In Information and Communication Technologies in Tourism 2010 (pp. 531–541). Springer Vienna. [CrossRef]
- Qalati, S. A., Yuan, L. W., Khan, M. A. S., & Anwar, F. (2021). A mediated model on the adoption of social media and SMEs’ performance in developing countries. Technology in Society, 64. [CrossRef]
- Ramalingam, C.L., Haque, R., Jumbulingam, K., Salehhudin, N., Manickam, L., & Devasia, S.N. (2024). Gender Impeded: The Lived Experiences of Transgenders at The Workplace. International Journal of Religion, 5(4), 150-162. [CrossRef]
- Rana, N. P., Barnard, D. J., Baabdullah, A. M. A., Rees, D., & Roderick, S. (2019). Exploring barriers of m-commerce adoption in SMEs in the UK: Developing a framework using ISM. International Journal of Information Management, 44, 141–153. [CrossRef]
- Raut, Rakesh & Narkhede, Balkrishna & Gardas, Bhaskar. (2017). To identify the critical success factors of sustainable supply chain management practices in the context of oil and gas industries: ISM approach. Renewable and Sustainable Energy Reviews. 68. 33-47. [CrossRef]
- Seifzadeh, M., Salehi, M., Abedini, B., & Ranjbar, M. H. (2020). The relationship between management characteristics and financial statement readability. EuroMed Journal of Business, 16(1), 108–126. [CrossRef]
- Senathirajah, ARS., Al-Ainati, S., Haque, R., Ahmed, S., Khalil, M.I., Chowdhury, B. (2024). Antecedents and Consequence of Trust - Commitment Towards Artificial Based Customer Experience. UCJC Business and Society Review, 21(80), 696-777. [CrossRef]
- Senathirajah, ARS., Haque, R., Abbas, S., Isa, AMM., Udang, L.N., Ramasamy, G., & Krishnasamy, H.N. (2023). A Quantitative Analysisof Global Scientific Literature On Tourism And Digital Economy- Moving Towards Sustainable Tourism. International Journal of Operations and Quantitative Management, 29(3), 129-142. [CrossRef]
- Shareef, M. A., Mukerji, B., Alryalat, M. A. A., Wright, A., & Dwivedi, Y. K. (2018). Advertisements on Facebook: Identifying the persuasive elements in the development of positive attitudes in consumers. Journal of Retailing and Consumer Services, 43, 258–268. [CrossRef]
- Shareef, M. A., Mukerji, B., Dwivedi, Y. K., Rana, N. P., & Islam, R. (2019). Social media marketing: Comparative effect of advertisement sources. Journal of Retailing and Consumer Services, 46, 58–69. [CrossRef]
- Shibin, K. T., Dubey, R., Gunasekaran, A., Luo, Z., Papadopoulos, T., & Roubaud, D. (2018). Frugal innovation for supply chain sustainability in SMEs: multi-method research design. Production Planning and Control, 29(11), 908–927. [CrossRef]
- Sim, J., Saunders, B., Waterfield, J., & Kingstone, T. (2018). Can sample size in qualitative research be determined a priori? In International Journal of Social Research Methodology (Vol. 21, Issue 5, pp. 619–634). [CrossRef]
- Sirajuddin, R.S.B., Senathirajah, ARBS., Haque, R., & Isa, A.M.M. (2023). Marketing Mix Influence On Consumer Buying Behavior: A Case Study On The Cosmetics Industry. International Journal of Professional Business Review, 8(5), 1-21 (e01499). [CrossRef]
- Taherdoost, H. (2017). Determining sample size; How to calculate survey sample size. International Journal of Economics and Management Systems, 2(2), 237–239.
- Totskaya, N. (2015). Relational ties in emerging markets: What is their contribution to SME growth? New England Journal of Entrepreneurship, 18(2), 47–60. [CrossRef]
- Valaei, N., Rezaei, S., & Ismail, W. K. W. (2017). Examining learning strategies, creativity, and innovation at SMEs using fuzzy set Qualitative Comparative Analysis and PLS path modeling. Journal of Business Research, 70, 224–233. [CrossRef]
- Vrontis, D., Basile, G., Simona Andreano, M., Mazzitelli, A., & Papasolomou, I. (2020). The profile of innovation driven Italian SMEs and the relationship between the firms’ networking abilities and dynamic capabilities. Journal of Business Research, 114, 313–324. [CrossRef]
- Wai, L.C., Isa, A.M.M., Bhandari, P., Senathirajah, ARBS., Haque, R., Devasia, S.N., Ramasamy, G., Krishnasamy, H.N., Al-Hunaiyyan, A. (2024). Factors Influencing Job Satisfaction to Ensure Sustainable Growth amongst Family-Owned Organizations in Malaysia. Kurdish Studies, 12(1), pp. 3144-3173. [CrossRef]
- Wan, T.S., Senathirajah, ARS., Haque,R., & Connie, G. (2023). A Structured Equation Modelling Study On Factors Influencing Students’ Choices Of Private Institutions Of Higher Education. International Journal of Professional Business Review, 8(5), 1-17 (e01501). [CrossRef]
- Wangyanwen, L., Senathirajah, A.R.S. & Haque, R. (2023). Influence Of Enterprise Risk Management (Erm) On Perceived Organizational Performance: Evidence From Chinese-Based Organizations. International Journal of Operations and Quantitative Management, 28(4), 68-82. [CrossRef]
- Wickneswary, N., Senathirajah, ARS., Haque, R., Udang, L.N., Osman, Z., Al-Ainati, S., Al-Hunaiyyan, A., Isa, AMM., Ramasamy, G. (2024). Factors Influencing College Students’ Educational Enrolment Choice in Private Higher Education Institution in Klang Valley, Malaysia. Kurdish Studies, 12(2), 3674-3693, . [CrossRef]
- Wider,W. (2023). Effects of Metacognitive Skills On Physics Problem - Solving Skills Among Form Four Secondary School Students. Journal of Baltic Science Education, 22(2), 357-369.
- Widya-Hasuti, A., Mardani, A., Streimikiene, D., Sharifara, A., & Cavallaro, F. (2018). The Role of Process Innovation between Firm-Specific Capabilities and Sustainable Innovation in SMEs: Empirical Evidence from Indonesia. Sustainability, 10(7), 2244. [CrossRef]
- Ying, L.Q., Senathirajah, ARS., Al-Ainati, S., Haque, H., Devasia, S.N., & Parameswaran, S. (2023). Strategic Human Resource Management Factors Influencing Job Satisfaction Inmalaysian Audit Firms: Towards Improving Employment Policy. International Journal of Operations and Quantitative Management, 29(2), 319-339. [CrossRef]
- Yu, L.J., Senathirajah, A.R.S. & Haque, R. (2023). Food Delivery Industry: Determinants Of Factors Affecting Customer Satisfaction. Journal of Survey in Fisheries Sciences, 10(2S), 81-92. [CrossRef]
- Zhang, S., Hyde, K., Liu, J.K., Jones, E. & Abdel-Wahab, M. (2019). Additions to the genus Savoryella (Savoryellaceae). Phytotaxa. 408. 195-207. [CrossRef]
Disclaimer/Publisher’s Note: The statements, opinions and data contained in all publications are solely those of the individual author(s) and contributor(s) and not of MDPI and/or the editor(s). MDPI and/or the editor(s) disclaim responsibility for any injury to people or property resulting from any ideas, methods, instructions or products referred to in the content. |
© 2024 by the authors. Licensee MDPI, Basel, Switzerland. This article is an open access article distributed under the terms and conditions of the Creative Commons Attribution (CC BY) license (http://creativecommons.org/licenses/by/4.0/).