Submitted:
15 May 2024
Posted:
16 May 2024
You are already at the latest version
Abstract
Keywords:
1. Introduction
1.1. The Beam Dump Facility
1.2. HLM Alternative Target
2. Liquid Metals and Source Modeling
2.1. Turbulent Heat Transfer in Liquid Metals
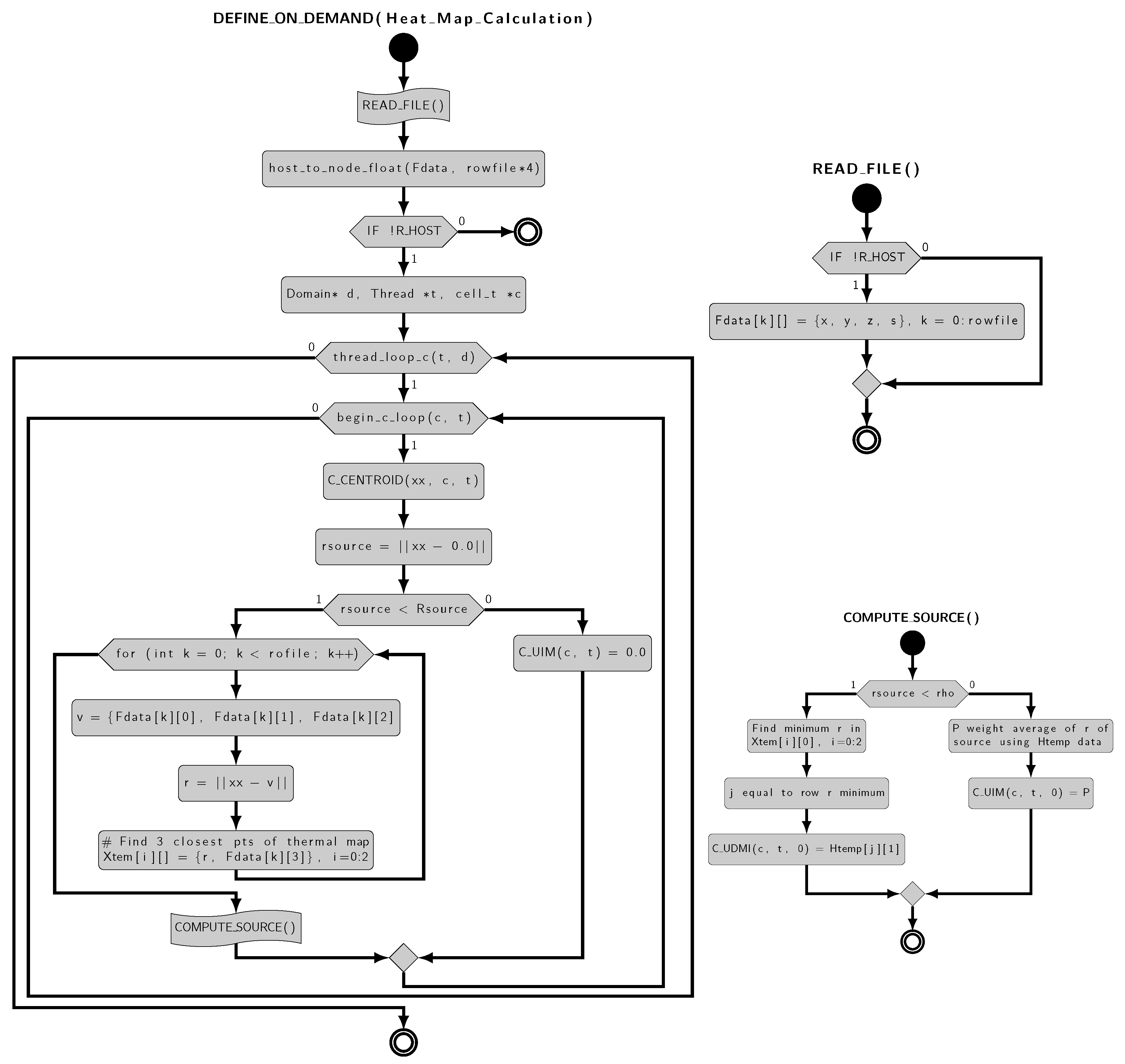
2.2. Modeling of the Thermal Source
3. Simulation Setup for the CFD Codes

3.1. Simulation Setup with the CFX Solver
3.2. Simulation Setup with the Fluent Software
3.3. Heat Source Setup
4. Numerical Results
4.1. Fluent Case En_T
4.2. CFX-Fluent Comparison
5. Conclusions
Conflicts of Interest
References
- Calviani, M.; Goddard, B.; Jacobsson, R.; Lamont, M. (Eds.) SPS Beam Dump Facility: Comprehensive Design Study; CERN: Geneva, Switzerland, 2020. [Google Scholar] [CrossRef]
- Alekhin, S.; Altmannshofer, W.; Asaka, T.; Batell, B.; Bezrukov, F.; Bondarenko, K.; Boyarsky, A.; Choi, K.Y.; Corral, C.; Craig, N.; et al. A facility to Search for Hidden Particles at the CERN SPS: the SHiP physics case. Reports on Progress in Physics 2016, 79, 124201. [Google Scholar] [CrossRef] [PubMed]
- Ahdida, C.; Akmete, A.; Albanese, R.; Alt, J.; Alexandrov, A.; Anokhina, A.; Aoki, S.; Arduini, G.; Atkin, E.; Azorskiy, N.; et al. The SHiP experiment at the proposed CERN SPS Beam Dump Facility. The European Physical Journal C 2022, 82, 486. [Google Scholar] [CrossRef]
- Lopez Sola, E.; Calviani, M.; Avigni, P.; Battistin, M.; Busom Descarrega, J.; Canhoto Espadanal, J.; Fraser, M.A.; Gilardoni, S.; Goddard, B.; Grenier, D.; et al. Design of a high power production target for the beam dump facility at CERN. Phys. Rev. Accel. Beams 2019, 22, 113001. [Google Scholar] [CrossRef]
- Franqueira Ximenes, R.; Aberle, O.; Ahdida, C.; Avigni, P.; Battistin, M.; Bianchi, L.; Buonocore, L.R.; Burger, S.; Busom Descarrega, J.; Calviani, M.; et al. CERN BDF Prototype Target Operation, Removal and Autopsy Steps. CERN BDF PROTOTYPE TARGET OPERATION, REMOVAL AND AUTOPSY STEPS. JACoW IPAC 2021, 2021, 3559–3562. [Google Scholar] [CrossRef]
- Lopez Sola, E.; Calviani, M.; Aberle, O.; Ahdida, C.; Avigni, P.; Battistin, M.; Bianchi, L.; Burger, S.; Busom Descarrega, J.; Canhoto Espadanal, J.; et al. Beam impact tests of a prototype target for the beam dump facility at CERN: Experimental setup and preliminary analysis of the online results. Phys. Rev. Accel. Beams 2019, 22, 123001. [Google Scholar] [CrossRef]
- ANSYS. ANSYS Fluent - CFD Software, 2016.
- OECD.; Agency, N.E. Handbook on Lead-bismuth Eutectic Alloy and Lead Properties, Materials Compatibility, Thermalhydraulics and Technologies; Nuclear Energy Agency, 2015; p. 950. [CrossRef]
- Da Vià, R.; Manservisi, S. Numerical simulation of forced and mixed convection turbulent liquid sodium flow over a vertical backward facing step with a four parameter turbulence model. International Journal of Heat and Mass Transfer 2019, 135, 591–603. [Google Scholar] [CrossRef]
- Barbi, G.; Giovacchini, V.; Manservisi, S. A New Anisotropic Four-Parameter Turbulence Model for Low Prandtl Number Fluids. Fluids 2021, 7, 6. [Google Scholar] [CrossRef]
- Alemberti, A.; Smirnov, V.; Smith, C.F.; Takahashi, M. Overview of lead-cooled fast reactor activities. Progress in Nuclear Energy 2014, 77, 300–307. [Google Scholar] [CrossRef]
- Cheng, X.; Tak, N.i. Investigation on turbulent heat transfer to lead–bismuth eutectic flows in circular tubes for nuclear applications. Nuclear Engineering and Design 2006, 236, 385–393. [Google Scholar] [CrossRef]
- Kawamura, H.; Ohsaka, K.; Abe, H.; Yamamoto, K. DNS of turbulent heat transfer in channel flow with low to medium-high Prandtl number fluid. International Journal of Heat and Fluid Flow 1998, 19, 482–491. [Google Scholar] [CrossRef]
- Kirillov, P.; Ushakov, P. Heat transfer to liquid metals: specific features, methods of investigation, and main relationships. Thermal engineering 2001, 48, 50–59. [Google Scholar]
- Stromquist, W.K. Effect of wetting on heat transfer characteristics of liquid metals (thesis). Technical report, Tennessee Univ., 1953.
- ANSYS. CFX-Solver Theory guide - Release ll, 2006.















| x | y | z | s | |||
| Min | - | |||||
| Max | 2 | - | ||||
| Ave | - | - | - | - | - | |
| - | - | - | 15° |
| Quantity | Value | Unit of Measure |
|---|---|---|
| Pulse power | W | |
| Pulse energy | J | |
| Average power | W | |
| Pulse length | 1 | s |
| Pulse frequency | Hz |
| Setup | Pressure-Based | Steady state | SST |
| Methods | Coupled | First Order Upwind | PTE RF |
| BC | Massflow-inlet | Pressure-outlet | Adiabatic-wall |
| Case | [K] | [K] |
| En_T | 1403 | 823 |
| En_Tm | 1463 | 829 |
| En_full | 1482 | 823 |
| Fluent | CFX | ||
|---|---|---|---|
| Type | Unstructured | Structured | |
| Max. size | 8 | 9 | mm |
| Nodes | - | ||
| Elements | - |
Disclaimer/Publisher’s Note: The statements, opinions and data contained in all publications are solely those of the individual author(s) and contributor(s) and not of MDPI and/or the editor(s). MDPI and/or the editor(s) disclaim responsibility for any injury to people or property resulting from any ideas, methods, instructions or products referred to in the content. |
© 2024 by the authors. Licensee MDPI, Basel, Switzerland. This article is an open access article distributed under the terms and conditions of the Creative Commons Attribution (CC BY) license (http://creativecommons.org/licenses/by/4.0/).