Submitted:
06 May 2024
Posted:
06 May 2024
Read the latest preprint version here
Abstract
Keywords:
1. Introduction
2. Results
2.1. Data Processing
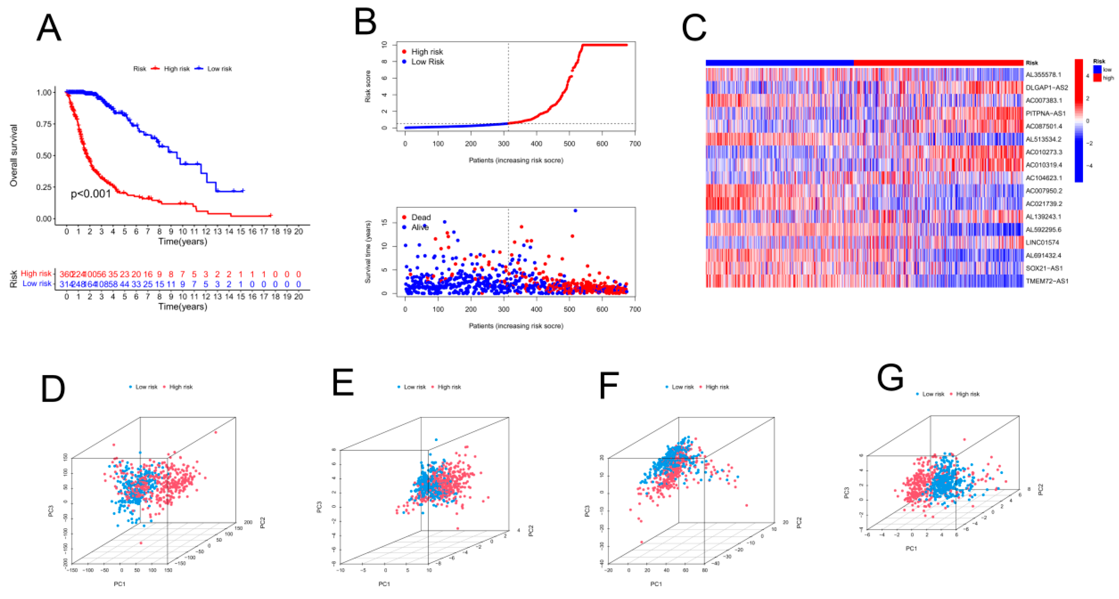
2.2. Prognostic Markers for Mutations Associated with Noncoding RNAs Are Constructed and Validated
2.3. The Cuproptosis-Related lncRNA Prognostic Model Is Independent of Overall Survival
2.4. Correlation Analysis between CRLs and Clinicopathological Features in Glioma
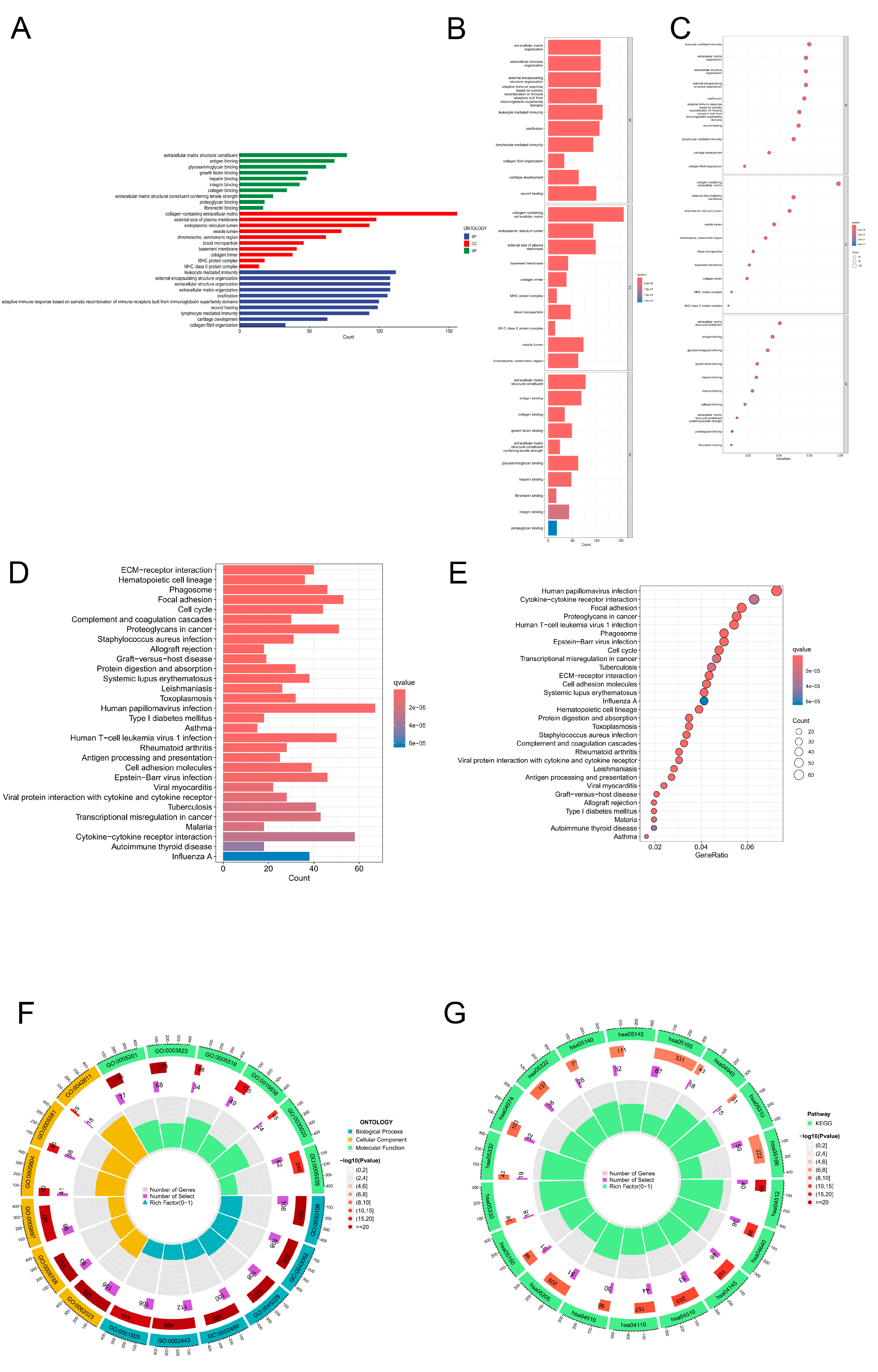
2.5. An Analysis of Gene Sets and Pathways that Enrich Pathways
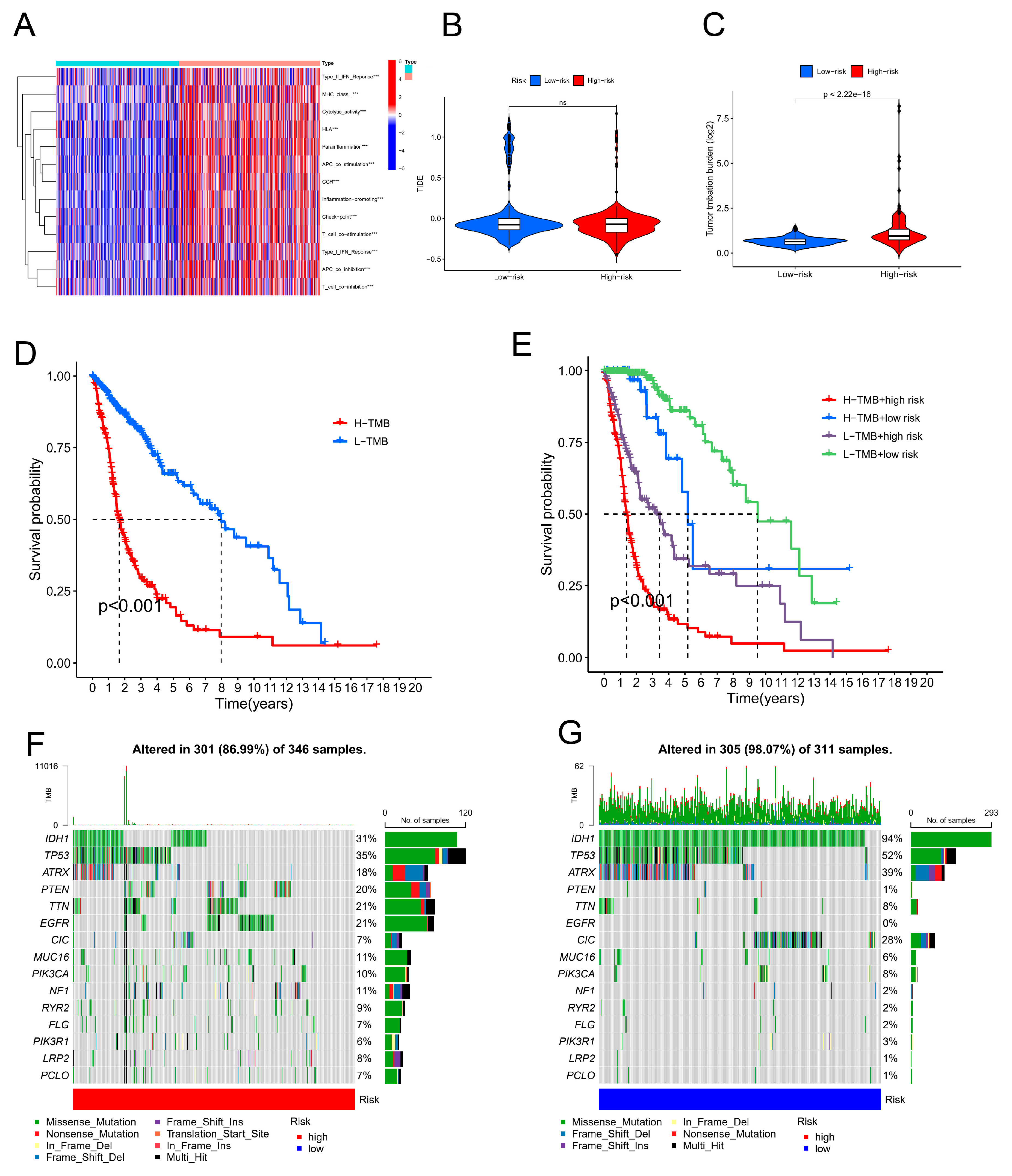
2.6. Estimated Infiltration of Immune Cells in Tumours and Immunotherapy Response
2.7. TMB Analysis Based on the Cuproptosis-Related Prognostic lncRNA Signature in Glioma
2.8. Drug Sensitivity Analysis of Glioma Patients
3. Discussion
4. Materials and Methods
Patient Data Sources
Selection of Cuproptosis-Related Genes
Nomogram and Calibration
Univariate Cox Survival Analysis
Functional Enrichment Analysis
Investigation of the Correlation between Clinical Stage and the Prognostic Risk Score
The Development of a Prognostic Model and Histopathological Analysis of Cuproptosis in Gliomas
Model Validation
TIDE
Estimation of the Tumour Mutational Burden
Pathway Enrichment Analysis and Gene Set Enrichment Analysis
Drug Sensitivity
Statistical Analysis
5. Conclusions
Author Contributions
Funding
Institutional Review Board Statement
Informed Consent Statement
Data Availability Statement
Conflicts of Interest
References
- Chang, B.; Hu, Z.; Chen, L.; Jin, Z.; Yang, Y. Development and validation of cuproptosis-related genes in synovitis during osteoarthritis progress. Front. Immunol. 2023, 14, 1090596. [Google Scholar] [CrossRef]
- Sturm, D.; Pfister, S.M.; Jones, D.T. Pediatric Gliomas: Current Concepts on Diagnosis, Biology, and Clinical Management. J. Clin. Oncol. 2017, 35, 2370–2377. [Google Scholar] [CrossRef] [PubMed]
- Leng, Y.; Wang, X.; Liao, W.; Cao, Y. Radiomics in gliomas: A promising assistance for glioma clinical research. . 2018, 43, 354–359. [Google Scholar] [PubMed]
- Okolie, O.; Bago, J.R.; Schmid, R.S.; Irvin, D.M.; Bash, R.E.; Miller, C.R.; Hingtgen, S.D. Reactive astrocytes potentiate tumor aggressiveness in a murine glioma resection and recurrence model. Neuro-Oncology 2016, 18, 1622–1633. [Google Scholar] [CrossRef] [PubMed]
- Lu, C.; Wei, Y.; Wang, X.; Zhang, Z.; Yin, J.; Li, W.; Chen, L.; Lyu, X.; Shi, Z.; Yan, W.; et al. DNA-methylation-mediated activating of lncRNA SNHG12 promotes temozolomide resistance in glioblastoma. Mol. Cancer 2020, 19, 1–19. [Google Scholar] [CrossRef] [PubMed]
- Lin, A.L.; DeAngelis, L.M. Reappraising the 2016 WHO classification for diffuse glioma. Neuro-Oncology 2017, 19, 609–610. [Google Scholar] [CrossRef]
- Stupp, R.; Brada, M.J.; van den Bent, M.; Tonn, J.-C.; Pentheroudakis, G.; on behalf of the ESMO Guidelines Working Group. High-grade glioma: ESMO Clinical Practice Guidelines for diagnosis, treatment and follow-up. Ann. Oncol. 2014, 25, iii93–iii101. [Google Scholar] [CrossRef] [PubMed]
- Weingart, J.; Grossman, S.A.; Carson, K.A.; Fisher, J.D.; Delaney, S.M.; Rosenblum, M.L.; Olivi, A.; Judy, K.; Tatter, S.B.; Dolan, M.E. Phase I Trial of Polifeprosan 20 With Carmustine Implant Plus Continuous Infusion of Intravenous O6-Benzylguanine in Adults With Recurrent Malignant Glioma: New Approaches to Brain Tumor Therapy CNS Consortium Trial. J. Clin. Oncol. 2007, 25, 399–404. [Google Scholar] [CrossRef] [PubMed]
- Wang, L.; Hu, B.; Pan, K.; Chang, J.; Zhao, X.; Chen, L.; Lin, H.; Wang, J.; Zhou, G.; Xu, W.; et al. SYVN1-MTR4-MAT2A Signaling Axis Regulates Methionine Metabolism in Glioma Cells. Front. Cell Dev. Biol. 2021, 9. [Google Scholar] [CrossRef]
- Kim, H.S.; Seo, M.; Park, T.-E.; Lee, D.Y. A novel therapeutic strategy of multimodal nanoconjugates for state-of-the-art brain tumor phototherapy. J. Nanobiotechnology 2022, 20, 1–27. [Google Scholar] [CrossRef]
- Wang, Z.-Q.; Zhang, M.-Y.; Deng, M.-L.; Weng, N.-Q.; Wang, H.-Y.; Wu, S.-X. Low serum level of miR-485-3p predicts poor survival in patients with glioblastoma. PLOS ONE 2017, 12, e0184969. [Google Scholar] [CrossRef]
- Schlecht, U.; Suresh, S.; Xu, W.; Aparicio, A.M.; Chu, A.; Proctor, M.J.; Davis, R.W.; Scharfe, C.; Onge, R.P.S. A functional screen for copper homeostasis genes identifies a pharmacologically tractable cellular system. BMC Genom. 2014, 15, 263–263. [Google Scholar] [CrossRef]
- Chun, H.; Sharma, A.K.; Lee, J.; Chan, J.; Jia, S.; Kim, B.-E. The Intestinal Copper Exporter CUA-1 Is Required for Systemic Copper Homeostasis in Caenorhabditis elegans. J. Biol. Chem. 2017, 292, 1–14. [Google Scholar] [CrossRef] [PubMed]
- Mhaske, A.; Dileep, K.; Kumar, M.; Poojary, M.; Pandhare, K.; Zhang, K.Y.; Scaria, V.; Binukumar, B. ATP7A Clinical Genetics Resource – A comprehensive clinically annotated database and resource for genetic variants in ATP7A gene. Comput. Struct. Biotechnol. J. 2020, 18, 2347–2356. [Google Scholar] [CrossRef] [PubMed]
- Chi, H.; Peng, G.; Wang, R.; Yang, F.; Xie, X.; Zhang, J.; Xu, K.; Gu, T.; Yang, X.; Tian, G. Cuprotosis Programmed-Cell-Death-Related lncRNA Signature Predicts Prognosis and Immune Landscape in PAAD Patients. Cells 2022, 11, 3436. [Google Scholar] [CrossRef]
- Dang, J.; Wang, T.; Wen, J.; Liang, H. An Important Role of the Type VI Secretion System of Pseudomonas aeruginosa Regulated by Dnr in Response to Anaerobic Environments. Microbiol. Spectr. 2022, 10, e0153322. [Google Scholar] [CrossRef] [PubMed]
- Tsvetkov, P.; Coy, S.; Petrova, B.; Dreishpoon, M.; Verma, A.; Abdusamad, M.; Rossen, J.; Joesch-Cohen, L.; Humeidi, R.; Spangler, R.D.; et al. Copper induces cell death by targeting lipoylated TCA cycle proteins. Science 2022, 375, 1254–1261. [Google Scholar] [CrossRef]
- Zhang, L.; Fang, W.; Zhang, K.; Jiang, W.; Chen, M.; Liao, W.; Pan, W. Long noncoding RNA expression profile from cryptococcal meningitis patients identifies DPY19L1p1 as a new disease marker. CNS Neurosci. Ther. 2019, 25, 772–782. [Google Scholar] [CrossRef]
- Sung, H.; Ferlay, J.; Siegel, R. L.; Laversanne, M.; Soerjomataram, I.; Jemal, A.; Bray, F. , Global Cancer Statistics 2020: GLOBOCAN Estimates of Incidence and Mortality Worldwide for 36 Cancers in 185 Countries. CA Cancer J Clin 2021, 71, 209–249. [Google Scholar] [CrossRef]
- Zhang, Y.; Yang, X.; Zhu, X.-L.; Wang, Z.-Z.; Bai, H.; Zhang, J.-J.; Hao, C.-Y.; Duan, H.-B. A Novel Immune-Related Prognostic Biomarker and Target Associated With Malignant Progression of Glioma. Front. Oncol. 2021, 11. [Google Scholar] [CrossRef]
- Miranda-Gonçalves, V.; Gonçalves, C.S.; Granja, S.; de Castro, J.V.; Reis, R.M.; Costa, B.M.; Baltazar, F. MCT1 Is a New Prognostic Biomarker and Its Therapeutic Inhibition Boosts Response to Temozolomide in Human Glioblastoma. Cancers 2021, 13, 3468. [Google Scholar] [CrossRef] [PubMed]
- Watson, J.R.; Martirosyan, N.; Lemole, G.M.; Trouard, T.P.; Romanowski, M. Intraoperative brain tumor resection with indocyanine green using augmented microscopy. J. Biomed. Opt. 2018, 23, 090501–4. [Google Scholar] [CrossRef]
- Zou, H.; Feng, R.; Huang, Y.; Tripodi, J.; Najfeld, V.; Tsankova, N.M.; Jahanshahi, M.; Olson, L.E.; Soriano, P.; Friedel, R.H. Double minute amplification of mutant PDGF receptor α in a mouse glioma model. Sci. Rep. 2015, 5, 8468–8468. [Google Scholar] [CrossRef]
- Gao, Y.; Wu, Y.; Zhang, N.; Yuan, H.; Wang, F.; Xu, H.; Yu, J.; Ma, J.; Hou, S.; Cao, X. IDH1 gene mutation activates Smad signaling molecules to regulate the expression levels of cell cycle and biological rhythm genes in human glioma U87-MG cells. Mol. Med. Rep. 2021, 23, 1–11. [Google Scholar] [CrossRef] [PubMed]
- Xie, J.; Yang, Y.; Gao, Y.; He, J. Cuproptosis: mechanisms and links with cancers. Mol. Cancer 2023, 22, 1–30. [Google Scholar] [CrossRef]
- Zhang, S.; Chen, R. LINC01140 regulates osteosarcoma proliferation and invasion by targeting the miR-139-5p/HOXA9 axis. Biochem. Biophys. Rep. 2022, 31, 101301. [Google Scholar] [CrossRef]
- Tong, G.; Wu, X.; Cheng, B.; Li, L.; Li, X.; Li, Z.; Nong, Q.; Chen, X.; Liu, Y.; Wang, S. Knockdown of HOXA-AS2 suppresses proliferation and induces apoptosis in colorectal cancer. . 2017, 9, 4545–4552. [Google Scholar]
- Soghala, S.; Harsiny, K.; Momeni, P.; Hatami, M.; Oskooei, V.K.; Hussen, B.M.; Taheri, M.; Ghafouri-Fard, S. Down-regulation of LINC-ROR, HOXA-AS2 and MEG3 in gastric cancer. Heliyon 2022, 8, e11155. [Google Scholar] [CrossRef]
- Liu, Y.; Liu, Y.; Gao, Y.; Wang, L.; Shi, H.; Xuan, C. , H19- and hsa-miR-338-3p-mediated NRP1 expression is an independent predictor of poor prognosis in glioblastoma. PLoS One 2021, 16, e0260103. [Google Scholar] [CrossRef]
- Zhang, L.; Di, L.; Liu, J.; Lei, X.; Gu, M.; Zhang, W.; Wang, Y. The LncRNA signature associated with cuproptosis as a novel biomarker of prognosis in immunotherapy and drug screening for clear cell renal cell carcinoma. Front. Genet. 2023, 14, 1039813. [Google Scholar] [CrossRef]
- Wu, Z.; Xu, J.; Tang, R.; Wang, W.; Zhang, B.; Yu, X.; Liu, J.; Shi, S. The Role of PDGFRA in Predicting Oncological and Immune Characteristics in Pancreatic Ductal Adenocarcinoma. J. Oncol. 2022, 2022, 1–16. [Google Scholar] [CrossRef] [PubMed]








Disclaimer/Publisher’s Note: The statements, opinions and data contained in all publications are solely those of the individual author(s) and contributor(s) and not of MDPI and/or the editor(s). MDPI and/or the editor(s) disclaim responsibility for any injury to people or property resulting from any ideas, methods, instructions or products referred to in the content. |
© 2024 by the authors. Licensee MDPI, Basel, Switzerland. This article is an open access article distributed under the terms and conditions of the Creative Commons Attribution (CC BY) license (http://creativecommons.org/licenses/by/4.0/).