Preprint
Review

This version is not peer-reviewed.

A Comprehensive Review of Sustainable Assessment and Innovation in Jet Grouting Technologies

A peer-reviewed article of this preprint also exists.

Submitted:

27 March 2024

Posted:

28 March 2024

You are already at the latest version

Abstract
This paper undertakes a comprehensive review to underscore the central role of sustainability in the evaluation and innovation of jet grouting technologies. It meticulously traces the evolution of evaluation methodologies, emphasizing the imperative of sustainable practices throughout history. Traditional evaluation paradigms are examined alongside contemporary trends, with a particular focus on sustainability metrics and visualization techniques. Through an examination of innovative jet grouting technologies, this paper illustrates how sustainability principles have driven advancements aimed at improving the efficiency and environmental impact of jet grouting methods. Central to this review is an assessment of sustainability across multiple dimensions, including method applicability, installation and operational compatibility, and the performance of the resulting jet grouted piles. By emphasizing sustainability considerations, the paper highlights the intrinsic link between environmental integrity and technological innovation in the field of jet grouting. In addition, it discusses analytical evaluation methods designed to proactively address sustainability concerns prior to construction, thereby promoting a more environmentally responsible approach. Finally, this paper presents a pioneering evaluation framework that integrates real-time monitoring and visualization tools, allowing stakeholders to track sustainability milestones throughout the construction process. By emphasizing sustainability as a guiding principle, this review advocates for a paradigm shift toward more ecologically sound and resilient jet grouting practices.
Keywords: 
;  ;  ;  ;  ;  

1. Introduction

The need for sustainable solutions in soil improvement and geotechnical engineering has never been greater, and jet grouting technology has emerged as a key player. Widely used for a variety of soil improvement, sealing, and stabilization efforts, jet grouting manifests itself in three primary forms: single-fluid (grout), dual-fluid (air and grout), and triple-fluid (air, water, and grout). At its core, this technology operates on the principle of integrating the injected grout with the surrounding soil, either by erosion or by infiltration into voids [1]. Over the years, the pressing need to improve this technology has spurred extensive study into its multifaceted effects on different soil compositions and site conditions [2].
Innovations in jet grouting technologies have proliferated, resulting in the development and patenting of numerous novel methodologies that are now in use worldwide [3,4,5]. Despite the wealth of literature detailing these advances, practical implementation often lags, with many practitioners relying on conventional methods, occasionally adapted based on personal experience and empirical rules of thumb [2]. This reliance highlights a gap in knowledge dissemination, particularly for new entrants to the field [2,6,7,8]. As a result, there’s a dearth of comprehensive reviews that synthesize the vast body of jet grouting study needed to bridge this knowledge transfer gap.
Existing studies provide insight into maximizing diameter and strength under various construction specifications, as well as guidelines for maintaining quality and precautionary measures. However, conventional evaluation methods typically require post-construction or concurrent verification, which poses significant environmental and resource risks if desired results aren’t achieved. Therefore, it’s imperative to explore methodologies that enable pre-construction prediction and assessment accuracy, thereby mitigating potential adverse impacts.
This paper aims to trace the trajectory of study trends and advances in jet grouting assessment, from the genesis of innovative techniques to novel verification methodologies. By emphasizing sustainable evaluation practices, it seeks to promote a paradigm shift toward proactive and environmentally conscious construction approaches. This comprehensive review lays the foundation for a more resilient and sustainable future for geotechnical engineering.

2. Evolution and Innovations in Jet Grouting Technologies

Efforts to improve traditional jet grouting methods have been driven by an overriding concern for sustainability, with the goal of optimizing construction efficiency while minimizing environmental impact and resource use. Through careful study, numerous guidelines have been formulated to maintain the integrity of soil improvement columns [2,9,10]. These efforts have led to significant advancements in jet grouting technology, not only improving the quality and scale, but also enhancing the effectiveness of soil stabilization and ground improvement efforts. Precautions taken before and during construction, such as verifying grout strength, monitoring flow rates and pressures, and ensuring drilling accuracy and column alignment, serve to ensure construction quality and integrity.
Innovative methods have emerged, each offering unique features and capabilities to augment jet grouting practices.

2.1. V-Jet Method

The V-jet method represents a paradigm shift, enabling the construction of jet grout piles (JGPs) from 2 m to 5 m in diameter using installation boreholes as small as 10 cm, surpassing the efficiency of conventional techniques. It is remarkably versatile, demonstrating efficacy in a wide range of soil conditions while maintaining robust improvement column integrity [11]. Figure 1 illustrates the significant soil improvement achieved by the V-Jet method.
The efficiency of the system lies in its ability to minimize energy loss during grout injection and air compression, facilitated by highly pressurized cement grout and compressed air [11]. Significantly, it reduces slurry disposal requirements compared to conventional methods. With an emphasis on erosion efficiency, acoustic monitoring systems are incorporated to track the progress of grout erosion to ensure optimal performance [11]. By adapting design specifications, the process can produce JGPs up to 5.5 m in diameter, as exemplified by the MultiFan column, known for its distinctive shape. Shape verification is facilitated by Jet Wave Monitoring (JWM), which uses acoustic monitoring within standard design parameters [12]. Cheng et al. [13] highlight its effectiveness in reducing the number of JGPs in congested areas, as demonstrated in their case study. Figure 2 shows the layout and shape measurement of the MultiFan column in the field.
Through innovations such as the V-Jet method, jet grouting technologies are not only advancing in terms of performance and efficiency, but also aligning with sustainable practices, ensuring responsible use of resources and minimizing environmental impact.

2.2. Middle-Pressure Injection Total System (MITS) Method

The Middle-Pressure Injection Total System (MITS) method is a beacon of innovation in the field of sustainable soil improvement techniques. Through a strategic fusion of technology and environmental stewardship, this method is pioneering a paradigm shift toward environmentally responsible soil stabilization practices.
At its core, this method utilizes the inherent benefits of monitor-mounted mixing blades to orchestrate a symphony of efficiency and precision. These blades intricately blend the injected grout with the surrounding soil, meticulously sculpting the desired diameter and strengthening the substrate [14,15]. By ingeniously integrating mechanical soil cutting and grout mixing functions, the MITS method overcomes the limitations of conventional high-pressure jet grouting techniques [14]. The incorporation of prevention plates along the periphery of the mixing blade represents a triumph of resource conservation and waste reduction [14,15]. These plates act as guardians against uncontrolled overflow of grout, ensuring its judicious use and seamless integration into the soil matrix.
In essence, the MITS process embodies sustainability through its unwavering commitment to environmental stewardship and operational efficiency. By delivering soil-cement formations commensurate with the span of the mixing blade, this technology is ushering in a new era of responsible construction practices [14]. Figure 3 and Figure 4 provide a glimpse into the transformative potential of the MITS monitor, illustrating its schematic representation and real-world application in the field, respectively.

2.3. Super Jet-Midi (SJM) Method

The Super Jet-Midi (SJM) method is a testament to sustainable innovation within jet grouting technologies and represents a significant advancement towards environmentally conscious soil reinforcement practices [16,17]. In response to the imperative of sustainability, this method has been meticulously designed to not only enhance the efficiency of conventional jet grouting processes, but also to minimize the environmental impact. Of note is the remarkable achievement of increasing column strength by up to six times compared to conventional jet grouting processes (JGP), coupled with a substantial 40% reduction in spoil generation [18]. By embracing the principles of sustainability, the SJM process is pioneering the production of large diameter columns ranging from 2.4 to 3.2 meters at depths of 30 meters, and 2.8 to 3.5 meters within the same range, while significantly reducing ground disturbance [18].
At its core, the SJM method embodies sustainability through its careful attention to resource optimization and environmental protection. Central to its operation is the use of specialized technology that harmonizes mechanical and hydraulic forces to precisely control the injection of cementitious grout. This precision ensures minimal waste and maximum effectiveness in soil reinforcement, thereby minimizing ecological disruption. By concentrating grout injection both mechanically and hydraulically, the SJM method achieves pinpoint cutting and erosion, facilitating the formation of expansive columns with unprecedented efficiency.
The SJM construction process, shown in Figure 5, underscores the company’s commitment to sustainable practices by describing a process in which environmental impacts are carefully managed and minimized. Through such innovative techniques, the SJM process not only pushes the boundaries of jet grouting technology, but also exemplifies a deep commitment to sustainability in civil engineering practice.

2.4. Metro Jet System (MJS) Method

The Metro Jet System (MJS) method is emerging as a beacon of sustainability in the field of ground engineering, underscoring a deep commitment to environmental stewardship and longevity [19]. This groundbreaking technique orchestrates a symphony of air and grout discharge to reinforce ground stability, particularly in challenging terrains such as shield tunnelling projects. Notably, the versatile slurry system feature enables construction in myriad orientations, from horizontal to vertical, embodying a shift toward resource efficiency and waste reduction [20].
At its core, the MJS method utilizes state-of-the-art drilling equipment to meticulously create boreholes in the ground, followed by precise injections of high-pressure grout to form Jet Grout Piles (JGP). But its significance goes beyond mere technological innovation; it embodies a holistic approach to sustainable practices [21]. By prioritizing the timely removal of spoil during the jet grouting process, the MJS method mitigates adverse impacts on the surrounding environment and promotes a harmonious coexistence between human activities and ecological integrity.
Central to its ethos is the dual objective of increasing the efficiency of soil reinforcement while minimizing potential ground disturbance and lateral soil movement. This integrated approach not only strengthens the resilience of soil structures, but also mitigates disruptions to surrounding ecosystems, ensuring long-term environmental equilibrium.
In essence, the Metro Jet System Method is a testament to the fusion of technological prowess and environmental stewardship, ushering in a new era of sustainable ground engineering practices. Its innovative drilling and grouting techniques not only improve soil stability, but also pave the way for a more sustainable future in civil engineering. Through careful attention to environmental impact and resource optimization, the MJS method is emerging as a harbinger of sustainability, illuminating the path to a greener, more resilient built environment.

2.5. Jumbo-Jet Special Grout (JSG) Method

The Jumbo-Jet Special Grout (JSG) method epitomizes the sustainable advancement of jet grouting technologies, using a dual-fluid approach that combines high-pressure cement grout with air pressure to revolutionize soil stabilization [22,23]. By harnessing the power of air pressure to reduce frictional loss and disperse grout over a larger area, this method achieves a remarkable 30% increase in column diameter while maintaining the same jetting energy [24]. This efficiency not only optimizes resource utilization, but also minimizes environmental impact.
However, it’s imperative to recognize the nuanced sustainability considerations of the method. While JSG increases column diameter and stability, it also generates a higher volume of debris and may produce columns that are slightly weaker than those formed by single-fluid methods [24]. This trade-off highlights the importance of comprehensive sustainability assessments in technological innovation.
The design parallels the SJM method, ensuring familiarity and ease of adoption into existing practices, while consistently producing high quality soil concrete comparable to SJM samples [18]. Through the precise application of high-pressure water-cement jets, the JSG method strategically displaces soil and consolidates underground columns to strengthen soil stability and sustainably improve ground conditions. In addition, numerous innovative approaches such as Chemical Churning Pile (CCP), Column Jet Grout (CGP), and Pendulous Jet Grout (PJG) have emerged within the field of jet grouting technologies, each contributing to the sustainable development of ground engineering. Study efforts have predominantly focused on increasing column diameters, prompting investigations into critical parameters such as nozzle configuration, rotational speed, and grout flow dynamics [25,26,27,28]. These efforts collectively underscore a commitment to sustainable practices, advancing not only technological capabilities but also environmental stewardship in ground engineering methodologies.

3. Traditional Evaluation Methods for Jet Grouting Technologies

The conventional approach to evaluating the effectiveness of jet grouting techniques has long been a part of geotechnical engineering practice. Historically, evaluations have relied on empirical observations or the use of monitoring systems, but without a dedicated focus on sustainability issues. Traditionally, the evaluation of jet grouting efforts has encompassed a spectrum of metrics, including construction efficiency, resource utilization, time requirements, environmental impacts, soil improvement quality, structural performance, and more. However, these conventional methods often overlook the imperative of sustainability, relegating it to a peripheral consideration.
To rectify this oversight, a paradigm shift towards integrating sustainability metrics into the evaluation framework is essential. Evaluating jet grouting practices through a sustainability lens requires an expanded set of criteria that includes not only technical efficacy, but also environmental impact, social considerations, and economic viability. By incorporating sustainability principles into the evaluation process, a more holistic understanding of the long-term viability and environmental footprint of the technology can be achieved.

3.1. Unconfined Compression Test

Central to quantifying the enhanced strength and stability provided by jet grouting, the unconfined compression test serves as a critical metric for sustainable geotechnical solutions. By examining the core or shaped cylinder samples from spoil grabs, this test provides valuable insight into the bearing capacity of the soil after treatment. In particular, the emphasis on using the 28-day unconfined strength test data emerges as a sustainability metric that reflects the long-term viability and resilience of the soil improvement to anticipated environmental conditions. In addition, this method promotes an advanced understanding of soil interactions under specific groundwater conditions, thereby promoting resource efficiency and reducing potential environmental degradation. The requirement to achieve specified strength in at least 90% of samples, as recommended in the guidelines [9], underscores the commitment to sustainability by ensuring the reliability and durability of the structure while minimizing material waste and optimizing the use of natural resources. The inclusion of in-situ testing methods, such as compression testing, where core recovery is challenging [9], further demonstrates an adaptive approach to evaluation, reducing the environmental footprint associated with sample collection and promoting a more holistic evaluation of soil stability in its natural context. This sustainable approach to unconfined compression testing not only evaluates the technical aspects of soil improvement, but also aligns with broader environmental goals, ensuring that jet grouting projects contribute positively to ecological balance and resource conservation.

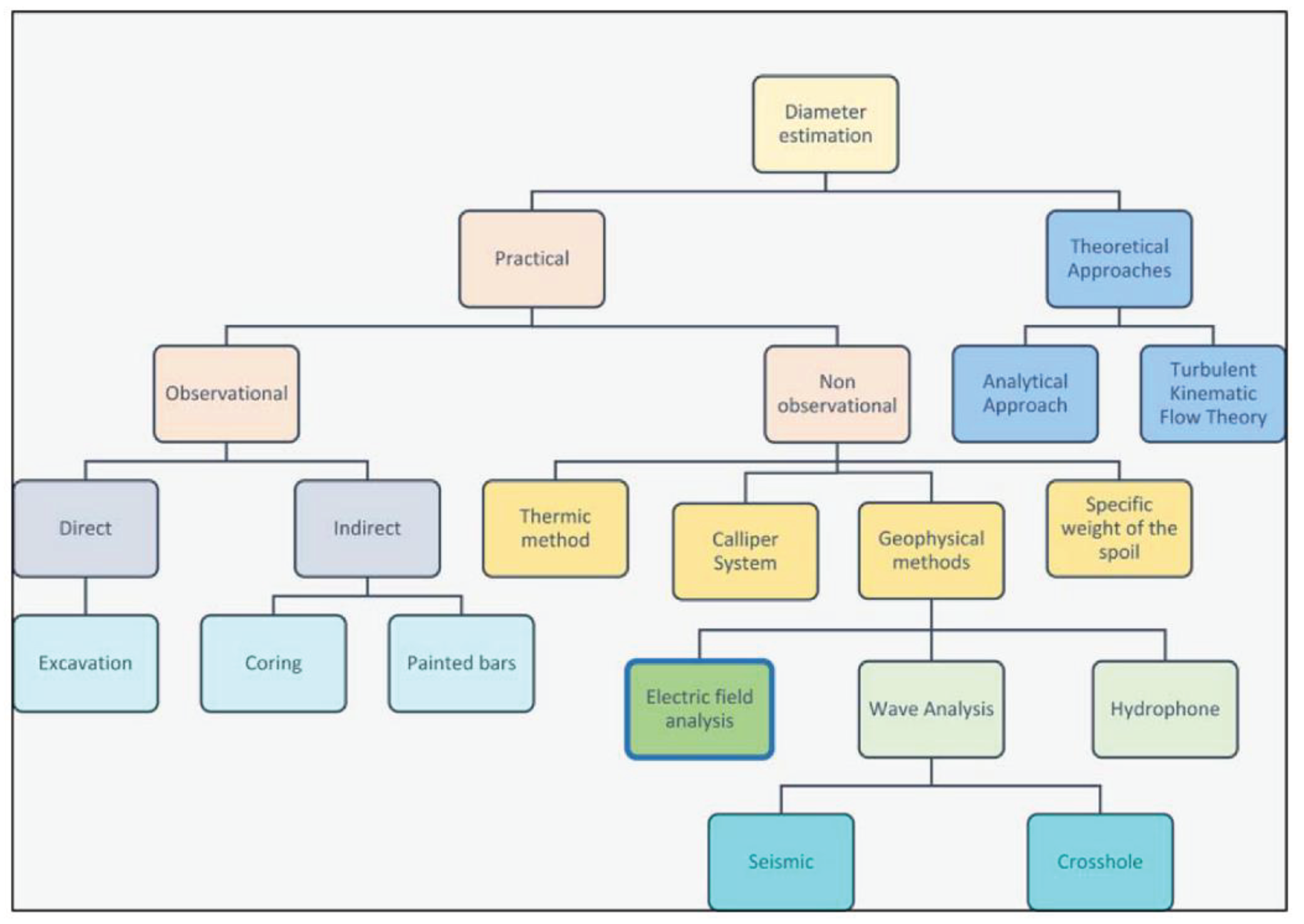
3.2. Diameter/Geometry Confirmation

Diameter and geometry confirmation within the jet grouting technology is critical to ensuring the quality and sustainability of ground improvement projects. Precision in creating columns with the desired dimensions directly impacts not only the structural integrity and functionality of the improved ground, but also its environmental footprint. Traditional methods of confirming these dimensions, while effective, often have drawbacks such as being time-consuming, costly, and environmentally invasive.
In pursuit of sustainable development goals, the jet grouting industry has been challenged to innovate less intrusive and more environmentally friendly diameter confirmation techniques. Figure 6 [29] categorizes the development of methods to measure the dimensions of soil-cement columns with minimal environmental disturbance. Among these, the development of non-destructive, cost-effective and efficient methods has been prioritized [2,30,31], reflecting a shift towards sustainable practices in geotechnical engineering.
The coring method, one of the conventional approaches, involves taking samples from the perimeter of treated columns to verify their dimensions. While providing accurate data, the destructive nature of this method and the extended timeframe required for core extraction and analysis underscore the need for sustainable alternatives. The limitations of this method highlight the importance of balancing accuracy with environmental considerations, as shown in Figure 7.
Thermal methods use thermal monitoring to assess column dimensions through the heat generated by the grout curing process [32,33,34]. This real-time, non-destructive technique provides insight into column integrity and size, but can be affected by soil types and hydration reactions, as noted by Wunderle et al. [35]. The challenge is to refine these methods to reduce error margins and adapt them to different geotechnical contexts.
Geophysical methods, including surface seismography and the Jet Wave Monitoring (JWM) system, offer innovative, sustainable ways to confirm diameters. By evaluating wave propagation, sound, and electrical resistivity, these techniques provide a non-invasive means of estimating column dimensions [36,37,38]. Figure 8 illustrates the setup for acoustic monitoring and shows its potential to minimize ecological disturbance during soil improvement processes.
The geoelectric probe technique, as developed by Amini et al. [29], represents a groundbreaking approach that uses electrical resistivity measurements to infer column geometry non-invasively. This method, based on Wenner’s theory [29], exemplifies the industry’s move towards sustainable innovation by reducing the need for physical intrusion and mitigating environmental impact.
However, the complexity and cost associated with geophysical methods remain significant barriers to widespread adoption. The sustainability of jet grouting technology depends not only on the environmental performance of these techniques, but also on their accessibility and economic viability. As the industry evolves, the emphasis on developing methods that are both accurate and environmentally responsible will continue to guide innovation in jet grouting technology and ensure that ground improvement practices contribute positively to sustainable development goals.

3.3. Mud Discharge

In the sustainable jet grouting technologies, the evaluation of mud discharge emerges as a critical environmental and operational consideration. The characteristics and volume of mud discharged during jet grouting operations reflect not only the effectiveness and efficiency of the technique, but also its environmental impact. Sustainable practices require careful analysis of slurry discharge to ensure minimal ecological disruption while maximizing the technical results of soil stabilization projects.
Analysis of the composition, consistency and volume of the slurry discharge provides a nuanced understanding of the environmental footprint of the jet grouting process. This analysis helps identify opportunities to reduce waste, optimize resource use, and mitigate potential environmental damage. Sustainable jet grouting aims to strike a balance between achieving desired geotechnical objectives and preserving the natural integrity of the project site.
Slurry management is an integral part of preventing ground heave and fractures, which can compromise structural integrity and cause unnecessary environmental damage. To address these concerns in a sustainable manner, wells are designed to facilitate the unimpeded discharge of excess material, thereby preventing overpressure and minimizing the risk of ground disturbance. The empirical calculation of mud discharge volume serves not only as a measure of process success, but also as a benchmark for environmental stewardship. According to the guidelines of the Japan Jet Grouting Association (JJGA), the mud discharge volume should be 1.1 to 1.3 times the injected grout volume for sandy and clay soils, respectively [39]. This recommendation emphasizes the importance of precision in material application to reduce waste and increase the efficiency of resource use.
Incorporating sustainable practices into slurry discharge management involves developing strategies for slurry reuse or safe disposal that minimize the impact on surrounding ecosystems and water bodies. Advanced filtration and treatment technologies can turn discharged mud into a resource, either by recycling it within the construction process or by reusing it for other applications, thus embodying the principles of circular economy in geotechnical engineering.
The sustainable evaluation of mud disposal requires a holistic approach that considers not only the operational efficiency of jet grouting, but also its compatibility with environmental protection goals. By emphasizing the sustainable management of grouted slurry, the jet grouting industry can contribute to more resilient and environmentally friendly infrastructure development, aligning with broader sustainability goals and reducing the environmental footprint of construction projects.

3.4. Permeability Testing

The evaluation of permeability within jet grouting projects goes beyond the mere measurement of column diameters and serves as a cornerstone for sustainable and effective groundwater management. Ensuring the impermeability of jet grouted structures is critical to their role in controlling water flow and preventing soil contamination, thereby contributing significantly to environmental sustainability [37]. Permeability testing is essential when jet grouting is used to construct barriers such as walls, slabs, or panels with the primary objective of reducing soil permeability to protect water resources [9].
Sustainable permeability evaluation practices focus on accurately determining the hydraulic conductivity (permeability coefficient) of the treated soil. This involves the analysis of core and spoil samples taken from the grouted structures, ensuring that the edges are precisely trimmed for accurate measurement [40]. Various methods, including the pumping test [41,42], the Tricon flexible wall triaxial cell permeameter [40,43,44], and the falling head permeameter [45], offer different approaches to measuring permeability based on the specific requirements of the project and the environmental considerations involved.
The selection of the most appropriate test method depends on the sustainability objectives of the project, which include not only the technical performance of the jet grouting operation, but also its impact on water conservation and soil integrity. Factors such as monitoring water levels and assessing movement of adjacent structures guide this selection process and ensure that the method selected is consistent with the overall goal of minimizing environmental disruption while maximizing the effectiveness of water control measures.
Integrating sustainability into permeability testing involves the use of advanced, minimally invasive techniques that reduce the environmental footprint of sampling and testing. This approach emphasizes the need for comprehensive data analysis to optimize the jet grouting process and enhance its ability to create impermeable barriers that support groundwater management and soil stabilization efforts. In this way, the jet grouting industry not only adheres to rigorous technical standards, but also contributes to the conservation of natural resources and the protection of ecosystems, aligning geotechnical engineering practices with the principles of sustainable development.

4. Analytical and Simulation Approaches to Jet Grouting Technologies

In the field of sustainable jet grouting technologies, analytical evaluation through simulation studies stands out as an environmentally conscious approach. These studies offer the unique advantage of exploring a wide range of scenarios, including those that are difficult or impractical to investigate using traditional methods, without the direct use of natural resources, energy, or significant financial costs. This section discusses simulation-based study focused on evaluating the strength development and diameter prediction of jet grouting, with an emphasis on sustainable practices and results.

4.1. Strength-Related Studies

Previous experimental investigations of grout strength development for various soil types have set the stage for more advanced, sustainable analytical approaches [46,47]. In particular, the practice of conducting jet grouting trials prior to full-scale construction projects, while useful, raises concerns about resource use and environmental impact. In response, simulation-based predictive studies have emerged as a less resource-intensive alternative that provides insight into the strength development of jet grouting processes with minimal environmental impact [48,49].
The use of Artificial Neural Networks (ANN), Support Vector Machines (SVM), and Functional Networks (FN) to predict the unconfined compressive strength of jet grouted structures represents a leap toward sustainable engineering practices [48,49]. These methods utilize various jet grouting data - including water/cement ratio, cement type, mix age, and soil composition - as input parameters for data training and prediction, thereby optimizing material usage and minimizing waste.
Inazumi et al. [50] further exemplified sustainable innovation by using the autoregressive integrated moving average (ARIMA) model, the state space representation (SSR) model, and the machine learning predictive (MLP) model to predict the long-term strength development of materials such as granulated blast furnace slag. Such approaches not only improve the understanding of material behavior over time, but also contribute to the development of more durable and environmentally friendly construction materials.
The study of Young’s modulus in the jet grouting [51,52] highlights the potential of the analytical approach to address complex, strength-related parameters in a sustainable manner. Although experimental determination of such parameters can be challenging and resource-intensive, empirical and simulation-based methods offer a way to achieve accurate estimates with reduced environmental impact [53].
Through the integration of advanced analytical models and simulation studies, the evaluation of jet grouting technologies is being redefined to emphasize sustainability. By reducing the need for physical testing and optimizing material composition and use, these analytical approaches contribute significantly to the development of more sustainable, efficient, and environmentally friendly geotechnical engineering practices.

4.2. Diameter Prediction Studies

In the advancement of sustainable jet grouting technologies, column diameter prediction plays a critical role in optimizing resource utilization and minimizing environmental impact. The development and refinement of empirical formulas and analytical models for diameter prediction represents a significant step toward more sustainable construction practices. These methods aim to increase the precision of jet grouting operations by tailoring them to the specific soil conditions and grouting process parameters, thereby reducing unnecessary material use and mitigating the risk of environmental disturbance.
Empirical methods, as introduced by researchers such as Shibazaki [54], Mihalis et al. [55], and Flora et al. [56], along with theoretical and semi-theoretical models by Modoni et al. [57], Wang et al. [58], and Shen et al. [59,60], form the basis of diameter prediction. These approaches incorporate variables related to both the grouting process and soil characteristics, allowing for a more nuanced and environmentally sensitive application of jet grouting technologies.
Despite the diversity of these models, a common challenge is the interpretability and physical relevance of the formulas, with some notable exceptions [61]. The path to sustainable jet grouting requires not only the development of accurate predictive models, but also models that are understandable and directly applicable in the field.
The wide range of analytical studies devoted to diameter prediction [56,60,62,63,64,65,66] employ a variety of sophisticated techniques ranging from Artificial Neural Networks (ANN) and Support Vector Machines (SVM) to Deep Neural Networks (DNN) and Bayesian inference models. These studies utilize a variety of input parameters, including the number and diameter of nozzles, the characteristics and flow rate of injected fluids, and detailed soil properties such as resistivity and particle size distribution. Consideration of operational variables such as rotation and lift speed further refines the prediction accuracy.
This comprehensive approach to diameter prediction not only serves the technical objectives of jet grouting, but is also consistent with the principles of sustainability. By enabling more precise control of the grouting process, these analytical models facilitate the efficient use of materials, reduce waste, and minimize the environmental footprint of construction activities. The emphasis on using advanced computational models and machine learning techniques to predict jet grout column diameters underscores a commitment to innovation that is both environmentally responsible and technologically advanced. The future of sustainable jet grouting technology depends on the continued development and application of these predictive models to promote construction practices that are not only effective and efficient, but also deeply attuned to the conservation of natural resources and the protection of the environment.

4.3. Performance Evaluation Simulations

In the sustainable development within the jet grouting industry, performance evaluation simulations are emerging as an essential tool for optimizing the environmental and operational efficiency of construction projects. Before construction begins, it is invaluable to conduct simulations that predict not only the dimensions and strength of improvement columns, but also their performance over time. This proactive approach helps to minimize waste, conserve resources, and ensure that desired outcomes align with sustainability goals.
Despite the critical role of performance evaluation, the focus on numerical analysis to understand the overall performance of jet grouted structures has been relatively limited. The majority of existing studies have focused on predicting physical properties such as column diameter, with less emphasis on how these structures perform under various environmental and loading conditions. This oversight underscores a gap in current analytical approaches, where the emphasis on sustainability requires not only predicting the immediate results of jet grouting, but also understanding its long-term impact on and integration with the surrounding ecosystem.
To address this, performance evaluation simulations provide a forward-looking perspective that encompasses a wide range of factors, including durability, resilience to environmental stresses, and compatibility with natural systems. Such simulations are instrumental in visualizing the potential environmental impacts of jet grouting projects, enabling adjustments in design and execution to minimize carbon footprints, reduce material consumption, and avoid adverse effects on water and soil quality.
By expanding the scope of simulation studies to include performance analysis, the jet grouting process can be refined to improve sustainability. This includes evaluating the energy efficiency of construction techniques, the longevity of structures in changing climates, and the potential for recycling or reusing materials after project completion. These simulations are critical to developing a deeper understanding of the environmental dynamics at play, guiding the selection of materials and methods that support ecological balance. Incorporating pictorial output data into performance simulations provides a tangible representation of potential outcomes, facilitating clearer communication among stakeholders and enabling informed decision-making. By visualizing the long-term effects of jet grouting projects, these simulations play a critical role in advancing sustainable practices in the field.

4.3.1. Numerical Simulations (FEM, FDM and FVM Analysis)

The use of FEM (Finite Element Method) has been extensively documented in the field of jet grouting technology study, with numerous studies [66,67,68,69,70,71,72] using this method to investigate ground movement and structural integrity after intervention. FVM (Finite Volume Method) [28] and FDM (Finite Difference Method) [73] analyses complement this by providing additional perspectives on material dispersion and interaction with the environment. Such numerical simulations are critical for predicting the behavior of jet grouted structures under various loading conditions and their interaction with natural geologic formations.
Figure 9 and Figure 10 showing FEM simulation models provide important insight into the vertical deformation of soils due to jet grouting, comparing conditions before and after tunneling or other subsurface interventions. Validation of these models with field data increases the credibility and applicability of the simulations in the design of sustainable construction projects. The adoption of the Mohr-Coulomb failure criterion and elastic models in FEM analysis facilitates a nuanced understanding of soil behavior and potential failure mechanisms, which is essential for the design of resilient and sustainable jet grouted structures. In addition, studies focusing on effective stress analysis [72,74] and the diffusion dynamics of turbulent submerged jets [28] help optimize the grouting process to maximize efficiency while minimizing environmental impact.
Incorporating sustainability into numerical simulations involves extending the analysis to include aspects such as resource consumption, energy efficiency, and potential impacts on groundwater and soil quality. By examining the potential for liquefaction and other soil responses to jet grouting [74,75], these simulations provide a basis for developing more environmentally friendly grouting techniques that reduce the risk of adverse ecological effects. The integration of FEM, FDM, and FVM analyses into the evaluation of jet grouting technologies underscores the commitment to sustainability by enabling the prediction and mitigation of environmental impacts. Through detailed modeling and simulation, these analytical methods facilitate the design and implementation of jet grouting projects that not only meet technical and structural objectives, but are also consistent with the principles of environmental protection and sustainable development.

4.3.2. New Innovative MPS-CAE Simulation

The adoption of the Moving Particle Simulation (MPS) method with Computer Aided Engineering (CAE), that is MPS-CAE simulation in geotechnical engineering represents a significant step towards more sustainable construction practices [76,77,78,79,80,81,82,83,84,85,86]. In particular, Inazumi et al. [14] innovatively applied MPS-CAE simulation to analyze and elucidate the intricate construction mechanisms underlying jet grouting technology. This groundbreaking approach not only facilitates dynamic visual inspection at every stage of construction, but also underscores the sustainability benefits of optimized resource utilization. This analysis is based on the assumption that grout and soil exhibit Bingham and Bi-Viscosity Bingham fluid behaviors, respectively, illustrating a deeper understanding of material interactions in the sustainable construction.
Figure 11 and Figure 12 contrast the efficiency of simulation models with and without mechanical mixing wings and traditional jet grouting methods over various time periods. Significantly, Figure 13 and Figure 14 show that the incorporation of mechanical wings increases the diameter and homogeneity of mixture formations even at lower pressures, demonstrating the achievement of greater efficiency and sustainability in construction methods. The clear visualization of non-uniform mixing areas also allows for targeted improvements, minimizing waste and increasing the sustainability of construction projects.
In a parallel move towards sustainability, Shakya et al. [87] aimed to refine the fidelity of the simulation by addressing previous limitations in accurately modeling the mud discharge phenomenon [14]. This refinement, derived from realistic unconfined compression tests, suggests that the accuracy of jet grouting simulations can be dramatically improved with accurate soil parameterization, reflecting the need for a detailed understanding of material properties to replicate realistic and sustainable construction processes. Further investigations by Shakya and Inazumi [88] into the nuances of the Bingham fluid bi-viscosity model highlight the criticality of parameter selection in influencing sustainability through optimization of material use and avoidance of resource waste.
This extensive study provides a comprehensive framework for identifying precise parameter values that are critical for simulating realistic soil behavior. Given the limitations of physical testing for these parameters, simulation emerges as a key tool for advancing sustainable practices by enabling theoretical fine-tuning of construction specifications without the direct environmental and financial costs typically associated with trial-and-error methods in actual construction scenarios.
The correlation between construction quality and specifications such as grout quality and volume is also highlighted. Shakya et al. [39] demonstrate how adjustments in construction methods, such as the innovative two-step grout spraying technique, can significantly impact the sustainability of jet grouting processes. Figure 15 and Figure 16 show comparative models and results of traditional and modified grouting techniques, respectively, illustrating that even minor adjustments in specifications can result in significant improvements in efficiency and environmental impact. This insight is critical for the construction industry as it provides a path to more sustainable construction practices by optimizing resource use and improving the quality of construction outcomes without additional resource expenditures.
Through these innovative simulations and methodologies, the section underscores the critical role of advanced simulation technologies in pushing the boundaries of sustainable construction. It highlights the potential of MPS-CAE simulation not only to improve the efficiency and quality of jet grouting processes, but also to contribute significantly to the broader goals of sustainability in the construction sector.

5. Concluding Discussions

In the pursuit of sustainable construction practices, the integration of environmental, social, and financial sustainability into the evaluation and innovation of jet grouting technologies is emerging as a paramount objective. This paper reviews the progressive study trends in the evaluation of quality control of jet grouting technology, highlighting the importance of sustainability in this field. The importance of quality control in jet grouting technology cannot be overemphasized given its profound impact on sustainability. Effective monitoring and evaluation mechanisms are essential to identify potential flaws and defects early in the construction process, thereby averting construction disasters that could adversely affect soil and water quality, waste resources, and jeopardize the well-being of communities.
Initially, the sector relied on traditional evaluation methods such as empirical analysis, hypothetical scenarios, and direct observation for quality control. While fundamental, these methods have gradually given way to more sophisticated real-time monitoring systems, including acoustic and thermal methods. Despite their advances, these systems provide limited insight into the progress of the construction, only hinting at the potential end result without assuring sustainability outcomes. Recognizing the limitations of traditional and early technological approaches, there has been a shift toward the development of analytical methods capable of predicting the final characteristics of jet grout columns - shape, size, and strength - based on input parameters. This analytical approach facilitates pre-construction evaluations, allowing de-sign specifications to be adjusted to meet sustainability criteria and project requirements. It emphasizes the need not only to achieve structural integrity, but also to optimize environmental performance and minimize social impacts.
The paper introduces simulation through the MPS-CAE simulation as an innovative evaluation technique that allows a detailed study of the construction process through visual data. This method not only predicts outcomes like analytical studies, but also provides insight into potential problems at their source, thereby increasing the possibility of sustainable construction practices. It represents a shift toward a more holistic evaluation method that considers the potential environmental and social impacts of construction activities from the outset. Furthermore, the integration of simulation studies represents a paradigm shift away from outdated methods towards a more reliable, accurate, and sustainability-focused approach to the evaluation of jet grouting technology. The future direction of study and application should prioritize simulation studies, with an emphasis on creating realistic soil models for different soil types. This will allow for a more comprehensive understanding and optimization of design specifications to ensure that jet grouting projects are sus-tainable, efficient, and socially responsible.
In summary, the evolution of evaluation methods in jet grouting technology reflects a growing emphasis on sustainability. By moving from traditional to analytical and now to simulation-based methods, the field is moving toward practices that not only ensure structural integrity and efficiency, but also prioritize environmental preservation and social welfare. The next phase of study should focus on refining simulation models to encompass a wide range of soil conditions, enabling the construction industry to meet the pressing need for sustainable infrastructure development.

Author Contributions

Conceptualization, S.I.; methodology, S.I.; software, S.S.; validation, S.I.; formal analysis, S.S.; investigation, S.S.; resources, S.I.; data curation, S.S. and S.I.; writing—original draft preparation, S.S.; writing—review and editing, S.I.; visualization, S.I.; supervision, S.I.; project administration, S.I.; funding acquisition, S.I. All authors have read and agreed to the published version of the manuscript.

Funding

This research received no external funding.

Institutional Review Board Statement

Not applicable.

Informed Consent Statement

Not applicable.

Data Availability Statement

The data are contained within the article.

Conflicts of Interest

The authors declare no conflict of interest.

References

  1. Liu, Y.; Pan, Y.; Sun, M.; Hu, J.; Yao, K. Lateral compression response of overlapping jet-grout columns with geometric imperfections in radius and position. Canadian Geotechnical Journal 2018, 55, 1282–1294. [Google Scholar] [CrossRef]
  2. Croce, P.; Flora, A.; Modoni, G. Jet grouting: technology, design and control. Crc Press, Florida, USA, 2014. [CrossRef]
  3. Croce, P.; Modoni, G. Design of jet-grouting cut-offs. Proceedings of the Institution of Civil Engineers-Ground Improvement 2007, 11, 11–19. [Google Scholar] [CrossRef]
  4. Lignola, G.P.; Flora, A.; Manfredi, G. Simple method for the design of jet grouted umbrellas in tunneling. Journal of geotechnical and geoenvironmental engineering 2008, 134, 1778–1790. [Google Scholar] [CrossRef]
  5. Modoni, G.; Bzówka, J. Analysis of foundations reinforced with jet grouting. Journal of Geotechnical and GeoEnvironmental Engineering 2012, 138, 1442–1454. [Google Scholar] [CrossRef]
  6. Al-Khadaar, R.M.; Ahmed, M.D. Review of jet grouting practice around the world. Journal of Engineering 2023, 29, 48–70. [Google Scholar] [CrossRef]
  7. Njock, P.G.A.; Chen, J.; Modoni, G.; Arulrajah, A.; Kim, Y.H. A review of jet grouting practice and development. Arabian Journal of Geosciences 2018, 11, 1–31. [Google Scholar] [CrossRef]
  8. Christodoulou, D.; Lokkas, P.; Markou, I.; Droudakis, A.; Chouliaras, I.; Alamanis, N. Principles and developments in soil grouting: a historical review. WSEAS Trans Adv Eng Educ 2021, 18, 175–191. [Google Scholar] [CrossRef]
  9. Force, J.G.T. Geo-Institute of ASCE grouting committee jet grouting task force jet grouting guideline. American Society of Civil Engineers, Virginia, United States, 2009. Retrieved from: www.geo-solutions.com.
  10. Force, J.G.T. Port of Galveston pier 16 & 18 jet grouting specification. American Society of Civil Engineers, Virginia, United States, 2011. Retrieved from: www.portofgalveston.com.
  11. Shinsaka, T.; Yamazaki, J. Development of high-speed type jet grouting method. Proceedings of Geotechnics for Sustainable Development, Hanoi, Vietnam, 28-29 November 2013. [Google Scholar]
  12. Shinsaka, T.; Yamazaki, J.; Nakanishi, Y.; Komiya, K. Quality control and shape control techniques in jet grouting. In IFCEE 2018: Stuedlein, A.W., Lemnitzer, A., Suleiman, M.T., Eds.; American Society of Civil Engineers: Reston, VA, USA, 6 June 2018. [Google Scholar] [CrossRef]
  13. Cheng, S.H.; Liao, H.J.; Wong, R.K.; Takeshi, I.; Hsieh, Y.H. Performance of V-JET method for arrival of shield tunnelling machine. Proceedings of Geotechnics for Sustainable Development, Hanoi, Vietnam, 28-29 November 2013. [Google Scholar]
  14. Inazumi, S.; Shakya, S.; Komaki, T.; Nakanishi, Y. Numerical analysis on performance of the middle-pressure jet grouting method for ground improvement. Geosciences 2021, 11, 313. [Google Scholar] [CrossRef]
  15. Komaki, T.; Nakanishi, Y.; Shakya, S.; Inazumi, S. Visual Assessment of Mixing Process of Middle-Pressure Jet Grouting Method. Journal of the Society of Materials Science 2022, 71, 67–72. [Google Scholar] [CrossRef]
  16. Wang, Z.F.; Shen, S.L.; Ho, C.E.; Kim, Y.H. (2013). Jet grouting practice: an overview. Geotechnical Engineering Journal of the SEAGS & AGSSEA 2013, 44, 88–96. [Google Scholar]
  17. Okamura, K.; Matsui, T. Soil improvement pile construction called a super jet method under special conditions-bearing capacity recovery construction in Haneda utility-tunnels. Asanumagumi technology report 2003, 26, 103–114. [Google Scholar]
  18. Fang, Y.S.; Kao, C.C.; Chou, J.; Chain, K.F.; Wang, D.R.; Lin, C.T. Jet grouting with the superjet-midi method. Proceedings of the Institution of Civil Engineers-Ground Improvement 2006, 10, 69–76. [Google Scholar] [CrossRef]
  19. Oda, K.; Kaji, S.; Nakajima, K.; Nakagawa, K. Horizontal Jet-mixing method for ground Improvement. In Soft Soil Engineering; Routledge: London, UK, 25 October 2017; pp. 483–488. [Google Scholar] [CrossRef]
  20. Hashimoto, T.; Liu, Y. New technologies for shallow to deep underground construction in urban area. In International Symposium on Advances in Ground Technology and Geo-Information 2011, 1, 2. [Google Scholar] [CrossRef]
  21. Nakashima, S.; Wataru, N. All-around type reinforcing and consolidating method in the ground and apparatus thereof. U.S. Patent No. 5,401,121. Washington, DC: U.S. Patent and Trademark Office, 28 March 1995.
  22. Burke, G.K.; Peterson, J.H.; Smith, M.L. Superjet Grouting and the Quality of its Product. In Advances in Grouting and Ground Modification, Colorado, USA, 5-8 August 2000, pp. 111–125. [CrossRef]
  23. Covil, C.S.; Skinner, A.E. Jet grouting—a review of some of the operating parameters that form the basis of the jet grouting process. In Grouting in the ground: Proceedings of the conference organized by the Institution of Civil Engineers, London, UK, 25–26 November 1992, pp. 605–629. [CrossRef]
  24. Ni, J.C.; Cheng, W.C. Quality control of double fluid jet grouting below groundwater table: case history. Soils and foundations 2014, 54, 1039–1053. [Google Scholar] [CrossRef]
  25. Shen, S.L.; Njock, P.G.A.; Zhou, A. Influence of nozzle structure on effectiveness of jet grouting operations and its optimal design. Geoenergy Science and Engineering 2023, 226, 211788. [Google Scholar] [CrossRef]
  26. Erkan, İ.H. , & Tan, Ö. The effect of pulling and rotation speed on the jet grout columns. International Journal of Civil and Environmental Engineering 2017, 10, 1690–1694. [Google Scholar] [CrossRef]
  27. Nikbakhtan, B.; Osanloo, M. Effect of grout pressure and grout flow on soil physical and mechanical properties in jet grouting operations. International Journal of Rock Mechanics and Mining Sciences 2009, 46, 498–505. [Google Scholar] [CrossRef]
  28. Modoni, G.; Wanik, L.; Giovinco, G.; Bzówka, J.; Leopardi, A. Numerical analysis of submerged flows for jet grouting. Proceedings of the Institution of Civil Engineers-Ground Improvement 2016, 169, 42–53. [Google Scholar] [CrossRef]
  29. Amini, A.; Rojhani, M.; Azadi, A.; Raoof, M.A. Diameter Measurement of Jet-Grouting Column Using Geo-Electrical Probe: Construction and Field Testing. KSCE Journal of Civil Engineering 2024, 28, 566–580. [Google Scholar] [CrossRef]
  30. Kimpritis, T. The control of column diameter and strength in Jet Grouting processes and the influence of ground conditions. Doctoral. Degree Thesis, Imperial College London, London, United Kingdom, 2013. [Google Scholar]
  31. Mooney, M.A.; Bearce, R.G. Assessment of jet grout column diameter during construction using electrical resistivity imaging. In Grouting 2017 2017, (pp. 42-51). [CrossRef]
  32. Wojciechowski, M. Shape identification of the jet-grouted column based on the thermal analysis and differential evolution. Archives of Civil Engineering 2023, 507–518. [Google Scholar] [CrossRef]
  33. Mullins, G. Thermal integrity profiling of drilled shafts. DFI Journal-The Journal of the Deep Foundations Institute 2010, 4, 54–64. [Google Scholar] [CrossRef]
  34. England, M.G.; Cheesman, P.F. Method and apparatus for analyzing anomalies in concrete structures. U.S. Patent No. 9,977,008. Washington, DC: U.S. Patent and Trademark Office. 22 May 2018. Retrieved from: https://patentimages.storage.googleapis.com/.
  35. Wunderle, B.; May, D.; Ras, M.A.; Schulz, M.; Wöhrmann, M.; Bauer, J.; Keller, J. In-situ monitoring of interface delamination by local thermal transducers exemplified for a flip-chip package. 22nd International Workshop on Thermal Investigations of ICs and Systems (THERMINIC), Budapest, Hungary, 2016, pp. 230–235. [CrossRef]
  36. Shinsaka, T.; Shimano, A.; Yamaguchi, H.; Kimura, T.; Nakanishi, Y.; Komiya, K. Quality of improved soil constructed by jet grouting. Proceeding of the 51st Japan National Conference on Geotechnical Engineering, JGS (Japanese Geotechnical Society), Okayama, Japan, 2016, pp. 795–796 (in Japanese).
  37. Cheng, S.H.; Liao, H.J.; Wong, R.K.N.; Yamazaki, J. Advanced quality control technology for jet grouting method. In Proceedings of the International Symposium on Evolving Jet Grouting Technology, Tokyo, Japan, 1 October 2020. [Google Scholar]
  38. Cheng, S.H.; Liao, H.J.; Yamazaki, J.; Wong, R.K.N. Evaluation of jet grout column diameters by acoustic monitoring. Canadian Geotechnical Journal 2017, 54, 1781–1789. [Google Scholar] [CrossRef]
  39. Shakya, S.; Inazumi, S.; Chao, K.C.; Wong, R.K.N. Innovative Design Method of Jet Grouting Systems for Sustainable Ground Improvements. Sustainability 2023, 15, 5602. [Google Scholar] [CrossRef]
  40. Allan, M.L.; Kukacka, L.E. Analysis of core samples from jet grouted soil (No. BNL--62357), Brookhaven National Lab, 1995. [CrossRef]
  41. Qian, X.; Zhang, P.; Wang, S.; Guo, S.; Hou, X. Grouting Additives and Information-Based Construction of Jet Grouting in the Water-Rich Sand Stratum. Applied Sciences 2022, 12, 12586. [Google Scholar] [CrossRef]
  42. Mansur, C.I.; Dietrich, R.J. Pumping test to determine permeability ratio. Journal of the Soil Mechanics and Foundations Division 1965, 91, 151–183. [Google Scholar] [CrossRef]
  43. Carpenter, G.W.; Stephenson, R.W. Permeability testing in the triaxial cell. Geotechnical Testing Journal 1986, 9, 3–9. [Google Scholar] [CrossRef]
  44. Daniel, D.E.; Trautwein, S.J.; Boynton, S.S.; Foreman, D.E. Permeability testing with flexible-wall permeameters. Geotechnical Testing Journal 1984, 7, 113–122. [Google Scholar] [CrossRef]
  45. Zhang, Y.; Li, H.; Abdelhady, A.; Yang, J. Comparative laboratory measurement of pervious concrete permeability using constant-head and falling-head permeameter methods. Construction and Building Materials 2020, 263, 120614. [Google Scholar] [CrossRef]
  46. Topark-Ngarm, P.; Chindaprasirt, P.; Sata, V. Setting time, strength, and bond of high-calcium fly ash geopolymer concrete. Journal of materials in civil engineering 2015, 27, 04014198. [Google Scholar] [CrossRef]
  47. Lai, S.; Serra, M. Concrete strength prediction by means of neural network. Construction and Building Materials 1997, 11, 93–98. [Google Scholar] [CrossRef]
  48. Tinoco, J.; Correia, A.G.; Cortez, P. A data mining approach for jet grouting uniaxial compressive strength prediction. In 2009 World Congress on Nature & Biologically Inspired Computing (NaBIC). IEEE 2009, pp. 553–558. [CrossRef]
  49. Tinoco, J.; Correia, A.G.; Cortez, P. Jet grouting mechanicals properties prediction using data mining techniques. In Grouting and Deep Mixing 2012, pp. 2082–2091. [CrossRef]
  50. Inazumi, S.; Shakya, S.; Chio, C.; Kobayashi, H.; Nontananandh, S. Time-Series Prediction of Long-Term Sustainability of Grounds Improved by Chemical Grouting. Applied Sciences 2023, 13, 1333. [Google Scholar] [CrossRef]
  51. Sun, Y.; Zhang, J.; Li, G.; Ma, G.; Huang, Y.; Sun, J.; Wang, Y.; Nener, B. Determination of Young’s modulus of jet grouted coalcretes using an intelligent model. Engineering Geology 2019, 252, 43–53. [Google Scholar] [CrossRef]
  52. Tinoco, J.; Correia, A.G.; Cortez, P. A novel approach to predicting Young’s modulus of jet grouting laboratory formulations over time using data mining techniques. Engineering Geology 2014, 169, 50–60. [Google Scholar] [CrossRef]
  53. Fang, Y.S.; Liao, J.J.; Sze, S.C. An empirical strength criterion for jet grouted soilcrete. Engineering geology 1994, 37, 285–293. [Google Scholar] [CrossRef]
  54. Shibazaki, M. State of practice of jet grouting. Proceedings of 3rd International Conference on Grouting and Ground Treatment, New Orleans, Louisiana, 10-12 February 2003. [Google Scholar] [CrossRef]
  55. Mihalis, I.K.; Tsiambaos, G.; and Anagnostopoulos, A. Jet grouting applications in soft rocks: The Athens Metro case. Proceedings of Institution of Civil Engineers─Geotechnical Engineering 2004, 157, 219–228. [Google Scholar] [CrossRef]
  56. Flora, A.; Modoni, G.; Lirer, S.; and Croce, P. The diameter of single, double and triple fluid jet grouting columns: prediction method and field trial results. Géotechnique 2013, 63, 934–945. [Google Scholar] [CrossRef]
  57. Modoni, G.; Croce, P.; Mongiovi, L. Theoretical modelling of jet grouting. Geotechnique 2006, 56, 335–347. [Google Scholar] [CrossRef]
  58. Wang, Z.F.; Shen, S.L.; Yang, J. Estimation of the diameter of jet-grouted column based on turbulent kinematic flow theory. In Grouting and deep mixing 2012, pp. 2044–2051. [CrossRef]
  59. Shen, S.L.; Wang, Z.F.; Ho, C.E. Current state of the art in jet grouting for stabilizing soft soil. In Proceedings of ground Improvement and Geosynthetics, Shanghai, China, 26-28 May 2014. pp. 107–116. [CrossRef]
  60. Shen, S.L.; Wang, Z.F.; Yang, J.; Ho, C.E. Generalized approach for prediction of jet grout column diameter. Journal of Geotechnical and Geoenvironmental Engineering 2013, 139, 2060–2069. [Google Scholar] [CrossRef]
  61. Croce, P.; Flora, A. Analysis of single-fluid jet grouting. Géotechnique 2020, 50, 739–748. [Google Scholar] [CrossRef]
  62. Wang, Z.F.; Cheng, W.C. Predicting jet-grout column diameter to mitigate the environmental impact using an artificial intelligence algorithm. Underground Space 2021, 6, 267–280. [Google Scholar] [CrossRef]
  63. Diaz, E.; Tomás, R. Upgrading the prediction of jet grouting column diameter using deep learning with an emphasis on high energies. Acta Geotechnica 2021, 16, 1627–1633. [Google Scholar] [CrossRef]
  64. Tinoco, J.; Gomes Correia, A.; Cortez, P. Jet grouting column diameter prediction based on a data-driven approach. European Journal of Environmental and Civil Engineering 2018, 22, 338–358. [Google Scholar] [CrossRef]
  65. Zhao, L.S.; Qi, X.; Tan, F.; Chen, Y. A new prediction model of the jet grouting column diameter for three jet grouting systems. Computers and Geotechnics 2023, 163, 105753. [Google Scholar] [CrossRef]
  66. Ochmański, M.; Modoni, G.; Bzówka, J. Prediction of the diameter of jet grouting columns with artificial neural networks. Soils and Foundations 2015, 55, 425–436. [Google Scholar] [CrossRef]
  67. Asker, K.; Fouad, M.T.; Bahr, M.; El-Attar, A. Numerical analysis of reducing tunneling effect on viaduct piles foundation by jet grouted wall. Mining of Mineral Deposits 2021, 15, 75–86. [Google Scholar] [CrossRef]
  68. Ho, C.E.; Hu, S. Numerical analysis of jet grout elements for braced excavation in soft clay. In GeoCongress 2006: Geotechnical Engineering in the Information Technology Age 2006, pp. 1–6. [CrossRef]
  69. Pavan, A.; Tamilmani, T. Numerical analysis on the effect of jet grout piles on an excavation located in an urban area. GEOMATE Journal 2015, 8, 1167–1171. [Google Scholar] [CrossRef]
  70. Wang, Z.F.; Bian, X.; Wang, Y.Q. Numerical approach to predict ground displacement caused by installing a horizontal jet grout column. Marine Georesources & Geotechnology 2017, 35, 970–977. [Google Scholar] [CrossRef]
  71. Zhang, W.; Li, Y.; Goh, A.T.C.; Zhang, R. Numerical study of the performance of jet grout piles for braced excavations in soft clay. Computers and Geotechnics 2020, 124, 103631. [Google Scholar] [CrossRef]
  72. Toraldo, C.; Modoni, G.; Ochmański, M.; Croce, P. The characteristic strength of jet-grouted material. Geotechnique 2018, 68, 262–279. [Google Scholar] [CrossRef]
  73. Lin, C.; Han, J.; Shen, S.; Hong, Z. Numerical modeling of laterally loaded pile groups in soft clay improved by jet grouting. In Grouting and Deep Mixing 2012, pp. 2052–2060. [CrossRef]
  74. Ozener, P.; Dulger, M.; Berilgen, M. Numerical study of effectiveness of jet-grout columns in liquefaction mitigation. In 6th international conference on earthquake geotechnical engineering, Christchurch, New Zealand, 1 November 2015.
  75. Olgun, C.G. ; Martin, II, J.R. Numerical modeling of the seismic response of columnar reinforced ground. In Geotechnical earthquake engineering and soil dynamics IV 2008, pp. 1–11. [CrossRef]
  76. Inazumi, S.; Kuwahara, S. Numerical simulation of backfilling behavior of boreholes. Results in Engineering 2024, 21, 101907. [Google Scholar] [CrossRef]
  77. Shakya, S.; Inazumi, S. Soil behavior modeling by MPS-CAE simulation. International Journal of GEOMATE 2023, 24, 18–25. [Google Scholar] [CrossRef]
  78. Shakya, S.; Nakao, K.; Kuwahara, S.; Inazumi, S. Impact of the boreholes on the surrounding ground. Water 2023, 15, 188. [Google Scholar] [CrossRef]
  79. Shakya, S.; Inazumi, S.; Nontananandh, S. Potential of computer-aided engineering in the design of ground improvement technologies. Applied Sciences 2022, 12, 9675. [Google Scholar] [CrossRef]
  80. Nontananandh, S.; Kuwahara, S. Shishido, K.; Inazumi, S. Influence of perforated soils on installation of new piles. Applied Sciences 2022, 12, 7712. [Google Scholar] [CrossRef]
  81. Nakao, K.; Inazumi, S.; Takahashi, T.; Nontananandh, S. Numerical simulation of the liquefaction phenomenon by MPSM-DEM coupled CAES. Sustainability 2022, 14, 7517. [Google Scholar] [CrossRef]
  82. Nakao, K.; Inazumi, S.; Takaue, T.; Tanaka, S.; Shinoi, T. Evaluation of discharging surplus soils for relative stirred deep mixing methods by MPS-CAE analysis. Sustainability 2022, 14, 58. [Google Scholar] [CrossRef]
  83. Nakao, K.; Inazumi, S.; Takaue, T.; Tanaka, S.; Shinoi, T. Visual evaluation of relative deep mixing method type of ground-improvement method. Results in Engineering 2021, 10, 100233. [Google Scholar] [CrossRef]
  84. Inazumi, S.; Tanaka, S.; Komaki, T.; Kuwahara, S. Evaluation of effect of insertion of casing by rotation on existing piles. Geotechnical Research 2021, 8, 25–37. [Google Scholar] [CrossRef]
  85. Inazumi, S.; Jotisankasa, A.; Nakao, K.; Chaiprakaikeow, S. Performance of mechanical agitation type of ground-improvement by CAE system using 3-D DEM. Results in Engineering 2020, 6, 100108. [Google Scholar] [CrossRef]
  86. Inazumi, S.; Kuwahara, S.; Jotisankasa, A.; Chaiprakaikeow, S. MPS-CAE simulation on dynamic interaction between steel casing and existing pile when pulling out existing piles. International Journal of GEOMATE 2020, 18, 68–73. [Google Scholar] [CrossRef]
  87. Shakya, S.; Inazumi, S.; Nontananandh, S. Potential of Computer-Aided Engineering in the Design of Ground-Improvement Technologies. Applied Sciences 2022, 12, 9675. [Google Scholar] [CrossRef]
  88. Shakya, S.; Inazumi, S. Applicability of Numerical Simulation by Particle Method to Unconfined Compression Tests on Geomaterials. Civil Engineering Journal 2024, 10, 1–19. [Google Scholar] [CrossRef]
Figure 1. Excavated V-Jet columns [11].
Figure 1. Excavated V-Jet columns [11].
Preprints 102397 g001
Figure 2. MultiFan-shaped Jet grouting Technology [12].
Figure 2. MultiFan-shaped Jet grouting Technology [12].
Preprints 102397 g002
Figure 3. Schematic diagram of MITS monitor.
Figure 3. Schematic diagram of MITS monitor.
Preprints 102397 g003
Figure 4. Water spraying demonstration by MITS monitor.
Figure 4. Water spraying demonstration by MITS monitor.
Preprints 102397 g004
Figure 5. Construction procedure for SJM method (a) drilling with casing; (b) double rod placing (c) casing removal (d) jet grouting (e) removing double rod (f) double rod flushing [18].
Figure 5. Construction procedure for SJM method (a) drilling with casing; (b) double rod placing (c) casing removal (d) jet grouting (e) removing double rod (f) double rod flushing [18].
Preprints 102397 g005
Figure 6. Categorization of the soil-cement diameter estimation methods [29].
Figure 6. Categorization of the soil-cement diameter estimation methods [29].
Preprints 102397 g006
Figure 7. Inclined core sampling for unconfined compression test [29].
Figure 7. Inclined core sampling for unconfined compression test [29].
Preprints 102397 g007
Figure 8. Acoustic monitoring system [11].
Figure 8. Acoustic monitoring system [11].
Preprints 102397 g008
Figure 9. Simulation model with its detailed components for deformation calculation [67].
Figure 9. Simulation model with its detailed components for deformation calculation [67].
Preprints 102397 g009
Figure 10. Vertical deformation before and after tunneling [67].
Figure 10. Vertical deformation before and after tunneling [67].
Preprints 102397 g010
Figure 11. Jet grouting simulation models with and without mixing blades for evaluation purposes [14].
Figure 11. Jet grouting simulation models with and without mixing blades for evaluation purposes [14].
Preprints 102397 g011
Figure 12. Simulation-based evaluation and visualization of traditional jet grouting process at 18 MPa [14].
Figure 12. Simulation-based evaluation and visualization of traditional jet grouting process at 18 MPa [14].
Preprints 102397 g012
Figure 13. Simulation-based evaluation and visualization of CMS method at 0.01 MPa pressure [14].
Figure 13. Simulation-based evaluation and visualization of CMS method at 0.01 MPa pressure [14].
Preprints 102397 g013
Figure 14. Simulation-based evaluation and visualization of CMS method at 15 MPa pressure [14].
Figure 14. Simulation-based evaluation and visualization of CMS method at 15 MPa pressure [14].
Preprints 102397 g014
Figure 15. Simulation models for comparing the effectiveness of changing grout spraying methods [39].
Figure 15. Simulation models for comparing the effectiveness of changing grout spraying methods [39].
Preprints 102397 g015
Figure 16. Simulation result comparison for the change in grout spray method [39].
Figure 16. Simulation result comparison for the change in grout spray method [39].
Preprints 102397 g016
Disclaimer/Publisher’s Note: The statements, opinions and data contained in all publications are solely those of the individual author(s) and contributor(s) and not of MDPI and/or the editor(s). MDPI and/or the editor(s) disclaim responsibility for any injury to people or property resulting from any ideas, methods, instructions or products referred to in the content.
Copyright: This open access article is published under a Creative Commons CC BY 4.0 license, which permit the free download, distribution, and reuse, provided that the author and preprint are cited in any reuse.
Prerpints.org logo

Preprints.org is a free preprint server supported by MDPI in Basel, Switzerland.

Subscribe

Disclaimer

Terms of Use

Privacy Policy

Privacy Settings

© 2026 MDPI (Basel, Switzerland) unless otherwise stated