Submitted:
18 March 2024
Posted:
19 March 2024
You are already at the latest version
Abstract
Keywords:
1. Introduction
2. Introducing Urban Transport Network in Batna
2.1. Urban Transport Bus
| The year | the number of lines | the number of buses | the number of seats |
|---|---|---|---|
| 1971 | 02 | 03 | 300 |
| 1987 | 07 | 23 | 2278 |
| 1996 | 09 | 67 | 6700 |
| 2007 | 10 | 192 | 19200 |
| 2014 | 15 | 395 |
| Number | The line | The number of dealers | The number of vehicles | The number of seats |
|---|---|---|---|---|
| 01 | City center- 1200 residence section | 24 | 35 | 3217 |
| 02 | City center- Bouâakal section | 25 | 29 | 2729 |
| 03 | City center- Lembarkia section | 27 | 31 | 2989 |
| 04 | City center- 1020 residence section | 28 | 30 | 2916 |
| 05 | City center- Kchida section | 15 | 15 | 1328 |
| 06 | City center- Lembarkia - B section | 1 | 1 | 80 |
| 07 | City center- Tamechit section | 22 | 23 | 2054 |
| 08 | City center- The hospital | 8 | 8 | 281 |
| 09 | City center- Eldjadida station | 24 | 24 | 2317 |
| 10 | City center- Ouled Bchina | 15 | 15 | 1497 |
| 11 | Esalsabil section/ Chikhi 500 residence section | 1 | 4 | 404 |
| 12 | Sonatiba section- Chelia hotel | 1 | 6 | 606 |
| 13 | Bouzourane section- El djadida | 28 | 37 | 3479 |
| 14 | Tazoult- Batna | 69 | 81 | 3810 |
| 15 | Esalsabil section- Eriadh section | 1 | 4 | 404 |

2.2. Urban Taxiing
3. Geographic Information System for Urban Transport Network in Batna
3.1. Methodology

- Scan paper charts of (the city plan, the plan of bus lines and the plan of taxi stop stations).
- The completion of the digital model of the previous schemes: this process was carried out by means of spatial representation of building and construction sectors frame. In addition, to the use of linear representation to represent the lines parts through the private choices of type of the line according to the importance of the category that each section belongs to. The representation of the bullet representation has been used to represent the components of both networks (such as stop places, stations ... etc).
- As for the metadata, both technical and statistical, it has been processed and incorporated into the files of DAT type. Where we linked geographic data with their descriptive characteristics.
- Facilitate recognition of the geographical distribution of the components of the network.
- Facilitate management and monitoring of the network.
- Facilitate geographic analyses of the distribution of the network components.
4. Methodology for the Network Database Design
4.1. The Concept of the Database
4.2. Modeling of Urban Transport Network Data
- Find out the completed tracks.
- Know the number of vehicles that make up the network.
- Know the different technical characteristics of linear components that make up the raster of the network, such as (Passenger capacity, license number, commercial speed, the date of the beginning of the service, etc ...).
- Conducting surveillance and technical maintenance.
- Follow-up the quality of the service provided.
- Follow-up reports and citizens' protests.
- Each stop station is characterized by a set of technical characteristics.
- Each track is characterized by a set of technical characteristics, including the departure point and arrival point.
- Each vehicle is characterized by a set of technical characteristics.
- Each stop station links the beneficiary and the path of the network.
- Each stop station, or path has specific geographic coordinates.
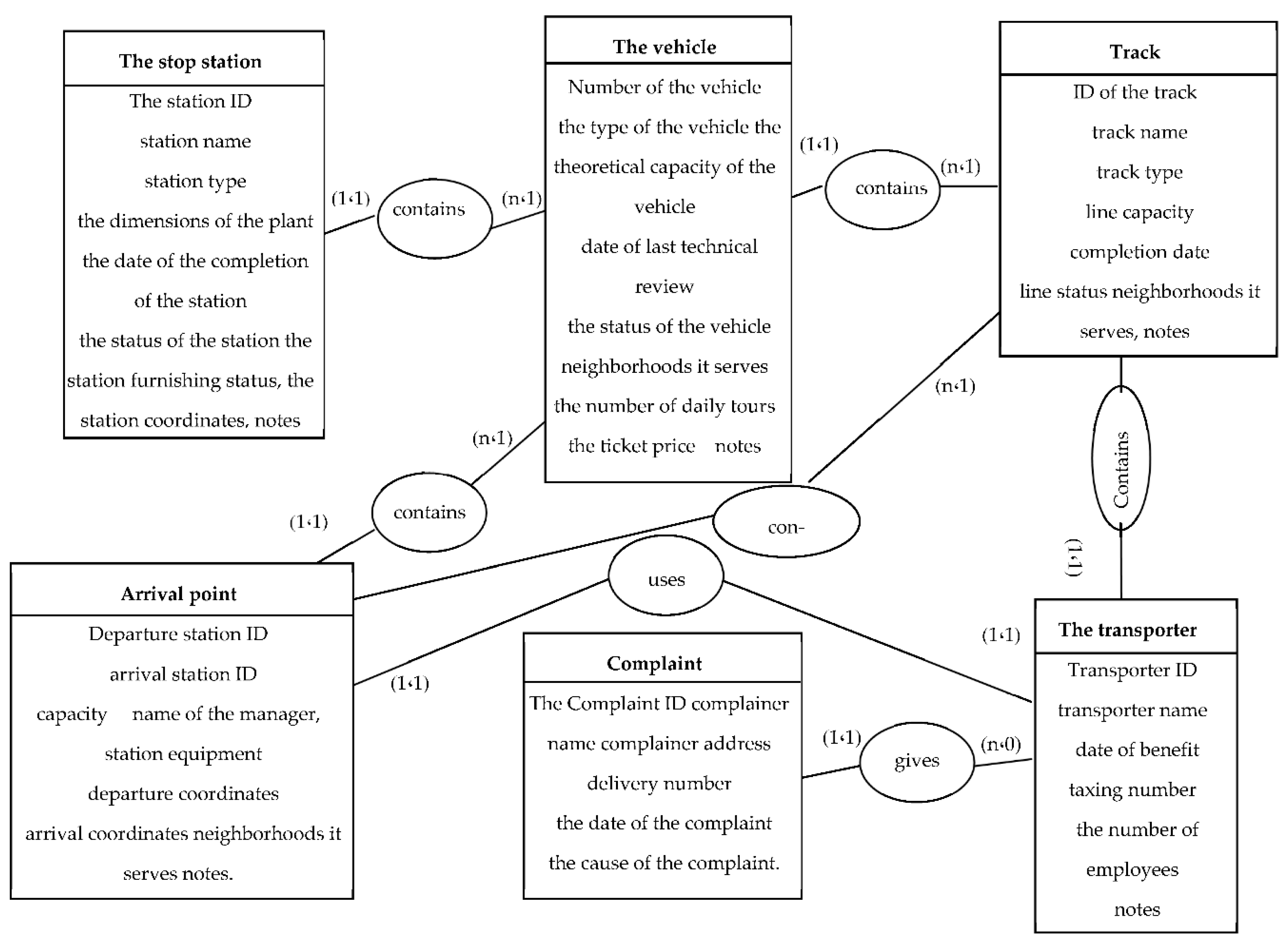
4.2.1. The Development of the Data Model
- Linear Assets: The types of lines in sections that make up the network.
- Raster Assets: The arrival or departure points, stops, transporters, and complaints.
- The following table shows all the assets of this network and its characteristics
| Assets | Characteristics |
|---|---|
| Track | ID of the track, track name, track type, line capacity, completion date, line status, neighborhoods it serves, notes |
|
Vehicle (Bus, car) |
Number of the vehicle, the type of the vehicle, the theoretical capacity of the vehicle, date of last technical review, the status of the vehicle, neighborhoods it serves, the number of daily tours, the ticket price, notes |
| Stop station | The station ID, station name, station type, the dimensions of the plant, the date of the completion of the station, the status of the station, the station furnishing status, the station coordinates, notes |
| Arrival point or departure | Departure station ID, arrival station ID, name of the manager, capacity, station equipment, departure coordinates, arrival coordinates, neighborhoods it serves, notes. |
| Transporters | Transporter ID, transporter name, date of benefit, taxing number, the number of employees, notes |
| The complaint | Complaint ID, complainer name, complainer address, delivery number, the date of the complaint, the cause of the complaint. |

4.3. The Urban Transport Network Databases Combination


5. The Plans and the Queries
- The geographical distribution of the total lines that go through the city center?
- The geographical distribution of lines that have been completed before a certain date?
- The geographical distribution of the stop stations that witness bottlenecks and was reported by the population?


6. Conclusions
References
- Ministerial Decree dated on 20.7.1983 containing the organization of vehicles used for transport .j R. Page number 38 in 2298.
- According to transport directorate of the city of Batna. 2007.
- Zakaria Meglati, analytical study of mass transit in urban areas. Urban transport institution Batna sample, Batna University 2011.s 41.
- Pornon, H. 1995,« des SIG dans des communes de moins de 3000 habitants », Revue internationale de géomatique, vol. 5, n° 1, pp. 12-26.
- Pham,T., 1995, merise appliquée : conception des systèmes d’information de la théorie à la pratique méthode et outils, éd. Chihab-Eyrolles, p.254.
- Patricia, B. 2002. SIG concepts, outils et données, Paris, Hermès science publication, p. 214.
- Henri, P. 1995. les SIG mise en œuvre et applications, Hermès, pp.15-19.
- Roland, P. 1995, système d’information et gestion du territoire : approche systémique et procédure de réalisation, presses polytechnique et universitaire Romandes, collection Méta, p. 328p.
- Cédric, P. 2020. «conception et utilisation d’un SIG pour l’étude et le suivi des sites industriels pollués », Revue internationale de géomatique, vol. 10, n° 2, pp. 120-135.
- Erwan, Q. 2000 « système d’information géographique et acoustique urbaine », Revue internationale de géomatique, vol. 10, n° 2, pp. 61-87.
- Hamdani, H. 1999, « le SIG au service de l’urbanisme et de l’aménagement du territoire », in acte du colloque du Conseil national de l’information géographique, Alger « AL-SIG », pp. 21-36.
Disclaimer/Publisher’s Note: The statements, opinions and data contained in all publications are solely those of the individual author(s) and contributor(s) and not of MDPI and/or the editor(s). MDPI and/or the editor(s) disclaim responsibility for any injury to people or property resulting from any ideas, methods, instructions or products referred to in the content. |
© 2024 by the authors. Licensee MDPI, Basel, Switzerland. This article is an open access article distributed under the terms and conditions of the Creative Commons Attribution (CC BY) license (http://creativecommons.org/licenses/by/4.0/).