Submitted:
04 March 2024
Posted:
05 March 2024
You are already at the latest version
Abstract
Keywords:
1. Introduction
2. Results
2.1. SPAM1 Prevents D-gal- Mediated Reduction in the Number of Mouse Hippocampal Neurons
2.2. SPAM1 Ameliorated RGC-5 Cells Senescence
2.3. SPAM1 Treatment Upregulated the Expression of SIRT6 and Lamin B1, and Downregulated the Expression of YY1 and p16 in RGC-5 Cells and Mouse Brain
2.4. Analysis of Differentially Expressed mRNAs, lncRNAs, circRNAs and miRNAs
2.5. Functional Annotation and Enrichment Analysis of Differentially Expressed mRNAs
2.6. Functional Annotation and Enrichment Analysis of Differentially Expressed LncRNA Target Genes
2.7. Functional Annotation and Enrichment Analysis of Host Gene that Differentially Expresses circRNAs
2.8. Functional Annotation and Enrichment Analysis of Differentially Expressed miRNA Target Genes
2.9. Whole Transcriptome Association Analysis
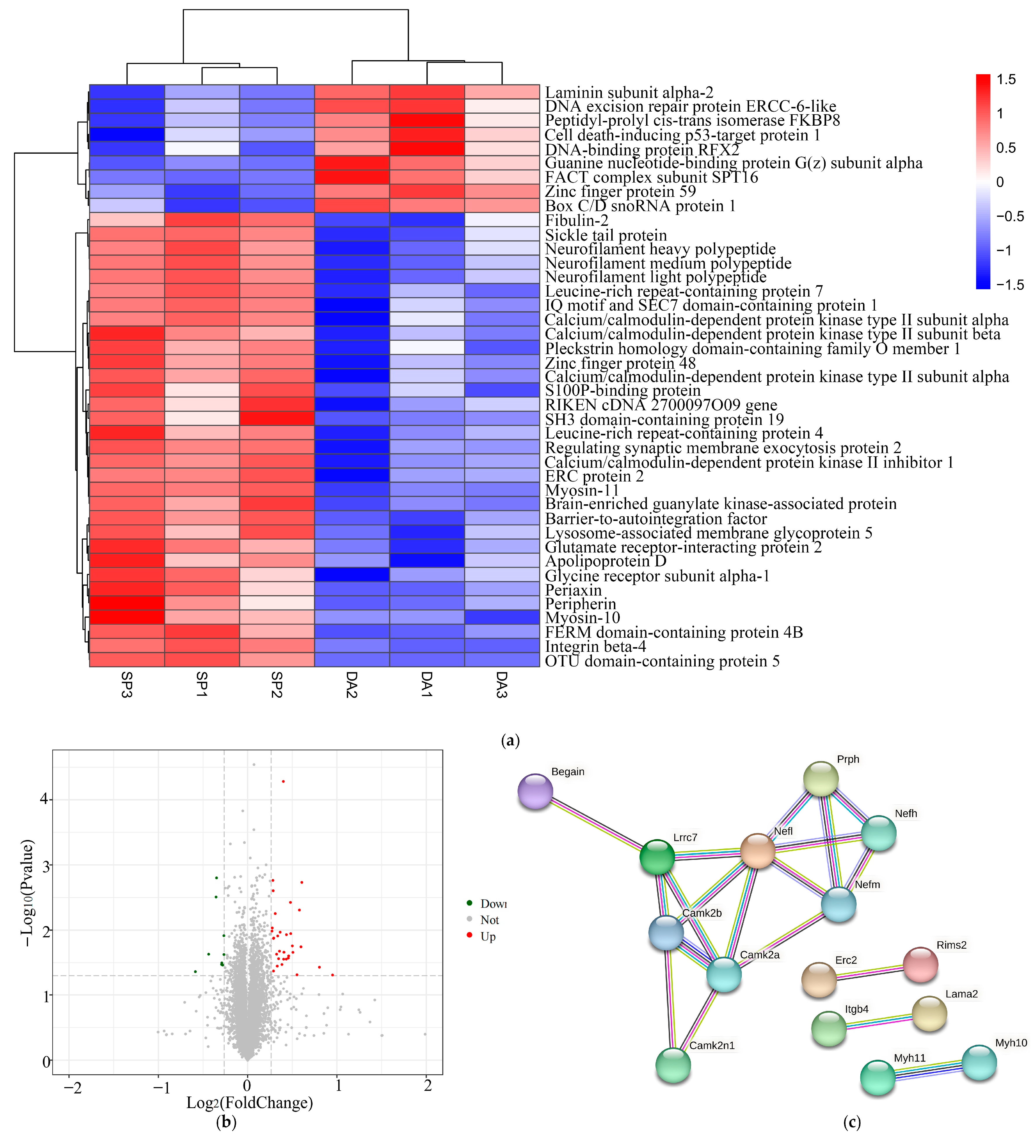
2.10. Analysis of Differentially Expressed Proteins
2.11. Functional Annotation and Enrichment Analysis of Differentially Expressed Proteins
2.12. Combined Whole Transcriptome and Proteome Analysis
2.13. Validation of Differentially Expressed Proteins
3. Discussion
4. Materials and Methods
4.1. Materials and Cell Lines
4.2. Grouping and Treatment of Animals
4.3. Tissue Preparation
4.4. Hematoxylin-Eosin Staining (HE) Staining
4.5. Senescence-Associated-β-Galactosidase Staining
4.6. Western Blotting Assays
4.7. Immunohistochemistry
4.8. Whole Transcriptome Sequencing
4.9. Proteomic Analysis
4.10. Statistical Analyses
5. Conclusions
Author Contributions
Funding
Institutional Review Board Statement
Acknowledgments
Conflicts of Interest
References
- Dautzenberg, F. M.; Mevenkamp, G.; Wille, S.; Hauger, R. L. N-terminal splice variants of the type I PACAP receptor: isolation, characterization and ligand binding/selectivity determinants. J Neuroendocrinol 1999, 11, 941–949. [CrossRef]
- Vaudry, D.; Falluel-Morel, A.; Bourgault, S.; Basille, M.; Burel, D.; Wurtz, O.; Fournier, A.; Chow, B. K.; Hashimoto, H.; Galas, L.; Vaudry, H. Pituitary adenylate cyclase-activating polypeptide and its receptors: 20 years after the discovery. Pharmacol Rev 2009, 61, 283-357. [CrossRef]
- Shioda, S.; Ohtaki, H.; Nakamachi, T.; Dohi, K.; Watanabe, J.; Nakajo, S.; Arata, S.; Kitamura, S.; Okuda, H.; Takenoya, F.; Kitamura, Y. Pleiotropic functions of PACAP in the CNS: neuroprotection and neurodevelopment. Ann N Y Acad Sci 2006, 1070, 550–560.
- Douiri, S.; Bahdoudi, S.; Hamdi, Y.; Cubi, R.; Basille, M.; Fournier, A.; Vaudry, H.; Tonon, M. C.; Amri, M.; Vaudry, D.; Masmoudi-Kouki, O. Involvement of endogenous antioxidant systems in the protective activity of pituitary adenylate cyclase-activating polypeptide against hydrogen peroxide-induced oxidative damages in cultured rat astrocytes. J Neurochem 2016, 137, 913–930. [CrossRef]
- Yang, R.; Jiang, X.; Ji, R.; Meng, L.; Liu, F.; Chen, X.; Xin, Y. Therapeutic potential of PACAP for neurodegenerative diseases. Cell Mol Biol Lett 2015, 20, 265–278. [CrossRef]
- Yu, R.; Zheng, L.; Cui, Y.; Zhang, H.; Ye, H. Doxycycline exerted neuroprotective activity by enhancing the activation of neuropeptide GPCR PAC1. Neuropharmacology 2016, 103, 1-15. [CrossRef]
- Song, S.; Wang, L.; Li, J.; Huang, X.; Yu, R. The allosteric modulation effects of doxycycline, minocycline, and their derivatives on the neuropeptide receptor PAC1-R. Acta Biochim Biophys Sin (Shanghai) 2019, 51, 627-637. [CrossRef]
- Fan, G.; Chen, S.; Tao, Z.; Zhang, H.; Yu, R. A novel small positive allosteric modulator of neuropeptide receptor PAC1-R exerts neuroprotective effects in MPTP mouse Parkinson's disease model. Acta Biochim Biophys Sin (Shanghai) 2022, 54, 1349-1364. [CrossRef]
- Fan, G.; Chen, S.; Liang, L.; Zhang, H.; Yu, R. Novel Small Molecule Positive Allosteric Modulator SPAM1 Triggers the Nuclear Translocation of PAC1-R to Exert Neuroprotective Effects through Neuron-Restrictive Silencer Factor. Int J Mol Sci 2022, 23. [CrossRef]
- Matsuno, H.; Tsuchimine, S.; Fukuzato, N.; O'Hashi, K.; Kunugi, H.; Sohya, K. Sirtuin 6 is a regulator of dendrite morphogenesis in rat hippocampal neurons. Neurochem Int 2021, 145, 104959. [CrossRef]
- Garcia-Venzor, A.; Toiber, D. SIRT6 Through the Brain Evolution, Development, and Aging. Front Aging Neurosci 2021, 13, 747989. [CrossRef]
- Kaluski, S.; Portillo, M.; Besnard, A.; Stein, D.; Einav, M.; Zhong, L.; Ueberham, U.; Arendt, T.; Mostoslavsky, R.; Sahay, A.; Toiber, D. Neuroprotective Functions for the Histone Deacetylase SIRT6. Cell Rep 2017, 18, 3052-3062. [CrossRef]
- Shi, Y.; Seto, E.; Chang, L. S.; Shenk, T. Transcriptional repression by YY1, a human GLI-Kruppel-related protein, and relief of repression by adenovirus E1A protein. Cell 1991, 67, 377–388. [CrossRef]
- Stein, D.; Mizrahi, A.; Golova, A.; Saretzky, A.; Venzor, A. G.; Slobodnik, Z.; Kaluski, S.; Einav, M.; Khrameeva, E.; Toiber, D. Aging and pathological aging signatures of the brain: through the focusing lens of SIRT6. Aging (Albany NY) 2021, 13, 6420-6441. [CrossRef]
- Pajarillo, E.; Nyarko-Danquah, I.; Digman, A.; Vied, C.; Son, D. S.; Lee, J.; Aschner, M.; Lee, E. Astrocytic Yin Yang 1 is critical for murine brain development and protection against apoptosis, oxidative stress, and inflammation. Glia 2023, 71, 450-466. [CrossRef]
- Koufi, F. D.; Neri, I.; Ramazzotti, G.; Rusciano, I.; Mongiorgi, S.; Marvi, M. V.; Fazio, A.; Shin, M.; Kosodo, Y.; Cani, I.; Giorgio, E.; Cortelli, P.; Manzoli, L.; Ratti, S. Lamin B1 as a key modulator of the developing and aging brain. Front Cell Neurosci 2023, 17, 1263310. [CrossRef]
- Bin Imtiaz, M. K.; Jaeger, B. N.; Bottes, S.; Machado, R. A. C.; Vidmar, M.; Moore, D. L.; Jessberger, S. Declining lamin B1 expression mediates age-dependent decreases of hippocampal stem cell activity. Cell Stem Cell 2021, 28, 967-977 e8. [CrossRef]
- Gorgoulis, V.; Adams, P. D.; Alimonti, A.; Bennett, D. C.; Bischof, O.; Bishop, C.; Campisi, J.; Collado, M.; Evangelou, K.; Ferbeyre, G.; Gil, J.; Hara, E.; Krizhanovsky, V.; Jurk, D.; Maier, A. B.; Narita, M.; Niedernhofer, L.; Passos, J. F.; Robbins, P. D.; Schmitt, C. A.; Sedivy, J.; Vougas, K.; von Zglinicki, T.; Zhou, D.; Serrano, M.; Demaria, M. Cellular Senescence: Defining a Path Forward. Cell 2019, 179, 813-827.
- Sun, D.; Mei, L.; Xiong, W. C. Dorsal Dentate Gyrus, a Key Regulator for Mood and Psychiatric Disorders. Biol Psychiatry 2023, 93, 1071-1080. [CrossRef]
- Ahmad, R.; Lahuna, O.; Sidibe, A.; Daulat, A.; Zhang, Q.; Luka, M.; Guillaume, J. L.; Gallet, S.; Guillonneau, F.; Hamroune, J.; Polo, S.; Prevot, V.; Delagrange, P.; Dam, J.; Jockers, R. GPR50-Ctail cleavage and nuclear translocation: a new signal transduction mode for G protein-coupled receptors. Cell Mol Life Sci 2020, 77, 5189-5205. [CrossRef]
- Fan, G.; Tao, Z.; Chen, S.; Zhang, H.; Yu, R. Positive allosteric regulation of PAC1-R up-regulates PAC1-R and its specific ligand PACAP. Acta Biochim Biophys Sin (Shanghai) 2022, 54, 657-672. [CrossRef]
- Yu, R.; Lin, Z.; Ouyang, Z.; Tao, Z.; Fan, G. Blue light induces the nuclear translocation of neuropeptide receptor PAC1-R associated with the up-regulation of PAC1-R its own in reactive oxygen species associated way. Biochim Biophys Acta Gen Subj 2021, 1865, 129884. [CrossRef]
- Liao, C.; de Molliens, M. P.; Schneebeli, S. T.; Brewer, M.; Song, G.; Chatenet, D.; Braas, K. M.; May, V.; Li, J. Targeting the PAC1 Receptor for Neurological and Metabolic Disorders. Curr Top Med Chem 2019, 19, 1399-1417. [CrossRef]
- Ho, S. C.; Liu, J. H.; Wu, R. Y. Establishment of the mimetic aging effect in mice caused by D-galactose. Biogerontology 2003, 4, 15–18. [CrossRef]
- Hainmueller, T.; Bartos, M. Dentate gyrus circuits for encoding, retrieval and discrimination of episodic memories. Nat Rev Neurosci 2020, 21, 153-168. [CrossRef]
- Mostoslavsky, R.; Chua, K. F.; Lombard, D. B.; Pang, W. W.; Fischer, M. R.; Gellon, L.; Liu, P.; Mostoslavsky, G.; Franco, S.; Murphy, M. M.; Mills, K. D.; Patel, P.; Hsu, J. T.; Hong, A. L.; Ford, E.; Cheng, H. L.; Kennedy, C.; Nunez, N.; Bronson, R.; Frendewey, D.; Auerbach, W.; Valenzuela, D.; Karow, M.; Hottiger, M. O.; Hursting, S.; Barrett, J. C.; Guarente, L.; Mulligan, R.; Demple, B.; Yancopoulos, G. D.; Alt, F. W. Genomic instability and aging-like phenotype in the absence of mammalian SIRT6. Cell 2006, 124, 315–329. [CrossRef]
- Smirnov, D.; Eremenko, E.; Stein, D.; Kaluski, S.; Jasinska, W.; Cosentino, C.; Martinez-Pastor, B.; Brotman, Y.; Mostoslavsky, R.; Khrameeva, E.; Toiber, D. SIRT6 is a key regulator of mitochondrial function in the brain. Cell Death Dis 2023, 14, 35. [CrossRef]
- Lu, J.; Jin, K.; Jiao, J.; Liu, R.; Mou, T.; Chen, B.; Zhang, Z.; Jiang, C.; Zhao, H.; Wang, Z.; Zhou, R.; Huang, M. YY1 (Yin-Yang 1), a transcription factor regulating systemic inflammation, is involved in cognitive impairment of depression. Psychiatry Clin Neurosci 2023, 77, 149-159. [CrossRef]
- Al-Kuraishy, H. M.; Jabir, M. S.; Albuhadily, A. K.; Al-Gareeb, A. I.; Rafeeq, M. F. The link between metabolic syndrome and Alzheimer disease: A mutual relationship and long rigorous investigation. Ageing Res Rev 2023, 91, 102084. [CrossRef]
- Loera-Valencia, R.; Eroli, F.; Garcia-Ptacek, S.; Maioli, S. Brain Renin–Angiotensin System as Novel and Potential Therapeutic Target for Alzheimer’s Disease. International Journal of Molecular Sciences 2021, 22. [CrossRef]
- Bottero, V.; Powers, D.; Yalamanchi, A.; Quinn, J. P.; Potashkin, J. A. Key Disease Mechanisms Linked to Alzheimer’s Disease in the Entorhinal Cortex. International Journal of Molecular Sciences 2021, 22. [CrossRef]
- Roy, A.; Derakhshan, F.; Wilson, R. J. Stress peptide PACAP engages multiple signaling pathways within the carotid body to initiate excitatory responses in respiratory and sympathetic chemosensory afferents. Am J Physiol Regul Integr Comp Physiol 2013, 304, R1070-84. [CrossRef]
- Hansel, D. E.; May, V.; Eipper, B. A.; Ronnett, G. V. Pituitary adenylyl cyclase-activating peptides and alpha-amidation in olfactory neurogenesis and neuronal survival in vitro. J Neurosci 2001, 21, 4625–4636. [CrossRef]
- Imai, N. Molecular and Cellular Neurobiology of Circadian and Circannual Rhythms in Migraine: A Narrative Review. Int J Mol Sci 2023, 24. [CrossRef]
- Holland, P. R.; Barloese, M.; Fahrenkrug, J. PACAP in hypothalamic regulation of sleep and circadian rhythm: importance for headache. J Headache Pain 2018, 19, 20. [CrossRef]
- Vitiello, M.; Zullo, A.; Servillo, L.; Mancini, F. P.; Borriello, A.; Giovane, A.; Della Ragione, F.; D'Onofrio, N.; Balestrieri, M. L. Multiple pathways of SIRT6 at the crossroads in the control of longevity, cancer, and cardiovascular diseases. Ageing Res Rev 2017, 35, 301-311. [CrossRef]
- Patrick, M. B.; Omar, N.; Werner, C. T.; Mitra, S.; Jarome, T. J. The ubiquitin-proteasome system and learning-dependent synaptic plasticity - A 10 year update. Neurosci Biobehav Rev 2023, 152, 105280. [CrossRef]
- Hegde, A. N.; Smith, S. G.; Duke, L. M.; Pourquoi, A.; Vaz, S. Perturbations of Ubiquitin-Proteasome-Mediated Proteolysis in Aging and Alzheimer's Disease. Front Aging Neurosci 2019, 11, 324. [CrossRef]
- Cohen, J. R.; Resnick, D. Z.; Niewiadomski, P.; Dong, H.; Liau, L. M.; Waschek, J. A. Pituitary adenylyl cyclase activating polypeptide inhibits gli1 gene expression and proliferation in primary medulloblastoma derived tumorsphere cultures. BMC Cancer 2010, 10, 676. [CrossRef]
- Waschek, J. A.; Dicicco-Bloom, E.; Nicot, A.; Lelievre, V. Hedgehog signaling: new targets for GPCRs coupled to cAMP and protein kinase A. Ann N Y Acad Sci 2006, 1070, 120–128.
- Zheng, R.; Ghirlando, R.; Lee, M. S.; Mizuuchi, K.; Krause, M.; Craigie, R. Barrier-to-autointegration factor (BAF) bridges DNA in a discrete, higher-order nucleoprotein complex. Proceedings of the National Academy of Sciences 2000, 97, 8997-9002. [CrossRef]
- Burgess, J. T.; Cheong, C. M.; Suraweera, A.; Sobanski, T.; Beard, S.; Dave, K.; Rose, M.; Boucher, D.; Croft, L. V.; Adams, M. N.; O'Byrne, K.; Richard, D. J.; Bolderson, E. Barrier-to-autointegration-factor (Banf1) modulates DNA double-strand break repair pathway choice via regulation of DNA-dependent kinase (DNA-PK) activity. Nucleic Acids Res 2021, 49, 3294-3307. [CrossRef]
- Halfmann, C. T.; Sears, R. M.; Katiyar, A.; Busselman, B. W.; Aman, L. K.; Zhang, Q.; O'Bryan, C. S.; Angelini, T. E.; Lele, T. P.; Roux, K. J. Repair of nuclear ruptures requires barrier-to-autointegration factor. J Cell Biol 2019, 218, 2136-2149. [CrossRef]
- Puente, X. S.; Quesada, V.; Osorio, F. G.; Cabanillas, R.; Cadinanos, J.; Fraile, J. M.; Ordonez, G. R.; Puente, D. A.; Gutierrez-Fernandez, A.; Fanjul-Fernandez, M.; Levy, N.; Freije, J. M.; Lopez-Otin, C. Exome sequencing and functional analysis identifies BANF1 mutation as the cause of a hereditary progeroid syndrome. Am J Hum Genet 2011, 88, 650–656. [CrossRef]
- Yasuda, R.; Hayashi, Y.; Hell, J. W. CaMKII: a central molecular organizer of synaptic plasticity, learning and memory. Nat Rev Neurosci 2022, 23, 666-682. [CrossRef]
- Yuan, A.; Rao, M. V.; Veeranna; Nixon, R. A. Neurofilaments and Neurofilament Proteins in Health and Disease. Cold Spring Harb Perspect Biol 2017, 9. [CrossRef]
- Tzeng, S. F.; Tsai, M. J.; Hung, S. C.; Cheng, H. Neuronal morphological change of size-sieved stem cells induced by neurotrophic stimuli. Neurosci Lett 2004, 367, 23–28. [CrossRef]
- Heraud, C.; Hilairet, S.; Muller, J. M.; Leterrier, J. F.; Chadeneau, C. Neuritogenesis induced by vasoactive intestinal peptide, pituitary adenylate cyclase-activating polypeptide, and peptide histidine methionine in SH-SY5y cells is associated with regulated expression of cytoskeleton mRNAs and proteins. J Neurosci Res 2004, 75, 320–329. [CrossRef]
- Magri, B.; D'Amico, A. G.; Maugeri, G.; Morello, G.; La Cognata, V.; Saccone, S.; Federico, C.; Cavallaro, S.; D'Agata, V. Neuroprotective effect of the PACAP-ADNP axis on SOD1G93A mutant motor neuron death induced by trophic factors deprivation. Neuropeptides 2023, 102, 102386. [CrossRef]
- D'Amico, A. G.; Maugeri, G.; Saccone, S.; Federico, C.; Cavallaro, S.; Reglodi, D.; D'Agata, V. PACAP Modulates the Autophagy Process in an In Vitro Model of Amyotrophic Lateral Sclerosis. Int J Mol Sci 2020, 21. [CrossRef]
- Maugeri, G.; D'Amico, A. G.; Rasa, D. M.; Federico, C.; Saccone, S.; Morello, G.; La Cognata, V.; Cavallaro, S.; D'Agata, V. Molecular mechanisms involved in the protective effect of pituitary adenylate cyclase-activating polypeptide in an in vitro model of amyotrophic lateral sclerosis. J Cell Physiol 2019, 234, 5203-5214. [CrossRef]
- Bonaventura, G.; Iemmolo, R.; D'Amico, A. G.; La Cognata, V.; Costanzo, E.; Zappia, M.; D'Agata, V.; Conforti, F. L.; Aronica, E.; Cavallaro, S. PACAP and PAC1R are differentially expressed in motor cortex of amyotrophic lateral sclerosis patients and support survival of iPSC-derived motor neurons. J Cell Physiol 2018, 233, 3343-3351.
- Kosacka, J.; Schroder, T.; Bechmann, I.; Kloting, N.; Nowicki, M.; Mittag, A.; Gericke, M.; Spanel-Borowski, K.; Bluher, M. PACAP up-regulates the expression of apolipoprotein D in 3T3-L1 adipocytes. DRG/3T3-L1 co-cultures study. Neurosci Res 2011, 69, 8-16. [CrossRef]
- Wu, M.; Huang, H.; Chen, Q.; Li, D.; Zheng, Z.; Xiong, W.; Zhou, Y.; Li, X.; Zhou, M.; Lu, J.; Shen, S.; Li, G. Leucine-rich repeat C4 protein is involved in nervous tissue development and neurite outgrowth, and induction of glioma cell differentiation. Acta Biochim Biophys Sin (Shanghai) 2007, 39, 731–738. [CrossRef]
- Halvorson, L. M. PACAP modulates GnRH signaling in gonadotropes. Mol Cell Endocrinol 2014, 385, 45-55. [CrossRef]
- Kechin, A.; Boyarskikh, U.; Kel, A.; Filipenko, M. cutPrimers: A New Tool for Accurate Cutting of Primers from Reads of Targeted Next Generation Sequencing. J Comput Biol 2017, 24, 1138-1143. [CrossRef]
- Kim, D.; Paggi, J. M.; Park, C.; Bennett, C.; Salzberg, S. L. Graph-based genome alignment and genotyping with HISAT2 and HISAT-genotype. Nat Biotechnol 2019, 37, 907-915. [CrossRef]













Disclaimer/Publisher’s Note: The statements, opinions and data contained in all publications are solely those of the individual author(s) and contributor(s) and not of MDPI and/or the editor(s). MDPI and/or the editor(s) disclaim responsibility for any injury to people or property resulting from any ideas, methods, instructions or products referred to in the content. |
© 2024 by the authors. Licensee MDPI, Basel, Switzerland. This article is an open access article distributed under the terms and conditions of the Creative Commons Attribution (CC BY) license (http://creativecommons.org/licenses/by/4.0/).