Submitted:
26 February 2024
Posted:
27 February 2024
You are already at the latest version
Abstract
Keywords:
1. Introduction
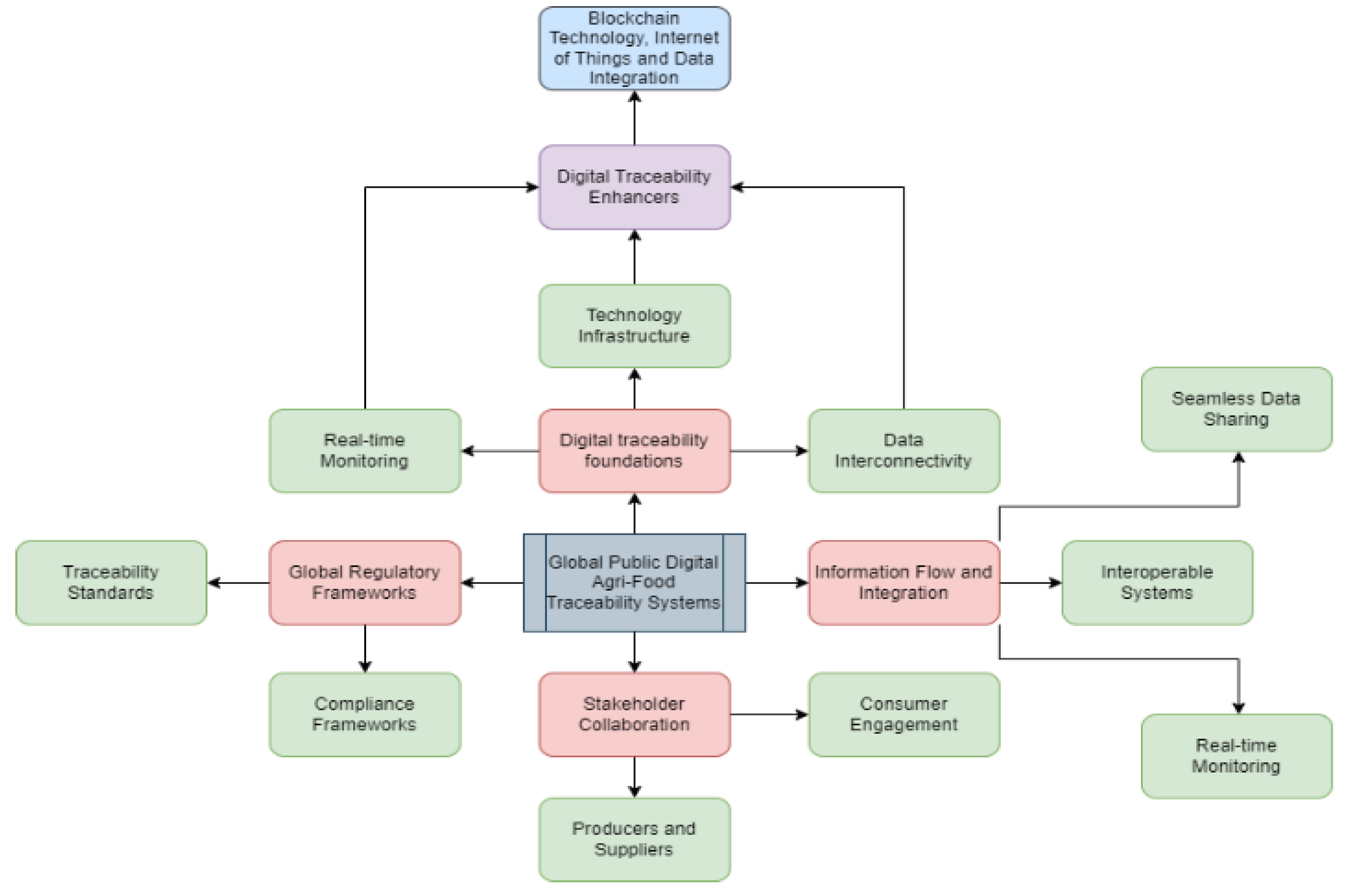
2. Digital Traceability: An Overview
3. Methodology

3.1. Assessment Questions
| 1. | Are there specific and well-defined digital traceability regulations or policies established at the national or regional level? |
| 2. | What are the guidelines and practices regarding digital traceability when it comes to imported products? What are the practices involved in that? |
| 3. | To what extent is the regulatory authority responsible for overseeing digital traceability regulations? |
| 4. | In instances where there exist no mandatory regulations, are there voluntary digital traceability practices or industry-driven initiatives that have been adopted? |
| 5. a) b) |
Within the agri-food supply chain of the country, which specific products or commodities are subject to digital traceability regulations and monitoring? What forms of digital identifiers or codes are employed for the purpose of tracking and registering imported products within the digital traceability system? This may encompass digital barcodes, RFID codes, or other such identifiers. Does the country maintain an electronic database system dedicated to monitoring imports and exports, inclusive of their respective digital traceability data? |
| 6. | What specific digital traceability information is provided on product packaging labels to empower consumers with insights into the product's origin and its journey within the supply chain? |
3.2. Rationale for Metrics
- Are there specific and well-defined digital traceability regulations or policies established at the national or regional level? This question aims to ascertain the existence of mandatory digital traceability regulations for domestically produced food items and their comprehensiveness across different product categories within each OECD country. The presence of such explicit regulations at the national level can aid in evaluating the amount of progress the member country has achieved throughout its digital traceability agri-food journey.
- What are the guidelines and practices regarding digital traceability when it comes to imported products? What are the practices involved in that? This question explores the digital traceability regulations concerning imported food products, highlighting any distinctions from regulations applied to domestic items. It incorporates the different documentation requirements, technological identifiers and stakeholders that are involved in maintaining the digital traceability regulations across the border.
- To what extent is the regulatory authority responsible for overseeing digital traceability regulations? The intention of this question is to assess the foundational strength that the regulatory body has within a country to ensure that it is part of the refinement of the national digital traceability framework. This metric aims towards providing an insight on how much discretion does the regulatory authority have in terms of managing regulations for digital traceability. There could be one regulatory entity or even multiple ones which are tasked with the enforcement of legislative guidelines for the matter.
- In instances where there exist no mandatory regulations, are there voluntary digital traceability practices or industry-driven initiatives that have been adopted? This question investigates the presence of voluntary digital traceability initiatives in countries without compulsory regulations, acknowledging the significance of such voluntary efforts in enhancing food safety and quality. It also provides an overview of the responsiveness the country has towards the issue as well without the incorporation of the regulatory mandates a country has towards digital traceability.
- Within the agri-food supply chain of the country, which specific products or commodities are subject to digital traceability regulations and monitoring?
- a)
- What forms of digital identifiers or codes are employed for the purpose of tracking and registering imported products within the digital traceability system? This may encompass digital barcodes, RFID codes, or other such identifiers.
- b)
- Does the country maintain an electronic database system dedicated to monitoring imports and exports, inclusive of their respective digital traceability data? The purpose of this metric is to encompass the scope of digital traceability by determining which products fall under the umbrella of the regulations put forth by the government and regulatory authorities. It provides an insight into the kinds of technology that are employed throughout the process. It also explores the adoption of electronic database systems for managing agri-food data, including the origin and identification information, and assesses the extent to which international trade is facilitated by this digital system.
- What specific digital traceability information is provided on product packaging labels to empower consumers with insights into the product's origin and its journey within the supply chain? This question examines the regulatory requirements regarding information provided on product packaging labels, emphasizing the role of labels in empowering consumers, retailers, and regulatory entities to track product origin and detect any issues. The rationale behind this metric lies in recognizing the significance of comprehensive and accurate labeling which is a key factor in digital traceability.
4. Country and Regional Assessment
4.1. European Union
4.2. Australia
4.3. Belgium
4.4. Canada
4.5. Chile
4.6. Colombia
4.7. Denmark
4.8. Finland
4.9. France
4.10. Germany
4.11. Greece
4.12. Hungary
4.13. Iceland
4.14. Ireland
4.15. Israel
4.16. Italy
4.17. Japan
4.18. Korea
4.19. Latvia
4.20. Lithuania
4.21. Netherlands
4.22. New Zealand
4.23. Norway
4.24. Poland
4.25. Portugal
4.26. Slovak Republic
4.27. Spain
4.28. Sweden
4.29. Switzerland
4.30. United Kingdom
4.31. United States
5. Discussion
5.1. Overview
5.2. Collaboration
5.3. Government vs. Industry Approaches
5.4. Digital Technology
6. Limitations
7. Future Directions
8. Conclusion
References
- AgriDataSpace. (2023). Building a European framework for the secure and trusted data space for agriculture. AgriDataSpace. https://agridataspace-csa.eu/.
- AgriTech. (2017, December). How digital tools can help Colombian coffee growers. GSMA. https://www.gsma.com/mobilefordevelopment/country/colombia/how-digital-tools-can-help-colombian-coffee-growers/.
- AgTrace Australia. (2023, June). Food Agility Receive $5m Federal Government grant to develop AgTrace Australia. FoodAgility. https://www.foodagility.com/posts/food-agility-receive-5m-federal-government-grant-to-develop-agtrace-australia.
- Almaviva. (2018). Traceability. https://www.almaviva.it/en_GB/Agricoltura_Rural-to-Digital/Tracciabilita.
- Alysidia. (2021, December). Protecting Food Italian Excellence with Blockchain Traceability. https://alysidia.com/2021/12/15/protecting-food-italian-excellence-with-blockchain-traceability/.
- Arla Foods. (2018, November 6). Arla employs blockchain in Finland to offer traceability. Just Food. https://www.just-food.com/news/arla-employs-blockchain-in-finland-to-offer-traceability.
- Asia Blockchain Review. (2019, January). South Korea Applies Blockchain to Beef Traceability. https://www.asiablockchainreview.com/south-korea-applies-blockchain-to-beef-traceability/.
- Askew, K. (2020, July 1). From Fjord to fork: Norwegian collaboration leverages Blockchain for “Safer, Better Seafood.” foodnavigator.com. https://www.foodnavigator.com/Article/2020/07/01/Norwegian-collaboration-leverages-blockchain-for-safer-better-seafood.
- Auchan Retail. (2019, March). Food traceability: Auchan Retail is launching blockchain technology internationally. https://www.auchan-retail.com/en/food-traceability-auchan-retail-launch-blockchain-technology-internationally/.
- Australian Government (2023b). Agricultural Traceability Grants. https://www.agriculture.gov.au/biosecurity-trade/market-access-trade/national-traceability/grantsprogram#national-agriculture-traceability-grants-program--regulatory-technology-research-and-insights-grant-round.
- Australian Government. (2023a). eCert (electronic certification) for Australia. https://www.agriculture.gov.au/biosecurity-trade/market-access-trade/ecert.
- Bettín Díaz, Rafel & Rojas, Alix E & Mejía, Camilo. (2022). Colombian Origin Coffee Supply Chain Traceability by a Blockchain Implementation. SN Operations Research Forum. https://www.researchgate.net/publication/365408523_Colombian_Origin_Coffee_Supply_Chain_Traceability_by_a_Blockchain_Implementation. 3654.
- Blockchain transactions with Icelandic Agricultural Products. News Powered by Cision. (2018, June 5). https://news.cision.com/advania-ab/r/blockchain-transactions-with-icelandic-agricultural-products,c2541188.
- Bosona, T. , & Gebresenbet, G. (2023, June 5). The role of blockchain technology in promoting traceability systems in agri-food production and supply chains. MDPI. https://www.mdpi.com/1424-8220/23/11/5342.
- Botilias, G. , Margariti, S. V., Besarat, J., Salmas, D., Pachoulas, G., Stylios, C., & Skalkos, D. (2023). Designing and Developing a Meat Traceability System: A Case Study for the Greek Meat Industry. Sustainability, 15(16), 12162. [CrossRef]
- CarreFour. (2018, March). CARREFOUR LAUNCHES EUROPE'S FIRST FOOD BLOCKCHAIN. https://www.carrefour.com/en/news/carrefour-launches-europes-first-food-blockchain.
- Center for Food Safety and Applied Nutrition. (2023, August). Food Traceability list. U.S. Food and Drug Administration. https://www.fda.gov/food/food-safety-modernization-act-fsma/food-traceability-list.
- Chui, M. , Hazan, E., Roberts, R., Singla, A., Smaje, K., Sukharevsky, A., Yee, L., & Zemmel, R. (2023, June 14). The economic potential of Generative AI: The Next Productivity Frontier. McKinsey & Company. https://www.mckinsey.com/capabilities/mckinsey-digital/our-insights/the-economic-potential-of generative-ai-the-next-productivity-frontier.
- CISCO. (2015). From the Ground to the Grocer, Barilla Makes Use of Cisco's Internet of Everything to Give Consumers Insight Into the Journey of Their Food. https://investor.cisco.com/news/news-details/2015/From-the-Ground-to-the-Grocer-Barilla-Makes-Use-of-Ciscos-Internet-of-Everything-to-Give-Consumers-Insight-Into-the-Journey-of-Their-Food/default.aspx.
- Clemens, R. (2023). Meat Traceability in Japan. Center for Agricultural and Rural Development. https://www.card.iastate.edu/iowa_ag_review/fall_03/article2.aspx.
- ConnectingFood. (2023). The Future of the food system is measurable. https://connecting-food.com/.
- Country Report. USDA. https://apps.fas.usda.gov/newgainapi/api/Report/DownloadReportByFileName?fileName=Food%20and%20Agricultural%20Import%20Regulations%20and%20Standards%20Country%20Report_Rome_Italy_IT2022-0026.
- CurubaTech. (2023). What is CurubaTech. https://curuba.tech/en/.
- Da Silva, S. (2023). Managing Canada’s New Food Importing Regulations with Food Traceability Software. https://www.bluelinkerp.com/blog/managing-canadas-new-food-importing-regulations-with-food-traceability-software/.
- Dara, Rozita. (2022). Agri-Food Product Identity Verification and Governance. https://www.researchgate.net/publication/363611012_Agri-Food_Product_Identity_Verification_and_Governance.
- Digital Sandwich. (2023). Food Industry Supply Chain Management. https://www.digitalsandwich.co.uk/.
- Digital Solutions to boost responsibility in the Food Supply Chain. Mtech. (2022, June 27). https://www.mtech.fi/en/ajankohtaista/digital-solutions-of-the-future-to-boost-responsibility-and-transparency-in-the-food-supply-chain/.
- Digitial Hub Denmark. (2020, May). Denmark sets its course to become a beacon for AgriFood Tech within 5 to 10 years. https://blog.digitalhubdenmark.dk/denmark-sets-its-course-to-become-a-beacon-for-agrifood-tech-within-5-to-10-years/.
- Dima, A.; Arvaniti, E.; Stylios, C.; Kafetzopoulos, D.; Skalkos, D. Adapting Open Innovation Practices for the Creation of a Traceability System in a Meat-Producing Industry in Northwest Greece. Sustainability 2022, 14, 5111. [Google Scholar] [CrossRef]
- Eatable Adeventures. (2023, July). BLOCKCHAIN’S IMPACT ON FOOD SAFETY & TRACEABILITY. https://eatableadventures.com/blockchains-impact-on-food-safety-traceability/.
- Economist. (2022). Global Food Security Index 2022. The economist. https://impact.economist.com/sustainability/project/food-security-index/.
- EIT Food Hub. (2021, February). Eit Food. How can digital traceability increase trust in the agrifood industry?. https://www.eitfood.eu/blog/how-can-digital-traceability-increase-trust-in-the-agrifood-industry.
- EIT Food. (2023). EIT Food. Lithuania. https://www.eitfood.eu/in-your-area/lithuania.
- EIT Food. The EIT Food Trust Report 2020 - EIT Food. (2022, September 30). https://www.eitfood.eu/reports/trust-report-2020.
- Emurgo. (2020, August). EMURGO Traceability Solution Ushered Into New Stage of Growth Through Joint Venture with Blackbird. https://www.emurgo.io/press-news/emurgo-traceability-solution-ushered-into-new-stage-of-growth-through-joint-venture-with-blackbird/.
- Enterprise Europe Network. (2021, September). Danish SME with traceability software system offers license agreements. https://een.sk/pod/danish-sme-traceability-software-system-offers-license-agreements.
- European Commission. (2020, December). Europe fit for the Digital Age: Commission proposes new rules for digital platforms. Press Corner. https://ec.europa.eu/commission/presscorner/detail/en/ip_20_2347.
- European Commission. (2023, April). The future of farming is here. Shaping Europe’s digital future. https://digital-strategy.ec.europa.eu/en/policies/future-farming.
- European Commission. (2023a). Traceability & Big Data. Smart Specialisation Platform. https://s3platform.jrc.ec.europa.eu/traceability-big-data#inline-nav-1.
- European Commission. (2023b). Traces. Food Safety. https://food.ec.europa.eu/animals/traces_en.
- FDA. (2020, July). New Era of Smarter Food Safety - U.S. Food and Drug Administration. FDA’s Blueprint for the Future. https://www.fda.gov/media/139868/download?attachment.
- Federación Nacional de Cafeteros. (n.d.). Coffee growers own the most complete geo-referenced database in Colombia https://federaciondecafeteros.org/wp/listado-noticias/coffee-growers-own-the-most-complete-geo-referenced-database-in-colombia/?lang=en.
- Ferrer, B. (2022, August 5). Finnish researchers trial blockchain-backed app that details information about food impacts..foodingredientsfirst.com/. https://www.foodingredientsfirst.com/news/finnish-researchers-trial-blockchain-backed-app-that-details-information-about-food-impacts.html.
- Food and Agriculture of the United Nations. (2020). The State of Food and Agriculture. https://www.fao.org/3/cb1447en/cb1447en.pdf.
- Food in Canada. (2023, June). Food-safe microchips could be Canada’s answer to food traceability concerns. https://www.foodincanada.com/packaging/food-safe-microchips-could-be-canadas-answer-to-food-traceability-concerns-155014/.
- Food Safety - European Commission. (2007). Food Traceability.https://food.ec.europa.eu/system/files/2016-10/gfl_req_factsheet_traceability_2007_en.pdf.
- Food supply chains and covid-19: Impacts and policy lessons. OECD. (2020, June 2). https://www.oecd.org/coronavirus/policy-responses/food-supply-chains-and-covid-19-impacts-and-policy-lessons-71b57aea/.
- Foras, E. (2012). Food traceability R&D in Norway. IFT.org. https://www.ift.org/news-and-publications/food-technology-magazine/issues/2012/april/features/food-traceability.
- FWS. (2023, February). Technologies ensuring food safety along the value-chain. Technologies Ensuring Food Safety Along the Value-Chain. https://www.foodswinesfromspain.com/en/foodtech/articles/technologies-ensuring-food-safety-along-the-value-chain.
- Government of Canada. (2023, August). Book 6: Overview of the branches.https://agriculture.canada.ca/en/department/transparency/briefing-documents/book-6-overview-branches.
- Government of Ireland. (2022, May 3). Minister Heydon announces availability of over €2.5 million funding for soil and agri-ICT research initiatives. https://www.gov.ie/en/press-release/2000f-minister-heydon-announces-availability-of-over-25-million-funding-for-soil-and-agri-ict-research-initiatives/.
- Government of Ireland. (2023, August 3). Minister Heydon announces awards of €1.7 million for soil, agri-digital research. https://www.gov.ie/en/press-release/76f94-minister-heydon-announces-awards-of-17m-for-soil-agri-digital-research/.
- Government of the, UK. (2023). First steps to next steps - food standards agency. Insights and learnings from the Food Standards Agency (FSA) exploring the use of Blockchains. https://www.food.gov.uk/sites/default/files/media/document/fsa-blockchain-first-steps-to-next-steps.pdf.
- GS1. (2022). Application form GS1 key range service: GS1 Switzerland. Application form GS1 Key Range Service | GS1 Switzerland. https://www.gs1.ch/en/products-services/gs1-key-range-service/application-form-gs1-key-range-service.
- GS1CA. (2023). Canada Digital Adoption Program. https://gs1ca.org/small-business/cdap/.
- Halliday, W. (2022). Red meat traceability with blockchain: Pasture to plate or pie in the Sky?. Kellogg Rural Leadership Programme. https://ruralleaders.co.nz/wp-content/uploads/2022/07/William-Halliday_Red-meat-traceability-with-Blockchain_Kellogg-report-2022.pdf.
- Hassoun, A. , Marvin, H. J. P., Bouzembrak, Y., Barba, F. J., Castagnini, J. M., Pallarés, N., Rabail, R., Aadil, R. M., Bangar, S. P., Bhat, R., Cropotova, J., Maqsood, S., & Regenstein, J. M. (2023, July 3). Digital transformation in the Agri-food industry: Recent applications and the role of the COVID-19 pandemic. Frontiers. https://www.frontiersin.org/articles/10.3389/fsufs.2023.1217813/full.
- Hilten, M. (2022, August 26). 5G in agri-food - A review on current status, opportunities and challenges (S. Wolfert, Ed.) [Review of 5G in agri-food - A review on current status, opportunities and challenges]. Hilten, M. (2022, August 26). (S. Wolfert, Ed.). ScienceDirect. https://www.sciencedirect.com/science/article/pii/S0168169922006032#b0240.
- HM Government. (2022, June). The border with the European Union - GOV.UK. Importing and Exporting Goods. https://assets.publishing.service.gov.uk/government/uploads/system/uploads/attachment_data/file/1083393/2022-06-15_Border_Operating_Model__1_.pdf.
- Hong, E. Lee, S. Y., Jeong, J. Y., Park, J. M., Kim, B. H., Kwon, K., Chun, H. S.Modern analytical methods for the detection of food fraud and adulteration by ood category. Journal of the Science of Food and Agriculture 2017, 97(12), 3877–3896. [Google Scholar] [CrossRef] [PubMed]
- IDIAF. (2008, April). Food Safety and Traceability in Japan. MeatProjects. https://meatprojects.com/docs/Japan/Food_Safety_and_Traceability.pdf.
- Insights, L. (2019, July 25). Korea Telecom Partners for Blockchain Food Traceability. Ledger Insights - blockchain for enterprise. https://www.ledgerinsights.com/korea-telecom-blockchain-food-traceability/.
- Insights, L. (2021, July 29). Lloyds Register, IBM in UK Blockchain Food Consortium. Ledger Insights - blockchain for enterprise. https://www.ledgerinsights.com/lloyds-register-ibm-in-uk-blockchain-food-traceability-consortium/.
- Issues related to Food Safety. https://www.bmeia.gv.at/fileadmin/user_upload/Zentrale/Europa/EU-Twinning/April-Juni_21/Support_Israel_Alignment_with_Union_Acquis_Regulations_on_issues_related_to_Food_Safety.pdf.
- Karippacheril, T. , Rios, L., & Srivastava, L. (2017, June). Global Markets, Global Challenges: Improving Food Safety and Traceability While Empowering Smallholders Through ICT. https://www.yumpu.com/en/document/read/5253199/improving-food-safety-and-ict-in-agriculture.
- Langmoen, F. (2021, May). Blockchain collaboration in the Food Industry - IBM Nordic Blog. IBM. https://www.ibm.com/blogs/nordic-msp/blockchain-in-the-food-industry/.
- Leathers, R, & Collins, A,. (2020, January). Blockchain and emerging approaches supporting food safety management systems. CampdenBRI. https://www.campdenbri.co.uk/white-papers/food-safety-management-systems.php.
- Ledger Insights. (2019, December). Italy launches a blockchain platform to track Sicilian Red Oranges. https://www.ledgerinsights.com/italy-blockchain-food-traceability-sicilian-red-oranges-almaviva/.
- LedgerInsights. (2018, November). French retailer Auchan implements blockchain food traceability. https://www.ledgerinsights.com/french-auchan-blockchain-food-traceability/.
- LedgerInsights. (2020, March). Govt of Canada contracts Peer Ledger, Mavennet for blockchain steel traceability. https://www.ledgerinsights.com/govt-of-canada-contracts-peer-ledger-mavennet-for-blockchain-steel-traceability/.
- Manuel, F.; Antonio, J. Precision Agriculture and Sensor Systems Applications in Colombia through 5G Networks. Sensors 2022, 22, 7295. [Google Scholar] [CrossRef]
- Ministry of Agriculture. (2023, September 22). NVWA. https://english.nvwa.nl/.
- Monika. (2023). Simple food safety from day one. https://au.monika.com/solutions/monikago/.
- MonikaPrime. (2016). A bespoke digital food safety system for large enterprises. HospitalityDirectoryAU. https://www.hospitalitydirectory.com.au/product-news/29-hospitality-products/17702-monikaprime-a-bespoke-digital-food-safety-system-for-large-enterprises/. 1770.
- Morris, N. (2018, September 21). Dutch supermarket Albert Heijn’s Blockchain Food Traceability. Ledger Insights - blockchain for enterprise. https://www.ledgerinsights.com/supermarket-albert-heijn-blockchain-food-traceability/.
- National Archives. (2022, November). The Federal Register. Federal Register :: Request Access. https://www.federalregister.gov/documents/2022/11/21/2022-24417/requirements-for-additional-traceability-records-for-certain-foods.
- Netherlands Enterprise Agency. (2022). Precision Agriculture in Hungary. https://www.rvo.nl/sites/default/files/2022-12/Precision-agriculture-in-Hungary.pdf.
- OECD Library. (n.d.). Improving connectivity and service delivery in Colombian rural areas. https://www.oecd-ilibrary.org/sites/0f2c657d-en/index.html?itemId=/content/component/0f2c657d-en.
- OECD. (2023). Agro-food value chains in Norway | Policies for the Future of Farming and Food in Norway. OECDiLibrary. https://www.oecd-ilibrary.org/sites/0eedab7d-en/index.html?itemId=%2Fcontent%2Fcomponent%2F0eedab7d-en.
- Ornella, B. (2022, December). Food and Agricultural Import Regulations and Standards.
- PoloICT. (2023). TrackyFood. https://poloinnovazioneict.org/en/companies/trackyfood.
- Rana, R. L. , Tricase, C., & Cesare, L. D. (2021, March 16). Blockchain technology for a sustainable agri-food supply chain. British Food Journal. https://www.emerald.com/insight/content/doi/10.1108/BFJ-09-2020-0832/full/html.
- Riekstins, N. (2020, February). Fisheries Products Digital Traceability System in Latvia. Zemkobipas Ministrija. http://gc.eurofish.dk/PDFs/Traceability_LV.pdf.
- Rucinski, P. , & Kobuzsynska, M. (2019, March). Report name: Food and Agricultural Import Regulations and standards. Poland - USDA. https://apps.fas.usda.gov/newgainapi/api/Report/DownloadReportByFileName?fileName=Food%20and%20Agricultural%20Import%20Regulations%20and%20Standards%20Country%20Report_Brussels%20USEU_European%20Union_09-30-2021.
- Setboonsarng, S. , Sakai,J., & Vancura, L. (2009, May). Food Safety and ICT Traceability Systems: Lessons from Japan for Developing Countries. https://www.adb.org/sites/default/files/publication/155994/adbi-wp139.pdf.
- SGS. (2023, May). SGS and Eezytrace Partner to Transform Food Safety Management in the Food Service. https://www.sgs.com/en/news/2023/05/sgs-and-eezytrace-partner-to-transform-food-safety-management-in-the-food-service.
- Shay, J. (2022, August). Food and Agricultural Import Regulations and Standards Country Report. USDA. https://apps.fas.usda.gov/newgainapi/api/Report/DownloadReportByFileName?fileName=Food%20and%20Agricultural%20Import%20Regulations%20and%20Standards%20Country%20Report_Tel%20Aviv_Israel_IS2022-0006.pdf.
- Shellcatch. (2023). https://web.shellcatch.com/.
- Siegner, C. (2018, July 31). Food Traceability Tool developed in New Zealand uses QR codes. Food Safety News. https://www.foodsafetynews.com/2015/11/food-traceability-tool-developed-in-new-zealand-uses-qr-codes/.
- Signeblock. (2022, May 26). Blockchain traceability in the Agrifood Sector: The unstoppable growth of a transformation - signeblock - tu habilitador tecnológico. SigneBlock. https://www.signeblock.com/en/blockchain-traceability-in-the-agrifood-sector/.
- SiLKe. (2023). The SiLKe Project. https://www.projekt-silke.de/en/.
- Solomon, S. (2020, December). Startup uses blockchain tech to track food products’ journey from farm to store. The Times of Israel. https://www.timesofisrael.com/startup-uses-blockchain-tech-to-track-food-products-journey-from-farm-to-store/.
- Spencer, N. (2019, September). What's next for blockchain in the food industry?. FoodNavigator. https://www.foodnavigator.com/Article/2019/09/24/Blockchain-technology-is-improving-food-traceability.
- Spiridoula, V. , Margaritia., Besharat, J., Salmas, D., Pechoulas, G., Botilias, G., Stylios, C., Kafetzopoulopus, D., & Skalkos, D. An Integrated Framework for the Effective Traceability.
- TE-Food. (2020, March 5). Te-food introduction in Slovakia. Medium. https://medium.com/te-food/te-food-introduction-in-slovakia-3fbc1cf5899d.
- TE-Food. (2020, May 18). Auchan Portugal launched food traceability by TE-Food. Medium. https://medium.com/te-food/auchan-portugal-launched-food-traceability-by-te-food-c1a04e638c40.
- The Poultry Site. (2008, August). Farm to shelf: RFID tracking Norwegian Meat Supply. Farm to Shelf: RFID Tracking Norwegian Meat Supply | The Poultry Site. https://www.thepoultrysite.com/news/2008/08/farm-to-shelf-rfid-tracking-norwegian-meat-supply.
- The World Bank. (2023). Digital Economy for Latin America and the Caribbean Country Diagnostic: Colombia. https://www.worldbank.org/en/programs/de4lac/publication/digital-economy-for-latin-america-and-the-caribbean-country-diagnostic-colombia.
- Tomic, M. (2019, June). New EU electronic certification system will improve food traceability. SociSDG. http://socisdg.com/en/blog/new-eu-electronic-certification-system-will-improve-food-traceability/.
- Trackyfood. (2023). Digital solutions for the food sector. https://www.trackyfood.com/.
- Trusty. (2023). Transparency from farm to fork. https://en.trusty.id/.
- University College of Dublin. (2023, August 8). Four UCD projects among €1.7m awarded for soil and agri-digital research. https://www.ucd.ie/newsandopinion/news/2023/august/08/fourucdprojectsamong17mawardedforsoilandagri-digitalresearch/.
- Verdouw, C. Internet of Things in agriculture. CAB Reviews: Perspectives in Agriculture, Veterinary Science, Nutrition and Natural Resources 2016, 11. [Google Scholar] [CrossRef]
- Wibeck, J. (2022, February 8). Traceability is key to a sustainable future. GS1 Sweden. https://gs1.se/en/blog/traceability-is-key-to-a-sustainable-future/.
- Wood, M. (2020, February 6). Switzerland’s largest supermarket adopts blockchain for traceability. Ledger Insights - blockchain for enterprise. https://www.ledgerinsights.com/switzerlands-largest-supermarket-blockchain-traceability/.
- Wood, M. (2020a, February 6). Korea Telecom to launch halal food traceability blockchain. Ledger Insights - blockchain for enterprise. https://www.ledgerinsights.com/korea-telecom-halal-traceability-blockchain/.
- Xiong, H. , Dalhaus, T., Wang, P., & Huang, J. (2020, February 4). Blockchain technology for agriculture: Applications and rationale. Frontiers. https://www.frontiersin.org/articles/10.3389/fbloc.2020.00007/full.
Disclaimer/Publisher’s Note: The statements, opinions and data contained in all publications are solely those of the individual author(s) and contributor(s) and not of MDPI and/or the editor(s). MDPI and/or the editor(s) disclaim responsibility for any injury to people or property resulting from any ideas, methods, instructions or products referred to in the content. |
© 2024 by the authors. Licensee MDPI, Basel, Switzerland. This article is an open access article distributed under the terms and conditions of the Creative Commons Attribution (CC BY) license (http://creativecommons.org/licenses/by/4.0/).