1. Introduction
FPGAs offer the flexibility to implement a fully hardware solution for interfacing with diverse I/O devices, allowing blocks to operate in parallel, simplifying timing constraint fulfillment. However, the drawback is the consumption of FPGA resources that could be directed towards the main project. A viable alternative is employing a small “soft-core” processor for software-based I/O implementation. This approach saves resources in two ways: block RAM bits are smaller compared to separate flip-flops in configurable blocks, and a processor can time multiplex operations like adders, unlike the hardware solution with multiple unused copies. The performance only needs to be sufficient for protocol implementation, making the trade-off between fewer resources and speed. To achieve this goal, a new processor called Baby8, designed for FPGA I/O, is developed using Yosys Synthesis software [
1,
2].
Baby8 is a von Neumann 8-bit CISC soft-core processor (already available in author’s GitHub repository in [
3]) optimized for reduced FPGA resources, including program size for 8-bit applications. Although the instruction set is not extensive, each instruction can access arbitrary memory locations. Features like post-increment addressing, while not faster than RISC (instructions use simple register-level [
4]), enhance program compactness and may reduce the need for block RAMs. The paper presents a comparison of Baby8 with almost a dozen other soft-core processors, demonstrating competitive performance in terms of implementation results, and comparisons with ASIC, NAND gates, and various FPGA models.
1.1. ASICs
Application Specific Integrated Circuits are those designed to be used in one particular product, as opposed to standard integrated circuits that are sold to many companies to be used in many products. While the cost of each ASIC is normally a fraction of the cost of an FPGA capable of handling the same design, the production of the ASIC has some high NRE (Non-Recurring Engineering) costs so a reasonably high volume is needed for the ASIC to be more viable economically than a FPGA. Additionally, ASICs may operate at higher frequencies and lower power than FPGAs, impacting product considerations. Comparing processor cores involves assessing area, operating frequency, and power usage for a given fabrication technology.
1.2. NAND Gates
It is possible to build any digital circuits entirely with NAND logic gates or with just NOR gates (the case for the AGC, the Apollo Guidance Computer which landed on the Moon). Before the Field Programmable Gate Arrays (FPGAs) many projects used Gate Arrays. These were chips which had a large number of NAND gates, the same for all clients, and the metal layer was specific for each client. Translating designs to NAND gates provides insights into design complexity using the OnlyNANDYosysSynth complement script to Yosys Synthesis software.
1.3. FPGAs
Field Programmable Gate Arrays can implement any digital circuit up to a size that depends on the particular FPGA device Using hardware description languages like Verilog, VHDL, Chisel, SpinalHDL, and others, a high-level processor description can be translated into a netlist of basic blocks. The placement tool assigns blocks to specific locations, and routing utilizes the FPGA’s configurable connection network. Routing uses the configurable connection network in the FPGA (a little like early telephone exchange systems) to actually connect the placed blocks. This is encoded into a “bit file” that is loaded by the FPGA each time it is turned on to actually implement the circuit.
This comparison considers the usage of basic blocks (LUT, Registers, DSP, Distributed memory, Block memory) in soft-cores when translated with the open-source tool Yosys002E. The basic blocks are:
LUT: LookUp Tables implement all logic in FPGAs and can be categorized by the number of address lines they require. A LUT4 has 16 words of a single bit each and needs 4 bit addresses. A LUT6 has 64-bits and needs 6 address lines. A larger LUT can always do the job of a smaller one by either tying unused address lines to 0 or 1 or else duplicating the bits such that the output doesn’t depend on that address line. Combining smaller LUTs into a larger one is facilitated by special “mux” blocks in some FPGAs (XC4000), enhancing efficiency.
Registers: the LUTs are purely combinational, and an optional flip-flop circuit at the output enables the implementation of sequential circuits. Normally one register is associated with one LUT, but there tend to be some extra registers as part of the I/O pads.
DSP: Digital Signal Processing blocks are hardware implementations of multiplication circuits. Otherwise a very large number of LUTs would be required to implement this operation (which has many more uses beyond digital signal processing).
Distributed memory: Distributed memory: each LUT is actually a very small Random Access Memory (RAM), generally unaltered after the initial FPGA configuration. An additional circuit allows the use of all LUTs or a fraction as read/write memories).
Block memory: the area needed to store a bit in a register or even in a LUT is very large compared to a dedicated RAM circuit. Since the 1990s FPGAs have included a number of memory blocks that can efficiently handle a medium to large number of bits.
Other FPGA blocks include input and output buffers, clock buffers, and carry circuits converting LUTs into adder circuits, along with multiplexers for combining small LUTs and FPGA-specific circuits unique to each type.
1.3.1. FPGA Families
Xilinx 7: The 28nm generation of Xilinx FPGAs remains popular, even after AMD’s acquisition and the introduction of two subsequent generations. It is common for soft-core processor implementation projects to make use of FPGAs manufactured by Xilinx [
5].
Cyclone V: The Cyclone family was the low end of Altera FPGAs, with the V generation being the last before Intel’s acquisition of Altera.
ICE40: The startup Silicon Blue took advantage of the expiration of key FPGA patents to introduce their own very basic offering. Their focus was on smaller FPGAs with low cost and low energy requirements. They were bought by Lattice Semiconductor and a second generation was designed moving from the original 65nm process to a more modern 40nm further reducing the energy use.
GoWin: This Chinese company achieved success with various FPGA variations globally, introducing unique features like using spare LUTs to aid routing. How much this is used varies from one project to the next and this is why the numbers are not always relatively the same compared to other types of FPGAs.
ECP5: An evolution of the earlier ECP, ECP2 and ECP3 FPGAs, the ECP5 family is a cost-effective mid-range option with high-speed serial interfaces.
1.4. RISC-V Soft-Cores
The rising popularity of RISC-V [
6] in the industrial and academic space resulted in a plethora of open-source RISC-V implementations [
7,
8]. Openness of the standard does not guarantee openness of specific cores, but those considered in this paper are open In addition, only cores implemented in Verilog or the subset of System Verilog handled by Yosys were considered. RISC-V cores have a tremendous range in performance and complexity [
9], from tiny 32-bit microcontrollers to out-of-order 64-bit application cores for datacenters. Only the low end was studied here.
darkRISC-V: The original darkRISC-V was created by Samsoniuk in a single night of development to evaluate the advantages and disadvantages of the RISC-V instruction set compared to others. It can be optionally made smaller by reducing the number of registers as per RV32E.
vexRISC-V: The vexRISC-V in SpinalHDL is meant to show off the advantages of using that language, with many configuration options where it is even easy to change the number of pipeline stages. Many projects use the translated Verilog version of the processor, like the management system in the repository for GlobalFoundries 180nm version of the Caravel “harness” for open-source ASIC design.
Glacial: Glacial trades off performance for size by being an 8-bit processor which emulates a 32-bit RISC-V. One inspiration was the low end of the original IBM S/360 family which used microcode and an 8-bit datapath to implement the architecture.
PicoRV32: An early compact RISC-V core, the goal of the PicoRV32 was to fit in the tiny ICE40 FPGAs first targeted by the ICE Storm open-source FPGA tool, of which Yosys was a key component.
SERV: SErial Risc V, also trades off performance for size, in this case by having a completely serial implementation. This means that any operation requires 32 clock cycles as the operation handles only a single bit in each cycle. Serial computers were a little more common in the days of vacuum tubes when every single component had a significant cost and added to the construction cost as well. They became far rarer in the integrated circuit days but are one way to save FPGA resources best left for other parts of a project.
1.5. Other Soft-Cores
Even with all variation possible with the RISC-V instruction set, there are applications where other designs are a better option. That is particularly true when executing programs.
Baby8: Designed to help interface to adapt FPGA projects to specific boards, the goal of
Baby8 is to use as few FPGA resources as possible to leave more for the user’s actual project (available in author’s GitHub repository in [
3]). An 8-bit architecture is a good match for the applications of interfacing to PS/2 or USB keyboards, mice and game controllers as well as providing an abstract interface to files on a FAT32 formatted SD memory card. In an FPGA, distributed memory built from LUTs is denser than individual flip-flops.
Baby8 capitalizes on this density, albeit at the cost of reduced performance, by incorporating the program counter into the register bank. In an ASIC, there is no advantage in doing this, as the flip-flops would be the same either way. The nomenclature of the processor was chosen in honor of the Manchester Baby, an 32-bit Small-Scale Experimental Machine, the first electronic stored-program computer in 1948 [
10]. A complete description of the features and particularities of the
Baby8 processor will be presented in the methodologies section of this paper.
6502 and UKP: A NES (Famicom) emulator for the Sipeed Tang Nano 20K FPGA board includes two processors. The 6502 is needed to run the actual games while the limited UKP handles USB mice, keyboards or game controllers.
Femto16: In the 8-Bit Workshop online video game development system there is an option to design games at the hardware level using Verilog. The examples grow in complexity, introducing two simple processors, the 8-bit Femto8 and the 16-bit Femto16. Games are then converted from pure hardware to assembly programs for these processors.
J0: Describing the J1 soft core optimized for small programs in the Forth language was the inspiration for projects like SwapForth by the same author and the Forth CPU computer system. The Gameduino project adds FPGA-based video output for Arduino boards, incorporating the J0 processor as a slight modification of the J1.
MCPU: With only 4 instructions and addressing only 64 bytes of memory (similar to Xilinx PicoBlaze), the MCPU is remarkably small yet Turing complete.
ZPU: The ‘ZPU Avalanche’ was designed to use the least FPGA possible while being fully compatible with all the GNU programming tools, including GCC. The concept revolves around treating C as more of a scripting language on an FPGA, with heavy processing handled by hardware blocks. The Avalanche project translated the original VHDL implementation to System Verilog. The System Verilog files were copied from the original repository in the top directory.
2. Objectives
The main goal is to design and evaluate a brand new soft-core processor optimized for reduced FPGA resources, including program size for 8-bit applications.
3. Materials and Methods
3.1. Processor Specifications
3.1.1. State Registers
The processor features 16 internal 8-bit state registers, as shown in
Figure 1. While not accessible to programmers, exceptions include the registers W, X, Y and the external memory, which can be directly read and written by the user program. Flags Z (ZERO), N (NEGATIVE), C (CARRY) and V (OVERFLOW) do not persist between instructions but can be saved with TEST instructions.
The complete list of 8-bit state registers is provided in the following, where H denotes high-byte and L denotes low-byte in case of 16-bit addressing:
PH/PL: 16-bit (8H/8L) program counter in normal execution mode;
MH/ML: 16-bit (8H/8L) pointer for indirect “zero page” operands;
IH/IL: 16-bit (8H/8L) program counter in interrupt mode;
LH/LL: 16-bit (8H/8L) address saved in last call instruction;
ZH/ZL: 16-bit (8H/8L) address of the “zero page” operand;
TH/TL: 16-bit (8H/8L) timer to define the number of cycles to pause before next instruction;
K: 8-bit single register for ’cascades’ - values between pairs of instructions;
W, X, Y: 8-bit single registers accessible to the programmers for reading and writing.
3.1.2. Basic Syntax
The processor is designed with a two-address architecture, where one address indicates both the destination and one operand, and the second address specifies the other operand. The assembly language syntax is C-like, with an addition represented as:
3.1.3. K-Cascade
The “cascade” feature changes the destination to be the first operand of the following instruction. A sequence that is incremented by ‘the value pointed to by location 20’ looks like:
It can be implemented with cascade as:
Unlike the original code fragment, these two instructions do not erase the value in X. While the architecture is generally two-address, it can function as three addresses (actually four) when needed. The use of “K” in the instruction distinguishes it from a move with some complicated expression to be calculated at assembly time.
3.1.4. Source and Destination
Table 1 shows the source and destination directives in the processor architecture. In theory, the zero page allows access to bytes 0 to 127 of the 256-byte page selected by register ZH. In practice, addresses 12 to 15 access the four input and four output ports. More I/O ports can be memory-mapped to other addresses if needed.
Zero page addresses 0 to 11 access the internal registers W to IH, allowing LL and LH to be saved and restored if more than one level of subroutines are needed. Since ZH can also be changed, the “zero page” can be relocated to any memory location, similar to the 6809 and 65816 processors. When TL is changed the timer is started if TL and TH are not both zero and it is stopped if they are zero.
The two-bit
ss and
dd fields (see
Table 2) in the instruction use values 0, 1 and 2 to encode the registers W, X and Y respectively. A value of 3 indicates that a byte follows, encoding the actual address.
When both ss and dd are 3, the first extra byte is for the source, and the second is for the other source/destination. In the case of immediate instructions, the immediate value is the first extra byte, followed by the destination.
The basic operations opcodes;
The immediate instructions opcodes;
The control flow instructions opcodes;
And the conditional tests.
3.1.5. Shifts and Rotations
The missing multiplication and division instructions are to be expected for a very small processor (though they can be added as an I/O device if needed), but the lack of shift and rotate instructions might seem limiting. Adding a value to itself is equivalent to a one-bit shift to the left, with the carry indicating the removed bit. Shifting to the right (logical or arithmetic) an 8-bit value by N bits can be achieved by extending (zero or sign) to 16-bits, shifting that to the left by 8-N bits and using the top byte as the result (Listing 1). Sending a byte with the least significant bit first might seem to need 7 such steps per bit, but the same result can be achieved by shifting a one-bit mask to the left once per step to check each bit from least to most significant (Listing 2).
|
Listing 1. Shifts and rotations syntax example in Baby8. |
 |
|
Listing 2. Shifts and rotations syntax example in Baby8. |
 |
3.1.6. Interrupt
The interrupt mode uses IH,IL for instruction fetches instead of PH,PL (bit 2 of the register addresses is 1), and zero page addresses go from 144 to 255 instead of from 16 to 127 (bit 7 of addresses is set). The interrupt mode is entered on the next instruction fetch after the interrupt line goes high unless the previous instruction was a cascade or the current instruction is supposed to be skipped. The interrupt mode ends on the next instruction fetch after the interrupt line goes low with the same restrictions as described before.
Most processors have interrupt handlers start at fixed addresses or, more often, indicated in some table. In Baby8, the address in IH,IL is simply the instruction following the one that caused the interrupt line to go low at the end of the previous interrupt. This is more like a coroutine scheme where an explicit “yield” instruction is executed. With careful programming it is possible to speed up response time by having the processor ready to execute in different places for different situations. Any registers used by the interrupt handler should be saved and then restored right before the yield. Having use of the second half of the zero page makes this easier. Note that the first half can still be accessed with indirect addressing.
3.1.7. Timer
Every instruction is executed in a known number of clock cycles, but to make precise delays even easier TH,TL implements a 16-bit timer. The timer mode is entered on the next instruction fetch after a write to TL which results in TH or TL having a non-zero value. The restrictions are the same as entering or leaving the interrupt mode.
Instead of fetching instructions the processor simply decrements TL by one on every clock cycle. When TH,TL reaches zero, instruction fetch resumes. If TH is not 0 but TL is, then TL is decremented by two (going to 254), and on the next cycle, TH is decremented. If an interrupt arrives while in the timer mode, the interrupt is handled, and execution is normal until the interrupt ends. The interrupt handler may reset TH,TL or decrease their values if encountering a longer delay than expected in the user code is an issue.
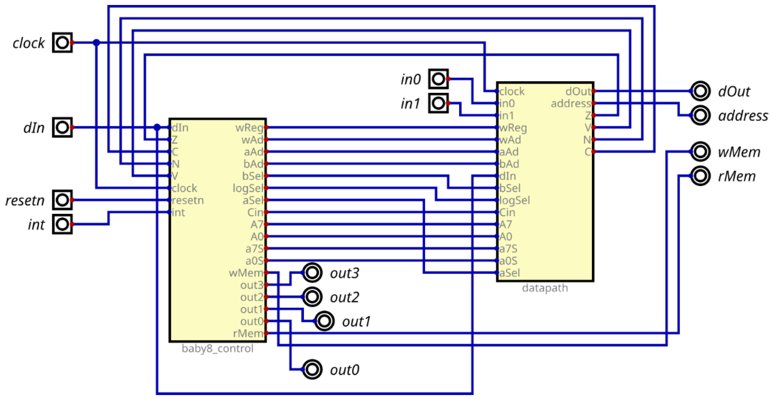
3.2. Custom Processor Design
An advanced digital design and simulation tool named DIGITAL, developed by Neemann, is employed for the design process. The Baby8 processor and its peripherals (RAM block and terminal) are shown in
Figure 2, while its internal blocks are given in
Figure 3.
3.2.1. DATAPATH
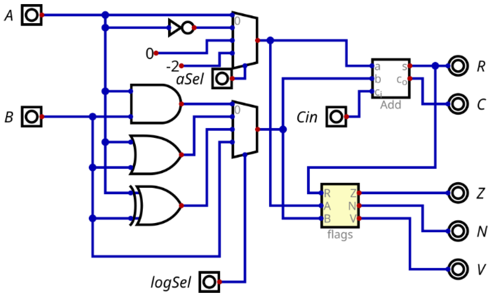
The heart of the DATAPATH is the ALU (arithmetic logic unit). It can perform a logical operation (AND, OR, XOR or NOT) between 8-bit inputs
A and
B, or modifying input
A.
Figure 4 provides an in-depth view of the DATAPATH architecture and its internal components, including ALU, register bank, multiplexers, address modifier (Address Modification), and data output register.
During the native data flow, operand B of the ALU typically originates from the output Db of the register bank. However, it may eventually come from memory, or from one of the processor’s two input ports. In turn, the Da and Db outputs of the register bank together form a 16-bit address. Within the region of combinational logic circuits called Address Modification, the binary values of the addresses are processed. Bit 7 indicates whether the address is direct or indirect, while bit 0 signifies whether it should be used or not incremented.
The address from memory is not always desired, and it can be created from internal operands and/or ALU operations. Logical address modification circuits also serve this purpose. The first 127 memory addresses are allocated for normal programs, and the range between 128 and 255 is utilized by routines called by interrupts. Additionally, a data output register is necessary to write to external memory, requiring 24 bits for this operation – 16 address bits and another 8 data bits, concatenated at the clock edge, using 2 clock cycles for this operation. Although this operation slightly reduces performance, it enables the utilization of fewer FPGA hardware resources, aligning with the primary objective.
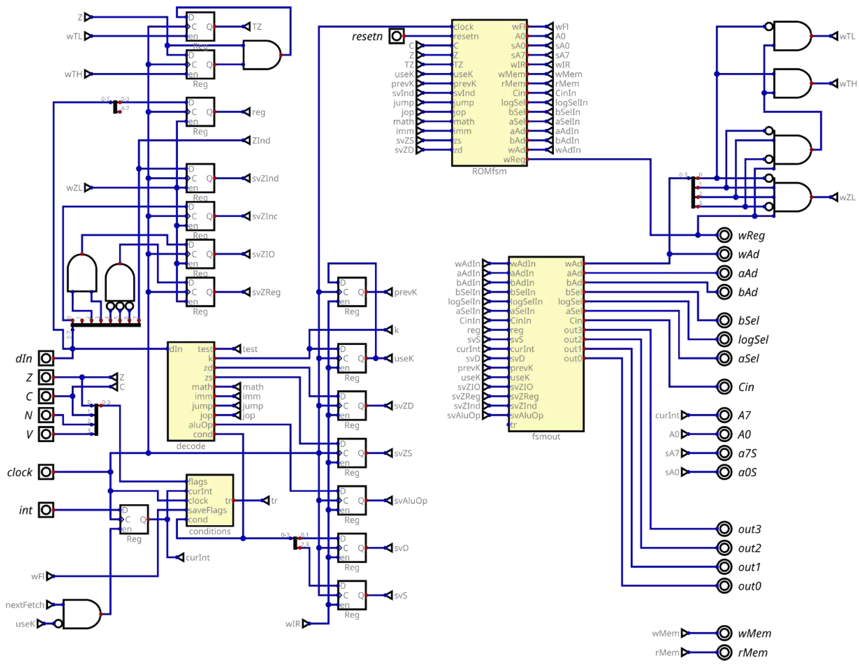
3.2.2. CONTROL UNIT
The core of the Baby8 processor control unit is the state machine defined by the ROMfsm block in
Figure 5. Internally, it implements the internal ROM generating control signals for decoding (microcode), as specified in
Figure 6 and
Table 6. This connected finite state machine generates signals needed to use the data path to execute instructions.
3.2.3. ALU
In the design of the ALU, several factors were meticulously considered to achieve a balance between performance and resource efficiency. The initial step involved defining the logical and arithmetic operations necessary for the application. Another critical aspect focused on the format of the operands to be manipulated.
Ultimately, priority was given to minimizing the area, optimizing the layout, with the reduction of the FPGA circuit area established as a primary project objective. This approach, tailored for FPGA implementation rather than TTL, led to specific decisions contributing to circuit reduction in this particular context. Choosing multiplexers at the input of the adders, instead of at the output, was one such decision. Motivated by the presence of a 6-input lookup table on the FPGA, this choice makes the circuit more compact for this specific case.
The ALU, showcased in
Figure 7, was designed around an 8-bit adder, receiving two 8-bit data and a
Cin (carry in) bit. This setup results in a 9-bit output, where 8 bits represent the operation result, and 1 bit is the
C (carry out).
The operations performed by the adder are determined by two multiplexers. The first multiplexer, in short, defines the arithmetic operations. Using the aSel selector, it is possible to choose the operand A, the inverse of A, 0 or -2.
The second multiplexer is mainly responsible for logical operations. Using the logSel selector, it is possible to choose between A and B, A or B, A or B, or just B.
In this way, with this simple circuit, we can perform all the necessary operations in our ALU. To perform a logical operation, we insert bit 0 into the first multiplexer, which will be added to the logic defined by the second multiplexer: AND, OR, XOR. In this way, it is as if the adder were removed and the result of the logical operation was passed directly to the output.
Now, to perform arithmetic operations, we set the second multiplexer to send the operand B directly to the adder, while the first multiplexer can determine the operation. When we pass A directly, we perform an addition; when passing the inverse of A, we perform a subtraction, but to do so we send 1 in Cin so that we have the two’s complement.
4. Results
All the results presented in the
Table 7 and
Table 8 were evaluated using both scripts and data available by the authors in their Github repository. The results are divided into two tables divided into RISC-V™ and Non-RISC-V™ compatibility.
We show the main results classified as ASIC, NAND gates and FPGA. For ASIC we inform the maximum clock frequency, the power consumption, the efficiency and the effective area of the CORE and DIE (DIE is a small block of semiconducting material on which a given functional circuit is fabricated).
For NAND gates we inform the plain number of gates used. And for FPGAs we inform the number of LUTs, registers, distributed memories, block memories and DSP units used for each family of FPGA (Xilinx 7, Cyclone V, ICE 40, Gowin and ECP 5).
The
Figure 8 and
Figure 9 show the total utilization of the DIE area and the number of NAND gates used by each processor.
As one can see in
Figure 10, the number of LUTs can vary greatly depending on the chosen FPGA family for the same processor. The best use of resources is often linked to the improvement of development tools and the integration of the synthesis results generated to their own internal hardware. So a project decision can’t be based only on lower prices of the FPGA chips but also on their efficiency in the synthesis due to a greater use of resources based on its company technology.
Figure 11 shows an extremely low use of FPGA resources for the I/O generic purpose processor
Baby8 (that was exactly our initial goal in this project) in comparison with
Figure 12 (darkRISCV) and
Figure 13 (J0). Only the FPGA family ICE40 synthesized the Baby8 soft-core processor with a high use of resources.
One can notice that the same processor darkRiscV (
Figure 10) could be synthesized using more registers or more LUTs, depending on the FPGA family chosen.
The J0 is the only processor in this study that used FPGA DSP units and for the FPGAs Xilinx 7, Cyclone V and ECP 5 only. This is the reason why FPGA ICE40 and GoWin are consuming much more LUTs and registers than other ones in J0 on the radar plot of
Figure 9. And despite the fact that J0 processor consumes almost the same number of NAND gates of darkRISCV processor (
Figure 8), it consumes much less FPGA’s LUTs and registers due to use of these FPGA’s DSP units.
4.1. Performance
Although performance is not a measure of resource utilization per se, resource contention certainly impacts directly on the final performance of a processor design.
As much as the objective of this paper is to develop a processor with low resource usage (in terms of internal components for FPGAs or even area for ASICs), we must show in this section a comparative analysis of the final performance of the developed processor compared to the others analyzed.
By
Figure 14 we can see that our processor
Baby8 successfully achieves an average performance both in maximum clock frequency as efficiency in power consumption among all other processors.
The frequency measurements were performed with OpenLane2 [
11,
12]. For each project, the OpenLane2 was configured to synthesize using the Sky130A PDK from Skywater and to use a 100ns clock period (10MHz) for the timing analysis.
This analysis is done several times during the chip generation process including after placement and routing. The timing analysis is done for the best case (low temperature and high supply voltage), the typical case and the worst case (high temperature and low supply voltage). In addition, the analysis is done for the minimum, nominal and maximum delays for the components.
The limiting factor of how high the clock for the device can be is indicated by the worst case setup time slack for the maximum delay with high temperature and low supply voltage. Subtracting this value from the clock period gives us a higher clock than the original 10MHz.
Synthesis is run again and the same circuit should result, but the timing analysis will give a different setup slack for the worst case. It might seem that the new number would be zero, but there are several complicating factors and the actual result will be smaller than the first time but still a positive value. The new number is subtracted from the new clock period and the process is repeated. This allows a successive approximation to the actual maximum clock possible of each processor.
4.2. Layouts
The chip layouts were also produced by the Open Lane 2 tool [26] and the layouts of the smallest area (MCPU) and largest area (vexRISC-V) processors implemented are shown in
Figure 15.
5. Discussion
Although our developed Baby8 soft-core processor achieves very good results in performance (~57 MHz) and energy consumption (~2mW), we need to make sure it can meet the initially proposed requirements of using few FPGA internal resources.
In order to do this analysis Baby8 results were compared with 6502 results, both implemented in the ICE40 FPGA family.
Baby8 uses practically half of LUTs (285) than 6502 (544) in the same FPGA. It still uses a bit more registers - 136 - against 96 of 6502, but doesn’t use any additional memory block, despite the fact that 6502 uses 7 blocks or memory RAM.
Since both processors are very similar in all other aspects (both are CISC 8-bits, with same power consumption and same maximum achieved frequency clock), we can consider that Baby8 architecture could save up to half of FPGA resources compared with 6502 for the same features in the project.
6. Conclusions
Our developed soft-core processor architecture successfully achieves the goals of stay tiny small and saves nearly half of the resources in FPGA implementation, keeping the same performance and power consumption from similar processors.
Author Contributions
Conceptualization, methodology, software: Jecel Mattos de Assumpção Junior; formal analysis, investigation, data curation: Mario Gazziro; review, supervision, project administration and funding acquisition: Oswaldo Hideo Ando Junior, Marco Roberto Cavallari and João Paulo Carmo.
Funding
This research was funded by the Brazilian Ministry of Science, Technology and Innovations by providing 5 undergraduate grants in PMN-Design microelectronics program 2B, managed by Eldorado Institute.
Data Availability Statement
All data and software are available online at author’s Github repository.
Acknowledgments
Brazilian Ministry of Science, Technology and Innovations, Eldorado Institute, Chandler Klüser, Alejandra Victoria Herrera, Hugo Puertas, Beatriz Aimee Teixeira Furtado Braga, Gabriel Valizi, Gabriel Victor Santana, Samuel Rocha Silva, Vinicius Caffeu, Maximiliam Luppe.
Conflicts of Interest
The authors declare no conflict of interest.
Abbreviations
The following abbreviations are used in this manuscript:
| ALU |
Arithmetic Logic Unit |
| ASIC |
Application Specific Integrated Circuit |
| CISC |
Complex Instruction Set Computer |
| CPU |
Central Processing Unit |
| FPGA |
Field Programmable Gate Array |
| I/O |
Input/Output |
| RAM |
Random Access Memory |
| RISC |
Reduced Instruction Set Computer |
References
- Glaser, J.; Wolf, C. Methodology and Example-Driven Interconnect Synthesis for Designing Heterogeneous Coarse-Grain Reconfigurable Architectures. In Proceedings of theModels,Methods, and Tools for Complex Chip Design; Haase, J., Ed., Cham, 2014; pp. 201–221.
- Shah, D.; Hung, E.; Wolf, C.; Bazanski, S.; Gisselquist, D.; Milanovic, M. Yosys+nextpnr: An Open Source Framework from Verilog to Bitstream for Commercial FPGAs. In Proceedings of the 2019 IEEE 27th Annual International Symposium on Field-Programmable Custom ComputingMachines (FCCM), Los Alamitos, CA, USA, may 2019; pp. 1–4. [CrossRef]
- Assumpção, J. Baby8. https://github.com/jeceljr/baby8, 2023.
- Patterson, D.A.; Hennessy, J.L. Computer organization and design ARM edition: the hardware software interface;Morgan kaufmann, 2016.
- Hiremath, S.; Chickerur, S.; Dandin, J.; Patil, M.; Muddinkoppa, B.; Adakoli, S. Open-source Hardware: Different Approaches to Softcore implementation. In Proceedings of the 2022 International Conference on Distributed Computing, VLSI, Electrical Circuits and Robotics (DISCOVER), 2022, pp. 76–83. [CrossRef]
- SiFive. SiFive. https://www.sifive.com/about, 2023.
- Heinz, C.; Lavan, Y.; Hofmann, J.; Koch, A. A Catalog and In-Hardware Evaluation of Open-Source Drop-In Compatible RISC-V Softcore Processors. In Proceedings of the 2019 International Conference on ReConFigurable Computing and FPGAs (ReConFig), 2019, pp. 1–8. [CrossRef]
- Gruin, A.; Carle, T.; Cassé, H.; Rochange, C. Speculative Execution and Timing Predictability in an Open Source RISC-V Core. In Proceedings of the 2021 IEEE Real-Time Systems Symposium(RTSS), 2021, pp. 393–404. [CrossRef]
- Coluccio, A.; Ieva, A.; Riente, F.; Roch, M.R.; Ottavi, M.; Vacca, M. RISC-Vlim, a RISC-V Framework for Logic-in-Memory Architectures. Electronics 2022, 11. [CrossRef]
- Copeland, B. TheManchester Computer: A Revised History Part 2: The Baby Computer. IEEE Annals of the History of Computing 2011, 33, 22–37. [CrossRef]
- Ghazy, A.A.; Shalan, M. OpenLANE: The Open-Source Digital ASIC Implementation Flow. 2020.
- Wang, H.; Li, T.; Li, Y.; Chen, L.; Sima, C.; Liu, Z.;Wang, B.; Jia, P.;Wang, Y.; Jiang, S.; et al. OpenLane-V2: A Topology Reasoning Benchmark for Unified 3D HDMapping. In Proceedings of the Thirty-seventh Conference on Neural Information Processing Systems Datasets and Benchmarks Track, 2023.
Figure 1.
Baby8 processor 8-bit state registers. High and Low forming 16-bit addresses.
Figure 1.
Baby8 processor 8-bit state registers. High and Low forming 16-bit addresses.
Figure 2.
Baby8 CPU and its peripherals RAM block and terminal.
Figure 2.
Baby8 CPU and its peripherals RAM block and terminal.
Figure 3.
The combination of the DATAPATH and the CONTROL UNIT forms the CPU.
Figure 3.
The combination of the DATAPATH and the CONTROL UNIT forms the CPU.
Figure 4.
The DATAPATH defines the logic to execute the instructions.
Figure 4.
The DATAPATH defines the logic to execute the instructions.
Figure 5.
Decodification combinatorial circuit inside CONTROL unit.
Figure 5.
Decodification combinatorial circuit inside CONTROL unit.
Figure 6.
Internal details of the
ROMfsm block, containing the
uPC microprogram counter register and the microcode ROM whose contents are described in
Table 6.
Figure 6.
Internal details of the
ROMfsm block, containing the
uPC microprogram counter register and the microcode ROM whose contents are described in
Table 6.
Figure 7.
The ALU combines two operands in different ways by the instructions.
Figure 7.
The ALU combines two operands in different ways by the instructions.
Figure 8.
Utilization of the total DIE area by processor CORES.
Figure 8.
Utilization of the total DIE area by processor CORES.
Figure 9.
Soft-core processor resources utilization for ASIC / FPGA based on the number of NAND gates.
Figure 9.
Soft-core processor resources utilization for ASIC / FPGA based on the number of NAND gates.
Figure 10.
Proportion of LUTs allocated per soft-core processor and per FPGA model.
Figure 10.
Proportion of LUTs allocated per soft-core processor and per FPGA model.
Figure 11.
Proportion of LUTs, Registers, Distributed Memory, Block Memory and DSP allocated for the Baby8 processor per FPGA model.
Figure 11.
Proportion of LUTs, Registers, Distributed Memory, Block Memory and DSP allocated for the Baby8 processor per FPGA model.
Figure 12.
Proportion of LUTs, Registers, Distributed Memory, Block Memory and DSP allocated for darkRISC-V processor per FPGA model.
Figure 12.
Proportion of LUTs, Registers, Distributed Memory, Block Memory and DSP allocated for darkRISC-V processor per FPGA model.
Figure 13.
Proportion of LUTs, Registers, Distributed Memory, Block Memory and DSP allocated for J0 processor per FPGA model.
Figure 13.
Proportion of LUTs, Registers, Distributed Memory, Block Memory and DSP allocated for J0 processor per FPGA model.
Figure 14.
Maximum clock frequency (MHz) vs Efficiency (MHz/mW) in an ASIC simulation with 130nm process and using worst case scenario: 1.6 volts at temperature of 100ºC.
Figure 14.
Maximum clock frequency (MHz) vs Efficiency (MHz/mW) in an ASIC simulation with 130nm process and using worst case scenario: 1.6 volts at temperature of 100ºC.
Figure 15.
The smallest area (MCPU) and the largest area (vexRISC-V) chip layouts.
Figure 15.
The smallest area (MCPU) and the largest area (vexRISC-V) chip layouts.
Table 1.
Source and destination directives in Baby8 architecture.
Table 1.
Source and destination directives in Baby8 architecture.
Table 2.
Regular and K-cascade basic instructions in Baby8.
Table 2.
Regular and K-cascade basic instructions in Baby8.
Table 3.
Immediate instructions in Baby8.
Table 3.
Immediate instructions in Baby8.
Table 4.
Control flow instructions in Baby8.
Table 4.
Control flow instructions in Baby8.
Table 5.
Conditional Tests in Baby8.
Table 5.
Conditional Tests in Baby8.
Table 6.
Internal ROM generating control signals by decoding OPCODES.
Table 6.
Internal ROM generating control signals by decoding OPCODES.
| Address (8-bits) |
Control (32-bits) |
Address (8-bits) |
Control (32-bits) |
0x00 0x01 0x02 0x03 0x04 0x05 0x06 0x07 0x08 0x09 0x0A 0x0B 0x0C 0x0D 0x0E 0x0F 0x10 0x11 0x12 0x13 0x14 0x15 0x16 0x17 0x18 0x19 0x1A 0x1B 0x1C 0x1D 0x1E 0x1F 0x20 0x21 0x22 0x23 0x24 0x25 0x26 0x27 0x28 0x29 0x2A 0x2B 0x2C 0x2D 0x2E 0x2F 0x30 0x31 0x32 0x33 0x34 0x35 0x36 0x37 0x38 0x39 0x3A 0x3B 0x3C 0x3D 0x3E 0x3F |
0xE3308801 0xF3308801 0x43308801 0x53308800 0x0 0x0 0x0 0x0 0x44311800 0x55311801 0x44310800 0x0 0xEEF01C05 0xFF30190F 0x3330010F 0x0 0xEEF01C05 0xFF30180E 0x3330000E 0xEE301805 0xFF301801 0xEE301800 0xFF301800 0x0 0x3330B800 0x0 0x21026810 0x0 0x8E300801 0x9F300801 0xEEF01C05 0xC3340802 0xC3340802 0xFF301801 0x3EF00401 0xF3340801 0xEC300800 0x0 0xE8300801 0xF9300800 0x0 0xEEF01C05 0x13166812 0x13166810 0xFF301800 0x0 0x0 0x0 0x0 0x0 0x0 0x0 0x0 0x0 0x0 0x0 0x0 0x0 0x0 0x0 0x0 0x0 #N/DISP #N/DISP |
0x40 0x41 0x42 0x43 0x44 0x45 0x46 0x47 0x48 0x49 0x4A 0x4B 0x4C 0x4D 0x4E 0x4F 0x50 0x51 0x52 0x53 0x54 0x55 0x56 0x57 0x58 0x59 0x5A 0x5B 0x5C 0x5D 0x5E 0x5F 0x60 0x61 0x62 0x63 0x64 0x65 0x66 0x67 0x68 0x69 0x6A 0x6B 0x6C 0x6D 0x6E 0x6F 0x70 0x71 0x72 0x73 0x74 0x75 0x76 0x77 0x78 0x79 0x7A 0x7B 0x7C 0x7D 0x7E 0x7F |
0x30380803 #N/DISP 0x303A6812 0xFF30180A 0xFF30180A 0x303A6811 #N/DISP 0x3CD00200 0x3300800 0x3300000 0 0x8E300801 0x9F300809 0xEC300801 0xFD300800 0x0 0xC0880805 0xD9301802 0xD9300801 0xCCD01C05 0xE3340802 0xE3340802 0x3CD00402 0xDD301802 0xF3340800 0x3CD00401 0xF3340800 0x0 0x201A6810 0x0 #N/DISP 0x3CD00200 0x3300800 0x3300000 #N/DISP 0x0 0x30380809 #N/DISP 0x3CD00200 0x3300800 0x3300000 0x0 0x0 0x0 0x0 0x0 0x0 0x0 0xEEF01C05 0x63340802 #N/DISP #N/DISP 0x36700408 0x367004C1 0xC3340801 0x367004E1 #N/DISP 0x3C301005 0x367002C2 0x367002C3 0x3D301001 0x367002E1 0x3CD00408 0x0 |
Table 7.
ASIC and FPGA resources used by RISC-V processors related to Baby8.
Table 7.
ASIC and FPGA resources used by RISC-V processors related to Baby8.
Table 8.
ASIC and FPGA resources used by non-RISC-V processors related to Baby8.
Table 8.
ASIC and FPGA resources used by non-RISC-V processors related to Baby8.
|
Disclaimer/Publisher’s Note: The statements, opinions and data contained in all publications are solely those of the individual author(s) and contributor(s) and not of MDPI and/or the editor(s). MDPI and/or the editor(s) disclaim responsibility for any injury to people or property resulting from any ideas, methods, instructions or products referred to in the content. |
© 2024 by the authors. Licensee MDPI, Basel, Switzerland. This article is an open access article distributed under the terms and conditions of the Creative Commons Attribution (CC BY) license (http://creativecommons.org/licenses/by/4.0/).