1. Introduction
Calendula officinalis L., commonly known as pot marigold, is an annual plant that belongs to the Asteraceae family. It has been used in traditional medicine for centuries [
1]. Preparations made from
C. officinalis have been shown to exhibit a wide range of pharmacological activities, including anti-ulcer, wound-healing, antiviral, antifungal, antiallergic, antihyperlipidemic, antitumor, anticaries, and hepatoprotective effects [
2,
3,
4]. The therapeutic properties of
C. officinalis are attributed to the presence of biologically active compounds, including phenolics, triterpenoids, carotenoids, steroids, and lipids. Among these, phenolic compounds and triterpenoids are the most abundant [
5].
C. officinalis contains a range of phenolic compounds, such as flavonoids, cinnamic and benzoic acids, coumarins, anthocyanins, and their derivatives [
5,
6]. Research has demonstrated that these phenolics possess antimicrobial, antifungal, and antiviral properties [
6,
7], as well as strong antioxidant activity [
4,
8,
9]. Consuming phenolic compounds from medicinal plants or food can significantly reduce the risk of many diseases associated with oxidative stress, including cancer, diabetes, cardiovascular diseases, rheumatoid arthritis, Alzheimer's, and Parkinson's diseases [
10,
11].
The triterpenoids of
C. officinalis can be classified into two groups based on their solubility in water and organic solvents [
12]. The first group includes the water-soluble oleanolic acid glycosides, which differ in the number and position of the attached glucose, galactose, and glucuronic acids [
8,
9,
13]. For
C. officinalis, the characteristic triterpenoid glycosides are calendulaglycosides A, B, and C, and calendulosides E, F, G, H, and E [
3]. The second group of triterpenoids is only soluble in organic solvents such as chloroform, dichloromethane and n-hexane. This group includes free triterpenoids and their fatty acid esters [
12,
13,
14]. The triterpenoids of
C. officinalis exhibit anti-inflammatory, anti-allergic, anti-ulcer, cytotoxic, anti-tumour, anti-mutagenic, and anti-diabetic activities [
3,
15,
16].
The lipids of
C. officinalis have been mainly studied in the seeds due to their high content (ranging from 5 to 22%) [
17,
18]. They comprise of phospholipids, glycolipids, neutral lipids, fatty acids, and others [
2,
14]. One of the most significant lipids is α-calendic acid, which belongs to the class of conjugated octadecatrienoic or linolenic acids [
19]. The relative content of α-calendic acid in the seed lipids is up to 60%, but it is significantly lower in the leaves and inflorescences [
20]. Conjugated linolenic acids have a wide range of biological activities. They regulate lipid metabolism and have anti-inflammatory and antioxidant properties [
21,
22,
23,
24].
The main raw material of
C. officinalis for the production of medicinal preparations are the inflorescences, which contain the largest amounts of biologically active compounds [
25,
26]. The inflorescences consist of ligulate and tubular flowers, which differ not only morphologically and in physiological functions, but also in the composition and content of metabolites [
26,
27,
28,
29]. However, comparative studies of the metabolomes of ligulate and tubular flowers have been limited by the phenolic compounds [
26,
27,
28] and essential oils [
27,
28,
29], and the results obtained have been rather contradictory. For instance, one study on phenolic compounds found the highest levels of flavonoids in ligulate flowers [
26], while another study found them in tubular flowers [
27]. A detailed analysis of phenolic compounds showed that tubular flowers have higher levels of caffeoylquinic acids and anthocyanins, while ligulate flowers have higher levels of flavonoids [
28]. The study by Zitterl-Eglseer et al. [
30] found that ligulate flowers had a significantly higher amount of triterpenoid esters compared to tubular flowers. In addition, the proportion of ligulate and tubular flowers in inflorescences can vary according to cultivar, climate, soil and agronomic conditions [
26,
31], which may affect the inflorescence metabolome.
Thus, the main aims of this study were (1) to identify and compare the major biologically active compounds in the metabolome of the ligulate and tubular flowers of two C. officinalis cultivars, ‘Golden Sea’ and ‘Paradise Garden’, and (2) to investigate the effect of different proportions of ligulate and tubular flowers in the inflorescences on their metabolome. For the analysis of the flower metabolome, an ultra-performance liquid chromatography with photodiode array detection and a Q Exactive Orbitrap high-resolution mass spectrometer was used.
2. Materials and Methods
2.1. Characteristics of plant objects
The objects of the study were the ligulate and tubular flowers of two cultivars of
Calendula officinalis L., ‘Golden Sea’ (GS) and ‘Paradise Garden’ (PG) (
Figure 1), grown in the Botanical Garden of the All-Russian Institute of Medicinal and Aromatic Plants (Moscow, Russia; 55° 45.132′ N, 37°36. 936′ E). Russian cultivar names in Latin transliteration are GS – ‘Zolotoe more’, and PG – ‘Rajiskij sad’.
The
C. officinalis cultivars used in this study were obtained by chemical mutagenesis of the original cultivar ‘Kalta’, which had lost many valuable characteristics over many years of cultivation [
32]. When comparing the resulting cultivars for morphological traits, it was observed that GS had a higher seed production and a 38% higher proportion of tubular flowers in its inflorescences compared to PG (
Table S1).
2.2. UPLC-PDA-HRMS analysis of metabolites
Four inflorescence samples of each cultivar were collected during the flowering phase and dried in the dark in a ventilated thermostat at 45 ºC. The dried inflorescences were separated into ligulate and tubular flowers, which were weighed and homogenised in a MM 200 ball mill (Retsch GmbH & Co. KG) for 2 min at 30 Hz.
Samples of flowers weighing 10 ± 1 mg were extracted with 1 ml of 80 % methanol containing internal standards: lidocaine (
m/z 235.1803 [M+H]
+, positive ion detection; 5 mg/L) and (1R)-(-)-10-camphorsulphonic acid (
m/z 231.0686 [M-H]
-, negative ion detection; 5 mg/L) [
33]. Metabolites were extracted for 60 min at room temperature and under constant stirring (VORTEX Genie 2, Scientific Industries). The resulting extract was separated by centrifugation (10 min at 20,000 x
g) and filtered through a syringe filter (4 mm, 0.2 µm PTFE, Thermo Fisher Scientific Inc., Waltham, USA).
The UPLC-PDA-HRMS system consisted of an ultra-performance liquid chromatograph with a UV-Vis photodiode array detector (PDA, 190-500 nm) (Acquity UPLC® 2.9.0, Waters Corporation, Milford, USA) and a high-resolution Q Exactive Orbitrap mass spectrometer (Thermo Fisher Scientific Inc., Waltham, USA). The mass spectrometer was equipped with a heated electrospray ionisation (HESI) source operating in negative or positive ionisation mode, scanning ions in the
m/z 150-2000 range. The full scan mode settings were microscan 1, resolution 140,000 FWHM (full scan MS) and 34600 FWHM (MS/MS), target AGC 3 × 106 and maximum IT 200 ms. The instrument was operated using Xcalibur 3.0.63 software (Thermo Fisher Scientific Inc., Waltham, USA) [
33].
The separation of metabolites from
C. officinalis flowers was performed on an Acquity UPLC® BEH column (2.1 × 100 mm, 1.7 µm, Waters Corporation, Ireland) using two eluents: (A) 0.1% aqueous formic acid solution and (B) acetonitrile containing 0.1% formic acid. Gradient programme: 0-0.5 min, 0.1% B in A; 0.5-10.0 min, 0.1-95.0% B in A (linear gradient); 10.0-13.0 min, 95.0% B in A (isocratic mode); 13-15 min, column wash and stabilisation. The eluent flow rate was 0.5 mL/min. The sample injected volume was 5 µl [
33].
2.3. Processing of the MS data
XCMS Online software (xcmsonline.scripps.edu) was used for the initial processing of MS data [
34]. Raw MS chromatogram files in negative or positive ionisation mode of the metabolites were converted to NetCDF format, exported to XCMS Online software and analysed individually. The programme automatically corrected the baseline of the chromatograms, determined the peaks of the metabolites, aligned their positions on the chromatograms of all samples, determined the MS characteristics of the metabolites and performed their preliminary statistical evaluation. XCMS Online parameters were set according to the specific requirements of the UPLC-PDA-HRMS platform used.
2.4. Bioinfomatic analysis of the MS data
The processed MS data were exported to Excel software and two matrices were generated for negative and positive ions. The matrices contained the intensities of detected m/z ions in ligulate and tubular flower samples from two C. officinalis cultivars. The m/z ion intensity data were normalised relative to the signal intensity of internal standards for positive and negative ions and sample weight.
The resulting data were exported to the SIMCA-P+ software package (version 15, Umetrics, Umea°, Sweden) and analysed using multivariate statistical methods [
33]. Principal component analysis (PCA) was used as a first method to classify the samples. For the visualisation of the highest and lowest values in the data matrix, a heatmap was applied also [
35].
In the next step, Orthogonal Partial Least Squares to Latent Structures analysis (OPLS) was used, which focuses multivariate analyses on identifying differences due to the factor under investigation alone. The OPLS method allows to separate group variability in the plant metabolome (predictive variation) from variability within the groups compared (non-predictive variation). In our experiment, these were differences in the metabolome of two flower types or two cultivars of
C. officinalis (
Figure 1). The significance of the differences between the groups of samples compared was determined using ANOVA of cross-validated predictive residuals (CV-ANOVA) [
33].
The significance of the differences in the content of individual metabolites was determined using the values of the correlation coefficient with the orthogonal component of the OPLS model, which determines the reliability of the contribution of the metabolite to the discrimination between groups of samples. Metabolites with the highest correlation values (p > 0.8 or p < -0.8) were considered as potential markers determining the difference in the metabolome of the compared groups of
C. officinalis samples. Student's paired t-test was also used to assess the significance of differences in metabolite levels [
33].
2.5. Characterization of metabolites
To identify the metabolites of
C. officinalis flowers, mass spectra were analysed and the
m/z values of [M-H]
- or [M+H]
+ ions and their MS/MS fragmentation were determined. From these data, the chemical formulae of the metabolites and their monoisotopic mass (Da) were determined. The original XCalibure programme (version 3.0.63, Thermo Fisher Scientific Inc., Waltham, MA, USA) and the mzMine-3 programme were used [
36].
The resulting MS and MS/MS data were used for metabolite identification by comparison with data from available MS databases: Metlin (
https://metlin.scripps.edu) [
37], Human Metabolome Database (
https://hmdb.ca) [
38], Lipid Maps (
http://www.lipidmaps.org) [
39] and with data published in the literature [
3,
5,
28,
40,
41,
42]. The maximum MS error in metabolite identification was within ±1.5 ppm for phenolic compounds and triterpenoids and within ±2.4 ppm for lipids. The metabolite identification results were presented according to the requirements previously developed by "The Metabolomics Standard Initiative group" [
43]. In addition to the MS data, the features of the UV spectra were used to characterise the phenolic compounds.
2.6. Quantitation of metabolites
The most intense m/z ion value of the mass spectrum, mainly [M-H]- or [M+H]+, were normalised against an internal standard and sample mass, and used to characterise the relative metabolite content in the flower sample. The results were expressed in relative units per 1 g of flower sample.
The metabolite contents in the inflorescences were determined from the data for ligulate and tubular flowers. To do this, the metabolite content in the ligulate and tubular flowers was recalculated taking into account their proportions in the inflorescences and then combined them. The results were expressed in relative units per 1 g of inflorescences.
2.7. Reagents
LiChrosolv® acetonitrile for UPLC-HRMS analysis was purchased from Merck KGaA (Darmstadt, Germany); analytical grade formic acid from Sigma-Aldrich (Steinheim, Germany), ethanol (99.5%, vol/vol) from Primalco (Rajamäki, Finland) and acetone from VWR Chemicals (EC). Pure water was obtained using an Elgastat UHQ-PS purification system (Elga, Kaarst, Germany). Lidocaine and (1R)-(-)-10-camphorsulfonic acid were purchased from Sigma-Aldrich (Steinheim, Germany).
3. Results
3.1. UPLC-PDA-HRMS analysis of metabolome
Ligulate and tubular flowers of
C. officinalis were extracted with 80% methanol and analysed by UPLC-PDA-HRMS in negative and positive ionisation modes.
Figure 2 shows the MS profiles of metabolites of the master sample obtained by combining aliquots (0.1 mL) of flower extracts from all 16 samples. Comparison of the MS profiles under different ionisation modes showed that phenolic compounds and triterpenoid glycosides were more efficiently recorded as negative ions (
Figure 2A). In contrast, lipids were better analysed as positive ions (
Figure 2B). The total number of negative
m/z ions found in extracts of
C. officinalis flowers was 18467, and for positive ions the number was 25593.
The PCA analysis of the complete data set revealed differences between the ligulate and the tubular flowers, as well as between the same flowers of two
C. officinalis cultivars (
Figure 3). However, as the reliability of PCA results is highly dependent on the biological variability of the plants, the OPLS method was used in the next step [
33]. Analysis of the OPLS models confirmed the statistical significance of the differences found between the compared groups of
C. officinalis (
Table 1). It was also found that the differences between the ligulate and tubular flowers were significantly more pronounced than the differences between the same flowers of the two
C. officinalis cultivars.
Fifty-eight major metabolites were selected from the analysis of the mass spectrometry data. These compounds include phenolic compounds, triterpenoid glycosides, and lipids. No differences in the composition of these metabolites were found between the different flower samples. The high content of these metabolites in the flowers may be due to the pharmacological properties of C. officinalis.
3.2. Characterisation of phenolic compounds
A characteristic feature of phenolic compounds is their ability to absorb light in the UV region of the spectrum that is often used for their registration and preliminary structural characterisation. On the basis of UV spectral data alone, 15 major phenolic compounds were tentatively classified as flavonoids and derivatives of caffeic or p-coumaric acids (
Figure 2C;
Table 2).
Compounds P1, P2 and P3 had UV spectra characteristic of caffeic acid derivatives with an absorption maximum in the 325-327 nm region and the same monoisotopic mass of 354.0947 Da (
Table 2). Examination of the MS/MS spectra of the deprotonated [M-H]
- ion revealed fragments of
m/z 191.0556 [quinic acid-H]
- and
m/z 179.0339 [caffeic acid-H]
-, which are characteristic of caffeoylquinic acids (
Table 2). Based on the retention time of caffeoylquinic acid standards [
44] and the presence of diagnostic ions in the MS/MS spectrum [
34,
44], compounds P1, P2 and P3 were identified as 5-, 3- and 4-
O-caffeoylquinic acids or neochlorogenic, chlorogenic and cryptochlorogenic acids, respectively (
Table 2) [
5,
28].
Compound P12 also exhibited a UV spectrum characteristic of caffeoylquinic acids, but the monoisotopic mass value was 516.1262 Da (
Table 2). The MS/MS analysis data of the parent ion showed the presence of fragments
m/z 179.0336 [caffeic acid-H]
-,
m/z 191.0557 [quinic acid-H]
- and
m/z 353.0874 [M-caffeoyl unit]
- (
Table 2). On this basis, compound P12 was identified as 3,5-dicaffeoylquinic acid [
28].
The UV spectra of compounds P4, P5, P8 and P9 showed two absorption maxima in the regions of 254-255 nm and 351-355 nm with a small shoulder at 270 nm, which are characteristic of flavonoids (
Table 2). The monoisotopic mass values of these compounds of 756.2108, 610.1531, 464.0950 and 610.1531 Da and the presence of the diagnostic ion
m/z 301.0343 [quercetin-H]
- in the MS/MS spectra indicate that these phenolic compounds are quercetin glycosides (
Table 2). By comparing the MS of the compounds with data from MS databases, compounds P4, P5, P8 and P9 were identified as quercetin 3-O-rutinosyl-rhamnoside, quercetin 3-
O-β-D-rutinoside (rutin), quercetin 3-
O-glucoside (isoquercetin) and quercetin 3-
O-rhamnosyl-glucoside, respectively (
Table 2) [
5,
40,
41].
On the basis of UV spectra, compounds P6, P10, P11 and P14 were also classified as flavonoids (
Table 2). The monoisotopic masses of these flavonoids were 770.2257, 624.1685, 624.1684 and 564.1108 Da, respectively. The presence of the diagnostic ion
m/z 315.05 [isorhamnetin-H]
- in the MS/MS spectra indicates that these compounds are isorhamnetin glycosides (
Table 2). Comparing the MS of the compounds with data from MS databases, flavonoids P6, P10 and P11 were identified as isorhamnetin-3-
O-rutinosyl-rhamnoside, isorhamnetin-3-
O-rutinoside (narcissin) and isorhamnetin 3-
O-rhamnopyranosyl-glucopyranoside (calendoflavoside), respectively (
Table 2) [
5,
41]. Flavonoid P14 was identified as isorhamnetin malonyl hexoside (
Table 2).
Compound P7 had a UV spectrum with absorption maxima at 263 and 346 nm, characteristic of kaempferol glycosides (
Table 2). Based on the monoisotopic mass of 594.1584 Da and the diagnostic MS/MS ion
m/z 285.0399 [kaempferol-H]
-, compound P7 was identified as kaempferol-3-
O-rutinoside, which has been found in
C. arvensis inflorescences [
5,
45].
Compounds P13 and P15 had UV spectra with absorption maxima at 299 and 308 nm, characteristic of p-coumaric acid, and monoisotopic masses of 640.3257 and 786.3618 Da, respectively (
Table 2). MS database searches identified these compounds as tris-trans-p-coumaroyl-spermine (P13) and tetra-trans-p-coumaroyl-spermine (P15) (
Table 2). The identifications were confirmed by the presence of the ion
m/z 639.3185 [M-p-coumaric acid]
- with MS/MS fragmentation of the parent ion
m/z 785.3546 [M-H]
- of compound P15 (
Table 2). Both of these compounds have been found in the flowers of plants belonging to the Asteraceae family, but not in the flowers of
C. officinalis [
46].
Thus, 15 major phenolic compounds were found in the ligulate and tubular flowers of C. officinalis. Derivatives of caffeic acid and p-coumaric acid were identified, as well as glycosides of quercetin, kaempferol and isorhamnetin. Isorhamnetin malonyl hexoside, kaempferol 3-O-rutinoside, tris-trans-p-coumaroyl-spermine, and tetra-trans-p-coumaroyl-spermine were identified in the flowers of C. officinalis for the first time.
3.3. Characterisation of triterpenoid glycosides
MS analysis of the metabolites of
C. officinalis flowers revealed seven triterpenoid glycosides with retention times ranging from 4.5 to 6.5 minutes (
Figure 2A). Compounds characteristic of
C. officinalis, such as esters of triterpenoids and fatty acids, were not found in the 80% methanol extract because non-polar organic solvents must be used to extract these lipophilic compounds.
Compound T1 had a monoisotopic mass of 1118.5514 Da and a chemical formula of C
54H
86O
24 (
Table 3). MS/MS of the parent ion
m/z 1117.5436 [M-H]
- showed the presence of a fragment
m/z 455.3543 belonging to the oleanolic acid ion [oleanolic acid-H]
- (
Table 3). As a result, compound T1 was identified as oleanolic acid tetraglycoside or calendulaglycoside A [
3,
42,
47].
The next two compounds, T2 and T5, had the same monoisotopic mass values of 956.4971 Da and the chemical formula C
48H
76O
19 (
Table 3). The presence of the
m/z 455.3524 fragment in the MS/MS spectrum indicates that these isomers are the oleanolic acid triglycosides, calendulaglycoside B and calendulaglycoside C [
5,
45]. T3 and T6 with the same mass of 794.4455 Da and the formula C
42H
66O
14 are isomers of the oleanolic acid diglycoside, the calendulosides G and F [
3,
42,
47].
Compound T4, with a monoisotopic mass of 836.4559 Da, was tentatively identified as an acetyloleanolic acid glucuronide hexoside (
Table 3). This is supported by the fact that the major MS/MS fragments of the parent ion
m/z 835.4481 [M-H]
- were the ions
m/z 497.3636 [acetyloleanolic acid-H]
-,
m/z 455.3521 [oleanolic acid-H]
- and
m/z 793.4368 [M-acetyl-H]
- (
Table 3). The acetyloleanolic acid glucuronide hexoside was found for the first time in the flowers of
C. officinalis.
Compound T7 with mass 632.3921 Da and chemical formula C
36H
56O
9 was identified as oleanolic acid glucuronide or calenduloside E (
Table 3), which is the precursor in the synthesis of di-, tri- and tetraglycosides of oleanolic acid and acetyoleanolic acid glucuronide hexoside [
3,
47].
3.4. Characterisation of polar lipids
When the extracts of the flowers were analysed by means of UPLC-PDA-HRMS in the positive ionisation mode, 36 major compounds were detected. These compounds belong to the group of lipids that are soluble in 80% methanol [
48]. Mass spectrometry allows accurate calculation of the lipid chemical formula, but it is very difficult to determine the position of the double bonds and the structural isomers. For this reason, lipids with the same mass were tentatively characterised as isomers (
Table 4 and
Table S2).
Compound L1 had a monoisotopic mass of 328.2247 Da and a chemical formula of C
18H
32O
5 (
Table 4 and
Table S2). MS/MS of the parent ion
m/z 329.2325 [M+H]
+ showed the presence of fragments
m/z 311.2210 [M-H
2O+H]
+, 293.2106 [M-2H
2O+H]
+ and 275.2004 [M-3H
2O+H]
+. As a result, compound L1 was identified as trihydroxyoctadecadienoic acid (
Table 4 and
Table S2). Two compounds L4 and L5 with the same mass of 294.2198 Da and formula C
18H
30O
3 also belong to the group of octadecadienoic acids and were identified as isomers of oxooctadecadienoic acid (
Table 4 and
Table S2).
Four compounds L2, L6, L9 and L16 with identical monoisotopic mass values of 278.2241 Da and chemical formula С
18H
30O
2 were characterised as isomers of octadecatrienoic acid (
Table 4 and
Table S2). Previously, three of these isomers were identified as α- and β-calendic acids and α-linolenic acid [
19,
20]. Three octadecatrienoic acid derivatives (L10, L12 and L15) were also detected (
Table 4 and
Table S2). MS and MS/MS database searches identified them as hydroxyoctadecatrienoyl-carnitine, octadecatrienoyl-sn-glycerol, and octadecatrienoic acid, 2,3-bis(acetyloxy)propyl ester, respectively (
Table 4 and
Table S2).
In addition to C18-polyunsaturated fatty acids, C23 and C28 fatty acids and their derivatives were detected in
C. officinalis flowers. Compounds L17 and L21 with masses of 454.4017 and 482.4336 Da were identified as octacosanedioic acid and dimethyloctacosanedioic acid, respectively; L19 and L25 with the same mass of 452.3862 Da were identified as two isomers of dioxooctacosanoic acid, and compound L18 with mass of 348.3022 Da and chemical formula C
23H
40O
2 was identified as tricosatrienoic acid (
Table 4 and
Table S2).
The two compounds L7 and L8 had the same mass of 336.2662 Da and the chemical formula C
21H
36O
3 (
Table 4 and
Table S2). Based on MS/MS fragmentation of the parent ion [M+H]
+, they were identified as isomers of dimethyl-pentyl-furandecanoic acid, which is a heterocyclic fatty acid containing a furan ring in the molecule (
Table 4 and
Table S2). Another compound L11 with a mass of 364.2971 Da also belongs to the group of furan fatty acids and was identified as dimethyl-pentyl-furandodecanoic acid (
Table 4 and
Table S2).
Compounds L23 and L28 had the same monoisotopic mass of 480.4179 Da and the chemical formula C
30H
56O
4. According to the results of MS/MS fragmentation of the parent ion [M+H]
+, they were identified as isomers of the ditridecyl ester of butenedioic acid (
Table 4 and
Table S1).
Compound L3 with a monoisotopic mass of 315.2771 Da and chemical formula C
18H
37NO
3 was identified as a dehydrophytosphingosine belonging to the class of amino alcohols [
49]. The identification result was confirmed by MS/MS fragmentation data of the parent ion [M+H]
+ (
Table 4 and
Table S1).
Compound L27 with a monoisotopic mass of 757.5604 Da and chemical formula C
42H
80NO
8P containing nitrogen and phosphorus atoms was identified as oxidised phosphatidylcholine (
Table 4 and
Table S1). This compound belongs to the class of glycerophospholipids in which glycerol is substituted by a phosphorylcholine moiety and at least one of the fatty acyl chains has undergone oxidation [
50].
Two compounds, L20 and L24, with monoisotopic masses of 302.2604 and 330.2919 Da, respectively, were identified as pentadecenyl-phenol and heptadecenyl-phenol (
Table 4 and
Table S1). Both compounds belong to the phenolic lipid class or cardanols [
51]. Two other compounds, L22 and L26, with monoisotopic masses of 406.3080 and 472.3554 Da, respectively, were also assigned to the phenolic lipid class (
Table 4 and
Table S1). The identification results were based on the presence of the
m/z fragment 179.1063 [hydroxyphenylpentanone+H]
+ in the MS/MS spectrum of both compounds.
Some lipids were only tentatively characterised as compounds with certain functional groups in the molecule. For example, compounds L13 and L14 were classified as aminolipids (
Table 4 and
Table S1). The remaining lipids (L29-L36) could not be identified despite detailed MS and MS/MS analyses and database searches.
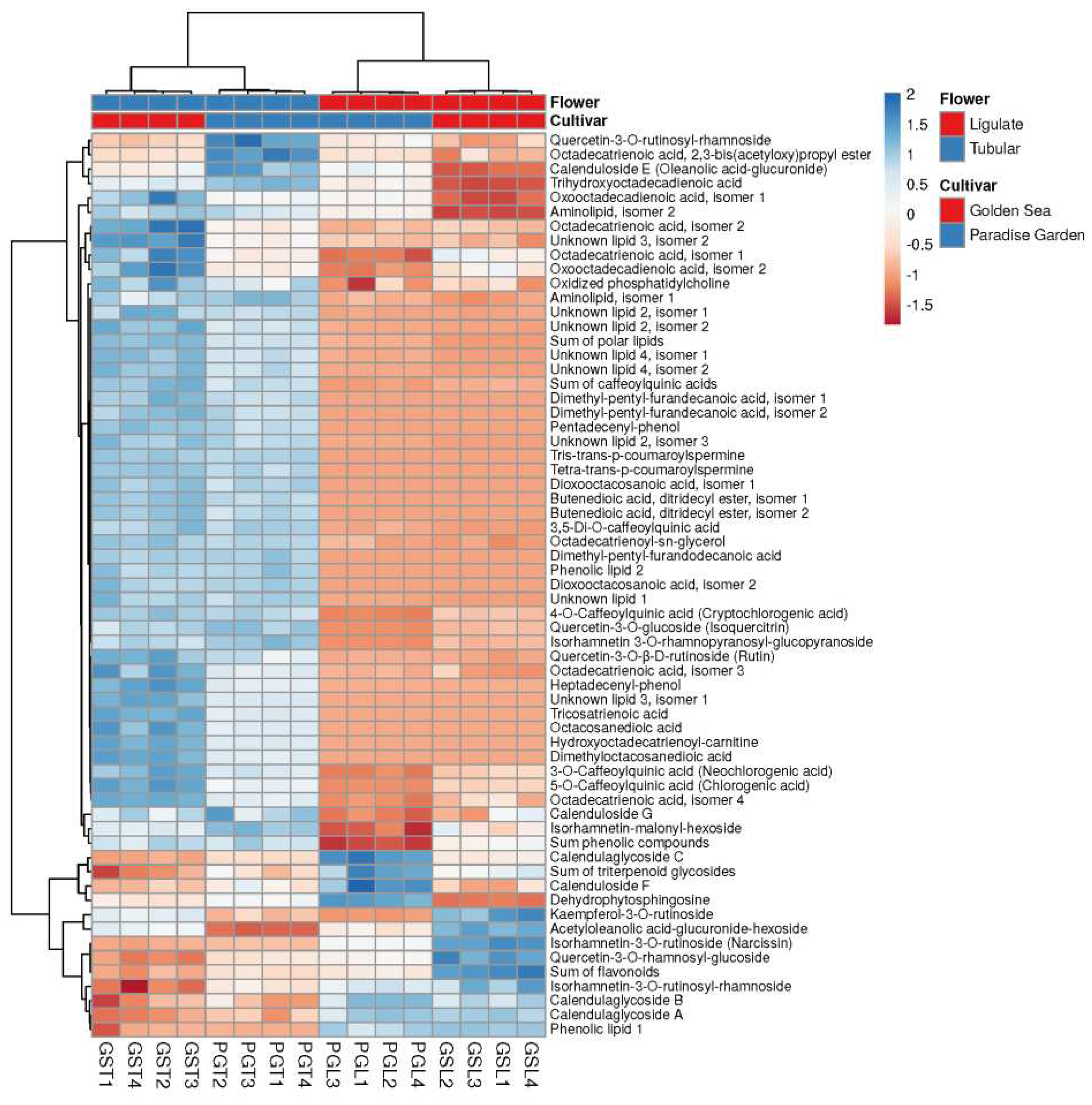
3.5. Comparison of metabolites of ligulate and tubular flowers
The ligulate and tubular flowers had a similar composition of major biologically active compounds, but differed in their content (
Figure 4,
Table 5). The comparison of phenolic compound content between the two types of flowers showed that the tubular flowers of both
C. officinalis cultivars contained 2 to 5 times more caffeoylquinic acids than the ligulate flowers (
Table 5). The study found that the five flavonoids - quercetin-3-
O-rutinosyl-rhamnoside, quercetin-3-
O-β-D-rutinoside (rutin), kaempferol-3-
O-rutinoside, quercetin-3-
O-glucoside (isoquercitrin), and isorhamnetin 3-
O-rhamnopyranosyl-glucopyranoside - followed the same trend (
Table 5). In contrast, ligulate flowers had higher levels of isorhamnetin-3-
O-rutinosyl-rhamnoside, quercetin-3-
O-rhamnosyl-glucoside and isorhamnetin-3-
O-rutinoside (narcissin) than tubular flowers (
Table 5). These results are consistent with those reported by Olennikov and Kashchenko [
28].
Tris-trans-p-coumaroyl-spermine and tetra-trans-p-coumaroyl-spermine contents were found to differ significantly between flowers. In both cultivars, the content of these
p-coumaric acid derivatives was 82 to 88 times higher in the tubular flowers than in the ligulate flowers (
Table 5). However, differences in total phenolic content between flowers were only observed for the PG cultivar.
When comparing the triterpenoid glycoside content in the flowers, it was discovered that the ligulate flowers of both cultivars contained approximately 1.3-2.2 times more calendulaglycosides A, B and C, calenduloside F and acetyloleanolic acid glucuronide hexoside than the tubular flowers (
Table 5). However, the levels of calendulosides E and G in ligulate flowers were found to be 1.4-2.0 times lower.
Table 5 shows that both cultivars of
C. officinalis have a higher total content of triterpenoid glycosides in their ligulate flowers compared to the tubular flowers.
The lipids showed the most significant differences between the two flower types (
Table 5). In the tubular flowers of GS and PG, a higher content was found for 31 and 34 of the 36 lipids, respectively. The content of certain lipids, such as dimethylpentylfurandecanoic acid isomer 2, octacosanedioic acid, tricosatrienoic acid, dioxooctacosanedioic acid isomer 1, dimethyloctacosanedioic acid, pentadecenylphenol and heptadecenylphenol, differed 100-fold or more between flowers. In addition, the total content of lipids in the tubular flowers of both cultivars was about four times higher than that in the ligulate flowers.
3.4. Comparison of the metabolites of two C. officinalis cultivars
Initially, a comparison between the two cultivars of
C. officinalis regarding the content of major biologically active metabolites was made for the ligulate and tubular flowers separately. The results of heatmap and PCA indicated that the quantitative differences between two cultivars for the same flower were much smaller than those between the ligulate and tubular flowers of the cultivar (
Figure S3).
Table S3 shows that the ligulate flowers of the GS contain a larger amount of caffeoylquinic acids and flavonoids compared to the PG cultivar. For the tubular flowers, the differences in the phenolics content between two cultivars were less pronounced, although the GS cultivar also had a higher content of neochlorogenic and chlorogenic acids and less of calendulaglycoside C and calenduloside E than the PG cultivar.
The analysis revealed significant differences in lipids among the cultivars' flowers (
Table S3). The PG cultivar had a higher total lipid content, including 16 individual compounds, in the ligulate flowers, while the GS cultivar had a higher total lipid content, including 15 individual compounds, in the tubular flowers.
The obtained results enable a comparison of
C. officinalis cultivars based solely on the metabolite content in ligulate and tubular flowers. However, it is important to note that the primary raw material for medicinal preparations derived from
C. officinalis are inflorescences [
25], where the proportion of lingulate and tubular flowers may vary depending on the cultivar [
26,
31]. For esample, GS has 35% ligulate and 31% tubular flowers, whereas PG has 36% ligulate and 22% tubular flowers (
Table S1). Therefore, we compared the studied cultivars based on the metabolite content of their inflorescences (
Figure 5,
Table 6). To achieve this, we recalculated the metabolite content in ligulate and tubular flowers, considering their proportions in the inflorescence, and then combined them.
The study found that 45 out of 58 metabolites had a higher content in the inflorescences of GS compared to PG (
Figure 5,
Table 6). Among the phenolic compounds, GS inflorescences had a higher content of 13 out of 15 metabolites. As a result, the total content of phenolic compounds, flavonoids, and caffeoylquinic acids was 1.3 to 1.5 times higher in GS. Out of the 36 polar lipids, 30 were found to have higher levels in GS inflorescences. The exceptions were trihydroxyoctadecadienoic acid and dehydrophytosphingosine, which were 1.3 and 1.9 times lower in GS than in PG, respectively. When
C. officinalis cultivars were compared in terms of triterpenoid glycoside content, it was found that GS inflorescences had higher levels of calenduloside G and acetyloleanolic acid glucuronide hexoside, whereas PG inflorescences had higher levels of calendulaglycoside C, calenduloside F and E (
Figure 5,
Table 6). Therefore, no differences in total triterpenoid glycoside content were observed between the inflorescences of the two
C. officinalis cultivars.
By analysing the metabolite content of the ligulate and tubular flowers that form the inflorescences, we were able to understand which flower contributed most to the inflorescence metabolome (
Figure 5,
Table 6). For example, the higher lipid content in GS inflorescences was dependent on their content in tubular flowers. However, the content of most phenolic compounds in GS was equally determined by metabolites from both flower types. In the group of triterpenoids, both flowers also determined a higher content of calenduloside G and acetyloleanolic acid glucuronide hexoside in the inflorescences of the GS cultivar, and only the ligulate flowers determined a higher content of calendulaglycoside C, calenduloside F and E in the inflorescences of the PG cultivar (
Figure 5,
Table 6).
4. Discussion
Metabolomics applied to medicinal plants enables a comprehensive analysis of the composition and content of biologically active compounds that determine their medicinal properties. In this study, UPLC-PDA-HRMS-based metabolomics was used to characterise the major biologically active compounds from the ligulate and tubular flowers of two cultivars of C. officinalis, GS and PG. In addition to the well-known caffeoylquinic acids, flavonoids, and triterpenoid glycosides, several previously unknown metabolites were identified in C. officinalis flowers. Phenolamides are of particular interest due to their potential to broaden the therapeutic applications of pharmaceutical preparations derived from C. officinalis.
Phenolamides are a diverse class of plant secondary metabolites formed by conjugating hydroxycinnamic acids (
p-coumaric, caffeic, ferulic, and sinapic acids) with aromatic monoamines (tyramine, tryptamine, and dopamine) or aliphatic polyamines (putrescine, spermidine, spermine, and agmatine) [
52,
53]. They exhibit a broad range of pharmaceutical activities, including anti-inflammatory, antimicrobial, and anticancer properties. Phenolamides are known to protect human health against metabolic syndrome, cardiovascular diseases, and neurodegenerative diseases [
54,
55]. Tetra-trans-p-coumaroylspermine, which was identified in
C. officinalis, is known as NK1 receptor antagonist and has been successfully used to treat depression and anxiety [
56,
57]. According to [
58], phenolamides have significantly higher antioxidant activity than flavonoids, which are generally considered to be the major antioxidants in
C. officinalis.
This study compared the content of bioactive compounds in ligular and tubular flowers of
C. officinalis. Among the phenolic compound, the most significant differences between the two flower types were found in the content of phenolamides. Functionally male tubular flowers contained very high levels of tris-trans-p-coumaroyl-spermine and tetra-trans-p-coumaroyl-spermine, which play an important role in pollen development and germination [
54,
58,
59,
60,
61]. Furthermore, they participate in plant development, induce flowering, and enhance resistance to biotic and abiotic stresses [
54,
58,
59,
60,
61].
In addition to phenolamides, the tubular flowers also contain higher levels of caffeoylquinic acids, which are also derivatives of p-coumaric acid. The total content of these phenolic compounds in the tubular flowers of both cultivars is approximately four times higher than in the ligulate flowers. Therefore, in contrast to the ligulate flowers, the tubular flowers show a higher activity of the pathway for the conversion of p-coumaric acid into caffeoylquinic acids and phenolamides.
It was found that ligulate flowers of both cultivars contained higher levels of triterpenoid glycosides than tubular flowers. This indicates that the biosynthesis and accumulation of triterpenoid glycosides, in contrast to phenolamides and caffeoylquinic acids, is a more prominent feature of the metabolism of ligulate flowers than that of tubular flowers. This finding is consistent with previous research on the triterpenoid ester content of ligulate flowers of
C. officinalis [
30]. The authors suggest that cultivars with a high number of ligulate flowers should be selected to increase the content of biologically active triterpenoids in marigold inflorescences and improve their medicinal properties [
30].
The most significant differences between ligulate and tubular flowers were found in the lipid group. The content of almost all lipids in the tubular flowers was significantly higher than that in the ligulate flowers, indicating that lipids play a crucial role in the development of the tubular male flowers of
C. officinalis [
62,
63]. The exine, which is the outer layer of the pollen wall, contains sporopollenin, a polymer of phenylpropanoid and lipid monomers covalently linked by ester and ester complex bonds [
64]. The higher content of pentadecenyl-phenol and heptadecenyl-phenol in tubular flowers compared to ligulate flowers may be related to their involvement in sporopollenin synthesis and pollen exine formation [
65]. Thus, the functional role of these benzenoid lipids may be similar to that of the phenolamides, which can be classified as both phenolic compounds and lipids.
Calendic acids are pharmacologically active lipids found in
C. officinalis. Ligulate and tubular flowers both contain four octadecatrienoic acids and three of their derivatives, including hydroxyoctadecatrienoyl-carnitine, octadecatrienoyl-sn-glycerol and octadecatrienoic acid 2,3-bis(acetyloxy)propyl ester. The content of octadecatrienoic acids and their derivatives in tubular flowers was only slightly higher than in ligulate ones. Octadecadienoic acid is the biosynthetic precursor of octadecatrienoic acids in plants [
66,
67]. In the flowers of
C. officinalis, the free form of octadecadienoic acid was not detected. However, its derivatives, including trihydroxyoctadecadienoic acid and two isomers of oxooctadecadienoic acid, were present.
Compared to the ligulate flowers, the tubular flowers contained higher levels of rare polyunsaturated fatty acids such as tricosatrienoic acid (C23) and octacosanedioic acid (C28) [
68]. Additionally, dehydrophytosphingosine, dimethyl-pentylfurandecanoic acid, dimethyl-pentylfurandodecanoic acid, ditridecyl esters of butenedioic acid, and other polar lipids were relatively abundant. However, the pharmacological activities and physiological functions of these lipids remain unknown [
69,
70]. Depending on their molecular structure, lipids may act as intermediates in the biosynthesis of more complex lipids, be used as substrates in energy metabolism, or act as signalling molecules that regulate plant metabolism [
50,
61].
The metabolome differences between the identical flowers of the two
C. officinalis cultivars, GS and PG, were found to be minimal. However, since the primary raw material for medicinal products derived from
C. officinalis are the inflorescences [
25], it was more appropriate to compare the metabolite content of the two cultivars using data for inflorescences. In order to obtain these data, the metabolite content in the ligulate and tubular flowers was recalculated, taking into account their proportion in the inflorescences. The results showed that the GS cultivar contained 30 to 50% more phenolic compounds and lipids than the PG cultivar. The reasons why the inflorescences of GS had the highest amount of biologically active compounds were due to the higher content of these metabolites in the tubular flowers and the 35% higher proportion of tubular flowers in the inflorescences.
Therefore, the results obtained extend our understanding of the chemical factors influencing the medicinal properties of C. officinalis and provide insight into the metabolomic characteristics of the ligulate and tubular flowers. Furthermore, they indicate that the metabolome of C. officinalis inflorescences is strongly dependent on the relationship between ligulate and tubular flowers in the inflorescences.
5. Conclusions
UPLC-PDA-HRMS-based metabolomics was used to characterise and compare the major biologically active compounds present in the ligulate and tubular flowers of two cultivars of C. officinalis. The characterisation of these metabolites showed that, in addition to the well-known metabolites, previously unidentified compounds were found in the flowers. We believe that discovered compounds, such as phenolamides or lipids, could expand the potential therapeutic applications of medicinal preparations derived from C. officinalis.
Analysing the metabolomic data revealed significant quantitative differences between ligulate and tubular flowers. Tubular flowers had higher levels of lipids, phenolamides, and caffeoylquinic acids, but lower levels of triterpenoid glycosides compared to ligulate flowers. Furthermore, variations were observed in the inflorescences of the examined GS and PG cultivars. The inflorescences of the cultivar GS contained significantly higher levels of phenolic compounds and lipids than those of the cultivar PG. This advantage of GS was due to two factors: firstly, the higher content of these metabolites in tubular flowers, and secondly, the higher proportion of tubular flowers in the inflorescences of the GS cultivar.
Based on these results, we suggest that the inflorescences of the GS may be more suitable as raw material for the preparation of medicinal products where the pharmaceutical activity is determined by phenolic compounds or lipids. However, to accurately evaluate the phytochemical and medicinal properties of C. officinalis cultivars GS and PG, further investigation of other biologically active compounds such as carotenoids, lipophilic triterpenoids and non-polar lipids is required. It is essential to investigate the relationship between the content of individual metabolites and the various pharmaceutical activities of the extracts. Thus, this study represents our first attempt to understand which components of the C. officinalis metabolome may be responsible for the multiple medicinal properties of this plant.
Supplementary Materials
The following supporting information can be downloaded at:
www.mdpi.com/xxx/s1, Table S1: Some characteristics of the two cultivars of
Calendula officinalis, ‘Paradise Garden’ and ‘Golden Sea’, used in the study; Table S2: Additional information to MS/MS characterisation of lipids in extract from
Calendula officinalis flowers; Table S3: Differences in the content of the metabolites between the two cultivars of
Calendula officinalis, ‘Paradise Garden’ and ‘Golden Sea’, for the ligulate and tubular flowers.
Funding
This research received no external funding.
Author Contributions
Conceptualization, V.O.; methodology, V.O. and F.K.; software, V.O.; validation, D.B.; formal analysis, V.O. and D.B.; investigation, V.O., J.-P.S. and F.K.; resources, V.O. and F.K.; data curation, V.O. and D.B.; writing—original draft preparation, V.O.; writing—review and editing, V.O. and J.-P.S.; visualization, V.O. and D.B.; supervision, V.O. and D.B.; project administration, J.-P.S. and N.S., funding acquisition, N.S. All authors have read and agreed to the published version of the manuscript.
Institutional Review Board Statement
Not applicable.
Informed Consent Statement
Not applicable.
Data Availability Statement
The data are included in the manuscript and supplementary materials.
Conflicts of Interest
The authors declare no conflict of interest.
References
- Khouchlaa, A.; El Baaboua, A.; El Moudden, H.; Lakhdar, F.; Bakrim, S.; El Menyiy, N.; Belmehdi, O.; Harhar, H.; El Omari, N.; Balahbib, A.; Park, M.; Zengin, G.; Kim, B.; Bouyahya, A. Traditional uses, bioactive compounds, and pharmacological investigations of Calendula arvensis L.: A comprehensive review. Adv. Pharmacol. Pharm. Sci. 2023, 2023, 2482544. [Google Scholar] [CrossRef] [PubMed]
- Ashwalayan, V.D.; Kumar, A.; Verma, M.; Garg, V.K.; Gupta, S.K. Therapeutic potential of Calendula officinalis. Pharm. Pharmacol. Int. J. 2018, 6, 149–155. [Google Scholar] [CrossRef]
- Szopa, A.; Klimek-Szczykutowicz, M.; Jafernik, K.; Koc, K.; Ekiert, H. (2020). Pot marigold (Calendula officinalis L.) – a position in classical phytotherapy and newly documented activities. Acta Sci. Pol. Hortorum Cultus 2020, 19, 47–61. [Google Scholar] [CrossRef]
- Patil, K.; Sandjay, C.; Doggalli, N.; Devi, K.; Harshitha, N. A review of Calendula officinalis - Magic in science. J. Clin. Diagnostic Res. 2022, 16, 23–27. [Google Scholar] [CrossRef]
- Olennikov, D.N.; Kashchenko, N.I. Marigold metabolites: Diversity and separation methods of Calendula genus phytochemicals from 1891 to 2022. Molecules 2022, 27, 8626. [Google Scholar] [CrossRef] [PubMed]
- Barral-Martinez, M.; Garcia-Oliveira, P.; Nuñez-Estevez, B.; Silva, A.; Finimundy, T.C.; Calhelha, R.; Nenadic, M.; Sokovic, M.; Barroso, F.; Simal-Gandara, J.; Ferreira, I.; Barros, L.; Prieto, M. Plants of the family Asteraceae: evaluation of biological properties and identification of phenolic compounds. Chem. Proc. 2021, 5, 51. [Google Scholar] [CrossRef]
- Gervasi, T.; Calderaro, A.; Barreca, D.; Tellone, E.; Trombetta, D.; Ficarra, S.; Smeriglio, A.; Mandalari, G.; Gattuso, G. Biotechnological applications and health-promoting properties of flavonols: An updated view. Int. J. Mol. Sci. 2022, 23, 1710. [Google Scholar] [CrossRef]
- Shahane, K.; Kshirsagar, M.; Tambe, S.; Jain, D.; Rout, S.; Ferreira, M.K.M.; Mali, S.; Amin, P.; Srivastav, P.P.; Cruz, J.; Lima, R.R. An updated review on the multifaceted therapeutic potential of Calendula officinalis L. Pharmaceuticals 2023, 16, 611. [Google Scholar] [CrossRef]
- Ullah, M.A.; Hassan, A.; Hamza, A. Calendula (Calendula officinalis) marigold as medicinal plant. Orthopaedics Case Reports 2023, 2, 9. [Google Scholar] [CrossRef]
- Kumar, N.; Goel, N. Phenolic acids: Natural versatile molecules with promising therapeutic applications. Biotechnol. Rep. 2019, 24, e00370. [Google Scholar] [CrossRef]
- Liu, W.; Li, L.; Zhang, X.; Zu, Y.; Yang, Y.; Liu, W.; Xu, Z.; Gao, H.; Sun, X.; Jiang, X.; Zhao, O. Current advances in naturally occurring caffeoylquinic acids: structure, bioactivity, and synthesis. J. Agric. Food Chem. 2020, 68, 10489–10516. [Google Scholar] [CrossRef] [PubMed]
- Arora, D.; Rani, A. , & Sharma, A. A review on phytochemistry and ethnopharmacological aspects of genus Calendula. Pharmacogn. Rev. 2013, 7, 179–187. [Google Scholar] [CrossRef] [PubMed]
- Długosz, M.; Wiktorowska, E.; Wiśniewska, A.; Pączkowski, C. Production of oleanolic acid glycosides by hairy root established cultures of Calendula officinalis L. Acta Biochim. Polon. 2013, 60, 467–473. [Google Scholar] [CrossRef] [PubMed]
- Khalid, K.A.; Silva, J.A.T. Biology of Calendula officinalis Linn.: Focus on pharmacology, biological activities and agronomic practices. Med. Aromat. Plant Sci. Biotechnol. 2012, 6, 12–27. [Google Scholar]
- Lim, T.K. Calendula officinalis. In: Edible Medicinal and Non-Medicinal Plants. Springer: Dordrecht, Holland, 2014; 7, pp. 213-244. [CrossRef]
- Lehbili, M.; Alabdul Magid, A.; Kabouche, A.; Voutquenne-Nazabadioko, L.; Abedini, A.; Morjani, H.; Sarazin, T.; Gangloff, S. C.; Kabouche, Z. Oleanane-type triterpene saponins from Calendula stellata. Phytochemistry 2017, 144, 33–42. [Google Scholar] [CrossRef] [PubMed]
- Dulf, F.V.; Pamfil, D.; Baciu, A.D.; Pintea, A. Fatty acid composition of lipids in pot marigold (Calendula officinalis L.) seed genotypes. Chem. Centr. J. 2013, 7, 8. [Google Scholar] [CrossRef]
- Król, B.; Paszko, T. Harvest date as a factor affecting crop yield, oil content and fatty acid composition of the seeds of calendula (Calendula officinalis L.) cultivars. Ind. Crops Prod. 2017, 97, 242–251. [Google Scholar] [CrossRef]
- Walisiewicz-Niedbalska, W.; Patkowska-Sokoła, B.; Gwardiak, H.; Szulc, T.; Bodkowski, R.; Rózycki, K. Potential raw materials in the synthesis of bioactive fat derivatives. Przemysł. Chem. 2012, 91, 1058–1063. [Google Scholar]
- Jan, N.; Andrabi, K. I.; John, R. Calendula officinalis - an important medicinal plant with potential biological properties. Proc. Indian Natn. Sci. Acad. 2017, 83, 769–787. [Google Scholar] [CrossRef]
- Hennessy, A.A.; Ross, R.P.; Devery, R.; Stanton, C. The health promoting properties of the conjugated isomers of alpha-linolenic acid. Lipids 2011, 46, 105–119. [Google Scholar] [CrossRef]
- Hennessy, A.A.; Ross, P.R.; Fitzgerald, G.F.; Stanton, C. Sources and bioactive properties of conjugated dietary fatty acids. Lipids 2016, 51, 377–397. [Google Scholar] [CrossRef]
- Li, Q.; Wang, H.; Ye, S.H.; Xiao, S.; Xie, Y.P.; Liu, X.; Wang, J.H. Induction of apoptosis and inhibition of invasion in choriocarcinoma JEG-3 cells by α-calendic acid and β-calendic acid. Prostaglandins Leukot. Essent. Fatty Acids 2013, 89, 367–376. [Google Scholar] [CrossRef]
- Yuan, G.F.; Chen, X.E.; Li, D. Conjugated linolenic acids and their bioactivities: a review. Food Funct. 2014, 5, 1360–1368. [Google Scholar] [CrossRef]
- European Union herbal monograph on Calendula officinalis L, flos. European Pharmacopoeia. European Directorate for the Quality of Medicines & HealthCare 2018, 8 p.
- Król, B. Yield and chemical composition of flower heads of selected cultivars of pot marigold (Calendula officinalis L.). Acta Sci. Pol. Hortic. Cult. 2012, 11, 215–225.
- Paim, L.F.; Fontana, M.; Winckler, M.; Grando, A.A.; Muneron, T.L.; Roman Júnior, W.A. Assessment of plant development, morphology and flavonoid content in different cultivation treatments of Calendula officinalis L. Asteraceae. Rev. Bras. Farmacogn. 2010, 20, 974–980. [Google Scholar] [CrossRef]
- Olennikov, D.N.; Kashchenko, N.I. New isorhamnetin glycosides and other phenolic compounds from Calendula officinalis. Chem. Nat. Compd. 2013, 49, 833–840. [Google Scholar] [CrossRef]
- Petrović, L.; Lepojević, Ž.; Sovilj, V.; Adamović, D.; Tešević, V. Composition of essential oil obtained from tubular, head and ligulate flowers of Calendula officinalis L. by steam distillation of plant material and CO2 extracts. J. Essent. Oil Res. 2010, 22, 143–146. [Google Scholar] [CrossRef]
- Zitterl-Eglseer, K.; Reznicek, G.; Jurenitsch, J.; Novak, J.; Zitterl, W.; Franz, C. Morphogenetic variability of faradiol monoesters in marigold Calendula officinalis L. Phytochem. Anal. 2001, 12, 199–201. [Google Scholar] [CrossRef]
- Kuzmenko, I.N.; Kolyasnikova, N.L. The features of seed productivity of Calendula officinalis L. (Asteraceae) in the Preduralye region. University proceedings. Volga region. Natural sciences 2021, 36, 45–55. [Google Scholar] [CrossRef]
- Khazieva, F.M.; Samatadze, T.E.; Korotkikh, I.N. Calendula officinalis. Nauka; Moscow, Russian Federation, 2023; 141 p.
- Ossipov, V.; Zubova, M.; Nechaeva, T.; Zagoskina, N.; Salminen, J.-P. The regulating effect of light on the content of flavan-3-ols and derivatives of hydroxybenzoic acids in the callus culture of the tea plant, Camellia sinensis L. Biochem. Syst. Ecol. 2022, 101, 104383. [Google Scholar] [CrossRef]
- Forsberg, E.; Huan, T.; Rinehart, D.; Benton, H.; Warth, B.; Hilmers, B.; Siuzdak, G. Data processing, multi-omic pathway mapping, and metabolite activity analysis using XCMS Online. Nat. Protoc. 2018, 13, 633–65. [Google Scholar] [CrossRef] [PubMed]
- Metsalu, T.; Vilo, J. Clustvis: a web tool for visualizing clustering of multivariate data using principal component analysis and heatmap. Nucleic Acids Research 2015, 43, 566–570. [Google Scholar] [CrossRef]
- Schmid, R.; Heuckeroth, S.; Korf, A.; Smirnov, A.; Myers, O.; Dyrlund, T. S.; Bushuiev, R.; Murray, K. J.; Hoffmann, N.; Lu, M.; Sarvepalli, A.; Zhang, Z.; Fleischauer, M.; Dührkop, K.; Wesner, M.; Hoogstra, S. J.; Rudt, E.; Mokshyna, O.; Brungs, C.; Pluskal, T. Integrative analysis of multimodal mass spectrometry data in MZmine-3. Nat. Biotechnol. 2023, 41, 447–449. [Google Scholar] [CrossRef]
- Guijas, C.; Montenegro-Burke, J.R.; Domingo-Almenara, X.; Palermo, A.; Warth, B.; Hermann, G.; Koellensperger, G.; Huan, T.; Uritboonthai, W.; Aisporna, A.E.; Wolan, D.W.; Spilker, M.E.; Benton, H.P.; Siuzdak, G. METLIN: a technology platform for identifying knowns and unknowns. Anal. Chem. 2018, 90, 3156–3164. [Google Scholar] [CrossRef]
- Wishart, D.S.; Feunang, Y.D.; Marcu, A.; Guo, A.C.; Liang, K.; Vazquez-Fresno, R.; et al. , HMDB 4.0: the human metabolome database for 2018. Nucleic Acids Res. 2018, 46, 608–617. [Google Scholar] [CrossRef] [PubMed]
- Fahy, E.; Cotter, D.; Sud, M.; Subramaniam, S. Lipid classification, structures and tools. Biochim. Biophys. Acta Mol. Cell Biol. Lipids 2011, 1811, 637–647. [Google Scholar] [CrossRef] [PubMed]
- Fernandes, E.F.; Melonib, F.; Borellac, J.C.; Lopesa, N.P. Effect of fertilisation and harvest period on polar metabolites of Calendula officinalis. Rev. Bras. Farmacogn. 2013, 23, 731–735. [Google Scholar] [CrossRef]
- Olennikov, D.N.; Kashchenko, N.I. Calendosides I-IV, new quercetin and isorhamnetin rhamnoglycosides from Calendula officinalis. Chem. Nat. Compd. 2014, 50, 633–637. [Google Scholar] [CrossRef]
- Faustino, M. V.; Pinto, C.G.A.D.; Gonçalves, M. J.; Salgueiro, L.; Silveira, P.; Silva, A. M. S. Calendula L. species polyphenolic profile and in vitro antifungal activity. J. Funct. Foods 2018, 45, 254–267. [Google Scholar] [CrossRef]
- Blaženović, I.; Kind, T.; Sa, M.R.; Ji, J.; Vaniya, A.; Wancewicz, B.; Roberts, B.S.; Torbašinović, H.; Lee, T.; Mehta, S.S.; Showalter, M.R.; Song, H.; Kwok, J.; Jahn, D.; Kim, J.; Fiehn, O. Structure annotation of all mass spectra in untargeted metabolomics. Anal. Chem. 2019, 91, 2155–2162. [Google Scholar] [CrossRef]
- Xue, M.; Shi, H.; Zhang, J.; Liu, Q. Q.; Guan, J.; Zhang, J. Y.; Ma, Q. Stability and degradation of caffeoylquinic acids under different storage conditions studied by high-performance liquid chromatography with photo diode array detection and high-performance liquid chromatography with electrospray ionization collision-induced dissociation tandem mass spectrometry. Molecules, 2016, 21, 948. [Google Scholar] [CrossRef] [PubMed]
- Fiorentino, M.; Gravina, C.; Piccolella, S.; Pecoraro, M.T.; Formato, M.; Stinca, A.; Pacifico, S.; Esposito, A. Calendula arvensis (Vaill.) L.: A systematic plant analysis of the polar extracts from its organs by UHPLC-HRMS. Foods 2022, 11, 247. [Google Scholar] [CrossRef]
- Hegazi, N.M.; Khattab, A.R.; Frolov, A.; Wessjohann, L.A.; Farag, M.A. Authentication of saffron spice accessions from its common substitutes via a multiplex approach of UV/VIS fingerprints and UPLC/MS using molecular networking and chemometrics. Food Chem. 2022, 367, 130739. [Google Scholar] [CrossRef]
- Wiktorowska, E.; Długosz, M.; Janiszowska, W. Significant enhancement of oleanolic acid accumulation by biotic elicitors in cell suspension cultures of Calendula officinalis L. Enzyme Microb. Technol. 2010, 46, 14–20. [Google Scholar] [CrossRef]
- Rettberg, N.; Thörner, S.; Garbe, L. Starting hop lipidomics - isolation and characterization of non-polar, neutral and polar hop lipids. BrewingScience, 2013, 66, 176–184. [Google Scholar]
- Sun, D.; Froman, B.E.; Orth, R.G.; MacIsaac, S.A.; Larosa, T.; Dong, F.; Valentin, H.E. Identification of plant sphingolipid desaturases using chromatography and mass spectrometry. J. Chromatogr. Sci. 2009, 47, 895–901. [Google Scholar] [CrossRef] [PubMed]
- Nakamura, Y. Headgroup biosynthesis of phosphatidylcholine and phosphatidylethanolamine in seed plants. Prog. Lipid Res. 2021, 82, 101091. [Google Scholar] [CrossRef] [PubMed]
- Negri, G.; Silva, C.C.F.; Coelho, G.R.; Nascimento, R.M.; Mendonça, R.Z. Cardanols detected in non-polar propolis extracts from Scaptotrigona aff. postica (Hymenoptera, Apidae, Meliponini). Braz. j. Food Technol. 2019, 22, e2018265. [Google Scholar] [CrossRef]
- Peng, H.; Meyer, R.S.; Yang, T.; Whitaker, B.D; Trouth, F.; Shangguan, L.; Huang, I.; Litt, A.; Little, D.P.; Ke, H.; Jurick, W.M. A novel hydroxycinnamoyl transferase for synthesis of hydroxycinnamoyl spermine conjugates in plants. BMC Plant Biol. 2019, 19, 261. [Google Scholar] [CrossRef]
- Edreva, A.M.; Velikova, V.B.; Tsonev, T.D. Phenylamides in plants. Russ. J. Plant Physiol. 2007, 54, 287–301. [Google Scholar] [CrossRef]
- Roumani, M.; Duval, R.E.; Ropars, A.; Risler, A.; Robin, C.; Larbat, R. Phenolamides: Plant specialized metabolites with a wide range of promising pharmacological and health-promoting interests. Biomed. Pharmacother. 2020, 131, 110762. [Google Scholar] [CrossRef] [PubMed]
- Wang, W.; Snooks, H.; Sang, S. The Chemistry and Health Benefits of Dietary Phenolamides. J. Agric. Food Chem. 2020, 68, 6248–6267. [Google Scholar] [CrossRef]
- Yamamoto, A.; Nakamura, K.; Furukawa, K.; Konishi, Y.; Ogino, T.; Higashiura, K.; Yago, H.; Okamoto, K.; Otsuka, M. A new nonpeptide tachykinin NK1 receptor antagonist isolated from the plants of Compositae. Chem. Pharm. Bull. Chem. Pharm. Bull. 2002, 50, 47–52. [Google Scholar] [CrossRef]
- Rupniak, N.M.J.; Kramer, M.S. NK1 receptor antagonists for depression: Why a validated concept was abandoned. J. Affective Disorders, 2017, 223, 121–125. [Google Scholar] [CrossRef]
- Zhang, H.; Liu, R.; Lu, Q. Separation and characterization of phenolamines and flavonoids from rape bee pollen, and comparison of their antioxidant activities and protective effects against oxidative stress. Molecules 2020, 25, 1264. [Google Scholar] [CrossRef]
- Bassard, J.-E.; Ullmann, P.; Bernier, F.; Werck-Reichhart, D. Phenolamides: Bridging polyamines to the phenolic metabolism. Phytochemistry 2010, 71, 1808–1824. [Google Scholar] [CrossRef] [PubMed]
- Kite, G.C.; Larsson, S.; Veitch, N.C.; Porter, E.A.; Liang, X.; Simmonds, M.S.J. Acyl spermidines in inflorescence extracts of elder (Sambucus nigra L., Adoxaceae) and elderflower drinks. J. Agric. Food Chem. 2013, 61, 3501–3508. [Google Scholar] [CrossRef] [PubMed]
- Li, S.; Yaermaimaiti, S.; Tian, X. –M.; Wang, Z.-W.; Xu, W.-J.; Luo, J.; Kong, L.-Y.; Dynamic metabolic and transcriptomic profiling reveals the biosynthetic characteristics of hydroxycinnamic acid amides (HCAAs) in sunflower pollen. Food Res. Int. 2021, 149, 110678. [Google Scholar] [CrossRef]
- Ischebeck, T. Lipids in pollen - They are different. Biochim. Biophys Acta Mol. Cell Biol. Lipids 2016, 1861, 1315–1328. [Google Scholar] [CrossRef] [PubMed]
- Shi, J.; Cui, M.; Yang, L.; Kim, Y.J.; Zhang, D. Genetic and biochemical mechanisms of pollen wall development. Trends Plant Sci. 2015, 20, 741–753. [Google Scholar] [CrossRef]
- Wan, X.; Wu, S.; Li, Z.; An, X.; Tian, Y. Lipid metabolism: critical roles in male fertility and other aspects of reproductive development in plants. Mol. Plant 2020, 13, 955–983. [Google Scholar] [CrossRef] [PubMed]
- Zhang, D.; Shi, J.; Yang, X. Role of lipid metabolism in plant pollen exine development. In Lipids in Plant and Algae Development. Subcellular Biochemistry; Nakamura, Y., Li-Beisson, Y., Eds.; Springer: Switzerland, 2016; Volume 86, pp. 315–337. [Google Scholar] [CrossRef]
- Krόl, B.; Paszko, T.; Krόl, A. Conjugated linolenic acid content in seeds of some pot marigold (Calendula officinalis L.) cultivars grown in Poland. Farmacia 2016, 64, 881–886. [Google Scholar]
- Dhar Dubey, K. K.; Sharma, G.; Kumar, A. Conjugated linolenic acids: Implication in cancer. J. Agric. Food Chem. 2019, 67, 6091–6101. [Google Scholar] [CrossRef] [PubMed]
- Kyselová, L.; Vítová, M.; Řezanka, T. Very long chain fatty acids. Prog. Lipid Res. 2022, 87, 101180. [Google Scholar] [CrossRef] [PubMed]
- Sperling, P.; Heinz, E. Plant sphingolipids: Structural diversity, biosynthesis, first genes and functions. Biochim. Biophys. Acta 2003, 1632, 1–15. [Google Scholar] [CrossRef]
- Xu, L.; Sinclair, A.J.; Faiza, M.; Li, D.; Han, X.; Yin, H.; Wang, Y. Furan fatty acids – Beneficial or harmful to health? Prog. Lipid Res. 2017, 68, 119–137. [Google Scholar] [CrossRef]
Figure 1.
Photo of Calendula officinalis inflorescences of cultivars ‘Golden Sea’ (A) and ‘Paradise Garden’ (B).
Figure 1.
Photo of Calendula officinalis inflorescences of cultivars ‘Golden Sea’ (A) and ‘Paradise Garden’ (B).
Figure 2.
UPLC-HRMS profiles of metabolites in the master sample of extract of Calendula officinalis flowers registered in negative (A) or positive (B) modes; (С) UPLC-UV profile of phenolic compounds, registered at λ 240-400 nm. Phenolic compounds: 2.37 min – P1, 5-O-Caffeoylquinic acid (Neochlorogenic acid); 2.52 min – P2, 3-O-Caffeoylquinic acid (Chlorogenic acid); 2.72 min – P3, 4-O-Caffeoylquinic acid (Cryptochlorogenic acid); 2.94 min – P4, Quercetin-3-O-rutinosyl-rhamnoside; 3.10 min – P5, Quercetin-3-O-β-D-rutinoside (Rutin); 3.12 min – P6, Isorhamnetin-3-O-rutinosyl-rhamnoside; 3.25 min – P7, Kaempferol-3-O-rutinoside; 3.29 min – P8, Quercetin-3-O-glucoside (Isoquercitrin); 3.37 min – P9, Quercetin-3-O-rhamnosyl-glucoside; 3.43 min - P10, Isorhamnetin-3-O-rutinoside (Narcissin); 3.52 min - P11, Isorhamnetin-3-O-rhamnopyranosyl-glucopyranoside (Calendoflavoside); 3.59 min - P12, 3,5-Di-O-caffeoylquinic acid; 3.76 min - P13, Tris-trans-p-coumaroylspermine; 3.83 min - P14, Isorhamnetin-malonyl-hexoside; 4.82 min - P15, Tetra-trans-p-coumaroylspermine. Triterpenoid glycosides: 4.85 min - T1, Calendulaglycoside A; 5.01 min - T2, Calendulaglycoside B; 5.23 min - T3, Calenduloside G; 5.51 min - T4, Acetyloleanolic acid-glucuronide-hexoside; 5.78 min - T5, Calendulaglycoside C; 6.06 min - T6 Calenduloside F; 6.34 min - T7, Calenduloside E (Oleanolic acid-glucuronide). Lipids: 4.67 min - L1, Trihydroxyoctadecadienoic acid; 4.72, 6.64, 7.11 and 7.77 - L2, L6, L9 and L16, Octadecatrienoic acid, isomers 1-4; 5.70 min - L3, Dehydrophytosphingosine; 6.45 and 6.58 min - L4 and L5, Oxooctadecadienoic acid, isomers 1 and 2; 6.83 and 6.93 min - L7 and L8, Dimethyl-pentyl-furandecanoic acid, isomers 1 and 2; 7.13 min - L10, Hydroxyoctadecatrienoyl-carnitine; 7.32 min - L11, Hexyl-dimethyl-furanundecanoic acid; 7.41 min - L12, Octadecatrienoyl-sn-glycerol; 7.51 and 7.62 min - L13 and L14, Aminolipid, isomers 1 and 2; 7.67 min - L15, Octadecatrienoic acid, 2,3-bis(acetyloxy)propyl ester; 7.83 min - L17, Octacosanedioic acid; 7.90 min - L18, Tricosatrienoic acid; 8.17 and 9.22 - L19 and L25, Dioxooctacosanoic acid, isomers 1 and 2; 8.28 min - L20, Pentadecenyl-phenol; 8.34 min - L21, Dimethyloctacosanedioic acid; 8.56 and 9.40 - L22 and L26, Phenolic lipid 1 and 2; 8.98 and 9.54 min - L23 and L28, Butenedioic acid, ditridecyl ester, isomers 1 and 2; 9.09 min - L24, Heptadecenyl-phenol; 9.50 min - L27, Oxidized phosphatidylcholine; 9.56 min - L29, Unknown lipid 1; 9.58, 9.71 and 10.10 min - L30, L32 and L35, Unknown lipid 2, isomers 1-3; 9.63 and 9.87 min - L31 and L34, Unknown lipid 3, isomers 1 and 2; 9.84 and 10.56 min - L33 and L36, Unknown lipid 4, isomers 1 and 2.
Figure 2.
UPLC-HRMS profiles of metabolites in the master sample of extract of Calendula officinalis flowers registered in negative (A) or positive (B) modes; (С) UPLC-UV profile of phenolic compounds, registered at λ 240-400 nm. Phenolic compounds: 2.37 min – P1, 5-O-Caffeoylquinic acid (Neochlorogenic acid); 2.52 min – P2, 3-O-Caffeoylquinic acid (Chlorogenic acid); 2.72 min – P3, 4-O-Caffeoylquinic acid (Cryptochlorogenic acid); 2.94 min – P4, Quercetin-3-O-rutinosyl-rhamnoside; 3.10 min – P5, Quercetin-3-O-β-D-rutinoside (Rutin); 3.12 min – P6, Isorhamnetin-3-O-rutinosyl-rhamnoside; 3.25 min – P7, Kaempferol-3-O-rutinoside; 3.29 min – P8, Quercetin-3-O-glucoside (Isoquercitrin); 3.37 min – P9, Quercetin-3-O-rhamnosyl-glucoside; 3.43 min - P10, Isorhamnetin-3-O-rutinoside (Narcissin); 3.52 min - P11, Isorhamnetin-3-O-rhamnopyranosyl-glucopyranoside (Calendoflavoside); 3.59 min - P12, 3,5-Di-O-caffeoylquinic acid; 3.76 min - P13, Tris-trans-p-coumaroylspermine; 3.83 min - P14, Isorhamnetin-malonyl-hexoside; 4.82 min - P15, Tetra-trans-p-coumaroylspermine. Triterpenoid glycosides: 4.85 min - T1, Calendulaglycoside A; 5.01 min - T2, Calendulaglycoside B; 5.23 min - T3, Calenduloside G; 5.51 min - T4, Acetyloleanolic acid-glucuronide-hexoside; 5.78 min - T5, Calendulaglycoside C; 6.06 min - T6 Calenduloside F; 6.34 min - T7, Calenduloside E (Oleanolic acid-glucuronide). Lipids: 4.67 min - L1, Trihydroxyoctadecadienoic acid; 4.72, 6.64, 7.11 and 7.77 - L2, L6, L9 and L16, Octadecatrienoic acid, isomers 1-4; 5.70 min - L3, Dehydrophytosphingosine; 6.45 and 6.58 min - L4 and L5, Oxooctadecadienoic acid, isomers 1 and 2; 6.83 and 6.93 min - L7 and L8, Dimethyl-pentyl-furandecanoic acid, isomers 1 and 2; 7.13 min - L10, Hydroxyoctadecatrienoyl-carnitine; 7.32 min - L11, Hexyl-dimethyl-furanundecanoic acid; 7.41 min - L12, Octadecatrienoyl-sn-glycerol; 7.51 and 7.62 min - L13 and L14, Aminolipid, isomers 1 and 2; 7.67 min - L15, Octadecatrienoic acid, 2,3-bis(acetyloxy)propyl ester; 7.83 min - L17, Octacosanedioic acid; 7.90 min - L18, Tricosatrienoic acid; 8.17 and 9.22 - L19 and L25, Dioxooctacosanoic acid, isomers 1 and 2; 8.28 min - L20, Pentadecenyl-phenol; 8.34 min - L21, Dimethyloctacosanedioic acid; 8.56 and 9.40 - L22 and L26, Phenolic lipid 1 and 2; 8.98 and 9.54 min - L23 and L28, Butenedioic acid, ditridecyl ester, isomers 1 and 2; 9.09 min - L24, Heptadecenyl-phenol; 9.50 min - L27, Oxidized phosphatidylcholine; 9.56 min - L29, Unknown lipid 1; 9.58, 9.71 and 10.10 min - L30, L32 and L35, Unknown lipid 2, isomers 1-3; 9.63 and 9.87 min - L31 and L34, Unknown lipid 3, isomers 1 and 2; 9.84 and 10.56 min - L33 and L36, Unknown lipid 4, isomers 1 and 2.

Figure 3.
Visualization of differences in the metabolome of ligulate and tubular flowers of two cultivars of Calendula officinalis by the PCA method. A – MS registration of negative ions used for the analysis of phenolic compounds and triterpenoid glycosides (16 samples, 18467 ions); B – MS registration of positive ions used for polar lipids analysis (16 samples, 25593 ions). Groups of samples: 1. Cultivar ‘Paradise Garden’, ligulate flowers; 2. Cultivar ‘Paradise Garden’, tubular flowers; 3. Cultivar ‘Golden Sea’, ligulate flowers; 4. Cultivar ‘Golden Sea’, tubular flowers.
Figure 3.
Visualization of differences in the metabolome of ligulate and tubular flowers of two cultivars of Calendula officinalis by the PCA method. A – MS registration of negative ions used for the analysis of phenolic compounds and triterpenoid glycosides (16 samples, 18467 ions); B – MS registration of positive ions used for polar lipids analysis (16 samples, 25593 ions). Groups of samples: 1. Cultivar ‘Paradise Garden’, ligulate flowers; 2. Cultivar ‘Paradise Garden’, tubular flowers; 3. Cultivar ‘Golden Sea’, ligulate flowers; 4. Cultivar ‘Golden Sea’, tubular flowers.
Figure 4.
Heatmaps of major metabolites showing differences between ligulate and tubular flowers of two cultivars ‘Paradise Garden’ (PG) and ‘Golden Sea’ (GS). Heatmap data matrix visualizes the values in the cells using a color gradient, which gives an overview of the largest (blue color) and smallest (brown color) values in the matrix. Rows are centered; unit variance scaling is applied to rows. Both rows and columns are clustered using correlation distance and average linkage. 63 rows, 16 columns.
Figure 4.
Heatmaps of major metabolites showing differences between ligulate and tubular flowers of two cultivars ‘Paradise Garden’ (PG) and ‘Golden Sea’ (GS). Heatmap data matrix visualizes the values in the cells using a color gradient, which gives an overview of the largest (blue color) and smallest (brown color) values in the matrix. Rows are centered; unit variance scaling is applied to rows. Both rows and columns are clustered using correlation distance and average linkage. 63 rows, 16 columns.
Figure 5.
Heatmaps of major metabolites showing differences between inflorescences of two cultivars ‘Paradise Garden’ (PG) and ‘Golden Sea’ (GS). Heatmap data matrix visualizes the values in the cells using a color gradient which gives an overview of the largest (blue color) and smallest (brown color) values in the matrix. Rows are centered; unit variance scaling is applied to rows. Both rows and columns are clustered using correlation distance and average linkage. 63 rows, 8 columns.
Figure 5.
Heatmaps of major metabolites showing differences between inflorescences of two cultivars ‘Paradise Garden’ (PG) and ‘Golden Sea’ (GS). Heatmap data matrix visualizes the values in the cells using a color gradient which gives an overview of the largest (blue color) and smallest (brown color) values in the matrix. Rows are centered; unit variance scaling is applied to rows. Both rows and columns are clustered using correlation distance and average linkage. 63 rows, 8 columns.
Table 1.
Evaluating the statistical significance of OPLS models with ANOVA of cross-validated predictive residuals. Abbreviations: LF, ligulate flowers; TF, tubular flowers; PG, ‘Paradise Garden’; GS, ‘Golden Sea’. .
Table 1.
Evaluating the statistical significance of OPLS models with ANOVA of cross-validated predictive residuals. Abbreviations: LF, ligulate flowers; TF, tubular flowers; PG, ‘Paradise Garden’; GS, ‘Golden Sea’. .
| Cultivar, flowers |
Compared |
Negative ions |
Positive ions |
| |
groups |
F |
p |
F |
p |
| 'Paradise Garden' |
LF vs TF |
524.3 |
1.55E-06 |
601.4 |
1.10E-06 |
| 'Golden Sea' |
LF vs TF |
527.7 |
1.53E-06 |
675.6 |
8.25E-07 |
| Ligulate flowers |
PG vs GS |
17.1 |
0.036 |
22.7 |
0.014 |
| Tubular flowers |
PG vs GS |
29.2 |
0.004 |
45.4 |
0.002 |
Table 2.
UPLC-PDA-Q Exactive Orbitrap-HRMS/MS characterisation of phenolic compounds in the extract from Calendula officinalis flowers, *shoulder.
Table 2.
UPLC-PDA-Q Exactive Orbitrap-HRMS/MS characterisation of phenolic compounds in the extract from Calendula officinalis flowers, *shoulder.
| Code |
RT |
UV maxima |
[M-H]-
|
MS/MS |
Mass |
Chemical |
Error |
Metabolite |
| |
(min) |
λ (nm) |
(m/z) |
fragments (m/z) |
(Da) |
formula |
(ppm) |
characterisation |
| P1 |
2.37 |
323 |
353.0875 |
179.0339, 191.0556 |
354.0947 |
C16H18O9
|
-1.1 |
5-O-Caffeoylquinic acid [5,28] |
| P2 |
2.52 |
310sh, 326 |
353.0874 |
179.0336, 191.0556 |
354.0946 |
C16H18O9
|
-1.4 |
3-O-Caffeoylquinic acid [5,28] |
| P3 |
2.72 |
310sh*, 326 |
353.0875 |
179.0340, 191.0555 |
354.0947 |
C16H18O9
|
-1.1 |
4-O-Caffeoylquinic acid [5,28] |
| P4 |
2.94 |
255, 270sh, 354 |
755.2036 |
301.0344, 271.0243 |
756.2108 |
C33H40O20
|
-0.7 |
Quercetin-3-O-rutinosyl-rhamnoside [5,40,41] |
| P5 |
3.10 |
254, 270sh, 355 |
609.1459 |
301.0342, 271.0243 |
610.1531 |
C27H30O16
|
-0.5 |
Quercetin-3-O-β-D-rutinoside [5,40,41] |
| P6 |
3.12 |
254, 270sh, 356 |
769.2185 |
315.0505, 460.1011 |
770.2257 |
C34H42O20
|
-1.6 |
Isorhamnetin-3-O-rutinosyl-rhamnoside [5,41] |
| P7 |
3.25 |
263, 346 |
593.1512 |
285.0399, 431.0977 |
594.1584 |
C27H30O15
|
-0.1 |
Kaempferol-3-O-rutinoside [5,45] |
| P8 |
3.29 |
254, 270sh, 355 |
463.0878 |
301.0348, 271.0276 |
464.0950 |
C21H20O12
|
-1.0 |
Quercetin-3-O-glucoside [5,40,41] |
| P9 |
3.37 |
254, 270sh, 351 |
609.1459 |
301.0343, 271.0244 |
610.1531 |
C27H30O16
|
-0.5 |
Quercetin-3-O-rhamnosyl-glucoside [5,40,41] |
| P10 |
3.43 |
254, 270sh, 356 |
623.1613 |
315.0491, 299.0191 |
624.1685 |
C28H32O16
|
-0.9 |
Isorhamnetin-3-O-rutinoside [5,41] |
| P11 |
3.48 |
254, 270sh, 354 |
623.1612 |
315.0491, 299.0191 |
624.1684 |
C28H32O16
|
-0.9 |
Isorhamnetin 3-O-rhamnopyranosyl-glucopyranoside [5,41] |
| P12 |
3.59 |
300sh, 328 |
515.119 |
179.0336, 191.0557, 353.0874 |
516.1262 |
C25H24O12
|
-1.1 |
3,5-Di-O-caffeoylquinic acid [28] |
| P13 |
3.76 |
299, 308 |
639.3185 |
119.0497, 519.2606 |
640.3257 |
C37H44N4O6
|
-0.6 |
Tris-trans-p-coumaroylspermine |
| P14 |
3.83 |
254, 265sh, 354 |
563.1036 |
315.0506, 299.0195 |
564.1108 |
C25H24O15
|
-1.3 |
Isorhamnetin-malonyl-hexoside |
| P15 |
4.82 |
298, 308 |
785.3546 |
119.0495, 639.3183 |
786.3618 |
C46H50N4O8
|
-1.4 |
Tetra-trans-p-coumaroylspermine |
Table 3.
UPLC-PDA-Q Exactive Orbitrap-HRMS/MS characterisation of triterpenoid glycosides in the extract from Calendula officinalis flowers.
Table 3.
UPLC-PDA-Q Exactive Orbitrap-HRMS/MS characterisation of triterpenoid glycosides in the extract from Calendula officinalis flowers.
| Code |
RT |
[M-H]-
|
MS/MS |
Mass |
Chemical |
Error |
Metabolite |
| |
(min) |
(m/z) |
fragments (m/z) |
(Da) |
formula |
(ppm) |
characterisation |
| T1 |
4.85 |
1117.5436 |
455.3543, 971.4818 |
1118.5514 |
C54H86O24
|
0.4 |
Calendulaglycoside A [3,42,47] |
| T2 |
5.01 |
955.4893 |
455.3524, 793.4368 |
956.4971 |
C48H76O19
|
-0.9 |
Calendulaglycoside B [5,45] |
| T3 |
5.23 |
793.4377 |
455.3521, 631.3848 |
794.4455 |
C42H66O14
|
0.3 |
Calenduloside G [3,42,47] |
| T4 |
5.51 |
835.4481 |
497.3636, 455.3521, 793.4368 |
836.4559 |
C44H68O15
|
0.1 |
Acetyloleanolic acid-glucuronide-hexoside |
| T5 |
5.78 |
955.4913 |
455.3524, 793.4368 |
956.4991 |
C48H76O19
|
1.1 |
Calendulaglycoside C [5,45] |
| T6 |
6.06 |
793.4379 |
455.3524, 631.3846 |
794.4457 |
C42H66O14
|
0.6 |
Calenduloside F [3,42,47] |
| T7 |
6.34 |
631.3843 |
455.3515 |
632.3921 |
C36H56O9
|
-0.5 |
Calenduloside E (Oleanolic acid-glucuronide) [3,47] |
Table 4.
UPLC-PDA-Q Exactive Orbitrap-HRMS/MS characterization of lipids in the extract from Calendula officinalis flowers.
Table 4.
UPLC-PDA-Q Exactive Orbitrap-HRMS/MS characterization of lipids in the extract from Calendula officinalis flowers.
| Code |
RT |
[M+H]+
|
MS/MS |
Mass |
Chemical |
Error |
Metabolite |
| |
(min) |
(m/z) |
fragments (m/z) |
(Da) |
formula |
(ppm) |
characterisation |
| L1 |
4.67 |
329.2325 |
311.2210, 293.2106, 275.2004 |
328.2247 |
C18H32O5
|
-0.8 |
Trihydroxyoctadecadienoic acid |
| L2 |
4.72 |
279.2319 |
261.2213, 243.2108 |
278.2241 |
С18H30O2
|
-1.7 |
Octadecatrienoic acid, isomer 1 [19,20] |
| L3 |
5.70 |
316.2844 |
298.2736, 280.2826 |
315.2771 |
C18H37NO3
|
-0.6 |
Dehydrophytosphingosine |
| L4 |
6.45 |
295.2274 |
277.2155, 259.2052 |
294.2198 |
C18H30O3
|
1.0 |
Oxooctadecadienoic acid, isomer 1 |
| L5 |
6.58 |
295.2274 |
277.2155, 259.2052 |
294.2198 |
C18H30O3
|
1.0 |
Oxooctadecadienoic acid, isomer 2 |
| L6 |
6.64 |
279.2317 |
261.2213, 243.2108 |
278.2244 |
С18H30O2
|
-0.5 |
Octadecatrienoic acid, isomer 2 [19,20] |
| L7 |
6.83 |
337.2738 |
319.2632, 301.2518, 247.2953 |
336.2662 |
C21H36O3
|
-0.8 |
Dimethyl-pentyl-furandecanoic acid, isomer 1 |
| L8 |
6.93 |
337.2738 |
319.2632, 301.2518, 247.2059 |
336.2662 |
C21H36O3
|
-0.8 |
Dimethyl-pentyl-furandecanoic acid, isomer 2 |
| L9 |
7.11 |
279.2316 |
261.2213, 243.2108 |
278.2243 |
С18H30O2
|
-1.2 |
Octadecatrienoic acid, isomer 3 [19,20] |
| L10 |
7.13 |
438.322 |
379.2468 |
437.3147 |
C25H43NO5
|
1.4 |
Hydroxyoctadecatrienoyl-carnitine |
| L11 |
7.32 |
365.3046 |
347.2946, 329.2472 |
364.2971 |
C23H40O3
|
-1.8 |
Dimethyl-pentyl-furandodecanoic acid |
| L12 |
7.41 |
353.2686 |
335.2579, 261.2210 |
352.2613 |
C21H36O4
|
-0.2 |
Octadecatrienoyl-sn-glycerol |
| L13 |
7.51 |
473.2395 |
225.1846, 207.1740, 189.1634 |
472.2322 |
C25H28N8O2
|
-2.8 |
Aminolipid, isomer 1 |
| L14 |
7.62 |
473.2397 |
225.1846, 207.1740 |
472.2324 |
C25H28N8O2
|
-2.3 |
Aminolipid, isomer 2 |
| L15 |
7.67 |
437.2906 |
247.1692, 233.1534 |
436.2833 |
C25H40O6
|
1.8 |
Octadecatrienoic acid, 2,3-bis(acetyloxy)propyl ester |
| L16 |
7.77 |
279.2317 |
261.2213, 243.2108 |
278.2244 |
С18H30O2
|
-0.8 |
Octadecatrienoic acid, isomer 4 [19,20] |
| L17 |
7.83 |
455.4093 |
419.3877, 365.3410 |
454.4017 |
C28H54O4
|
-1.2 |
Octacosanedioic acid |
| L18 |
7.90 |
349.3095 |
331.2990, 261.2209 |
348.3022 |
C23H40O2
|
-1.7 |
Tricosatrienoic acid |
| L19 |
8.17 |
453.3935 |
435.3820, 349.3094 |
452.3862 |
C28H52O4
|
-0.9 |
Dioxooctacosanoic acid, isomer 1 |
| L20 |
8.28 |
303.268 |
285.2573, 221.1898 |
302.2604 |
C21H34O |
-1.9 |
Pentadecenyl-phenol |
| L21 |
8.34 |
483.4409 |
465.4303, 393.3723 |
482.4336 |
C30H58O4
|
0.2 |
Dimethyloctacosanedioic acid |
| L22 |
8.56 |
407.3153 |
207.1377, 179.1064, 161.0959 |
406.308 |
C25H42O4
|
-0.7 |
Phenolic lipid 1 |
| L23 |
8.98 |
481.4245 |
463.4138, 409.3671, 377.3409 |
480.4179 |
C30H56O4
|
0.1 |
Butenedioic acid, ditridecyl ester, isomer 1 |
| L24 |
9.09 |
331.2992 |
313.2887, 239.2366, 109.1015 |
330.2919 |
C23H38O |
-1.1 |
Heptadecenyl-phenol |
| L25 |
9.22 |
453.3935 |
435.3821, 349.3094, 295.2630 |
452.3862 |
C28H52O4
|
-0.9 |
Dioxooctacosanoic acid, isomer 2 |
| L26 |
9.40 |
473.3627 |
273.1848, 247.1324, 245.1532 |
472.3554 |
C30H48O4
|
0.2 |
Phenolic lipid 2 |
| L27 |
9.50 |
758.5676 |
429.3724, 184.0731 |
757.5604 |
C42H80NO8P |
-2.4 |
Oxidized phosphatidylcholine |
| L28 |
9.54 |
481.4247 |
463.4139, 409.3671, 377.3409 |
480.4179 |
C30H56O4
|
0.1 |
Butenedioic acid, ditridecyl ester, isomer 2 |
| L29 |
9.56 |
465.3934 |
379.3198, 309.2785, 295.2626 |
464.3862 |
C29H52O4
|
-0.9 |
Unknown lipid 1 |
| L30 |
9.58 |
479.4086 |
393.3354, 375.3250, 323.2941 |
478.4025 |
C30H54O4
|
0.6 |
Unknown lipid 2, isomer 1 |
| L31 |
9.63 |
429.3723 |
191.1063, 165.0908 |
428.365 |
C29H48O2
|
-0.9 |
Unknown lipid 3, isomer 1 |
| L32 |
9.71 |
479.4098 |
393.3354, 375.3250, 323.2940 |
478.4025 |
C30H54O4
|
0.6 |
Unknown lipid 2, isomer 2 |
| L33 |
9.84 |
493.4247 |
407.3511, 389.3404, 379.3193 |
492.4174 |
C31H56O4
|
-1.0 |
Unknown lipid 4, isomer 1 |
| L34 |
9.87 |
429.3722 |
191.1068; 165.0909 |
428.3649 |
C29H48O2
|
-1.2 |
Unknown lipid 3, isomer 2 |
| L35 |
10.10 |
479.4096 |
393.3355, 375.3250, 323.2942 |
478.4019 |
C30H54O4
|
-0.7 |
Unknown lipid 2, isomer 3 |
| L36 |
10.56 |
493.4248 |
407.3512, 389.3404, 379.3193 |
492.4175 |
C31H56O4
|
-0.8 |
Unknown lipid 4, isomer 2 |
Table 5.
Differences between the ligulate and tubular flowers in the relative content of the metabolites in two cultivars of Calendula officinalis, ‘Paradise Garden’ and ‘Golden Sea’.
Table 5.
Differences between the ligulate and tubular flowers in the relative content of the metabolites in two cultivars of Calendula officinalis, ‘Paradise Garden’ and ‘Golden Sea’.
| |
‘Paradise Garden’ |
‘Golden Sea’ |
| |
Tubular flowers/Ligulate flowers |
Tubular flowers/Ligulate flowers |
| Metabolite |
Ratioa
|
t-test |
Correlationc
|
Ratioa
|
t-test |
Correlationc
|
| |
(fold) |
рb |
r |
(fold) |
р |
r |
| 3-O-Caffeoylquinic acid (Neochlorogenic acid) |
2.77 |
*** |
0.99 |
2.12 |
*** |
0.97 |
| 5-O-Caffeoylquinic acid (Chlorogenic acid) |
5.23 |
*** |
0.93 |
3.21 |
*** |
0.96 |
| 4-O-Caffeoylquinic acid (Cryptochlorogenic acid) |
4.33 |
*** |
1.00 |
2.61 |
*** |
0.98 |
| Quercetin-3-O-rutinosyl-rhamnoside |
1.31 |
*** |
0.83 |
1.04 |
n.s. |
0.89 |
| Quercetin-3-O-β-D-rutinoside (Rutin) |
2.30 |
*** |
0.89 |
3.03 |
*** |
0.54 |
| Isorhamnetin-3-O-rutinosyl-rhamnoside |
-1.10 |
*** |
-0.93 |
-1.38 |
*** |
-0.92 |
| Kaempferol-3-O-rutinoside |
1.36 |
*** |
0.90 |
-1.39 |
** |
-0.82 |
| Quercetin-3-O-glucoside (Isoquercitrin) |
7.73 |
*** |
0.99 |
3.39 |
*** |
0.99 |
| Quercetin-3-O-rhamnosyl-glucoside |
-1.08 |
** |
-0.80 |
-1.78 |
*** |
-0.99 |
| Isorhamnetin-3-O-rutinoside (Narcissin) |
-1.49 |
*** |
-0.87 |
-2.45 |
*** |
-0.94 |
| Isorhamnetin 3-O-rhamnopyranosyl-glucopyranoside |
4.70 |
*** |
0.99 |
2.71 |
*** |
0.99 |
| 3,5-Di-O-caffeoylquinic acid |
3.87 |
*** |
0.99 |
4.59 |
*** |
0.92 |
| Tris-trans-p-coumaroyl-spermine |
88.08 |
*** |
1.00 |
82.08 |
*** |
1.00 |
| Isorhamnetin-malonyl-hexoside |
1.92 |
*** |
0.99 |
1.16 |
* |
0.77 |
| Tetra-trans-p-coumaroyl-spermine |
90.50 |
*** |
1.00 |
92.76 |
*** |
1.00 |
| Calendulaglycoside A |
-1.45 |
*** |
-0.84 |
-1.62 |
*** |
-0.99 |
| Calendulaglycoside B |
-1.28 |
*** |
-0.95 |
-1.30 |
*** |
-0.95 |
| Calenduloside G |
1.37 |
*** |
0.87 |
1.15 |
n.s. |
0.34 |
| Acetyloleanolic acid-glucuronide-hexoside |
-1.53 |
*** |
-0.93 |
-1.27 |
*** |
-0.50 |
| Calendulaglycoside C |
-2.16 |
*** |
-0.95 |
-1.59 |
*** |
-0.90 |
| Calenduloside F |
-1.41 |
*** |
-0.86 |
-1.01 |
n.s. |
-0.38 |
| Calenduloside E (Oleanolic acid-glucuronide) |
1.42 |
*** |
0.89 |
2.01 |
*** |
0.87 |
| Trihydroxyoctadecadienoic acid |
1.49 |
*** |
0.99 |
2.68 |
*** |
1.00 |
| Octadecatrienoic acid, isomer 1 |
1.45 |
*** |
-0.93 |
1.30 |
** |
0.81 |
| Dehydrophytosphingosine |
-1.52 |
*** |
-0.94 |
1.96 |
*** |
0.97 |
| Oxooctadecadienoic acid, isomer 1 |
1.03 |
n.s. |
0.61 |
1.91 |
*** |
0.98 |
| Oxooctadecadienoic acid, isomer 2 |
1.24 |
*** |
0.91 |
1.29 |
*** |
0.82 |
| Octadecatrienoic acid, isomer 2 |
1.39 |
*** |
0.93 |
2.15 |
*** |
0.96 |
| Dimethyl-pentyl-furandecanoic acid, isomer 1 |
38.35 |
*** |
0.99 |
52.17 |
*** |
0.97 |
| Dimethyl-pentyl-furandecanoic acid, isomer 2 |
384.21 |
*** |
0.89 |
867.96 |
*** |
0.95 |
| Octadecatrienoic acid, isomer 3 |
1.98 |
*** |
0.93 |
2.74 |
*** |
0.85 |
| Hydroxyoctadecatrienoyl-carnitine |
38.15 |
*** |
0.99 |
78.97 |
*** |
1.00 |
| Dimethyl-pentyl-furandodecanoic acid |
50.86 |
*** |
-0.99 |
38.49 |
*** |
0.91 |
| Octadecatrienoyl-sn-glycerol |
1.99 |
*** |
0.94 |
2.27 |
*** |
0.93 |
| Aminolipid, isomer 1 |
1.87 |
*** |
0.88 |
1.87 |
*** |
0.98 |
| Aminolipid, isomer 2 |
1.38 |
*** |
0.93 |
5.46 |
*** |
0.97 |
| Octadecatrienoic acid, 2,3-bis(acetyloxy)propyl ester |
1.59 |
*** |
0.72 |
1.13 |
n.s. |
0.62 |
| Octadecatrienoic acid, isomer 4 |
1.67 |
*** |
0.99 |
1.67 |
*** |
0.88 |
| Octacosanedioic acid |
91.93 |
*** |
1.00 |
200.32 |
*** |
0.99 |
| Tricosatrienoic acid |
92.91 |
*** |
0.98 |
128.77 |
*** |
0.99 |
| Dioxooctacosanoic acid, isomer 1 |
87.02 |
*** |
0.99 |
131.44 |
*** |
0.99 |
| Pentadecenyl-phenol |
220.92 |
*** |
0.98 |
329.84 |
*** |
0.98 |
| Dimethyloctacosanedioic acid |
113.35 |
*** |
1.00 |
248.82 |
*** |
1.00 |
| Phenolic lipid 1 |
-3.57 |
*** |
-0.98 |
-5.02 |
*** |
-0.99 |
| Butenedioic acid, ditridecyl ester, isomer 1 |
54.63 |
*** |
1.00 |
62.60 |
*** |
1.00 |
| Heptadecenyl-phenol |
221.76 |
*** |
0.98 |
346.67 |
*** |
0.94 |
| Dioxooctacosanoic acid, isomer 2 |
51.79 |
*** |
0.99 |
96.63 |
*** |
0.99 |
| Phenolic lipid 2 |
39.70 |
*** |
0.99 |
90.10 |
*** |
0.99 |
| Oxidized phosphatidylcholine |
1.20 |
*** |
0.88 |
1.21 |
*** |
0.81 |
| Butenedioic acid, ditridecyl ester, isomer 2 |
38.21 |
*** |
1.00 |
47.35 |
*** |
0.99 |
| Unknown lipid 1 |
36.68 |
*** |
0.99 |
163.95 |
*** |
1.00 |
| Unknown lipid 2, isomer 1 |
4.89 |
*** |
0.99 |
5.46 |
*** |
0.98 |
| Unknown lipid 3, isomer 1 |
25.37 |
*** |
1.00 |
36.95 |
*** |
0.99 |
| Unknown lipid 2, isomer 2 |
18.59 |
*** |
0.99 |
102.85 |
*** |
1.00 |
| Unknown lipid 4, isomer 1 |
18.93 |
*** |
0.99 |
185.42 |
*** |
1.00 |
| Unknown lipid 3, isomer 2 |
1.32 |
*** |
0.81 |
2.13 |
*** |
0.91 |
| Unknown lipid 2, isomer 3 |
29.14 |
*** |
0.98 |
160.46 |
*** |
0.99 |
| Unknown lipid 4, isomer 2 |
24.66 |
*** |
0.99 |
184.04 |
*** |
1.00 |
| Sum of caffeoylquinic acids |
4.05 |
*** |
|
3.79 |
*** |
|
| Sum of flavonoids |
-1.04 |
n.s. |
|
-1.46 |
*** |
|
| Sum of phenolic compounds |
1.42 |
*** |
|
1.09 |
n.s. |
|
| Sum of triterpenoid glycosides |
-1.20 |
*** |
|
-1.31 |
** |
|
| Sum of lipids |
3.03 |
*** |
|
4.50 |
*** |
|
|
aRatio of the relative content of metabolite, positive value – tubular flowers > ligulate flowers, negative value – tubular flowers < ligulate flowers. |
|
bSignificance of differences: * - p < 0.05, ** - p < 0.01, *** - p < 0.001; n.s., not significant |
|
cCorrelation with orthogonal component from S-plot data of OPLS model |
Table 6.
Differences between two
Calendula officinalis cultivars, ‘Paradise Garden’ (PG) and ‘Golden Sea’ (GS), in the relative content of major metabolites in inflorescences, ligulate and tubular flowers. The relative content of the flower metabolites was recalculated taking into account their proportions in the inflorescences and then combined them (
Table S3). The content of metabolites in inflorescences was determined as the sum of the content in ligulate and tubular flowers. Statistical differences were detected by Student's
t-test.
Table 6.
Differences between two
Calendula officinalis cultivars, ‘Paradise Garden’ (PG) and ‘Golden Sea’ (GS), in the relative content of major metabolites in inflorescences, ligulate and tubular flowers. The relative content of the flower metabolites was recalculated taking into account their proportions in the inflorescences and then combined them (
Table S3). The content of metabolites in inflorescences was determined as the sum of the content in ligulate and tubular flowers. Statistical differences were detected by Student's
t-test.
| |
Inflorescences |
Tubular flowers |
Ligulate flowers |
| |
GS/PG |
GS/PG |
GS/PG |
| Metabolites |
Ratioa
|
t-testb
|
Ratio |
t-test |
Ratio |
t-test |
| |
(fold) |
p |
(fold) |
p |
(fold) |
p |
| 3-O-Caffeoylquinic acid (Neochlorogenic acid) |
1.68 |
*** |
1.67 |
*** |
1.69 |
** |
| 5-O-Caffeoylquinic acid (Chlorogenic acid) |
2.35 |
*** |
2.22 |
*** |
2.80 |
*** |
| 4-O-Caffeoylquinic acid (Cryptochlorogenic acid) |
1.56 |
*** |
1.45 |
*** |
1.86 |
*** |
| Quercetin-3-O-rutinosyl-rhamnoside |
-1.07 |
n.s. |
-1.05 |
n.s. |
-1.08 |
n.s. |
| Quercetin-3-O-β-D-rutinoside (Rutin) |
1.42 |
*** |
1.71 |
** |
1.01 |
n.s. |
| Isorhamnetin-3-O-rutinosyl-rhamnoside |
1.14 |
n.s. |
1.16 |
n.s. |
1.13 |
n.s. |
| Kaempferol-3-O-rutinoside |
3.36 |
*** |
2.69 |
*** |
3.93 |
*** |
| Quercetin-3-O-glucoside (Isoquercitrin) |
1.41 |
*** |
1.24 |
** |
2.20 |
*** |
| Quercetin-3-O-rhamnosyl-glucoside |
1.29 |
*** |
1.10 |
n.s. |
1.40 |
*** |
| Isorhamnetin-3-O-rutinoside (Narcissin) |
1.49 |
*** |
1.25 |
** |
1.59 |
*** |
| Isorhamnetin 3-O-rhamnopyranosyl-glucopyranoside |
1.35 |
*** |
1.24 |
** |
1.67 |
*** |
| 3,5-Di-O-caffeoylquinic acid |
1.24 |
** |
1.38 |
** |
-1.10 |
n.s. |
| Tris-trans-p-coumaroyl-spermine |
1.44 |
*** |
1.45 |
** |
1.21 |
n.s. |
| Isorhamnetin-malonyl-hexoside |
1.36 |
** |
1.20 |
** |
1.54 |
** |
| Tetra-trans-p-coumaroyl-spermine |
1.51 |
*** |
1.52 |
*** |
1.15 |
n.s. |
| Calendulaglycoside A |
1.11 |
n.s. |
1.23 |
** |
1.06 |
n.s. |
| Calendulaglycoside B |
1.11 |
n.s. |
1.29 |
** |
1.02 |
n.s. |
| Calenduloside G |
1.26 |
** |
1.31 |
** |
1.21 |
* |
| Acetyloleanolic acid-glucuronide-hexoside |
1.79 |
*** |
2.38 |
*** |
1.54 |
*** |
| Calendulaglycoside C |
-1.53 |
*** |
-1.02 |
n.s. |
-1.79 |
** |
| Calenduloside F |
-1.28 |
*** |
1.13 |
n.s. |
-1.59 |
** |
| Calenduloside E (Oleanolic acid-glucuronide) |
-1.46 |
*** |
-1.11 |
n.s. |
-2.03 |
*** |
| Trihydroxyoctadecadienoic acid |
-1.28 |
*** |
1.11 |
n.s. |
-2.10 |
*** |
| Octadecatrienoic acid, isomer 1 |
1.75 |
*** |
1.89 |
** |
1.63 |
** |
| Dehydrophytosphingosine |
-1.86 |
*** |
1.13 |
n.s. |
-3.41 |
*** |
| Oxooctadecadienoic acid, isomer 1 |
1.09 |
n.s. |
1.69 |
** |
-1.42 |
*** |
| Oxooctadecadienoic acid, isomer 2 |
1.50 |
*** |
1.75 |
*** |
1.31 |
** |
| Octadecatrienoic acid, isomer 2 |
1.66 |
*** |
2.27 |
*** |
1.13 |
n.s. |
| Dimethyl-pentyl-furandecanoic acid, isomer 1 |
1.54 |
** |
1.57 |
** |
-1.12 |
n.s. |
| Dimethyl-pentyl-furandecanoic acid, isomer 2 |
1.57 |
*** |
1.58 |
** |
-1.85 |
** |
| Octadecatrienoic acid, isomer 3 |
1.43 |
** |
1.77 |
** |
-1.01 |
n.s. |
| Hydroxyoctadecatrienoyl-carnitine |
2.03 |
*** |
2.08 |
*** |
-1.28 |
* |
| Dimethyl-pentyl-furandodecanoic acid |
1.37 |
*** |
1.37 |
*** |
1.40 |
*** |
| Octadecatrienoyl-sn-glycerol |
1.22 |
*** |
1.42 |
*** |
-1.04 |
n.s. |
| Aminolipid, isomer 1 |
1.13 |
n.s. |
1.26 |
** |
-1.03 |
n.s. |
| Aminolipid, isomer 2 |
-1.18 |
** |
1.49 |
** |
-3.42 |
*** |
| Octadecatrienoic acid, 2,3-bis(acetyloxy)propyl ester |
-1.13 |
n.s. |
-1.18 |
** |
-1.09 |
n.s. |
| Octadecatrienoic acid, isomer 4 |
1.48 |
*** |
1.66 |
*** |
1.29 |
* |
| Octacosanedioic acid |
2.15 |
** |
2.18 |
** |
-1.29 |
n.s. |
| Tricosatrienoic acid |
2.09 |
*** |
2.11 |
*** |
1.18 |
n.s. |
| Dioxooctacosanoic acid, isomer 1 |
1.48 |
*** |
1.49 |
** |
-1.31 |
* |
| Pentadecenyl-phenol |
1.56 |
*** |
1.57 |
*** |
-1.23 |
n.s. |
| Dimethyloctacosanedioic acid |
2.19 |
*** |
2.21 |
*** |
-1.28 |
* |
| Phenolic lipid 1 |
1.13 |
n.s. |
1.05 |
n.s. |
1.14 |
n.s. |
| Butenedioic acid, ditridecyl ester, isomer 1 |
1.52 |
*** |
1.53 |
*** |
1.04 |
n.s. |
| Heptadecenyl-phenol |
2.38 |
*** |
2.39 |
*** |
1.18 |
n.s. |
| Dioxooctacosanoic acid, isomer 2 |
1.35 |
** |
1.37 |
** |
-1.75 |
** |
| Phenolic lipid 2 |
1.32 |
** |
1.36 |
*** |
-2.16 |
** |
| Oxidized phosphatidylcholine |
1.26 |
*** |
1.44 |
*** |
1.11 |
n.s. |
| Butenedioic acid, ditridecyl ester, isomer 2 |
1.52 |
*** |
1.55 |
** |
-1.03 |
n.s. |
| Unknown lipid 1 |
1.38 |
** |
1.43 |
** |
-4.04 |
** |
| Unknown lipid 2, isomer 1 |
1.39 |
* |
1.51 |
** |
1.05 |
n.s. |
| Unknown lipid 3, isomer 1 |
1.94 |
*** |
1.99 |
*** |
1.06 |
n.s. |
| Unknown lipid 2, isomer 2 |
1.66 |
*** |
1.78 |
** |
-4.00 |
*** |
| Unknown lipid 4, isomer 1 |
1.58 |
*** |
1.71 |
*** |
-7.41 |
** |
| Unknown lipid 3, isomer 2 |
1.47 |
*** |
2.06 |
** |
-1.01 |
n.s. |
| Unknown lipid 2, isomer 3 |
1.45 |
*** |
1.52 |
*** |
-4.68 |
** |
| Unknown lipid 4, isomer 2 |
1.56 |
*** |
1.65 |
*** |
-5.84 |
*** |
| Sum of caffeoylquinic acids |
1.50 |
*** |
1.58 |
*** |
1.31 |
** |
| Sum of flavonoids |
1.32 |
*** |
1.25 |
*** |
1.37 |
*** |
| Sum phenolic compounds |
1.36 |
*** |
1.36 |
*** |
1.36 |
*** |
| Sum of triterpenoid glycosides |
1.12 |
n.s. |
1.24 |
** |
1.05 |
n.s. |
| Sum of lipids |
1.33 |
*** |
1.59 |
*** |
-1.20 |
*** |
|
aRatio of the relative content of the metabolite, positive value – GS > PG, negative value – GS < PG. |
|
bSignificance of differences: * - p < 0.05, ** - p < 0.01, *** - p < 0.001; n.s., not significant. |
|
Disclaimer/Publisher’s Note: The statements, opinions and data contained in all publications are solely those of the individual author(s) and contributor(s) and not of MDPI and/or the editor(s). MDPI and/or the editor(s) disclaim responsibility for any injury to people or property resulting from any ideas, methods, instructions or products referred to in the content. |
© 2024 by the authors. Licensee MDPI, Basel, Switzerland. This article is an open access article distributed under the terms and conditions of the Creative Commons Attribution (CC BY) license (https://creativecommons.org/licenses/by/4.0/).