Submitted:
31 January 2024
Posted:
02 February 2024
You are already at the latest version
Abstract
Keywords:
1. Introduction
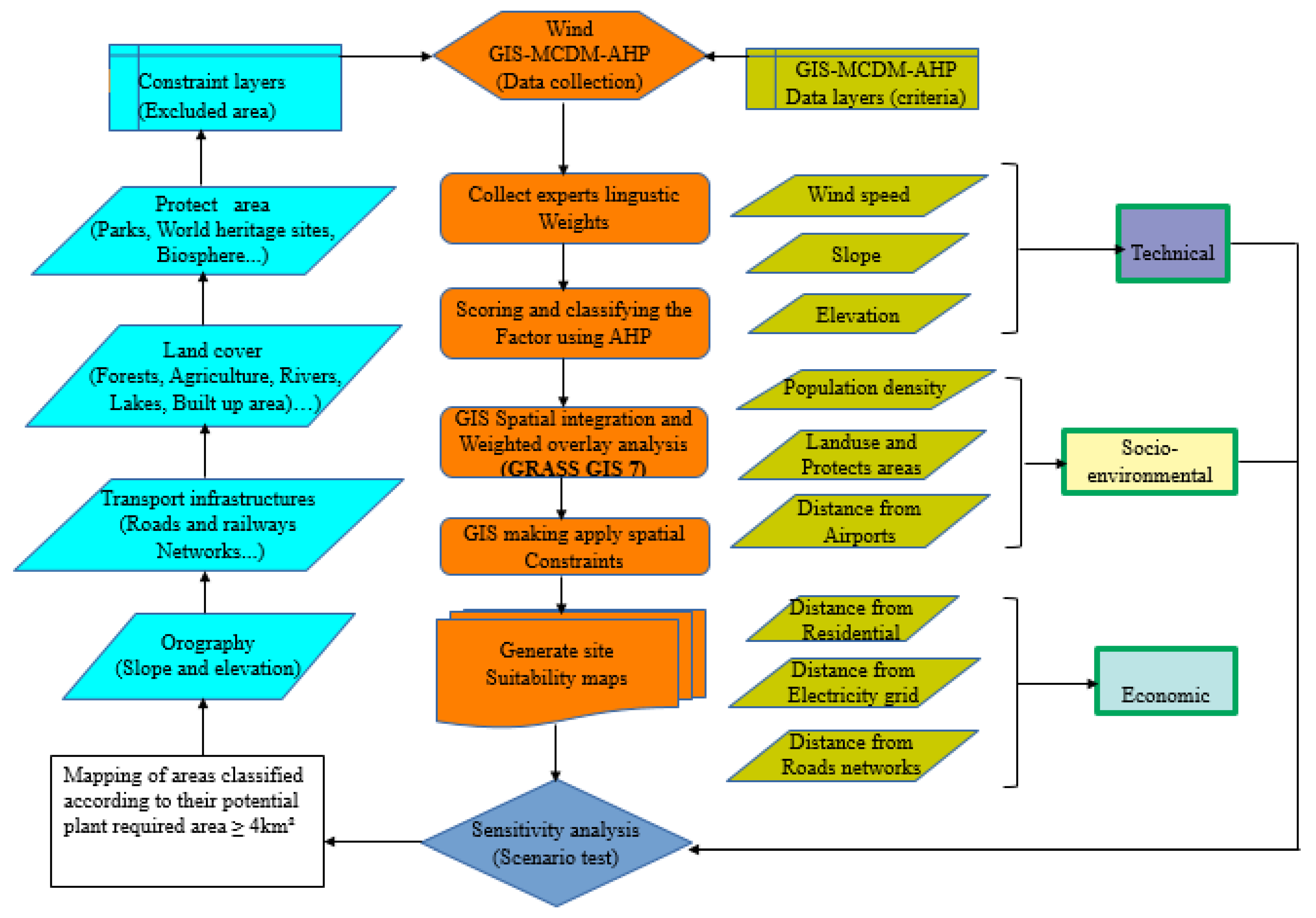
2. Materials and methodology
2.1. Study area
2.2. Data sources
2.3. Analysis of wind resource siting criteria
2.3.1. Wind speed
2.3.2. Distance from the power grid
2.3.3. Distance from residential areas
2.3.4. Distance from roads
2.3.5. Slope
2.3.6. Elevation
2.3.7. Population density
2.3.8. Airport safety distance (Constraint factor)
2.3.9. Land use and protected areas (Constraint factor)
2.3.10. Water bodies and wetlands (Constraint factor)
2.3.11. Plant required (Constraint factor)
2.4. Methodology
2.4.1. Geographical Information Systems (GIS)
2.4.2. MCDM-AHP method
| Intensity of Importance |
Definition | Explanation |
|---|---|---|
| 1 | Equal Importance | Two activities contribute equally to the objective |
| 2 | Weak or slight | |
| 3 | Moderate importance | Experience and judgement slightly favour one activity over another |
| 4 | Moderate plus | |
| 5 | Strong importance | Experience and judgement strongly favour one activity over another |
| 6 | Strong plus | |
| 7 | Very strong or demonstrated importance | An activity is favoured very strongly over another; its dominance demonstrated in practice |
| 8 | Very, very strong | |
| 9 | Extreme importance | The evidence favouring one activity over another is of the highest possible order of affirmation |
| n | 1 | 2 | 3 | 4 | 5 | 6 | 7 | 8 | 9 | 10 |
|---|---|---|---|---|---|---|---|---|---|---|
| RI | 0.00 | 0.00 | 0.058 | 0.90 | 1.12 | 1.24 | 1.32 | 1.41 | 1.45 | 1.49 |
2.4.3. Theoretical wind power potential
| Plant required area in km2 [93] | Wind speed (m/s) /density Potential [9] |
Buffer distance/ proximity from electricity grid, m[9] |
Proximity /buffer to roads & highways, m[94] ; |
Buffer distance from forests & parks, m |
Buffer distance from airports, m[94]; |
Buffer distance/ proximity from residential, m[94] ; |
Buffer distance from lakes, m[94] |
Buffer distance from rivers, m[94] |
Slope,% [94] | Elevation (m) [9] |
|---|---|---|---|---|---|---|---|---|---|---|
| >=4 | >4 |
>250 and <10000 | >500 and <10000 | >300 | >3500 | >2000 | >400 | >400 | <10 | <2000 |
| Economic | Technical | Social | |||||||
|---|---|---|---|---|---|---|---|---|---|
| Category | Proximity (m) | Wind speed (m/s) at 100m | Slope (%) | Elevation (m) | Population density, Minimize density in inhabitants/km² |
score | Relevance | ||
| Proximity from roads and highways |
proximity from electricity grid (in m) |
proximity from residential, | |||||||
| A | <500 | <250 | <2000 | <4 | >15 | 2001-2384 | >500 | 0 | Unsuitable |
| B | >15000 | >20000 | 2001-6000 | 4-5 | 10-15 | 1001-2000 | 500-100 | 1 | less suitable |
| C | 10001-15000 | 10001-20000 | 6001-10000 | 5-6 | 6-10 | 501-1000 | 50-100 | 2 | suitable |
| D | 5001-10000 | 5001-10000 | 10001-20000 | 6-7 | 3-6 | 201-500 | 1-50 | 3 | Highly suitable |
| E | 501-5000 | 251-5000 | >20000 | >7 | <3 | <200 | 0 | 4 | Most suitable |
|
Sensitivity analysis |
0,104 | 0,147 | 0,096 | 0,326 | 0,043 | 0,082 | 0,224 | weight | |
| 10 % | 15 % | 9% | 32% | 4 % | 8% | 22% | Nornalized weight | ||
| 34 % | 44 % | 22% | CR=8% | ||||||
| 6,5% | 15% | 5 % | 35 % | 10 % | 15,7% | 12,8% | Scenario 1 (Technical weight) | ||
| 26,5 % | 60,7 % | 12,8 % | CR=4,5% | ||||||
| 15,7% | 35% | 10 % | 15% | 5% | 6,5% | 12,8% | Scenario 2 (Economic weight) | ||
| 60,7 % | 26,5 % | 12,8% | CR=4,5% | ||||||
| 14 % | 15 % | 14 % | 15 % | 14 % | 14 % | 14 % | Scenario 3 (Equal Weight) |
||
| 43 % | 43 % | 14 % | |||||||
3. Results and discussion
3.1. Final determination of suitable lands
3.2. Sensitivity analysis


| Plage | Categories | Statistics | AHP-Wind | TWPP is the theoretical wind power potential (GW) | Scenario 1 (Technic) |
TWPP is the theoretical wind power potential (GW) on scenario 1 | Scenario 2 (Economic) |
TWPP is the theoretical wind power potential (GW) on scenario 2 | Scenario 3 (Equal weights) |
TWPP is the theoretical wind power potential (GW) on scenario 3 |
|---|---|---|---|---|---|---|---|---|---|---|
| 0-0 | 0 | Areas in km² | 243147,935 | 243147,935 | 4.722 | 243147.935 | 243147.935 | |||
| Nbre pixels | 24313443 | 24313443 | 24313443 | 24313443 | ||||||
| % | 42,40 % | 42,40 % | 42.40% | 42.40% | ||||||
| 0,001-1 | 1 | Areas in km² | 5964,161 | 28,163 | 34971.342 | 165,135 | 3882,816 | 18,335 | 9312.7672 | 43,975 |
| Nbre pixels | 596383 | 3496940 | 388260 | 931225 | ||||||
| % | 1.04% | 6.10% | 0.68% | 1.62% | ||||||
| 1,001-2 | 2 | Areas in km² | 291809,767 | 1377,926 | 248115.271 | 1171,6 | 204020.342 | 963,384 | 240502.028 | 1135,651 |
| Nbre pixels | 29179356 | 24810149 | 20400901 | 24048867 | ||||||
| % | 50.89% | 43.26% | 35.58% | 41.94% | ||||||
| 2,001-3 | 3 | Areas in km² | 32539,747 | 153,652 | 46824.981 | 221,108 | 108646.7543 | 513,03 | 80518.772 | 380,21 |
| Nbre pixels | 3253794 | 4682238 | 10864072 | 8051430 | ||||||
| % | 5.67% | 8.17% | 18.95% | 14.04% | ||||||
| 3,001-4 | 4 | Areas in km² | 0 | 0 | 423.264 | 2 | 13784.946 | 65,093 | 1.29 | 6,091 |
| Nbre pixels | 0 | 42324 | 1378418 | 129 | ||||||
| % | 0 % | 0.07% | 2.40% | 0.00001 % |
| N° | Designation | Qualification | Age | Work experience | Department /Company |
|---|---|---|---|---|---|
| 1 | Professor | PhD | 36 | 12 | University of Dschang, Cameroon (UDs) |
| 2 | Professor | PhD | 50 | 25 | University of Dschang, Cameroon (UDs) |
| 3 | Lecturer | Graduate | 55 | 25 | Free University of Brussels (ULB) |
| 4 | Energy expert | Graduate | 48 | 23 | Ministry of energy, Cameroon |
| 5 | Energy expert | Graduate | 42 | 18 | Ministry of energy, Cameroon |
| 6 | Deputy-Manager | PhD | 38 | 8 | Solar Energy Technology , Cameroon |
| 7 | Deputy-Manager | Graduate | 37 | 11 | Instrumelec, Cameroon |
| 8 | Lecturer | PhD | 52 | 22 | Free University of Brussels (ULB) |
| 9 | Assistant-Manager | Graduate | 30 | 7 | ENEO, Cameroon |
| 10 | Assistant-Manager | Graduate | 35 | 11 | SONATREL, Cameroon |
4. Conclusion
Author Contributions
Funding
Data Availability Statement
Acknowledgements
References
- H. L. E. Picard, ‘Nouveau paradigme de l ’ électrification en Afrique subsaharienne Comment les systèmes hybrides décentralisés changent-ils la donne ?’, 2022. [https://www.ifri.org/fr/publications/notes-de-lifri/nouveau-paradigme-de-lelectrification-afrique-subsaharienne-systemes ].
- Banque Mondiale “Accès à l’électricité , Cameroun”. [https://donnees.banquemondiale.org/indicator/EG.ELC.ACCS.RU.ZS?locations=CM].
- World Energy Outlook 2022 , For the first time, global demand for each of the fossil fuels shows a peak or plateau across all WEO scenarios, with Russian exports in particular falling significantly as the world energy order is reshaped , 2022. [https://www.iea.org/news/world–energy–outlook–2022–shows–the–global–energy–crisis–can–be–a–historic–turning–point–towards–a–cleaner–and–more–secure–future].
- Hayat Gazzane Comment la guerre en Ukraine a bouleversé le marché de l'énergie en 4 chiffres clés, 2022 [https://www.lesechos.fr/industrie-services/energie-environnement/guerre-en-ukraine-le-bouleversement-du-marche-de-lenergie-en-4-chiffres-1873548].
- Global Wind Atlas , 2023 .[https://globalwindatlas.info/fr/area/Cameroon].
- S. Nasery, ‘GIS-based wind farm suitability assessment using fuzzy AHP multi-criteria approach : the case of Herat , Afghanistan’, 2021. [https://link.springer.com/article/10.1007/s12517-021-07478-5]. [CrossRef]
- R. Islam, R. Islam, and H. M. Imran, ‘Assessing Wind Farm Site Suitability in Bangladesh : A GIS-AHP Approach’, 2022. . [ https://www.preprints.org/manuscript/202210.0252/v1].
- M. A. Baseer, S. Rehman, J. P. Meyer, and M. M. Alam, ‘GIS-based site suitability analysis for wind farm development in Saudi Arabia’, Energy, vol. 141. pp. 1166–1176, 2017.[https://ideas.repec.org/a/eee/energy/v141y2017icp1166-1176.html].
- T. R. Ayodele, A. S. O. Ogunjuyigbe, O. Odigie, and A. A. Jimoh, ‘On the most suitable sites for wind farm development in Nigeria’, Data Br., vol. 19, pp. 29–41, 2018. [http://dx.doi.org/10.1016/j.dib.2018.04.144]. [CrossRef]
- P. T. Kapen and M. J. Gouajio, ‘Analysis and ef fi cient comparison of ten numerical methods in estimating Weibull parameters for wind energy potential : Application to the city of Bafoussam , Cameroon’, vol. 159, 2020.[https://ideas.repec.org/a/eee/renene/v159y2020icp1188-1198.html].
- R. H. T. Djiela, P. T. Kapen, and G. Tchuen, ‘Wind energy of Cameroon by determining Weibull parameters : potential of a environmentally friendly energy’, Int. J. Environ. Sci. Technol., vol. 18, no. 8, pp. 2251–2270, 2021.[https://link.springer.com/article/10.1007/s13762-020-02962-z]. [CrossRef]
- M. J. Gouajio and D. Yemele, ‘Comparison of numerical methods in estimating Weibull parameters to install a sustainable wind farm in mount Bamboutos , Cameroon’, vol. 15, no. 6, pp. 1033–1049, 2021.[https://ui.adsabs.harvard.edu/link_gateway/2021IJESM..15.1033J/doi:10.1108/IJESM-02-2020-0019]. [CrossRef]
- Y. W. Kohole, F. Cyrille, V. Fohagui, and R. Hermann, ‘Wind energy potential assessment for co-generation of electricity and hydrogen in the far North region of Cameroon’, vol. 279, no. September 2022, 2023. https://doi.org/10.1016/j.egypro.2016.07.151. [CrossRef]
- C. Ameri, W. Ngouleu, Y. W. Kohol, F. Cyrille, V. Fohagui, and G. Tchuen, ‘Techno-economic analysis and optimal sizing of a battery-based and hydrogen-based standalone photovoltaic / wind hybrid system for rural electrification in Cameroon based on meta-heuristic techniques’, vol. 280, no. November 2022, 2023.[https://doi.org/10.1016/j.enconman.2023.116794]. [CrossRef]
- N. Yimen et al., ‘Optimal design and sensitivity analysis of distributed biomass-based hybrid renewable energy systems for rural electrification : Case study of different photovoltaic / wind / battery-integrated options in Babadam , northern Cameroon’, no. June 2021, pp. 2939–2956, 2022.[https://doi.org/10.1016/j.enconman.2023.116794 ]. [CrossRef]
- D. T. Hermann, N. Donatien, T. Konchou, and F. Armel, ‘A Feasibility Study of an on-Grid PV / Wind / Battery / Diesel for Residential Buildings Under Various Climates in Cameroon’, vol. 2100615, pp. 1–27, 2021. [https://doi.org/10.1002/ente.202100615]. [CrossRef]
- F. Metegam, I. Flora, N. Donatien, and R. Tchinda, ‘Selection Wind Farm Sites Based on GIS Using a Boolean Method : Evaluation of the Case of Cameroon’, pp. 1–24, 2021.[https://doi.org/10.4236/jpee.2021.91001 ]. [CrossRef]
- T. R. Ayodele, A. S. O. Ogunjuyigbe, O. Odigie, and J. L. Munda, ‘A multi-criteria GIS based model for wind farm site selection using interval type-2 fuzzy analytic hierarchy process: The case study of Nigeria’, Applied Energy, vol. 228. pp. 1853–1869, 2018.[https://doi.org/10.1016/j.apenergy.2018.07.051]. [CrossRef]
- J. Jangid et al., ‘Potential zones identification for harvesting wind energy resources in desert region of India – A multi criteria evaluation approach using remote sensing and GIS’, Renewable and Sustainable Energy Reviews. 2016.[https://doi.org/10.1016/j.rser.2016.06.078 ]. [CrossRef]
- S. H. Siyal, U. Mörtberg, D. Mentis, M. Welsch, I. Babelon, and M. Howells, ‘Wind energy assessment considering geographic and environmental restrictions in Sweden: A GIS-based approach’, Energy, vol. 83, pp. 447–461, 2015.[https://doi.org/10.1016/j.energy.2015.02.044]. [CrossRef]
- S. Alotaibi and F. Anzah, ‘Applying an AHP – GIS model to hybrid wind – solar energy site selection in a hot desert region : A case study of the Kuwaiti desert’, Geogr. Tidsskr. J. Geogr., vol. 00, no. 00, pp. 1–17, 2023.[https://doi.org/10.1080/00167223.2023.2218891 ]. [CrossRef]
- R. Tarife, Y. Nakanishi, Y. Zhou, N. Estoperez, and A. Tahud, ‘Integrated GIS and Fuzzy-AHP Framework for Suitability Analysis of Hybrid Renewable Energy Systems : A Case in Southern Philippines’, 2023.[https://doi.org/10.3390/su15032372]. [CrossRef]
- Othman and M. Hushari, ‘Integrating AHP and GIS as a decision-making tool for the optimal allocation of wind farm : A case study of Syria Integrating AHP and GIS as a decision-making tool for the optimal allocation of wind farm : A case study of Syria’, 2020.[http://dx.doi.org/10.1088/1757-899X/800/1/012019 ]. [CrossRef]
- M. Asadi, K. Pourhossein, Y. Noorollahi, and M. Marzband, ‘A New Decision Framework for Hybrid Solar and Wind Power Plant Site Selection Using Linear Regression Modeling Based on GIS-AHP’, 2023. [https://doi.org/10.3390/su15108359]. [CrossRef]
- S. Zalhaf et al., ‘A High-Resolution Wind Farms Suitability Mapping Using GIS and Fuzzy AHP Approach : A National-Level Case Study in Sudan’, pp. 1–21, 2022. [https://doi.org/10.3390/su14010358]. [CrossRef]
- S. Ali, J. Taweekun, K. Techato, J. Waewsak, and S. Gyawali, ‘GIS based site suitability assessment for wind and solar farms in’, Renew. Energy, vol. 132, pp. 1360–1372, 2019. [https://doi.org/10.1016/j.renene.2018.09.035]. [CrossRef]
- H. Eroğlu, ‘Multi - criteria decision analysis for wind power plant location selection based on fuzzy AHP and geographic information systems’, Environ. Dev. Sustain., vol. 23, no. 12, pp. 18278–18310, 2021. [https://link.springer.com/article/10.1007/s10668-021-01438-5]. [CrossRef]
- V. Olivero-ortíz, C. Robles-algarín, J. Viloria-porto, and U. Magdalena, ‘An AHP-GIS Based Approach for Site Suitability Analysis of Solar-wind Projects in Santa Marta , Colombia’, vol. 11, no. 5, pp. 211–223, 2021. [https://doi.org/10.32479/ijeep.11212]. [CrossRef]
- Konstantinos, T. Georgios, and A. Garyfalos, ‘A Decision Support System methodology for selecting wind farm installation locations using AHP and TOPSIS : Case study in Eastern Macedonia and Thrace region , Greece’, Energy Policy, vol. 132, no. May 2019, pp. 232–246, 2020. [http://dx.doi.org/10.1016/j.enpol.2019.05.020]. [CrossRef]
- S. Moradi, H. Yousefi, Y. Noorollahi, and D. Rosso, ‘Multi-criteria decision support system for wind farm site selection and sensitivity analysis : Case study of Alborz Province , Iran’, Energy Strateg. Rev., vol. 29, no. March, p. 100478, 2020. [http://dx.doi.org/10.1016/j.esr.2020.100478]. [CrossRef]
- Koc, S. Turk, and Ş. Gökhan, ‘Multi-criteria of wind-solar site selection problem using a GIS-AHP-based approach with an application in Igdir Province / Turkey’, pp. 32298–32310, 2019. [https://link.springer.com/article/10.1007/s11356-019-06260-1]. [CrossRef]
- G. Villacreses, G. Gaona, J. Martínez-Gómez, and D. J. Jijón, ‘Wind farms suitability location using geographical information system (GIS), based on multi-criteria decision making (MCDM) methods: The case of continental Ecuador’, Renew. Energy, 2017. [https://doi.org/10.1016/j.renene.2017.03.041]. [CrossRef]
- K. B. Atici, A. B. Simsek, A. Ulucan, and M. U. Tosun, ‘A GIS-based Multiple Criteria Decision Analysis approach for wind power plant site selection’, Util. Policy, 2015. [http://dx.doi.org/10.1016/j.jup.2015.06.001]. [CrossRef]
- M. Sadeghi, M. Karimi, and G. Engineering, ‘GIS-BASED SOLAR AND WIND TURBINE SITE SELECTION USING MULTI-CRITERIA ANALYSIS : CASE STUDY TEHRAN , IRAN’, vol. XLII, no. October, pp. 7–10, 2017. [http://dx.doi.org/10.5194/isprs-archives-XLII-4-W4-469-2017]. [CrossRef]
- S. De and F. Bingöl, ‘RESEARCH ARTICLE MCDM analysis of wind energy in Turkey : decision making based on environmental impact’, vol. 2016, pp. 19753–19766, 2018. [https://link.springer.com/article/10.1007/s11356-018-2004-4]. [CrossRef]
- M. Ghobadi and M. Ahmadipari, ‘Environmental Planning for Wind Power Plant Site Selection using a Fuzzy PROMETHEE-Based Outranking Method in Geographical Information System’, vol. 2, pp. 75–87, 2018. [http://dx.doi.org/10.22097/eeer.2018.148760.1041]. [CrossRef]
- T. R. Ayodele, A. S. O. Ogunjuyigbe, O. Odigie, and J. L. Munda, ‘A multi-criteria GIS based model for wind farm site selection using interval type-2 fuzzy analytic hierarchy process : The case study of Nigeria’, Appl. Energy, vol. 228, no. July, pp. 1853–1869, 2018. [https://doi.org/10.1016/j.apenergy.2018.07.051]. [CrossRef]
- J. J. W. Watson and M. D. Hudson, ‘Regional Scale wind farm and solar farm suitability assessment using GIS-assisted multi-criteria evaluation’, Landsc. Urban Plan., vol. 138, pp. 20–31, 2015. [https://doi.org/10.1016/j.landurbplan.2015.02.001]. [CrossRef]
- M. Jahangiri, R. Ghaderi, A. Haghani, and O. Nematollahi, ‘Finding the best locations for establishment of solar-wind power stations in Middle-East using GIS: A review’, Renewable and Sustainable Energy Reviews. 2016. [http://dx.doi.org/10.1016/j.rser.2016.07.069]. [CrossRef]
- L. Gigović, D. Pamučar, D. Božanić, and S. Ljubojević, ‘Application of the GIS-DANP-MABAC multi-criteria model for selecting the location of wind farms: A case study of Vojvodina, Serbia’, Renew. Energy, vol. 103, pp. 501–521, 2017. [http://dx.doi.org/10.1016/j.renene.2016.11.057]. [CrossRef]
- D. Latinopoulos and K. Kechagia, ‘A GIS-based multi-criteria evaluation for wind farm site selection. A regional scale application in Greece’, Renew. Energy, vol. 78, pp. 550–560, 2015. [http://dx.doi.org/10.1016/j.renene.2015.01.041]. [CrossRef]
- Y. Noorollahi, H. Yousefi, and M. Mohammadi, ‘Multi-criteria decision support system for wind farm site selection using GIS’, Sustain. Energy Technol. Assessments, vol. 13, pp. 38–50, 2016. [https://doi.org/10.1016/j.esr.2020.100478 ]. [CrossRef]
- S. Al-Yahyai, Y. Charabi, A. Gastli, and A. Al-Badi, ‘Wind farm land suitability indexing using multi-criteria analysis’, Renew. Energy, vol. 44, pp. 80–87, 2012. [http://dx.doi.org/10.1016/j.renene.2012.01.004]. [CrossRef]
- S. K. Saraswat, A. K. Digalwar, S. S. Yadav, and G. Kumar, ‘MCDM and GIS based modelling technique for assessment of solar and wind farm locations in India’, Renew. Energy, vol. 169, pp. 865–884, 2021. [http://dx.doi.org/10.1016/j.renene.2021.01.056]. [CrossRef]
- M. A. Baseer, S. Rehman, J. P. Meyer, and M. M. Alam, ‘GIS-based site suitability analysis for wind farm development in Saudi Arabia’, Energy, vol. 141, pp. 1166–1176, 2017. [http://dx.doi.org/10.1016/j.energy.2017.10.016]. [CrossRef]
- T. R. Ayodele, A. S. O. Ogunjuyigbe, O. Odigie, and J. L. Munda, ‘A multi-criteria GIS based model for wind farm site selection using interval type-2 fuzzy analytic hierarchy process : The case study of Nigeria’, Appl. Energy, vol. 228, no. April, pp. 1853–1869, 2018. [https://doi.org/10.1016/j.apenergy.2018.07.051]. [CrossRef]
- S. Mohammadzadeh, S. Jalilinasrabady, H. Fujii, and H. Farabi-asl, ‘A comprehensive approach for wind power plant potential assessment , application to northwestern Iran’, Energy, vol. 164, pp. 344–358, 2018. [http://dx.doi.org/10.1016/j.energy.2018.08.211]. [CrossRef]
- K. Shiraishi, R. G. Shirley, and D. M. Kammen, ‘Geospatial multi-criteria analysis for identifying high priority clean energy investment opportunities : A case study on land-use con fl ict in Bangladesh’, Appl. Energy, vol. 235, no. August 2018, pp. 1457–1467, 2019. [http://dx.doi.org/10.1016/j.apenergy.2018.10.123 ]. [CrossRef]
- H. Pasalari and R. Nabizadeh, ‘MethodsX Land fi ll site selection using a hybrid system of AHP-Fuzzy in GIS environment : A case study in Shiraz city , Iran’, MethodsX, vol. 6, pp. 1454–1466, 2019. [https://doi.org/10.1016/j.mex.2019.06.009]. [CrossRef]
- J. R. Janke, ‘Multicriteria GIS modeling of wind and solar farms in Colorado’, Renew. Energy, vol. 35, no. 10, pp. 2228–2234, 2010. [http://dx.doi.org/10.1016/j.renene.2010.03.014]. [CrossRef]
- D. Jun, F. Tian-tian, Y. Yi-sheng, and M. Yu, ‘Macro-site selection of wind / solar hybrid power station based on ELECTRE - II’, vol. 35, pp. 194–204, 2014. [http://dx.doi.org/10.1016/j.rser.2014.04.005]. [CrossRef]
- J. J. W. Watson and M. D. Hudson, ‘Landscape and Urban Planning Regional Scale wind farm and solar farm suitability assessment using GIS-assisted multi-criteria evaluation’, Landsc. Urban Plan., vol. 138, pp. 20–31, 2015. [https://doi.org/10.1016/j.landurbplan.2015.02.001]. [CrossRef]
- M. Abed and K. Nagasaka, ‘Utility-scale implementable potential of wind and solar energies for Afghanistan using GIS multi-criteria decision analysis’, Renew. Sustain. Energy Rev., no. June 2015, pp. 0–1, 2016. [https://doi.org/10.1016/J.RSER.2016.12.048]. [CrossRef]
- T. Höfer, Y. Sunak, H. Siddique, and R. Madlener, ‘Wind farm siting using a spatial Analytic Hierarchy Process approach : A case study of the Städteregion Aachen’, vol. 163, pp. 222–243, 2016. [http://dx.doi.org/10.1016/j.apenergy.2015.10.138]. [CrossRef]
- S. Ali, J. Taweekun, K. Techato, J. Waewsak, and S. Gyawali, ‘GIS based site suitability assessment for wind and solar farms in Songkhla, Thailand’, Renew. Energy, 2018. [http://dx.doi.org/10.1016/j.renene.2018.09.035]. [CrossRef]
- S. M. Bina, S. Jalilinasrabady, H. Fujii, and H. Farabi-asl, ‘A comprehensive approach for wind power plant potential assessment, application to northwestern Iran’, Energy, 2018. [http://dx.doi.org/10.1016/j.energy.2018.08.211]. [CrossRef]
- Vernyuy, A. Abubakar, F. Muhammad-sukki, and E. Karim, ‘Renewable energy potentials in Cameroon : Prospects and challenges’, Renew. Energy, vol. 76, pp. 560–565, 2015. [http://dx.doi.org/10.1016/j.renene.2014.11.083]. [CrossRef]
- P. D. E. L. Enquête, P. Roger, and E. Jazet, ‘Caractéristiques du pays et présentation de l’enquête’, pp. 1–16. [https://dhsprogram.com/pubs/pdf/FR125/01Chapitre01.pdf ].
- Abubakar et al., ‘Wind Power Potentials in Cameroon and Nigeria : Lessons from South Africa’, pp. 1–19, 2017. [http://dx.doi.org/10.3390/en10040443]. [CrossRef]
- Global Wind Atlas , 2022 .[https://globalwindatlas.info/fr/area/Cameroon] (accessed October 20, 2022).
- Worldpop, 2022 [http://www.worldpop.org.uk/data ] (accessed October 20, 2022).
- Aéroport du Cameroun , 2022 [https://www.adcsa.aero/aeroports] (accessed October 20, 2022).
- OSM. open street map 2020. https://www.openstreetmap.org/ (accessed October 20, 2022). https://www.openstreetmap.org/#map=6/7.402/12.343.
- GADM, 2022 [https://gadm.org] (accessed October 20, 2022).
- Data Bank [http://databank.banquemondiale.org/data/reports.aspx?source=2&country=CMR ](accessed October 20, 2020).
- G. Grilli et al., ‘Experts ’ Perceptions of the Effects of Forest Biomass Harvesting on Sustainability in the Alpine Region’, vol. 6, no. 1, pp. 77–95, 2020. [http://dx.doi.org/10.15177/seefor.15-01]. [CrossRef]
- S. Ozlu and I. Dincer, ‘ScienceDirect Development and analysis of a solar and wind energy based multigeneration system’, Sol. ENERGY, vol. 122, pp. 1279–1295, 2015. [http://dx.doi.org/10.1016/j.solener.2015.10.035]. [CrossRef]
- M. Mahdy and A. B. S. Bahaj, ‘Multi criteria decision analysis for offshore wind energy potential in Egypt’, Renew. Energy, vol. 118, pp. 278–289, 2018. [http://dx.doi.org/10.1016/j.renene.2017.11.021]. [CrossRef]
- M. Jahangiri, A. Haghani, A. Mostafaeipour, A. Khosravi, and H. A. Raeisi, ‘Assessment of solar-wind power plants in Afghanistan : A review’, Renew. Sustain. Energy Rev., vol. 99, no. October 2018, pp. 169–190, 2019. [http://dx.doi.org/10.1016/j.rser.2018.10.003]. [CrossRef]
- Z. Dhunny, J. R. S. Doorga, Z. Allam, M. R. Lollchund, and R. Boojhawon, ‘Identi fi cation of optimal wind , solar and hybrid wind-solar farming sites using fuzzy logic modelling’, Energy, vol. 188, p. 116056, 2019. [http://dx.doi.org/10.1016/j.energy.2019.116056]. [CrossRef]
- S. Moradi, H. Yousefi, Y. Noorollahi, and D. Rosso, ‘Multi-criteria decision support system for wind farm site selection and sensitivity analysis : Case study of Alborz Province , Iran’, Energy Strateg. Rev., vol. 29, no. April 2017, p. 100478, 2020. [https://doi.org/10.1016/j.esr.2020.100478]. [CrossRef]
- L. Albraheem and L. Alawlaqi, ‘Geospatial analysis of wind energy plant in Saudi Arabia using a GIS-AHP technique’, Energy Reports, vol. 9, pp. 5878–5898, 2023. [https://doi.org/10.1016/j.egyr.2023.05.032 ]. [CrossRef]
- Kathryn M. B. Haugen “International Review of Policies and Recommendations for Wind Turbine Setbacks from Residences: Setbacks, Noise, Shadow Flicker, and Other Concerns”, pp. 1–43, 2011. [https://www.scribd.com/doc/187157704/International-Review-of-Wind-Policies-and-Recommendations].
- Yushchenko, A. de Bono, B. Chatenoux, M. K. Patel, and N. Ray, ‘GIS-based assessment of photovoltaic (PV) and concentrated solar power (CSP) generation potential in West Africa’, Renewable and Sustainable Energy Reviews. 2018. [http://dx.doi.org/10.1016/j.rser.2017.06.021]. [CrossRef]
- ‘IRENA. Unleashing the solar potential in ECOWAS: Seeking areas of opportunity for grid- connected and decentralised PV applications. An opportunity-based approach. International Renewable Energy Agency; 2013.’, p. 2013, 2013. [https://www.irena.org/-/media/Files/IRENA/Agency/Publication/2014/GA_ECOWAS_Solar_Web.pdf?rev=a2e8a58639c74f6e988d5f15bf91ab34 ].
- Renewable and E. Agency, ‘Unleashing the solar potential in ECOWAS : Seeking areas of opportunity for grid-connected and decentralised PV applications’. [https://www.irena.org/-/media/Files/IRENA/Agency/Publication/2014/GA_ECOWAS_Solar_Web.pdf?rev=a2e8a58639c74f6e988d5f15bf91ab34].
- Rapport, ‘Avis de l’Anses Rapport d’expertise collective’, 2015 [https://www.anses.fr/fr/system/files/Consultation_AP_2012sa0091_RF.pdf].
- J. Malczewski and C. Rinner, Multicriteria Decision Analysis in Geographic Information Science. . [http://dx.doi.org/10.1007/978-3-540-74757-4 ]. [CrossRef]
- R. L. Church, ‘Geographical information systems and location science’, vol. 29, pp. 541–562, 2002. [http://dx.doi.org/10.1016/S0305-0548(99)00104-5]. [CrossRef]
- H. Hardware and S. Gis, ‘What is GIS ? Components of a GIS’. [https://www.highpointnc.gov/DocumentCenter/View/1900/What-is-GIS-PDF?bidId=].
- D. Mentis, S. Hermann, M. Howells, M. Welsch, and S. H. Siyal, ‘Assessing the technical wind energy potential in africa a GIS-based approach’, Renew. Energy, vol. 83, pp. 110–125, 2015. [https://doi.org/10.1016/j.renene.2015.03.072]. [CrossRef]
- T. L. Saaty and G. Hu, ‘Ranking by Eigenvector Versus Other Methods in the Analytic Hierarchy Process’, vol. 11, no. 4, pp. 121–125, 1998. [https://core.ac.uk/download/pdf/82350436.pdf].
- T. L. Saaty, ‘How to make a decision : The Analytic Hierarchy Process’, vol. 48, 1990. [https://doi.org/10.1016/0377-2217(90)90057-I]. [CrossRef]
- Melvin Alexander, Social Security Administration, Baltimore, MD , ‘Decision-Making using the Analytic Hierarchy Process (AHP) and SAS/IML ’, SESUG 2012. [https://api.semanticscholar.org/CorpusID:62336770].
- H. Z. Al Garni and A. Awasthi, ‘Solar PV power plant site selection using a GIS-AHP based approach with application in Saudi Arabia’, Appl. Energy, vol. 206, no. July, pp. 1225–1240, 2017. [http://dx.doi.org/10.1016/j.apenergy.2017.10.024]. [CrossRef]
- Thomas_Saaty and Mujgan-Sagir-Ozdemir, ‘Negative Priorities in the Analytic Hierarchy Process’, vol. 37, pp. 1063–1075, 2003. [http://dx.doi.org/10.1016/S0895-7177(03)00118-3]. [CrossRef]
- M. A. Elliott, ‘Selecting numerical scales for pairwise comparisons’, Reliab. Eng. Syst. Saf., vol. 95, no. 7, pp. 750–763, 2010. [http://dx.doi.org/10.1016/j.ress.2010.02.013 ]. [CrossRef]
- F. Elkarmi and I. Mustafa, ‘Increasing the utilization of solar energy technologies ( SET ) in Jordan’, pp. 978–984, 1993. [https://doi.org/10.1016/0301-4215%2893%2990186-J]. [CrossRef]
- P. Sd-, ‘Decision-Making using the Analytic Hierarchy Process ( AHP ) and SAS / IML ® Melvin Alexander , Social Security Administration , Baltimore , MD ABSTRACT’, pp. 1–12, 2012. [https://api.semanticscholar.org/CorpusID:62336770 ].
- T. L. Saaty, ‘Decision making with the analytic hierarchy process’, vol. 1, no. 1, 2008. [http://dx.doi.org/10.1504/IJSSCI.2008.017590]. [CrossRef]
- T. L. Saaty, ‘WHAT IS THE ANALYTIC HIERARCHY PROCESS ? .’, 1988. [https://link.springer.com/chapter/10.1007/978-3-642-83555-1_5]. [CrossRef]
- L. Falconer, D. Hunter, T. C. Telfer, and L. G. Ross, ‘Land Use Policy Visual , seascape and landscape analysis to support coastal aquaculture site selection’, Land use policy, vol. 34, pp. 1–10, 2013. [http://dx.doi.org/10.1016/j.landusepol.2013.02.002]. [CrossRef]
- J. M. Sánchez-lozano, J. Teruel-solano, P. L. Soto-elvira, and M. S. García-cascales, ‘Geographical Information Systems ( GIS ) and Multi-Criteria Decision Making ( MCDM ) methods for the evaluation of solar farms locations : Case study in south-eastern Spain’, Renew. Sustain. Energy Rev., vol. 24, pp. 544–556, 2013. [http://dx.doi.org/10.1016/j.rser.2013.03.019]. [CrossRef]
- M. A. Anwarzai and K. Nagasaka, ‘Utility-scale implementable potential of wind and solar energies for Afghanistan using GIS multi-criteria decision analysis’, Renew. Sustain. Energy Rev., vol. 71, no. December 2016, pp. 150–160, 2017. [https://ideas.repec.org/a/eee/rensus/v71y2017icp150-160.html ].
- S. Darwish, S. Shaaban, E. Marsillac, and N. M. Mahmood, ‘A Methodology for Improving Wind Energy Production in Low Wind Speed Regions, with a Case Study Application in Iraq’, Comput. Ind. Eng., 2018. [https://dl.acm.org/doi/10.1016/j.cie.2021.107880 ]. [CrossRef]







| Authors | Year | Wind-Solar-power technologies | Criteria | Case study | Methods | |
|---|---|---|---|---|---|---|
| 1 | Janke [50] | 2010 | Wind and Solar | 8 | USA | Multi-criteria GIS modelling |
| 2 | Jun et al. [51] | 2014 | Wind and Solar | 13 | China | ELECTRE-II |
| 3 | Watson and Hudson [52] | 2015 | Wind and Solar | 7 | UK | GIS and AHP |
| 4 | Mehdi Jahangiri et al. [39] | 2016 | Wind and Solar | / | Middle-East using | GIS and Boolean |
| 5 | Jayant Jangid et al. [19] | 2016 | Wind | 5 | India | GIS and MCDM |
| 6 | Mohammad Abed et al. [53] | 2016 | Solar and Wind | 9 | Afghanistan | GIS and MCDM |
| 7 | M.A. Baseer et al. [45] | 2017 | Wind | 7 | Saudi Arabia | GIS and AHP |
| 8 | Geovanna Villacreses et al. [32] | 2017 | Wind | 9 | Ecuador | GIS and MCDM |
| 9 | T.R. Ayodele et al. [46] | 2018 | Wind | 6 | Nigeria | GIS and Fuzzy and AHP |
| 10 | Saeid Mohammadzadeh et al. [47] | 2018 | Wind | 16 | Iran | GIS and MCDM |
| 11 | Kenji Shiraishi et al. [48] | 2019 | Wind and Solar | / | Bangladesh | GIS and MCDM |
| 12 | Shahid Ali et al. [26] | 2019 | Wind and Solar | 12 | Thailand | GIS and AHP |
| 13 | Hasan Pasalari et al.[49] | 2019 | Wind and Solar | 15 | Shiraz city, Iran | GIS-FAHP |
| 14 | Ahmet Koc et al. [31] | 2019 | Wind and Solar | 7 | Igdir Province/ Turkey Ahmet | GIS and AHP |
| 15 | PSiamak Moradi et al. [30] | 2020 | Wind | 6 | Alborz Province, Iran | GIS and AHP |
| 16 | Ioannou Konstantinos et al. [29] | 2020 | Wind | 5 | Eastern Macedonia and Thrace region, Greece Ioannou | AHP and TOPSIS |
| 17 | I. Othman and M. Hushari . [23] | 2020 | Wind | 5 | Syria | GIS and AHP |
| 20 | S.K. Saraswat et al. [44] | 2021 | Wind and Solar | 13 | India | GIS and AHP |
| 21 | Fotsing Isabelle et al. [17] | 2021 | Wind | 11 | Cameroon | GIS-Booléan |
| 22 | Hasan Eroğlu. [27] | 2021 | Wind | 17 | Gümüşhane in Turkey | GIS-FAHP |
| 23 | Víctor Olivero et al. [28] | 2021 | Wind and Solar | Santa Marta, Colombia | GIS-AHP | |
| 24 | Suhrabuddin et al.[6] | 2021 | Wind | 5 | Herat, Afghanistan | GIS-FAHP |
| 25 | Md Rabiul et al. [7] | 2022 | Wind | 8 | Bangladesh | GIS-AHP |
| 26 | Amr S. Zalhaf et al. [25] | 2022 | Wind | 8 | Sudan | GIS-FAHP |
| 27 | Obaid S.A and Faisal Anzah [21] | 2023 | Wind and Solar | 5 | Kuwaiti desert | GIS-AHP |
| 28 | Rovick Tarife et al. [22] | 2023 | Wind, Solar and Hydro | 9 | Southern Philippines | GIS-FAHP |
| 29 | Meysam Asadi et al. [24] | 2023 | Wind and Solar | 5 | East Azarbaijan province | GIS-AHP and Linear Regression Model |
| Criteria | [54] | [40] | [45] | [44] | [55] | [46] | [33] | [56] | [57] | [17] | [24] | [22] | [21] | [25] | [7] | [6] | [29] | [30] | [23] | [31] |
| Wind ressources (wind speed) | × | × | × | × | × | × | × | × | × | × | × | × | × | × | × | × | × | × | × | × |
| Slope | × | × | × | × | × | × | × | × | × | × | × | × | × | × | × | × | × | |||
| Aspect | × | × | × | × | ||||||||||||||||
| Elevation | × | × | × | × | × | × | × | |||||||||||||
| Distance from Coastline | × | × | × | |||||||||||||||||
| Distance from waterbodies | × | × | × | × | × | × | × | |||||||||||||
| Distance from airports | × | × | × | × | × | × | × | × | × | × | × | |||||||||
| Distance from wildlife | × | × | × | × | × | × | × | × | ||||||||||||
| land-use | × | × | × | × | × | × | × | × | × | × | × | × | ||||||||
| Distance from residential area | × | × | × | × | × | × | × | × | × | × | × | × | × | × | × | × | ||||
| Distance from roads | × | × | × | × | × | × | × | × | × | × | × | × | × | × | × | × | × | × | × | |
| Distance from transmission lines | × | × | × | × | × | × | × | × | × | × | × | × | × | × | × | × | × | × | × | × |
| Distance from power plants | × | × | × | |||||||||||||||||
| Distance from telecommunications | × | × | ||||||||||||||||||
| Distance from tourist facilities | × | |||||||||||||||||||
| Population density | × | |||||||||||||||||||
| Farm required area | × | |||||||||||||||||||
| Birds area | × | × |
| Data layer | Types (format) | Resolution | Geometry | Sources |
|---|---|---|---|---|
| Administrative limits of Cameroon (regions, departments, districts) Map | Vector (shapefile) | - | polygon | GADM,2022 [64] |
| Wind speed m/s at 100m | Raster | (1*1km²) | Global Wind Atlas [60] | |
| Map of population density in Cameroon | Raster | (1*1ha) | Wordpop, 2010 [61] | |
| Map of Cameroon Power lines | Vector (shapefile) | - | Point | World Bank [65] |
| Hydrological map of Cameroon (streams, navigable waters, rivers, rivers, wetlands, reservoirs…). | Vector (shapefile) | - |
Line, polygon |
OSM, 2022 [63] |
| Map of land use in Cameroon Map | Vector (shapefile) | - | polygon | OSM, 2022 [63] |
| Map of the road network (inter_state, primary, secondary roads…) in Cameroon. | Vector (shapefile) | - |
lines |
OSM, 2022 [63] |
| Map of elevation and slope in Cameroon | Raster | (1*1km²) | Global Wind Atlas [71] | |
| Map of Cameroon airport | Vector (text format csv) Geometry | - | Point | ADC (Cameroon airport), 2022 [62] |
Disclaimer/Publisher’s Note: The statements, opinions and data contained in all publications are solely those of the individual author(s) and contributor(s) and not of MDPI and/or the editor(s). MDPI and/or the editor(s) disclaim responsibility for any injury to people or property resulting from any ideas, methods, instructions or products referred to in the content. |
© 2024 by the authors. Licensee MDPI, Basel, Switzerland. This article is an open access article distributed under the terms and conditions of the Creative Commons Attribution (CC BY) license (http://creativecommons.org/licenses/by/4.0/).
