Submitted:
25 January 2024
Posted:
25 January 2024
You are already at the latest version
Abstract
Keywords:
1. Introduction
1.1. Background
1.2. The Gaps
1.3. Research Questions and Objectives
2. Review of the Literature
2.1. Gaps Revelation and the Significance of the Study
2.2. AIDA Model
2.3. Role of Arts in Communication
2.4. Theoretical Framework
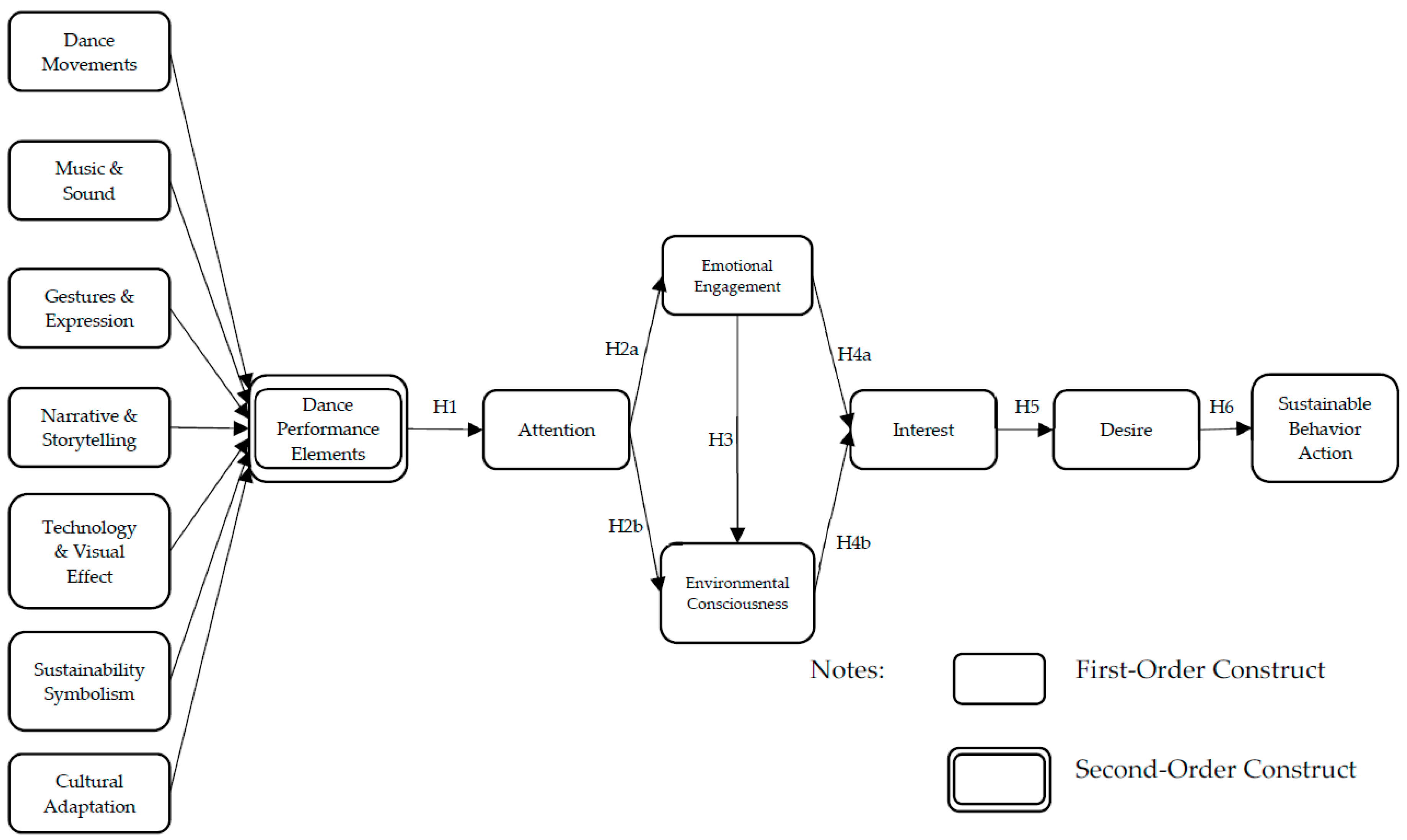
2.5. Hypothesis
2.5.1. Sustainability Message through Traditional Dance Performance Elements and Attention
2.5.2. Attention to Emotional Engagement and Environmental Consciousness
2.5.3. Emotional Engagement and Environmental Consciousness on Intention
2.5.4. Interest in Desire and Sustainable Behavior Action
3. Results
3.1. Pragmatic Paradigm and Research Process
3.2. Research Context
3.3. Operationalization and Measures
3.4. The Sample and Data Collection Procedure
3.5. Analysis Technique
4. Results
4.1. Common Method Variance
4.2. Validity and Reliability Assessment
| Construct | Items | OL | CA | CR | AVE |
|---|---|---|---|---|---|
| First-Order Construct | |||||
| Dance Movements | DM.1 | 0.931 | 0.912 | 0.943 | 0.846 |
| DM.2 | 0.921 | ||||
| DM.3 | 0.908 | ||||
| Music & Sound | MS.1 | 0.826 | 0.818 | 0.892 | 0.734 |
| MS.2 | 0.893 | ||||
| MS.3 | 0.849 | ||||
| Gestures & Expression | GE.1 | 0.809 | 0.717 | 0.841 | 0.639 |
| GE.2 | 0.853 | ||||
| GE.3 | 0.732 | ||||
| Narrative & Storytelling | NS.1 | 0.823 | 0.800 | 0.883 | 0.715 |
| NS.2 | 0.895 | ||||
| NS.3 | 0.817 | ||||
| Technology & Visual Effect | TE.1 | 0.757 | 0.776 | 0.869 | 0.689 |
| TE.2 | 0.880 | ||||
| TE.3 | 0.885 | ||||
| Sustainability Symbolism | SS.1 | 0.825 | 0.822 | 0.894 | 0.737 |
| SS.2 | 0.871 | ||||
| SS.3 | 0.879 | ||||
| Cultural Adaptation | CA.1 | 0.790 | 0.738 | 0.740 | 0.852 |
| CA.2 | 0.872 | ||||
| CA.3 | 0.766 | ||||
| Attention | AT.1 | 0.832 | 0.738 | 0.740 | 0.852 |
| AT.2 | 0.899 | ||||
| AT.3 | 0.786 | ||||
| Emotional Engagement | EE.1 | 0.761 | 0.704 | 0.835 | 0.630 |
| EE.2 | 0.883 | ||||
| EE.3 | 0.728 | ||||
| Environmental Consciousness | EC.1 | 0.902 | 0.625 | 0.800 | 0.669 |
| EC.2 | 0.859 | ||||
| EC.3 | 0.802 | ||||
| Interest | INT.1 | 0.802 | 0.758 | 0.861 | 0.675 |
| INT.2 | 0.859 | ||||
| INT.3 | 0.801 | ||||
| Desire | DSR.1 | 0.941 | 0.702 | 0.861 | 0.758 |
| DSR.2 | 0.828 | ||||
| DSR.3 | 0.883 | ||||
| Sustainable Behavior Action | SBA.1 | 0.793 | 0.657 | 0.845 | 0.732 |
| SBA.2 | 0.828 | ||||
| SBA.3 | 0.883 | ||||
| Second-Order Construct | |||||
| Dance Elements | DM | 0.920 | 0.771 | 0.811 | 0.718 |
| MS | 0.856 | ||||
| GE | 0.798 | ||||
| NS | 0.845 | ||||
| TE | 0.840 | ||||
| SS | 0.858 | ||||
| CA | 0.809 | ||||
4.3. Model Evaluation
| Construct | 1 | 2 | 3 | 4 | 5 | 6 | 7 |
| Attention (1) | 0.840 | ||||||
| Desire Elements (2) | 0.658 (0.708) |
0.847 | |||||
| Desire (3) | 0.520 (0.653) |
0.479 (0.809) |
0.870 | ||||
| Emotional Engagement (4) | 0.523 (0.696) |
0.579 (0.685) |
0.492 (0.659) |
0.794 | |||
| Environmental Consciousness (5) | 0.410 (0.599) |
0.571 (0.899) |
0.608 (0.559) |
0.375 (0.598) |
0.818 | ||
| Interest (6) | 0.540 (0.701) |
0.555 (0.610) |
0.425 (0.542) |
0.462 (0.628) |
0.302 (0.458) |
0.821 | |
| Sustainable Behavior Action (7) | 0.240 (0.336) |
0.378 (0.500) |
0.468 (0.654) |
0.263 (0.378) |
0.278 (0.483 |
0.181 (0.254) |
0.856 |
Notes:
| |||||||
4.4. Hypothesis Testing

5. Discussion
6. Conclusion
6.1. Implication for Research
6.2. Implication for Practice
6.3. Limitation and Future Research Avenues
Supplementary Materials
Author Contributions
Funding
Data Availability Statement
Conflicts of Interest
Appendix A
| Constructs | Measures |
| Dance Movements (Developed from Bräuninger [86]) |
The choreography’s creative impact endured post-performance. |
| Graceful dance movements aligned with sustainability for impactful messaging. | |
| Expressive dance vividly communicated the message’s emotions. | |
| Music & Sound (Developed from Bernardi et al. [87]) |
Music and movement synced for a powerful performance impact. |
| Rhythmic music deepened my engagement with the sustainability theme. | |
| Strategic sound effects made the performance more immersive. | |
| Gesture & Expression (This study) |
Dancers’ gestures and props vividly expressed sustainability emotions. |
| Elusive dance gestures intrigued and drew me into the message. | |
| Dancers’ faces showed strong commitment to sustainability. | |
| Narrative & Storytelling (This study) |
Dance’s narrative structure effectively conveyed sustainability. |
| Coherent dance narrative deepened sustainability understanding. | |
| Storytelling in the performance emotionally connected me to sustainability. | |
| Technology & Visual Effect (This study) |
Technology integration boosted the performance's visual storytelling and impact |
| Technology amplified the sustainability message for modern audiences | |
| Techology strategically used for a more immersive dance experience | |
| Sustainability Symbolism (This study) |
Symbols and metaphors in dance strengthened the sustainability link. |
| Sustainability symbols clearly conveyed the environmental message in the performance | |
| Symbolic dance elements deepened my understanding of sustainability | |
| Cultural Adaptation (This study) |
Respectful cultural elements in dance fostered cross-cultural understanding. |
| Adapting dance to different cultures showed commitment to global sustainability | |
| Cultural adaptation in dance effectively reached diverse audiences | |
| Emotional Engagement (Modified from Esmail & Mathews-Roper [88]) |
The dance performance evoked strong emotional connection in me. |
| I was emotionally moved by the sustainability message conveyed through the dance. | |
| I felt a deep connection between the dance performance and the sustainability cause. | |
| Environmental Consciousness | From the dance, I realize that natural resources are scarce, thus must be used wisely. |
| (Modified from Alsmadi [89]) | From the dance, I believe that man and nature have to be in harmony for survival. |
| From the dance performance, I understand that the environment is for us and future generations, thus must be well maintained and preserved. (*) | |
| Attention (Modified from Song et al. [14] and Tapia-Fonllem et al. [90]) |
Dynamic opening dance movements instantly grabbed my attention. |
| The use of captivating visuals at the start of the performance drew me in. | |
| Unique, attention-grabbing cultural elements in the dance performance intrigued me. | |
| Interest (Modified from Song et al. [14] and Tapia-Fonllem et al. [90]) |
Engaging choreography with a sustainability message held my interest in the dance. |
| The music and dance blend piqued my interest in the sustainability message. | |
| The thematic alignment of the performance elements with the message captured my interest. | |
| Desire (Modified from Song et al. [14] and Tapia-Fonllem et al. [90]) |
The emotional impact of the performance enhanced my desire to contribute to sustainability. |
| The passionate delivery of the message through dance increased my willingness to adopt sustainable behaviors. | |
| The performance evoked a sense of responsibility, igniting my desire to support sustainable causes. (*) | |
| Sustainable Behavior Action (Modified from Tapia-Fonllem et al. [90]) |
After watching the dance performance, I felt motivated to take concrete steps towards sustainability. |
| The performance encouraged me to consider making changes aligned with the sustainability message. | |
| The dancers' expressions and actions inspired me to become more involved in sustainability efforts. (*) | |
| Note: ‘(*)’ represents omitted items due to low statistical threshold unfulfillment. | |
References
- Impey, A. Culture, conservation and community reconstruction: Explorations in advocacy ethnomusicology and participatory action research in Northern Kwazulu Natal. Yearbook for Traditional Music, 2002. 34. pp. 9-24. [CrossRef]
- Weber, R. Somatic movement dance education: A feminist, cognitive, phenomenological perspective on creativity in dance. Dance and the quality of life, 2019. pp. 307-324.
- Lin, Sean. Arts festival to encourage viewers to deep dive into social issues. Retrieved from: https://focustaiwan.tw/culture/202308110014, accessed at: December 18th 2023.
- Ministry of Foreign Affairs. 2011. The Many Splendors of Taiwan. Retrieved from: https://culture.teldap.tw/culture/index.php?option=com_content&view=article&id=318, Accessed at: December 18th 2023.
- Wu, X.; Lai, I. K. W. How the creativity and authenticity of destination short videos influence audiences’ attitudes toward videos and destinations: the mediating role of emotions and the moderating role of parasocial interaction with Internet celebrities. Current Issues in Tourism, 2023. pp. 1-20. [CrossRef]
- Chao, Y. L. Dance, culture and nationalism: the socio-cultural significance of Cloud Gate Dance Theatre in Taiwanese society (Doctoral dissertation, City University London). 2000.
- Bojner Horwitz, E.; Korošec, K.; Theorell, T. Can dance and music make the transition to a sustainable society more feasible?. Behavioral Sciences, 2022. 12 (1). [CrossRef]
- Foster, R.; Turkki, N. EcoJustice approach to dance education. Journal of Dance Education, 23(2), 91-101. [CrossRef]
- Alterowitz, G. (2014). Toward a feminist ballet pedagogy: Teaching strategies for ballet technique classes in the twenty-first century. Journal of Dance Education, 2023. 14(1), pp. 8-17. [CrossRef]
- Martusewicz, R. A.; Edmundson, J.; Lupinacci, J. EcoJustice education. MacMillan interdisciplinary handbooks: Gender, v2: Nature, 2016. 57-71.
- Wu, X.; Lai, I. K. W.; How the creativity and authenticity of destination short videos influence audiences’ attitudes toward videos and destinations: the mediating role of emotions and the moderating role of parasocial interaction with Internet celebrities. Current Issues in Tourism, 2023. pp. 1-20. [CrossRef]
- Mosko, S. Stepping Sustainably: The Potential Partnership Between Dance and Sustainable Development, Consilience: The Journal of Sustainable Development, 2018. 20 (1), pp. 62-87.
- O’Rourke, S.; Irwin, D.; Straker, J. Dancing to sustainable tunes: an exploration of music festivals and sustainable practices in Aotearoa. Annals of Leisure Research, 2011. 14(4), 341-354. [CrossRef]
- Song, H.; Ruan, W. J.; Jeon, Y. J. J. An integrated approach to the purchase decision making process of food-delivery apps: Focusing on the TAM and AIDA models. International Journal of Hospitality Management, 2021. 95, 102943. [CrossRef]
- Foster, R.; Mäkelä, J.; Martusewicz, R. A. (Eds.). Art, ecojustice, and education: Intersecting theories and practices. Taylor & Francis. 2018.
- Galpin, T.; Whitttington, J. L.; Bell, G. Is your sustainability strategy sustainable? Creating a culture of sustainability. Corporate Governance, 2015. 15 (1), pp. 1-17. [CrossRef]
- Nazir, J.; Pedretti, E. Educators’ perceptions of bringing students to environmental consciousness through engaging outdoor experiences. Environmental Education Research, 2016. 22 (2), pp. 288-304. [CrossRef]
- O’Brien, H. L.; Toms, E. G. What is user engagement? A conceptual framework for defining user engagement with technology. Journal of the American society for Information Science and Technology, 2008. 59(6), pp. 938-955. [CrossRef]
- Lin, H. S.; Hong, Z. R.; Huang, T. C. The role of emotional factors in building public scientific literacy and engagement with science. International Journal of Science Education, 2012. 34(1), pp. 25-42. [CrossRef]
- Leonidou, L. C.; Leonidou, C. N.; Kvasova, O. Antecedents and outcomes of consumer environmentally friendly attitudes and behaviour. Journal of Marketing Management, 2010. 26(13-14), pp. 1319-1344. [CrossRef]
- Grindheim, M.; Grindheim, L. T. Dancing as Moments of Belonging: A Phenomenological Study Exploring Dancing as a Relevant Activity for Social and Cultural Sustainability in Early Childhood Education. Sustainability, 2021. 13(14). [CrossRef]
- Strong, E. K. The psychology of selling and advertising. McGraw-Hill book Company, Incorporated. 1925.
- Schiffman, L.; O'Cass, A.; Paladino, A.; Carlson, J. Consumer behaviour. Pearson Higher Education AU. 2013.
- Kotler, P.; Armstrong, G. M. Principles of marketing. Pearson Education India. 2010.
- Mandliya, A.; Varyani, V.; Hassan, Y.; Akhouri, A.; Pandey, J. What influences intention to purchase sustainable products? impact of advertising and materialism. International Journal of Productivity and Performance Management, 2020. 69(8), pp. 1647-1669. [CrossRef]
- Gang, Y.; Zhang, B. A Study on the Impact of Dance Flow on Individual Creative Expression. Art and Society, 2023. 2(5), 34-38. [CrossRef]
- McGarry, L. M.; Russo, F. A. Mirroring in dance/movement therapy: Potential mechanisms behind empathy enhancement. The Arts in Psychotherapy, 2011. 38(3), pp. 178-184. [CrossRef]
- Hanna, J. L. Dance under the censorship watch. The Journal of Arts Management, Law, and Society, 2002. 31(4), pp. 305-317. [CrossRef]
- Hutchings, D. Communicating with metaphor: a dance with many veils. American Journal of Hospice and Palliative Medicine®, 1998. 15(5), 282-284. [CrossRef]
- Bradley, M. Setting the Stage: The Expression of the Self and the Artistic Voice in the Community College Dance Classroom (Doctoral dissertation, California State University, Stanislaus). 2022.
- Carroll, N.; Seeley, W. P. Kinesthetic understanding and appreciation in dance. The Journal of Aesthetics and Art Criticism, 2013. 71(2), 177-186. [CrossRef]
- Stewart, N. Dancing the Face of Place: Environmental dance and eco-phenomenology. Performance Research, 2010. 15(4), 32-39. [CrossRef]
- Jones, D. R. ‘The Biophilic University’: a de-familiarizing organizational metaphor for ecological sustainability?. Journal of Cleaner Production, 2013. 48, pp. 148-165. [CrossRef]
- Belfiore, E.; Bennett, O. The social impact of the arts. Hampshire: Palgrave Macmillan. 2008.
- Eisner, E. W. What Can Education Learn from the Arts About the Practice of Education?. Journal of curriculum and supervision, 2002. 18(1), pp. 4-16.
- Leavy, P. Method meets art: Arts-based research practice. Guilford publications. 2020.
- Pattinson, S.; Ciesielska, M.; Preece, D.; Nicholson, J. D.; Alexandersson, A. The “Tango Argentino”: a metaphor for understanding effectuation processes. Journal of Management Inquiry, 2020. 29(3), pp. 317-329.
- Van Dyck, E.; Maes, P. J.; Hargreaves, J.; Lesaffre, M.; Leman, M. Expressing induced emotions through free dance movement. Journal of Nonverbal Behavior, 2013. 37, pp. 175-190. [CrossRef]
- Hanna, J. L. The representation and reality of religion in dance. Journal of the American Academy of Religion, 1988. 56(2), pp. 281-306. [CrossRef]
- Kellaris, J. J.; Kent, R. J. The influence of music on consumers' temporal perceptions: Does time fly when you're having fun?. Journal of consumer psychology, 1992. 1(4), pp. 365-376. [CrossRef]
- McNeill, D. Hand and mind: What gestures reveal about thought. University of Chicago press. 1992.
- Levy, E. T.; McNeill, D. Speech, gesture, and discourse. Discourse processes, 1992. 15(3), pp. 277-301.
- Bläsing, B.; Puttke, M.; Schack, T. Introduction: Towards a neurocognitive science of dance–two worlds approaching or two approaches to the same world of movement?. In The Neurocognition of Dance (pp. 11-18). Psychology Press. 2010.
- Pieters, R.; Wedel, M. Attention capture and transfer in advertising: Brand, pictorial, and text-size effects. Journal of marketing, 2004. 68(2), 36-50. [CrossRef]
- Deinzer, V.; Clancy, L.; Wittmann, M. The sense of time while watching a dance performance. SAGE Open, 2017. 7(4). [CrossRef]
- Maclnnis, D. J.; Moorman, C.; Jaworski, B. J. Enhancing and measuring consumers’ motivation, opportunity, and ability to process brand information from ads. Journal of marketing, 1991. 55(4), pp. 32-53.
- Park, J.; Hong, E.; Ahn, J.; Hyun, H. Role of multidimensional customer brand engagement on customer behavior for online grocery shopping. Journal of Retailing and Consumer Services, 2023. 73. [CrossRef]
- Sreekumar, A.; Arias, R. A.; Otnes, C. C.; Zayer, L. T. Shining the spotlight on marketplace rituals: a review and research agenda. Journal of Marketing Management, 2023. pp. 1-31. [CrossRef]
- Bagozzi, R. P.; Gopinath, M.; & Nyer, P. U. The role of emotions in marketing. Journal of the academy of marketing science, 1999. 27(2), pp. 184-206.
- Organ, K.; Koenig-Lewis, N.; Palmer, A.; Probert, J. Festivals as agents for behaviour change: A study of food festival engagement and subsequent food choices. Tourism management, 2015. 48, pp. 84-99. [CrossRef]
- Stern, P. C. New environmental theories: toward a coherent theory of environmentally significant behavior. Journal of social issues, 2000. 56(3), pp. 407-424. [CrossRef]
- Pham, M. T. Representativeness, relevance, and the use of feelings in decision making. Journal of consumer research, 1998. 25(2), pp. 144-159. [CrossRef]
- Kollmuss, A.; Agyeman, J. Mind the gap: why do people act environmentally and what are the barriers to pro-environmental behavior?. Environmental education research, 2002. 8(3), pp. 239-260. [CrossRef]
- Kals, E.; Schumacher, D.; Montada, L. Emotional affinity toward nature as a motivational basis to protect nature. Environment and behavior, 1999. 31(2), pp. 178-202. [CrossRef]
- Zelezny, L. C.; Schultz, P. W. Psychology of promoting environmentalism: Promoting environmentalism. Journal of social issues, 2000. 56(3), pp. 365-37. [CrossRef]
- Chawla, L. Significant life experiences revisited: A review of research on sources of environmental sensitivity. The Journal of environmental education, 1998. 29(3), pp. 11-21. [CrossRef]
- Haidt, J. The moral emotions. Handbook of affective sciences, 2003. 11(2003), pp. 852-870.
- Ajzen, I., & Fishbein, M. Understanding attitudes and predicting social behavior. Englewood Cliffs, NJ: Prentice-Hall. 1980.
- Bamberg, S.; Möser, G. Twenty years after Hines, Hungerford, and Tomera: A new meta-analysis of psycho-social determinants of pro-environmental behaviour. Journal of environmental psychology, 2007. 27(1), pp. 14-25. [CrossRef]
- Bagozzi, R. P.; Gopinath, M.; Nyer, P. U. The role of emotions in marketing. Journal of the academy of marketing science, 1999. 27(2), pp. 184-206.
- Stern, P. C. New environmental theories: toward a coherent theory of environmentally significant behavior. Journal of social issues, 2000. 56(3), pp. 407-424. [CrossRef]
- Vermeir, I.; Verbeke, W. Sustainable food consumption: Exploring the consumer “attitude–behavioral intention” gap. Journal of Agricultural and Environmental ethics, 2006. 19, pp. 169-194.
- Csikszentmihalyi, M. Flow: The psychology of optimal experience (Nachdr.). 2009.
- Lindstrom, M. Broad sensory branding. Journal of Product & Brand Management, 2005. 14(2), pp. 84-87.
- Hagtvedt, H.; Patrick, V. M. Art and the brand: The role of visual art in enhancing brand extendibility. Journal of consumer psychology, 2008. 18(3), pp. 212-222. [CrossRef]
- Krishna, A. An integrative review of sensory marketing: Engaging the senses to affect perception, judgment and behavior. Journal of consumer psychology, 2012. 22(3), pp. 332-351. [CrossRef]
- Nisbet, M. C.; Markowitz, E. M.; Kotcher, J. E. Winning the conversation: Framing and moral messaging in environmental campaigns. Talking green: Exploring contemporary issues in environmental communications, 2012. 9-36.
- Weiss, H. M.; Cropanzano, R. Affective events theory. Research in organizational behavior, 1996. 18(1), pp. 1-74.
- Fredrickson, B. L. The role of positive emotions in positive psychology: The broaden-and-build theory of positive emotions. American psychologist, 2001. 56(3).
- Leow, F. T.; Ch’ng, E. Analysing narrative engagement with immersive environments: designing audience-centric experiences for cultural heritage learning. Museum Management and Curatorship, 2021. 36(4), pp. 342-361. [CrossRef]
- Bower, G. H.; Forgas, J. P. Mood and social memory. 2001.
- Taylor, C.; Wei, Q. Storytelling and arts to facilitate community capacity building for urban planning and social work. Societies, 2020. 10(3). [CrossRef]
- Newman, T. P.; Nisbet, E. C.; Nisbet, M. C. Climate change, cultural cognition, and media effects: Worldviews drive news selectivity, biased processing, and polarized attitudes. Public Understanding of Science, 2018. 27(8), pp. 985-1002. [CrossRef]
- Magowan, F. Dancing with a Difference: Reconfiguring the Poetic Politics of Aboriginal Ritual as National Spectacle 1. The Australian Journal of Anthropology, 2000. 11(2), pp. 308-321.
- Markowitz, E. M.; Shariff, A. F. Climate change and moral judgement. Nature climate change, 2012. 2(4), pp. 243-247. [CrossRef]
- Feinberg, M.; Willer, R. The moral roots of environmental attitudes. Psychological science, 2013. 24(1), pp. 56-62. [CrossRef]
- Sherlock, J. Dance and the culture of the body. Body matters: Essays on the sociology of the body, 1993. pp. 35-48.
- Tam, K. P. Dispositional empathy with nature. Journal of environmental psychology, 2013. 35, pp. 92-104.
- Ajzen, I. The theory of planned behavior. Organizational behavior and human decision processes, 1991. 50(2), pp. 179-211.
- Strong, C. Features contributing to the growth of ethical consumerism-a preliminary investigation. Marketing Intelligence & Planning, 1996. 14(5), pp. 5-13. [CrossRef]
- Kaiser, F. G.; Wilson, M. Goal-directed conservation behavior: The specific composition of a general performance. Personality and individual differences, 2004. 36(7), pp. 1531-1544. [CrossRef]
- Gifford, R.; Nilsson, A. Personal and social factors that influence pro-environmental concern and behaviour: A review. International journal of psychology, 2014. 49(3), pp. 141-157. [CrossRef]
- Steg, L.; Vlek, C. Encouraging pro-environmental behaviour: An integrative review and research agenda. Journal of environmental psychology, 2009. 29(3), pp. 309-317. [CrossRef]
- Klöckner, C. A. A comprehensive model of the psychology of environmental behaviour—A meta-analysis. Global environmental change, 2013. 23(5), pp. 1028-1038. [CrossRef]
- Whitmarsh, L.; O'Neill, S. Green identity, green living? The role of pro-environmental self-identity in determining consistency across diverse pro-environmental behaviours. Journal of environmental psychology, 2010. 30(3), pp. 305-314. [CrossRef]
- Bräuninger, I. Specific dance movement therapy interventions—Which are successful? An intervention and correlation study. The Arts in Psychotherapy, 2014. 41(5), pp. 445-457. [CrossRef]
- Bernardi, N. F.; Bellemare-Pepin, A.; Peretz, I. Dancing to “groovy” music enhances the experience of flow. Annals of the New York Academy of Sciences, 2018. 1423(1), pp. 415-426.
- Esmail, S.; Matthews-Roper, M. Lights, camera, reaction: Evaluating extent of transformative learning and emotional engagement through viewer-responses to environmental films. In Frontiers in Education (Vol. 7, p. 836988). Frontiers. 2022, March. [CrossRef]
- Alsmadi, S. Green marketing and the concern over the environment: measuring environmental consciousness of Jordanian consumers. Journal of Promotion Management, 2007. 13(3-4), pp. 339-361. [CrossRef]
- Tapia-Fonllem, C.; Corral-Verdugo, V.; Fraijo-Sing, B.; Durón-Ramos, M. F. Assessing sustainable behavior and its correlates: A measure of pro-ecological, frugal, altruistic and equitable actions. Sustainability, 2013. 5(2), pp. 711-723. [CrossRef]
- Baumgartner, H.; Weijters, B.; Pieters, R. The biasing effect of common method variance: Some clarifications. Journal of the Academy of Marketing Science, 2021. 49, pp. 221-235. [CrossRef]
- Hair, J.; Hollingsworth, C. L.; Randolph, A. B.; Chong, A. Y. L. An updated and expanded assessment of PLS-SEM in information systems research. Industrial management & data systems, 2017. 117(3), pp. 442-458. [CrossRef]
- Hu, L. T.; Bentler, P. M. Cutoff criteria for fit indexes in covariance structure analysis: Conventional criteria versus new alternatives. Structural equation modeling: a multidisciplinary journal, 1999. 6(1), pp. 1-55. [CrossRef]
- Fornell, C.; Larcker, D. F. Evaluating structural equation models with unobservable variables and measurement error. Journal of marketing research, 1981. 18(1), pp. 39-50.
- Henseler, J.; Ringle, C. M.; Sarstedt, M. A new criterion for assessing discriminant validity in variance-based structural equation modeling. Journal of the academy of marketing science, 2015. 43, pp. 115-135. [CrossRef]
- Falk, R. F.; Miller, N. B. A primer for soft modeling. University of Akron Press. 1992.
- Tenenhaus, M.; Vinzi, V. E.; Chatelin, Y. M.; Lauro, C. PLS path modeling. Computational statistics & data analysis, 2005. 48(1), pp. 159-205.
- Wetzels, M.; Odekerken-Schröder, G.; Van Oppen, C. Using PLS path modeling for assessing hierarchical construct models: Guidelines and empirical illustration. MIS quarterly, 2009. pp. 177-195. [CrossRef]
- Harrington, H. Consumer dance identity: the intersection between competition dance, televised dance shows and social media. Research in Dance Education, 2020. 21(2), pp. 169-187. [CrossRef]
- Savenije, G. M.; Van Boxtel, C.; Grever, M. Learning about sensitive history:“Heritage” of slavery as a resource. Theory & Research in Social Education, 2014. 42(4), pp. 516-547.
- Lavie, N. Attention and consciousness. The Blackwell companion to consciousness, 2007. pp. 485-503.


| Reference | Key Findings | Methodology | Limitations and Gaps | Theoretical Framework | Current Study’s Contribution |
|---|---|---|---|---|---|
| Wu & Lai [11] | Short videos influence audience emotions; impacts digital marketing engagement. | Systematic audience response analysis. | Limited to YouTube celebrities’ videos. | AIDA Model; Parasocial interaction. | Integrates dance into the AIDA model for enhanced digital marketing management. |
| Mosko [12] | Dance supports sustainable development operationally and artistically. | Qualitative analysis of dance organizations. | Case-specific focus. | Sustainability; Art Integration. | Shows dance’s role in sustainable marketing, informing our communication strategies. |
| O’Rourke et al. [13] | Music festivals promote environmental responsibility and community. | Interviews exploring festival environmental practices. | Limited to New Zealand festivals. | Sustainable Festival Management. | Align with our approach to communal events and sustainability in marketing. |
| Bojner Horwitz et al. [7] | Music and dance improve social behaviors and connectedness | Review of the impact of artistic activities on well-being. | Theoretical focus without empirical data. | Inner Sustainability; Artistic Practices. | Supports using dance for social sustainability in marketing communications. |
| Grindheim & Grindheim [21] | Dance experiences enhance cultural sustainability and belonging. | Phenomenological study of dance genres. | Adult-focused, less on nonverbal children. | Cultural Sustainability in ECE | Validates dance’s role in fostering community, applied to sustainable marketing. |
| Foster & Turkki [8] | Dance education via EcoJustice transforms values towards sustainability. | Theoretical reflection based on teaching experience. | Limited to educational settings. | EcoJustice Education | Reflects on dance’s transformative power, influencing our sustainability narrative. |
| Song et al. [14] | Found a strong relationship between AIDA’s attention/interest and TAM's perceived usefulness/ease of use. Marketing communication is crucial in the acceptance of new technology; attitude towards technology mediates the desire for the app. | Developed a conceptual model and hypotheses integrating TAM and AIDA to predict app acceptance behavior. | Did not specifically investigate how the AIDA model is integrated into marketing communications to promote sustainable behavior. | TAM and AIDA model. | The aim is to integrate the AIDA model and dance performance into marketing communication to promote environmental messages for sustainable behavior. |
| This study | Merges dance and the AIDA model to boost engagement and eco-awareness. | Mixed methods with panelists and audience surveys. | Overcomes previous cultural-artistic gaps in marketing. | Dance Integration; AIDA Model | Innovates a marketing model combining AIDA and dance to drive sustainable behavior, underpinned by validated research tools for broad societal impact. |
| Hypothesis |
Path Coefficient |
T-Value | Bootstrapping CI 97.5% | Decision | |
| Min | Max | ||||
| H1. Dance Elements → Attention | 0.626*** | 18.082 | 0.558 | 0.691 | Accept |
| H2a. Attention → Emotional Engagement | 0.523*** | 10.822 | 0.427 | 0.617 | Accept |
| H2b. Attention → Environmental Consciousness | 0.294*** | 4.814 | 0.179 | 0.415 | Accept |
| H3. Emotional Engagement → Environmental Consciousness | 0.221** | 3.442 | 0.096 | 0.346 | Accept |
| H4a. Emotional Engagement → Interest | 0.406*** | 6.520 | 0.280 | 0.526 | Accept |
| H4b. Environmental Consciousness → Interest | 0.150** | 2.463 | 0.036 | 0.217 | Accept |
| H5. Interest → Desire | 0.425*** | 9.092 | 0.331 | 0.516 | Accept |
| H6. Desire → Sustainable Behavior Action | 0.469*** | 11.390 | 0.388 | 0.547 | Accept |
| Notes: Significance level at ***P < 0.001; **P < 0.01; *P < 0.05 | |||||
Disclaimer/Publisher’s Note: The statements, opinions and data contained in all publications are solely those of the individual author(s) and contributor(s) and not of MDPI and/or the editor(s). MDPI and/or the editor(s) disclaim responsibility for any injury to people or property resulting from any ideas, methods, instructions or products referred to in the content. |
© 2024 by the authors. Licensee MDPI, Basel, Switzerland. This article is an open access article distributed under the terms and conditions of the Creative Commons Attribution (CC BY) license (http://creativecommons.org/licenses/by/4.0/).
