Submitted:
23 January 2024
Posted:
24 January 2024
You are already at the latest version
Abstract
Keywords:
1. Introduction
- A-flute: its approximated height is 5 mm. A-flute is commonly used for heavy goods packaging, i.e., furniture, due to its strength and cushioning properties.
- B-flute: its approximated height is 3 mm. B-flute has quite universal properties. It is very often used for retail packing or shipping boxes.
- C-flute: its approximated height is 4 mm. It is the most commonly used type of flute and has similar applications to B-flute.
- E-flute: its approximated height is 1.6 mm. It offers a smooth surface, which is appropriate for printing purposes. This type of flute is commonly used for retail packaging and small boxes.
- F-flute: its approximated height is 0.8 mm. It can be applied, similarly to E-flute, for small boxes and retail packing providing good printing properties due to smooth surface of the corrugated board.
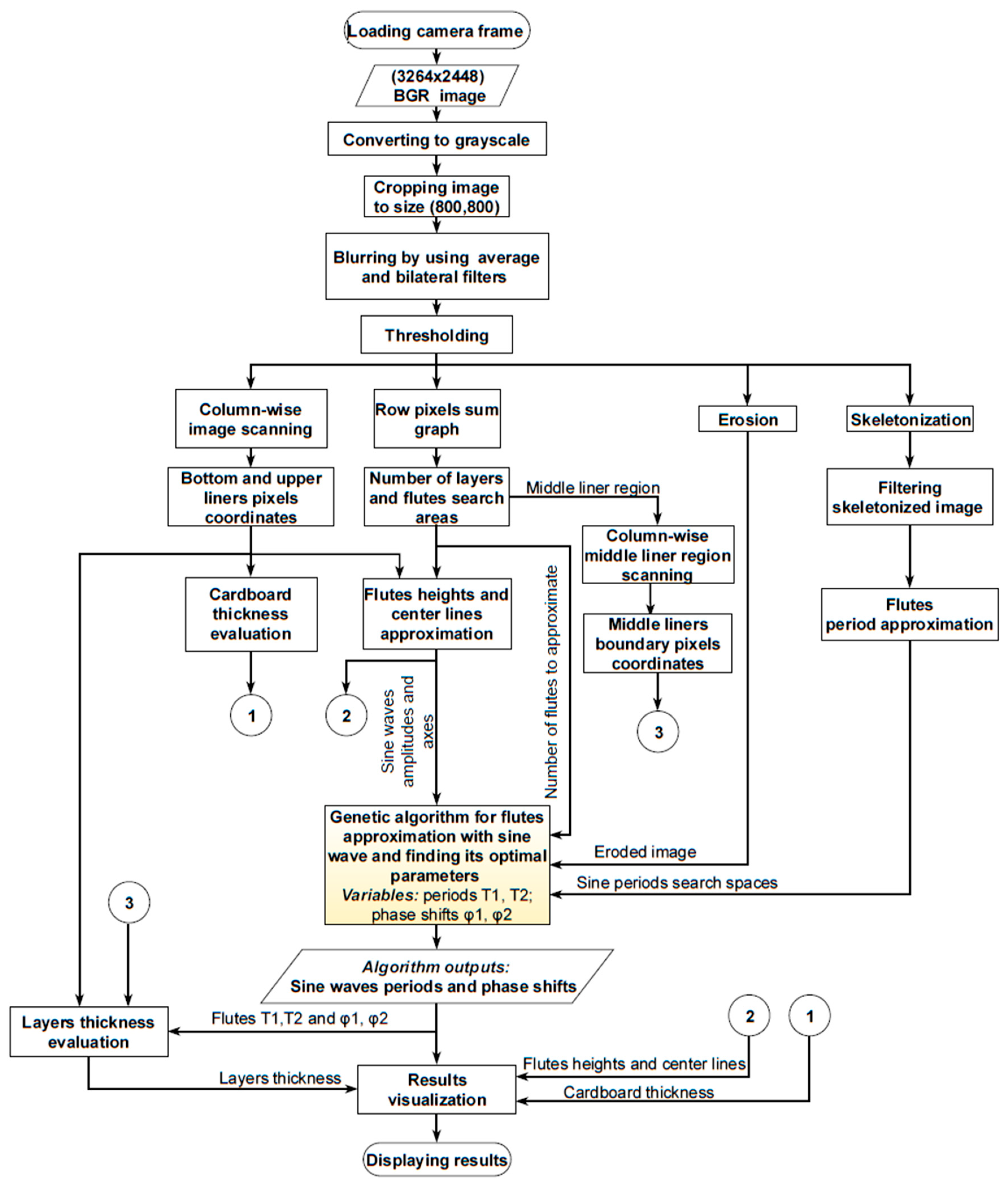
2.1. Corrugated Board Cross-Section Images Acquisition
2.2. Algorithm for Corrugated Board Geometrical Feature Identification
2.2.1. Image Preprocessing
2.2.2. Corrugated Cardboard Thickness Estimation
2.2.3. Flutes Center Lines and Heights Estimations
- The local maximum is identified.
- The vertical line with an ordinate equal to the value of 0.9 (for bottom and upper liner regions, or 0.9 for middle liner region) is now plotted. Two intersection points of the curve and plotted line are determined and marked by bold dots visible in Figure 6b.
- The distance between intersection points within each range is calculated and denoted as , and for the upper, middle, and bottom liners, respectively.

2.2.4. Flute Period Searching Range

2.2.5. Application of the Genetic Algorithm for Flutes Parameters Approximation
- Maximal number of iterations: 500;
- Population size: 100;
- Mutation probability: 0.15;
- Elite group ratio: 0.01;
- Crossover probability: 0.2;
- Parents portion: 0.2;
- Crossover type: uniform.

2.2.6. Estimation of the Corrugated Cardboard Layers Thicknesses
3. Results
4. Discussion


5. Conclusions
Author Contributions
Funding
Institutional Review Board Statement
Informed Consent Statement
Data Availability Statement
Acknowledgments
Conflicts of Interest
References
- Pereira, T.; Neves, A.S.L.; Silva, F.J.G.; Godina, R.; Morgado, L.; Pinto, G.F.L. Production Process Analysis and Improvement of Corrugated Cardboard Industry. Procedia Manuf. 2020, 51, 1395–1402. [Google Scholar] [CrossRef]
- Di Russo, F.M.; Desole, M.M.; Gisario, A.; Barletta, M. Evaluation of wave configurations in corrugated boards by experimental analysis (EA) and finite element modeling (FEM): The role of the micro-wave in packing design. Int. J. Adv. Manuf. Technol. 2023, 126, 4963–4982. [Google Scholar] [CrossRef] [PubMed]
- Beck, M.; Fischerauer, G. Modeling Warp in Corrugated Cardboard Based on Homogenization Techniques for In-Process Measurement Applications. Appl. Sci. 2022, 12, 1684. [Google Scholar] [CrossRef]
- Nordstrand, T.M. Parametric study of the post-buckling strength of structural core sandwich panels. Compos. Struct. 1995, 30, 441–451. [Google Scholar] [CrossRef]
- Nordstrand, T. Analysis and testing of corrugated board panels into the post-buckling regime. Compos. Struct. 2004, 63, 189–199. [Google Scholar] [CrossRef]
- Lu, T.J.; Chen, C.; Zhu, G. Compressive behaviour of corrugated board panels. J. Compos. Mater. 2001, 35, 2098–2126. [Google Scholar] [CrossRef]
- Garbowski, T.; Knitter-Piątkowska, A. Analytical Determination of the Bending Stiffness of a Five-Layer Corrugated Cardboard with Imperfections. Materials 2022, 15, 663. [Google Scholar] [CrossRef] [PubMed]
- Mrówczyński, D.; Knitter-Piątkowska, A.; Garbowski, T. Numerical Homogenization of Single-Walled Corrugated Board with Imperfections. Appl. Sci. 2022, 12, 9632. [Google Scholar] [CrossRef]
- Cillie, J.; Coetzee, C. Experimental and Numerical Investigation of the In-Plane Compression of Corrugated Paperboard Panels. Math. Comput. Appl. 2022, 27, 108. [Google Scholar] [CrossRef]
- Mrówczyński, D.; Garbowski, T. Influence of Imperfections on the Effective Stiffness of Multilayer Corrugated Board. Materials 2023, 16, 1295. [Google Scholar] [CrossRef] [PubMed]
- Liu, W.; Ouyang, H.; Liu, Q.; Cai, S.; Wang, C.; Xie, J.; Hu, W. Image recognition for garbage classification based on transfer learning and model fusion. Math. Probl. Eng. 2022, 2022, 4793555. [Google Scholar] [CrossRef]
- Rahman, M.O.; Hussain, A.; Scavino, E.; Hannan, M.A.; Basri, H. Recyclable waste paper sorting using template matching. In Proceedings of the Visual Informatics: Bridging Research and Practice, First International Visual Informatics Conference, IVIC 2009, Kuala Lumpur, Malaysia, 11–13 November 2009; Zaman, H.B., Robinson, P., Petrou, M., Olivier, P., Schröder, H., Shih, T.K., Eds.; Springer: Berlin/Heidelberg, Germany, 2009; pp. 467–478. [Google Scholar] [CrossRef]
- Cebeci, U.; Aslan, F.; Çelik, M.; Aydın, H. Developing a new counting approach for the corrugated boards and its industrial application by using image processing algorithm. In Practical Applications of Intelligent Systems; Advances in Intelligent Systems and Computing, Wen, Z., Li, T., Eds.; Springer: Berlin/Heidelberg, Germany, 2014; Volume 279, pp. 1021–1040. [Google Scholar] [CrossRef]
- Suppitaksakul, C.; Rattakorn, M. Machine vision system for counting the number of corrugated cardboard. In Proceedings of the International Electrical Engineering Congress (iEECON), Chonburi, Thailand, 19–21 March 2014; pp. 1–4. [Google Scholar] [CrossRef]
- Suppitaksakul, C.; Suwannakit, W. A combination of corrugated cardboard images using image stitching technique. In Proceedings of the 15th International Conference on Electrical Engineering/Electronics, Computer, Telecommunications and Information Technology, Chiang Rai, Thailand, 18–21 July 2018; pp. 262–265. [Google Scholar] [CrossRef]
- Caputo, B.; Hayman, E.; Fritz, M.; Eklundh, J.-O. Classifying materials in the real world. Image Vis. Comput. 2010, 28, 150–163. [Google Scholar] [CrossRef]
- Iqbal Hussain, M.A.; Khan, B.; Wang, Z.; Ding, S. Woven Fabric Pattern Recognition and Classification Based on Deep Convolutional Neural Networks. Electronics 2020, 9, 1048. [Google Scholar] [CrossRef]
- Wyder, P.M.; Lipson, H. Visual design intuition: Predicting dynamic properties of beams from raw cross-section images. J. R. Soc. Interface 2021, 18, 20210571. [Google Scholar] [CrossRef] [PubMed]
- Li, M.; Liu, Z.; Huang, L.; Chen, Q.; Tong, C.; Fang, Y.; Han, W.; Zhu, P. Automatic identification framework of the geometric parameters on self-piercing riveting cross-section using deep learning. J. Manuf. Process. 2022, 83, 427–437. [Google Scholar] [CrossRef]
- Ma, Q.; Rejab, M.R.M.; Azeem, M.; Idris, M.S.; Rani, M.F.; Praveen Kumar, A. Axial and radial crushing behaviour of thin-walled carbon fiber-reinforced polymer tubes fabricated by the real-time winding angle measurement system. Forces Mech. 2023, 10, 100170. [Google Scholar] [CrossRef]
- Goldberg, D.E. Genetic Algorithms in Search, Optimization, and Machine Learning; Addison-Wesley Publishing Company, Inc.: Reading, MA, USA, 1989. [Google Scholar]
- Holland, J.H. Adaptation in Natural and Artificial Systems; University of Michigan Press: Ann Arbor, MI, USA, 1975. [Google Scholar]
- Shoukat, R. Green intermodal transportation and effluent treatment systems: Application of the genetic algorithm and mixed integer linear programming. Process Integr. Optim. Sustain. 2023, 7, 329–341. [Google Scholar] [CrossRef]
- Hidetaka, M.; Masakazu, K. Multiple objective genetic algorithms approach to a cardboard box production scheduling problem. J. Jpn. Ind. Manag. Assoc. 2005, 56, 74–83. [Google Scholar]
- Rogalka, M.; Grabski, J.K.; Garbowski, T. Identification of Geometric Features of the Corrugated Board Using Images and Genetic Algorithm. Sensors 2023, 23, 6242. [Google Scholar] [CrossRef] [PubMed]















| Flute BC | Flute EB | Flute EC | Flute EE | |||||
|---|---|---|---|---|---|---|---|---|
| [px] | [mm] | [px] | [mm] | [px] | [mm] | [px] | [mm] | |
| height | 165 | 3.13 | 133 | 2.53 | 175 | 3.34 | 59 | 1.12 |
| period | 396 | 7.48 | 347 | 6.56 | 423 | 7.99 | 190 | 3.59 |
| height | 107 | 2.03 | 64 | 1.22 | 64 | 1.22 | 58 | 1.1 |
| period | 265 | 5.01 | 184 | 3.48 | 194 | 3.67 | 192 | 3.63 |
| Board thickness | 312 | 5.93 | 245 | 4.66 | 276 | 5.24 | 161 | 3.06 |
| Upper liner thickness | 39 | 0.74 | 33 | 0.63 | 20 | 0.38 | 18 | 0.34 |
| Middle liner thickness | 12 | 0.23 | 15 | 0.28 | 19 | 0.36 | 18 | 0.34 |
| Bottom liner thickness | 17 | 0.32 | 21 | 0.4 | 17 | 0.32 | 25 | 0.47 |
| thickness | 22 | 0.42 | 19 | 0.36 | 20 | 0.38 | 16 | 0.30 |
| thickness | 17 | 0.32 | 17 | 0.32 | 20 | 0.38 | 13 | 0.25 |
| Flute BC (Reference) | Flute BC (Crushed) | |||
|---|---|---|---|---|
| [px] | [mm] | [px] | [mm] | |
| height | 165 | 3.13 | 144 | 2.74 |
| period | 396 | 7.48 | 393 | 7.43 |
| height | 107 | 2.03 | 104 | 1.98 |
| period | 265 | 5.01 | 262 | 4.95 |
| Board thickness | 312 | 5.93 | 286 | 5.43 |
| Upper liner thickness | 39 | 0.74 | 35 | 0.67 |
| Middle liner thickness | 12 | 0.23 | 15 | 0.28 |
| Bottom liner thickness | 17 | 0.32 | 18 | 0.34 |
| thickness | 22 | 0.42 | 23 | 0.44 |
| thickness | 17 | 0.32 | 15 | 0.28 |
| Flute EB (Reference) | Flute EB (Crushed) | |||
|---|---|---|---|---|
| [px] | [mm] | [px] | [mm] | |
| height | 133 | 2.53 | 107 | 2.03 |
| period | 347 | 6.56 | 343 | 6.48 |
| height | 64 | 1.22 | 60 | 1.14 |
| period | 184 | 3.48 | 190 | 3.59 |
| Board thickness | 245 | 4.66 | 206 | 3.91 |
| Upper liner thickness | 33 | 0.63 | 20 | 0.38 |
| Middle liner thickness | 15 | 0.28 | 12 | 0.23 |
| Bottom liner thickness | 21 | 0.4 | 17 | 0.32 |
| thickness | 19 | 0.36 | 24 | 0.46 |
| thickness | 17 | 0.32 | 19 | 0.36 |
| Flute EC (Reference) | Flute EC (Crushed) | |||
|---|---|---|---|---|
| [px] | [mm] | [px] | [mm] | |
| height | 177 | 3.36 | 124 | 2.36 |
| period | 430 | 8.13 | 456 | 8.62 |
| height | 62 | 1.18 | 59 | 1.12 |
| period | 193 | 3.65 | 189 | 3.57 |
| Board thickness | 284 | 5.4 | 226 | 4.29 |
| Upper liner thickness | 22 | 0.42 | 16 | 0.30 |
| Middle liner thickness | 19 | 0.36 | 20 | 0.38 |
| Bottom liner thickness | 25 | 0.47 | 26 | 0.49 |
| thickness | 20 | 0.38 | 20 | 0.38 |
| thickness | 19 | 0.36 | 20 | 0.38 |
| Flute EE (Reference) | Flute EE (Crushed) | |||
|---|---|---|---|---|
| [px] | [mm] | [px] | [mm] | |
| height | 59 | 1.12 | 62 | 1.18 |
| period | 192 | 3.63 | 189 | 3.57 |
| height | 58 | 1.1 | 52 | 0.99 |
| period | 191 | 3.61 | 186 | 3.52 |
| Board thickness | 161 | 3.06 | 146 | 2.77 |
| Upper liner thickness | 18 | 0.34 | 29 | 0.55 |
| Middle liner thickness | 18 | 0.34 | 20 | 0.38 |
| Bottom liner thickness | 25 | 0.47 | 15 | 0.28 |
| thickness | 16 | 0.30 | 19 | 0.36 |
| thickness | 13 | 0.25 | 16 | 0.30 |
Disclaimer/Publisher’s Note: The statements, opinions and data contained in all publications are solely those of the individual author(s) and contributor(s) and not of MDPI and/or the editor(s). MDPI and/or the editor(s) disclaim responsibility for any injury to people or property resulting from any ideas, methods, instructions or products referred to in the content. |
© 2024 by the authors. Licensee MDPI, Basel, Switzerland. This article is an open access article distributed under the terms and conditions of the Creative Commons Attribution (CC BY) license (http://creativecommons.org/licenses/by/4.0/).