Preprint
Article

This version is not peer-reviewed.

“Have You Seen This Drivel?” A Comparison of How Common Health Issues Are Discussed within Brachycephalic and Non-brachycephalic Dog Breed Groups on Social Media

A peer-reviewed article of this preprint also exists.

Submitted:

22 January 2024

Posted:

23 January 2024

You are already at the latest version

Abstract
As brachycephalic dog breed ownership increases, there is a growing concern for the welfare of these breeds due to extreme brachycephalism. Understanding the motivations and behaviours of those choosing to own these breeds is important if we wish to address these concerns. The aim of this study was to investigate how owners of brachycephalic and non-brachycephalic dog breeds use social media dog breed groups to discuss common health issues. The purpose of Facebook posts in relation to common health issues, owner awareness of health issues, and the role of Facebook facilitated social support were explored between brachycephalic and non-brachycephalic dog owners. Twelve Facebook breed groups were selected (brachycephalic breed groups, n=6, non-brachycephalic breed groups, n=6). Using key word searches we extracted the first twenty posts from each group. Thematic analysis revealed three overarching themes: advice seeking, advice giving and community bonding mechanisms. Whilst the purpose of posting did not differ between groups, non-brachycephalic owners appeared to display greater awareness of breed-specific health issues, whilst social support played a more prominent role in brachycephalic groups. This research highlights that social media groups can act as platforms for knowledge exchange and emotional support. These could be utilised by owners, veterinarians and welfare organisations to more effectively enhance dog health and wellbeing.
Keywords: 
;  ;  ;  ;  ;  ;  ;  

1. Introduction

There are approximately 11 million pet dogs in the UK, with pet dog ownership increasing during the Covid-19 pandemic [1]. Trends in breed popularity have changed; brachycephalic dog breeds (dogs with shortened muzzles) such as English Bulldogs, French Bulldogs and Pugs have increased by approximately 180% over the last ten years in the UK, overtaking long standing popular breeds such as the Labrador Retrievers [2,3]. However, extreme brachycephalism has been associated with a number of health issues, not least airflow resistance and obstructed breathing, commonly referred to as brachycephalic obstructive airway syndrome (BOAS) [4,5,6]. Severe cases may lead to upper airway obstruction and can be fatal [4,5,6] with the average life expectancy of a French Bulldog now four years [7]. The increasing severity of these health problems within these breeds has led to some veterinarians and welfare organisations stating that the health of these breeds are “too compromised to continue breeding” [8]. Despite welfare campaigns attempting to educate owners about these health issues [9,10,11,12], the popularity of these breeds continues to increase [10,13]. On the face of it, for owners of these breeds, the health and longevity of the breed seems to be secondary to their emotional attraction and aesthetic appeal [3,13].
To understand how owners process information relating to health risks in their chosen breed, we need to understand how pet dog owners access and use related health information. Pet owners have shown a preference for information which is more accessible, faster and anonymous [14]. Many owners are turning to online sources to gain more information about their pet. One such source is social media platforms which provide pet owners with new ways to connect with each other. Social media groups can facilitate a virtual community, where users can make meaningful social connections and gain peer support [15] providing enhanced learning opportunities and access to health-related information [16,17]. Social media groups offer broader perspectives, anecdotal evidence and quick information gathering, potentially enhancing decision-making and altering attitudes [18]. It has been found that pet owners consider social media as a primary source of health information [14,19,20,21,22,23,24,25,26]. Paradoxically, many owners do not see health information on social media as reliable [19] and have trouble understanding the information [24,27]. Somes owners may change their health care decisions, not always positively, due to the desire to conform and be accepted by a group [28]. Social media can be a powerful platform for raising awareness about companion animal health and welfare. It is the fastest and most efficient way of communicating with the public and can enable change in behaviour patterns and opinions [29]. Understanding the mechanics of pet health information-seeking via social media can help veterinarians and animal welfare organisations tailor their communication strategies to ensure owners have access to accurate information and guidance.
While evidence is emerging around how and why pet owners use social media for pet health information, there is limited research exploring differences between pet owners. This is an important gap in the literature that warrants further attention. Pet owners are a diverse population; we know that motivations to purchase individual dog breeds vary greatly [13]. Concern over qualities such as health-risks are not given similar weight between pet dog owners of differing breeds [13]. Therefore, it is seems reasonable to enquire whether owners of brachycephalic dog breeds utilise pet health information on social media in different ways from owners of non-brachycephalic dog breeds. Exploring this may reveal important insights into the information and other needs of different breed ownership groups, their knowledge of pet health issues, their reliance and trust in social media-provided health information, which may be useful in the design of future health and welfare interventions.

2. Materials and Methods

2.1. Design

An exploratory content analysis with data extracted from Facebook social media groups using key word searches.

2.2. Data Collection

Selecting the Breed and Health Conditions
The dog breeds and health issues to be investigated were determined through a collaborative decision-making process within the research team, which included a clinical veterinary academic. The condition of hip dysplasia was chosen for the non-brachycephalic groups, which was to include breed groups for Golden Retriever, Labrador and German Shepherd. The condition of Brachycephalic Obstructive Airway Syndrome (BOAS) chosen for the brachycephalic groups which was to include Bulldog, French Bulldog and Pug. The breeds were selected based on their popularity and the conditions selected to represent prevalent conditions amongst the respective group of breeds.
Selecting the Dog Breed Facebook Groups
A search on Facebook for dog breed groups for each respective breed was conducted. For each of the six selected breeds, two Facebook groups which appeared primarily UK-based were joined. These groups were the first two that appeared when breed groups were searched for on FB to avoid introducing biases. The primary researcher (KP) joined twelve Facebook (FB) groups.
Selecting the Key Words
Key words to identify the first 20 relevant posts in each group were determined through a collaborative decision-making process within the research team. Key words were sense checked in the Facebook groups to ensure they were appropriate and providing relevant results. For the brachycephalic breeds, we used Brachycephalic Obstructive Airway Syndrome OR BOAS OR Nose job OR Rhinoplasty OR Staphylectomy OR Soft palette OR Breathing OR issues OR surgery OR Nostrils OR nares OR airways. For the non-brachycephalic breeds, we used Hip dysplasia OR Hip replacement OR Hip operation OR Bad hips.
Data extraction
Each included Facebook group was searched using the keywords described above. The first twenty posts, per keyword, within each group that met the inclusion criteria were collected and stored in a Microsoft Excel file. To be included, posts had to contain the predetermined keyword and be posted between 2020 and 2023. As we also wanted to explore the interactive nature of the group, posts with less than five comments were excluded. Following analysis, we were confident data saturation had occurred and there was no benefit to collecting further posts.
Ethics
This study has been reviewed and received favorable opinion by the University of Lincoln Ethics Committee (UOL2023_1069). As the social media groups and group members posting comments used in this analysis did not provide informed consent direct quotations have not been published in this manuscript.

2.3. Data Analysis

The collected posts were analysed using descriptive quantitative measures and qualitative thematic analysis. Quantitative analysis was used to describe the most common themes by reporting their frequency and comparing frequencies between Facebook groups and between brachycephalic and non-brachycephalic groups. Thematic content analysis was used to qualitatively analyse the content of the posts. The 6-Phase Braun and Clarke [30] approach to thematic analysis was adopted, described in Figure 1. This approach involves inductive (data driven) and deductive methods (applying existing concepts) for developing themes, useful units of data to be used to demonstrate and explain the findings. The development of themes was supported by use of QSR NVivo programme. A coding framework, listing the themes their codes and their descriptions, was developed and updated throughout the analytical process, in line with qualitative rigour.

3. Results

3.1. Characteristics of the Facebook Groups

From the twelve Facebook groups, 297 posts were collected (brachycephalic = 177 posts, non-brachycephalic = 120 posts) (Table 1). Facebook groups ranged in size, from 1.7 thousand member to 51,000 members. All except one were very active groups (over ten posts per day) and all were administrated and moderated by several people. Group rules within each Facebook group are presented in the Supplementary Information (S1). The impact of group rules was discussed within the research team. The rule of most relevance to our research was “This group is not to be used in place of veterinary advice. If you are concerned about your pet, we advise that you contact your veterinary practice/out of hours service.”. However, although this rule was stated for 5 of the 6 non-brachycephalic groups, and 1 of 6 brachycephalic groups, there appeared to be little, if any, impact upon the health-related content.
Following thematic analysis of the 297 posts, three overarching themes were identified: advice seeking (78%), advice giving (6%) and community bonding mechanisms (16%), described alongside their related sub-themes in Table 2. These themes will be discussed below in relation to each research objective.

3.2. Objective 1: Compare the purpose of posts in relation to common health issues between brachycephalic and non-brachycephalic owners in breed specific FB groups.

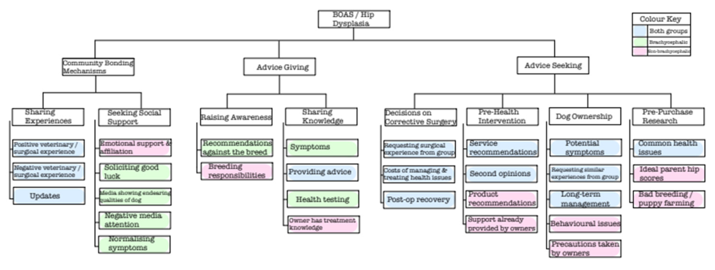
The purpose of included posts varied between brachycephalic and non-brachycephalic breed groups. A graphical illustration of this is shown in Figure 2.
Advice seeking represented three quarters of the collected FB posts and highlights the importance of collective knowledge-sharing and mutual support as members addressed a wide spectrum of enquiries together. Themes such as pre-purchase research, dog ownership experiences, preventative health interventions and decision making on corrective surgery were identified within advice seeking posts. Posts within brachycephalic breed group more frequently sought information regarding pre-purchase research and decision-making support in relation to corrective surgery, than posts identified in the non-brachycephalic breed groups.
Across both breed groups, advice-giving post themes centred around raising awareness and sharing knowledge, demonstrating the informative and collaborative nature of these FB groups. Raising awareness posts involved the sharing of external sources of information which promoted better breeding or material aimed at dissuading purchase of the breed. Within the sharing knowledge theme, discussions focused on owners experiences of symptoms and health testing. The relatively small number of quotes under this theme prevents further analysis between brachycephalic and non-brachycephalic breed owners.
Community bonding themed posts represented around one fifth of all included posts. Themes related to seeking social support and sharing experiences emerged within community bonding mechanisms, highlighting the intentional and organic strategies that contribute to building a supportive and successful community of dog breed owners. Brachycephalic breed groups contributed significantly more posts under this theme than the non-brachycephalic groups. These findings illuminate the distinct patterns of engagement and interaction within breed-specific FB communities, offering valuable insights into the dynamics of health-related discussions and the different FB behaviour of brachycephalic and non-brachycephalic breed owners. This section may be divided by subheadings. It should provide a concise and precise description of the experimental results, their interpretation, as well as the experimental conclusions that can be drawn.

3.3. Objective 2: Explore owner awareness of health issues affecting their breed and identify if this varies between brachycephalic and non-brachycephalic dog owners.

An early distinction between brachycephalic and non-brachycephalic groups emerges in the pre-purchase research theme, within advice seeking. This theme encapsulates discussions dedicated to gathering information prior to dog ownership and includes three sub-themes: common health issues, ideal parent hip scores and concerns related to bad breeding.
Questions around common health issue indicated the potential awareness of breed-specific health concerns among prospective owners. Non-brachycephalic breed enquirers tended to exhibit a greater level of awareness of breed-specific health issues, asking specific condition-related questions. In contrast, individuals considering brachycephalic breeds appeared more cognisant of the breed’s potential health issues. They refrained from delving into the issue specifics or asking direct questions, taking a more generalised approach when enquiring about health.
Precautions taken by owners to prevent hip dysplasia development or exacerbation were commonly demonstrated within non-brachycephalic breed groups. There was heightened awareness of health issues and proactive efforts to mitigate potential health concerns in their dogs. For example, discussing alternative and complementary therapies, activity level and genetics. Non-brachycephalic owners commonly discussed the support they were offering their dogs before considering any surgical treatment, predominant in the preventative health intervention theme. For example, pain management, alternative therapies, dietary adjustments and training. This level of practical care was noticeably absent among brachycephalic posts.
Within advice giving, the disparities in health awareness between the two groups became evident. Non-brachycephalic owners demonstrated familiarity with treatment options, which was not apparent in brachycephalic groups. Brachycephalic groups were more passive advice givers, sharing infographics and articles containing guidance on health testing, along with posts from veterinary clinics aimed at enhancing awareness of BOAS and identification of symptoms. There was evidence of external influencers actively raising awareness about breed-specific health issues to educate and inform group members.
Commonalities in owner awareness between the two groups were demonstrated within two sub-themes of the dog ownership experiences category. Firstly, owners enquire about potential symptoms of BOAS or hip dysplasia, indicating their awareness of these conditions and their ability to recognize certain symptoms in their dogs. Secondly, both groups sought information about the long-term management of breed-specific health conditions in young dogs. This included queries related to exercise, non-surgical treatment options and their dogs’ overall quality of life. Typically, these questions arose after an owner received a veterinary diagnosis of the health condition, indicating that owners were actively taking steps to gather additional information to assist in understanding. Notably, discussions regarding the long-term management of senior dogs were exclusively observed within the non-brachycephalic groups. Finally, concerning owner awareness of common health issues, similarities between the groups emerged. Members across groups frequently shared videos of their dogs and solicited opinions from others regarding veterinary clinician advice. Frequently the topic of the requirement for, or benefits of, second opinions arose, and they were often accompanied with concerns about how to finance these and insurance coverage.

3.4. Objective 3: Explore the role of social support sought and provided by dog owners within FB breed groups and identify if this varies between brachycephalic and non-brachycephalic dog owners.

Whilst both breed groups engaged in seeking and providing social support, it appeared most prevalent within the brachycephalic breed groups. Seeking social support and sharing of experiences within these groups appeared to be used as a mechanism for community bonding. A common example was the seeking of emotional support or soliciting good luck when sharing a personal experience.
It was only within the brachycephalic groups where the normalisation of health symptoms was observed. Normalising health symptoms was evidenced through posts seeking reassurance from the group that what their dogs were experiencing is standard for the breed. This was also evidenced in the reactions to negative media attention about their breed, where group members come together to share their dislike and anger, feeling a sense of injustice about the reporting of poor health when the issues presented were ‘normal’ for the breed.
Using online breed groups as a platform for social engagement was an apparent strategy used by both brachycephalic and the non-brachycephalic owners. Group members willingly contributed to fostering a positive community by sharing their own experiences and knowledge, with the aim of empowering fellow members to make well-informed decisions. The act of sharing experiences emphasises the significance of personal narratives in building connections and providing support. Both groups engaged in this practice by sharing their veterinary or surgical experiences, both positive and negative and by providing periodic updates.

4. Discussion

To the best of our knowledge, this is the first study which has explored and compared the content of social media posts in different dog breed groups in relation to how health information is used and appraised. There appeared to be little difference in the purpose of FB posts between breed groups suggesting that online interactions regarding breed health issues are similar across both breed owner groups. The study found that in relation to health discussions, owners used these groups to seek advice, give advice and to develop social connections with other owners. Brachycephalic breed owners were especially active in community-bonding activities, through seeking and providing social support. Sharing personal experiences played a vital role in building connections and providing support across both breed groups. Non-brachycephalic owners appeared to exhibit greater awareness of breed-specific health symptoms and long-term management of conditions.
Owners, regardless of their dog’s breed type, were generally aware of breed-specific health issues. Social media platforms serve as essential tools for information dissemination and awareness-raising. Owners often enquired about health issues prior to acquiring dogs, indicating a proactive approach to pet ownership within these groups. Non-brachycephalic dog owners seemed to exhibit a more specific awareness of potential health issues, characterised by questions regarding breed-specific conditions. In contrast, prospective brachycephalic breed owners, whilst generally aware of susceptibility to health issues, tended to adopt a less specific approach to health enquiries. It has been reported elsewhere [3,13] that brachycephalic owners prioritise appearance and behavioural attributes over health when choosing their breed, and this may explain the apparent lack of specific awareness about potential health issues. This might suggest that the desire to own a particular breed is more likely override health concerns within this demographic.
There is a symbiotic relationship between owner’s health awareness and social support. Within the FB groups, owners can exchange information, experiences and advice related to their dogs’ health. This sharing of insights can enhance owner awareness of breed-specific health issues. When owners feel supported by their FB community, they are potentially more likely to seek out and engage with credible resources to proactively address health concerns [16,17]. Furthermore, shared experiences and social connections can foster a sense of responsibility and commitment to the wellbeing of their dogs, motivating owners to stay informed about potential health issues. Social support acts as a conduit for the dissemination of knowledge [17] and this could lead to more informed and health-conscious dog owners.
One significant implication of this study is that veterinarians should tailor communication and recommendations to meet the needs of different breed-specific owning clients. Increased owner awareness can lead to preventative care and early detection of health issues, potentially reducing the severity and cost of treatment. Veterinary clinics could further enhance their involvement in breed-specific FB groups by actively sharing resources, addressing common enquiries and raising awareness about breed-specific health issues. Whilst they can only provide specific advice to registered patients, maintaining an active veterinary presence within groups can help to foster a sense of assurance among owners, strengthening the overall support network and understanding of health issues in a non-judgmental way.
Our findings show that owners actively share information and offer genuine advice and support within their community, contributing to a collective understanding of breed-specific health issues and potential treatment options. These FB groups have demonstrated that many owners are actively concerned about their dogs’ wellbeing, and this might offer potential opportunities to improve canine welfare. Welfare organisations could use this insight to shape their campaigns by advocating for a more positive and constructive approach towards breed related issues.
Thematic analysis, while valuable for exploring qualitative data, is open to bias from subjectivity. To counter this, we developed a clear coding framework describing data allocated to each coded theme and agreed this framework between the team members. We recognize the potential sample bias arising from using breed-specific groups, as not all dog owners are members of such groups and they may attract individuals with a particular level of interest or expertise. However, as noted above, this demographic appears to have been largely ignored in the scientific literature to date. Accordingly, we acknowledge that our findings may not be representative of the broader population of dog owners. A particular challenge to this type of work is the lack of opportunity to clarify understanding when analysing content extracted from social media. Another factor influencing data available is the rules of the FB group (Supplementary Information, Table S1). This influenced what group members could and could not post. For instance, non-brachycephalic group rules often included the need to seek veterinary advice before posting in the FB group about health issues, a practice not as prevalent in brachycephalic groups. Consequently, non-brachycephalic owners would be more inclined to share their experiences after receiving a diagnosis, enhancing their awareness and knowledge of the health issues in question. The adoption of this practice by all groups might therefore enhance the quality of any health discussion.
Having identified the nature of content, future research could assess the quality of information and extent to which enquiries are adequately addressed from a scientific perspective. An exploration of the motivations behind pet owners seeking health advice through social media platforms would also be useful. It would then be possible to ascertain whether increased knowledge and awareness translates into improved health practices and outcomes for specific breeds. Additionally, research exploring the long-term effects of online support and information sharing on breed-specific health trends and veterinary visit patterns, would provide a more comprehensive understanding of the impact of online communities on canine health.

5. Conclusions

This study identified three main purposes behind discussing health issues in FB posts: to seek advice, give advice and to build social connections with other owners. Both brachycephalic and non-brachycephalic breed groups were aware of health concerns relevant to their breed, the non-brachycephalic owners appeared to display greater awareness of breed-specific health issues, whereas the brachycephalic groups appeared to put greater emphasis on providing social support for the issues raised. The use of social media groups to solicit health information highlights the need for accurate dissemination of health and breeding information across all dog breed media channels, and the potential importance of engagement by suitable authorities in a way that is acceptable to the community.

Supplementary Materials

The following supporting information can be downloaded at the website of this paper posted on Preprints.org.

Author Contributions

Conceptualization: KP, CS, DM, TJ. Methodology: KP, CS, DM, TJ. Data collections: KP. Data analysis: KP, CS, DM, TJ. Writing draft: KP, CS. Review and editing: KP, CS, DM, TJ. All authors have read and agreed to the published version of the manuscript.

Funding

This research received no external funding.

Institutional Review Board Statement

This study has been reviewed and received favorable opinion by the University of Lincoln Ethics Committee (UOL2023_1069).

Informed Consent Statement

Not applicable

Data Availability Statement

The data presented in this study is contained in the article.

Conflicts of Interest

The authors declare no conflict of interest.

References

  1. PDSA. The PAW Report 2023 [online]; 2023. [accessed 29 Jun 2023]. Available from https://www.pdsa.org.uk/what-we-do/pdsa-animal-wellbeing-report/paw-report-2023?alias=paw-report-2023.
  2. The Kennel Club. Breed registration statistics [online]; 2023. [accessed 24 Jul 2023]. Available from: https://www.thekennelclub.org.uk/media-centre/breed-registration-statistics/.
  3. Packer RM, O’Neill DG, Fletcher F, Farnworth MJ. Come for the looks, stay for the personality? A mixed methods investigation of reacquisition and owner recommendation of Bulldogs, French Bulldogs and Pugs. PLoS ONE. 2020;15(8). [accessed 30 Jun 2023]. [CrossRef]
  4. Zachary JF. Anatomy and physiology of domestic animals. 2nd ed. Ames, Iowa; Chichester; Oxford: Wiley-Blackwell; 2013. p.425.
  5. Ackers MR, Denbow MD. Pathologic basis of veterinary disease. 6th ed. St Louis Etc.: Elsevier, Cop; 2017. p.502.
  6. Aspinall V, Cappello M. Introduction to veterinary anatomy and physiology textbook. 3rd ed. Edinburgh; New York: Elsevier; 2015. p.34.
  7. Teng KTy, Brodbelt DC, Pegram C. et al. Life tables of annual life expectancy and mortality for companion dogs in the United Kingdom. Sci Rep. 2022;12(6415). [accessed 10th Sept 2023]. [CrossRef]
  8. Farrow T, Keown AJ, Farnworth MJ. An exploration of attitudes towards pedigree dogs and their disorders as expressed by a sample of companion animal veterinarians in New Zealand. New Zealand Veterinary Journal. 2014; 62(5):267-273. [accessed 8 Aug 2023]. [CrossRef]
  9. British Veterinary Association. All animals should be bred for health over looks [online]; 2023. [accessed 20 Aug 2023]. Available from: https://www.bva.co.uk/take-action/breed-to-breathe-campaign/.
  10. Davies C. Vets call for end to use of flat-faced dogs on greeting cards. The Guardian [online]; 4 Feb 2022. [accessed 20 Jul 2023]. Available from: https://www.theguardian.com/uk-news/2022/feb/04/vets-call-for-end-to-use-of-flat-faced-dogs-on-greeting-cards.
  11. Blue Cross. Who are we asking to #EndTheTrend? [online]; 2023. [accessed 20 Jul 2023]. Available from: https://www.bluecross.org.uk/who-are-we-asking-to-end-the-trend.
  12. RSPCA. Stop the rise of flat-faced pets [online] 2023. [accessed 20 Jul 2023]. Available from: https://www.rspca.org.uk/getinvolved/campaign/saveourbreath.
  13. Packer RM, Murphy D, Farnworth M. Purchasing popular purebreds: Investigating the influence of breed-type on the pre-purchase motivations and behaviour of dog owners. Animal Welfare. 2017; 26:191-201. [accessed 3 Jul 2023]. [CrossRef]
  14. Kogan LR, Oxley JA, Hellyer P, Schoenfeld R, Rishniw M. UK pet owners’ use of the internet for online pet health information. Veterinary Record. 2018;182(21):601. [accessed 3 Aug 2023]. [CrossRef]
  15. Clark JL, Algoe SB, Green MC. Social network sites and well-being: The role of social connection. Current Directions in Psychological Science. 2018; 27(1):32-37. [accessed 10 Sep 2023]. [CrossRef]
  16. Mulugeta, DD. The effect of social media on society. New Media and Mass Communication. 2019; 78. [accessed 10 Sep 2023]. [CrossRef]
  17. Moorhead, SA, Hazlett DE, Harrison L, Carroll JK, Irwin A, Hoving C. A new dimension of health care: Systematic review of the uses, benefits and limitations of social media for health communication. Journal of Medical Internet Research. 2013; 15(85). [accessed 13 Sep 2023]. [CrossRef]
  18. Openr. The effects of social media on decision making [online]; 2023. [accessed 10 Sep 2023]. Available from: https://www.openr.co/the-effects-of-social-media-on-decision-making/.
  19. Kogan LR, Little S, Oxley JA. Dog and cat owners’ use of online Facebook groups for pet health information. Health Information & Libraries Journal. 2021; 38(3). [accessed 4 Aug 2023]. [CrossRef]
  20. Kogan LR, Goldwaser G, Stewart SM, Schoenfeld-Tacher R. Sources and frequency of use of pet health information and level of confidence in information accuracy, as reported by owners visiting small animal veterinary practices. Journal of the American Veterinary Medical Association. 2008; 232(10):1536-42. [accessed 3 Aug 2023]. [CrossRef]
  21. Golbeck, J. The more people I meet, the more I like my dog: A study of pet-oriented social networks on the Web. First Monday. 2011;16(2). [accessed 3 Aug 2023]. Available from https://www.firstmonday.org/ojs/index.php/fm/article/view/2859/2765.
  22. Oxley JA, Kogan LR. A preliminary study investigating the use of rabbit-related Facebook groups in relation to rabbit health information. The Veterinary Nurse. 2018;9(7):382-387. [accessed 4 Aug 2023]. [CrossRef]
  23. Kogan LR, Hazel S, Oxley JA. A pilot study of Australian pet owners who engage in social media and their use, experience and views of online pet health information. Australian Veterinary Journal. 2019;97(11). [accessed 4 Aug 2023]. Available from: https://www.onlinelibrary.wiley.com/doi/pdfdirect/10.1111/avj.12870.
  24. Solhjoo N, Naghshineh N, Fahimnia F, Ameri-Naeini AR. Interventions to assist pet owners in online health information seeking behaviour: A qualitative content analysis literature review and proposed model. Health Information and Libraries Journal. 2018; 35(4):265-284. [accessed 10 Sep 2023]. [CrossRef]
  25. Oxley JA, Eastwood B, Kogan LR. Pet owners and the internet. Companion Animal. 2017; 22(6):358. [accessed 10 Sep 2023]. [CrossRef]
  26. Varmazyar R, Nikahd H, Pinto A, González-Valiente CL. Accuracy and quality of animal health information on social media: A case study on TikTok. Revista Bibliotecas. Anales de Investigación. 2023; 19(2). [accessed 13 Sep 2023]. Available from: https://www.researchgate.net/publication/372316873_Accuracy_and_quality_of_animal_health_information_on_Social_Media_A_case_study_on_TikTok.
  27. Kogan LR, Oxley JA. Nurses’ views of pet owners: Online pet health information. The Veterinary Nurse. 2020; 11(8). [accessed 4 Aug 2023]. [CrossRef]
  28. Taboroši S, A, Maljugić B. The role of social media in the decision-making process. In: XII International Symposium Engineering Management and Competitiveness 2022 (EMC 2022); 2022 June 17-18; Zrenjanin, Serbia. 2022. [accessed 10 Sep 2023]. Available from: https://www.researchgate.net/publications/361232296_the_role_of_social_media_in_the_decision_making_process.
  29. Madhumathi J, Sinha R, Veeraraghavan B, Walia K. Use of “social media”—An option for spreading awareness in infection prevention. Curr Treat Options Infect Dis. 2021; 13(1):14-31. [accessed 10 Sep 2023]. [CrossRef]
  30. Braun V, Clarke V. Thematic Analysis: A Practical Guide. London: Sage Publications; 2022.
Figure 1. Details the 6-Phase thematic analysis approach [30] whilst visually representing each stage in the data analysis process.
Figure 1. Details the 6-Phase thematic analysis approach [30] whilst visually representing each stage in the data analysis process.
Preprints 96999 g001
Figure 2. Thematic tree showcasing the three overarching themes, eight themes and the corresponding sub-themes, according to the type of group in which they were discussed.
Figure 2. Thematic tree showcasing the three overarching themes, eight themes and the corresponding sub-themes, according to the type of group in which they were discussed.
Preprints 96999 g002
Table 1. Facebook group descriptors and number of posts collected per group.
Table 1. Facebook group descriptors and number of posts collected per group.
Facebook Group Name Member Count Activity Level Admin & Moderators Posts Analysed
Brachycephalic Breeds
PUG
Pug Lovers UK 4.7K 10 posts per week 3 admin, 1 moderator 30 posts
Pug Lovers UK 10.1K 10 posts per day 4 admin, 2 moderators 34 posts
FRENCH BULLDOG
French Bulldogs in the UK 51K 10+ posts per day 13 admin 27 posts
French Bulldogs UK 47K 10+ posts per day 4 admin, 12 moderators 43 posts
ENGLISH BULLDOG
English BULLDOGS UK ONLY 15.8K 10+ posts per day 3 admin 35 posts
English Bulldogs UK 1.7K 3 posts per day 3 admin, 1 moderator 8 posts
Non-brachycephalic Breeds
LABRADOR
Labradors UK 47K 10+ posts per day 13 admin, 6 moderators 20 posts
Labrador Owners UK 30.9K 10+ posts per day 2 admin, 4 moderators 20 posts
GOLDEN RETRIEVER
Golden Retrievers UK 13K 10+ posts per day 4 admin 20 posts
Golden Retriever Owners UK 13K 10+ posts per day 3 admin, 1 moderator 20 posts
GERMAN SHEPHERD
German Shepherd Family UK 11.5K 10+ posts per day 11 admin 20 posts
German Shepherd UK 15.6K 10+ posts per day 12 admin 20 posts
Table 2. Coding framework presenting the themes, descriptions and prevalence between brachycephalic and non-brachycephalic breed groups.
Table 2. Coding framework presenting the themes, descriptions and prevalence between brachycephalic and non-brachycephalic breed groups.
Overarching Theme Sub-theme Description Brachycephalic Frequency Non-brachycephalic Frequency
Advice Seeking FB users actively seek guidance, insights or recommendations from the collective knowledge and experiences of group members. It reflects the fundamental value of online communities in facilitating the exchange of information and mutual support among users. N=123 N=109
Pre-purchase research (3%) Group members engage in conversations, inquiries and information-sharing activities related to researching and preparing or the acquisition of a new dog. It can reflect a conscientious and responsible approach of individuals pre-acquisition. It may include breed-specific health enquiries, ethical and responsible ownership, breeder and adoption guidance and financial considerations. N=3 N=4
Dog ownership experiences (35%) The day-to-day journey of dog ownership and the various challenges it presents. Advice is sought to enhance their understanding and management of life with their dog. It may include potential ill-health signs, behavioural guidance, practical tips and recommendations. N=43 N=39
Preventative health intervention (33%) Focusing on proactive steps, preventative measures and strategies aimed at safeguarding and enhancing the overall health and wellbeing of the dog. Groups members actively seek advice and share knowledge to reduce the risk of health issues. It may include service and product recommendations and requesting second opinions. N=15 N=61
Decisions on corrective surgery(29%) Seeking advice related to difficult and complex decisions that dog owners must take when considering corrective surgery to resolve health issues. They request personal experiences and advice potentially to make better informed choices. It may include treatment options, risks and benefits, financial considerations, quality of life, shared experiences and post-operative care. N=62 N=5
Advice Giving Encapsulating the act of group members sharing a variety of content, including first-hand experiences, stories, advice, resources, photos and more. It represents the communal spirit and social support that is found within FB groups. N=11 N=6
Sharing Knowledge (65%) Active participation of group members offering knowledge, experience and insights to assist fellow members. It highlights the supportive and collaborative nature of FB groups. It may include highlighting health symptoms, providing knowledge of treatment options and veterinary professionals offering their expertise. N=6 N=5
Raising awareness (35%) Pro-active efforts of group members to disseminate knowledge, promote education and advocacy for positive change. It may include support for animal welfare, breeding ethics and awareness of negative services. N=5 1
Community Bonding Mechanisms Various strategies and elements that contribute to building and strengthening the sense of community and shared identity within the group. It reflects the importance of a welcoming, empathetic and cohesive environment where members connect, share and support each other. N= 43 N= 5
Seeking social support (33%) Group members actively seek emotional support, guidance and affiliation. It features the role of the group as a safe source of understanding and social support for members who may be dealing with various challenges. It may include open sharing of concerns, empathetic responses, validation seeking and positive reinforcement. N= 14 N= 2
Sharing experiences (67%) Group members candidly share their personal stories as dog owners. It highlights the role of shared experiences in building an understanding online community. The value of personal narratives in building connections and providing support is emphasised. It may include personal anecdotes, challenges and triumphs and any updates to previous posts. N= 29 N= 3
Disclaimer/Publisher’s Note: The statements, opinions and data contained in all publications are solely those of the individual author(s) and contributor(s) and not of MDPI and/or the editor(s). MDPI and/or the editor(s) disclaim responsibility for any injury to people or property resulting from any ideas, methods, instructions or products referred to in the content.
Copyright: This open access article is published under a Creative Commons CC BY 4.0 license, which permit the free download, distribution, and reuse, provided that the author and preprint are cited in any reuse.
Prerpints.org logo

Preprints.org is a free preprint server supported by MDPI in Basel, Switzerland.

Subscribe

Disclaimer

Terms of Use

Privacy Policy

Privacy Settings

© 2026 MDPI (Basel, Switzerland) unless otherwise stated