Submitted:
15 December 2023
Posted:
18 December 2023
You are already at the latest version
Abstract
Keywords:
1. Introduction
2. Materials and Methods
2.1. Cell Culture
2.2. Isolation of Lysosomal Fraction
2.3. Western Blot Analyses
2.4. Microscale Thermophoresis (MST)
2.5. Solid Supported Membrane-Based Electrophysiology (SSME)
2.6. Molecular Docking
2.7. Statistics
3. Results
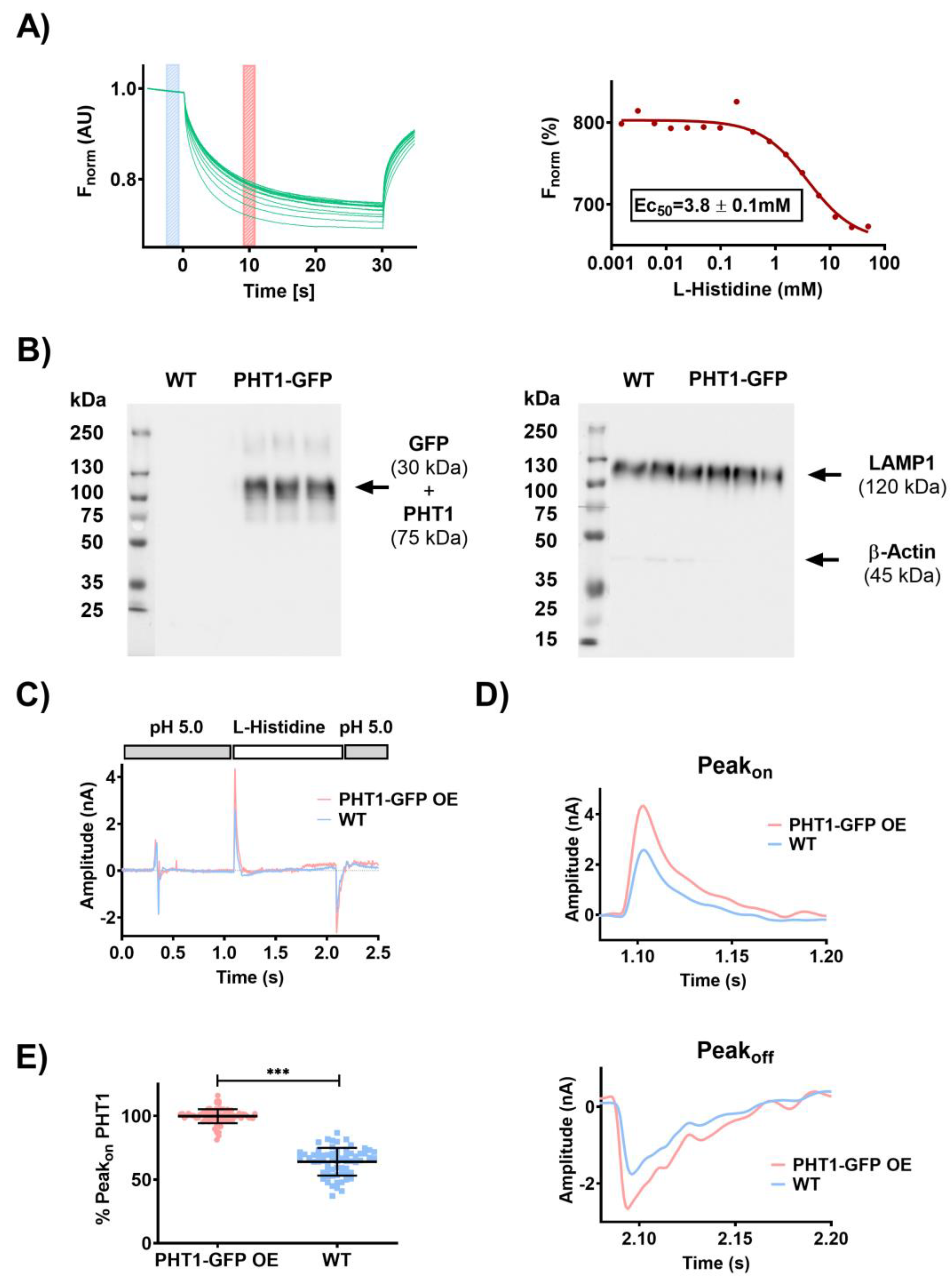
3.1. SSME—A New Approach to Study the Functional Activity of PHT1 (SLC15A4)
3.2. Functional Characterization of PHT1 (SLC15A4) by SSME
3.3. Molecular Docking - PHT1 (SLC15A4) cryo-EM and AlphaFold 3D Structures

4. Discussion
4.1. Substrate Selectivity
4.2. pH-Dependence
4.3. Molecular Docking
4.4. PHT1 SSME Assay Limitations
5. Conclusions
Author Contributions
Funding
Institutional Review Board Statement
Data Availability Statement
Acknowledgments
Conflicts of Interest
References
- Smith, D.E.; Clemencon, B.; Hediger, M.A. Proton-coupled oligopeptide transporter family SLC15: physiological, pharmacological and pathological implications. Mol. Aspects Med. 2013, 34, 323–336. [Google Scholar] [CrossRef]
- Custodio, T.F.; Killer, M.; Yu, D.; Puente, V.; Teufel, D.P.; Pautsch, A.; Schnapp, G.; Grundl, M.; Kosinski, J.; Low, C. Molecular basis of TASL recruitment by the peptide/histidine transporter 1, PHT1. Nat. Commun. 2023, 14, 5696. [Google Scholar] [CrossRef]
- Dong, M.; Li, P.; Luo, J.; Chen, B.; Jiang, H. Oligopeptide/Histidine Transporter PHT1 and PHT2 - Function, Regulation, and Pathophysiological Implications Specifically in Immunoregulation. Pharm. Res. 2023. [Google Scholar] [CrossRef] [PubMed]
- Kobayashi, T.; Toyama-Sorimachi, N. Metabolic control from the endolysosome: lysosome-resident amino acid transporters open novel therapeutic possibilities. Front. Immunol. 2023, 14, 1243104. [Google Scholar] [CrossRef] [PubMed]
- Sreedharan, S.; Stephansson, O.; Schioth, H.B.; Fredriksson, R. Long evolutionary conservation and considerable tissue specificity of several atypical solute carrier transporters. Gene 2011, 478, 11–18. [Google Scholar] [CrossRef] [PubMed]
- Viennois, E.; Pujada, A.; Zen, J.; Merlin, D. Function, Regulation, and Pathophysiological Relevance of the POT Superfamily, Specifically PepT1 in Inflammatory Bowel Disease. Compr. Physiol. 2018, 8, 731–760. [Google Scholar] [CrossRef] [PubMed]
- Yamashita, T.; Shimada, S.; Guo, W.; Sato, K.; Kohmura, E.; Hayakawa, T.; Takagi, T.; Tohyama, M. Cloning and functional expression of a brain peptide/histidine transporter. J. Biol. Chem. 1997, 272, 10205–10211. [Google Scholar] [CrossRef] [PubMed]
- Song, F.; Hu, Y.; Wang, Y.; Smith, D.E.; Jiang, H. Functional Characterization of Human Peptide/Histidine Transporter 1 in Stably Transfected MDCK Cells. Mol. Pharm. 2018, 15, 385–393. [Google Scholar] [CrossRef]
- Hu, Y.; Song, F.; Jiang, H.; Nunez, G.; Smith, D.E. SLC15A2 and SLC15A4 Mediate the Transport of Bacterially Derived Di/Tripeptides To Enhance the Nucleotide-Binding Oligomerization Domain-Dependent Immune Response in Mouse Bone Marrow-Derived Macrophages. J. Immunol. 2018, 201, 652–662. [Google Scholar] [CrossRef]
- Bhardwaj, R.K.; Herrera-Ruiz, D.; Eltoukhy, N.; Saad, M.; Knipp, G.T. The functional evaluation of human peptide/histidine transporter 1 (hPHT1) in transiently transfected COS-7 cells. Eur. J. Pharm. Sci. 2006, 27, 533–542. [Google Scholar] [CrossRef]
- Lindley, D.J.; Carl, S.M.; Mowery, S.A.; Knipp, G.T. The Evaluation of Peptide/Histidine Transporter 1 (Pht1) Function: Uptake Kinetics Utilizing a Cos-7 Stably Transfected Cell Line. Rev. Mex. Cienc. Farm. 2011, 42, 57–65. [Google Scholar]
- Herrera-Ruiz, D.; Wang, Q.; Gudmundsson, O.S.; Cook, T.J.; Smith, R.L.; Faria, T.N.; Knipp, G.T. Spatial expression patterns of peptide transporters in the human and rat gastrointestinal tracts, Caco-2 in vitro cell culture model, and multiple human tissues. AAPS PharmSci. 2001, 3, E9. [Google Scholar] [CrossRef]
- Sasawatari, S.; Okamura, T.; Kasumi, E.; Tanaka-Furuyama, K.; Yanobu-Takanashi, R.; Shirasawa, S.; Kato, N.; Toyama-Sorimachi, N. The solute carrier family 15A4 regulates TLR9 and NOD1 functions in the innate immune system and promotes colitis in mice. Gastroenterology 2011, 140, 1513–1525. [Google Scholar] [CrossRef]
- Baccala, R.; Gonzalez-Quintial, R.; Blasius, A.L.; Rimann, I.; Ozato, K.; Kono, D.H.; Beutler, B.; Theofilopoulos, A.N. Essential requirement for IRF8 and SLC15A4 implicates plasmacytoid dendritic cells in the pathogenesis of lupus. Proc. Natl. Acad. Sci. USA 2013, 110, 2940–2945. [Google Scholar] [CrossRef]
- Kobayashi, T.; Shimabukuro-Demoto, S.; Yoshida-Sugitani, R.; Furuyama-Tanaka, K.; Karyu, H.; Sugiura, Y.; Shimizu, Y.; Hosaka, T.; Goto, M.; Kato, N.; et al. The histidine transporter SLC15A4 coordinates mTOR-dependent inflammatory responses and pathogenic antibody production. Immunity 2014, 41, 375–388. [Google Scholar] [CrossRef] [PubMed]
- Kobayashi, T.; Nguyen-Tien, D.; Ohshima, D.; Karyu, H.; Shimabukuro-Demoto, S.; Yoshida-Sugitani, R.; Toyama-Sorimachi, N. Human SLC15A4 is crucial for TLR-mediated type I interferon production and mitochondrial integrity. Int. Immunol. 2021, 33, 399–406. [Google Scholar] [CrossRef] [PubMed]
- Heinz, L.X.; Lee, J.; Kapoor, U.; Kartnig, F.; Sedlyarov, V.; Papakostas, K.; Cesar-Razquin, A.; Essletzbichler, P.; Goldmann, U.; Stefanovic, A.; et al. TASL is the SLC15A4-associated adaptor for IRF5 activation by TLR7-9. Nature 2020, 581, 316–322. [Google Scholar] [CrossRef] [PubMed]
- Han, J.W.; Zheng, H.F.; Cui, Y.; Sun, L.D.; Ye, D.Q.; Hu, Z.; Xu, J.H.; Cai, Z.M.; Huang, W.; Zhao, G.P.; et al. Genome-wide association study in a Chinese Han population identifies nine new susceptibility loci for systemic lupus erythematosus. Nat. Genet 2009, 41, 1234–1237. [Google Scholar] [CrossRef] [PubMed]
- Lee, H.S.; Kim, T.; Bang, S.Y.; Na, Y.J.; Kim, I.; Kim, K.; Kim, J.H.; Chung, Y.J.; Shin, H.D.; Kang, Y.M.; et al. Ethnic specificity of lupus-associated loci identified in a genome-wide association study in Korean women. Ann Rheum Dis 2014, 73, 1240–1245. [Google Scholar] [CrossRef] [PubMed]
- Wang, C.; Ahlford, A.; Jarvinen, T.M.; Nordmark, G.; Eloranta, M.L.; Gunnarsson, I.; Svenungsson, E.; Padyukov, L.; Sturfelt, G.; Jonsen, A.; et al. Genes identified in Asian SLE GWASs are also associated with SLE in Caucasian populations. Eur. J. Hum. Genet. 2013, 21, 994–999. [Google Scholar] [CrossRef] [PubMed]
- Zhang, M.; Chen, F.; Zhang, D.; Zhai, Z.; Hao, F. Association Study Between SLC15A4 Polymorphisms and Haplotypes and Systemic Lupus Erythematosus in a Han Chinese Population. Genet. Test Mol. Biomarkers 2016, 20, 451–458. [Google Scholar] [CrossRef]
- Zuo, X.B.; Sheng, Y.J.; Hu, S.J.; Gao, J.P.; Li, Y.; Tang, H.Y.; Tang, X.F.; Cheng, H.; Yin, X.Y.; Wen, L.L.; et al. Variants in TNFSF4, TNFAIP3, TNIP1, BLK, SLC15A4 and UBE2L3 interact to confer risk of systemic lupus erythematosus in Chinese population. Rheumatol. Int. 2014, 34, 459–464. [Google Scholar] [CrossRef]
- Takeuchi, F.; Ochiai, Y.; Serizawa, M.; Yanai, K.; Kuzuya, N.; Kajio, H.; Honjo, S.; Takeda, N.; Kaburagi, Y.; Yasuda, K.; et al. Search for type 2 diabetes susceptibility genes on chromosomes 1q, 3q and 12q. J. Hum. Genet. 2008, 53, 314–324. [Google Scholar] [CrossRef]
- Simm, F.; Griesbeck, A.; Choukair, D.; Weiss, B.; Paramasivam, N.; Klammt, J.; Schlesner, M.; Wiemann, S.; Martinez, C.; Hoffmann, G.F.; et al. Identification of SLC20A1 and SLC15A4 among other genes as potential risk factors for combined pituitary hormone deficiency. Genet Med. 2018, 20, 728–736. [Google Scholar] [CrossRef]
- Huang, H.; Wang, J.; Chen, S.; He, H.; Shang, Y.; Guo, X.; Lou, G.; Ji, J.; Guo, M.; Chen, H.; et al. SLC15A4 Serves as a Novel Prognostic Biomarker and Target for Lung Adenocarcinoma. Front. Genet 2021, 12, 666607. [Google Scholar] [CrossRef]
- Kobayashi, T.; Tsutsui, H.; Shimabukuro-Demoto, S.; Yoshida-Sugitani, R.; Karyu, H.; Furuyama-Tanaka, K.; Ohshima, D.; Kato, N.; Okamura, T.; Toyama-Sorimachi, N. Lysosome biogenesis regulated by the amino-acid transporter SLC15A4 is critical for functional integrity of mast cells. Int. Immunol. 2017, 29, 551–566. [Google Scholar] [CrossRef]
- Bazzone, A.; Barthmes, M. Functional Characterization of SLC Transporters Using Solid Supported Membranes. Methods Mol. Biol. 2020, 2168, 73–103. [Google Scholar] [CrossRef]
- Nydegger, D.T.; Pujol-Gimenez, J.; Kandasamy, P.; Vogt, B.; Hediger, M.A. Applications of the Microscale Thermophoresis Binding Assay in COVID-19 Research. Viruses 2023, 15. [Google Scholar] [CrossRef] [PubMed]
- Clemencon, B.; Luscher, B.P.; Hediger, M.A. Establishment of a novel microscale thermophoresis ligand-binding assay for characterization of SLC solute carriers using oligopeptide transporter PepT1 (SLC15 family) as a model system. J. Pharmacol. Toxicol. Methods 2018, 92, 67–76. [Google Scholar] [CrossRef] [PubMed]
- Jinn, S.; Drolet, R.E.; Cramer, P.E.; Wong, A.H.; Toolan, D.M.; Gretzula, C.A.; Voleti, B.; Vassileva, G.; Disa, J.; Tadin-Strapps, M.; et al. TMEM175 deficiency impairs lysosomal and mitochondrial function and increases alpha-synuclein aggregation. Proc. Natl. Acad. Sci. USA 2017, 114, 2389–2394. [Google Scholar] [CrossRef] [PubMed]
- Kalatzis, V.; Cherqui, S.; Antignac, C.; Gasnier, B. Cystinosin, the protein defective in cystinosis, is a H(+)-driven lysosomal cystine transporter. EMBO J 2001, 20, 5940–5949. [Google Scholar] [CrossRef] [PubMed]
- Frolund, S.; Holm, R.; Brodin, B.; Nielsen, C.U. The proton-coupled amino acid transporter, SLC36A1 (hPAT1), transports Gly-Gly, Gly-Sar and other Gly-Gly mimetics. Br. J. Pharmacol. 2010, 161, 589–600. [Google Scholar] [CrossRef]
- Scalise, M.; Galluccio, M.; Pochini, L.; Cosco, J.; Trotta, M.; Rebsamen, M.; Superti-Furga, G.; Indiveri, C. Insights into the transport side of the human SLC38A9 transceptor. Biochim. Biophys Acta Biomembr. 2019, 1861, 1558–1567. [Google Scholar] [CrossRef] [PubMed]
- Lawrence, R.E.; Zoncu, R. The lysosome as a cellular centre for signalling, metabolism and quality control. Nat Cell Biol 2019, 21, 133–142. [Google Scholar] [CrossRef] [PubMed]
- Rebsamen, M.; Pochini, L.; Stasyk, T.; de Araújo, M.E.G.; Galluccio, M.; Kandasamy, R.K.; Snijder, B.; Fauster, A.; Rudashevskaya, E.L.; Bruckner, M.; et al. SLC38A9 is a component of the lysosomal amino acid sensing machinery that controls mTORC1. Nature 2015, 519, 477. [Google Scholar] [CrossRef] [PubMed]
- Wang, D.; Wan, X.B.; Du, X.L.; Zhong, Z.X.; Peng, J.; Xiong, Q.; Chai, J.; Jiang, S.W. Insights into the Interaction of Lysosomal Amino Acid Transporters SLC38A9 and SLC36A1 Involved in mTORC1 Signaling in C2C12 Cells. Biomolecules 2021, 11. [Google Scholar] [CrossRef] [PubMed]
- Liu, B.; Du, H.W.; Rutkowski, R.; Gartner, A.; Wang, X.C. LAAT-1 Is the Lysosomal Lysine/Arginine Transporter That Maintains Amino Acid Homeostasis. Science 2012, 337, 351–354. [Google Scholar] [CrossRef] [PubMed]
- Verdon, Q.; Boonen, M.; Ribes, C.; Jadot, M.; Gasnier, B.; Sagne, C. SNAT7 is the primary lysosomal glutamine exporter required for extracellular protein-dependent growth of cancer cells. Proc. Natl. Acad. Sci. USA 2017, 114, E3602–E3611. [Google Scholar] [CrossRef]
- Song, F.F.; Yi, Y.D.; Li, C.; Hu, Y.J.; Wang, J.H.; Smith, D.E.; Jiang, H.D. Regulation and biological role of the peptide/histidine transporter SLC15A3 in Toll-like receptor-mediated inflammatory responses in macrophage. Cell. Death Dis. 2018, 9. [Google Scholar] [CrossRef]
- Bock, C.; Zollmann, T.; Lindt, K.A.; Tampé, R.; Abele, R. Peptide translocation by the lysosomal ABC transporter TAPL is regulated by coupling efficiency and activation energy. Sci. Rep.-Uk 2019, 9. [Google Scholar] [CrossRef]
- Park, J.G.; Kim, S.; Jang, E.; Choi, S.H.; Han, H.; Ju, S.; Kim, J.W.; Min, D.; Jin, M.S. The lysosomal transporter TAPL has a dual role as peptide translocator and phosphatidylserine floppase. Nat. Commun. 2022, 13. [Google Scholar] [CrossRef] [PubMed]
- Xu, H.; Ren, D. Lysosomal physiology. Annu Rev. Physiol. 2015, 77, 57–80. [Google Scholar] [CrossRef] [PubMed]
- Bazzone, A.; Madej, M.G.; Kaback, H.R.; Fendler, K. pH Regulation of Electrogenic Sugar/H+ Symport in MFS Sugar Permeases. PLoS One 2016, 11, e0156392. [Google Scholar] [CrossRef] [PubMed]
- Harikumar, P.; Reeves, J.P. The lysosomal proton pump is electrogenic. J Biol Chem 1983, 258, 10403–10410. [Google Scholar] [CrossRef] [PubMed]
- Sasaki, M.; Takagi, M.; Okamura, Y. A voltage sensor-domain protein is a voltage-gated proton channel. Science 2006, 312, 589–592. [Google Scholar] [CrossRef]
- Garcia-Ortegon, M.; Simm, G.N.C.; Tripp, A.J.; Hernandez-Lobato, J.M.; Bender, A.; Bacallado, S. DOCKSTRING: Easy Molecular Docking Yields Better Benchmarks for Ligand Design. J. Chem. Inf. Model. 2022, 62, 3486–3502. [Google Scholar] [CrossRef]
- Boeszoermenyi, A.; Bernaleau, L.; Chen, X.; Kartnig, F.; Xie, M.; Zhang, H.; Zhang, S.; Delacretaz, M.; Koren, A.; Hopp, A.K.; et al. A conformation-locking inhibitor of SLC15A4 with TASL proteostatic anti-inflammatory activity. Nat. Commun. 2023, 14, 6626. [Google Scholar] [CrossRef]
- Lazar, D.C.; Wang, W.W.; Chiu, T.-Y.; Li, W.; Jadhav, A.M.; Wozniak, J.M.; Gazaniga, N.; Theofilopoulos, A.N.; Teijaro, J.R.; Parker, C.G. Chemoproteomics-guided development of SLC15A4 inhibitors with anti-inflammatory activity. bioRxiv 2022, 2022.2010.2007.511216. [CrossRef]





Disclaimer/Publisher’s Note: The statements, opinions and data contained in all publications are solely those of the individual author(s) and contributor(s) and not of MDPI and/or the editor(s). MDPI and/or the editor(s) disclaim responsibility for any injury to people or property resulting from any ideas, methods, instructions or products referred to in the content. |
© 2023 by the authors. Licensee MDPI, Basel, Switzerland. This article is an open access article distributed under the terms and conditions of the Creative Commons Attribution (CC BY) license (http://creativecommons.org/licenses/by/4.0/).