Submitted:
10 December 2023
Posted:
11 December 2023
You are already at the latest version
Abstract
Keywords:
1. Introduction
2. Materials and Methods
2.1. Animals
2.2. Morphological and behavioral evaluation
2.3. Semen quality evaluation
2.4. Machine Learning analysis
- Satisfactory (A class): bulls have a high pregnancy rate in a short time.
- Unsatisfactory (B class): Bulls have a low pregnancy rate.
- Bad (C class): Bulls nearly seldom have cow pregnancies.

| BBSE parameters | Genetic Group N= 359 | ||||||||||||
| Zebu Bos indicus N=73 | European Bos taurus N= 136 | Crossbreed N=150 | |||||||||||
| Brahman (n=41) | Gyr (n=32) | Simmental (n=18) | Brown Swiss (n=24) | Charolais (n=78) | Holstein (n=3) | Angus (n=7) | Limousin (n=6) | Charolais X Ce (n=57) | Holst X Ce (n=2) | Swiss X Ce (n=62) | Symthetic X Ce (n=29) | ||
| BCS (1-5) | 3.59 ± 0.08 | 3.37 ± 0.08 | 3.63 ± 0.13 | 3.04 ± 0.07 | 3.27 ± 0.07 | 3.33 ± 0.33 | 3.50 ± 0.18 | 4.00 ± 0.22 | 2.85 ± 0.04 | 4.00 ± 0.04 | 3.24 ± 0.06 | 3.96 ± 0.03 | |
| Age (years) | 4.51 ± 0.24 | 3.97 ± 0.29 | 3.61 ± 0.32 | 3.17 ± 0.25 | 4.17 ± 0.24 | 4.33 ± 0.33 | 3.57 ± 0.57 | 4.66 ± 0.80 | 5.00 ± 0.37 | 5.50 ± 1.50 | 5.16 ± 0.17 | 3.59 ± 0.19 | |
| Libido (1-10) | 7.73 ± 0.19 | 7.31 ± 0.32 | 8.15 ± 0.32 | - | 7.43 ± 0.18 | - | - | - | 7.42 ± 0.16 | - | 7.05 ± 0.20 | - | |
| Scrotal Circ. (cm) | 37.14 ± 0.34 | 36.81 ± 0.54 | 37.44 ± 0.28 | 32.50 ± 0.70 | 35.83 ± 0.27 | 40.67 ± 1.86 | 36.57 ± 1.26 | 34.16 ± 1.07 | 36.87 ± 0.23 | 44.00 ± 0.23 | 38.30 ± 0.40 | 36.28 ± 0.68 | |
| Semen vol. (ml) | 5.48 ± 0.33 | 5.03 ± 0.24 | 4.25 ± 0.39 | 4.92 ± 0.60 | 4.16 ± 0.21 | 2.33 ± 0.33 | 5.85 ± 0.91 | 5.83 ± 1.70 | 3.56 ± 0.18 | 4.00 ± 2.00 | 5.76 ± 0.32 | 4.62 ± 0.33 | |
| Sperm Conc. (X106) | 507.2 ± 34.4 | 497.5 ± 48.7 | 494.3 ± 73.2 | 338.8 ± 43.4 | 496.0 ± 36.6 | 263.3 ± 28.8 | 384.2 ± 134.2 | 413.3 ± 115.8 | 621.2 ± 50.6 | 250.0 ± 50.0 | 477.4 ± 34.0 | 496.9 ± 49.4 | |
| Sperm Mot (%) | 53.41 ± 2.96 | 56.56 ± 3.57 | 53.61 ± 6.38 | 64.38 ± 4.46 | 60.91 ± 2.73 | 24.19 ± 1.44 | 55.71 ± 7.10 | 62.50 ± 12.63 | 68.84 ± 2.89 | 60.00 ± 10.00 | 49.03 ± 2.94 | 65.00 ± 2.57 | |
| Cows (n) | 27.17 ± 1.29 | 29.00 ± 1.92 | 25.92 ± 2.29 | - | 32.90 ± 0.76 | - | - | - | 28.78 ± 0.58 | - | 31.03 ± 1.08 | - | |
| Pregnancy rate (%) | 38.85 ± 1.70 | 36.00 ± 1.96 | 41.15 ± 1.46 | 3.04 ± 0.07 | 43.46 ± 2.19 | 3.33 ± 0.33 | 3.50 ± 0.18 | 4.00 ± 0.22 | 45.44 ± 1.78 | 4.00 ± 0.04 | 33.41 ± 1.62 | 3.96 ± 0.03 | |
| Satisfactory n (%) | 37 (90.24) | 25 (78.13) | 15 (83.33) | 14 (58.33) | 60 (76.92) | 0 (0.0) | 5 (71.42) | 5 (83.33) | 45 (78.95) | 2 (100) | 51 (82.26) | 29 (100) | |
| Unsatisfactory n (%) | 3 (7.32) | 6 (18.75) | 3 (16.67) | 10 (41.67) | 16 (20.51) | 3 (100) | 2 (28.57) | 1 (16.67) | 12 (21.05) | 0 (0.0) | 6 (9.68) | 0 (0.0) | |
| Bad n (%) | 1 (2.44) | 1 (3.13) | 0 (0.0) | 0 (0.0) | 2 (2.56) | 0 (0.0) | 0 (0.0) | 0 (0.0) | 0 (0.0) | 0 (0.0) | 5 (8.06) | 0 (0.0) | |
3. Results
3.1. Unsupervised Algorithm
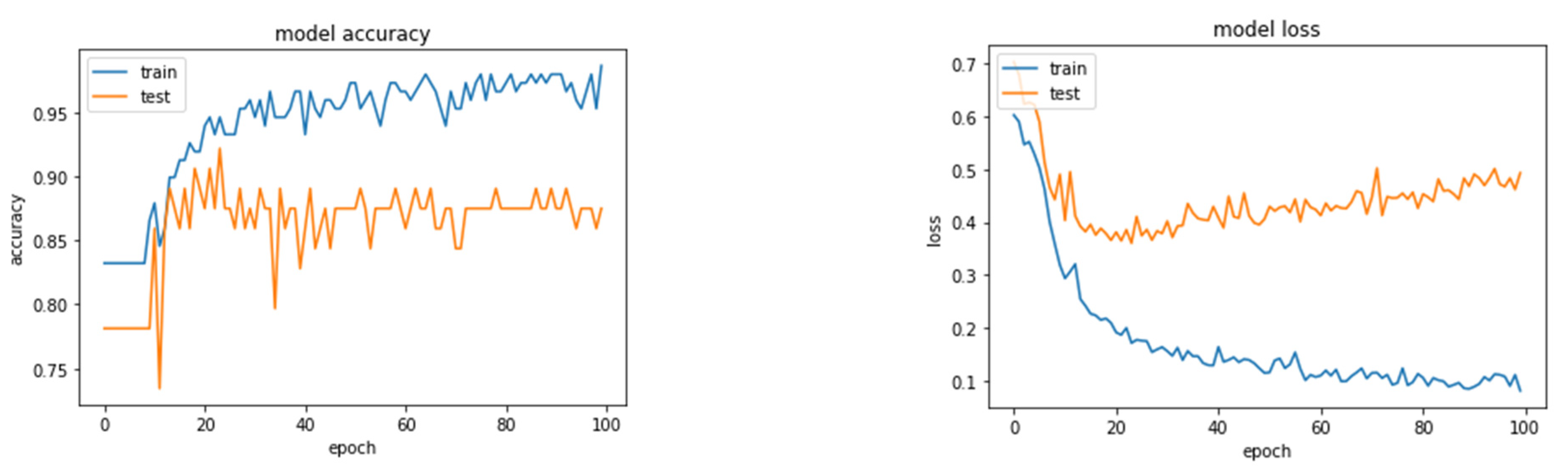
3.1. Supervised Algorithm.
- A = Activation Function: Sigmoid (S) and Relu (R).
- O = Optimizer method: ADAM (A) and SGD.
- N = Number of neurons: 8, 16, 32, 64, 128, 256, and 512

4. Discussion
5. Conclusions
Author Contributions
Funding
Institutional Review Board Statement
Data Availability Statement
Acknowledgments
Conflicts of Interest
References
- Martínez, J.C., Castillo, S.P., Villalobos, A., and Hernández, J. Sistemas de producción con rumiantes en México. RCA. 2017, 26, 132–152.
- Cañón J, García D, Delgado J, Dunner S, Da Gama LT, Landi V, Martín-Burriel I, Martínez A, Penedo C, Rodellar C. Relative breed contributions to neutral genetic diversity of a comprehensive representation of Iberian native cattle. J. Animal. 2011, 5, 1323–1334. [Google Scholar] [CrossRef] [PubMed]
- Domínguez, B. , Hernández, A., Rodríguez, A., Cervantes, P., Barrientos, M., and Pinos, J.M. Changes in Livestock Weather Security Index (Temperature Humidity Index, THI) During the Period 1917–2016 in Veracruz, Mexico. J Anim Res. 2017, 7, 983–991. [Google Scholar] [CrossRef]
- Ginja, C. , Gama L.T., Cortés O., Burriel I.M., Vega, J.L., Penedo C., Sponenberg P., Cañón J., Sanz A., do Egito A.A., Alvarez, L.A., Giovambattista, G., Agha, S., Rogberg, A., Cassiano, M.A., BioBovis Consortium, Delgado, J.V., and Martínez, A. The genetic ancestry of American Creole cattle inferred from uniparental and autosomal genetic markers. Sci Rep. 2019, 9. [Google Scholar] [CrossRef]
- Nichi, M. , Bols, P., Züge, R.M., Barnabe, V.H., Goovaerts, I., Barnabe, R.C., and Cortada, C.N.M. Seasonal variation in semen quality in Bos indicus and Bos taurus bulls raised under tropical conditions. Theriogenology. 2006, 66. [Google Scholar] [CrossRef]
- Páez, E.M. , Corredor, E.S. Evaluación de la aptitud reproductiva del toro. Ciencia y Agricultura. 2014, 11, 49–59, ISSN 0122-8420. [Google Scholar] [CrossRef]
- Chenoweth, P. Bull Libido/Serving Capacity. Vet Clin North Am Food Ani. Pract. 1997, 13 (2): 331-344. [CrossRef]
- Lessard, C. , Siqueira, L.G., D'Amours, O., Sullivan, R., Leclerc, P., and Palmer, C. Infertility in a beef bull due to a failure in the capacitation process. Theriogenology. 2011, 76, 891–9. [Google Scholar] [CrossRef]
- Overall, K. The ethogram project. J Vet Behav. 2013, 1, 1–5. [Google Scholar] [CrossRef]
- Wang, H., Li, X.G., Liu, T.Y., and Wu, Q. Data mining and its application in animal husbandry management systems. Adv Mat Res. 2014, 926–930, 2525–2528. [CrossRef]
- Liakos, K.G. , Busato, P., Moshou, D., Pearson, S., and Bochtis, D. Machine Learning in Agriculture: A Review. Sensors. 2018, 18, 2674. [Google Scholar] [CrossRef]
- Islam, A. , and Al-Badi, A. Emerging Data Sources in Decision Making and AI. Procedia Comput. Sci. 2020, 177, 318–323. [Google Scholar] [CrossRef]
- Vinod, U. Integrating intuition and artificial intelligence in organizational decision-making. Bus. Horiz. 2021, 64, 425–438. [Google Scholar] [CrossRef]
- Sharma, R. , Kamble, S.S., Gunasekaran, A., Kumar, V., Kumar, A. A systematic literature review on machine learning applications for sustainable agriculture supply chain performance. Comput Oper Res. 2020, 119. [Google Scholar] [CrossRef]
- Plenio, J.L. , Bartel, A., Madureira, A.M.L., Cerri, R.L.A., Heuwieser, W., and Borchardt, S. Application note: Validation of BovHEAT — An open-source analysis tool to process data from automated activity monitoring systems in dairy cattle for estrus detection. Comput Electron Agric. 2021, 188. [Google Scholar] [CrossRef]
- Neethirajan, S. The role of sensors, big data, and machine learning in modern animal farming. Sens. Bio-Sens. Res. 2020, 29. [Google Scholar] [CrossRef]
- Bishop, J.C. , Falzon, G., Trotter, M., Kwan, P., and Meek, P.D. Livestock vocalization classification in farm soundscapes. Comput Electron Agric. 2019, 162, 531–542. [Google Scholar] [CrossRef]
- Qiao, Y. Kong, H., Clark, C., Lomax, S., Su, D., Eiffert, S., and Sukkarieh, S. Intelligent perception for cattle monitoring: A review for cattle identification, body condition score evaluation, and weight estimation. Comput Electron Agric. 2021, 185. [Google Scholar] [CrossRef]
- Bao, J, Xie, Q. Artificial intelligence in animal farming: A systematic literature review. J. Clean. Prod. 2022, 331, ISSN 0959–6526. [Google Scholar] [CrossRef]
- Gorczyca, M. , Maia, H.F., Campos, A.S., and Gebremedhin, K. Machine learning algorithms to predict core, skin, and hair-coat temperatures of piglets. Comput Electron Agric. 2018, 151, 286–294, ISSN 0168-1699. [Google Scholar] [CrossRef]
- Torres, V.F., Barrientos, M., Hernández, H., Rodríguez, A., Cervantes, P., Landi, V., Hernández, A., Domínguez, B. Breeding soundness examination and herd proficiency of local genetic groups of bulls in tropical environment conditions in Veracruz. Mexico. Ital. J. Anim. Sci. 2020, 19, 840–855. [CrossRef]
- Oliveira, S.R. , Jardim, J.O., Peripolli V., Antunes, E., and Gonçalves, J.B. Reproductive success or failure in four breed groups of beef bulls. R. Bras. Zootec. 2015, 44, 240–247. [Google Scholar] [CrossRef]
- Sollenberger, L. Sustainable production systems for Cynodon species in the subtropics and tropics. R. Bras. Zootec. 2008, 37, 85–100. [Google Scholar] [CrossRef]
- Cruz, A, Hernández, A, Chay, AJ, Mendoza, SI, Ramírez, S, Rojas, AR, Ventura, J. Componentes del rendimiento y valor nutritivo de Brachiaria humidicola cv Chetumal a diferentes estrategias de pastoreo. Revista mexicana de ciencias agrícolas. 2017, 8. [Google Scholar] [CrossRef]
- Perea, F, Soto, E, González, C, Soto, G, Hernández, H. Factors affecting fertility according to the postpartum period in crossbred dual-purpose suckling cows in the tropics. Trop. Anim. Health Prod. 2005, 37, 559–572. [Google Scholar] [CrossRef] [PubMed]
- Galina, C.S. , Horn, M.M., and, Molina, R. Reproductive behavior in bulls raised under tropical and subtropical conditions. Horm Behav. 2007, 52, 26–31. [Google Scholar] [CrossRef] [PubMed]
- Koziol, J. H., and Chance, L. A. Society for Theriogenology Manual for Breeding Soundness Examination of Bulls. Second edition. Pike Road, Ala: Society for Theriogenology. 2018.
- Kunkle, W.E., Sand, R.S., and Rae D.O. Effect of body condition on productivity in beef cattle. Department of Animal Science, Florida, Cooperative Extension Service, Institute of Food and Agricultural Sciences, University of Florida. 1994, SP-144. Available online: https://original-ufdc.uflib.ufl.edu/IR00004528/00001 (accessed on 30 Nov. 2023).
- Beggs, D., Bertram, J., Chenoweth, P., Entwistle, K., Fordyce, G., Johnston, H., Johnston, P., McGowan, M., Niethe, G., and Norman, S. Veterinary bull breeding soundness evaluation, 1st ed.; The University of Queensland, Australian Veterinary Association, Australia, 2013. pp. 75-88.
- Chenoweth, P. Bull Libido/Serving Capacity. Vet. Clin. North Am. Food Anim. 1997, 13, 331–44. [Google Scholar] [CrossRef] [PubMed]
- Chenoweth, P. , Hopkins, F.M., Spitzer, J.C., and Larsen, R.E. Guidelines for using the bull breeding soundness evaluation form. Clinical Theriogenology. 2010, 2, 43–50. [Google Scholar]
- Furman, J. W. , Ball L., and Seidel Jr., G.E. Electroejaculation of bulls using pulse waves of variable frequency and length. J. Anim. Sci. 1975, 40, 665–670. [Google Scholar] [CrossRef]
- Moskovtsev, S.I. , and Librach, C.L. Methods of sperm vitality assessment. Methods mol. biol. 2013, 927, 13–9. [Google Scholar] [CrossRef]
- Atiq, N. , Ullah, N., Andrabi, S., and Akhter, S. Comparison of photometer with improved Neubauer hemocytometer and Makler counting chamber for sperm concentration measurement in cattle. Pak Vet J. 2011, 31, 83–84. [Google Scholar]
- Barth, A. Bull breeding soundness evaluation, 2nd Edition; The Western Canadian Association of Bovine Practitioners. 2000, ISBN 0901016101.
- Barth, A. Review: The use of bull breeding soundness evaluation to identify subfertile and infertile bulls. J. Anim. 2018, 12, s158–s164. [Google Scholar] [CrossRef] [PubMed]
- Pedregosa, F., Varoquaux, G., Gramfort, A., Michel, V., Thirion, B., Grisel, O., Blondel, M., Pretenhofer, P., Weiss, R., Dubourg, V., Vanderplas, J., Passos, A., Cournapeau, D., Brucher, M., Perrot, M., and Duchesnay, É. Scikit-learn: Machine Learning in Python, JMLR 12, 2011, 2825-2830. Available online: https://www.semanticscholar.org/reader/168f28ac3c8c7ea63bf7ed25f2288e8b67e2fe74 (accessed on 30 Nov. 2023).
- Abadi, M., Barham, P., Chen, J., Chen, Z., Davis, A., Den, J., Devin, M., Ghemawat, S., Irving, G., Isard, M., Kudlur, M., Levenberg, J., Monga, R., Moore, S., Murray, D.G., Steiner, B., Tucker, P., Vasudevan, V., Warden, P., Wicke, M., Yu, Y., and Zheng, X., Google Brain. Tensorflow: A system for large-scale machine learning. 12th “USENIX” Symposium on Operating Systems Design and Implementation, USA, 2-4 November 2016.
- Engelken, T.J. The development of beef breeding bulls. Theriogenology. 2008, 70, 573–575. [Google Scholar] [CrossRef] [PubMed]
- Fan, J. , and Li, R. Variable selection via nonconcave penalized likelihood and its oracle properties. J. Am. Stat. Assoc. 2001, 96, 1348–1360. [Google Scholar] [CrossRef]
- Shirfadizar, A., Miar, Y., Plastow, G., Basarab, J.A.J., Li, C., Fitzsimmons, C., Riazi, C., and Manafiazar, G. A machine learning approach to predict the most and the least feed-efficient groups in beef cattle. Smart Agricultural Technology. 2023, 5 100314. [CrossRef]









| Variable | Scale | Assessment | Reference |
|---|---|---|---|
| Genetic group | race | objective | [22] |
| Body Condition Score (BCS) | 1 to 5 | subjective | [28] |
| Age | years | objective | [31] |
| Scrotal circumference | cm | objective | [29] |
| Semen volume | ml | objective | [31] |
| Sperm Concentration | x106 | objective | [34] |
| Individual Sperm Motility | % | subjective | [33] |
| Gross motility | category | subjective | [31] |
| Color | creamy- translucent | subjective | [35] |
| Density | 4 to 1 | objective | [35] |
| Libido | 0 to 10 | objective | [31] |
| Pregnancy rate | % | objective | [25] [26] |
| Cows | n | objective | [26] |
| Calving interval | days | objective | [26] |
| Variable Type | Source | |
|---|---|---|
| Individual Motility (%) | ||
| Semen | Semen Volume | |
| Anatomy & Physiology (A&P) | Sperm Concentration | |
| Body | Age | |
| Scrotal Circumference | ||
| CI | ||
| Performance | Num. Cows | |
| Pregnancy Rate |
| Class | A | B & C | Total |
|---|---|---|---|
| A | 61.50% | 20.19% | 81.69% |
| B & C | 1.41% | 16.90% | 18.31% |
| Total | 62.91% | 37.09% | 100.00% |
| Class | Precision | Recall | f1-score | Support |
|---|---|---|---|---|
| Unsatisfying | 0.85 | 1.00 | 0.92 | 51 |
| Bad | 0.92 | 0.96 | 0.94 | 24 |
| Satisfying | 0.97 | 0.75 | 0.85 | 44 |
| Accuracy | 0.90 | 119 | ||
| Macro avg. | 0.91 | 0.90 | 0.90 | 119 |
| Weighted avg. | 0.91 | 0.90 | 0.90 | 119 |
Disclaimer/Publisher’s Note: The statements, opinions and data contained in all publications are solely those of the individual author(s) and contributor(s) and not of MDPI and/or the editor(s). MDPI and/or the editor(s) disclaim responsibility for any injury to people or property resulting from any ideas, methods, instructions or products referred to in the content. |
© 2023 by the authors. Licensee MDPI, Basel, Switzerland. This article is an open access article distributed under the terms and conditions of the Creative Commons Attribution (CC BY) license (http://creativecommons.org/licenses/by/4.0/).
