Preprint
Article

This version is not peer-reviewed.

Cross-layer Methods for Ad Hoc Networks Review and Classification

A peer-reviewed article of this preprint also exists.

Submitted:

07 December 2023

Posted:

08 December 2023

You are already at the latest version

Abstract
OSI model used to be common network model for years. In the case of ad hoc networks with dynamic topology and difficult radio communications conditions, gradual departure is happening from the classical kind of OSI network model with a clear delineation of layers (physical, channel, network, transport, application) to the cross-layer approach. The layers of the network model in ad hoc networks strongly influence each other. Thus, the cross-layer approach can improve the performance of an ad hoc network by jointly developing protocols using interaction and collaborative optimisation of multiple layers. The existing cross-layer methods classification is too complicated, because it’s based on the whole manifold of network model layers combinations, regardless their importance. In this work, we review ad hoc networks cross-layer methods, propose the new useful classification of cross-layer methods, and show future research directions in ad hoc networks cross-layer methods development. The proposed classification can help to simplify the goal-oriented cross-layer protocol development.
Keywords: 
;  ;  ;  ;  ;  

1. Introduction

In this work, we present the classification of cross-layer methods in ad hoc networks and consider the methods themselves. An ad hoc network is a network of mobile radio nodes with no infrastructure: without gateways, access points, base stations, etc. (Figure 1 and Figure 2). A classic well-established approach to network protocols is to split protocols into OSI model layers. This is a very effective approach for wired networks with reliable communication channels where the performance of protocols of different layers does not depend on the state of other layers. In the case of a mobile ad hoc network with dynamic topology (with radio channels exposed to noise, interference, no line of sight, etc.), the insulation of layers leads to sub-optimal network operation. The use of cross-layer methods in the development of protocols of ad hoc networks allows to achieve optimal performance for ad hoc networks. Here and further let’s treat cross-layer methods as methods with no layer isolation, intensive exchange of information between layers and joint layer management.
Ad hoc networks have the following properties [1]:
  • Self-organization. Nodes are organized into network and manage the network independently and in a distributed manner without centralized intervention. Each node acts as both user and router [1].
  • Peer network. Nodes of ad hoc networks are equal and perform the same functions [1].
  • Limited resources. Ad hoc networks usually consist of portable devices with low computing power, memory, battery charge [1].
  • Network robustness. The failure of any network node almost never affects the performance of the network as a whole, unlike the failure of the central router of classical networks [2,3].
  • Dynamic topology. The network nodes move relative to each other. As a result, node connections and routes between nodes appear and disappear [2,3].
  • Limited constantly changing capacity of radio lines. Radio lines are susceptible to interference from neighboring nodes, noise from outside, multipath fading, Doppler effect [4].
  • Shared channel resource. The lack of dedicated channel resources (the contention of nodes over channel resources) leads to interference and packet collisions which reduces network bandwidth [4].
  • Vulnerability to attacks. In classical networks, all data from a single subnet passes through one powerful firewall, an attack from outside the network is directed only to the firewall. In the ad hoc network, each node is vulnerable to attacks from outside equally [5].
  • Large amount of service data for routing. It is necessary because of ad hoc network dynamic topology to send more (than static networks) service information about the lines state etc. to find network routes [4].
  • Frequent network fragmentation. Network mobility can cause the ad hoc network to be divided into isolated subnets [4].
  • Complexity of providing QoS. The poorly predictable instability of radio lines, interference of nodes, frequent route breaks, delay in finding a new route – all these problems make the task of providing QoS in ad hoc networks very difficult [4].
Ad hoc networks are often used in the following areas [1]:
  • Military use. It is difficult to deploy a cellular network in a warzone, but ad hoc network can be deployed almost instantly.
  • Rescue and search operations. In the event of a disaster, the local infrastructure is destroyed, and in the case of search operations in sparsely populated areas the infrastructure initially does not exist. The rapid deployment of an ad hoc network allows immediate rescue and search operations.
  • Distributed file sharing. During a meeting, such as a conference, one can quickly deploy a network to share files and presentations.
The International Organization for Standardization (ISO) created a sub-cluster 16 (SC16) in 1977 to develop architecture for standard protocols. In 1979, the OSI [6] was created. The OSI model consists of seven layers: physical layer, channel layer, network layer, transport layer, session layer, presentation layer, application layer. The task of the OSI model is to group similar communication functions into logical layers. The layer can only communicate with the upper and lower adjacent layers. But with the development of the transport layer TCP protocol and network layer IP protocol, the TCP/IP model became dominant, consisting of five layers: application layer, transport layer, network layer, channel layer and physical layer [6,7,8]. Layer architecture works very well in wired networks with stable connections and quasi-permanent topology. The layer isolation of different protocols allows for modular independent development of these protocols regardless of other layers. That speeds up the development and performance of the network. This is possible because events at different layers have little impact on each other.
In ad hoc networks with dynamic topology and difficult radio communications conditions, events at different layers may influence each other significantly (Figure 3). Therefore, to achieve high performance of ad hoc network, one shouldn’t use an architecture with isolated layers [9,10,11].
The mutual effect of layers is manifested, for example, to guarantee a high probability of packet delivery. The packet needs either to be resent multiple times at the channel layer or it’s necessary to increase transmission power at the physical layer. Transmission power increase can cause an excessive interference with other nodes. At the network layer, the current route may cease to exist, so it’s necessary to start the process of finding a new route. As a result, more energy is wasted, delay increases and throughput reduces. Each higher layer needs to be adapted to variations of lower layers depending on the time scale of these variations [7]. Simultaneous adaptation within and between the layers should be considered. For example, line capacity, power consumption for digital signal processing, transmission speed, coding and modulation schemes, packet loss probability and node mobility are important physical layer characteristics which should also be available to higher layers. The design of the higher layer protocols should take into account the information collected from the physical layer to optimize energy consumption, resource allocation, scheduling and queue control, while ensuring certain QoS requirements. The number of packet retransmissions, topology and route information received by higher layers can also be sent to other layers. Also the interaction of nodes for channel allocation or cooperative transmission requires cross-layer design of protocols [9].
Cross-layer methods strive to improve the performance of ad hoc networks by collaboratively developing protocols using multiple layers interaction [12,13]. Compared to the layered OSI approach, the cross-layer approach allows interaction between layers, reading and changing the parameters of some other layers [14,15,16,17]. Cross-layer methods have emerged from the desire to ensure interaction and joint optimisation of multiple layers [18]. For example, the physical layer can select data rate, power, and coding to meet application layer requirements. Cross-layer design is also indispensable in increasing battery lifetime (minimizing energy consumption) and in optimising the end-to-end latency for real-time applications, as energy consumption and latency depend on all layers.
The theoretical justification of the effectiveness of cross-layer methods is given in one of the first works on network coding [19]. Network coding is the process of network parameters setting to meet all the data flows transmission requirements. The work [19] shows that performing only routing by intermediate nodes results in suboptimal network performance.
Cross-layer interactions can be subdivided into two large categories [20]:
  • Provision of information. Adjacent and disconnected layers share information through interfaces or by using a common database.
  • Layer integration. Layer separation disappears, and all layers except maybe the application layer are merged into one.
There are two main architectures for cross-layer methods (Figure 4): “MobileMan” [21] and “CrossTalk” [22].
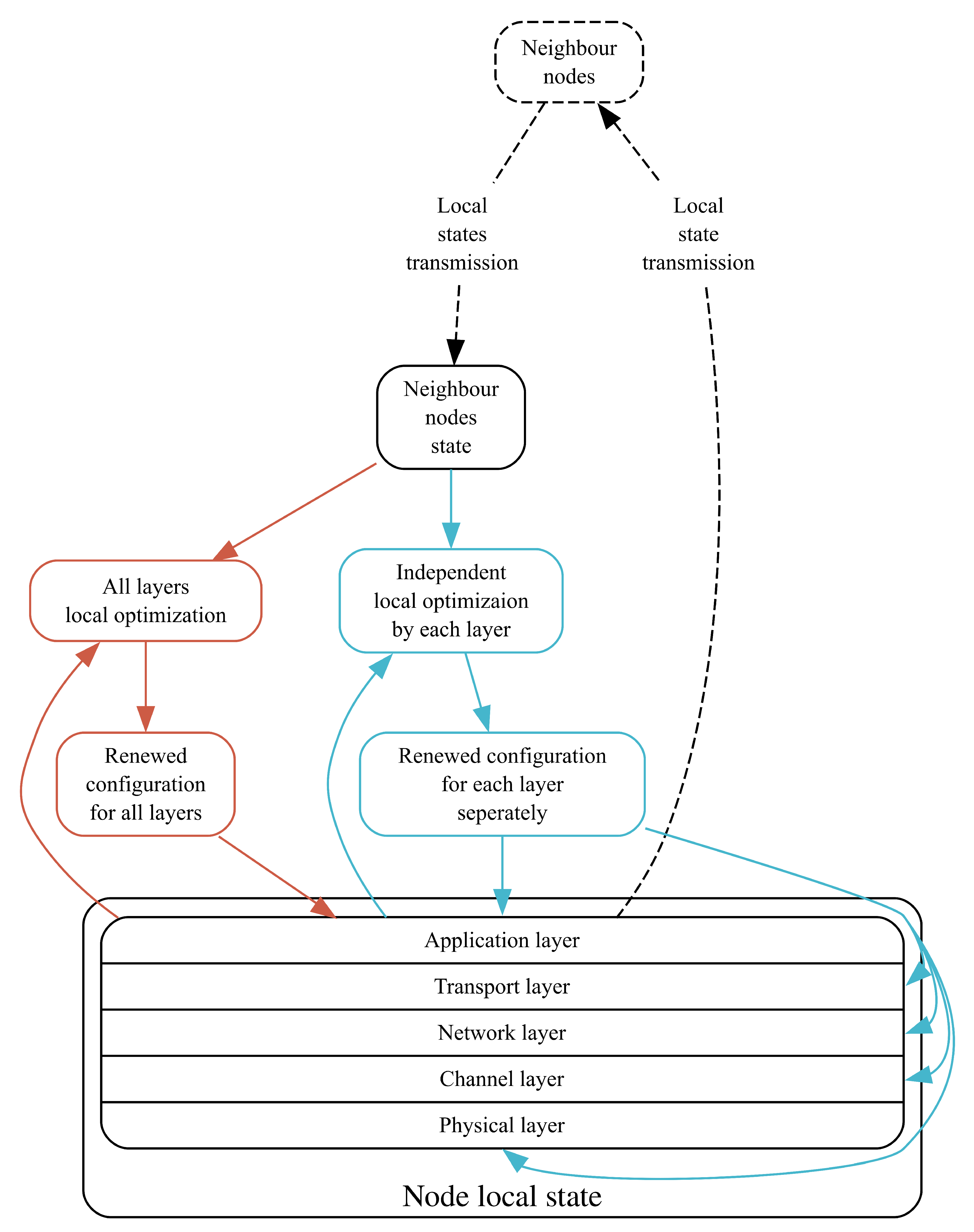
The “MobileMan” architecture [21] preserves the original layer architecture (Figure 4). The main achievement of this architecture is the creation of a central database that collects all network state data that can be used by various layers individually. “Mobileman” is the “provision of information” kind of cross-layer interaction.
The “CrossTalk” architecture [22] introduces the notion of global network state and local node state (Figure 4). Global information is collected using the messages from neighboring nodes. An important difference from the “MobileMan” architecture is that in “Crosstalk” the cross-layer entity controls all layers, while in “MobileMan” the layers tune themselves separately using each other’s information. “Crosstalk” is the “layer integration” kind of cross-layer interaction.
Cross-layer methods, based on the “MobileMan” and “Crosstalk” architectures, can be presented in terms of iterative optimisation of multiple layers configurations [11] to achieve QoS requirements for the data flows (Figure 5).
There are the following difficulties of developing cross-layer methods [11,23,24,25,26,27]:
  • Cross-layer methods parameter selection. One of the fundamental questions of cross-layer methods is the choice of layer parameters on the basis of which decisions about network operation are made. It is very important to consider the physical layer parameters, but it is also important to consider the application layer parameters. For example, received signal strength indicator (RSSI) is a good indicator of signal power, but this parameter does not take into account noise and interference. The noise level is taken into account in the signal to noise ratio (SNR), but interference is also not included. The signal to interference + noise ratio (SINR) parameter is much more useful because it simultaneously takes into account the signal strength, noise and noise. With the SNR [28] one can estimate the proximity of the nodes (i.e. the nodes are within each other’s radio connection). Queue occupancy information is available at the channel layer. In addition to the above parameters, parameters that provide information about data flows are also used. As shown in [29,30], another approach is to use composite parameters obtained by combining many other parameters.
  • Layer interdependency and the complexity of independent development. As shown in [9], cross-layer protocol design is nothing more than an OSI violation in which interlinked layers interact. The modification and improvement of highly interconnected system is difficult. But the achieving of modularity is one of the most difficult tasks in developing cross-layer methods.
  • Overly complex interaction between layers. The flow of information between the different layers creates unforeseen relationships between layers reducing the efficiency of the entire system. Therefore it is necessary to choose very carefully the interaction between layers.

2. Related Works

In this section we review previous reviews on cross-layer methods in ad hoc networks (Table 1).
Early reviews of cross-layer methods in ad hoc networks reviewed possible approaches to the development rather than existing methods.
One of the first classification for cross-layer methods development approaches is introduced in [31]. Classification consists of four approaches: creation of new interfaces between layers, merging of adjacent layers, development of fixed lower layers without creating new interfaces, holistic optimisation of all layers. In [32], approaches to the development of cross-layer methods are divided into three types: the use of event signaling between layers, joint optimisation of layer subsets, holistic optimisation of all layers.
More recent reviews provide reviews and classifications of methods themselves. Articles [33,38] provide a classification of methods according to the layer combinations used in methods. Publications [34,35,36,37] focus on classifying not all cross-layer methods, but cross-layer methods belonging to the same layer: cross-layer routing protocols, cross-layer transport protocols, cross-layer application for streaming video. In the work [34] the routing protocols for vehicular ad hoc networks are considered. The protocols are divided into two types: with the use of composite metrics from combining the physical and channel layer metrics, and joint work of the network and channel layer. Publication [36] deals with cross-layer routing protocols in ad hoc networks. The authors created a table with reviewed methods and what metrics and layers are used by methods. The work [37] focuses exclusively on the transport layer (the TCP protocol modifications) and the interaction of the transport layer with other layers to improve transport protocols performance. The work [35] focuses on cross-layer methods which implement video streaming applications in ad hoc networks. The authors categorized methods according to the layers used in methods. The categorization and distribution of methods by categories is the following: 1% - all except network and transport layer, 9% - use all layers (holistic approach), 40% - all layers except application layer, 50% - application layer, network and channel layer.
In our work, we propose a new classification of cross-layer methods in ad hoc networks based not on a specific combination of layers used, but on the main purpose pursued with the help of multiple layers.

3. Cross-layer methods publications review

3.1. One layer

The most of cross-layer methods are usually focused on one layer interacting with other layers to optimize the work of the layer being focused on.

3.1.1. Physical Layer

Cross-layer methods which are focused on the physical layer use multi-element antenna systems to optimise the antenna beamforming and space-time coding for the minimization of interference between users and the maximization of bandwidth. These methods use the data about neighboring nodes from the link layer and the data about data flows from the network layer.
In the work [39], the problems of development of the channel layer protocol for ad hoc networks with nodes with multiple antenna elements with MIMO technology are considered. Network nodes are capable of forming directional antenna patterns, interference rejection, and MIMO space-time coding of signals. For single omnidirectional antennas, nodes send a transmission request packet, and the target node responds with a permission packet. All other nodes that have accepted the permission and request packet cease to use the radio channel for the time required to transfer the packet between the two nodes. If the receiving node can use radio channel the node allows the packet receiving. In the case of multiple antennas with independent transceiver each, the node can receive multiple packets at the same time under the sufficient spatial separation of senders; when transmitting packets, it can beamform in a way reducing interference. As a result, request for transmission packets are advisory in nature and are used to assess the needs of data streams. Therefore, the authors conclude that the interaction of physical and channel layers is necessary.
In the work [40], a way to maximize bandwidth by using MIMO is proposed. The work uses interaction of physical, channel and network layer. Based on the knowledge of amount of data streams passing through nodes, each node communicates with adjacent nodes to derive distributed complex coefficients of antenna elements for joint nullification of antenna directional patterns and simultaneous acceptance of packet transfer from several nodes depending on the data flows to be transmitted to nodes.

3.1.2. Channel Layer

Cross-layer methods concentrated on channel layer consist of resource reservation, random access, and cooperative transmission methods.
Channel layer (resource reservation)
In the works focused on the resources reservation at the channel layer, the channel layer rarely uses physical layer data, using mainly network layer data. The network layer reports on the data streams passing through the nodes. On the basis of this data the channel layer makes the decision to reserve resources. When splitting the network into clusters, route data helps to maximize the number of dedicated channels for intra-cluster communication, and in the case of a tree-like network, where nodes transmit data to a single data collector node, the route tree allows the allocation of disjoint channel resources between the previous and next link. The resource reservation by a channel layer based on the information from the network layer allows to increase network capacity, route stability and to reduce power consumption.
Table 3. Cross-layer methods concentrated on channel layer resource reservation.
Table 3. Cross-layer methods concentrated on channel layer resource reservation.
Publication Year Citations Layers Goal Type
[41] 2005 69 2,3 Bandwidth Resource reservation
[42] 2006 58 2,3 Bandwidth Resource reservation
[43] 2007 94 2,3 Bandwidth Resource reservation
[44] 2018 34 1,2,3 Bandwidth, route stability Resource reservation
[45] 2022 25 2,3 Energy, power consumption Resource reservation
The work [41] proposes the allocation of node channels using a routing protocol in such a way as to minimize interference of nodes along the route. The proposed method for allocating channels increases the bandwidth in comparison with the allocation of channels based on local node information.
In the work [42], it is suggested to reserve channels using information about network layer routes. The proposed protocol uses fewer service messages and provides more bandwidth than using only channel layer information.
In the work [43], it is suggested that the channel layer should use the network layer information about the routes passing through the node and on the basis of this information pre-reserve bandwidth, minimizing the probability of packet collision. The network layer, in turn, searches for routes based on available reserved bandwidth.
In [44], the network is divided into clusters, clusters are formed by the nodes themselves using a distributed algorithm. The access time in each cluster is represented as a synchronized sequence of super-frames. The superframe consists of four periods: the beacon period, the spectrum sensing period, the period of detection of adjacent nodes, the period of data transmission. The cluster head in the beacon period sends information about synchronization and allocated cluster resources. In this work, the clustering is carried out in such a way as to simultaneously minimize the number of clusters and allocate the maximum number of free frequency channels for intra-cluster communication. For the formation of clusters and allocation of channels joint work of physical and channel layer is used. The routing algorithm, on the other hand, prefers the nodes that are the heads of the clusters to be included in the route when routes are selected, as the links with them are more stable. In the ad hoc network in question, there are the main users behind whom a certain channel resource is assigned, and secondary users who, having found that the resource is not in use, can use it. When secondary users discover that the primary user has started using their resource, the secondary user must switch to another free resource, the switching takes time. The routing protocol looks for paths with the least delay. The delay is evaluated based on data from the link layer. The delay consists of a delay in the queue, a delay in switching to a new channel resource, a delay in waiting time for the recharge of the resource.
The work [45] offers a cross-layer approach that minimizes power consumption in UAV networks. The approach uses network and channel layers. The network layer uses AODV protocol for routing, the cluster head is selected by the GSO (Glow Swarm Optimisation) protocol, and the Cooperative MAC protocol is used at the channel layer. The network has a cluster head. Using AODV, the cluster head finds routes to all nodes and creates a node tree. The cluster head then assigns to other nodes TDMA slots along the node tree in such a way as to minimize packet interference and collisions, which results in lower power consumption, as fewer packets are sent repetitively.
Channel layer (random access)
In work focused on optimising channel random access, the channel layer uses data from the physical and network layers. The physical layer evaluates the state of the channel and reports to the channel layer. If the channel state is poor, the data link layer does not transmit the packet, as the packet is likely to be corrupted further interfering with other users. The channel layer can also indicate the physical layer at what power the packet should be transmitted, making a trade-off between the high probability of a successful packet delivery and the high interference for the other users.
Table 4. Cross-layer methods concentrated on channel layer random access.
Table 4. Cross-layer methods concentrated on channel layer random access.
Publication Year Citations Layers Goal Type
[46] 2003 157 1,2,3 Bandwidth, power consumption Random access
[47] 2005 121 1,2 Bandwidth, power consumption Random access
Authors of [46] analize the mutual influence of power control, queue types, routing protocols, and channel access protocols. Authous found that the effectiveness of the CSMA/CA channel layer protocol is highly dependent on the routing protocol and proposed two channel-layer protocols superior to CSMA/CA. One of the protocols performs joint channel access control and power control, ensuring higher throughput and energy efficiency. The second protocol sacrifices energy efficiency in exchange for more bandwidth.
In the work [47], a cross-layer approach is proposed. The physical layer in that approach shares the channel state with the other layers. If the channel state is bad, the upper layers decide not to transmit a packet, as this will result in energy consumption, interference, waiting for packet reception confirmation reply. The approach is applicable to the Rayleigh fading channel. The level of future Rayleigh channel fading can be predicted based on previous measurements. The authors developed an attenuation prediction algorithm based on the Markov chains and examined in detail the interaction of the physical and channel layers. The authors derived theoretical formulas for bandwidth, packet processing speed, probability of packet loss and average packet delay in Rayleigh channels. The proposed approach increases network capacity and reduces energy consumption.
Channel layer (cooperative transmission)
In cooperative transmission-oriented works, the channel layer interacts with the network and physical layer. Cooperative transmission is based on the fact that when the sending node sends a data packet, the packet is received not only by receiving node, but also by several other nodes (other nodes are usually called auxiliary nodes). The receiving node sends an acknowledgement packet. If the acknowledgement packet has not been sent, one of the nodes that received the data packet and whose communication channel is less attenuated sends the packet to the recipient. The difficulty of cooperative transmission is the correct formation of cooperative transmission groups and the choice, when cooperative transmission is more efficient, and when cooperative transmission causes interference and less reliable than ordinary transmission. Interaction with the physical layer in the cooperative transmission is used to obtain information about channel fading and to set signal-code structures for packet transmission from the sending node and auxiliary node. The network layer provides information about the direction of data flows. With this information, groups of nodes can be effectively selected for cooperative transmission.
Table 5. Cross-layer methods concentrated on channel layer cooperative transmission.
Table 5. Cross-layer methods concentrated on channel layer cooperative transmission.
Publication Year Citations Layers Goal Type
[48] 2005 54 1,2 Bandwidth Cooperative transmission
[49] 2008 32 1,2 Bandwidth Cooperative transmission
[50] 2008 100 1,2 Bandwidth Cooperative transmission
[51] 2011 52 1,2,3 Bandwidth Cooperative transmission
[52] 2011 67 1,2,3 Packet successful delivery rate, energy consumption Cooperative transmission
[53] 2014 26 1,2 Bandwidth, delay Cooperative transmission
The work [48] proposes the interaction of channel and physical layer in cooperative transmission. In this work, nodes are expected to possess orthogonal communication channels (frequency, time-slot etc). When a packet is delivered, it is received by the recipient node and nodes that can participate in the cooperative transmission. The authors suggested the use of automatic packet forwarding by auxiliary nodes if they did not receive a confirmation packet after some time. Only nodes with the same communication channels as of the recipient node are used for cooperative transmission forwarding.
In paper [49], at the beginning, the sender node codes the packet with error-correcting code so that half of the bits can be repaired. The sender node then sends half of the packet to the helper node and other half to the recipient node. The helper node restores the second half of the packet, encodes again and sends it to the recipient node. By splitting the packets into two halves, the packet halves can be transmitted at different speeds depending on the channel state. For cooperative transmission, the channel layer uses physical layer information about the channel state and available signal-code structures for packet transmission.
In work [50] cooperative beamforming (virtual antenna with the help of multiple nodes) was proposed. For cooperative beamforming, the physical and channel layers of the nodes interact. Nodes in the neighborhood use Time Division Multiple Access (TDMA) to broadcast data packets. Then nodes which participate in the cooperative beamforming transmit the packets to recipients. To form a virtual antenna, node coordinates and time synchronization are required.
In paper [51], channel layer uses information about signal strength from physical layer to choose whether to use cooperative transmission or not. Cooperative transmission groups are formed based on route date from network layer.
Work [52] also uses network layer data about routes to form cooperative transmission groups. At the same time, at the physical layer, the control of transmission power is optimised based on data from channel layer about cooperative transmission groups.
The work [53] proposes cooperative transmission using network packet coding. When helper node re-sends data packet to a recipient, it cannot send its own packets. To solve this problem, the authors suggested using network packet coding. The helper node creates a modified packet based on its own packet and the packet intended for the recipient node. The receiving node based on a corrupted packet from the sending node and modified packet from the helper node recovers both the packet from the sender and the packet from the helper node. As a result, network bandwidth is increased and latency is reduced.

3.1.3. Network layer

Cross-layer methods concentrated on network layer consist of cross-layer routing protocols, and cross-layer routing metrics which can be used to turn one layer routing protocol into cross-layer routing protocol.
Network layer (routing metrics)
Cross-layer routing metrics are composite metrics based on metrics collected from multiple layers. Cross-layer routing metrics are used for existing routing protocols, turning routing protocols into cross-layer routing protocols.
Table 6. Cross-layer methods concentrated on network layer routing metrics.
Table 6. Cross-layer methods concentrated on network layer routing metrics.
Publication Year Citations Layers Goal Type
[54] 2003 49 2,3 Packet success delivery rate Routing metric
[55] 2004 3609 1,2 Bandwidth Routing metric
[56] 2005 643 1,2,3 Bandwidth, interference Routing metric
[57] 2006 18 1,2 Route stability Routing metric
[58] 2008 67 1,2,3 Route reliability, energy consumption Routing metric
[59] 2009 64 2,3 Delay Routing metric
[60] 2010 4 1,2 Bandwidth Routing metric
[29] 2011 112 1,2 Route reliability Routing metric
[61] 2012 4 1,2 Bandwidth, line reliability Routing metric
[62] 2012 15 2,3,5 Bandwidth, route reliability Routing metric
[63] 2012 22 1,2,3 Route stability Routing metric
[64] 2013 329 2,5 Bandwidth, delay Routing metric
[65] 2015 8 1,2 Bandwidth, energy consumption Routing metric
[66] 2016 32 1,2,3 Energy consumption Routing metric
The [54] work proposes a route reliability metric as the probability of successful packet delivery across the route. Successful packet delivery rate calculation is based on received packets signal to noise ratio from the physical layer.
The metric of expected transmission time (ETT) improves the expected transmission count (ETX) metric by measuring the transmission speed [55]. The ETT metric is equal to the ETX metric multiplied by the ratio of the packet size to the transmission speed.
The weighted cumulative expected transmission time (WCETT) metric [55] improves the ETT metric by giving lower score to routes in which subsequent lines use the same channel resources (data about channel resources is gained from channel layer) to reduce user interference. But this metric does not account for interference from other routes.
The metric of interference and channel-switching (MIC) [56] improves the WCETT metric by accounting interference from other routes. The metric uses the number of adjacent nodes for each line of route to evaluate interference from other routes.
The standard 802.11s [57] uses the ALM metric (Airtime Link Metric). This metric measures the time required to deliver a packet of 8224 bits between sender and receiver. To obtain this metric, the network layer uses the following data from the channel layer: number of bits in the frame, line transmission speed, probability of frame error, channel access delay and frame service fields size.
The paper [58] proposes metrics for estimating the probability of route packet loss, the probability of line packet loss, and the remaining battery charge of the node from the power of the received signal.
In the work [59], the metric is defined as the ratio of the time taken to transmit a packet to the sum of the transmission time and the time taken to wait for the channel to be free. If this metric is small, the channel is less congested and line has low transmission delay, in this case the line is more suitable for real-time applications.
Paper [60] offers a route metric for ad hoc networks with radio links with multiple transmission rates. The metric takes into account the maximum allowable transmission rate and the number of packet retransmissions. The selection of the lowest metric route ensures a high bandwidth route and prevents the selection of low bandwidth routes. A small metric value means that the route has a few intermediate nodes. The metric is based on the data of number of packet retransmissions from channel layer and the available line transmission speeds from physical layer.
Paper [29] uses a weighted sequence of the signal to noise ratio and packet loss probability data from the channel layer to estimate line reliability.
Work [61] proposes a metric that takes into account the mobility of nodes, the line load and the fading of radio lines. This metric is called the network intersection metric. This metric uses the average packet wait time in the queue, the average packet transmission time and the packet loss probability estimate, which is based on the signal to noise ratio, packet length, modulation and error correcting code.
Work [62] uses a metric for line reliability estimation based on queue size, number of hops, distance and relative speed from the sender node to the receiving node.
Paper [63] offers a path stability metric based on queue length, signal to noise ratio, and the probability of packet loss. The queue size assesses the probability of packet drop due to line buffer overflow, the probability of packet loss estimates interference, signal to noise ratio estimates distance and node mobility (if the node moves far away, the signal to noise ratio drops). By combining the three metrics into one, one can estimate the stability of the lines and the stability of the routes.
Work [64] presents a metric based on delay, bandwidth, and geographic direction.
Paper [65] proposes a metric based on the residual energy of the node and channel occupancy.
The authors of [66] have derived a theoretical estimate of route energy consumption based on the probability of packet loss, the number of retransmissions and the number of route hops. The authors have created an algorithm for calculating transmission power for all route nodes in order to minimize the energy spent with a given probability of package delivery.
Network layer (routing protocols)
The single-layer routing protocol in ad hoc networks, using probing packets, can only receive information about the nodes through which the probing packet passed and the packet travel time that estimates the delay of found route. As a result, the routing protocol can select routes by delay and hop number. Cross-layer routing protocols can use the cross-layer metrics described above. Or collect information from different layers.
Table 7. Cross-layer methods concentrated on network layer routing protocols.
Table 7. Cross-layer methods concentrated on network layer routing protocols.
Publication Year Citations Layers Goal Type
[67] 2008 22 2,3 Bandwidth Routing protocol
[68] 2009 19 1,3 Bandwidth Routing protocol
[69] 2011 28 2,3 Bandwidth, energy consumption Routing protocol
[70] 2012 22 1,3 Bandwidth, energy consumption Routing protocol
[71] 2013 28 2,3 Energy consumption Routing protocol
[72] 2015 21 1,3,5 Bandwidth Routing protocol
[73] 2015 64 1,3 Route stability Routing protocol
[74] 2018 30 1,3,5 Route stability Routing protocol
Work [67] offers a routing protocol that uses data about free time-slots from channel layer to reduce interference. When sending route request packet, it is checked on each hop whether it is possible to reserve non-interfering time-slots on previous and next hops, if it’s not possible than request packet is dropped.
The authors of [68] propose a modification of the AODV routing protocol, where instead of the hop number metric, the delivery probability is estimated based on the signal to noise ratio obtained from the physical layer.
The work [69] suggests an improvement to the AOMDV routing protocol. New routing protocol uses a weighted function from the queue size of the line buffer and the residual energy of the node to find routes.
In [70], a modification of the AODV protocol is proposed, in which a route request is sent with the information about how much power to use to transmit packet alongside route. If one of the route lines does not support the specified power, the route request packet through that line is not set.
In work [71], a cross-layer protocol of channel and network layer is proposed. New protocol minimizes the energy consumption in the network. The routing protocol uses data from the channel layer and finds paths with minimal power consumption for packet transmission. The energy consumption is estimated based on the probability of packet line successful delivery, the number of packet collisions, the residual energy of the nodes, the number of packets transferred. The channel layer protocol gives a larger share of the channel to those nodes which are more likely to successfully transmit packets.
In the work [72], an improvement of the DYMO routing protocol based on the channel resources reservation is proposed. When reserving resources, physical layer parameters such as transmission power, transmission speed, signal constellation size, error code type are requested. By reserving resources on the basis of physical layer parameters rather than just the capacity of the line, the network capacity increases.
In the work [73], it is proposed to use the signal to noise ratio. When one selects the next node to forward the route request message, only nodes with the minimum allowable signal to noise ratio are selected. The high signal to noise ratio implies that the node is close and will not be out of radio sight for a relatively long time.
Paper [74] offers a multicast routing protocol. The protocol uses physical, channel, and network layer information to form a multicast tree. The following data is used: signal strength, fading estimation, line lifetime, residual node energy, cost of updating multicast tree. Cross-layer interaction allows the routing protocol to find stable, slow-changing multicast route trees.

3.1.4. Transport layer

The transport layer is responsible for the congestion control. The transport layer protocol estimates overload by measuring interarrival time between delivery confirmation packet or by the lack of confirmation packets. When congestion is detected, the transport layer starts transmitting packets with a lower frequency. Congestion estimation takes into account only the line buffer overload. But packets in ad hoc networks can be lost due to line noises and packet collisions. Then the slowdown of packet transmission by the transport layer will not affect the probability of packet loss, the transport layer will slow down to the minimum speed, underutilizing the network capacity. To avoid this problem, cross-layer transport protocols use data from the channel and network layers to find out the cause of packet loss.
Table 8. Cross-layer methods concentrated on transport layer protocols.
Table 8. Cross-layer methods concentrated on transport layer protocols.
Publication Year Citations Layers Goal Type
[75] 2004 135 2,4 Bandwidth Transport protocol
[76] 2006 148 2,4 Bandwidth Transport protocol
[77] 2008 58 2,3,4 Bandwidth Transport protocol
[78] 2012 34 2,3,4 Bandwidth Transport protocol
[79] 2017 6 2,3,4 Bandwidth Transport protocol
[80] 2019 30 2,4 Bandwidth Transport protocol
The authors of [75] propose an adaptation of the TCP protocol to ad hoc networks. When delivery confirmation packets do not arrive, TCP believes that packets have been dropped due to line congestion, rather than due to radio line noise or route disruption due to node movement, resulting in TCP slowing down the transmission speed by underutilizing network free capacity. To avoid this, the channel layer reports the packet loss to TCP, so that the packet is retransmitted from the TCP cache of adjacent nodes. This allows TCP to avoid congestion control and use full available line capacity.
The authors of [76] modify TCP protocol to take into account the channel layer data: the delay and the capacity of the line. More data allows for more accurate congestion estimate than using only inter-arrival time of delivery confirmation packets.
The work [77] proposes the TCP protocol modification to address the problem of network cascading overload. The cascading overload begins with the transport protocol overloading one of the route lines, the channel layer detects line overload and reports the routing protocol about line break, the routing protocol starts the procedure of finding a new route, overloading the network with route request messages. Therefore, the authors proposed a mechanism for controlling congestion at the transport layer that reduces the likelihood of network congestion due to the search for new routes. To achieve that, a new method of fractional increase of the TCP window size with explicit notification of the network layer that the route is not broken is proposed.
The authors of [78] offer a transport and network layer protocols which use network event information. Network events are route and connection failure, network packet reception errors, line buffer overflow at the channel layer, long channel access time. The transport protocol behaves in a following manner. When a connection is severed, the transport protocol continues to transmit data packets and sends a request to the network layer to find a new route. If a line packet transmission fails, the transport protocol retransmits the packet without waiting for a delivery confirmation packet which will never be sent. When the packet is discarded due to the line buffer overflow, the transport protocol triggers the congestion control mechanism. In the case of long channel access time, the transport protocol also triggers the congestion control mechanism. Each node uses an overload metric counter, which increases when a buffer overflow event or a long access channel time event occurs, and decreases when the event disappears. Routing is performed using the hop metric and the overload metric.
In the work [79], multipath routing is used. The authors optimise the network bandwidth by selecting, at the transport layer, total speeds for a set of routes and the distribution of speeds within a set of routes, depending on the packet collision probability. The optimisation problem is presented as a dual decomposition problem.
In [80], the authors proposed improvements to the MPTCP Transport Protocol. To avoid congestion control due to packet loss, the transport protocol uses a route delay variance estimate and an average number of line retransmissions in routes. As a result, the transport protocol can differentiate between packet drops due to line buffers overflows and packet corruption in radio lines.

3.1.5. Application layer

Cross-layer methods concentrated on application layer consist of overlay networks methods and applications.
Application layer (overlay network)
An overlay network is a collection of nodes and the services they provide (e.g. file sharing). An overlay network is implemented by applications. The overlay network has its own routing and neighbour discovery. But the problem is that the overlay network topology and routes in it may not correspond to the physical network: neighbouring nodes in the overlay network may be very far away from each other, short routes in the overlay network may be very long in the underlying physical network. Therefore, cross-layer overlay networks use routing protocols to collect information about the overlay network. As a result, information about both the physical network and the overlay network is collected simultaneously, hence minimising the amount of service information sent out by the overlay network.
Table 9. Cross-layer methods concentrated on application layer overlay networks.
Table 9. Cross-layer methods concentrated on application layer overlay networks.
Publication Year Citations Layers Goal Type
[81] 2005 3 3,5 Service information volume minimization Overlay network
[82] 2005 75 3,5 Service information volume minimization Overlay network
[83] 2005 131 3,5 Service information volume minimization Overlay network
[84] 2006 30 3,5 Service information volume minimization Overlay network
[85] 2010 43 3,5 Service information volume minimization Overlay network
[86] 2013 40 1,3,5 Service information volume minimization, route stability Overlay network
In [81], network layer interaction is used for peer-to-peer application layer protocol “Gnutella” from conventional networks, as the peer discovery task is the same as the route discovery task. As a result, application layer service data is added to the network layer service data of routing protocol. Routing protocol route discovery success is higher than using the peer node discovery protocol of the “Gnutella” application protocol.
In the works [82,84], interaction with the OLSR routing protocol is suggested without the specification of overlay network protocol.
In the work [83], the adaptation of the «Pastry» protocol to ad hoc networks is proposed.
The paper [85] proposed an adaptation of the p2p network “Gnutella” to ad hoc networks by utilising node location information and information from the network layer.
In [86], a P2P overlay network that interacts with the network and physical layer is proposed. To know about the link disconnections with virtual nodes, the network layer sends route disconnection messages and the physical layer sends signal to noise ratio values to the application layer. With a gradual decrease in signal to noise ration, one can assume that the virtual node of P2P network is about to disconnect, then P2P nodes update the virtual network topology. Also all P2P nodes can be connected to each other through routes with common nodes, the virtual network will look fully connected, but the routes will redundantly pass through the physical nodes of the virtual nodes. By using route information from the network layer, the problem of false full connectivity can be avoided.
Application layer (applications)
There are not a lot of cross-layer applications which adapt to other layers, because usually data from the application layer is treated as input data for other layers.
Table 10. Cross-layer methods concentrated on application layer applications.
Table 10. Cross-layer methods concentrated on application layer applications.
Publication Year Citations Layers Goal Type
[87] 2013 44 1,2,3,4,5 Bandwidth Application
In transport ad hoc networks, a moving vehicle information dissemination application, depending on the rate of ad hoc network state change (information from the other four layers), which reflects the trajectories and vehicle distribution density, can disseminate information more or less frequently, thus avoiding network congestion and delivering only the most critical information.
In [87], a congestion control mechanism is proposed for transport ad hoc networks, where depending on the congestion level estimate, the application layer determines the number of messages to be sent and the size of the sliding window for congestion detection. The application layer also performs the task of the transport layer. The information from multiple layers about channel occupancy, queue occupancy, number of neighbouring nodes, transmission speed is used to estimate the congestion level.

3.2. Multiple layers

Cross-layer methods which optimize the operation of multiple layers consist of methods with external entity optimizing and controlling multiple layers and the case when multiple layers are independent, but share information with each other.

3.2.1. External entity multiple layers control and optimisation

External entity can control and optimise multiple layers. This approach is consistent with the “CrossTalk” architecture [22]. External entity control is divided into fuzzy logic based methods and dual decomposition optimisation based methods.
External entity multiple layers control and optimisation (fuzzy logic)
Fuzzy logic based cross-layer methods use a set of rules on how to transform a set of input metrics from different layers into output metrics for tuning the layers. The input metrics are converted into classes depending on how the metrics value space is partitioned into ranges. The output of the fuzzy logic based system is the classes of metrics, which are converted into parameter values. Most of the conversion rules in publications are chosen empirically by the authors.
Table 11. Cross-layer methods concentrated on multiple layer optimisation with fuzzy logic.
Table 11. Cross-layer methods concentrated on multiple layer optimisation with fuzzy logic.
Publication Year Citations Layers Goal Type
[88] 2006 31 1,2,5 Delay, bandwidth, energy consumption Fuzzy logic
[89] 2018 22 1,2,3,4,5 Packet successful delivery Fuzzy logic
[90] 2022 10 1,2,3,4,5 Bandwidth, packet successful delivery, delay Fuzzy logic
The paper [88] proposed the use of information from physical, channel, and application layer (vehicle traffic speed (to account for signal fading due to Doppler effect), average line transmission delay, probability of successful packet delivery in the line) as inputs to the fuzzy logic system. The system outputs correction factors to specify the type of modulation and error correcting codes, transmission power, maximum number of retransmissions, and rate of packet stream creation at the application layer.
In [89], a generalised method is proposed to evaluate the usefulness of nodes in selecting the next node for forwarding. The authors use fuzzy logic. Nodes may have many metrics, but the variance of some metrics among the set of nodes among which the next node for forwarding is selected may be different. If some metric does not differ much between nodes, it can be paid less attention to. Metrics normalised with respect to the mathematical expectation of the variance of metrics are fed into the fuzzy logic evaluator, the evaluator outputs the weights of metrics. Then summation of metrics with weights yields the utility value of the node for forwarding. The node with maximum value for forwarding is selected by the next node. The proposed method is suitable for the metrics of all layers.
In [90], a cross-layer approach based on fuzzy logic is proposed. The fuzzy logic evaluator uses end-to-end transport layer delay, application layer packet delivery probability and physical layer transmission speed as inputs, and monitors parameters such as transmission power and signal-code constructions of physical layer, number of channel layer retransmissions, number of network layer route hops and application layer transmission rate. The three input parameters are assigned three values (low, medium, high) within the fuzzy logic framework. As a result, nine combinations of parameter values are obtained, and these nine values are matched with rules that set the output parameters in nine different ranges.
External entity multiple layers control and optimisation (dual decomposition)
The dual decomposition can be used to solve the problem of finding the optimal parameters of network operation. Optimisation constraints are the values of data flow volumes between pairs of nodes, available signal-code constructions of transceivers and their transmission speeds, parameters of MIMO antennas. The purpose of the optimisation is to select routes and distribute flows along them, to set the transmission power, transmission rate, signal-code constructions of transmitters, parameters of MIMO space-time coding and channel access time.
Table 12. Cross-layer methods concentrated on multiple layer optimisation with dual decomposition.
Table 12. Cross-layer methods concentrated on multiple layer optimisation with dual decomposition.
Publication Year Citations Layers Goal Type
[91] 2008 55 1,2,3 Bandwidth Dual decomposition
[92] 2015 35 1,2,3,4 Bandwidth Dual decomposition
[93] 2017 21 1,2,3,4,5 Not specified Dual decomposition
In [91], a cross-layer optimisation of the ad hoc MIMO network throughput is proposed. The simultaneous optimisation of route selection, bandwidth selection for each packet transmission, and transmission power for each MIMO complex-matrix channel is performed. The optimisation takes place at the network, channel and physical layers. The optimisation problem is decomposed into two sub-problems: network layer, and physical and link layer together. The two optimisation problems are then solved by plane dissection method and subgradient method.
In [92], an optimisation of ad hoc network operation parameters with cognitive radio is proposed to maximise the network throughput through dual decomposition. The transmission rate at the transport layer, the routes at the network layer, and the channel access time at the channel layer are used together to optimise network throughput.
The paper [93] proposes the optimisation of network performance at all five layers through vertical decomposition of the optimisation problem. The paper uses the Lagrange multiplier method and derives a partial Lagrangian formula that takes into account the network’s target function and constraints from all five layers. Using dual decompostion, the complex optimisation problem is decomposed into three simple problems with control parameters moved iteratively between the three problems. Solving the three optimisation problems is computationally challenging, so the authors proposed a simplified heuristic to solve the three problems.

3.2.2. Independent layers and information sharing

The layers can stay independent, optimising their performance based on the information that the layers share with each other. This approach is consistent with the “MobileMan” architecture [21].
Table 13. Cross-layer methods with independent layers optimisation.
Table 13. Cross-layer methods with independent layers optimisation.
Publication Year Citations Layers Goal Type
[94] 2002 157 1,2,3 Bandwidth Independent layers
[95] 2005 331 1,2,3 Bandwidth, energy consumption Independent layers
[96] 2005 466 1,2,3,4,5 Bandwidth, delay Independent layers
[97] 2007 27 2,3 Interference Independent layers
[98] 2007 78 1,2,4,5 Bandwidth, interference Independent layers
[99] 2007 183 1,2,3 Bandwidth, delay, route stability Independent layers
[100] 2008 71 2,4 Bandwidth Independent layers
[101] 2010 100 1,2,3 Bandwidth Independent layers
[102] 2015 25 4,2,1 Delay, energy consumption Independent layers
[103] 2017 1 1,2,3 Bandwidth, interference Independent layers
[104] 2021 4 2,3,4 Bandwidth, delay Independent layers
In [94], it is proposed to use channel layer resource reservation packets by physical layer to estimate channel state and send reply so that sender can choose appropriate signal-code construction based on channel estimation. And network layer gets information about reserved resources and signal-code constructions from appropriate layers to choose routes.
In [95], the problem of allocating physical and channel layer resources to maximise throughput for multicast data streams is addressed. The result is a set of achievable trade-offs between throughput and energy efficiency. The physical layer resource is transmission speed, the channel layer resource are time-slots. The network layer translates the data flow requirements between sender and receiver into link resource requirements. The purpose of this work is to minimise line congestion and energy consumption in a bandwidth and energy constrained environment.
In [96], the authors were among the first to propose the use of a cross-layer approach to provide low-latency video streaming. Depending on the signal to noise ratio, the authors vary the optimal value of packet size, type of signal constellation and symbol rate. The joint use of channel layer and network layer solves the problem of allocating link resources according to the flows along the routes. Smart transmission scheduling at the transport layer can reduce the probability of packet loss. The application layer can adaptively select the video streaming rate according to the congestion of the routes.
In [97], a cross-layer channel layer and network layer co-operation protocol is proposed for ad hoc networks with high link asymmetry. In this network, there are nodes with high transmission power and nodes with low transmission power. As a result, one node with high transmission power can send a packet to a node that has low transmission power and the second node cannot send a reply due to low transmission power, hence link asymmetry. Link asymmetry is a problem when low power nodes sends transmission request packets. The high power nodes will not receive them and will interfere with the transmission of low power nodes. To solve this problem, network layer routing information is used. The transmission request packet is forwarded not only to neighbouring nodes, but also some number of hops further away depending on the power difference between the nodes. In this case, the request packet is sent further only to those nodes with which there is an asymmetric link. The routing protocol, in turn, from the channel layer, learns about the lists of neighbouring nodes and creates reverse routes, so that despite the asymmetry of links communication can be bidirectional.
A cross-layer approach is proposed in [98] that controls the transmission power, signal constellation size and channel access time depending on packet transmission rate, QoS requirements, power constraints and channel state.
In [99], a cross-layer approach using virtual MISO is considered. In virtual MISO, multiple nodes jointly form a virtual antenna system for transmission and transmit information to a single node. For this purpose, nodes in visibility of each other are used. When one of the nodes in the group of virtual MISO receives a packet, the node distributes the packet to the nodes in the group and then the nodes in the group send the packet to the next recipient. Sending to the group may cause more interference, but the gains from the virtual antenna system can be greater. Authors state that throughput can be increased by a factor of 1.5, delivery delay can be reduced by up to 75 per cent, and the number of attempts to find new routes after breaking links can be reduced by up to 60 per cent. The cross-layer approach consists of several things. In the case of the network layer, routes are first searched using the usual routing protocol, then the found route is checked if there are MISO links and if the route nodes are part of MISO groups, the route is rebuilt using this information with potentially fewer hops and more stable links due to the spatial separation of MISO. The physical layer receives information from the channel layer that the transmitter is part of the virtual antenna system.
In [100], authors propose a joint optimisation of the selection of the data flow rate at the transport layer and the probability of sending a packet at the channel layer – the channel layer chooses whether to or not to transmit a packet with some probability depending on the channel load.
The paper [101] optimises the UAV network parameters depending on the height and angle of the drones. UAVs can alternately use omnidirectional antenna and narrow directional antenna. The use of narrow directional antenna is necessary when the UAV is at high altitude and the line budget does not allow the use of wide directional antennas. Each UAV has two directional antennas with main lobe rotation (one for the communication in the down direction (in a geometrical sense), another for the communication in up direction) and two omnidirectional antennas. The UAVs also use GPS and an inertial navigation system to orient the antennas. The UAVs transmit their coordinates and orientations in space to each other, based on the coordinates and orientation, the antennas can be properly pointed towards the receivers. The authors use OLSR routing protocol for omnidirectional antennas and a modification of the OLSR protocol for directional antennas. In this modification, the routing protocol learns the properties of directional antennas and the coordinates and orientations of the nodes.
In [102], optimisation of link delay and power consumption is proposed through joint congestion control at the transport layer, channel layer queuing control, transmission speed control and power control at the physical layer. The control is performed at different time scales. Very often at the physical layer since signal fading can change rapidly, average frequency for the channel layer at time intervals proportional to the length of the channel packet, and congestion control by the transport layer at time intervals in seconds. Routing is not considered in the paper.
In the work [103], it is proposed to use a cross-layer approach for joint routing, dynamic spectrum allocation, choice of package transmission moment and power control with the minimization of user interference and the guarantee of signal to noise ratio for ad hoc networks with cognitive radio.
The work [104] offers joint multipath routing and congestion control to maximize bandwidth and reduce queuing delay. A global optimisation algorithm is proposed, in which all nodes take into account the data of the entire network, and a distributed optimisation algorithm is proposed, in which nodes take into account only the data from neighboring nodes.

4. Discussion

Totally 67 publications were reviewed. Publication activity by year is represented as a histogram (Figure 6). The histogram shows the overall decreasing trend in the number of publications. Four peaks can be distinguished with the growth and fall of publication activity: between 2002 and 2009, between 2009 and 2014, between 2014 and 2020, between 2020 and 2022.
In the reviewed publications, cross-layer methods use different combinations of OSI model layers. Using the algorithm for finding associative rules FPG (Frequent Pattern Growth) [105] the frequency of occurrence of different combinations of layers in the considered publications (Table 14) has been calculated. Cross-layer methods most commonly use the channel, network, and physical layers (Table 14). As without the first three layers, ad hoc networks cannot exist, the first three layers have the greatest influence on ad hoc networks.
Table 14. Layer usage frequency in reviewed publications.
Table 14. Layer usage frequency in reviewed publications.
Frequency Layer combination
0.835820895522388 (2)
0.7014925373134329 (3)
0.6268656716417911 (1)
0.23880597014925373 (4)
0.2537313432835821 (5)
0.5373134328358209 (2 3)
0.5373134328358209 (1 2)
0.40298507462686567 (1 3)
0.31343283582089554 (1 2 3)
0.23880597014925373 (2 4)
0.14925373134328357 (3 4)
0.11940298507462686 (1 4)
0.08955223880597014 (4 5)
0.14925373134328357 (2 3 4)
0.11940298507462686 (1 2 4)
0.08955223880597014 (1 3 4)
0.08955223880597014 (1 2 3 4)
0.08955223880597014 (1 4 5)
0.08955223880597014 (2 4 5)
0.07462686567164178 (3 4 5)
0.08955223880597014 (1 2 4 5)
0.07462686567164178 (1 3 4 5)
0.07462686567164178 (2 3 4 5)
0.07462686567164178 (1 2 3 4 5)
0.208955223880597 (3 5)
0.14925373134328357 (1 5)
0.13432835820895522 (2 5)
0.11940298507462686 (1 3 5)
0.1044776119402985 (1 2 5)
0.08955223880597014 (2 3 5)
0.07462686567164178 (1 2 3 5)
We can see in reviewed works that cross-layer methods fall into two broad categories: first, methods concentrated on one layer using other layers, and second, methods concentrated on joint optimization of multiple layers. Inside these two broad categories ten goals to use cross-layer approach are visible:
  • MIMO, beamforming.
  • Resource reservation.
  • Random channel access.
  • Cooperative transmission.
  • Routing metrics.
  • Routing protocols.
  • TCP adaptation to ad hoc networks.
  • Overlay network.
  • Application data flow adaptation to network state.
  • Optimization of multiple layers work simultaneously.
In previous works [31,32,33,34,35,36,37,38], cross-layer methods were classified by used layers combinations. Such classification is exhaustive, and poorly reflects the essence of cross-layer methods. Based on goals to use the cross-layer approach we deduced the new classification of cross-layer methods in ad hoc networks (Figure 7) according to the purpose pursued with using multiple layers. The proposed classification can help to simplify the goal-oriented cross-layer protocol development.
Quite often, when developing a new cross-layer protocol, there is a goal to achieve (it can be routing protocol, channel access protocol etc.). The Figure 7 helps to choose the publications to base the research of new cross-layer protocols upon, given the protocols in publications were already categorized using the proposed classification. The proposed classification is goal-based, contrary to usual combination-based classifications. Combination-based classifications may be ambiguous. For example, let one cross-layer method use physical, channel, and network layers. This method can be categorized equally as channel access protocol, routing protocol or protocol with independent layers and information sharing. At the same time the proposed classification provides an explicit reasoning about the considered protocol. This circumstance makes the proposed classification more useful.

5. Conclusions

We have introduced the new classification of cross-layer methods in ad hoc networks, which is not based on combinations of used OSI layers. It is based on the main goal of the cross-layer method instead. Cross-layer methods can be divided into two large groups: first, optimisation methods for tasks of one layer with information usage from other layers, and second, methods for the collaborative optimisation of multiple layers (Figure 7). The methods of one layer optimisation are divided into corresponding layers: physical, channel, network, transport, application. The methods of multiple layer optimisation are divided into: first, the optimisation of layers by a separate independent entity (this approach corresponds to the “CrossTalk” architecture [22]), and second, the independent optimisation of layers by themselves, but with information sharing (this approach corresponds to the “MobileMan” architecture [21]).
Most cross-layer methods use the first three layers of the OSI model. Network, channel and physical layers form the basis of ad hoc networks. Without these layers, ad hoc networks cannot exist. Meeting the requirements for the delivery of data flows (and the possibility of delivery) depends mostly on the bottom three layers. The studies of cross-layer methods for upper layers are rare. The optimisation of application layer does not matter, as this layer creates data streams for network to deliver. Data from application layer should be treated as input parameter for cross-layer methods. The transport layer is responsible for the delivery guarantee and congestion control, but the confirmation of delivery can be done at the application layer, and congestion can be avoided by routing protocol (network layer), which chooses paths with least busy lines.

6. Future Directions

There is a lack of cross-layer methods concentrated on applications, in which applications perceive network state, communicate with each other (inside one node), and generate data flows with necessary rate or with the rate as close to the network congestion occurrence as possible. Transport layer is responsible for congestion control, but congestion control is usually not QoS sensitive, multiple applications will be given equal access to available bandwidth. Therefore application congestion control is capable of achieving QoS-requirements better than other layers, or, at least, acknowledge that QoS-requirements cannot be met.
Cross-layer methods concentrated on routing protocols with route selection based on physical layer antenna characteristics (beamforming capabilities, number of antenna sectors etc.) are still not completely developed. Choosing routes with directive antennas, transmitting packets with different antenna patterns at each hop can minimize network interference, packet collisions, and increase network capacity. Especially, multicast routes can benefit from antenna transmission pattern selection, because multicast routes are trees. Sometimes a node can have multiple children, then omindirectional antenna pattern is more preferable. Sometimes a node can have one child, then directive pattern is more preferable.
Also, cross-layer methods concentrated on routing protocols rarely use estimated data flow rate from application or transport layer. If flow rate is low, the routing protocol can be lenient in choosing route, because low rate can hardly cause network congestion. The contrary situation occurs for high bandwidth flows.
Cross-layer methods with external entity multiple layers control and optimisation based on fuzzy logic lack theoretical base, because in all publications, to our knowledge, fuzzy rules are chosen empirically. Automated heuristics are very needed for fuzzy rule sets creation.
Cross-layer methods with external entity multiple layers control use fuzzy logic and dual decomposition optimization, but there are much more heuristic optimization methods, which are still not applied to multiple layers control.
In cross-layer methods with independent layers and information sharing, layers are independent but, information sharing forms implicit interconnections between layers. Some layer connections can, possibly, cause instability of all layers. Therefore, it is necessary to conduct research about what information layers should share and how often to update it.
Also, almost all of cross-layer methods depend on information exchange between network nodes. There is still no research, to our knowledge, which addresses the problem of estimation what data should be sent between nodes and how often, depending on network and data flows state, their change rate, and with regard to underlying network control methods.

Author Contributions

Conceptualization, V.I. and M.T.; methodology, V.I.; software, V.I.; validation, V.I.; investigation, V.I.; data curation, V.I.; writing—original draft preparation, V.I. and M.T.; writing—review and editing, V.I. and M.T.; visualization, V.I.; supervision, M.T.; project administration, M.T.; funding acquisition, M.T.

Funding

This research received no external funding.

Acknowledgments

The authors thank Andrey E. Schegolev for his valuable insights.

Conflicts of Interest

The authors declare no conflict of interest.

Abbreviations

The following abbreviations are used in this manuscript:
AODV Ad-hoc On-demand Distance Vector
AOMDV Ad-hoc On-demand Multipath Distance Vector
ETT expected transmission time
FPG Frequent Pattern Growth
MISO Multiple Input Multiple Output
MISO Multiple Input Single Output
OSI Open Systems Interconnection
QoS Quality of Service
RSSI Received Signal Strength Indicator
SINR Signal to Interference + Noise Ratio
SNR Signal to Noise Ratio)
TCP Transmission Control Protocol
TDMA Time Division Multiple Access
UAV unmanned aerial vehicle

References

  1. Raza, N.; Umar Aftab, M.; Qasim Akbar, M.; Ashraf, O.; Irfan, M. Mobile ad-hoc networks applications and its challenges. Communications and Network 2016, 8, 131–136. [Google Scholar] [CrossRef]
  2. Kirubasri, G.; Maheswari, U.; Venkatesh, R. A survey on hierarchical cluster based routing protocols for wireless multimedia sensor networks. Journal of Convergence Information Technology 2014, 9, 19. [Google Scholar]
  3. Sennan, S.; Somula, R.; Luhach, A.K.; Deverajan, G.G.; Alnumay, W.; Jhanjhi, N.; Ghosh, U.; Sharma, P. Energy efficient optimal parent selection based routing protocol for Internet of Things using firefly optimization algorithm. Transactions on Emerging Telecommunications Technologies 2021, 32, e4171. [Google Scholar] [CrossRef]
  4. Zemrane, H.; Baddi, Y.; Hasbi, A. Mobile adhoc networks for intelligent transportation system: comparative analysis of the routing protocols. Procedia Computer Science 2019, 160, 758–765. [Google Scholar] [CrossRef]
  5. Pandey, M.A. Introduction to mobile ad hoc network. International Journal of Scientific and Research Publications 2015, 5, 1–6. [Google Scholar]
  6. Zimmermann, H. OSI reference model-the ISO model of architecture for open systems interconnection. IEEE Transactions on communications 1980, 28, 425–432. [Google Scholar] [CrossRef]
  7. Goldsmith, A. Wireless communications; Cambridge university press, 2005. [Google Scholar]
  8. Stallings, W. Wireless communications & networks; Pearson Education India, 2009. [Google Scholar]
  9. Srivastava, V.; Motani, M. Cross-layer design: a survey and the road ahead. IEEE communications magazine 2005, 43, 112–119. [Google Scholar] [CrossRef]
  10. Conti, M.; Maselli, G.; Turi, G.; Giordano, S. Cross-layering in mobile ad hoc network design. Computer 2004, 37, 48–51. [Google Scholar] [CrossRef]
  11. Jurdak, R. Wireless ad hoc and sensor networks: A cross-layer design perspective, Springer Science & Business Media, 2007.
  12. Goldsmith, A.; Wicker, S. Design challenges for energy-constrained ad hoc wireless networks. IEEE Wireless Communications 2002, 9, 8–27. [Google Scholar] [CrossRef]
  13. Alshbatat, A.I.; Dong, L. Cross layer design for mobile ad-hoc unmanned aerial vehicle communication networks. In Proceedings of the 2010 International Conference on Networking, Sensing and Control (ICNSC). IEEE; 2010; pp. 331–336. [Google Scholar]
  14. Cruz, R.L.; Santhanam, A.V. Optimal link scheduling and power control in cdma multihop wireless networks. In Proceedings of the Global Telecommunications Conference, 2002. GLOBECOM’02. IEEE. IEEE, 2002; Vol. 1, pp. 52–56. [Google Scholar]
  15. Merz, R.; Widmer, J.; Le Boudec, J.Y.; Radunović, B. A joint PHY/MAC architecture for low-radiated power TH-UWB wireless ad hoc networks. Wireless Communications and Mobile Computing 2005, 5, 567–580. [Google Scholar] [CrossRef]
  16. Toumpis, S.; Goldsmith, A.J. Capacity regions for wireless ad hoc networks. IEEE Transactions on Wireless Communications 2003, 2, 736–748. [Google Scholar] [CrossRef]
  17. Neely, M.; Modiano, E.; Rohrs, C. Dynamic power allocation and routing for time varying wireless networks. In Proceedings of the IEEE INFOCOM 2003. Twenty-second Annual Joint Conference of the IEEE Computer and Communications Societies (IEEE Cat. No.03CH37428); 2003; Vol. 1, pp. 745–755. [Google Scholar] [CrossRef]
  18. Zorba, N.; Skianis, C.; Verikoukis, C. Cross Layer Designs in WLAN Systems, Troubador Publishing Limited, 2011.
  19. Ahlswede, R.; Cai, N.; Li, S.Y.; Yeung, R.W. Network information flow. IEEE Transactions on information theory 2000, 46, 1204–1216. [Google Scholar] [CrossRef]
  20. Fu, F.; van der Schaar, M. A new systematic framework for autonomous cross-layer optimization. IEEE Transactions on Vehicular Technology 2008, 58, 1887–1903. [Google Scholar] [CrossRef]
  21. Conti, M.; Giordano, S.; Maselli, G.; Turi, G. Mobileman: Mobile metropolitan ad hoc networks. In Proceedings of the IFIP International Conference on Personal Wireless Communications. Springer; 2003; pp. 169–174. [Google Scholar]
  22. Winter, R.; Schiller, J.H.; Nikaein, N.; Bonnet, C. Crosstalk: Cross-layer decision support based on global knowledge. IEEE Communications Magazine 2006, 44, 93–99. [Google Scholar] [CrossRef]
  23. Awang, A.; Husain, K.; Kamel, N.; Aissa, S. Routing in vehicular ad-hoc networks: a survey on single-and cross-layer design techniques, and perspectives. IEEE Access 2017, 5, 9497–9517. [Google Scholar] [CrossRef]
  24. Fu, B.; Xiao, Y.; Deng, H.; Zeng, H. A survey of cross-layer designs in wireless networks. IEEE Communications Surveys & Tutorials 2013, 16, 110–126. [Google Scholar]
  25. Aktas, I.; Alizai, M.H.; Schmidt, F.; Wirtz, H.; Wehrle, K. Harnessing cross-layer-design. Ad hoc networks 2014, 13, 444–461. [Google Scholar] [CrossRef]
  26. Edirisinghe, R.; Zaslavsky, A. Cross-layer contextual interactions in wireless networks. IEEE Communications Surveys & Tutorials 2013, 16, 1114–1134. [Google Scholar]
  27. Kawadia, V.; Kumar, P.R. A cautionary perspective on cross-layer design. IEEE Wireless communications 2005, 12, 3–11. [Google Scholar] [CrossRef]
  28. Singh, J.P.; Bambos, N.; Srinivasan, B.; Clawin, D. Cross-layer multi-hop wireless routing for inter-vehicle communication. In Proceedings of the 2nd International Conference on Testbeds and Research Infrastructures for the Development of Networks and Communities, 2006. TRIDENTCOM 2006. IEEE; 2006; p. 10. [Google Scholar]
  29. Katsaros, K.; Dianati, M.; Tafazolli, R.; Kernchen, R. CLWPR—A novel cross-layer optimized position based routing protocol for VANETs. In Proceedings of the 2011 IEEE vehicular networking conference (VNC). IEEE; 2011; pp. 139–146. [Google Scholar]
  30. Chen, Y.; Xiang, Z.; Jian, W.; Jiang, W. A cross-layer AOMDV routing protocol for V2V communication in urban VANET. In Proceedings of the 2009 Fifth International Conference on Mobile Ad-hoc and Sensor Networks. IEEE; 2009; pp. 353–359. [Google Scholar]
  31. Srivastava, V.; Motani, M. Cross-layer design: a survey and the road ahead. IEEE Communications Magazine 2005, 43, 112–119. [Google Scholar] [CrossRef]
  32. Ren, X.; Zhang, J. Review of the Cross-Layer Design in Wireless Ad Hoc and Sensor Networks. In Proceedings of the 2010 International Conference on Computational Intelligence and Software Engineering. IEEE, sep 2010. [Google Scholar] [CrossRef]
  33. Jarupan, B.; Ekici, E. A survey of cross-layer design for VANETs. Ad Hoc Networks 2011, 9, 966–983. [Google Scholar] [CrossRef]
  34. Trivedi, H.; Veeraraghavan, P.; Loke, S.; Desai, A.; Singh, J. Routing mechanisms and cross-layer design for Vehicular Ad Hoc Networks: A survey. In Proceedings of the 2011 IEEE Symposium on Computers & Informatics. IEEE, mar 2011. [Google Scholar] [CrossRef]
  35. Mantzouratos, S.; Gardikis, G.; Koumaras, H.; Kourtis, A. Survey of cross-layer proposals for video streaming over Mobile Ad hoc Networks (MANETs). In Proceedings of the 2012 International Conference on Telecommunications and Multimedia (TEMU). IEEE, jul 2012. [Google Scholar] [CrossRef]
  36. Awang, A.; Husain, K.; Kamel, N.; Aissa, S. Routing in Vehicular Ad-hoc Networks: A Survey on Single- and Cross-Layer Design Techniques, and Perspectives. IEEE Access 2017, 5, 9497–9517. [Google Scholar] [CrossRef]
  37. Goswami, C.; Sultanah, P. A Study on Cross-Layer TCP Performance in Wireless Ad Hoc Network. In International Conference on Intelligent Data Communication Technologies and Internet of Things (ICICI) 2018; Springer International Publishing, 2018; pp. 56–70. [Google Scholar] [CrossRef]
  38. Singhal, C.; Rajesh, A. Review on cross-layer design for cognitive ad-hoc and sensor network. IET Communications 2020, 14, 897–909. [Google Scholar] [CrossRef]
  39. Zorzi, M.; Zeidler, J.; Anderson, A.; Rao, B.; Proakis, J.; Swindlehurst, A.; Jensen, M.; Krishnamurthy, S. Cross-layer issues in MAC protocol design for MIMO ad hoc networks. IEEE Wireless Communications 2006, 13, 62–76. [Google Scholar] [CrossRef]
  40. Hamdaoui, B.; Ramanathan, P. A Cross-Layer Admission Control Framework for Wireless Ad-Hoc Networks using Multiple Antennas. IEEE Transactions on Wireless Communications 2007, 6, 4014–4024. [Google Scholar] [CrossRef]
  41. Gong, M.X.; Midkiff, S.F. Distributed channel assignment protocols: a cross-layer approach [wireless ad hoc networks]. In Proceedings of the IEEE Wireless Communications and Networking Conference, 2005. IEEE; 2005; Vol. 4, pp. 2195–2200. [Google Scholar]
  42. Gong, M.X.; Midkiff, S.F.; Mao, S. A Cross-layer Approach to Channel Assignment in Wireless Ad Hoc Networks. Mobile Networks and Applications 2006, 12, 43–56. [Google Scholar] [CrossRef]
  43. de Renesse, R.; Friderikos, V.; Aghvami, H. Cross-layer cooperation for accurate admission control decisions in mobile ad hoc networks. IET Communications 2007, 1, 577. [Google Scholar] [CrossRef]
  44. Mansoor, N.; Islam, A.K.M.M.; Zareei, M.; Vargas-Rosales, C. RARE: A Spectrum Aware Cross-Layer MAC Protocol for Cognitive Radio Ad-Hoc Networks. IEEE Access 2018, 6, 22210–22227. [Google Scholar] [CrossRef]
  45. Mansour, H.S.; Mutar, M.H.; Aziz, I.A.; Mostafa, S.A.; Mahdin, H.; Abbas, A.H.; Hassan, M.H.; Abdulsattar, N.F.; Jubair, M.A. Cross-Layer and Energy-Aware AODV Routing Protocol for Flying Ad-Hoc Networks. Sustainability 2022, 14, 8980. [Google Scholar] [CrossRef]
  46. Toumpis, S.; Goldsmith, A.J. Performance, optimization, and cross-layer design of media access protocols for wireless ad hoc networks. In Proceedings of the IEEE International Conference on Communications, 2003. ICC’03. IEEE; 2003; Vol. 3, pp. 2234–2240. [Google Scholar]
  47. Pham, P.; Perreau, S.; Jayasuriya, A. New cross-Layer design approach to ad hoc networks under Rayleigh fading. IEEE Journal on Selected Areas in Communications 2005, 23, 28–39. [Google Scholar] [CrossRef]
  48. Dai, L.; Letaief, K. Cross-layer design for combining cooperative diversity with truncated ARQ in ad-hoc wireless networks. In Proceedings of the GLOBECOM ’05. IEEE Global Telecommunications Conference, 2005. IEEE; 2005. [Google Scholar] [CrossRef]
  49. Liu, F.; Korakis, T.; Tao, Z.; Panwar, S. A MAC-PHY cross-layer protocol for ad hoc wireless networks. In Proceedings of the 2008 IEEE Wireless Communications and Networking Conference. IEEE; 2008; pp. 1792–1797. [Google Scholar]
  50. Dong, L.; Petropulu, A.; Poor, H. A Cross-Layer Approach to Collaborative Beamforming for Wireless Ad Hoc Networks. IEEE Transactions on Signal Processing 2008, 56, 2981–2993. [Google Scholar] [CrossRef]
  51. Aguilar, T.; Syue, S.J.; Gauthier, V.; Afifi, H.; Wang, C.L. CoopGeo: A Beaconless Geographic Cross-Layer Protocol for Cooperative Wireless Ad Hoc Networks. IEEE Transactions on Wireless Communications 2011, 10, 2554–2565. [Google Scholar] [CrossRef]
  52. Ding, Z.; Leung, K.K. Cross-Layer Routing Using Cooperative Transmission in Vehicular Ad-hoc Networks. IEEE Journal on Selected Areas in Communications 2011, 29, 571–581. [Google Scholar] [CrossRef]
  53. Wang, X.; Li, J. Network Coding Aware Cooperative MAC Protocol for Wireless Ad Hoc Networks. IEEE Transactions on Parallel and Distributed Systems 2014, 25, 167–179. [Google Scholar] [CrossRef]
  54. Park, M.; Andrews, J.; Nettles, S. Wireless channel-aware ad hoc cross-layer protocol with multiroute path selection diversity. In Proceedings of the 2003 IEEE 58th Vehicular Technology Conference. VTC 2003-Fall (IEEE Cat. No.03CH37484). IEEE; 2003. [Google Scholar] [CrossRef]
  55. Draves, R.; Padhye, J.; Zill, B. Routing in multi-radio, multi-hop wireless mesh networks. In Proceedings of the Proceedings of the 10th annual international conference on Mobile computing and networking; 2004; pp. 114–128. [Google Scholar]
  56. Yang, Y.; Wang, J.; Kravets, R. Designing routing metrics for mesh networks. In Proceedings of the IEEE workshop on wireless mesh networks (WiMesh). Santa Clara, CA; 2005; pp. 1–9. [Google Scholar]
  57. Aboul-Magd, O. Joint SEE-mesh/Wi-mesh proposal to 802.11 TGs. IEEE802. 11 document 11-06/328r0 2006.
  58. Ramachandran, B.; Shanmugavel, S. Received signal strength-based cross-layer designs for mobile ad hoc networks. IETE technical review 2008, 25, 192–200. [Google Scholar] [CrossRef]
  59. Oh, B.J.; Chen, C.W. A Cross-Layer Approach to Multichannel MAC Protocol Design for Video Streaming Over Wireless Ad Hoc Networks. IEEE Transactions on Multimedia 2009, 11, 1052–1061. [Google Scholar] [CrossRef]
  60. Hieu, C.T.; Hong, C.S. A reliable and high throughput Multi-Rate Ad Hoc routing protocol: Cross layer approach. In Proceedings of the 2010 International Conference on Information and Communication Technology Convergence (ICTC). IEEE; 2010; pp. 362–367. [Google Scholar]
  61. Mucchi, L.; Chisci, L.; Giovannetti, G.; Fabbrini, L. Robust cross-layer routing protocol for Mobile Ad hoc NETworks. In Proceedings of the 2012 IEEE 23rd International Symposium on Personal, Indoor and Mobile Radio Communications-(PIMRC). IEEE; 2012; pp. 278–284. [Google Scholar]
  62. Ahmed, B.; Mohamed, R.; Mohamed, O. Queue length and mobility aware routing protocol for mobile ad hoc network. International Journal of Communication Networks and Information Security 2012, 4, 207. [Google Scholar] [CrossRef]
  63. Bhatia, G.; Kumar, V. A cross layer based reliable route metric for Mobile Ad hoc Networks. In Proceedings of the Proceedings of the Second International Conference on Computational Science, Engineering and Information Technology. ACM; oct 2012. [CrossRef]
  64. Zeng, Y.; Xiang, K.; Li, D.; Vasilakos, A.V. Directional routing and scheduling for green vehicular delay tolerant networks. Wireless networks 2013, 19, 161–173. [Google Scholar] [CrossRef]
  65. Jagadeesan, D.; Narayanan, S.; Asha, G. Efficient load sharing using multipath channel awareness routing in mobile ad hoc networks. Indian Journal of Science and Technology 2015, 8. [Google Scholar] [CrossRef]
  66. Qureshi, K.N.; Abdullah, A.H.; Lloret, J.; Altameem, A. Road-aware routing strategies for vehicular ad hoc networks: Characteristics and comparisons. International Journal of Distributed Sensor Networks 2016, 12, 1605734. [Google Scholar] [CrossRef]
  67. Canales, M.; Gállego, J.R.; Hernández-Solana, Á.; Valdovinos, A. QoS provision in mobile ad hoc networks with an adaptive cross-layer architecture. Wireless Networks 2008, 15, 1165–1187. [Google Scholar] [CrossRef]
  68. Amel, B.; Zoulikha, M.M. Routing technique with cross-layer approach in Ad hoc network. In Proceedings of the 2009 Second International Conference on the Applications of Digital Information and Web Technologies. IEEE, aug 2009. [Google Scholar] [CrossRef]
  69. Chen, J.; Li, Z.; Liu, J.; Kuo, Y. QoS Multipath Routing Protocol Based on Cross Layer Design for Ad hoc Networks. In Proceedings of the 2011 International Conference on Internet Computing and Information Services. IEEE, sep 2011. [Google Scholar] [CrossRef]
  70. MadhanMohan, R.; Selvakumar, K. Power controlled routing in wireless ad hoc networks using cross layer approach. Egyptian Informatics Journal 2012, 13, 95–101. [Google Scholar] [CrossRef]
  71. Weng, C.C.; Chen, C.W.; Chen, P.Y.; Chang, K.C. Design of an energy-efficient cross-layer protocol for mobile adhoc networks. IET Communications 2013, 7, 217–228. [Google Scholar] [CrossRef]
  72. Attada, V.; Setty, S.P. Cross Layer Design Approach to Enhance the Quality of Service in Mobile Ad Hoc Networks. Wireless Personal Communications 2015, 84, 305–319. [Google Scholar] [CrossRef]
  73. Ahmed, A.S.; Kumaran, T.S.; Syed, S.S.A.; Subburam, S. Cross-Layer Design Approach for Power Control in Mobile Ad Hoc Networks. Egyptian Informatics Journal 2015, 16, 1–7. [Google Scholar] [CrossRef]
  74. Chander, D.; Kumar, R. QoS Enabled Cross-Layer Multicast Routing over Mobile Ad Hoc Networks. Procedia Computer Science 2018, 125, 215–227. [Google Scholar] [CrossRef]
  75. Yu, X. Improving TCP performance over mobile ad hoc networks by exploiting cross-layer information awareness. In Proceedings of the 10th annual international conference on Mobile computing and networking. ACM; sep 2004. [CrossRef]
  76. Kliazovich, D.; Granelli, F. Cross-layer congestion control in ad hoc wireless networks. Ad Hoc Networks 2006, 4, 687–708. [Google Scholar] [CrossRef]
  77. Nahm, K.; Helmy, A.; Kuo, C.C. Cross-Layer Interaction of TCP and Ad Hoc Routing Protocols in Multihop IEEE 802.11 Networks. IEEE Transactions on Mobile Computing 2008, 7, 458–469. [Google Scholar] [CrossRef]
  78. Chang, H.P.; Kan, H.W.; Ho, M.H. Adaptive TCP congestion control and routing schemes using cross-layer information for mobile ad hoc networks. Computer Communications 2012, 35, 454–474. [Google Scholar] [CrossRef]
  79. Alhosainy, A.; Kunz, T. Joint Optimal Congestion, Multipath Routing, and Contention Control for Wireless Ad Hoc Networks. IEEE Communications Letters 2017, 21, 2670–2673. [Google Scholar] [CrossRef]
  80. Sharma, V.K.; Verma, L.P.; Kumar, M. CL-ADSP: Cross-Layer adaptive data scheduling policy in mobile ad-hoc networks. Future Generation Computer Systems 2019, 97, 530–563. [Google Scholar] [CrossRef]
  81. Beylot, A.L.; Dhaou, R.; Gauthier, V.; Becker, M. Cross-Layer Simulation and Optimization for Mobile Ad-Hoc Networks. In IFIP International Federation for Information Processing; Springer US, 2005; pp. 13–22. [Google Scholar] [CrossRef]
  82. Li, L.; Lamont, L. A lightweight service discovery mechanism for mobile ad hoc pervasive environment using cross-layer design. In Proceedings of the Third IEEE International Conference on Pervasive Computing and Communications Workshops. IEEE; 2005; pp. 55–59. [Google Scholar]
  83. Delmastro, F. From Pastry to CrossROAD: CROSS-layer Ring Overlay for AD hoc networks. In Proceedings of the Third ieee international conference on pervasive computing and communications workshops. IEEE; 2005; pp. 60–64. [Google Scholar]
  84. Halonen, T.; Ojala, T. Cross-layer design for providing service oriented architecture in a mobile Ad Hoc network. In Proceedings of the Proceedings of the 5th international conference on Mobile and ubiquitous multimedia. ACM; dec 2006, p. 2006. [CrossRef]
  85. Boukerche, A.; Zarrad, A.; Araujo, R.B. A Cross-Layer Approach-Based Gnutella for Collaborative Virtual Environments over Mobile Ad Hoc Networks. IEEE Transactions on Parallel and Distributed Systems 2010, 21, 911–924. [Google Scholar] [CrossRef]
  86. Kuo, J.L.; Shih, C.H.; Ho, C.Y.; Chen, Y.C. A cross-layer approach for real-time multimedia streaming on wireless peer-to-peer ad hoc network. Ad Hoc Networks 2013, 11, 339–354. [Google Scholar] [CrossRef]
  87. Puthal, D.; Mir, Z.H.; Filali, F.; Menouar, H. Cross-layer architecture for congestion control in Vehicular Ad-hoc Networks. In Proceedings of the 2013 International Conference on Connected Vehicles and Expo (ICCVE). IEEE, dec 2013. [Google Scholar] [CrossRef]
  88. Xia, X.; Ren, Q.; Liang, Q. Cross-layer design for mobile ad hoc networks: energy, throughput and delay-aware approach. In Proceedings of the IEEE Wireless Communications and Networking Conference, 2006. WCNC 2006. IEEE; 2006. [Google Scholar] [CrossRef]
  89. Li, N.; Martinez-Ortega, J.F.; Diaz, V.H. Cross-Layer and Reliable Opportunistic Routing Algorithm for Mobile Ad Hoc Networks. IEEE Sensors Journal 2018, 18, 5595–5609. [Google Scholar] [CrossRef]
  90. Hasan, N.; Mishra, A.; Ray, A.K. Fuzzy logic based cross-layer design to improve Quality of Service in Mobile ad-hoc networks for Next-gen Cyber Physical System. Engineering Science and Technology, an International Journal 2022, 35, 101099. [Google Scholar] [CrossRef]
  91. Liu, J.; Hou, Y.; Shi, Y.; Sherali, H. Cross-Layer Optimization for MIMO-Based Wireless Ad Hoc Networks: Routing, Power Allocation, and Bandwidth Allocation. IEEE Journal on Selected Areas in Communications 2008, 26, 913–926. [Google Scholar] [CrossRef]
  92. Cammarano, A.; Presti, F.L.; Maselli, G.; Pescosolido, L.; Petrioli, C. Throughput-Optimal Cross-Layer Design for Cognitive Radio Ad Hoc Networks. IEEE Transactions on Parallel and Distributed Systems 2015, 26, 2599–2609. [Google Scholar] [CrossRef]
  93. Teng, Y.; Song, M. Cross-Layer Optimization and Protocol Analysis for Cognitive Ad Hoc Communications. IEEE Access 2017, 5, 18692–18706. [Google Scholar] [CrossRef]
  94. Yuen, W.H.; no Lee, H.; Andersen, T. A simple and effective cross layer networking system for mobile ad hoc networks. In Proceedings of the The 13th IEEE International Symposium on Personal, Indoor and Mobile Radio Communications. IEEE. [CrossRef]
  95. Network planning in wireless ad hoc networks: a cross-Layer approach. IEEE Journal on Selected Areas in Communications 2005, 23, 136–150. [CrossRef]
  96. Setton, E.; Yoo, T.; Zhu, X.; Goldsmith, A.; Girod, B. Cross-layer design of ad hoc networks for real-time video streaming. IEEE Wireless Communications 2005, 12, 59–65. [Google Scholar] [CrossRef]
  97. Shah, V.; Gelal, E.; Krishnamurthy, S.V. Handling asymmetry in power heterogeneous ad hoc networks. Computer Networks 2007, 51, 2594–2615. [Google Scholar] [CrossRef]
  98. Huang, W.L.; Letaief, K.B. Cross-Layer Scheduling and Power Control Combined With Adaptive Modulation for Wireless Ad Hoc Networks. IEEE Transactions on Communications 2007, 55, 728–739. [Google Scholar] [CrossRef]
  99. Jakllari, G.; Krishnamurthy, S.V.; Faloutsos, M.; Krishnamurthy, P.V.; Ercetin, O. A Cross-Layer Framework for Exploiting Virtual MISO Links in Mobile Ad Hoc Networks. IEEE Transactions on Mobile Computing 2007, 6, 579–594. [Google Scholar] [CrossRef]
  100. Yu, Y.; Giannakis, G.B. Cross-layer congestion and contention control for wireless ad hoc networks. IEEE Transactions on Wireless Communications 2008, 7, 37–42. [Google Scholar] [CrossRef]
  101. Alshbatat, A.I.; Dong, L. Cross layer design for mobile Ad-Hoc Unmanned Aerial Vehicle communication networks. In Proceedings of the 2010 International Conference on Networking, Sensing and Control (ICNSC). IEEE, apr 2010. [Google Scholar] [CrossRef]
  102. Pham, Q.V.; To, H.L.; Hwang, W.J. A multi-timescale cross-layer approach for wireless ad hoc networks. Computer Networks 2015, 91, 471–482. [Google Scholar] [CrossRef]
  103. Xie, X.Z.; Yang, H.L.; Hu, X.F.; Ma, B. Cross-layer design of distributed routing and dynamic spectrum access in cognitive radio ad hoc networks. International Journal of Autonomous and Adaptive Communications Systems 2017, 10, 139. [Google Scholar] [CrossRef]
  104. Aljubayri, M.; Yang, Z.; Shikh-Bahaei, M. Cross-layer multipath congestion control, routing and scheduling design in ad hoc wireless networks. IET Communications 2021, 15, 1096–1108. [Google Scholar] [CrossRef]
  105. Han, J.; Pei, J. Mining frequent patterns by pattern-growth: methodology and implications. ACM SIGKDD explorations newsletter 2000, 2, 14–20. [Google Scholar] [CrossRef]
Figure 1. Network classification.
Figure 1. Network classification.
Preprints 92644 g001
Figure 2. Ad hoc network.
Figure 2. Ad hoc network.
Preprints 92644 g002
Figure 3. The interdependence of OSI layers in ad hoc network.
Figure 3. The interdependence of OSI layers in ad hoc network.
Preprints 92644 g003
Figure 4. Two main cross-layer architectures: “MobileMan” and “Crosstalk”.
Figure 4. Two main cross-layer architectures: “MobileMan” and “Crosstalk”.
Preprints 92644 g004
Figure 5. Cross-layer methods as the iterative optimisation of multiple layers configuration.
Figure 5. Cross-layer methods as the iterative optimisation of multiple layers configuration.
Preprints 92644 g005
Figure 6. Cross-layer methods for ad hoc networks publication activity.
Figure 6. Cross-layer methods for ad hoc networks publication activity.
Preprints 92644 g006
Figure 7. Cross-layer methods for ad hoc networks classification.
Figure 7. Cross-layer methods for ad hoc networks classification.
Preprints 92644 g007
Table 1. Review publications on cross-layer methods in ad hoc networks.
Table 1. Review publications on cross-layer methods in ad hoc networks.
Title Year Citations
[31] Cross-layer design: a survey and the road ahead 2005 1538
[32] Review of the Cross-Layer Design in Wireless Ad Hoc and Sensor Networks 2010 8
[33] A survey of cross-layer design for VANETs 2011 159
[34] Routing mechanisms and cross-layer design for Vehicular Ad Hoc Networks: A survey 2011 43
[35] Survey of cross-layer proposals for video streaming over Mobile Ad hoc Networks (MANETs) 2012 28
[36] Routing in Vehicular Ad-hoc Networks: A Survey on Single- and Cross-Layer Design Techniques, and Perspectives 2017 139
[37] A Study on Cross-Layer {TCP} Performance in Wireless Ad Hoc Network 2018 12
[38] Review on cross-layer design for cognitive ad-hoc and sensor network 2020 9
Table 2. Cross-layer methods concentrated on physical layer.
Table 2. Cross-layer methods concentrated on physical layer.
Publication Year Citations Layers Goal Type
[39] 2006 98 1,2 Bandwidth, interference Multielement antenna systems
[40] 2007 45 1,2,3 Bandwidth Multielement antenna systems
Disclaimer/Publisher’s Note: The statements, opinions and data contained in all publications are solely those of the individual author(s) and contributor(s) and not of MDPI and/or the editor(s). MDPI and/or the editor(s) disclaim responsibility for any injury to people or property resulting from any ideas, methods, instructions or products referred to in the content.
Copyright: This open access article is published under a Creative Commons CC BY 4.0 license, which permit the free download, distribution, and reuse, provided that the author and preprint are cited in any reuse.
Prerpints.org logo

Preprints.org is a free preprint server supported by MDPI in Basel, Switzerland.

Subscribe

Disclaimer

Terms of Use

Privacy Policy

Privacy Settings

© 2026 MDPI (Basel, Switzerland) unless otherwise stated