Submitted:
10 November 2023
Posted:
14 November 2023
You are already at the latest version
Abstract
Keywords:
1. Introduction
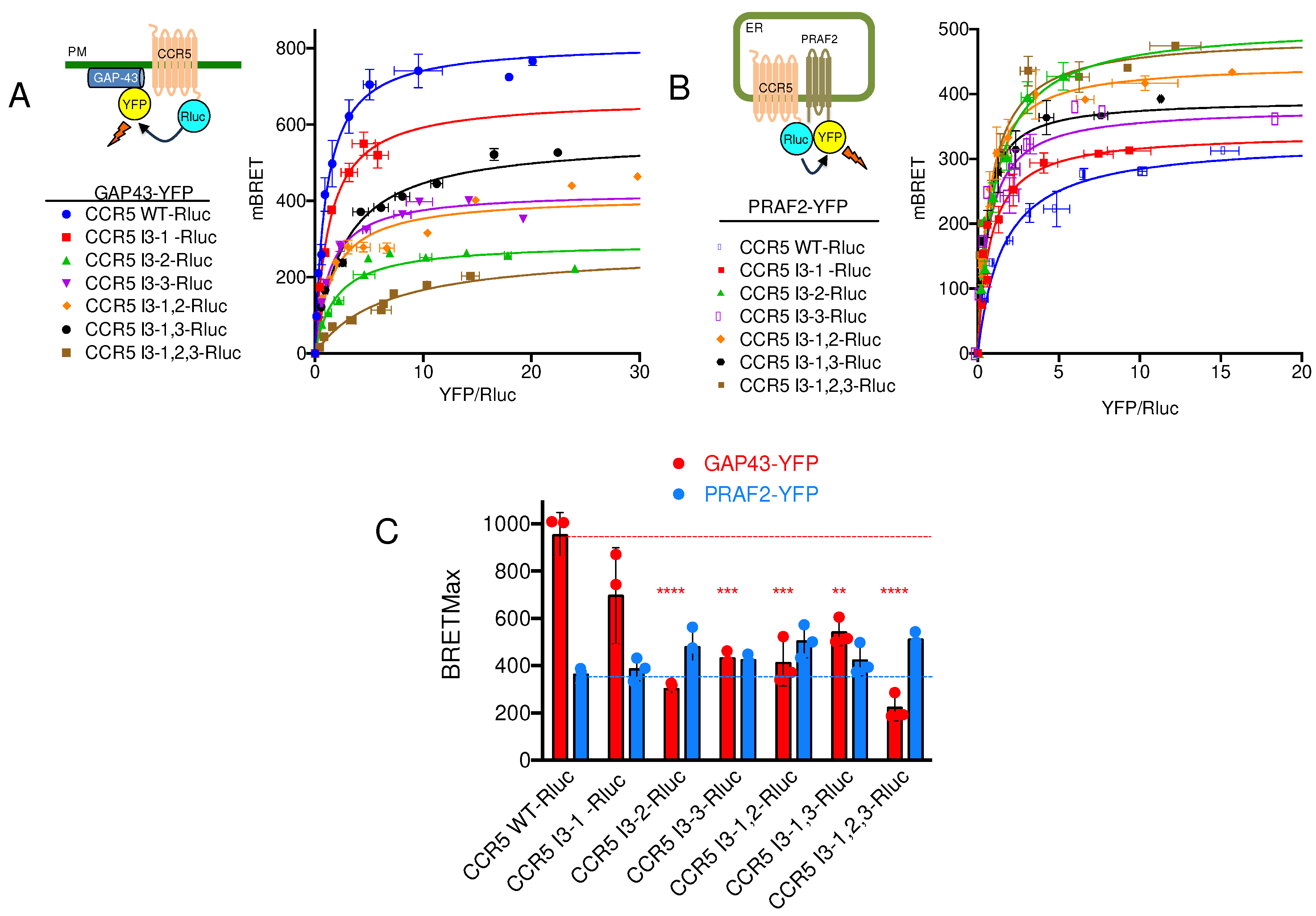
2. Results
3. Discussion
4. Materials and Methods
Cell culture
Site-directed mutagenesis, DNA constructs
Antibodies, reagents and drugs
Transfections
Immunoprecipitation and immunoblotting
BRET saturation assays
Quantifications and statistical analysis
Author Contributions
Acknowledgments
Conflicts of Interest
References
- Hanyaloglu, A.C. and von Zastrow, M. Regulation of GPCRs by Membrane Trafficking and Its Potential Implications. Annu Rev Pharmacol Toxicol 2008, 48, 537–568. [CrossRef]
- Barlowe, C. and Helenius, A. Cargo Capture and Bulk Flow in the Early Secretory Pathway. Annu Rev Cell Dev Biol 2016, 32, 197–222. [CrossRef] [PubMed]
- Dong, C., Zhou, F., Fugetta, E.K., Filipeanu, C.M. and Wu, G. Endoplasmic reticulum export of adrenergic and angiotensin II receptors is differentially regulated by Sar1 GTPase. Cell Signal 2008, 20, 1035–1043. [CrossRef] [PubMed]
- Xu, X., Lambert, N.A. and Wu, G. Sequence-directed concentration of G proteincoupled receptors in COPII vesicles. iScience 2023, 26, 107969. [CrossRef]
- Bulenger, S., Marullo, S. and Bouvier, M. Emerging role of homo- and heterodimerization in G-protein-coupled receptor biosynthesis and maturation. Trends Pharmacol Sci 2005, 26, 131–137. [CrossRef]
- Achour, L., Labbe-Juillie, C., Scott, M.G.H. and Marullo, S. An escort for G Protein Coupled Receptors to find their path: implication for regulation of receptor density at the cell surface. Trends Pharmacol Sci 2008, 29, 528–535. [CrossRef]
- Schöneberg, T. and Liebscher, I. Mutations in G Protein-Coupled Receptors: Mechanisms, Pathophysiology and Potential Therapeutic Approaches. Pharmacol Rev 2021, 73, 89–119. [CrossRef] [PubMed]
- Shiwarski, D.J., Tipton, A., Giraldo, M.D., Schmidt, B.F., Gold, M.S., Pradhan, A.A. and Puthenveedu, M.A. A PTEN-Regulated Checkpoint Controls Surface Delivery of δ Opioid Receptors. J Neurosci. 2017, 37, 3741–3752. [CrossRef]
- Jones, K.A., Borowsky, B., Tamm, J.A., Craig, D.A., Durkin, M.M., Dai, M., Yao, W.J., Johnson, M., Gunwaldsen, C., Huang, L.Y., Tang, C., Shen, Q., Salon, J.A., Morse, K., Laz, T., Smith, K.E., Nagarathnam, D., Noble, S.A., Branchek, T.A. and Gerald, C. GABA(B) receptors function as a heteromeric assembly of the subunits GABA(B)R1 and GABA(B)R2. Nature 1998, 396, 674–679.
- Kaupmann, K., Malitschek, B., Schuler, V., Heid, J., Froestl, W., Beck, P., Mosbacher, J., Bischoff, S., Kulik, A., Shigemoto, R., Karschin, A. and Bettler, B. GABA(B)-receptor subtypes assemble into functional heteromeric complexes. Nature 1998, 396, 683–687. [CrossRef]
- White, J.H., Wise, A., Main, M.J., Green, A., Fraser, N.J., Disney, G.H., Barnes, A.A., Emson, P., Foord, S.M. and Marshall, F.H. Heterodimerization is required for the formation of a functional GABA(B) receptor. Nature 1998, 396, 679–682. [CrossRef]
- Couve, A., Filippov, A.K., Connolly, C.N., Bettler, B., Brown, D.A. and Moss, S.J. Intracellular retention of recombinant GABAB receptors. J Biol Chem 1998, 273, 26361–26367. [CrossRef]
- Margeta-Mitrovic, M., Jan, Y.N. and Jan, L.Y. A trafficking checkpoint controls GABA(B) receptor heterodimerization. Neuron 2000, 27, 97–106. [CrossRef] [PubMed]
- Pagano, A., Rovelli, G., Mosbacher, J., Lohmann, T., Duthey, B., Stauffer, D., Ristig, D., Schuler, V., Meigel, I., Lampert, C., Stein, T., Prezeau, L., Blahos, J., Pin, J., Froestl, W., Kuhn, R., Heid, J., Kaupmann, K. and Bettler, B. C-terminal interaction is essential for surface trafficking but not for heteromeric assembly of GABA(b) receptors. J Neurosci 2001, 21, 1189–1202. [CrossRef]
- Margeta-Mitrovic, M., Jan, Y.N. and Jan, L.Y. Function of GB1and GB2 subunits in G protein coupling of GABA(B) receptors. Proc. Natl Acad. Sci. USA 2001, 98, 14649–14654. [CrossRef]
- Robbins, M.J., Calver, A.R., Filippov, A.K., Hirst, W.D., Russell, R.B., Wood, M.D., Nasir, S., Couve, A., Brown, D.A., Moss, S.J. and Pangalos, M.N. GABA(B2) is essential for G-protein coupling of the GABA(B) receptor heterodimer. J Neurosci, 2001; 21, 8043–8052. [CrossRef]
- Villemure, J.F., Adam, L., Bevan, N.J., Gearing, K., Chenier, S. and Bouvier, M. Subcellular distribution of GABA(B) receptor homo- and hetero-dimers. Biochem J 2005, 388, 47–55. [CrossRef] [PubMed]
- Fo, C.S., Coleman, C.S., Wallick, C.J., Vine, A.L. and Bachmann, A.S. Genomic organization, expression profile, and characterization of the new protein PRA1 domain family, member 2 (PRAF2). Gene, 2006; 371, 154–165. [CrossRef]
- Cifuentes-Diaz, C., Marullo, S. and Doly, S. Anatomical and ultrastructural study of PRAF2 expression in the mouse central nervous system. Brain Struct Funct 2016, 221, 4169–4185. [CrossRef]
- Doly, S., Shirvani, H., Gäta, G., Meye, F.J., Emerit, M.B., Enslen, H., Achour, L., Pardo-Lopez, L., Yang, S.K., Armand, V., Gardette, R., Giros, B., Gassmann, M., Bettler, B., Mameli, M., Darmon, M. and Marullo, S. GABAB receptor cell surface export is controlled by an endoplasmic reticulum gatekeeper. Mol Psychiatry 2016, 21, 480–490. [CrossRef]
- Saha, K., Chevalier, B., Doly, S., Baatallah, N., Guilbert, T., Pranke, I., Scott, M.G.H., Enslen, H., Guerrera, C., Chuon, C., Edelman, A., Sermet-Gaudelus, I., Hinzpeter, A. and Marullo, S. Pharmacological chaperone-rescued cystic fibrosis CFTR-F508del mutant overcomes PRAF2-gated access to endoplasmic reticulum exit sites. Cell Mol Life Sci 2022, 79, 530. [CrossRef]
- Schweneker, M., Bachmann, A.S. and Moelling, K. JM4 is a four-transmembrane protein binding to the CCR5 receptor. FEBS Lett 2005, 579, 1751–1758. [CrossRef]
- Alkhatib, G., Locati, M., Kennedy, P.E., Murphy, P.M. and Berger, E.A. HIV-1 coreceptor activity of CCR5 and its inhibition by chemokines: independence from G protein signaling and importance of coreceptor downmodulation. Virology 1997, 234, 340–348. [CrossRef] [PubMed]
- Singer, S., Scott, S., Kawka, D.W., Chin, J., Daugherty, B.L., DeMartino, J.A., DiSalvo, J., Gould, S.L., Lineberger, J.E., Malkowitz, L., Miller, M.D., Mitnaul, L., Siciliano, S.J., Staruch, M.J., Williams, H.R., Zweerink, H.J. and Springer, M.S. CCR5, CXCR4, and CD4 are clustered and closely apposed on microvilli of human macrophages and T cells. J Virol, 2001; 75, 3779–3790. [CrossRef]
- Gaibelet, G., Planchenault, T., Mazeres, S., Dumas, F., Arenzana-Seisdedos, F., Lopez, A., Lagane, B. and Bachelerie, F. CD4 and CCR5 constitutively interact at the plasma membrane of living cells: A confocal fret-based approach. J Biol Chem 2006, 281, 37921–37929. [CrossRef]
- Guglielmi, L., Gimenez, S., Larroque, M., Tong, X., Portalès, P. and Corbeau, P. Circulating human CD4+ T cells have intracellular pools of CCR5 molecules. Blood 2011, 118, 1177–1178. [CrossRef] [PubMed]
- Achour, L., Scott, M.G., Shirvani, H., Thuret, A., Bismuth, G., Labbe-Jullie, C. and Marullo, S. CD4 - CCR5 interaction in intracellular compartments contributes to receptor expression at the cell surface. Blood 2009, 113, 1938–1947. [CrossRef] [PubMed]
- Shirvani, H., Achour, L., Scott, M.G.H., Thuret, A., Bismuth, G., Labbe-Juillie, C. and Marullo, S. Internal stores of CCR5 in blood cells. Blood, 2011; 118, 1175–1176. [CrossRef]
- Shioda, T., Nakayama, E.E., Tanaka, Y., Xin, X., Liu, H., Kawana-Tachikawa, A., Kato, A., Sakai, Y., Nagai, Y. and Iwamoto, A. Naturally occurring deletional mutation in the C-terminal cytoplasmic tail of CCR5 affects surface trafficking of CCR5. J Virol, 2001; 75, 3462–3468. [CrossRef]
- Blanpain, C., Lee, B., M., T., Puffer, B., Boom, A., Libert, F., Sharron, M., Wittamer, V., Vassart, G., Doms, R.W. and Parmentier, M. Multiple nonfunctional alleles of CCR5 are frequent in various human populations. Blood 2000, 96, 1638–1645.
- Doly, S. and Marullo, S. Gatekeepers Controlling GPCR Export and Function. Trends Pharmacol Sci 2015, 36, 636–644. [CrossRef] [PubMed]
- Issafras, H., Angers, S., Bulenger, S., Blanpain, C., Parmentier, M., Labbe-Jullie, C., Bouvier, M. and Marullo, S. Constitutive agonist-independent CCR5 oligomerization and antibody-mediated clustering occurring at physiological levels of receptors. J Biol Chem 2002, 277, 34666–34673. [CrossRef] [PubMed]
- Blanpain, C., Vanderwinden, J.M., Cihak, J., Wittamer, V., Le Poul, E., Issafras, H., Stangassinger, M., Vassart, G., Marullo, S., Schlndorff, D., Parmentier, M. and Mack, M. Multiple active states and oligomerization of CCR5 revealed by functional properties of monoclonal antibodies. Mol Biol Cell 2002, 13, 723–737. [CrossRef]
- Jin, J., Momboisse, F., Boncompain, G., Koensgen, F., Zhou, Z., Cordeiro, N., Arenzana-Seisdedos, F., Perez, F., Lagane, B., Kellenberger, E. and Brelot, A. CCR5 adopts three homodimeric conformations that control cell surface delivery. Sci Signal 2018, 11, eaal2869. [CrossRef]
- Shirvani, H., Gata, G. and Marullo, S. Regulated GPCR Trafficking to the Plasma Membrane: General Issues and the CCR5 Chemokine Receptor Example. Subcell Biochem, 2012; 63, 97–111. [CrossRef]
- Borsics, T., Lundberg, E., Geerts, D., Koomoa, D.L., Koster, J., Wester, K. and Bachmann, A.S. Subcellular distribution and expression of prenylated Rab acceptor 1 domain family, member 2 (PRAF2) in malignant glioma: Influence on cell survival and migration. Cancer Sci 2010, 101, 1624–1631. [CrossRef]
- Xiao, X., Wu, L., Stantchev, T.S., Feng, Y.R., Ugolini, S., Chen, H., Shen, Z., Riley, J.L., Broder, C.C., Sattentau, Q.J. and Dimitrov, D.S. Constitutive cell surface association between CD4 and CCR5. Proc Natl Acad Sci USA, 1999; 96, 7496–7501. [CrossRef]
- Lapham, C.K., Zaitseva, M.B., Lee, S., Romanstseva, T. and Golding, H. Fusion of monocytes and macrophages with HIV-1 correlates with biochemical properties of CXCR4 and CCR5. Nat Med 1999, 5, 303–308. [CrossRef] [PubMed]
- Staudinger, R., Phogat, S.K., Xiao, X., Wang, X., Dimitrov, D.S. and Zolla-Pazner, S. Evidence for CD4-enchanced signaling through the chemokine receptor CCR5. J Biol Chem, 2003; 278, 10389–10392. [CrossRef]
- Wang, X. and Staudinger, R. Interaction of soluble CD4 with the chemokine receptor CCR5. Biochem Biophys Res Commun 2003, 307, 1066–1069. [CrossRef] [PubMed]
- Bi, X., Corpina, R.A. and Goldberg, J. Structure of the Sec23/24-Sar1 pre-budding complex of the COPII vesicle coat. Nature 2002, 419, 271–277. [CrossRef] [PubMed]
- Raposo, R.A.S., Thomas, B., Ridlova, G. and James, W. Proteomic-Based Identification of CD4-Interacting Proteins in Human Primary Macrophages. PLoS ONE 2011, 6, e18690. [CrossRef]
- Achour, L., Kamal, M., Jockers, R. and Marullo, S. Using quantitative BRET to assess G protein-coupled receptor homo- and heterodimerization. Methods Mol Biol 2011, 756, 183–200. [CrossRef]






Disclaimer/Publisher’s Note: The statements, opinions and data contained in all publications are solely those of the individual author(s) and contributor(s) and not of MDPI and/or the editor(s). MDPI and/or the editor(s) disclaim responsibility for any injury to people or property resulting from any ideas, methods, instructions or products referred to in the content. |
© 2023 by the authors. Licensee MDPI, Basel, Switzerland. This article is an open access article distributed under the terms and conditions of the Creative Commons Attribution (CC BY) license (http://creativecommons.org/licenses/by/4.0/).